Abstract
Acquired resistance to tamoxifen (TAM) is a serious therapeutic problem in breast cancer patients. Here, we found that TAM-resistant MCF-7 cells (TAMR-MCF-7 cells) produced higher levels of vascular endothelial growth factor (VEGF) than control MCF-7 cells. Molecular analyses using reporter genes and Western blots supported the involvement of c-Jun/activator protein-1 and hypoxia-inducible factor 1α in enhanced VEGF transcription in TAMR-MCF-7 cells. Pin1, a peptidyl prolyl isomerase, was consistently overexpressed in TAMR-MCF-7 cells, and c-Jun/activator protein-1–dependent VEGF transcription in TAMR-MCF-7 cells was almost completely inhibited by Pin1 siRNA and by the Pin1 inhibitor juglone. Chick chorioallantoic membrane assays confirmed that the increased angiogenic intensity of TAMR-MCF-7 cells was significantly suppressed by Pin1 inhibition. These results show that Pin1 overexpression is closely associated with VEGF-mediated angiogenesis and suggest that Pin1 is a potential therapeutic target of excessive angiogenesis in TAM-resistant breast cancer cases.[Mol Cancer Ther 2009;8(8):2163–71]
Introduction
Breast cancer is the most common malignancy in Western women and grows under hormone-dependent control. Ovarian steroid hormones, including estrogen, are critical not only in mammary gland development but also in breast carcinogenesis (1, 2). Hence, the use of antiestrogens, which have been shown to reduce breast tumor growth, has played a key role in the endocrine therapy of breast cancer. The nonsteroidal antiestrogen tamoxifen (TAM) is the most widely used antiestrogen in estrogen receptor (ER)–positive breast cancer patients (3). Although most patients are initially responsive, resistance to TAM develops, which is a critical problem for antiestrogen therapy (4). To mimic this condition, an MCF-7–derived TAM-resistant cell line (TAMR-MCF-7 cells) was established by long-term (>9 months) culture of MCF-7 cells with 4-hydroxytamoxifen (5, 6).
Angiogenesis, the formation of new vascular capillaries from preexisting vessels, is required for the growth of cancer because cancer cells experience hypoxic conditions due to high rates of proliferation and glycolysis (7). Vascular endothelial growth factor (VEGF) is a secreted glycoprotein specific for endothelial cells (8). VEGF secretion by cancer cells is essential for angiogenesis during carcinogenesis (9, 10) and also plays an essential role in transducing mitogenic signals (11). The expression level and the signaling activity of VEGF receptor 2 (Flk-1) are enhanced in TAM-resistant breast cancer cells (12). Moreover, overexpression of VEGF in estrogen-dependent MCF-7 breast cancer cells abolishes their estrogen-dependent growth phenotype and stimulates estrogen-independent growth in ovariectomized mice (13). These findings suggest that activated VEGF signaling may be associated with the estrogen independence of TAM-resistant breast cancer cells.
Microvessel counts are significantly higher in TAM-resistant breast tumor tissues compared with TAM-responsive tumor tissues in patients (14). Therefore, in the present study, we examined whether VEGF production and angiogenic potential were up-regulated in TAMR-MCF-7 cells and tried to analyze the underlying molecular mechanism. We found that both VEGF production and angiogenic activity were higher in TAMR-MCF-7 cells. We also revealed that enhanced VEGF gene transcription in TAMR-MCF-7 cells was dependent on the sustained activation of activator protein-1 (AP-1; mainly c-Jun) and hypoxia-inducible factor 1α (HIF-1α), and that overexpression of Pin1, a peptidyl prolyl isomerase, acted as a master regulator of angiogenesis through c-Jun/AP-1 activation in TAM-resistant breast cancer cells.
Materials and Methods
Materials
The anti-VEGF antibody was purchased from R&D Systems. JunB, c-Jun, c-Fos, Pin1, and HIF-1α antibodies and c-Jun siRNA were obtained from Santa Cruz Biotechnology. Horseradish peroxidase–conjugated donkey anti-rabbit IgG, anti-goat IgG, and alkaline phosphatase–conjugated donkey anti-mouse IgG were purchased from Jackson Immunoresearch Laboratories. The anti-actin antibody and most reagents used for molecular studies were purchased from Sigma. siRNAs targeting human Pin1 and HIF-1α and a control siRNA were purchased from Ambion. Hypoxia response element (HRE)-Luc and VEGF-Luc plasmids were kindly donated by Dr. Kung (Dana-Farber Cancer Institute and Harvard Medical School, Boston, MA) and Dr. Lee (Chonnam National University, Gwangju, Korea), respectively.
Cell Culture and Establishment of TAMR-MCF-7 Cells
MCF-7 cells were cultured at 37°C in 5% CO2/95% air in DMEM containing 10% fetal bovine serum, 100 units/mL penicillin, and 100 μg/mL streptomycin. TAMR-MCF-7 cells were established using the methods previously reported (6). Briefly, MCF-7 cells were washed with PBS, and the culture medium was changed to phenol red–free DMEM containing 10% charcoal-stripped, steroid-depleted fetal bovine serum (Hyclone) and 4-hydroxytamoxifen (0.1 μmol/L). The cells were continuously exposed to this treatment regimen for 2 wk and the concentration of 4-hydroxytamoxifen was gradually increased to 3 μmol/L over a 9-mo period. Initially, cell growth rates were reduced. However, after exposure to the medium for 9 mo, the rate of cell growth gradually increased with the establishment of a TAM-resistant cell line (5).
Immunoblot Analysis
Total protein concentration in each sample was determined by using a protein assay kit (Promega). After washing with sterile PBS, the cells were lysed in buffer containing 20 mmol/L Tris-Cl (pH 7.5), 1% Triton X-100, 137 mmol/L sodium chloride, 10% glycerol, 2 mmol/L EDTA, 1 mmol/L sodium orthovanadate, 25 mmol/L β-glycerophosphate, 2 mmol/L sodium inorganic pyrophosphate, 1 mmol/L phenylmethylsulfonylfluoride, and 1 μg/mL leupeptin. Total cell lysates were centrifuged at 10,000 g for 10 min to remove the cell debris, and the proteins fractionated on a 10% SDS-PAGE gel. The fractionated proteins were then transferred electrophoretically onto nitrocellulose paper and immunoblotted with specific antibodies. Nuclear extracts were prepared as previously described (15).
VEGF ELISA
A commercial ELISA kit (Biosource Diagnostics) was used to determine VEGF concentrations in media according to the manufacturer's protocol. Briefly, cells were plated in six-well culture plates and incubated in serum-free medium for 24 h, and then the culture medium was measured with ELISA. VEGF concentrations were determined by measuring the absorbance at 420 nm and were normalized to total protein concentrations in each well.
Reverse Transcription-PCR
Total RNA was isolated from the cells using a total RNA isolation kit (RNAgents, Promega). The total RNA (1.0 μg) was reverse transcribed using an oligo(dT) 18-mer and Moloney murine leukemia virus reverse transcriptase (Bioneer). PCR was done using selective primers for human VEGF (sense primer, 5′-GCTACTGCCATCCAATCGAG-3′; antisense primer, 5′-TGCATTCACATTTGTTGTGC-3′) and S16 ribosomal protein (S16r) genes (sense, 5′-TCCAAGGGTCCGCTGCAGTC-3′; antisense, 5′-CGTTCACCTTGATGAGCCCATT-3′). PCR was carried out for 35 cycles under the following conditions: denaturation at 95°C for 10 s, annealing at 52°C for 30 s, and elongation at 72°C for 1 min. The band intensities of the amplified DNA were compared after visualization with an FLA-7000 (Fujifilm).
Reporter Gene Analysis
A dual-luciferase reporter assay system (Promega) was used to determine promoter activity. Briefly, cells were plated in 12-well plates and transiently transfected with the reporter and phRL-SV plasmids (hRenilla luciferase expression for normalization; Promega) using Hillymax reagent (Dojindo Molecular Technologies). The cells were then incubated in culture medium without serum for 18 h. Firefly and hRenilla luciferase activities in the cell lysates were measured using a luminometer (LB941, Berthold Technologies). The relative luciferase activity was calculated by normalizing the promoter-driven firefly luciferase activity to the hRenilla luciferase activity.
Gel-Shift Analysis
A double-stranded AP-1 consensus oligonucleotide was used for gel-shift analysis after end-labeling the probe with [γ-32P]ATP using T4 polynucleotide kinase. The sequence of the AP-1 consensus oligonucleotide was 5′-CGCTTGATGAGTCAGCCGGAA-3′. Reaction mixtures contained 4 μL of 5 × binding buffer with 20% glycerol, 5 mmol/L MgCl2, 250 mmol/L NaCl, 2.5 mmol/L EDTA, 2.5 mmol/L DTT, 0.25 mg/mL poly(deoxyinosinic-deoxycytidylic acid), 50 mmol/L Tris-Cl (pH 7.5), 10 μg nuclear extract, and sterile water to a total volume of 20 μL. The reaction mixtures were preincubated for 10 min. DNA-binding reactions were done at room temperature for 20 min after adding 1 μL of probe (106 cpm). Binding specificity was determined with competition experiments using 10-fold excess of unlabeled AP-1 oligonucleotide to reaction mixtures before the DNA-binding reaction. The samples were run on 4% polyacrylamide gels at 100 V; the gels were dried; and autoradiographs were obtained using an FLA-7000 phosphoimaging system (Fujifilm).
Establishment of Stably Pin1-Overexpressing MCF-7 Cells
MCF-7 cells stably overexpressing Pin1 were established using an MSCV-GFP retrovirus system. Briefly, Pin1 cDNA was subcloned into the MSCV-GFP retroviral vector, and phoenix cells (a packaging cell line) were transfected with either the MSCV-GFP (control) or the MSCV-Pin1-GFP (Pin1 overexpression) plasmid. Supernatants containing amphotrophic replication-incompetent retroviruses were collected and stored at −80°C until required. Thirty-percent confluent MCF-7 cells were multiply infected (12 times) with retrovirus particles. Intensities of infection were monitored by GFP fluorescence and Western blot analysis using a Pin1 antibody.
Chick Chorioallantoic Membrane Assay
Chick chorioallantoic membrane (CAM) assays were done according to previously published methods (16, 17). The surfaces of 10-d-old post-fertilization chick eggs were sterilized and the CAM exposed by cutting a window (1 cm2) on one side of the egg using the false air sac technique. Both the MCF-7 and TAMR-MCF-7 cells were placed on the exposed CAM and the windows were sealed with transparent tape. VEGF (20 ng/mL) was used as a standard proangiogenic agent. The eggs were then incubated in a humidified incubator at 37°C. Eggs were examined every 72 h after inoculation using an SV6 stereomicroscope (Carl Zeiss) at ×50 magnification. Digital images of CAM sections were collected using a three-charge-coupled device color video camera system (Toshiba). Images were analyzed using Image-Pro software (Media Cybernetics). The number of vessel branch points contained in a circular region was counted.
Statistical Analysis
Scanning densitometry was done using LAS-3000 mini (Fujifilm). Paired Student's t test was used to examine the significant intergroup differences. Statistical significance was accepted at either P < 0.05 or P < 0.01.
Results
Increased Expression and Secretion of VEGF in TAMR-MCF-7 Cells
Because VEGF is essential for angiogenesis in diverse tumor types (18), we compared the VEGF expression levels in control MCF-7 and TAMR-MCF-7 cells by Western blot, ELISA, and reverse transcription-PCR (RT-PCR). VEGF protein levels in total cell lysates from TAM-MCF-7 cells were higher than in control MCF-7 cells (Fig. 1A, left). Moreover, secreted VEGF levels were significantly higher in TAMR-MCF-7 cells than in control MCF-7 cells in a VEGF-specific ELISA (Fig. 1B). However, single exposure of MCF-7 cells to 4-hydroxytamoxifen for 24 hours did not affect VEGF expression (Fig. 1A, right), suggesting that VEGF gene transcription is enhanced during TAM resistance acquisition. RT-PCR analysis confirmed that the VEGF mRNA band was detected in TAMR-MCF-7 cells but was not found in control MCF-7 cells after 30 amplification cycles (Fig. 1C). To examine whether enhanced VEGF production is due to transcriptional activation of the VEGF gene, we performed reporter gene analysis using a VEGF-Luc reporter plasmid containing the luciferase structural gene and the human VEGF promoter. VEGF-Luc reporter activity was 65-fold higher in TAMR-MCF-7 cells than in MCF-7 cells (Fig. 1D).
Increased VEGF production in TAMR-MCF-7 cells. A, immunoblot analysis of VEGF protein. Left, MCF-7 and TAMR-MCF-7 cells were incubated in serum-free medium for 18 h and the intracellular VEGF protein levels were monitored in the cell lysates. Each lane represents cells of different passage. Right, MCF-7 cells were incubated with vehicle or 4-hydroxytamoxifen (4-OHTAM; 3 μmol/L) for 24 h and the intracellular VEGF protein levels were monitored in the cell lysates. Each lane was loaded with 15 μg of protein. B, MCF-7 and TAMR-MCF-7 cells were incubated in serum-free medium for 24 h and the culture media (50 μL) were subjected to VEGF ELISA. Columns, mean (n = 4); bars, SE. **, P < 0.01, compared with control MCF-7 cells. MCF-7 cells exposed to hypoxia for 24 h were used as a positive control for VEGF production. C, VEGF mRNA. RT-PCR was done with 1 μg total RNA prepared from MCF-7 and TAMR-MCF-7 cells. D, transcriptional regulation of VEGF gene. MCF-7 and TAMR-MCF-7 cells were incubated in serum-free medium for 18 h after transfection of VEGF-Luc gene, and dual-luciferase reporter activities were measured using cell lysates. Columns, mean (n = 6); bars, SD. **, P < 0.01, compared with control MCF-7 cells. E, ERα expression in TAMR-MCF-7 cells. Immunoblot analysis of ERα protein was done using 15 μg of total cell lysates. Each lane represents cells of different passage.
Increased VEGF production in TAMR-MCF-7 cells. A, immunoblot analysis of VEGF protein. Left, MCF-7 and TAMR-MCF-7 cells were incubated in serum-free medium for 18 h and the intracellular VEGF protein levels were monitored in the cell lysates. Each lane represents cells of different passage. Right, MCF-7 cells were incubated with vehicle or 4-hydroxytamoxifen (4-OHTAM; 3 μmol/L) for 24 h and the intracellular VEGF protein levels were monitored in the cell lysates. Each lane was loaded with 15 μg of protein. B, MCF-7 and TAMR-MCF-7 cells were incubated in serum-free medium for 24 h and the culture media (50 μL) were subjected to VEGF ELISA. Columns, mean (n = 4); bars, SE. **, P < 0.01, compared with control MCF-7 cells. MCF-7 cells exposed to hypoxia for 24 h were used as a positive control for VEGF production. C, VEGF mRNA. RT-PCR was done with 1 μg total RNA prepared from MCF-7 and TAMR-MCF-7 cells. D, transcriptional regulation of VEGF gene. MCF-7 and TAMR-MCF-7 cells were incubated in serum-free medium for 18 h after transfection of VEGF-Luc gene, and dual-luciferase reporter activities were measured using cell lysates. Columns, mean (n = 6); bars, SD. **, P < 0.01, compared with control MCF-7 cells. E, ERα expression in TAMR-MCF-7 cells. Immunoblot analysis of ERα protein was done using 15 μg of total cell lysates. Each lane represents cells of different passage.
During TAM resistance acquisition by long-term exposure to TAM, ER expression may be affected. Western blot analysis showed that the basal expression level of ERα was enhanced in TAMR-MCF-7 cells compared with control MCF-7 cells (Fig. 1E). However, we have previously shown that ER-dependent transcription (estrogen response element–containing reporter activity) is down-regulated in TAMR-MCF-7 cells (19).
Role of HIF-1α Activation in VEGF Expression in TAMR-MCF-7 Cells
The 5′-flanking region of the VEGF gene contains several transcription factor binding sites, including specific protein-1, HIF-1, signal transducer and activator of transcription-3, and AP-1 (20). The activation of either HIF-1 or AP-1 is important for transcriptional regulation of the VEGF gene (21, 22). Hence, we first determined the basal levels of HIF-1α in both cell types. The basal HIF-1α levels in TAMR-MCF-7 cells were increased compared with those in control MCF-7 cells (Fig. 2A). We further examined the HIF-1α responsiveness of the two cell types by determining HRE-Luc reporter activities, with basal HRE-Luc reporter activity increased 5.3-fold in TAMR-MCF-7 cells (Fig. 2B).
Partial role of HIF-1α activation in the enhanced VEGF expression in TAMR-MCF-7 cells. A, the expression levels of HIF-1α were monitored in the nuclear fractions obtained from both MCF-7 and TAMR-MCF-7 cells. Each lane was loaded with 10 μg of nuclear protein. B, HRE minimal reporter activity. MCF-7 and TAMR-MCF-7 cells were incubated in serum-free medium for 18 h after transfection of HRE-Luc gene. Columns, mean (n = 6); bars, SD. **, P < 0.01, compared with MCF-7 cells. C, effect of HIF-1α siRNA on VEGF gene transcription in TAMR-MCF-7 cells. TAMR-MCF-7 cells were cotransfected with HRE-Luc (left) or VEGF-Luc reporter plasmid (right) in combination with HIF-1α siRNA (20 pmol) or control siRNA. Columns, mean (n = 5–6); bars, SD. **, P < 0.01, compared with MCF-7 cells. #, P < 0.05; ##, P < 0.01, compared with the control siRNA group.
Partial role of HIF-1α activation in the enhanced VEGF expression in TAMR-MCF-7 cells. A, the expression levels of HIF-1α were monitored in the nuclear fractions obtained from both MCF-7 and TAMR-MCF-7 cells. Each lane was loaded with 10 μg of nuclear protein. B, HRE minimal reporter activity. MCF-7 and TAMR-MCF-7 cells were incubated in serum-free medium for 18 h after transfection of HRE-Luc gene. Columns, mean (n = 6); bars, SD. **, P < 0.01, compared with MCF-7 cells. C, effect of HIF-1α siRNA on VEGF gene transcription in TAMR-MCF-7 cells. TAMR-MCF-7 cells were cotransfected with HRE-Luc (left) or VEGF-Luc reporter plasmid (right) in combination with HIF-1α siRNA (20 pmol) or control siRNA. Columns, mean (n = 5–6); bars, SD. **, P < 0.01, compared with MCF-7 cells. #, P < 0.05; ##, P < 0.01, compared with the control siRNA group.
To confirm the requirement of HIF-1α for VEGF expression, we determined the VEGF and HRE promoter activities after treatment with HIF-1α siRNA. The HRE-Luc reporter activity in TAMR-MCF-7 cells was 50% suppressed by HIF-1α siRNA, but the VEGF promoter activity was only 26% inhibited by HIF-1α knockdown (Fig. 2C). Therefore, HIF-1α activation in TAMR-MCF-7 cells is partially involved in VEGF expression.
c-Jun Activation Is Associated with VEGF Expression in TAMR-MCF-7 Cells
AP-1 is a transcription factor that belongs to the leucine zipper family. Each AP-1 factor represents a homodimer or heterodimer of members of the Jun, Fos, and activating transcription factor protein families (23). Because AP-1 transcription factors, composed of c-Jun, c-Fos, and JunB, are essential for VEGF expression (22, 24), we compared the AP-1 activities between control MCF-7 and TAMR-MCF-7 cells by using a minimal AP-1 reporter and found that AP-1 reporter activity was 9.0-fold enhanced in TAMR-MCF-7 cells (Fig. 3A).
Role of AP-1 activation in the enhanced VEGF expression in TAMR-MCF-7 cells. A, AP-1 minimal reporter activity. MCF-7 and TAMR-MCF-7 cells were incubated in serum-free medium for 18 h after transfection of pAP-1-Luc reporter gene. Columns, mean (n = 6); bars, SD. **, P < 0.01, compared with MCF-7 cells. B, AP-1 DNA binding and nuclear levels of AP-1 proteins. AP-1 DNA binding was determined by gel-shift analysis (left). All lanes contained 15 μg of nuclear extracts and 5 ng of the labeled AP-1 consensus sequence. Competition studies were carried out by adding a 10-fold excess of unlabeled AP-1 consensus oligonucleotide to the nuclear extracts of TAMR-MCF-7 cells. Nuclear fractions were obtained from both MCF-7 and TAMR-MCF-7 cells serum starved for 18 h, and c-Jun, JunB, and c-Fos were immunoblotted with the specific antibodies (right). Each lane was loaded with 10 μg of nuclear protein. C, effects of c-Jun siRNA on the activities of AP-1 minimal reporter and VEGF reporter. MCF-7 and TAMR-MCF-7 cells were cotransfected with pAP-1-Luc reporter (left) or VEGF-Luc reporter (right) in combination with c-Jun siRNA (20 pmol) or control siRNA. Columns, mean of six different samples; bars, SD. **, P < 0.01, compared with MCF-7 cells. #, P < 0.05; ##, P < 0.01, compared with the control siRNA group.
Role of AP-1 activation in the enhanced VEGF expression in TAMR-MCF-7 cells. A, AP-1 minimal reporter activity. MCF-7 and TAMR-MCF-7 cells were incubated in serum-free medium for 18 h after transfection of pAP-1-Luc reporter gene. Columns, mean (n = 6); bars, SD. **, P < 0.01, compared with MCF-7 cells. B, AP-1 DNA binding and nuclear levels of AP-1 proteins. AP-1 DNA binding was determined by gel-shift analysis (left). All lanes contained 15 μg of nuclear extracts and 5 ng of the labeled AP-1 consensus sequence. Competition studies were carried out by adding a 10-fold excess of unlabeled AP-1 consensus oligonucleotide to the nuclear extracts of TAMR-MCF-7 cells. Nuclear fractions were obtained from both MCF-7 and TAMR-MCF-7 cells serum starved for 18 h, and c-Jun, JunB, and c-Fos were immunoblotted with the specific antibodies (right). Each lane was loaded with 10 μg of nuclear protein. C, effects of c-Jun siRNA on the activities of AP-1 minimal reporter and VEGF reporter. MCF-7 and TAMR-MCF-7 cells were cotransfected with pAP-1-Luc reporter (left) or VEGF-Luc reporter (right) in combination with c-Jun siRNA (20 pmol) or control siRNA. Columns, mean of six different samples; bars, SD. **, P < 0.01, compared with MCF-7 cells. #, P < 0.05; ##, P < 0.01, compared with the control siRNA group.
We then compared the AP-1 binding activities by a gel-shift assay. Interestingly, AP-1 binding activity in TAMR-MCF-7 cells was rather diminished compared with that in control MCF-7 cells (Fig. 3B, left). This was partly consistent with a previous report (25) that showed that AP-1 DNA binding activity in TAM-resistant tumor tissues was similar to (bottom lane) or slightly lower than (top lanes) that in TAM-sensitive tumor tissues. To further determine which AP-1 subunit is the major form responsible for the enhanced AP-1 activity, we assessed the nuclear levels of c-Jun, JunB, and c-Fos in both cell types. Nuclear c-Jun expression was significantly elevated in TAMR-MCF-7 cells, and the nuclear level of Jun B was rather slightly decreased. The nuclear expression of c-Fos in TAMR-MCF-7 cells was similar to that in MCF-7 cells (Fig. 3B, right). Furthermore, treatment with c-Jun siRNA decreased the reporter activities of AP-1 (Fig. 3C, left) and VEGF (Fig. 3C, right) promoters in TAMR-MCF-7 cells, suggesting that c-Jun also promotes VEGF transcription.
Pin1 Overexpression Is Required for VEGF Expression in TAMR-MCF-7 Cells
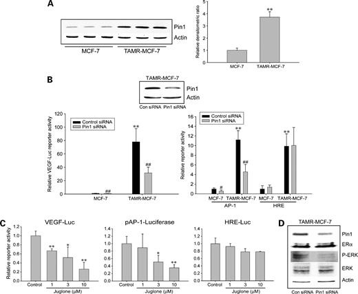
Pin1, a peptidyl prolyl isomerase, specifically recognizes pSer/Thr-Pro motifs and isomerizes the peptide bond, which is important for enzyme activities (26, 27). Although Pin1 overexpression is a prevalent, specific event in human cancers and is a prognostic marker in several cancer types, including breast and prostate cancers (28, 29), the pathologic role of Pin1 overexpression is not fully understood. Very recently, we revealed that transient transfection of Pin1 stimulated the transcription of the VEGF gene in MCF-7 cells (30). Based on the hypothesis that sustained Pin1 activation is associated with VEGF up-regulation in TAMR-MCF-7 cells, we compared the basal expression levels of Pin1 in MCF-7 and TAMR-MCF-7 cells. Interestingly, the basal expression of Pin1 in TAMR-MCF-7 cells was 3.7-fold increased compared with that in control MCF-7 cells (Fig. 4A).
Essential role of Pin1 in AP-1–dependent VEGF expression in TAMR-MCF-7 cells. A, immunoblot analysis of Pin1 in MCF-7 and TAMR-MCF-7 cells. Each lane was loaded with 15 μg of protein. Relative changes in the Pin1 protein levels were assessed by scanning densitometry (right). Columns, mean (n = 3); bars, SD. **, P < 0.01, compared with MCF-7 cells. B, effects of Pin1 siRNA on the activities of VEGF reporter, AP-1 minimal reporter, and HRE reporter in TAMR-MCF-7 cells. MCF-7 and TAMR-MCF-7 cells were cotransfected with VEGF-Luc (left) or with pAP-1-Luc or HRE-Luc (right) in combination with Pin1 siRNA (20 pmol) or control siRNA. Columns, mean of six different samples; bars, SD. **, P < 0.01, compared with MCF-7 cells. #, P < 0.05; ##, P < 0.01, compared with the control siRNA group. C, effects of juglone on the activities of VEGF reporter, AP-1 minimal reporter, and HRE reporter in TAMR-MCF-7 cells. TAMR-MCF-7 cells were transfected with VEGF-Luc (left), pAP-1-Luc (middle), or HRE-Luc (right) and treated with vehicle or juglone (1–10 μmol/L) 6 h after transfection. Columns, mean of three different samples; bars, SD. *, P < 0.05; **, P < 0.01, compared with control. D, role of Pin1 in ERα expression and ERK phosphorylation in TAMR-MCF-7 cells. TAMR-MCF-7 cells were transfected with Pin1 siRNA (60 pmol) or control siRNA and then total cell lysates (15 or 20 μg) were subjected to immunoblotting analysis. ERK activity was determined using phospho-ERK antibody.
Essential role of Pin1 in AP-1–dependent VEGF expression in TAMR-MCF-7 cells. A, immunoblot analysis of Pin1 in MCF-7 and TAMR-MCF-7 cells. Each lane was loaded with 15 μg of protein. Relative changes in the Pin1 protein levels were assessed by scanning densitometry (right). Columns, mean (n = 3); bars, SD. **, P < 0.01, compared with MCF-7 cells. B, effects of Pin1 siRNA on the activities of VEGF reporter, AP-1 minimal reporter, and HRE reporter in TAMR-MCF-7 cells. MCF-7 and TAMR-MCF-7 cells were cotransfected with VEGF-Luc (left) or with pAP-1-Luc or HRE-Luc (right) in combination with Pin1 siRNA (20 pmol) or control siRNA. Columns, mean of six different samples; bars, SD. **, P < 0.01, compared with MCF-7 cells. #, P < 0.05; ##, P < 0.01, compared with the control siRNA group. C, effects of juglone on the activities of VEGF reporter, AP-1 minimal reporter, and HRE reporter in TAMR-MCF-7 cells. TAMR-MCF-7 cells were transfected with VEGF-Luc (left), pAP-1-Luc (middle), or HRE-Luc (right) and treated with vehicle or juglone (1–10 μmol/L) 6 h after transfection. Columns, mean of three different samples; bars, SD. *, P < 0.05; **, P < 0.01, compared with control. D, role of Pin1 in ERα expression and ERK phosphorylation in TAMR-MCF-7 cells. TAMR-MCF-7 cells were transfected with Pin1 siRNA (60 pmol) or control siRNA and then total cell lysates (15 or 20 μg) were subjected to immunoblotting analysis. ERK activity was determined using phospho-ERK antibody.
To verify the association between Pin1 overexpression in TAMR-MCF-7 cells and VEGF up-regulation, we evaluated AP-1, HRE, and VEGF promoter activities after exposure of TAMR-MCF-7 cells to Pin1 or control siRNAs. Western blot analysis using a Pin1-specific antibody confirmed the efficiency of Pin1 siRNA (Fig. 4B, top), and reporter gene analyses showed that the increased reporter activities of AP-1 and VEGF in TAMR-MCF-7 cells were suppressed by Pin1 siRNA transfection (Fig. 4B, bottom). However, basal HRE reporter activity was not significantly inhibited by Pin1 knockdown (Fig. 4B, bottom).
Next, we tested the effect of a chemical Pin1 inhibitor, juglone, on the activities of VEGF-Luc and minimal AP-1 and HRE reporters. The compound covalently inactivates a unique cysteine residue in the active site of Pin1 isomerase (31). Juglone concentration-dependently inhibited the increased reporter activities of AP-1-Luc and VEGF-Luc in TAMR-MCF-7 cells (Fig. 4C), but did not affect minimal HRE reporter activity (Fig. 4C). These results suggest that AP-1–dependent VEGF expression in TAM-resistant breast cancer cells results from Pin1 overexpression.
We recently revealed that the extracellular signal-regulated kinase (ERK) activity was enhanced in TAMR-MCF-7 cells (19). Considering that resistance to TAM can be mediated through either ER signaling or growth factor signaling involving a key downstream kinase, ERK, and that Pin1 plays a role in ERK phosphorylation via its direct binding with ERK-upstream kinases such as Raf-1 and ribosomal protein S6 kinase (32, 33), Pin1 blocking in TAMR-MCF-7 cells may change the expression levels of ER or the phosphorylation of ERK. As shown in Fig. 4D, Pin1 siRNA did not alter the expression levels of ERα and ERK but reduced the intensity of ERK phosphorylation in TAMR-MCF-7 cells.
Enhanced Angiogenesis in TAMR-MCF-7 Cells Is Due to Pin1
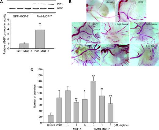
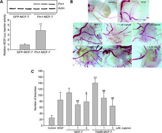
To confirm whether the sustained Pin1 induction in TAM-resistant breast cancer cells is directly associated with VEGF gene transcription, we measured VEGF-Luc reporter activity in stably Pin1-overexpressing MCF-7 (Pin1-MCF-7) cells. After multiple infections of MCF-7 cells with Pin1 retrovirus, Pin1 expression levels in Pin-MCF-7 were higher than those in GFP-MCF-7 cells (Fig. 5A, top). Moreover, VEGF transcriptional activity was also enhanced in Pin1-MCF-7 cells (Fig. 5A, bottom).
Essential role of Pin1 in the VEGF-dependent enhanced angiogenic intensity in TAMR-MCF-7 cells. A, increased VEGF gene transcription in stably Pin1-overexpressing MCF-7 cells. GFP-MCF-7 and Pin1-MCF-7 cells were transfected with VEGF-Luc and dual-luciferase reporter activities were measured using cell lysates (bottom). Columns, mean of six different samples; bars, SD. **, P < 0.01, compared with control. Pin1 expression was confirmed by Western blot analysis (top). B, representative pictures of angiogenesis originated from both MCF-7 and TAMR-MCF-7 cells. The control CAMs of a 10-d-old chick embryo were exposed to PBS or VEGF (20 ng/mL). The additional embryos were implanted with MCF-7 or TAMR-MCF-7 (2 × 106 cells/CAM). MCF-7 cells and TAMR-MCF-7 cells were not exposed to VEGF. C, the quantitation of new branches formed from existing blood vessels was done 3 d after cancer cell implantation. Columns, mean (n = 5–7); bars, SD. **, P < 0.01, compared with the MCF-7 cell–implanted group. #, P < 0.05, ##, P < 0.01, compared with the vehicle-treated MCF-7 or TAMR-MCF-7 group. The CAM assays were repeated twice and similar results were obtained.
Essential role of Pin1 in the VEGF-dependent enhanced angiogenic intensity in TAMR-MCF-7 cells. A, increased VEGF gene transcription in stably Pin1-overexpressing MCF-7 cells. GFP-MCF-7 and Pin1-MCF-7 cells were transfected with VEGF-Luc and dual-luciferase reporter activities were measured using cell lysates (bottom). Columns, mean of six different samples; bars, SD. **, P < 0.01, compared with control. Pin1 expression was confirmed by Western blot analysis (top). B, representative pictures of angiogenesis originated from both MCF-7 and TAMR-MCF-7 cells. The control CAMs of a 10-d-old chick embryo were exposed to PBS or VEGF (20 ng/mL). The additional embryos were implanted with MCF-7 or TAMR-MCF-7 (2 × 106 cells/CAM). MCF-7 cells and TAMR-MCF-7 cells were not exposed to VEGF. C, the quantitation of new branches formed from existing blood vessels was done 3 d after cancer cell implantation. Columns, mean (n = 5–7); bars, SD. **, P < 0.01, compared with the MCF-7 cell–implanted group. #, P < 0.05, ##, P < 0.01, compared with the vehicle-treated MCF-7 or TAMR-MCF-7 group. The CAM assays were repeated twice and similar results were obtained.
Because chicken embryos are immune deficient during embryonic development, CAM is a convenient model to evaluate tumor-induced angiogenesis (34). To compare the angiogenic intensities between control MCF-7 and TAMR-MCF-7 cells, we performed CAM assays after seeding both cell types. CAM bearing TAMR-MCF-7 cell masses produced numerous blood vessels radiating from the cell mass (Fig. 5B), with higher intensity than VEGF (20 ng/CAM)–treated samples; Fig. 5B) or MCF-7 cell masses (Fig. 5). The Pin1 inhibitor, juglone, dose-dependently decreased the number of blood vessels produced by TAMR-MCF-7 cells (Fig. 5C). Because VEGF is responsible for the observed angiogenesis, these results suggest that Pin1 inhibition is likely to suppress microvessel formation via down-regulation of VEGF.
Discussion
TAM resistance is a serious problem in the management of breast cancer patients (35). In this study, we showed for the first time that both angiogenic intensity and VEGF transcription were strongly enhanced in TAMR-MCF-7 cells established by long-term exposure to 4-hydroxytamoxifen. Autocrine secretion of VEGF is essential for angiogenesis in diverse tumor types (18). Bevacizumab (a humanized monoclonal antibody for the VEGF receptor; ref. 36) and sunitinib malate (a VEGF receptor tyrosine kinase inhibitor; ref. 37) have been approved as part of chemotherapy regimens. Hence, our findings raise the possibility that anti-VEGF therapy is applicable for the treatment of TAM-resistant breast cancers.
VEGF gene expression is regulated by transcription factors such as HIF-1, specific protein-1, and AP-1 (20). Although specific protein-1 is involved in the alternative activation of VEGF secretion in endothelial cells (38), HIF-1α and AP-1 bindings are believed to be critical for the regulation of VEGF gene transcription (21, 39). We showed that HIF-1α protein levels and HRE reporter activity, as well as nuclear c-Jun and AP-1 reporter activities, were up-regulated in TAMR-MCF-7 cells. Both HIF-1α siRNA and c-Jun siRNA significantly inhibited the VEGF promoter reporter activity in TAMR-MCF-7 cells. Unexpectedly, we found that AP-1 DNA binding activity in TAMR-MCF-7 cells was slightly decreased than that in control MCF-7 cells. AP-1 DNA-binding activity does not exactly reflect its transcriptional activity because the DNA binding activity could include negative repressor bindings.
Pin1 is an isomerase that specifically recognizes prolines following phosphorylated serines or threonines (pSer/Thr-Pro; refs. 26, 40). Pin1-dependent isomerization is important because protein kinases and phosphatases often recognize their substrates in a conformation-dependent manner (41, 42). Pin1 overexpression is a prognostic marker in several cancer types including breast, prostate, lung, and brain tumors (43). We and other groups have recently shown that Pin1 expression is associated with VEGF production in breast and prostate cancer cells (30, 44). Pin1 was also highly expressed in TAMR-MCF-7 cells, and this was coupled with increased VEGF gene transcription, as evidenced by Pin1 inhibition (Pin1 siRNA and juglone). Moreover, the enhanced angiogenesis in TAMR-MCF-7 cells was significantly suppressed by Pin1 inhibition. Thus, Pin1 overexpression is a key event explaining the increased angiogenesis in TAM-resistant breast cancers. The increased ratio (∼30%) of new vessel branch formation in TAMR-MCF-7 cells does not seem to match with that of VEGF secretion (∼3-fold). It may result from either the relatively higher basal angiogenesis potential in MCF-7 cells or the involvement of other angiogenic mediators such as fibroblast growth factor, pleiotrophin, and platelet-derived endothelial cell growth factor (45).
c-Jun–mediated AP-1 activity couples to Pin1 through its isomerase activity on phosphorylated c-Jun (28). In our experiments, Pin1 siRNA selectively inhibited reporter activity of AP-1, but not of HRE. Because c-Jun is selectively activated in TAMR-MCF-7 cells and c-Jun siRNA sufficiently blocks AP-1 reporter activation, the target transcription factor of Pin1 for VEGF gene transcription may be c-Jun. However, Pin1-independent HIF-1α activation could also stimulate overproduction of VEGF because VEGF-Luc activity was also diminished in HIF-1α siRNA–treated cells. c-Jun and HIF-1 cooperatively regulate VEGF gene transcription in response to hypoxia (39, 46). Hence, Pin1-mediated AP-1 activation may be indirectly coupled with HIF-1 activity to subsequently affect VEGF expression. Although HIF-1 expression and stabilization are not affected by the loss of AP-1 subunits (22), deletion of AP-1 sites in the VEGF promoter decreases the hypoxic response–mediated VEGF gene transcription (39).
A recent study suggests that estrogen induction of VEGF gene expression in the uterus is dependent on both the HIF-1 binding to HRE and the ERα binding to proximal SP1 binding sites (47). Hence, TAM resistance acquisition by sustained 4-OH-TAM exposure may affect the HIF-1α binding to HRE or the ERα binding to proximal SP1 binding site. Although ER/estrogen response element–dependent transcription is decreased in TAMR-MCF-7 cells (19), in this study, we unexpectedly found that ERα expression levels were rather enhanced in TAMR-MCF-7 cells. The discrepancy between ERα expression and the transcriptional activity may result from deregulation of coregulators in TAMR-MCF-7 cells. In fact, the expression and the binding activity of ER coregulators are altered in TAM-resistant cancer cells, which is believed as one of key events for TAM resistance acquisition (48). As suggested by Kazi and Koos (47), if ERα binding to SP1 functions as a critical factor for VEGF expression and the binding is independent of the activities of ER coregulators, ERα overexpression could be an additional factor for VEGF induction in TAMR-MCF-7 cells. However, as shown in Fig. 4D, ERα induction in TAMR-MCF-7 cells is not controlled by Pin1 signaling. Therefore, Pin1 overexpression and Pin1-dependent VEGF expression detected in TAM-resistant breast cancer cells do not seem to be related with ERα.
In conclusion, our experiments reveal that VEGF-mediated angiogenesis is potentiated in TAMR-MCF-7 cells and that Pin1 acts as a regulator of VEGF gene transcription through c-Jun activation. Clinically, Pin1 could be a new therapeutic target of TAM-resistant breast cancers.
Disclosure of Potential Conflicts of Interest
No potential conflicts of interest were disclosed.




