Abstract
Apurinic/apyrimidinic endonuclease-1/redox factor-1 (APE/Ref-1) is a multifunctional protein involved in DNA base excision repair and redox regulation of many transcription factors. In different melanoma cell lines, we found that both nucleus and cytoplasm exhibited higher levels of Ref-1 compared with normal melanocytes. Similar increases of Ref-1 expression, detected by immunohistofluorescence, were also evident in nevi and malignant melanoma biopsies compared with normal skin, which were predominantly localized in the nucleus. Using recombinant adenovirus Adref-1, encoding full-length Ref-1, we transiently overexpressed APE/Ref-1 in human melanocytes, which protected these cells from UVB-induced apoptosis and increased foci formation in culture. Ref-1 overexpression also protected melanoma cells from cisplatin- or H2O2-induced apoptosis, whereas increased apoptosis was observed with Ref-1 antisense construct infection. These observations suggested that intracellular Ref-1 levels played an important role in sensitization of melanoma cells to apoptosis. Electrophoretic mobility shift assay results showed that in both cultured primary and metastatic melanomas DNA-binding activities of activator protein-1 and nuclear factor-κB were significantly diminished or shifted when anti-APE/Ref-1 antibody was added to deplete APE/Ref-1 from the binding complexes. Induced nuclear factor-κB transcriptional activities were also evident after Ref-1 overexpression. Furthermore, using three-dimensional molecular structure modeling and virtual screening, we found that resveratrol, a natural compound found in fruits and vegetables, docks into a druggable pocket of Ref-1 protein. In vitro studies revealed that resveratrol inhibited, in a dose-dependent manner, Ref-1-activated activator protein-1 DNA-binding activities as well as Ref-1 endonuclease activities and rendered melanoma cells more sensitive to dacarbazine treatment. [Mol Cancer Ther 2005;4(12):1923–35]
Introduction
The human DNA repair enzyme apurinic/apyrimidinic endonuclease/redox factor-1 (APE/Ref-1) is a multifunctional protein. First recognized as a major APE, this enzyme catalyzes the cleavage of the phosphodiester either 5′ or 3′ to an apurinic/apyrimidinic site (1). Recently, in addition to its DNA repair activity, APE/Ref-1, also called Ref-1, has been found to exhibit distinct functions that facilitate the DNA-binding activities of several transcription factors, including Jun/Jun homodimers, Fos/Jun heterodimers, Myb, nuclear factor-κB (NF-κB), p53, and members of cyclic AMP–responsive element-binding protein and Pax families, through both redox-dependent and redox-independent mechanisms (2, 3). Because of its potential to regulate the activity of transcription factors, APE/Ref-1 has attracted more interest in recent years.
Ref-1 is critical for early development, as Ref-1−/− animal is lethal at a very early stage (e5.5) of embryogenesis (4), and heterozygous mutation in the Apex (Ref-1) gene in Xpc mutant mice (Xpc−/−Apex+/−) results in an accelerated rate of UVB radiation-induced skin cancer compared with Xpc−/−Apex+/+ controls (5). The relationship between Ref-1 and apoptosis has been well documented. Preventing the loss of Ref-1 by inhibiting protein synthesis rescued neurons from experimentally induced cell death (6). Many studies have revealed that up-regulation of Ref-1 protects cells from various proapoptotic stimuli, including oxidative stress, chemotherapeutic drugs, and radiation treatment, as well as Fas-mediated cell death signal in different nonmelanoma cell lines (7–11). Consistently, down-regulation of Ref-1 expression is associated with apoptosis and sensitization of cells to induced apoptosis both in vitro (12, 13) and in vivo (14, 15). Studies have reported elevated APE/Ref-1 levels or altered subcellular localization in various types of cancers, such as cervical, pediatric rhabdomyosarcomas, prostate, and epithelial ovarian cancers and germ cell tumors (2), which are associated with tumor resistance and progression. However, little study has been done in human melanoma.
Human melanoma, a potentially preventable malignancy, is the most serious skin cancer and is among the most drug resistant of all malignancies. After breast cancer in premenopausal women (ages 30-34 years), it also exhibits the fastest rate of increase in incidence in the United States, whereas rates for many other cancers are decreasing (16). The skin is chronically exposed to both endogenous and environmental pro-oxidative agents, such as UV radiation, a well-known initiator and promoter of nonmelanoma skin cancers (17). Sunlight has been implicated as a major environmental contributor to the development of most cutaneous melanomas, although its mechanistic role in melanocyte carcinogenesis remains poorly defined. Exposure to intense bursts of sunlight, especially in childhood, is strongly associated with an increased risk for melanoma (18). The imbalance between pro-oxidant and antioxidant activities in skin cells subsequently leads to oxidative damage or activation of reactive oxygen species (ROS)–sensitive signal transcription (19). Our previous studies have shown that human melanoma cells exhibit an aberrant redox status, including altered redox-sensitive nuclear transcription signaling, such as that mediated by NF-κB and activator protein-1 (20–24). An impaired ability to undergo apoptosis associated with abnormal nuclear transcription signaling provides melanomas a selective advantage for progression and metastasis as well as the development of their notorious resistance to chemotherapy. There is an urgent need to develop new and more effective interventions, so understanding the biological basis of melanoma pathogenesis is of utmost importance for developing safe and effective prevention or treatment strategies for this disease.
In this article, we report that APE/Ref-1 expression levels were significantly elevated in human melanoma cells compared with normal melanocytes both in vitro and in human tissue sections. Altering APE/Ref-1 levels by sense or antisense APE/Ref-1 overexpression was associated with decreased or increased cell sensitivity to cisplatin- and H2O2-induced apoptosis. Furthermore, the results show that the predominant elevation of APE/Ref-1 in the nuclear compartment plays an important role in NF-κB and activator protein (AP)-1 DNA-binding activities, which is aberrant in human melanomas. Using sophisticated three-dimensional modeling and virtual screening software to dock molecules to the protein, we found that resveratrol, a natural compound abundant in red wine and grape, docked into its druggable pocket and inhibited APE/Ref-1 activities, which was associated with increased chemosensitivity of melanoma cells. We hypothesize that in human melanoma APE/Ref-1-mediated signal pathways may serve as an adaptive response to excess intracellular ROS levels and be involved in the process of tumorigenesis, promotion, and/or progression. Development of small-molecule inhibitors of APE/Ref-1 should be pursued and is anticipated to enhance the therapy of human melanoma.
Materials and Methods
Cell Culture
Human neonatal foreskins were placed in 0.25% trypsin at 4°C overnight. Following this incubation, the tissue was scraped to recover the melanocytes and cultured in MCDB153 medium (Sigma, St. Louis, MO) containing 2% FCS, 0.3% bovine pituitary extract (Cambrex Bio Science Walkersville, Inc., Walkersville, MD), 10 ng/mL 12-O-tetradecanoylphorbol-13-acetate, 2 mmol/L CaCl2, 5 μg/mL insulin, and 0.1 mmol/L IBMX (Sigma). Primary radial growth phase–like melanoma cells (wm3211) were cultured in RPMI 1640 with 5% FCS, 5% calf serum, 100 units/mL penicillin, 0.1 mg/mL streptomycin, and insulin. These cells were a generous gift from Dr. Meenhard Herlyn (The Wistar Institute, Philadelphia, PA). Metastatic melanoma cell strains (c81-46A and c83-2c) were cultured in F-10 with 5% FCS, 5% calf serum, 1% glutamine, 100 units/mL penicillin, and 0.1 mg/mL streptomycin and designated as melanoma complete medium. Cell strains c81-46A and c83-2c have been described previously and were initially cloned through soft agar and will form tumors in nude mice (25). The passage number for the various cell strains used in these experiments was <8. A375 human melanoma cells (bought from American Type Culture Collection, Manassas, VA) were cultured in DMEM with 5% FCS, 5% calf serum, 1% glutamine, 100 units/mL penicillin, and 0.1 mg/mL streptomycin. In all experiments, cells were treated at 70% confluence, and fresh medium and drug were added simultaneously.
Adenoviruses and Infection
Recombinant replication-deficient adenoviruses were used in the respective experiments. Adref-1 encoding the Ref-1 cDNA was constructed as described previously (6). Adβgal encodes the inert Escherichia colilacZ gene, and AdFer encodes the Ref-1 antisense. Adβgal-infected cells were used as controls in the infection experiments. Recombinant adenoviruses were propagated, purified, and tittered, and cells were infected at the specified multiplicity of infection (MOI; refs. 26, 27). Infections were carried out at MOIs of 100 and 200 for 16 hours followed by experimental treatments or assays.
Cell Protein Extraction
Nuclear extracts from cells were prepared as described previously with minor changes (28, 29). Briefly, cells were scraped, suspended in ice-cold PBS, and centrifuged (1,200 rpm × 5 minutes) and the PBS was completely aspirated. Cells were resuspended in 400 μL ice-cold buffer A [10 mmol/L HEPES (pH 7.9), 10 mmol/L KCl, 0.150 mmol/L MgCl2, 0.5 mmol/L DTT, 0.2 mmol/L phenylmethylsulfonyl fluoride] and allowed to swell on ice for 10 minutes. NP40 solution (10%; 25 μL) was added and cells were lysed by vortex for 10 seconds. After 30 seconds, centrifugation buffer was completely aspirated and the nuclei pellet was suspended in 25 μL buffer C (20 mmol/L HEPES, 20% glycerol, 0.42 mol/L NaCl, 0.15 mmol/L MgCl2, 0.2 mmol/L EDTA, 0.5 mmol/L DTT, 0.2 mmol/L phenylmethylsulfonyl fluoride) and incubated on ice with shaking for >15 minutes. After centrifugation for 30 minutes at 14,000 × g, the extract was removed and diluted with 75 μL buffer D (20 mmol/L HEPES, 20% glycerol, 50 mmol/L KCl, 0.5 mmol/L EDTA, 0.5 mmol/L DTT, 0.2 mmol/L phenylmethylsulfonyl fluoride). Using a Bio-Rad Dc protein assay kit (Bio-Rad Laboratories, Hercules, CA), the protein concentration of each nuclear extract sample was precisely measured thrice. The correlation coefficient of standard curve was at least 0.99 to confirm equivalent protein loading in each lane. Nuclear extracts were stored at −80°C.
Immunoblot Analysis
Equal amounts of protein extracts (25 μg nuclear sample, 50 μg cytoplasmic sample) were loaded and electrophoresis was done in a 10% polyacrylamide separating gel/5% stacking gel. Proteins were transferred to polyvinylidene difluoride membrane and incubated in blocking solution for 2 hours. The membrane was incubated with primary mouse anti-human Ref-1 antibody (1:2,000) at 4°C overnight. Blots were washed in 0.1% TBST and incubated with second antibody (peroxidase-conjugated anti-mouse IgG, 1:4,000, Santa Cruz Biotechnology, Santa Cruz, CA) for 1 hour at room temperature. After extensive washing, the second antibody was visualized by chemiluminescence reagents. Tubulin expression as an equal loading control was also done with a mouse anti-human tubulin antibody (Sigma).
Immunofluorescence and Immunohistofluorescence Staining
Cells were grown in chambers at a density of 2 × 104 per well in an eight-well plate for 24 hours. After washing twice in cold PBS, cells were fixed and permeabilized with 2% paraformaldehyde, 0.5% Triton X-100 in PBS at 4°C for 30 minutes. Slides were washed twice with PBS and cells were blocked with normal goat serum at room temperature for 2 hours followed by staining with mouse anti-human Ref-1 antibody (Novus Biologicals, Littleton, CO) at a dilution of 1:20,000 for 2 hours. The cells were washed with PBS for 5 minutes × 3 and incubated for 1 hour with Alexa Fluor 488–conjugated goat anti-mouse IgG (Molecular Probes, Eugene, OR) at 1:4,000 dilution. The cells were mounted in mounting medium, counterstained with 4′,6-diamidino-2-phenylindole (DAPI), and visualized under a Nikon fluorescence microscope (ECLIPSE, TE2000-S, Nikon Instruments Inc., Melville, NY).
Tissue samples were fixed in 10% buffered formaldehyde for 24 hours and then embedded in paraffin. Deparaffinized by heating at 55°C for 30 minutes followed by three washes with xylene, tissues were rehydrated in a series of ethanol washes and rinsed with PBS. Melanin was bleached with subsequent 0.25% KMnO4 and 5% oxalic acid treatment. Antigen retrieval was carried out by 0.05% trypsin incubation for 20 minutes. After blocking with 5% goat serum in PBS for 2 hours, slides were incubated with mouse anti-human Ref-1 antibody at a dilution of 1:20,000 for 2 hours at room temperature in the presence or absence of rabbit anti-human S100 antibody (1:50; DakoCytomation California Inc., Carpinteria, CA) followed by washing in PBS and incubating sections for another 1 hour with diluted Alexa Fluor 488–conjugated goat anti-mouse IgG antibody and/or Alexa Fluor 647–conjugated goat anti-rabbit IgG (Molecular Probes). Slides were counterstained by DAPI. The Ref-1 staining exhibits green fluorescence and S100 staining exhibits red fluorescence. Dual-colored staining employed appropriate species-specific reagents in which specificity was verified in control staining. The staining was visualized under a Nikon fluorescence microscope.
Cell Apoptosis and Cloning Survival Formation Efficiency Assay
Different human melanoma cell lines were infected with Ref-1 sense or antisense constructed adenovirus at different doses (100 and 200 MOIs) for 16 hours followed by cisplatin or H2O2 treatment for 48 hours. Cells were collected and analyzed for apoptosis by Annexin V/propidium iodide apoptosis detection kit following the manufacturer's protocol (PharMingen, San Diego, CA).
Human melanoma cells were harvested and seeded into 100-cm2 dishes (500/mL). Twenty-four hours later, cells were incubated with resveratrol (25 μmol/L; Sigma) for 48 hours followed by dacarbazine (DTIC; 10 μmol/L; Sigma) treatment for 3 days. Seven days later, cell colonies were stained with methylene blue solution for counting.
Electrophoretic Mobility Shift Assay of AP-1 and NF-κB DNA-Binding Activity
AP-1- and NF-κB-specific binding activities were determined by Gel Shift Assay Systems (Promega, Madison, WI) with optimizations. Briefly, nuclear extract was incubated in a final volume of 10 μL containing 2 μL Gel Shift binding buffer (5×) and 1 μL 32P-labeled AP-1 or NF-κB consensus oligonucleotides (∼6 × 105 counts/min). Variable additions to the reaction mixture included 2 μL antibody to Ref-1 (Novus Biologicals) for supershift or binding activity depletion assay. For oligonucleotide competition experiments, the reaction mixture was preincubated with a 50-fold excess unlabeled oligonucleotides probes for 20 minutes before the addition of hot probes. The reaction mixture was separated on 4% to 5% nondenaturing polyacrylamide gels. Using autoradiography, the shift bands were qualified by densitometry.
Identification of Ligand-Binding Pocket and Resveratrol Docking
The PocketFinder function of ICM (MolSoft L.L.C., La Jolla, CA) was used to locate potential drug-binding sites in the human Ref-1 crystal structure (PDB entry 1BIX). The algorithm builds a grid map of a binding potential. The location and size of the putative binding pockets are chosen from the models of the equipotential surfaces along the grid maps (30). An initial structure for resveratrol was constructed using ICM. Ref-1 was prepared for docking by removing all water molecules and adding in hydrogen atoms. The flexible ligand/grid receptor docking methodology as implemented in ICM was used to dock resveratrol to the putative binding pockets identified by PocketFinder. A grid box was defined to encompass the two putative binding pockets in the redox domain of Ref-1. Five potential maps (electrostatic, hydrogen bond, hydrophobic, and two for van der Waals) were calculated followed by a global optimization of the flexible ligand in the receptor field, so that both the intramolecular ligand energy and the ligand-protein interaction energy were optimized during the calculation. The docked conformation with the top score, based on the minimization of the intramolecular ligand and ligand-protein interaction energies, was selected.
Apurinic/apyrimidinic Endonuclease Activity Assay
Apurinic/apyrimidinic endonuclease activity was measured by the conversion of plasmid DNA from supercoiled to relaxed form caused by incision at an abasic site as described previously (31–33). Briefly, supercoiled plasmid pcDNA3 was incubated for 20 minutes at 65°C in 0.5 mol/L NaCl, 0.1 mol/L sodium citrate (pH 3.5). The resulting depurinated DNA-containing abasic sites were precipitated with isopropanol and resuspended at TE buffer. Assay mixtures (30 μL) contained 0.5 μg depurinated pcDNA3 plasmid, 50 mmol/L HEPES (pH 7.5), 150 mmol/L KCl, 5 mmol/L MgCl2, 0.5 mmol/L CoCl2, 100 μg/mL bovine serum albumin, and protein extracts (diluted 2 ng protein/reaction) in the presence or absence of resveratrol at different doses. After incubation for 30 minutes at 37°C, reaction products were resolved on a 0.8% agarose gel in TAE buffer. The gel was stained with ethidium bromide to visualize supercoiled and nicked, relaxed plasmid DNA and was photographed.
Statistical Analysis
The statistical significance of differential findings between experimental groups and controls was determined by Student's t test and considered significant at P ≤ 0.05.
Results
Elevated APE/Ref-1 Expression Levels in Human Melanoma
Nuclear and cytoplasmic extracts were collected separately from different melanoma cell lines and cultured normal melanocytes and subjected to Western blot assay. The immunoblot showed that both nucleus and cytoplasm of melanoma cells exhibited higher APE/Ref-1 expression levels compared with melanocytes by Western blot assay (Fig. 1A and B). Metastatic melanoma c83-2c showed the highest nuclear localization (8.0-fold of melanocytes) among all the tested melanoma cell lines. In late-stage primary w1205 and metastatic c81-46A cells, cytoplasmic Ref-1 was 9.1- and 8.8-fold of melanocytes, respectively, when normalized by tubulin levels. To further study the subcellular localization of Ref-1, cultured melanoma cells were stained indirectly with a specific mouse anti-human Ref-1 antibody and counterstained with DAPI. Merging of immunofluorescence for Ref-1 (green fluorescence) and DAPI (blue fluorescence) showed predominant nuclear localization of Ref-1 in both metastatic (Fig. 2A) and primary melanoma cells (data not shown).
Increased expression of APE/Ref-1 protein in both nucleus and cytoplasm of different human melanoma cell lines compared with cultured normal melanocytes. Nuclear (A) and cytoplasmic (B) proteins were isolated from different melanoma cell lines. Protein (25 μg) was separated by SDS-PAGE, transferred onto nitrocellulose, and processed for immunoblotting with mouse anti-APE/Ref-1 antibody. All results are presented as n-fold of the expression levels in normal melanocytes and normalized by tubulin expression levels.
Increased expression of APE/Ref-1 protein in both nucleus and cytoplasm of different human melanoma cell lines compared with cultured normal melanocytes. Nuclear (A) and cytoplasmic (B) proteins were isolated from different melanoma cell lines. Protein (25 μg) was separated by SDS-PAGE, transferred onto nitrocellulose, and processed for immunoblotting with mouse anti-APE/Ref-1 antibody. All results are presented as n-fold of the expression levels in normal melanocytes and normalized by tubulin expression levels.
A, subcellular distribution of APE/Ref-1 in human metastatic melanoma c83-2c cells. Subcellular localization of APE/Ref-1 was visualized by performing indirect immunofluorescence. Cells were stained using a mouse antihuman Ref-1 antibody (green) and the nuclei were counterstained with DAPI (blue). B, representative examples of human melanoma or nevi displaying significant increase of APE/Ref-1 expression levels compared with normal skin using indirect immunohistofluorescence assay. The paraffin-embedded sections, including normal skin, different nevi, or melanoma biopsies, were incubated with anti-APE/Ref-1 antibody and the relative expression levels of Ref-1 were visualized by Alexa Fluor 488–conjugated goat antimouse antibody (green). All the tested samples were counterstained by DAPI. Elevated APE/Ref-1 levels were observed with stronger green fluorescence. Costaining sections with DAPI and Ref-1 antibody exhibits specific Ref-1 expression in cell nucleus. Each is the merging view of DAPI and Ref-1 at ×400 magnification. Insets, view of Ref-1 staining at ×100 magnification. C, translocalization of Ref-1 from cytoplasm to nuclear was observed in compound primary intradermal nevi. Left, normal skin section connected to the nevi and most of Ref-1 located in cytoplasm (arrows); middle, adjacent normal skin with part of nevi section and some cells exhibited nuclear Ref-1 localization at the nevi part (arrows); right, nevi section with strong nuclear localized Ref-1 expression (arrows). D, specific expression of Ref-1 in human melanoma sections. Paraffin-embedded sections from normal skin or melanoma biopsies were coincubated with anti-APE/Ref-1 and anti-S100 antibodies as described in Materials and Methods. The relative expression levels of Ref-1 and S100 were represented by fluorescence density (green and red, respectively). Left, normal skin only showed weak S100 staining; right, in melanoma, significantly elevated APE/Ref-1 was observed with yellow staining.
A, subcellular distribution of APE/Ref-1 in human metastatic melanoma c83-2c cells. Subcellular localization of APE/Ref-1 was visualized by performing indirect immunofluorescence. Cells were stained using a mouse antihuman Ref-1 antibody (green) and the nuclei were counterstained with DAPI (blue). B, representative examples of human melanoma or nevi displaying significant increase of APE/Ref-1 expression levels compared with normal skin using indirect immunohistofluorescence assay. The paraffin-embedded sections, including normal skin, different nevi, or melanoma biopsies, were incubated with anti-APE/Ref-1 antibody and the relative expression levels of Ref-1 were visualized by Alexa Fluor 488–conjugated goat antimouse antibody (green). All the tested samples were counterstained by DAPI. Elevated APE/Ref-1 levels were observed with stronger green fluorescence. Costaining sections with DAPI and Ref-1 antibody exhibits specific Ref-1 expression in cell nucleus. Each is the merging view of DAPI and Ref-1 at ×400 magnification. Insets, view of Ref-1 staining at ×100 magnification. C, translocalization of Ref-1 from cytoplasm to nuclear was observed in compound primary intradermal nevi. Left, normal skin section connected to the nevi and most of Ref-1 located in cytoplasm (arrows); middle, adjacent normal skin with part of nevi section and some cells exhibited nuclear Ref-1 localization at the nevi part (arrows); right, nevi section with strong nuclear localized Ref-1 expression (arrows). D, specific expression of Ref-1 in human melanoma sections. Paraffin-embedded sections from normal skin or melanoma biopsies were coincubated with anti-APE/Ref-1 and anti-S100 antibodies as described in Materials and Methods. The relative expression levels of Ref-1 and S100 were represented by fluorescence density (green and red, respectively). Left, normal skin only showed weak S100 staining; right, in melanoma, significantly elevated APE/Ref-1 was observed with yellow staining.
In addition to our in vitro cell culture observation, we also investigated the expression pattern of APE/Ref-1 in human melanoma and nevi (including benign and dysplastic) compared with normal skin biopsies using immunohistofluorescence assay. The specimens involved six nevi, four malignant melanomas, and one normal skin sample. The results are shown in Fig. 2B. Consistent with our in vitro data, we found that in normal skin sections Ref-1 fluorescence staining was weak, whereas in all nevi and melanomas we examined immunoreactivity for Ref-1 was strongly positive. In normal skin sections, merging of immunofluorescence for Ref-1 and DAPI showed no coincidence, and Ref-1 occurred as a diffuse cytoplasmic presence without nuclear labeling. However, overlay of nuclear images from nevi and melanoma sections showed that Ref-1 and DAPI staining coincided with a stronger Ref-1 staining fluorescence density compared with normal skin, suggesting a predominant nuclear compartment of Ref-1. We did not observe a progressive increase of Ref-1 levels among normal skin, nevi, and metastatic melanomas. As shown in Fig. 2C, immunofluorescence staining in compound primary intradermal nevi indicated that, different from nevi sections, Ref-1 levels in the adjacent normal skin still remain low and were mainly observed in cytoplasm (left, arrows), whereas staining in nevi exhibited higher Ref-1 expression and nuclear localization (right). The middle showed clearly the different localization of Ref-1 between nevi and adjacent normal skin, suggesting that predominant nuclear localization of Ref-1 might be involved in melanocyte transformation or in providing a growth advantage.
As the anti-S100 antibody shows excellent sensitivity and S100 protein is expressed in almost all primary and metastatic melanomas (34), costaining sections with S100 (labeled with red fluorescence) and Ref-1 (FITC labeled with green fluorescence) antibodies allows identification of specific Ref-1 expression in melanoma cells. As shown in Fig. 2D, melanoma cells showed increased costaining of Ref-1 and S100 (right), whereas in normal skin only very weak S100 and Ref-1 staining was evident (left). Furthermore, DAPI counterstaining showed that elevated APE/Ref-1 was observed in both the nucleus and the cytoplasm, but the nucleus was the predominant localization of APE/Ref-1, particularly in human melanoma cells (data not shown).
Effects of APE/Ref-1 on Human Melanocytes and Melanoma Cells In vitro
Using a recombinant adenovirus Adref-1 encoding full-length APE/Ref-1 (200 MOI; ref. 27), we transiently overexpressed APE/Ref-1 in human cultured melanocytes. As shown in Fig. 3A, infected melanocytes formed more foci in cell culture compared with Adβgal (control virus). These changes were not dependent on cell density and were observed in both low-density and high-density cultures (data not shown). We collected the melanocytes that formed foci and reseeded them into soft agar, but no colony formation was observed. The reason may be related to the replication potential of adenovirus, which does not divide inside the cells and is therefore only a one-time transient infection.
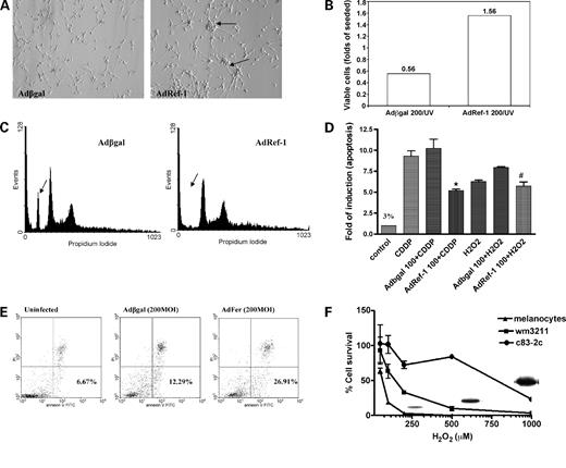
A and B, changes in cultured normal melanocytes with transient overexpressing of APE/Ref-1 using a recombinant adenovirus, Adref-1, encoding full-length APE/Ref-1. A, effects on morphology of melanocytes. Taken 48 h after infection (200 MOI). Arrows, foci compared with Adβgal (control virus). Representative of one of two experiments. B, effects on melanocytes viability after UVB irradiation. After 16 h of infection of Adref-1, cultured melanocytes were radiated by UVB (100 mJ/cm2). Three days later, the total number of viable cells was counted by trypan blue dye exclusion assay. C, effects of Ref-1 on cell cycle distribution in human melanoma c83-2c cells. Cells were infected with Adref-1 (100 MOI) for 16 h and cell cycle variables were investigated by flow cytometry after propidium iodide staining. D and E, effects of APE/Ref-1 on induced apoptosis in different melanoma cell lines. wm3211 primary melanoma cells (D) and c81-46A melanoma cells (E) were infected with Adref-1 or AdFer, respectively, for 16 h. After infection, cells were incubated with cisplatin (10 μmol/L; CDDP) for 3 d followed by Annexin V/propidium iodide staining for flow cytometry assay as described in Materials and Methods. *, P < 0.05 compared with Adβgal with cisplatin treatment; #, P < 0.05, compared with Adβgal with H2O2 treatment. F, resistance of human melanoma cell lines to H2O2 treatment. After 72 h of incubation of H2O2 at different doses, cells were collected. The total number of viable cells was counted by trypan blue dye exclusion assay. Points, mean of three separate experiments. Also represented is the relative nuclear Ref-1 level as measured by Western blot.
A and B, changes in cultured normal melanocytes with transient overexpressing of APE/Ref-1 using a recombinant adenovirus, Adref-1, encoding full-length APE/Ref-1. A, effects on morphology of melanocytes. Taken 48 h after infection (200 MOI). Arrows, foci compared with Adβgal (control virus). Representative of one of two experiments. B, effects on melanocytes viability after UVB irradiation. After 16 h of infection of Adref-1, cultured melanocytes were radiated by UVB (100 mJ/cm2). Three days later, the total number of viable cells was counted by trypan blue dye exclusion assay. C, effects of Ref-1 on cell cycle distribution in human melanoma c83-2c cells. Cells were infected with Adref-1 (100 MOI) for 16 h and cell cycle variables were investigated by flow cytometry after propidium iodide staining. D and E, effects of APE/Ref-1 on induced apoptosis in different melanoma cell lines. wm3211 primary melanoma cells (D) and c81-46A melanoma cells (E) were infected with Adref-1 or AdFer, respectively, for 16 h. After infection, cells were incubated with cisplatin (10 μmol/L; CDDP) for 3 d followed by Annexin V/propidium iodide staining for flow cytometry assay as described in Materials and Methods. *, P < 0.05 compared with Adβgal with cisplatin treatment; #, P < 0.05, compared with Adβgal with H2O2 treatment. F, resistance of human melanoma cell lines to H2O2 treatment. After 72 h of incubation of H2O2 at different doses, cells were collected. The total number of viable cells was counted by trypan blue dye exclusion assay. Points, mean of three separate experiments. Also represented is the relative nuclear Ref-1 level as measured by Western blot.
As extensive UV radiation causes melanocytes to undergo apoptosis (35, 36), we further studied the effects of Ref-1 on cell viability with UVB radiation. After seeding into plates overnight, primary normal melanocytes were infected by Adβgal and Adref-1, respectively, for 16 hours (200 MOI). Cells were washed with PBS and followed by UVB radiation at a high dose (100 mJ/cm2). Three days later, all the cells were collected and viable cells were counted using trypan blue dye exclusion assay (Fig. 3B). The results showed that viable cells with Adβgal infection plus UV radiation were reduced to 55.6% of melanocytes seeded at the beginning of the experiment, whereas Ref-1 overexpression protected melanocytes from UV-induced cell death and the number of viable cells was elevated to 155.6% of seeded (∼2.8-fold of control).
The effect of Ref-1 on cell cycle distribution was also investigated in c83-2c melanoma cells that were infected with Adref-1 or Adβgal, respectively. The analysis revealed that in c83-2c melanoma cells serum-free infection medium incubation caused 10.6% of cells to undergo sub-G1 phase (Fig. 3C); Ref-1 overexpression reduced the sub-G1 peak to 2.2%. In addition, there was a moderate increase in G2-M-phase cells with Adref-1 infection (elevated from 29.8% to 36.7%) with no remarkable changes in G1 and S phases. It is noteworthy that He et al. reported that Ref-1 contributed to the G0-G1-S transition in vascular smooth muscle cells with an increased S-phase fraction evident (37). The difference between this result and our own may be explained by different cell lines used in the studies.
To further examine the effects of Ref-1 on apoptosis in human melanomas, we transiently altered intercellular APE/Ref-1 levels using recombinant adenovirus Adref-1 and AdFer, encoding APE/Ref-1 cDNA and antisense oligonucleotide, respectively. Annexin V/propidium iodide staining analysis showed a significantly reduced apoptosis with APE/Ref-1 overexpression in primary melanoma wm3211 when treated with cisplatin at 10 μmol/L for 3 days. The apoptosis rate dropped from 10.2- to 5.2-fold of control (P < 0.05), indicating a protective effect of Ref-1 on cisplatin-induced apoptosis (Fig. 3D). Additionally, we found that Ref-1 also prevented melanoma cells from external H2O2-induced apoptosis (P < 0.05) but was less efficient compared with cisplatin-induced apoptosis. Consistent with these observations, inhibiting Ref-1 by AdFer (200 MOI) infection rendered melanoma cells more sensitive to cisplatin treatment. As shown in Fig. 3E, apoptosis percentage was elevated from 12.3% to 26.9% in metastatic melanoma c81-46A cells and similar alterations were also observed in c83-2c cells (data not shown).
Additionally, as shown in Fig. 3F, we found that the dose-response curve of different cell lines to external H2O2 treatment was associated with its intracellular Ref-1 levels. The order of resistance was normal melanocytes < primary wm3211 < metastatic c83-2c cells, which is consistent with their nuclear Ref-1 expression levels detected by immunoblot as quantitated in Fig. 1A. Taken together, our results suggested that intracellular APE/Ref-1 levels may affect melanoma sensitization to induced apoptosis.
APE/Ref-1 Is Essential for Nuclear AP-1 and NF-κB DNA-Binding Activities in Human Melanomas
Using electrophoretic mobility shift assay (EMSA) and 32P-labeled AP-1 and NF-κB consensus oligonucleotide, we further defined the role of APE/Ref-1 in nuclear AP-1 and NF-κB transcriptional activities. Figure 4A (lane 1) represents the specific AP-1 DNA binding that was completely compelled by 50 times the unlabeled AP-1 consensus oligonucleotide (lane 2). AP-1 DNA-binding activities were significantly diminished or remarkably reduced, when anti-APE/Ref-1 antibody was added to deplete APE/Ref-1 from binding complexes (lanes 3 and 7 compared with lanes 1 and 5, respectively). Similarly, anti-Ref-1 antibody also shifted NF-κB binding to a lower level (arrows), indicating the involvement of Ref-1 in nuclear NF-κB DNA-binding complexes (Fig. 4B). The reduction of DNA-binding activities by Ref-1 antibody was evident in both primary and metastatic melanomas, suggesting that in addition to the effects of dimeric composition APE/Ref-1 was essential to maintain nuclear AP-1 and NF-κB signalings, which are aberrantly regulated in human melanomas (22–24).
APE/Ref-1 is essential for transcription factor DNA-binding activities in human melanoma cells [AP-1 (A) and NF-κB (B)]. EMSA with 32P-labeled AP-1 or NF-κB oligonucleotide probe was used as described in Materials and Methods and 50× excess unlabeled respective oligonucleotides were added for the specific competition. The nuclear extracts from different cell lines were subjected to EMSA in absence or presence of anti-Ref-1 antibody. Adding anti-Ref-1 antibody not only significantly shifts nuclear NF-κB DNA binding in both primary wm3211 and metastatic c83-2c melanoma cells but also diminished AP-1 DNA-binding activities. C, overexpression of Ref-1 significantly induced NF-κB transcriptional activities in melanoma c83-2c cells. Cells were infected by Adref-1 or Adβgal (200 MOI) for 16 h followed by transfection of NF-κB/SEAP reporter vector. NF-κB binding results in activation of the SEAP gene and protein activity was quantitated by luminometer. The relative SEAP activity was presented as n-fold of positive control vector pSEAP2. Columns, mean of two independent experiments; bars, SD. *, P < 0.05, significantly different from Adβgal + pNF-κB-SEAP.
APE/Ref-1 is essential for transcription factor DNA-binding activities in human melanoma cells [AP-1 (A) and NF-κB (B)]. EMSA with 32P-labeled AP-1 or NF-κB oligonucleotide probe was used as described in Materials and Methods and 50× excess unlabeled respective oligonucleotides were added for the specific competition. The nuclear extracts from different cell lines were subjected to EMSA in absence or presence of anti-Ref-1 antibody. Adding anti-Ref-1 antibody not only significantly shifts nuclear NF-κB DNA binding in both primary wm3211 and metastatic c83-2c melanoma cells but also diminished AP-1 DNA-binding activities. C, overexpression of Ref-1 significantly induced NF-κB transcriptional activities in melanoma c83-2c cells. Cells were infected by Adref-1 or Adβgal (200 MOI) for 16 h followed by transfection of NF-κB/SEAP reporter vector. NF-κB binding results in activation of the SEAP gene and protein activity was quantitated by luminometer. The relative SEAP activity was presented as n-fold of positive control vector pSEAP2. Columns, mean of two independent experiments; bars, SD. *, P < 0.05, significantly different from Adβgal + pNF-κB-SEAP.
To further examine the effect of Ref-1 on NF-κB transcriptional activities in melanoma, we did transfection with a NF-κB-secreted alkaline phosphatase (SEAP) reporter vector system containing synthetic NF-κB element and a SEAP gene (Fig. 4C). Once NF-κB transcription is induced, SEAP gene is activated and detected. A pSEAP2 vector was transfected as positive control. The results showed that transient overexpression of Ref-1 significantly increased the basal NF-κB transcription activities (from 0.16- to 1.40-fold of positive control).
Molecular Interactions between Resveratrol and APE/Ref-1
The computer docking experiments show that the molecular structure of resveratrol, a well-known natural compound for its chemoprevention and possibly therapeutic capacities against human malignancy, fits very well into only one of two sites, which have spatial and electrostatic properties suitable for drug binding, located in the redox regulation domain of Ref-1. The top scoring docked conformation has an ICM score of −33.3 and is illustrated in Fig. 5. To confirm the computer docking finding, we further investigated the effects of resveratrol on Ref-1 expression levels as well as its activities in vitro.
Model of resveratrol docked to one of two druggable pockets of Ref-1. A, structure of the human Ref-1 protein illustrated by a ribbon schematic using a gradient from black at the NH2 terminus to gray at the COOH terminus. The shapes of each druggable pocket, as identified by ICM in the redox-regulating domain, are shown in gray (left; arrow) and black (right; arrow). A CPK space-filling model of resveratrol is docked in the druggable pocket (right). B, a close-up view of the putative binding site of resveratrol (represented by a stick model). The resveratrol is mostly confined to the spatial volume of the druggable pocket (represented by the three-dimensional mesh; arrow).
Model of resveratrol docked to one of two druggable pockets of Ref-1. A, structure of the human Ref-1 protein illustrated by a ribbon schematic using a gradient from black at the NH2 terminus to gray at the COOH terminus. The shapes of each druggable pocket, as identified by ICM in the redox-regulating domain, are shown in gray (left; arrow) and black (right; arrow). A CPK space-filling model of resveratrol is docked in the druggable pocket (right). B, a close-up view of the putative binding site of resveratrol (represented by a stick model). The resveratrol is mostly confined to the spatial volume of the druggable pocket (represented by the three-dimensional mesh; arrow).
To examine the effects of resveratrol on Ref-1 expression, we collected protein extractions from c83-2c melanoma cells after incubation with resveratrol at different concentration and times and subjected them to immunoblot assay. No significant changes of Ref-1 expression levels were observed, except that at a very high concentration (100 μmol/L) Ref-1 was decreased by 43% of control in whole-cell lysates, indicating that resveratrol treatment does not interfere with Ref-1 protein expression directly (data not shown).
We further analyzed whether resveratrol interfered with Ref-1 endonuclease activity as APE/Ref-1 comprises >95% of total cellular apurinic/apyrimidinic site incision activity in mammalian cells (38) and melanoma exhibited higher Ref-1 expression levels. Nuclear extract from c83-2c cells was used for this experiment as the source of Ref-1 protein and tested in a DNA cleavage assay using supercoiled pcDNA3. Depurinated plasmid DNA converts from supercoiled form to relaxed form by incision at the abasic site by Ref-1 protein (31–33). Shown in Fig. 6A (lane 1) is the negative control without any treatment and most of the DNA is in supercoiled form. With addition of Ref-1-containing cell lysis, depurinated plasmid DNA (lane 2) showed significant increase of relaxed form (nicked DNA). After coincubation with resveratrol for 0.5 hour at 37°C, the incision efficacy of Ref-1 protein was reduced in a dose-dependent manner (lanes 3–8). However, cellular extracts from resveratrol-treated cells exhibited no difference in endonuclease activity (data not shown) compared with control cell lysis, indicating that the inhibition of endonuclease activity by resveratrol might occur through direct interference with the protein.
Resveratrol inhibits APE/Ref-1 endonuclease and redox-activating activities in vitro and sensitizes melanoma cells to DTIC treatment. A, AP endonuclease assay was done as described in Materials and Methods. Melanoma extracts (10 ng) containing Ref-1 protein was added into each assay mixture with or without resveratrol for 0.5 h at 37°C. The reaction products were resolved on a 0.8% agarose gel. The gel was stained with ethidium bromide to visualize supercoiled and nicked, relaxed plasmid DNA and was photographed. B, EMSA with 32P-labeled AP-1 oligonucleotide probe was used as described in Materials and Methods, and 50× excess unlabeled AP-1 oligonucleotides were added for the specific competition and 50× excess unlabeled NF-κB oligonucleotides were added for nonspecific competition. The nuclear extracts from melanoma cells were coincubated with the absence or presence of resveratrol at different concentrations for 30 min at 37°C followed by EMSA assay to detect the AP-1 DNA-binding activities. C, c83-2c cells with or without resveratrol (25 μmol/L) pretreatment for 48 h incubated with DTIC (10 μmol/L) for 3 d. Seven days later, colony numbers per dish were counted. *, P < 0.05 compared with control; #, P < 0.05, compared with DTIC alone.
Resveratrol inhibits APE/Ref-1 endonuclease and redox-activating activities in vitro and sensitizes melanoma cells to DTIC treatment. A, AP endonuclease assay was done as described in Materials and Methods. Melanoma extracts (10 ng) containing Ref-1 protein was added into each assay mixture with or without resveratrol for 0.5 h at 37°C. The reaction products were resolved on a 0.8% agarose gel. The gel was stained with ethidium bromide to visualize supercoiled and nicked, relaxed plasmid DNA and was photographed. B, EMSA with 32P-labeled AP-1 oligonucleotide probe was used as described in Materials and Methods, and 50× excess unlabeled AP-1 oligonucleotides were added for the specific competition and 50× excess unlabeled NF-κB oligonucleotides were added for nonspecific competition. The nuclear extracts from melanoma cells were coincubated with the absence or presence of resveratrol at different concentrations for 30 min at 37°C followed by EMSA assay to detect the AP-1 DNA-binding activities. C, c83-2c cells with or without resveratrol (25 μmol/L) pretreatment for 48 h incubated with DTIC (10 μmol/L) for 3 d. Seven days later, colony numbers per dish were counted. *, P < 0.05 compared with control; #, P < 0.05, compared with DTIC alone.
To investigate whether resveratrol interferes with Ref-1-activated AP-1 DNA binding, we incubated melanoma nuclear extracts with resveratrol at different doses for 0.5 hour at 37°C followed by EMSA assay (Fig. 6B). AP-1 DNA-binding activities of Ref-1-containing nuclear extracts (lane 1, arrow) was significantly reduced in a dose-dependent manner by direct coincubation with resveratrol (lanes 3–7), whereas after depleting Ref-1 from the extracts by immunoprecipitation no more inhibition was evident with resveratrol treatment (data not shown), suggesting inhibitory effects of resveratrol on Ref-1-activated AP-1 DNA bindings. These results are consistent with our previous study (39) and those of others (40–42) that have also shown that cells treated with resveratrol exhibited reduced AP-1 and NF-κB DNA-binding activities.
Resveratrol pretreatment rendered melanoma cells more sensitive to DTIC treatment (Fig. 6C) with significantly reduced colony survival formation compared with DTIC alone (P < 0.05). Combined with our previous study (39), which showed that resveratrol induced melanoma cells to undergo phenotypic differentiation changes with reduced proliferation and more dendrite structure formation, the results suggest that Ref-1 inhibitors may have antimelanoma potential.
Discussion
APE/Ref-1 acts not only as an apurinic/apyrimidinic endonuclease but also as a redox-modifying factor for a variety of transcription factors. We have described the marked increase of Ref-1 expression levels in melanoma, which is associated with aberrant redox-sensitive transcription signalings and chemoresistance. In addition, we have presented evidence showing that resveratrol, a natural component abundant in fruits and vegetables, inhibited Ref-1 activities and exhibited antitumor potential in human melanoma cells.
Our results showed in human melanoma cells and biopsies of tumor tissue that there are significantly elevated APE/Ref-1 levels compared with normal melanocytes. Importantly, the patient biopsy observations were consistent with our in vitro cell line data, which exhibited higher Ref-1 levels in melanoma sections compared with normal skin and was predominantly localized in the nucleus as shown by DAPI counterstaining. These results agree with studies in other human cancers [reviewed by Evans et al. (2)]. Development of malignant melanoma is considered to be a progressive process involving evolution of a normal melanocyte through phases: a nevus or a dysplastic nevus, a radial growth (primary, early stage), a vertical growth (primary, late stage), and eventually an aggressive metastatic phenotype (43). Our immunohistofluorescence data showed that in all six human nevi tested a similar pattern of Ref-1 expression to that seen in melanoma cells was shown. Whether or how elevated APE/Ref-1 contributes to melanoma transformation, promotion, or progression needs extensive investigations before a defining role can be assigned.
Specific subcellular localization of Ref-1 has also been investigated in many human tumors. Consistent with Tanner et al.'s observation (44) of elevated nuclear APE/Ref-1 expression during ovarian carcinomas progression, we found that in normal skin APE/Ref-1 expression level was very weak and dominantly located in cytoplasm; however, in nevi and melanoma sections, APE/Ref-1 was observed mainly in the nuclear compartment with strong staining. Our data also showed distinct subcellular localization of Ref-1 in benign nevi sections relative to its adjacent normal skin (nucleus and cytoplasm, respectively). However, epithelial ovarian cancers displayed predominant cytoplasmic localization compared with strong nuclear without cytoplasmic staining in normal tissue (32). In another study on Raji B cells (45), H2O2 stimulation led to Ref-1 relocalization to nucleus and mitochondria compared with untreated control with no apoptosis evident. The cellular location of Ref-1 might depend on tumor type or the specific stresses, which will determine the subsequent distinct functions of Ref-1.
EMSA results showed that Ref-1 was significantly involved in nuclear AP-1 and NF-κB DNA-binding complexes and played an important role in maintaining their DNA-binding activities. Our data also showed that transiently overexpressing Ref-1 in melanoma cells significantly elevated NF-κB transcriptional activities. It is well documented by us and others that redox-sensitive transcription factors, such as AP-1 and NF-κB, play important roles in development and progression of malignant melanoma (46, 47). The redox regulation of transcription factors, through reduction/oxidation of specific cysteine residues that are situated in the DNA-binding domain, represents a fast and efficient way to regulate activities. In recent years, this process has attracted more attention (48–51).
Our previous studies have shown that melanoma cells produced much intracellular superoxide anion, indicating that these cells are under constant oxidative stress (21, 52, 53), which subsequently affected the normal functions of many nuclear transcription factors. Considering the redox-activating potential of Ref-1 on nuclear transcription factors, we proposed that elevated Ref-1 in the nucleus of melanoma cells facilitates transcription factors remaining in a reduced status, which facilitates their transcriptional activities that protect against oxidative stress. In support of this hypothesis, studies from our laboratory showed significantly elevated NF-κB DNA-binding activities in different human melanoma cell lines compared with normal melanocytes (22). Guan et al. also reported that in mammary endothelial cells loss of Ref-1 decreased NF-κB activity and increased susceptibility to apoptosis with significantly down-regulated NF-κB-dependent survival gene A20, whereas increasing Ref-1 promotes cell survival through elevated NF-κB activity (54). Elevated nuclear Ref-1 in human melanoma and nevi can strengthen the activities of many transcription factors, such as NF-κB, as well as mediated downstream cell survival or antiapoptosis signals, leading to higher proliferative potential and selective growth advantage.
APE/Ref-1 is also involved in DNA excision repair of endogenous AP sites, which are produced through a variety of mechanisms, such as oxidative damage by H2O2 or UV radiation. Studies have shown that elevated Ref-1 expression levels in human melanoma protected cells from H2O2-induced, UV radiation–induced, or alkylating agent cisplatin-induced apoptosis, whereas inhibition of Ref-1 by antisense rendered melanoma cells more sensitive to the treatment. Although cisplatin-induced bulky DNA adducts is not mainly repaired through APE/Ref-1-mediated base excision repair pathway (55), Ref-1 overexpression significantly up-regulated NF-κB activities, which was associated with increased cellular resistance to cisplatin treatments (56, 57). In addition, there is evidence that apoptosis induced by cisplatin is mediated by ROS production (58), whereas Ref-1 overexpression resulted in suppression of stimulus-induced rise in intracellular H2O2 (6). We propose that the possible mechanisms involved in the antiapoptosis effects of Ref-1 in human melanoma might be related to the redox activation of many cell survival signals, such as NF-κB and AP-1, as well as maintaining genomic integrity through enhanced repair of cytotoxic DNA lesions (59), serving as protective adaptive response to apoptotic stimuli. However, Gaiddon et al. (60) reported coexpression of Ref-1-potentiated p53-induced apoptosis in H1299 cells and Yao et al. (61) showed a possible relationship between Ref-1 induction and the occurrence of apoptosis induced by hypoxia. The role of Ref-1 in contributing to apoptosis seems to rely on the different types of cell lines and the experimental stresses used in specific studies.
APE/Ref-1 is transiently induced by subtoxic levels of a variety of ROS stresses, such as H2O2, superoxide anion, and γ-rays (45, 59, 62). Human melanoma cells exhibit a higher level of intracellular ROS (53); therefore, the induction of Ref-1 might be an adaptive response of melanoma cells to this constant oxidative stress. One explanation for the excess ROS might rely on the pro-oxidative potential of melanin discussed in our previous articles (52, 53); on the other hand, sources of cellular ROS also include leakage from the mitochondrial electron transport chain (63). Mitochondrial DNA mutations are present in many cancers (64, 65) and impairment in mitochondrial respiration seemed to be associated with elevated ROS generation (66, 67). Stuart et al. reported that mitochondrial DNA is critical in maintaining APE1 levels and activities in human osteosarcoma cells (68). The reduced APE1 after mitochondrial DNA depletion was reversed by additional H2O2 oxidative stress. Therefore, normal mitochondrial function is not only essential for cellular biological activities but also crucial for maintaining intracellular redox status. Particularly, Poetsch et al.'s study revealed distinct mitochondrial DNA alterations in malignant melanomas that were not UV-signature mutations (69). Our preliminary studies also found abnormal mitochondrial respiration chain functions in human melanoma cell lines and cells exhibited resistance to specific oxidative phosphorylation uncoupler-induced decrease of membrane potential.6
S. Yang and F.L. Meyskens, Jr., unpublished observations.
In summary, based on our observations and previous studies, we hypothesize that excess endogenous ROS in human melanoma may compromise the efficacy of alkylating agent– or radiation-based therapy by inducing an adaptive response that includes elevation of APE/Ref-1. Moreover, accumulating studies on the role of Ref-1 in tumor promotion, progression, and drug resistance have confirmed its potential as an attractive target for the development of new cancer preventive and therapeutic strategies. Our studies have shown the possibility that inhibiting Ref-1 expression or activities enhances chemosensitivity and thus may have therapeutic benefit.
In recent years, based on the crystal structures of certain target proteins, computer-aided drug screening and design of small-molecule inhibitors have become available. For example, advances have been made with cancer therapeutic agents through targeting protein kinases for specific inhibitor design from protein structures (70, 71). Using sophisticated computer programs to model the three-dimensional structure of Ref-1/APE protein and virtual screening software to dock molecules from drug libraries to the protein, we screened compounds that would interfere with Ref-1 protein. Very interestingly, resveratrol was found to dock into one of the two druggable pockets located in the redox domain. Our studies revealed that resveratrol inhibited AP-1 DNA-binding activities either incubated with protein extracts directly or in treated melanoma cells (39). Immunodepletion of Ref-1 from nuclear extracts diminished AP-1 DNA bindings and no more inhibition was evident with resveratrol treatment, indicating that the inhibitory effects of resveratrol on AP-1 activities were mediated by nuclear Ref-1. As Ref-1 acts hierarchically to regulate many transcription factors (i.e., AP-1 and NF-κB), alterations in Ref-1 can lead to more than just one pathway modification. Although in vitro study revealed that resveratrol inhibited apurinic/apyrimidinic endonuclease activities when incubated with protein directly, no reduction of endonuclase activity was evident in resveratrol-treated cells, and Ref-1 protein levels were only moderately decreased by 100 μmol/L treatment. These observations suggested that the inhibitory effects of resveratrol on Ref-1 occurred mostly through its redox-regulating functions and might be the major contribution to its pharmacologic activities, which are associated with significantly reduced AP-1 and NF-κB activities in many different human cancers (72, 73).
Using a cell colony formation assay, we showed that resveratrol pretreatment significantly enhanced the cytotoxicity of DTIC against human melanoma cells. Combined with the results from our previous study (39), which showed that resveratrol induced melanoma to undergo phenotypic differentiation changes, these observations suggest potential for resveratrol as a lead compound for the design of selective Ref-1 inhibitors. Moreover, the strategies in targeting APE/Ref-1 for cancer chemotherapy or sensitization have certain advantages. As signaling proteins do not act in isolation but form an intricate network in the cell, compounds targeting multifunctional proteins would not only affect one pathway but also will interfere with multiple downstream targets/signals (71). APE/Ref-1 is a multifunctional protein and seems to be a central protein forming a unique link with DNA base excision repair, redox-activating transcription factors, and oxidative stress (2), so targeting APE/Ref-1 should be a useful strategy to enhance the therapeutic potential of many compounds and potentially in many other malignancies as well.
Grant support: Chao Family Comprehensive Cancer Center; National Cancer Institute grant P30-CA62203; National Heart, Lung and Blood Institute grant ROI HL070929; and Sun Fellowship Award.
The costs of publication of this article were defrayed in part by the payment of page charges. This article must therefore be hereby marked advertisement in accordance with 18 U.S.C. Section 1734 solely to indicate this fact.
Acknowledgments
We thank Sookhee Chun and Babbak Shahandeh for their technical assistance during this study, Dr. Meenhard Herlyn for the gift of human primary melanoma cell line wm3211, and Dr. Ronald J. Barr for the human biopsies used in this study.



![Figure 4. APE/Ref-1 is essential for transcription factor DNA-binding activities in human melanoma cells [AP-1 (A) and NF-κB (B)]. EMSA with 32P-labeled AP-1 or NF-κB oligonucleotide probe was used as described in Materials and Methods and 50× excess unlabeled respective oligonucleotides were added for the specific competition. The nuclear extracts from different cell lines were subjected to EMSA in absence or presence of anti-Ref-1 antibody. Adding anti-Ref-1 antibody not only significantly shifts nuclear NF-κB DNA binding in both primary wm3211 and metastatic c83-2c melanoma cells but also diminished AP-1 DNA-binding activities. C, overexpression of Ref-1 significantly induced NF-κB transcriptional activities in melanoma c83-2c cells. Cells were infected by Adref-1 or Adβgal (200 MOI) for 16 h followed by transfection of NF-κB/SEAP reporter vector. NF-κB binding results in activation of the SEAP gene and protein activity was quantitated by luminometer. The relative SEAP activity was presented as n-fold of positive control vector pSEAP2. Columns, mean of two independent experiments; bars, SD. *, P < 0.05, significantly different from Adβgal + pNF-κB-SEAP.](https://aacr.silverchair-cdn.com/aacr/content_public/journal/mct/4/12/10.1158_1535-7163.mct-05-0229/2/m_1923fig04g.jpeg?Expires=1687829740&Signature=NugRcF5Ni3TtOYdHtZmGU0TbNA57BxtmoCjMhqQ6uA35cuc~iFHDR7OkuRv4GjbRZ-xd850MRmd7ftaUdA8DqVZIUsqsGeCTvcgyTdEu4L6ANLAWWSt6F22GMkrnxj6GfLeVGh~4yF-YOs9tjjAfV4Qo2BLgI4MF4605lEKOGxCwQXJqyxS7ljkJUXNPL4mFNP01n6LrZrxCZDLfRT2BH81j1htEM6mTkZVbAtnwgM6ntMVX6w~RCRkmtMpCQ6aT6937ht3do8BIH6F4GwynqW7kinbmlhMi0Th9-dTbpalKbQqBFwOOI0dpqX5t-uT1GSzHHLHWJ5lHjNoZoyQvFA__&Key-Pair-Id=APKAIE5G5CRDK6RD3PGA)

