Abstract
Alpha-emitters can be pharmacologically delivered for irradiation of single cancer cells, but cellular lethality could be further enhanced by targeting alpha-emitters directly to the nucleus. PARP-1 is a druggable protein in the nucleus that is overexpressed in neuroblastoma compared with normal tissues and is associated with decreased survival in high-risk patients. To exploit this, we have functionalized a PARP inhibitor (PARPi) with an alpha-emitter astatine-211. This approach offers enhanced cytotoxicity from conventional PARPis by not requiring enzymatic inhibition of PARP-1 to elicit DNA damage; instead, the alpha-particle directly induces multiple double-strand DNA breaks across the particle track. Here, we explored the efficacy of [211At]MM4 in multiple cancers and found neuroblastoma to be highly sensitive in vitro and in vivo. Furthermore, alpha-particles delivered to neuroblastoma show antitumor effects and durable responses in a neuroblastoma xenograft model, especially when administered in a fractionated regimen. This work provides the preclinical proof of concept for an alpha-emitting drug conjugate that directly targets cancer chromatin as a therapeutic approach for neuroblastoma and perhaps other cancers.
This article is featured in Highlights of This Issue, p. 1183
Introduction
Neuroblastoma is the most common malignancy diagnosed in the first year of life (1). While approximately half of neuroblastomas are cured with little or no cytotoxic therapy, the remaining “high-risk” cases are characterized by an aggressive clinical phenotype with widespread hematogenous metastases and de novo or acquired therapy resistance (1). Neuroblastomas are typically highly radiosensitive, requiring relatively low doses of external beam radiation to prevent local recurrence (2). Iodine-131-meta-iodobenzylguanidine ([131I]MIBG) is a beta-emitting radiotherapeutic that shows single-agent response rates of 30%–40% in the relapse setting (3–5), and is presently being tested for efficacy when integrated into first-line therapy. The primary drawback of [131I]MIBG is the inability of beta radiation to induce sufficient cytotoxic DNA damage in single cells or micrometastatic clusters, which is likely the primary reason for its failure to induce durable remission (1, 6). Newer approaches are being developed to specifically target single cancer cells using highly cytotoxic radionuclides that emit high linear energy transfer (high-LET) radiation such as alpha-particles (7, 8).
Alpha radiation is emission of charged particles that each consists of two protons and two neutrons. When emitted from the nucleus of an atom, alpha-particles travel 50–70 μm depositing all of their energy over a short path-length, resulting in high-LET (7, 8). Astatine-211 is an alpha-emitting radiohalogen with a 7.2 hour half-life that can be produced using cyclotron particle accelerators (9). As a radiohalogen, astatine-211 can be chemically incorporated to different drug constructs to deliver highly cytotoxic alpha-particles with single cell or subcellular specificity. Interestingly, the subcellular specificity of the alpha-emitter delivery may hold significant biological relevance as it has been previously shown that fewer than 20 alpha-particles traversing a nucleus is sufficient to induce irreparable DNA damage and cell death (8). A single alpha-particle crossing the nucleus of a cell is estimated to interact with DNA and induce double-strand DNA breaks at approximately 50 different sites (10). Furthermore, targeting the nucleus with an alpha-emitter has a secondary radiation effect known as recoil, where after the emission of the alpha-particle the ionized atomic parent nucleus is accelerated in the opposite direction with energies of 1,600–1,800 keV/μm (10). This recoil is considered high-LET as well and has a path-length of approximately 100 nm, which is less than the diameter of a nucleus (10). So when an alpha-emitter is delivered to the nucleus of a cell, the emitted alpha-particle and recoiled atomic parent nuclei will both deposit high-LET to the DNA, effectively increasing the radiation dose compared with alpha-emitters having subcellular localization outside of the nucleus. Therefore, if DNA damage is the primary target for alpha-particle therapy, then the subcellular delivery of alpha-emitters to cell nuclei will increase the cytotoxicity due to the high probability of both the alpha-particle and its atomic parent nuclei recoil radiation traversing the cell nucleus.
PARP-1 is a suitable molecular target for the specific delivery of alpha-particles to DNA due to its nuclear subcellular location and typical overexpression in cancer cells compared with normal tissue, thus offering a potential therapeutic index for radiopharmaceutical therapy (11). In addition, because PARP-1 expression is increased in response to DNA damage (12), targeting PARP-1 with cytotoxic radiation may upregulate the target and increase binding of the therapeutic radiopharmaceutical in subsequent doses. Furthermore, PARP-1 is the second most abundantly expressed protein in the nucleus after histones, and is a well-established druggable target with anticancer agents known as PARP inhibitors (PARPi) that biochemically inhibit PARP-1 and other PARP enzymes (13, 14).
The biochemical function of PARP-1 is to metabolize NAD+ into poly-adenosine diphosphate ribose (PAR) for posttranslational modification of itself and its partner proteins. In the DNA damage response pathway, PARP-1 strongly binds to a variety of DNA lesions, subsequently undergoing allosteric activation of PAR synthesis and self-modification until it forcefully dissociates from DNA due to negative repulsive forces between PAR and the sugar–phosphate backbone of DNA (15). The mechanism that PARPis induce cellular lethality is based on catalytic inhibition of PARP-1 in DNA repair–deficient cancers, which leads to PARP trapping, DNA damage, and cell death. Previously, it has been shown that even the most potent PARPi, talazoparib, is ineffective in pediatric mouse tumor models including neuroblastoma despite showing efficacy in vitro (16). However, strong synergy was observed when talazoparib was combined with temozolomide or topotecan (16). Other drawbacks of PARPi, aside for multiple resistance mechanisms (13), are their dependence on catalytic inhibition to induce PARP-1 trapping, which blocks proinflammatory or cell death pathways such as ribosylation, parthanatos, and necrosis which may be important for therapeutic response. For these reasons, we hypothesize that mechanisms to induce DNA damage without disrupting physiologic cell signaling pathways of PARP-1 will have the potential not only to kill cancer cells through inducing irreparable DNA damage, but also to promote cell death and inflammatory pathways dependent on PARP-1 (17).
In this study, we utilize the druggable properties of PARP-1 that allow for cancer targeting and delivery of alpha-emitting radiopharmaceutical conjugates to the nucleus of cancer cells for therapy. This unique approach is distinct from conventional PARP-1 inhibition due to radiopharmaceuticals being below the pharmacologically active concentrations of PARPis. Previously, we reported [125I]KX1 (1-(4-(tributylstannyl)phenyl)-8,9-dihydro-2,7,9a-triazabenzo[cd]azulen-6(7H)-one) as a PARPi radioligand that can be used for evaluating pharmacologic binding properties of PARPis in vitro and in vivo (18, 19). Herein we describe a small-molecule radiopharmaceutical PARPi derived from [125I]KX1 that instead of iodine-125 has an alpha-emitting radionuclide, astatine-211 (211At), chemically incorporated to afford [211At]MM4 (1-(4-astatophenyl)-8,9-dihydro-2,7,9a-triazabenzo[cd]azulen-6(7H)-one) (18, 19). We report the preclinical evaluation of [211At]MM4 for efficacy as a radiopharmaceutical therapeutic in high-risk neuroblastoma models.
Materials and Methods
Clinical samples
The neuroblastoma tumor mini-array was prepared with single punches from formalin-fixed, paraffin-embedded neuroblastoma tumors of 23 patients with high-risk neuroblastoma from the Children's Hospital of Philadelphia (CHOP, Philadelphia, PA) tissue bank. This study was approved by the CHOP Institutional Review Board.
PARP-1 expression in neuroblastoma and normal tissue
To determine the relative expression of PARP-1 in neuroblastoma versus normal tissue, we used RNA sequencing data from the Therapeutically Applicable Research to Generate Effective Treatments project (TARGET data matrix; https://ocg.cancer.gov/programs/target/data-matrix) and the Genotype Tissue Expression (GTEx) project. Two publicly available databases (GSE49711 and GSE49711) were used to evaluate PARP-1 expression in low-risk and high-risk patients and were used to evaluate the overall survival.
Overall survival analysis
Kaplan–Meier curves were used to analyze overall survival in low-risk and high-risk neuroblastoma of two large datasets with survival endpoints (GSE49711: high risk n = 176, low risk n = 322; GSE49711: high risk = 176, low risk n = 322). Low-risk and high-risk groups were separately analyzed for survival.
Cell culture
All cell lines were cultured using standard conditions at 37°C with 5% CO2 and 15% O2. For a complete list of cell lines evaluated in these studies please refer to Supplementary Table S1. Neuroblastoma cell lines were obtained from the CHOP cell line bank and were routinely tested for Mycoplasma and genomic identity using the AmpFLSTR IDentifiler Kit (Thermo Fisher Scientific). All other cell lines were obtained from ATCC and the Basser Center for BRCA at the University of Pennsylvania (Pennsylvania, PA). Breast and ovarian cancer cell lines were not authenticated in this study. Cell lines were thawed and evaluated after 6 passages and up to 20 passages for the experiments described.
Radiochemistry
Evaluating PARP-1 affinity
The affinity of [211At]MM4 was measured using a reverse competitive inhibition experiment. The experimental conditions are reported in the Supplementary Materials and Methods.
Cytotoxicity
Using [211At]MM4 at a single dose of 185 kBq/mL, we screened a panel of cancer cell lines. Cells were plated at 5,000 cells/well in black wall–coated 96-well plates in quadruplicates 24 hours prior to the addition of [211At]MM4 or 0.1% ethanol vehicle control, and cells were exposed to treatment for 72 hours. Next, cell numbers were quantified using CellTiter-Glo (Promega) and luminescence was quantified on an EnSpire (PerkinElmer) multi-mode plate reader. The surviving fraction of cells was quantified by dividing the luminescence intensity in treated wells versus the average control wells for each respective cell line. We then characterized the dose response to [211At]MM4 in 19 neuroblastoma cell lines. Briefly, cells were plated as described above and treated with concentrations of [211At]MM4 ranging from 0.000037 to 370 kBq/mL. Surviving fractions were quantified as stated above and effective concentrations for 50% reduction in cell viability (EC50) were calculated using nonlinear fit sigmoidal dose–response curves (GraphPad Version 7.0, Prism). Cytotoxicity experiments with nonradioactive PARPis were carried out in an identical manner. Experiments were completed in triplicates, and were repeated three times.
Immunofluorescence and Western blot analysis
We performed immunofluorescence for PARP-1 and γH2AX at baseline and after treatment with [211At]MM4 in neuroblastoma cell lines (Supplementary Table S1). Experiments were completed in duplicates, and were repeated three times under identical settings. Western blot analysis was performed in neuroblastoma cell lines under identical conditions at the same time points to measure PARP-1 and γH2AX using methods described previously (18). See Supplementary Materials and Methods for detailed methods.
DNA damage and cell-cycle analysis by flow cytometry
Double-stranded DNA breaks were quantified by flow cytometry through measuring phosphorylation of ATM and γH2AX using a commercially available kit (Muse Multi-Color DNA Damage Kit, Millipore) on a Muse Cell Analyzer (Millipore). Neuroblastoma cells were treated with 37 kBq/mL of [211At]MM4 or 0.1% ethanol vehicle control for 1, 4, or 24 hours, and then handled according to the commercial protocol for the multi-color DNA damage kit. Cell-cycle analysis was performed using the same treatment followed by propidium iodide staining using a muse cell cycle assay kit on the muse cell analyzer. Experiments were repeated three times.
In vivo studies
All animal studies were conducted under approved Institutional Animal Care and Use Committee protocols at the University of Pennsylvania (Pennsylvania, PA). IMR-05 tumor cells were subcutaneously injected into the left flank of 10-week-old female SHC mice and were allowed to grow for 2 weeks. Approximately 370 kBq of [211At]MM4 was injected intravenously in IMR-05 tumor–bearing mice and the biodistribution was evaluated at time points of 2 minutes, 1 hour, and 2 hours (n = 4). At each timepoint, the animals were sacrificed and their organs were removed for radioactivity measurement on a PerkinElmer Wizard gamma counter. Ex vivo autoradiography methods are reported in the Supplementary Materials and Methods. We performed two in vivo efficacy studies using IMR-05 xenografts implanted on 10-week-old female SHC mice. See Supplementary Materials and Methods for more information.
Statistical analysis
SEM was used to determine differences between groups. The number (n) is listed next to each experiment to note the size of replicates. All in vitro experiments were completed three independent times. Data was deemed statistically significant if P values were below 0.05. When comparing two groups, a two-sided t test was used and if there were multiple groups, a nonparametric ANOVA analysis was performed comparing all groups to a single control group. In vivo efficacy studies were evaluated using Kaplan–Meier curves and tumor growth was modeled using a mixed linear equation to determine statistical significance between curves. All statistical analyses were performed using GraphPad Prism Version 6.0.
Results
PARP-1 expression in neuroblastoma and impact on survival
To evaluate PARP-1 as a candidate for targeted radiotherapy in neuroblastoma, we evaluated 126 high-risk primary neuroblastomas profiled via the TARGET project (https://ocg.cancer.gov/programs/target) with normal tissue RNA-sequencing data (n = 7,859 samples across 31 unique normal tissues, range = 5–1,152 samples per tissue; GTEx https://www.gtexportal.org; Fig. 1A). We found PARP-1 to be elevated in neuroblastoma compared with normal tissues. Further analyzing two public databases of neuroblastoma we found high PARP-1 expression is associated with decreased survival in high-risk patients (Fig. 1B). As the same effect was not observed in low-risk patients, this highlights the need and opportunity of utilizing PARP-1 as a therapeutic target in high-risk neuroblastoma. To confirm differential expression within the high-risk subtype, we performed IHC staining for PARP-1 on a single punch mini-array of 23 cases of high-risk neuroblastoma taken from the CHOP tissue bank (Fig. 1C). We observed a sliding grading scale in the mini-array that showed some patients highly overexpressed PARP-1 and could be candidates for a PARP-1–targeted radiotherapeutic as described in this article.
Expression patterns of PARP-1 at the mRNA and protein level in normal tissues and neuroblastoma. A, PARP-1 mRNA is elevated in neuroblastoma versus normal tissues allowing for the selective delivery of a PARP-1–targeted radiopharmaceutical therapeutic. B, Two publicly available databases showed elevated PARP-1 mRNA expression was positively correlated with high risk and worse prognosis in patients with neuroblastoma, highlighting the need and opportunity for developing a PARP-1–targeted radiopharmaceutical therapeutic. C, A single punch mini-array from 23 clinical cases of neuroblastoma confirmed that PARP-1 expression is variable, and that its overexpression can be targeted for the delivery of alpha-emitting radiopharmaceutical therapeutic.
Expression patterns of PARP-1 at the mRNA and protein level in normal tissues and neuroblastoma. A, PARP-1 mRNA is elevated in neuroblastoma versus normal tissues allowing for the selective delivery of a PARP-1–targeted radiopharmaceutical therapeutic. B, Two publicly available databases showed elevated PARP-1 mRNA expression was positively correlated with high risk and worse prognosis in patients with neuroblastoma, highlighting the need and opportunity for developing a PARP-1–targeted radiopharmaceutical therapeutic. C, A single punch mini-array from 23 clinical cases of neuroblastoma confirmed that PARP-1 expression is variable, and that its overexpression can be targeted for the delivery of alpha-emitting radiopharmaceutical therapeutic.
Radiochemistry
Astatine-211-MM4 ([211At]MM4) was synthesized using a stannylated precursor and electrophilic aromatic substitution (Supplementary Fig. S1). The final product was purified by semipreparative high-performance liquid chromatography (HPLC) with reaction recovery yields of 70% ± 10% with total radioactivity amounts of 37–72 MBq. The radiochemical purity of [211At]MM4 was greater than 95% with the specific activity ranging from 950,801 to 16,021,000 GBq/mmol, with lower limit defined by the limit of detection for the HPLC and the upper limit defined by the theoretical maximum. Quality control confirmed using the theoretical specific activity of astatine-211 was appropriate when no mass was detectable in the final product by HPLC equipped with a ultra-violet detector with a limit of detection of 10 ng for iodinated analogue KX1. Saline or cell culture media was used to dilute the final product to a final ethanol concentration below 10% for intravenous administration to animals or below 0.1% for cell culture experiments. Nuclear magnetic resonance spectroscopy and mass spectrometry were not performed due to low molar mass of [211At]MM4 and the fact that no stable isotopes of astatine-211 exist in nature, which prevents the synthesis of analytical quantities of nonradioactive standards.
In vitro cytotoxicity
Before evaluating the cytotoxicity of [211At]MM4, we measured the affinity of [211At]MM4 to PARP-1 and calculated a dissociation constant (Kd) of 4 ± 0.8 nmol/L (Supplementary Fig. S2). Next, we chose to evaluate the in vitro cytotoxicity of [211At]MM4 in ovarian, breast, and neuroblastoma cancer cell lines due to strong preclinical and clinical evidence for sensitivity to DNA-damaging therapies, including PARPis (20–22). We found that [211At]MM4 showed broad activity in ovarian, breast, and neuroblastoma cancer cell lines (Supplementary Fig. S3A; Supplementary Table S1). Neuroblastoma and ovarian cancer cell lines were the most sensitive.
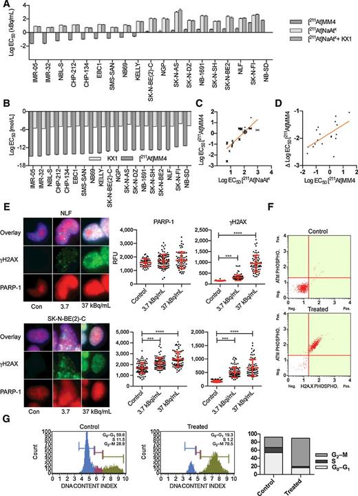
Furthermore, characterizing the in vitro sensitivity using escalating doses, we evaluated 19 neuroblastoma and four ovarian cancer cell lines. We identified IMR-05 as the most sensitive cell line and NB-SD as the most resistant neuroblastoma cell line (Fig. 2A; Supplementary Fig. S3B and S3C; Supplementary Tables S2 and S3). We were able to show that the sensitivity to [211At]MM4 was PARP-1 specific by treating neuroblastoma cells with equal doses of unconjugated free astatine-211 ([211At]NaAtx) and [211At]NaAtx with nonradioactive PARPi analogue KX1, both of which had significantly reduced effects on cell kill (Fig. 2A, ANOVA P < 0.0001; Supplementary Fig. S3D and S3E). We found that [211At]MM4 caused cell death at concentrations over 107 times lower than analogue PARPi KX1 (Fig. 2B; Supplementary Fig. S3F; Supplementary Table S4) and concentrations below required for catalytic inhibition of PARP-1. The cytotoxic sensitivity of the neuroblastoma cell lines to [211At]MM4 and [211At]NaAtx showed a strong positive correlation (R2 = 0.708; P < 0.0001 for nonzero slope; Fig. 2C). However, more sensitive cell lines demonstrated greater sensitivity to [211At]MM4 even when normalized against their [211At]NaAtx sensitivity (R2 = 0.400; P < 0.01 for nonzero slope; Fig. 2D). This suggested that while the cytotoxic potency of [211At]MM4 depends on sensitivity to alpha radiation in general, additional mechanisms are at play in the sensitive cell lines to confer greater [211At]MM4 toxicity than what can be explained by radiosensitivity alone.
In vitro studies evaluating [211At]MM4 cytotoxicity and DNA damage in neuroblastoma cell lines. A, Waterfall plot of EC50 values for a panel of 19 neuroblastoma cell lines that were used to test the in vitro cytotoxicity of [211At]MM4 versus controls: free astatine-211 ([211At]NaAtx), and [211At]NaAtx with nonradioactive analogue PARPi KX1 (ANOVA P < 0.0001 for [211At]MM4 vs. controls in all cell lines). B, The comparison of EC50 values in molar units for [211At]MM4 versus KX1 (ANOVA P < 0.0001 for all cell lines). C, Neuroblastoma cell line radiosensitivity correlation between [211At]MM4 and [211At]NaAtx (linear regression R2 = 0.708, P < 0.0001 for nonzero slope). D, Neuroblastoma cell line radiosensitivity correlation between [211At]MM4 and [211At]MM4 normalized with [211At]NaAtx (linear regression R2 = 0.400, P < 0.0033 for nonzero slope). E, Immunofluorescence of γH2AX and PARP-1 after 24 hours treatment with [211At]MM4. PARP-1 was increased (t test, P < 0.001) in SK-N-BE(2)-C cells, and both cell lines showed increased γH2AX (t test, P < 0.001). F, NLF cells treated with [211At]MM4 were analyzed by flow cytometry for ATM and H2AX phosphorylation. There was a 98% increase in ATM and H2AX phosphorylation in treated cells from control indicating double-strand DNA breaks were the major form of DNA damage. G, Cell-cycle analysis of NLF–treated cells showed accumulation at the G2–M boundary.
In vitro studies evaluating [211At]MM4 cytotoxicity and DNA damage in neuroblastoma cell lines. A, Waterfall plot of EC50 values for a panel of 19 neuroblastoma cell lines that were used to test the in vitro cytotoxicity of [211At]MM4 versus controls: free astatine-211 ([211At]NaAtx), and [211At]NaAtx with nonradioactive analogue PARPi KX1 (ANOVA P < 0.0001 for [211At]MM4 vs. controls in all cell lines). B, The comparison of EC50 values in molar units for [211At]MM4 versus KX1 (ANOVA P < 0.0001 for all cell lines). C, Neuroblastoma cell line radiosensitivity correlation between [211At]MM4 and [211At]NaAtx (linear regression R2 = 0.708, P < 0.0001 for nonzero slope). D, Neuroblastoma cell line radiosensitivity correlation between [211At]MM4 and [211At]MM4 normalized with [211At]NaAtx (linear regression R2 = 0.400, P < 0.0033 for nonzero slope). E, Immunofluorescence of γH2AX and PARP-1 after 24 hours treatment with [211At]MM4. PARP-1 was increased (t test, P < 0.001) in SK-N-BE(2)-C cells, and both cell lines showed increased γH2AX (t test, P < 0.001). F, NLF cells treated with [211At]MM4 were analyzed by flow cytometry for ATM and H2AX phosphorylation. There was a 98% increase in ATM and H2AX phosphorylation in treated cells from control indicating double-strand DNA breaks were the major form of DNA damage. G, Cell-cycle analysis of NLF–treated cells showed accumulation at the G2–M boundary.
We then tested whether restoration of the homologous recombination DNA repair pathway caused resistance to [211At]MM4 using BRCA1-mutant UWB1.289 homologous recombination–deficient (HRD) cells and their isogenic pair with a functional copy of BRCA1 restored. We found no difference in sensitivity between isogenic ovarian cancer cell lines UWB1.289 and UWB1.289-BRCA1 restored. In addition, a similar sensitivity was observed in BRCA1-mutant cell line, SNU-251, although greater than 10-fold reduced sensitivity was observed in BRCA1 wild-type SKOV3 cells (Supplementary Fig. S3B; Supplementary Table S3). This data suggest that restoration of BRCA1 does not cause resistance to [211At]MM4 in this model of HRD, but DNA repair proficient cells, like SKOV3, are comparably de novo resistant. Finally, SKOV3 cells may have other prosurvival genes activated that would increase their fitness against [211At]MM4.
Finally, the neuroblastoma cell lines were not sensitive to clinically used nonradioactive PARPi (Supplementary Fig. S4, Supplementary Tables S5and S6). These combined results showed that [211At]MM4 not only binds to PARP-1 with high affinity, but also effectively targets neuroblastoma, ovarian, and breast cancer cells in vitro to induce cell death at concentrations well below those required for pharmacologic inhibition of PARP-1.
DNA damage response
After we evaluated the cytotoxicity of [211At]MM4, we then evaluated its ability to induce DNA damage in a dose-dependent manner in neuroblastoma cell lines. We found that [211At]MM4 caused dose-dependent increases in DNA damage as measured by γH2AX (Fig. 2E; Supplementary Figs. S5 and S6). In addition, we observed significant increases in PARP-1 in the SK-N-BE(2)-C cell line after 24 hours of treatment (ANOVA, P < 0.0001). Other cell lines also showed significant increases in PARP-1 after treatment with [211At]MM4 at 1, 4, and 24 hours (Supplementary Figs. S5 and S6). Western blot analysis showed PARP-1 increased from control at 1 and 4 hours in NLF-treated cells but also revealed that PARP-1 was cleaved when cells were treated for 24 hours indicating apoptosis (Supplementary Fig. S7). Together this shows that [211At]MM4 causes dose-dependent DNA damage and PARP-1 becomes upregulated in response to DNA damage.
Next, to further characterize the level of double-strand DNA breaks induced by [211At]MM4, we evaluated the phosphorylation of H2AX and ATM simultaneously. NLF cells treated with [211At]MM4 showed that 98% of cells were positive for double-strand DNA breaks, as measured by phosphorylation of ATM and H2AX (Fig. 2F). Similar results were seen in other neuroblastoma cell lines at the 1, 4, and 24 hours time points (Supplementary Fig. S8). Cell-cycle analysis showed that after treatment with [211At]MM4, cells accumulated at the G2–M checkpoint, which is consistent with DNA damage–induced cell-cycle arrest (Fig. 2G; Supplementary Fig. S9). These experiments confirmed [211At]MM4 causes high levels of double-strand DNA breaks resulting in cell-cycle arrest at the G2–M checkpoint.
Through analyzing DNA damage induced by [211At]MM4 we were able to show high levels of double-strand DNA damage in a dose-dependent manner leading to upregulation of the drug target PARP-1 and cell-cycle arrest at the G2–M-phase.
In vivo biodistribution and ex vivo autoradiography
Biodistribution of [211At]MM4 in an IMR-05 tumor–bearing mouse model showed tumor uptake of 14.1% ± 6.2% injected dose/gram (ID/g) at 2 hours (Fig. 3A). Low muscle uptake was observed at all time points (<3% ID/g). High levels of radioactivity were not observed in organs known to accumulate free astatine-211 including the neck (thyroid) and stomach. These results indicate low levels of free astatine-211 and in vivo stability of [211At]MM4. Renal uptake at 2 minutes was >40% ID/g although it rapidly decreased by 1 hour. Tumor-to-tissue ratios showed higher amounts of radioactivity present in the tumor compared with most normal tissues (ANOVA, P < 0.05), the two exceptions being the liver and stomach that showed similar level of uptake (Fig. 3B). The liver uptake is most likely caused by hepatobiliary excretion of [211At]MM4 into the gut, which is a transient process. Ex vivo autoradiography of IMR-05 tumor–bearing mice showed high uptake in the tumor compared with muscle, consistent with tumor-to-muscle ratio of 10 (t test, P < 0.0001) as observed in biodistribution studies (Fig. 3C). Overall, [211At]MM4 exhibited biodistribution patterns similar to its analogues radiolabeled with fluorine-18 or iodine-125 (23). These results suggest that the kinetics of a small-molecule PARPi are uniquely suited to match the half-life of astatine-211, providing quick tumor targeting and fast clearance from normal tissues.
In vivo biodistribution and ex vivo autoradiography of [211At]MM4 in IMR-05 tumor–bearing mice. A, Radioactivity measured in organs and tumor (dashed line box) at time points of 2 minutes, 1 hour, and 2 hours postinjection. B, Average relative uptake in organs compared with tumor at 2 hours showed higher activity in tumor compared with all organs except liver and stomach (P < 0.05). C, Ex vivo autoradiographs of tumor versus muscle showed a tumor:muscle ratio of 10 (P < 0.05). ns, not significant.
In vivo biodistribution and ex vivo autoradiography of [211At]MM4 in IMR-05 tumor–bearing mice. A, Radioactivity measured in organs and tumor (dashed line box) at time points of 2 minutes, 1 hour, and 2 hours postinjection. B, Average relative uptake in organs compared with tumor at 2 hours showed higher activity in tumor compared with all organs except liver and stomach (P < 0.05). C, Ex vivo autoradiographs of tumor versus muscle showed a tumor:muscle ratio of 10 (P < 0.05). ns, not significant.
Antitumor efficacy and tumor histology
Next, we evaluated the in vivo antitumor efficacy of [211At]MM4 using a single dose administration of 555 and 1,110 kBq of [211At]MM4, which showed initial reductions in tumor volume and delayed tumor growth compared with controls (Fig. 4A). A significant survival benefit was observed for both groups versus control (median survival 35 vs. 61 and 65 days, P = 0.0007). No toxicities defined by weight loss were observed at either dose (Supplementary Fig. S9A). We then explored single high-dose versus fractionated administration of 1,480 kBq versus 370 kBq doses given twice weekly. The fractionated regimen showed tumor regression with no evidence of bulk tumor regrowth at the end of the study on day 80 (Fig. 4B) without appreciable toxicity. However, the single high dose of 1,480 kBq proved to be toxic, despite rapid tumor regression, and resulted in all animals being removed from the study due to weight loss within 10 days of receiving the treatment (Supplementary Fig. S10B). Furthermore, a significant survival benefit was seen in the fractionated group with median survival in the control group of 66 days versus 87 days in the fractionated group (P = 0.0332).
In vivo efficacy studies evaluating single and fractionated dosing regimens of [211At]MM4 in an IMR-05 xenograft mouse model. Tumor growth and Kaplan–Meier curves for IMR-05 tumor–bearing mice treated with single dose of 555 or 1,110 kBq of [211At]MM4 (control vs. 555 kBq and 1,110 kBq mixed linear model P < 0.0001; control vs. 555 and 1,110 kBq survival Mantel–Cox test P < 0.0001, 555 vs. 1,110 kBq not significant; A), and single high dose of 1,480 kBq versus a fractionated dose of 370 kBq twice weekly for a cumulative dose of 1,480 kBq (control vs. fractionated mixed linear model P < 0.0001, fractionated vs. high dose not significant; survival Mantel–Cox test high dose vs. control P < 0.0001, fractionated vs. control P = 0.03; B). C, Toluidine blue stains on control versus fractionated therapy–treated tumor sections. D, Control versus treated tumor from the in vivo efficacy study evaluating fractionated versus single high-dose therapy. Immunofluorescence on tumor sections was performed for PARP-1 and Ki-67. E, Tumor sections fluorescently stained for PARP-1 taken from IMR-05 tumor–bearing mice treated with 370 kBq of [211At]MM4 at 24, 48, and 72 hours after treatment [t test, P < 0.001 (24 hours), 0.05 (72 hours); *, statistical significance described in the figure legend]. ns, not significant.
In vivo efficacy studies evaluating single and fractionated dosing regimens of [211At]MM4 in an IMR-05 xenograft mouse model. Tumor growth and Kaplan–Meier curves for IMR-05 tumor–bearing mice treated with single dose of 555 or 1,110 kBq of [211At]MM4 (control vs. 555 kBq and 1,110 kBq mixed linear model P < 0.0001; control vs. 555 and 1,110 kBq survival Mantel–Cox test P < 0.0001, 555 vs. 1,110 kBq not significant; A), and single high dose of 1,480 kBq versus a fractionated dose of 370 kBq twice weekly for a cumulative dose of 1,480 kBq (control vs. fractionated mixed linear model P < 0.0001, fractionated vs. high dose not significant; survival Mantel–Cox test high dose vs. control P < 0.0001, fractionated vs. control P = 0.03; B). C, Toluidine blue stains on control versus fractionated therapy–treated tumor sections. D, Control versus treated tumor from the in vivo efficacy study evaluating fractionated versus single high-dose therapy. Immunofluorescence on tumor sections was performed for PARP-1 and Ki-67. E, Tumor sections fluorescently stained for PARP-1 taken from IMR-05 tumor–bearing mice treated with 370 kBq of [211At]MM4 at 24, 48, and 72 hours after treatment [t test, P < 0.001 (24 hours), 0.05 (72 hours); *, statistical significance described in the figure legend]. ns, not significant.
To assess whether residual disease was present in the tumors of animals treated with fractionated therapy, we analyzed both control and treated tumors using histopathology. Control tumors showed prolific tumor growth (removed at day 37), whereas treated tumors removed at day 80 showed minimal residual disease with small numbers of Ki-67–positive tumor cells (Fig. 4C and D). We also observed that the tumors treated in fractions showed elevated PARP-1 compared with control. To further explore this effect, we used IMR-05 tumor–bearing mice and administered 370 kBq of [211At]MM4 then assessed PARP-1 expression at 24, 48, and 72 hours (Fig. 4E). We found that after treatment with [211At]MM4, there was an increase in tumor PARP-1 compared with controls, peaking around 48 hours and remaining elevated at 72 hours.
These results provide the first proof of evidence that [211At]MM4 has a therapeutic window offering strong antitumor effects with avoidable toxicities. Most strikingly, the fractionated regimen was able to greatly reduce tumor burden and prevent regrowth with little to no toxicities. Finally, histopathologic analysis of tumors treated with [211At]MM4 showed an increase in PARP-1 providing in vivo data to support what was observed in vitro.
Discussion
Here, we have evaluated a novel construct capable of delivering alpha-particles directly to cancer chromatin by pharmacologically targeting PARP-1 with the astatinated PARPi [211At]MM4. We found that different cancer cell lines show differential sensitivity to [211At]MM4 in vitro, suggesting that cellular lethality is dependent on inherent biological properties. We propose that there are likely four factors that greatly influence the response of cancer cells to [211At]MM4: drug target density, nucleus geometry, DNA repair status, and primary cell death pathway. Identifying how each of these properties contribute to de novo resistance will likely aid in discovering new drug combinations that can sensitize cells to [211At]MM4. We observed a unique effect of drug target upregulation after treatment with [211At]MM4 that provides a strong rationale for the added benefit observed in vivo with fractionated dosing regimens (Fig. 5). Like other DNA-damaging therapies, alpha-particles show relative differences in biological models, the investigation of which will be of critical importance in understanding the impact on clinical translation.
The positive feedback of DNA damage induced by [211At]MM4 increases PARP-1 expression and enhances drug targeting with fractionated dosing regimens.
The positive feedback of DNA damage induced by [211At]MM4 increases PARP-1 expression and enhances drug targeting with fractionated dosing regimens.
We observed the IMR-05 cell line that was the most sensitive to [211At]MM4 was also sensitive to nonradioactive PARPis in vitro, especially to talazoparib which is a potent PARP trapper (24, 25). Previous studies have shown that talazoparib has potent cytotoxic effects in vitro with EC50 values in the nanomolar range, but is ineffective in vivo as monotherapy in pediatric cancers including Ewing sarcoma, medulloblastoma, leukemia, and neuroblastoma (26). Smith and colleagues further described these results as unexpected due to talazoparib's strong potency in vitro. Later it was shown that combining talazoparib with either temozolomide or topotecan induced synergistic effects in vitro that translated to in vivo antitumor response (16). Collectively, these data demonstrate that even although PARPis show in vitro cytotoxicity as single agents, they lack in vivo efficacy in these tumor types, supporting our rationale for the development of [211At]MM4 as a novel therapeutic distinct from conventional PARPis. On a molar scale, [211At]MM4 is greater than 10,000 times more potent than talazoparib, which provides further evidence that the likely mechanism of cell kill does not rely on pharmacologic PARP inhibition but instead on DNA damage induced by alpha-particles emitted from astatine-211 that is chemically incorporated into the structure of [211At]MM4.
In vivo studies showed [211At]MM4 has a durable antitumor response and potential for clinical translation as a treatment for neuroblastoma. While PARP-1 expression is heterogeneous within neuroblastoma, overall this cancer subtype has elevated median PARP-1 expression compared with other cancers. Furthermore, neuroblastoma is a highly radiosensitive cancer and current radiopharmaceutical therapy with [131I]MIBG has shown remarkable response rates in clinical trials. We propose that [211At]MM4 could be used in combination with conventional therapies, but primarily utilized to target residual disease as an adjuvant therapy. There is recent evidence that neuroblastoma micrometastases in the bone marrow may lead to relapse. The targeting properties of [211At]MM4 to the bone marrow may offer a mechanism to deliver curative doses to single or small groups of cancer cells thereby preventing relapse.
The result of normal tissue toxicity induced by [211At]MM4 is currently unknown and future studies are underway to characterize the safety profile of this agent. On the basis of the expression of PARP-1 in normal tissues, we expect on-target normal tissue toxicities in the spleen and bone marrow. It should be noted that bone marrow suppression and hematologic toxicities are common with clinically used radiopharmaceutical therapeutics, and therefore are not expected limit the application of [211At]MM4. Other potential sites for toxicity include the liver and gastrointestinal track, which are involved in the biological clearance of [211At]MM4. However, both the liver and gastrointestinal track can regenerate after sublethal radiation-induced injury and therefore are not likely to preclude the development of [211At]MM4. Low-dose–fractionated therapy improved the toxicity profile in mouse models and provided more durable antitumor responses in vivo providing evidence that [211At]MM4 can be administered safely with efficacy.
In summary, we discovered a novel alpha-emitting radiopharmaceutical by incorporating astatine-211 into the chemical structure of a small-molecule PARPi. In doing so, we demonstrated the capability of targeting cancer chromatin through PARP-1 with promising efficacy both in vitro and in vivo. Here we evaluated [211At]MM4 in neuroblastoma models, but there is high potential for a broader application in cancer therapy.
Disclosure of Potential Conflicts of Interest
P. Raman is a consultant/advisory board member for Scholar Rock. D.A. Pryma reports receiving commercial research grant from Progenics and is a consultant/advisory board member for Progenics, Nordic Nanovector, and Actinium. No potential conflicts of interest were disclosed by the other authors.
Authors' Contributions
Conception and design: M. Makvandi, H. Lee, R.H. Mach, J.M. Maris, D.A. Pryma
Development of methodology: M. Makvandi, H. Lee, S.W. Reilly, C.-C. Weng, S.D. Carlin, R.H. Mach, D.A. Pryma
Acquisition of data (provided animals, acquired and managed patients, provided facilities, etc.): M. Makvandi, H. Lee, L.N. Puentes, C. Hou, D. Martinez, K. Xu, S.D. Carlin, B.R. Pawel, R.H. Mach, D.A. Pryma
Analysis and interpretation of data (e.g., statistical analysis, biostatistics, computational analysis): M. Makvandi, H. Lee, L.N. Puentes, K.S. Rathi, P. Raman, R.A. Greenberg, J.M. Maris, D.A. Pryma
Writing, review, and/or revision of the manuscript: M. Makvandi, H. Lee, L.N. Puentes, S.D. Carlin, R.H. Mach, J.M. Maris, D.A. Pryma
Administrative, technical, or material support (i.e., reporting or organizing data, constructing databases): M. Makvandi, H. Lee, H.S. Chan, D.A. Pryma
Study supervision: R.A. Greenberg, J.M. Maris, D.A. Pryma
Acknowledgments
This work was supported by the NIH and NCI (1R01CA219006-01A1, to D.A. Pryma). The production of astatine-211 used in this proposal was supported by the Bromine and Astatine isotope production and research development grant funded by the Department of Energy Nuclear Physics Isotope Program (DE-SC0017646, to R.H. Mach). M. Makvandi was supported by the Paul Calabresi K12 award for clinical oncology (K12CA076931, to L.M. Schuchter).
The costs of publication of this article were defrayed in part by the payment of page charges. This article must therefore be hereby marked advertisement in accordance with 18 U.S.C. Section 1734 solely to indicate this fact.

![Figure 2. In vitro studies evaluating [211At]MM4 cytotoxicity and DNA damage in neuroblastoma cell lines. A, Waterfall plot of EC50 values for a panel of 19 neuroblastoma cell lines that were used to test the in vitro cytotoxicity of [211At]MM4 versus controls: free astatine-211 ([211At]NaAtx), and [211At]NaAtx with nonradioactive analogue PARPi KX1 (ANOVA P < 0.0001 for [211At]MM4 vs. controls in all cell lines). B, The comparison of EC50 values in molar units for [211At]MM4 versus KX1 (ANOVA P < 0.0001 for all cell lines). C, Neuroblastoma cell line radiosensitivity correlation between [211At]MM4 and [211At]NaAtx (linear regression R2 = 0.708, P < 0.0001 for nonzero slope). D, Neuroblastoma cell line radiosensitivity correlation between [211At]MM4 and [211At]MM4 normalized with [211At]NaAtx (linear regression R2 = 0.400, P < 0.0033 for nonzero slope). E, Immunofluorescence of γH2AX and PARP-1 after 24 hours treatment with [211At]MM4. PARP-1 was increased (t test, P < 0.001) in SK-N-BE(2)-C cells, and both cell lines showed increased γH2AX (t test, P < 0.001). F, NLF cells treated with [211At]MM4 were analyzed by flow cytometry for ATM and H2AX phosphorylation. There was a 98% increase in ATM and H2AX phosphorylation in treated cells from control indicating double-strand DNA breaks were the major form of DNA damage. G, Cell-cycle analysis of NLF–treated cells showed accumulation at the G2–M boundary.](https://aacr.silverchair-cdn.com/aacr/content_public/journal/mct/18/7/10.1158_1535-7163.mct-18-0837/3/m_1195fig2.jpeg?Expires=1709946814&Signature=rMfqerI0cQNeYZ8mBxWNwfoc0v2XsLX8AuZHKqZCEwfOR-dAc~cv-mhK~FKgjPweO1jgOtTB-kmzOzj054hYEF4PT~qNXeMVuz3E2ZyCHY9K9u6glsOHsX74F5AQvHTn11WQiBwrzZghToW5opDdv0b0wP-Khd3S4ttAAxusIH-k6HRKMi5EHQMWu37a0NJvpjQUQpC1AQmb2lRP1S5dzrhAIAKQ33lriExb6Hvkb2LgyDECDagmroEdJvwSQgD3Y0QEqceb05PX5KR1mhj5oM4~PlrxpjwJLl6xBHhhsQ1vvrNr2OLfPmrs9Ims0fn8Oc4Vwp7VMmXaWSHj6SmESg__&Key-Pair-Id=APKAIE5G5CRDK6RD3PGA)
![Figure 3. In vivo biodistribution and ex vivo autoradiography of [211At]MM4 in IMR-05 tumor–bearing mice. A, Radioactivity measured in organs and tumor (dashed line box) at time points of 2 minutes, 1 hour, and 2 hours postinjection. B, Average relative uptake in organs compared with tumor at 2 hours showed higher activity in tumor compared with all organs except liver and stomach (P < 0.05). C, Ex vivo autoradiographs of tumor versus muscle showed a tumor:muscle ratio of 10 (P < 0.05). ns, not significant.](https://aacr.silverchair-cdn.com/aacr/content_public/journal/mct/18/7/10.1158_1535-7163.mct-18-0837/3/m_1195fig3.jpeg?Expires=1709946814&Signature=rTaa-qnuUumv-gVpFLOOPFbYwinMWOe3qLiHmVU-OzK1KE5wJvhP2lkmsRUXlltkiaynnWtw2ZgsUeySian6vLpzI01OEFZICFE2q~khDTw3mEadrMOeqRX8PZSmq~HJdXU0hczcMxzzPz-2uglZHgt8KQPPUL0sLwbdl0t1oPY0pBYWM69E3NruAEJexjtSYuSx0fqRjVL4aLonCL-UFf5puEdfsMIYeqYMaSSgK5tMrYW1jX-N00Z3lIjWxyckkgd9RZaDy2Acxtx2yk2wsfm6QaJm4Uf5Pxzhok23H4me3p3lZv7L8CFrMlqZO9tkmhvJxqPsVOYLJPoNzSH6cg__&Key-Pair-Id=APKAIE5G5CRDK6RD3PGA)
![Figure 4. In vivo efficacy studies evaluating single and fractionated dosing regimens of [211At]MM4 in an IMR-05 xenograft mouse model. Tumor growth and Kaplan–Meier curves for IMR-05 tumor–bearing mice treated with single dose of 555 or 1,110 kBq of [211At]MM4 (control vs. 555 kBq and 1,110 kBq mixed linear model P < 0.0001; control vs. 555 and 1,110 kBq survival Mantel–Cox test P < 0.0001, 555 vs. 1,110 kBq not significant; A), and single high dose of 1,480 kBq versus a fractionated dose of 370 kBq twice weekly for a cumulative dose of 1,480 kBq (control vs. fractionated mixed linear model P < 0.0001, fractionated vs. high dose not significant; survival Mantel–Cox test high dose vs. control P < 0.0001, fractionated vs. control P = 0.03; B). C, Toluidine blue stains on control versus fractionated therapy–treated tumor sections. D, Control versus treated tumor from the in vivo efficacy study evaluating fractionated versus single high-dose therapy. Immunofluorescence on tumor sections was performed for PARP-1 and Ki-67. E, Tumor sections fluorescently stained for PARP-1 taken from IMR-05 tumor–bearing mice treated with 370 kBq of [211At]MM4 at 24, 48, and 72 hours after treatment [t test, P < 0.001 (24 hours), 0.05 (72 hours); *, statistical significance described in the figure legend]. ns, not significant.](https://aacr.silverchair-cdn.com/aacr/content_public/journal/mct/18/7/10.1158_1535-7163.mct-18-0837/3/m_1195fig4.jpeg?Expires=1709946814&Signature=rsmRQBRex~s5KM84EUUu7924~HySBJqoOWLP50Mn0KgBKhSgVwrcRKs96uC~vkhhxVlbbE18jpOghlVa0rbUmxw63abCC4qO-gdYK0-LSEtXcZO4Czu5PEk5P7x0bfPtTyPF-y4jqiZNlWoIE~oK27WLe596NRZM37YlfrNy1lWY918TU2T3OVfQu2xuKQjYvZvCO-6~JNz3UHui5iFvnOnPDzPxLo7BeCsQ6xHTkUYXN1ug9b72JxcYVhN-J5Oh~fLt57QO~TJcnAbpem1JZjAnOCmfb8YFjMIQvn4NwtuSqWxlVLJ0hB9wigyBwwesgeONTPqqwk~gfSk1oZzqZQ__&Key-Pair-Id=APKAIE5G5CRDK6RD3PGA)
![Figure 5. The positive feedback of DNA damage induced by [211At]MM4 increases PARP-1 expression and enhances drug targeting with fractionated dosing regimens.](https://aacr.silverchair-cdn.com/aacr/content_public/journal/mct/18/7/10.1158_1535-7163.mct-18-0837/3/m_1195fig5.jpeg?Expires=1709946814&Signature=izxyhGneRdBa-CalO9~cvvc8V~eXdL8bFA8Hh1Z7c2MPJFajWxZ9c3cDV85ROLsNwZXmyx7Asl~Ct722aHVCL9I2fnPwqLZQ-EJlTN363SPIL20GmfXAJKXf-t7ecIJjpfLnvaGDRwbLbTkcFPoepUSWkjnwruyKiPU3ew5L9xaFQRafnivOd8ysLDaEwC8cGmQ0cJXv6OvcYDUpP~iN5zerLqMj51HqTxcCNeJVl-kA123DQHnhWl1Qexdt2uxA-TKhyFcQaH98xeMhmruf3uAhp9mcJPFe4GTTZQKGAPTWvB5VfnlGh5TR4pbUs6k0oGodTvvhyi-8NQ3WdK3JxQ__&Key-Pair-Id=APKAIE5G5CRDK6RD3PGA)