Abstract
Mounting evidence suggests that the Hippo coactivator Yes-associated protein 1 (YAP1) is a major mediator of cancer stem cell (CSC) properties, tumor progression, and therapy resistance as well as often a terminal node of many oncogenic pathways. Thus, targeting YAP1 may be a novel therapeutic strategy for many types of tumors with high YAP1 expression, including esophageal adenocarcinoma. However, effective YAP1 inhibitors are currently lacking. Here, we identify a small molecule (CA3) that not only has remarkable inhibitory activity on YAP1/Tead transcriptional activity but also demonstrates strong inhibitory effects on esophageal adenocarcinoma cell growth especially on YAP1 high–expressing esophageal adenocarcinoma cells both in vitro and in vivo. Remarkably, radiation-resistant cells acquire strong cancer stem cell (CSC) properties and aggressive phenotype, while CA3 can effectively suppress these phenotypes by inhibiting proliferation, inducing apoptosis, reducing tumor sphere formation, and reducing the fraction of ALDH1+ cells. Furthermore, CA3, combined with 5-FU, synergistically inhibits esophageal adenocarcinoma cell growth especially in YAP1 high esophageal adenocarcinoma cells. Taken together, these findings demonstrated that CA3 represents a new inhibitor of YAP1 and primarily targets YAP1 high and therapy-resistant esophageal adenocarcinoma cells endowed with CSC properties. Mol Cancer Ther; 17(2); 443–54. ©2017 AACR.
This article is featured in Highlights of This Issue, p. 329
Introduction
Evolving understanding of tumor biology has led to the hypothesis that tumors may possess a subpopulation of stem cell–like cells known as cancer stem cells (CSC) that are involved in driving tumor propagation and pathogenesis. Current evidence suggests that CSCs may be responsible for many important characteristics of tumors, including tumor initiation, heterogeneity, therapy resistance, recurrence, and metastasis (1). Most cancer therapies (cytotoxics) target mature, proliferating tumor cells without affecting CSCs. Many cancer patients initially experience regression of tumors but eventually experience progressive disease, including therapy resistance. Therefore, new approaches to targeting CSCs are critical to eventually eliminate tumors.
The Hippo pathway and its transcriptional coactivator Yes-associated protein (YAP1) have emerged as major regulators of organ size, proliferation, and stem cell properties (2, 3). Mounting evidence suggests that YAP1 plays a role in maintaining the stemness of embryonic stem cells and contributes to the functions of CSCs, which are the seeds of therapy resistance, relapse, and metastasis (4–6). Gregorieff and colleagues (5) reported that YAP1 reprograms Lgr5+ intestinal stem cells by inhibiting the Wnt homeostatic program, activates EGFR, and drives cancer initiation. We and others demonstrated that YAP1 confers CSC properties to nontransformed epithelial cells and cancer cells by regulating the expression of CSC genes SOX9, OCT4, and SOX2 (4). Recently, Cebola and colleagues (7) found that YAP1 and its partner TEAD activate key pancreatic signaling and transcription factors, regulate the expansion of pancreatic progenitors, and play major roles in pancreatic cancer development. In addition to their roles in normal and CSCs, deregulation of Hippo signaling and YAP1 has emerged as a major player in cancer initiation and development (8). YAP1 overexpression and nuclear localization correlate with poor outcome of several cancers (9, 10). Also, overexpression of YAP1 in cancer cell lines can promote epithelial–mesenchymal transition (EMT) and enhance invasion in vitro (11). In transgenic mice, tissue-specific expression of YAP1 in the liver has resulted in tissue overgrowth and tumor formation (12). Recently, we demonstrated that YAP1 regulates SOX9, endows nontumorigenic cells and cancer cells with CSC properties, and drives tumorigenesis in esophageal adenocarcinoma cells, suggesting that the YAP1/SOX9 axis is a new therapeutic target (4).
Therapy resistance of cancer, including chemotherapy, radiotherapy, and targeted therapy resistance, is the major obstacle and challenge in the clinic. Therapy resistance can be inherent or acquired. It has been reported that YAP1 is a major mediator of chemotherapy and targeted therapy resistance (13–15). We found YAP1-mediated tumor chemoresistance by activating EGFR signaling (13). A recent study demonstrated that YAP1 mediates RAF- and mitogen-activated protein kinase kinase-targeted therapy resistance (14). YAP1 also crosstalks with and activates many oncogenic signaling pathways, such as KRAS (16, 17), RhoA (18, 19), and Wnt/β-catenin (20, 21), to mediate tumor growth and therapy resistance (15, 20, 22, 23). Therefore, targeting YAP1 will provide novel therapeutic strategies by targeting CSCs as well as bulk tumor cells.
In the view of the central role of deregulation of Hippo and activation of YAP1 in regulation of CSCs and many important properties of tumors, targeting YAP1 will be an effective novel strategy to target CSCs and inhibit tumor growth. Several small-molecule inhibitors identified, however, are either not potent or less selective. Thus, a novel YAP inhibitor CA3 was recently selected and identified through chemical library screening. We have demonstrated that CA3 has potent inhibitory effects on YAP1/Tead transcriptional activity. As a result, CA3 strongly inhibits esophageal adenocarcinoma cell growth in vitro and exerts strong antitumor activity in xenograft model with no apparent toxicity. Remarkably, radiation-resistant cells acquire strong CSCs properties and aggressive phenotype, while CA3 can effectively suppress tumor cell proliferation, induce apoptosis, reduce tumor sphere formation, and the population of ALDH1+ cells. Furthermore, CA3 synergistically inhibits esophageal adenocarcinoma cell growth with 5-fluorouracil (5-FU) especially in YAP1 high and resistant esophageal adenocarcinoma cells.
Materials and Methods
Cells and reagents
The human esophageal adenocarcinoma cell lines SKGT-4, JHESO, OACP, YES-6, and Flo-1 have been described previously (24–26). 293T cells generated using published methods (27) were obtained from Dr. Randy L. Johnson of The University of Texas MD Anderson Cancer Center (Houston, TX). All cell lines were authenticated at the Characterized Cell Line Core at MD Anderson every 6 months. Verteporfin was obtained from U.S. Pharmacopeia. Doxycycline (Dox) was obtained from Sigma-Aldrich. An antibody against YAP1 was purchased from Cell Signaling Technology. Anti-CTGF and -SOX9 antibodies were obtained from Chemicon. Doxycycline-inducible YAP1 lentiviral plasmid (PIN20YAP1) was constructed by inserting flag-tagged YAP1S127A cDNA amplified from CMV-S127A-YAP into pINDUCER20 (provided by Thomas Westbrook, Baylor College of Medicine, Houston, TX). CA3 and several other novel YAP1 inhibitors were synthesized and provided by S. Ding from University of California, San Francisco (San Francisco, CA).
Establishment of radiation resistant esophageal adenocarcinoma cells
The radiation-resistant (XTR) esophageal adenocarcinoma cell lines Flo-1 XTR and SKGT-4 XTR were generated by continuously irradiating their parental cell lines at 2 Gy four times and several cycles were repeated in a stepwise procedure over 2 to 3 months. Resistant cell lines (XTR) were maintained in normal DMEM before analysis.
Cell proliferation assay
The esophageal adenocarcinoma cells and their resistant counterparts were treated with 0.1% DMSO (control), CA3 at different doses. For combination treatment experiments, treatment of the cells with CA3, 5-FU, or a combination at different concentrations was administered for 6 days as indicated, and the cell viability was assessed using an MTS assay as described previously (28). All assays were performed in triplicate and repeated at least three times.
Flow cytometry and apoptotic analysis
Analysis of esophageal adenocarcinoma cell apoptosis using flow cytometry was performed as described previously (29). In brief, SKGT-4 and JHESO cells were seeded onto 6-well plates (1 × 105/well) in DMEM and cultured for 24 hours to allow for cell attachment. The cells were then treated with 0.1% DMSO (control) or CA3 at different doses as indicated for 48 hours. Next, the cells were harvested, fixed with methanol, washed, treated with RNase A, and stained for DNA with propidium iodide (Sigma), and their DNA histograms and cell-cycle phase distributions were analyzed using flow cytometry with a FACS Calibur instrument (Becton Dickinson).
Protein extraction and Western blot analysis
Proteins were isolated from esophageal adenocarcinoma cells treated with CA3 as indicated and analyzed using Western blotting as described previously (30).
Transient transfection and luciferase reporter assays
The SOX9 luciferase reporter was described previously (28). The 5 × -UAS-luciferase reporter and Gal4-TEAD4 constructs, also described previously (31), were obtained from Dr. Johnson of MD Anderson Cancer Center. Transient cotransfection esophageal adenocarcinoma cells with the SOX9 luciferase reporter and a Renilla vector or 5 × -UAS-luciferase reporter and Gal4-TEAD4 with a CMV-β-gal construct was performed as described previously (28).
Tumor sphere formation assay
Tumor sphere culture was performed as described previously (28). Briefly, a single-cell suspension of Flo-1 cells and radiation-resistant Flo-1 XTR as well as FACS-isolated ALDH1+ or ALDH1− JHESO cells was seeded in triplicate onto a 6-well ultralow attachment plate (1,000–2,500 cells/well) in serum-free DMEM/F-12 medium supplemented with 20 ng/mL EGF, 5 μg/mL insulin, 0.5 μg/mL hydrocortisone, 2% B27 supplement without vitamin A, and 1% N2 supplement (Invitrogen). After 10 to 20 days of culture, the tumor spheres that formed (diameter > 100 μm) were counted under a microscope.
IHC
IHC staining for YAP1, SOX9, and Ki67 was performed on xenograft tumor tissues of SKGT-4 and JHESO xenograft tumors using antibodies against SOX9 (1:2,000) and YAP1 (1:100) and KI67 (1:100) as described previously (29).
Indirect immunofluorescence
Indirect immunofluorescent staining for nuclear expression of YAP1 and SOX9 in esophageal adenocarcinoma cells was performed as described previously (4).
Flow cytometry labeling and FACS
Flo-1 parental and resistant Flo-1XTR cells that were untreated or treated with CA3 were analyzed and collected for FACS using an ALDEFLUOR Detection Kit (STEMCELL Technologies) as described previously (32).
In vivo xenograft mouse model
In vivo experiments have been conducted in accordance with an Institutional Animal Care and Use Committee. SKGT-4 (PIN20YAP1) cells (1 × 106) without (Dox−) or with (Dox+) YAP1 induction by doxycycline were inoculated into nude mice (n = 5/group). The mice in the Dox+ group were fed drinking water containing 2.5% sucrose and 2.5% doxycycline, whereas those in the Dox− group were fed water containing only 2.5% sucrose. After 10 days, CA3 was intraperitoneally injected into the animals in the Dox+ group at 1 mg/kg/mouse three times a week for total 3 weeks.
In a JHESO xenograft model of esophageal adenocarcinoma, 2 × 106 JHESO cells were subcutaneously injected into nude mice (n = 5/group). After about 10 days, the mice underwent intraperitoneal injection of CA3 at 1 mg/kg/mouse, 5-FU at 30 mg/kg/mouse, or a combination of them three times a week for total 3 weeks. A control group was given PBS at 100 μL/mouse. The mice's tumor volumes, tumor weights, and body weights were measured as described previously (4). All measurements were compared using an unpaired Student t test.
Statistical analysis
Data were analyzed using the Student t test and Fisher exact test (for IHC). P values less than 0.05 were considered statistically significant, and all tests were two-sided. All tests were performed using the SPSS software program (version 10.1; IBM Corporation).
Results
Identification of novel YAP1 inhibitor CA3 and determination of its effects on YAP1 high esophageal adenocarcinoma cells
We used the Tead/YAP luciferase reporter system (Gal4-Tead and 5X-UAS-luciferase plasmids, which represent YAP1 activity) as a readout to screen a series of novel compounds synthesized in S. Ding's laboratory from Department of Pharmaceutical Chemistry, University of California, San Francisco, based on inhibition of YAP1 activity. For this, 293T cells transfected with Tead/YAP luciferase reporter construct were incubated with different dosage of novel YAP1 inhibitors (CA3, A414, A432, A413, and A433) and compared with commercial available YAP1 inhibitor verteporfin (33), as indicated in Fig. 1A and Supplementary Figs. S1 and S2; CA3 and other novel YAP inhibitors had similar inhibitory effects on YAP/Tead activity at 0.5 μmol/L, but CA3 was more effective than the other inhibitors and verteporfin at 1 μmol/L. We further validated their antitumor cell activity, especially in high YAP1-expressing SKGT-4 cells, which had stably integrated doxycycline-inducible YAP1 cDNA. CA3 dramatically reduced SKGT-4 cell growth and had more potent inhibition in YAP1-induced Dox+ SKGT-4 cells than non–YAP1-induced (Dox−) SKGT-4 cells. In comparison, the other YAP inhibitors and the commercially available YAP1 inhibitor verteporfin were either not selective for high YAP1-expressing cell inhibition or much less potent than CA3 (Fig. 1B). Furthermore, CA3 specially inhibited Tead/YAP1 transcriptional activity at the concentration indicated but showed no inhibitory activity on other transcriptional factors-Super-TOP/Wnt, CBF1/Notch, and AP-1 after cotransfection of their respective individual promoter luciferases in 293T cells (Fig. 1C). We also observed that CA3 was stronger than the other inhibitors in inhibition of YAP expression (Fig. 1D). The structure of CA3 is shown in Fig. 1E. Thus, we identified CA3 as a potential novel specific YAP1 inhibitor for further examination.
Identification of novel YAP1 inhibitor CA3 and determination of its effects on YAP1 high esophageal adenocarcinoma cells. A, YAP1/TEAD activity was determined by cotransfection of Gal4-Tead and 5XUAS-luciferase and YAP1 cDNA in 293T cells and then treated with novel YAP1 inhibitors-CA3, A414, A432, A413, A433 and verteporfin; luciferase reporter activity was measured after 48 hours of transfection. B, Cell growth of SKGT-4 (PINYAP120) cells with (DOX+) or without (DOX−) YAP1 induction treated with CA3, A414, A432, A413, A433, and verteporfin as indicated dosage was determined by using the CellTiter Aqueous One Solution Cell Proliferation Assay Kit as described in Materials and Methods. C, Luciferase activities of YAP1/Tead, Super-TOP/Wnt, CBF1/Notch, and AP-1 were determined by cotransfection of their respective promoter plasmids and Renilla into 293T cells and then treated with CA3 at 0.5 and 1 μmol/L; luciferase reporter activities were measured after 48 hours of transfection. For all experiments, values shown represent the mean and SD of at least triplicate assays, Experiments were repeated at least three times. D, Expression of YAP1 in SKGT-4 DOX+ treated with CA3, A414, A432, A413, A433, and verteporfin was determined by immunoblotting. E, Chemical structure of CA3 was denoted.
Identification of novel YAP1 inhibitor CA3 and determination of its effects on YAP1 high esophageal adenocarcinoma cells. A, YAP1/TEAD activity was determined by cotransfection of Gal4-Tead and 5XUAS-luciferase and YAP1 cDNA in 293T cells and then treated with novel YAP1 inhibitors-CA3, A414, A432, A413, A433 and verteporfin; luciferase reporter activity was measured after 48 hours of transfection. B, Cell growth of SKGT-4 (PINYAP120) cells with (DOX+) or without (DOX−) YAP1 induction treated with CA3, A414, A432, A413, A433, and verteporfin as indicated dosage was determined by using the CellTiter Aqueous One Solution Cell Proliferation Assay Kit as described in Materials and Methods. C, Luciferase activities of YAP1/Tead, Super-TOP/Wnt, CBF1/Notch, and AP-1 were determined by cotransfection of their respective promoter plasmids and Renilla into 293T cells and then treated with CA3 at 0.5 and 1 μmol/L; luciferase reporter activities were measured after 48 hours of transfection. For all experiments, values shown represent the mean and SD of at least triplicate assays, Experiments were repeated at least three times. D, Expression of YAP1 in SKGT-4 DOX+ treated with CA3, A414, A432, A413, A433, and verteporfin was determined by immunoblotting. E, Chemical structure of CA3 was denoted.
CA3 strongly inhibits esophageal adenocarcinoma cell growth and strongly induces tumor cell death
We treated four esophageal adenocarcinoma cell lines (JHESO, SKGT-4, OACP, and Flo-1) with CA3 at different concentrations. As indicated in Fig. 2A, CA3 inhibited the growth of four esophageal adenocarcinoma cell lines in a concentration-dependent manner. Specifically, CA3 inhibited growth at relatively low concentrations. In particular, at 1 μmol/L, treatment with CA3 killed more than 80% of the esophageal adenocarcinoma cells over 3 days. Moreover, CA3 was more selective in inhibiting the growth of cells with inducible YAP1 high SKGT-4 esophageal adenocarcinoma cells (Fig. 1B).
CA3 potently inhibits esophageal adenocarcinoma cell growth and induces tumor cell death. A, Four esophageal adenocarcinoma cell lines SKGT-4, Flo-1, JHESO, and OACP were treated with 0.1% DMSO (as control), CA3 (left) at dosage of 0.1, 0.5, and 1μmol/L; the cell proliferation and viability were measured using MTS assay and calculated as percent of control. B, SKGT-4 (PINYAP120) cells with (DOX+) or without (DOX−) YAP1 induction were treated with 0.1% DMSO (as control), CA3 (left) at dosage of 0.1, 0.5, and 1μmol/L; the cell proliferation and viability were measured using MTS assay and calculated as percent of control. For all experiments, values shown represent the mean and SD of at least triplicate assays. **, P < 0.01. C and D, SKGT-4 and JHESO esophageal adenocarcinoma cells were seeded onto 6-well plates and treated with 0.1% DMSO (as control) or CA3 at 0.5 and 1 μmol/L for 24 and 48 hours and then fixed and stained for DNA with propidium iodide and then analyzed for DNA histograms and cell-cycle phase distribution by flow cytometry (C), and tumor cell death index was determined by flow cytometry (D). **, P < 0.01.
CA3 potently inhibits esophageal adenocarcinoma cell growth and induces tumor cell death. A, Four esophageal adenocarcinoma cell lines SKGT-4, Flo-1, JHESO, and OACP were treated with 0.1% DMSO (as control), CA3 (left) at dosage of 0.1, 0.5, and 1μmol/L; the cell proliferation and viability were measured using MTS assay and calculated as percent of control. B, SKGT-4 (PINYAP120) cells with (DOX+) or without (DOX−) YAP1 induction were treated with 0.1% DMSO (as control), CA3 (left) at dosage of 0.1, 0.5, and 1μmol/L; the cell proliferation and viability were measured using MTS assay and calculated as percent of control. For all experiments, values shown represent the mean and SD of at least triplicate assays. **, P < 0.01. C and D, SKGT-4 and JHESO esophageal adenocarcinoma cells were seeded onto 6-well plates and treated with 0.1% DMSO (as control) or CA3 at 0.5 and 1 μmol/L for 24 and 48 hours and then fixed and stained for DNA with propidium iodide and then analyzed for DNA histograms and cell-cycle phase distribution by flow cytometry (C), and tumor cell death index was determined by flow cytometry (D). **, P < 0.01.
To further determine whether CA3 affects cell-cycle progression and induces programmed cell death in esophageal adenocarcinoma cells, we treated SKGT-4 and JHESO cells with CA3 at 0.5 and 1 μmol/L for 24 and 48 hours, respectively; we observed a marked increase in the proportion of cells in sub-G1 phase and decrease in the proportion of those in S-phase with CA3-based treatment in a dose- and time-dependent manner (Fig. 2C). When we further analyzed cell death by flow cytometry, we found that CA3 significantly induced tumor cell death in both SKGT4 and JHESO cells in a time- and dose-dependent manner (Fig. 2D).
CA3 inhibits YAP1 expression and transcriptional activity in esophageal adenocarcinoma cell lines, especially those with high YAP1
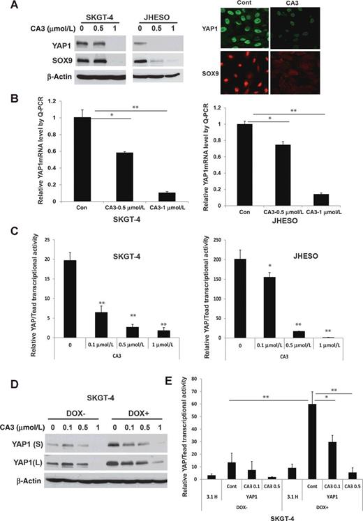
To gain insight into potential mechanisms by which CA3 inhibits growth and induces apoptosis of esophageal adenocarcinoma cells, we first determined its effect on YAP1 expression and transcriptional activity. As shown in Fig. 3A, treatment with CA3 strongly inhibited expression of YAP1 and its target SOX9 in esophageal adenocarcinoma cells in a dose-dependent manner, which correlated with its inhibition of growth (Fig. 2A) and induction of apoptosis (Fig. 2C) in these cells. Also, immunofluorescence analysis demonstrated markedly reduced nuclear expression of YAP1 and SOX9 in esophageal adenocarcinoma cells treated with CA3 (Fig. 3A, right). Furthermore, CA3 greatly reduced transcription levels of YAP1 detected by qRT-PCR in both SKGT-4 and JHESO cells (Fig. 3B). To further determine whether YAP1′s transcriptional activity is affected by treatment with CA3 in esophageal adenocarcinoma cell lines, we cotransfected Gal4-Tead and 5X-UAS-luciferase plasmids, which represent YAP1 activity (31), into SKGT-4 and JHESO esophageal adenocarcinoma cells and treated them with CA3 at the doses indicated. The transcriptional activity of YAP1 in SKGT-4 and JHESO esophageal adenocarcinoma cells was suppressed dramatically and dose dependently (Fig. 3C). More importantly, CA3 suppressed YAP1 expression (Fig. 3D) and transcriptional activity in SKGT-4 cells with induced high YAP1 in a dose-dependent manner (Fig. 3D and E). These data suggested that CA3 is a strong novel YAP1 inhibitor, suppressing not only YAP1 expression but also its transcriptional activity.
CA3 inhibits YAP1 expression and transcriptional activity in esophageal adenocarcinoma cell lines, especially those with high YAP1. A, Cell lysates from SKGT-4 and JHESO esophageal adenocarcinoma cells treated with CA3 at indicated dosage were selected for immunoblotting analysis for YAP1 and SOX9 (left). Immunofluorescent staining of YAP1 and SOX9 in JHESO cells was observed by confocal microscopy (right). B, YAP1 mRNA levels were determined by qRT-PCR in SKGT-4 and JHESO esophageal adenocarcinoma cells treated with CA3 at indicated dosage. C, YAP1/Tead transcriptional activity was determined by cotransfection of Gal4-Tead and 5XUAS-luciferase and YAP1 cDNA in SKGT-4 and JHESO esophageal adenocarcinoma cells and then treated with CA3 at indicated dosage. Luciferase reporter activity was measured after 48 hours of transfection. For all experiments, values shown represent the mean and SD of at least triplicate assays (*, P < 0.05; **, P < 0.01). D and E, YAP1 expression (D) and transcriptional activity (E) were determined by immunoblotting or cotransfection of Gal4-Tead and 5XUAS-luciferase and YAP1 cDNA in SKGT-4 DOX− and DOX+ cells treated with CA3 at dosage indicated.
CA3 inhibits YAP1 expression and transcriptional activity in esophageal adenocarcinoma cell lines, especially those with high YAP1. A, Cell lysates from SKGT-4 and JHESO esophageal adenocarcinoma cells treated with CA3 at indicated dosage were selected for immunoblotting analysis for YAP1 and SOX9 (left). Immunofluorescent staining of YAP1 and SOX9 in JHESO cells was observed by confocal microscopy (right). B, YAP1 mRNA levels were determined by qRT-PCR in SKGT-4 and JHESO esophageal adenocarcinoma cells treated with CA3 at indicated dosage. C, YAP1/Tead transcriptional activity was determined by cotransfection of Gal4-Tead and 5XUAS-luciferase and YAP1 cDNA in SKGT-4 and JHESO esophageal adenocarcinoma cells and then treated with CA3 at indicated dosage. Luciferase reporter activity was measured after 48 hours of transfection. For all experiments, values shown represent the mean and SD of at least triplicate assays (*, P < 0.05; **, P < 0.01). D and E, YAP1 expression (D) and transcriptional activity (E) were determined by immunoblotting or cotransfection of Gal4-Tead and 5XUAS-luciferase and YAP1 cDNA in SKGT-4 DOX− and DOX+ cells treated with CA3 at dosage indicated.
CA3 preferentially inhibits CSC properties enriched in radiation-resistant esophageal adenocarcinoma cells
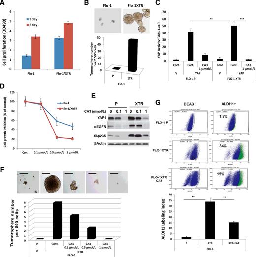
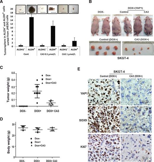
In collaboration with H.D. Skinner (MD Anderson Cancer Center), we developed radiation-resistant Flo-1 XTR cells as indicated in Fig. 4. We observed that these radiation-resistant XTR cells had greater potential to proliferate and form large tumor spheres and in greater numbers than did their parental cells (Fig. 4A and B). Treatment with CA3 preferentially inhibited the transcriptional activity of YAP1/Tead in XTR cells (Fig. 4C) and suppressed XTR cell growth compared with that in parental cells (Fig. 4D). Furthermore, treatment with CA3 significantly suppressed YAP1 and other oncogenes (phosphorylated S6 and phosphorylated EGFR; Fig. 4E). CA3 dramatically blocked tumor sphere formation by Flo-1 XTR cells in a dose-dependent manner, while parental Flo-1 cells dis not form tumor spheres (Fig. 4F). Most importantly, CA3 also markedly decreased the population of CSCs as determined by ALDH1 labeling (ALDEFLUOR Kit; Fig. 4G). To further confirm that treatment with CA3 inhibits CSC properties, ALDH1+ and ALDH1− cells were sorted from JHESO cells and treated with CA3. We found that CA3 significantly decreased ALDH1+ tumor sphere growth in a dose-dependent manner, whereas ALDH1− cells hardly formed any tumor spheres (Fig. 5A). This indicated that the novel YAP1 inhibitor CA3 preferentially inhibits the CSC cells properties of radiation-resistant XTR esophageal adenocarcinomas, suggesting that CA3 can target CSC-enriched radiation-resistant XTR esophageal adenocarcinoma cells.
CA3 preferentially inhibits CSC properties enriched in radiation-resistant esophageal adenocarcinoma cells. A, The cell proliferation and viability (OD 490) were measured in Flo-1 and Flo-1 XTR, the radiation-resistant cells at days 3 and 6 using MTS assay, respectively, as described in Materials and Methods. B, Representative images (top) and quantification (low) of tumor sphere formation in Flo-1 and Flo-1 XTR cells are demonstrated. C, YAP transcriptional activity was determined by cotransfection of Gal4-Tead and 5XUAS-luciferase and YAP1 cDNA in Flo-1-P and Flo-1 XTR cells treated with CA3 at dosage indicated, D, Cell growth inhibition in both Flo-1-P and Flo-1 XTR cells treated with CA3 at dosage indicated was determined using MTS assay as described in Materials and Methods. E, Immunoblotting for YAP1 and phospho-EGFR and phospho-S6 in Flo-1-P and Flo-1 XTR cells treated with CA3 at dosage indicated. F, Representative images (top) and quantification (low) of tumor sphere formation in Flo-1 and Flo-1 XTR cells treated with CA3 at dosage indicated. Experiments were repeated three times. G, Flo-1, Flo-1 XTR, and Flo-1 XTR cells treated with CA3 at 0.5 μmol/L for 48 hours and then labeling with ALDH1 using ALDH1 Labeling Kit.
CA3 preferentially inhibits CSC properties enriched in radiation-resistant esophageal adenocarcinoma cells. A, The cell proliferation and viability (OD 490) were measured in Flo-1 and Flo-1 XTR, the radiation-resistant cells at days 3 and 6 using MTS assay, respectively, as described in Materials and Methods. B, Representative images (top) and quantification (low) of tumor sphere formation in Flo-1 and Flo-1 XTR cells are demonstrated. C, YAP transcriptional activity was determined by cotransfection of Gal4-Tead and 5XUAS-luciferase and YAP1 cDNA in Flo-1-P and Flo-1 XTR cells treated with CA3 at dosage indicated, D, Cell growth inhibition in both Flo-1-P and Flo-1 XTR cells treated with CA3 at dosage indicated was determined using MTS assay as described in Materials and Methods. E, Immunoblotting for YAP1 and phospho-EGFR and phospho-S6 in Flo-1-P and Flo-1 XTR cells treated with CA3 at dosage indicated. F, Representative images (top) and quantification (low) of tumor sphere formation in Flo-1 and Flo-1 XTR cells treated with CA3 at dosage indicated. Experiments were repeated three times. G, Flo-1, Flo-1 XTR, and Flo-1 XTR cells treated with CA3 at 0.5 μmol/L for 48 hours and then labeling with ALDH1 using ALDH1 Labeling Kit.
CA3 suppresses ALDH1+ cell tumor sphere and exerts strong antitumor effects in inducible high YAP xenograft model. A, ALDH1+ or ALDH1− cells were sorted from JHESO esophageal adenocarcinoma cells and tumor sphere assays were done in the sorted cells and CA3 added at 0.5 μmol/L at the beginning of the tumor sphere culture. After 8 to 10 days of culture, the tumor sphere numbers formed were counted under microscope. Representative fields (top) and the bar graph (low) are demonstrated. B–D, SKGT-4 (PIN20YAP1) cells with (DOX+) or without (DOX−) YAP1 induction were inoculated into nude mice of both sites (n = 5/group). Representative tumors after 6 weeks are shown (B). Tumor weight (C) and body weight (D) were calculated as described in Materials and Methods after 6 weeks. E, IHC for YAP1, SOX9, and Ki67 was performed in mouse tumor tissues derived from xenograft nude mice. Scale bar, 50 μm; magnification, ×200.
CA3 suppresses ALDH1+ cell tumor sphere and exerts strong antitumor effects in inducible high YAP xenograft model. A, ALDH1+ or ALDH1− cells were sorted from JHESO esophageal adenocarcinoma cells and tumor sphere assays were done in the sorted cells and CA3 added at 0.5 μmol/L at the beginning of the tumor sphere culture. After 8 to 10 days of culture, the tumor sphere numbers formed were counted under microscope. Representative fields (top) and the bar graph (low) are demonstrated. B–D, SKGT-4 (PIN20YAP1) cells with (DOX+) or without (DOX−) YAP1 induction were inoculated into nude mice of both sites (n = 5/group). Representative tumors after 6 weeks are shown (B). Tumor weight (C) and body weight (D) were calculated as described in Materials and Methods after 6 weeks. E, IHC for YAP1, SOX9, and Ki67 was performed in mouse tumor tissues derived from xenograft nude mice. Scale bar, 50 μm; magnification, ×200.
CA3 exerts strong antitumor effects in inducible high YAP xenograft mouse model in vivo
To further confirm the antitumor effects of CA3 result from targeting YAP1 in vivo, we utilized inducible YAP1 high SKGT-4 (Dox+) cell xenograft model. Nude mice were implanted with Dox− and Dox+ SKGT-4 cells at 1 × 106 cells per mouse. At this concentration, we observed that only Dox+ SKGT-4 cells were able to form tumors after 10 to 14 days of injection (Fig. 5B), indicating that YAP1 is necessary to drive tumor growth in vivo. To determine the effects of treatment with CA3 in inhibition of YAP-inducible tumor growth in vivo, we randomly placed mice bearing Dox+ SKGT-4 esophageal adenocarcinoma xenografts in two groups and then gave them treatment with control PBS or CA3 at 1 mg/kg. At the end of our 3-week dosing schedule, SKGT-4 xenograft tumor weights and volumes and the mice's body weights were measured. Results from in vivo SKGT-4 Dox+ xenograft model demonstrated that mice with Dox+ SKGT-4 xenografts treated with CA3 greatly reduced tumor sizes and weights in vivo (Fig. 5B and C), whereas tumors did not form in mice implanted with Dox− SKGT-4 cells over the whole experimental period (Fig. 5B). Mice's body weights did not differ significantly between CA3 treatment and control group (Fig. 5D). In addition, IHC further confirmed in mice tumor tissues that expression of YAP1, SOX9, and KI67 was greatly reduced in mice with SKGT-4 Dox+ treated with CA3 (Fig. 5E). Thus, CA3 effectively suppresses esophageal adenocarcinoma tumor growth in vivo and these effects owe, at least in part, to inhibition of the stemness genes YAP1 and SOX9.
CA3 synergizes with 5-FU in inhibiting growth of esophageal adenocarcinoma cells in vitro and in vivo
To determine the effects of treatment with CA3 alone or in combination with 5-FU on inhibition of the growth of esophageal adenocarcinoma cell lines, we first seeded four esophageal adenocarcinoma cell lines with constitutive high YAP1 expression (SKGT-4, JHESO, OACP, and YES-6) in 96-well plates and treated them with CA3 alone, 5-FU alone, or the combination of CA3 and 5-FU at indicated concentrations. The results shown in Fig. 6A demonstrated that although CA3 produced dose-dependent decreases in the growth of these four cell lines, the combination of CA3 and 5-FU significantly synergized to inhibit their growth, especially in the combination of CA3 and 5-FU at the maximum extent. To further examine whether the inhibition of CA3 on esophageal adenocarcinoma cells is YAP1 dependent, we treated Dox+ (YAP1 induced) and Dox− SKGT4 (PIN20YAP1) cells with CA3 alone, 5-FU alone, or the combination and found that CA3 alone preferentially inhibited the growth of YAP1 high SKGT-4 cells (Dox+) compared with YAP1 low SKGT-4 cells (Dox−) and in a dose-dependent manner (Fig. 6B). Moreover, treatment with the combination of CA3 and 5-FU produced the greatest inhibition of growth of both Dox+ and Dox− SKGT-4 cells (Fig. 6B). These findings indicated that treatment with CA3 synergizes with 5-FU in GAC cell growth inhibition.
CA3 synergizes with 5-FU in inhibiting growth of esophageal adenocarcinoma cells in vitro and in vivo. A, Four esophageal adenocarcinoma cell lines, SKGT-4, JHESO, OACP, and Yes-6, were treated with 5-FU and CA3 either alone or in combination at the concentration indicated for 6 days; cell growth inhibition was measured using MTS assay. ***, P < 0.01. B, SKGT-4 (PIN20YAP) cells with (DOX+) or without (DOX−) YAP induction by doxycycline and treated with 5-FU and CA3 either alone or in combination at the concentration indicated for 6 days; cell growth inhibition was measured using MTS assay. ***, P < 0.01. C and D, JHESO cells (1.5 × 106) were injected subcutaneously in nude mice; each mouse has two site (left and right) injections; 5 mice/group and treated with either CA3 alone, 5-FU alone, or in combination as described in Materials and Methods. Tumor volume and mouse body weight in each group were measured and calculated as described in Materials and Methods. E, IHC for YAP1, SOX9, and Ki67 was performed in mouse tumor tissues derived from JHESO xenograft nude mice. Scale bar, 50 μm; magnification, ×200.
CA3 synergizes with 5-FU in inhibiting growth of esophageal adenocarcinoma cells in vitro and in vivo. A, Four esophageal adenocarcinoma cell lines, SKGT-4, JHESO, OACP, and Yes-6, were treated with 5-FU and CA3 either alone or in combination at the concentration indicated for 6 days; cell growth inhibition was measured using MTS assay. ***, P < 0.01. B, SKGT-4 (PIN20YAP) cells with (DOX+) or without (DOX−) YAP induction by doxycycline and treated with 5-FU and CA3 either alone or in combination at the concentration indicated for 6 days; cell growth inhibition was measured using MTS assay. ***, P < 0.01. C and D, JHESO cells (1.5 × 106) were injected subcutaneously in nude mice; each mouse has two site (left and right) injections; 5 mice/group and treated with either CA3 alone, 5-FU alone, or in combination as described in Materials and Methods. Tumor volume and mouse body weight in each group were measured and calculated as described in Materials and Methods. E, IHC for YAP1, SOX9, and Ki67 was performed in mouse tumor tissues derived from JHESO xenograft nude mice. Scale bar, 50 μm; magnification, ×200.
To further determine the antitumor effects of treatment with CA3 and in combination with 5-FU in vivo, we tested CA3 alone and in combination with 5-FU in JHESO xenograft mouse model. We implanted nude mice with JHESO cells with constitutively high YAP1 expression, which easily form large tumors in mice. We then randomly placed the mice bearing the JHESO xenografts in four groups and treated with control PBS alone, CA3 alone, 5-FU alone, or CA3 and 5-FU. Tumor growth and tumor volumes were observed and measured over 3 weeks of treatment. Xenograft tumor weights and mouse body weights were measured at the end of the treatment. The results shown in Fig. 6C demonstrated markedly lower tumor volumes in the combination group than in the 5-FU and CA3 groups but that the mice's body weights did not differ significantly (Fig. 6D, bottom). In addition, the expression of YAP1, SOX9, and the proliferation marker KI67 in mouse tumors was dramatically reduced by treatment with the combination of CA3 and 5-FU (Fig. 6E). Thus, treatment with CA3 in combination with 5-FU has synergistic antitumor effects in vivo.
Discussion
CSCs have received considerable attention because of their ability to initiate tumors and importance as sources of therapy resistance, and progression, establishing the importance of targeting CSCs for treatment. Mounting evidence suggests that deregulation of Hippo signaling and activation of its coactivator YAP1 leads to acquisition of CSC properties in many tumor types, including in esophageal adenocarcinoma. In the current study, we identified a novel, potent small-molecule inhibitor CA3 and showed that it has a remarkable inhibitory effect on YAP1/Tead transcriptional activity and potent growth-inhibitory effects on esophageal adenocarcinoma cell lines, especially those with high YAP1 expression. Remarkably, radiation-resistant esophageal adenocarcinoma cells had enriched CSC properties and malignant behavior, whereas treatment with CA3 effectively suppressed CSC properties and reduced the fraction of ALDH1+ cells enriched in radiation-resistant cells. Moreover, CA3 and 5-FU synergistically inhibited esophageal adenocarcinoma growth, especially that of high YAP1-expressing and resistant cells. Thus, CA3 represents a newly identified inhibitor of Hippo YAP1, and primarily targeting high YAP1-expressing and therapy-resistant esophageal adenocarcinoma with enriched CSC properties.
Dysregulation of stem cell signaling pathways like Hippo/YAP1, Wnt/β-catenin, and Hedgehog has been implicated in the maintenance of CSC populations and confers therapy resistance in cancer cases (5, 34). YAP1, the downstream effector of the Hippo signaling pathway, is frequently overexpressed in many types of cancer tissues and associated with poor survival (35, 36). Our recent studies demonstrated that YAP1 regulation of SOX9 is a key modulation of the CSC phenotype, the YAP/SOX9 axis is potentially an important new therapeutic target for esophageal adenocarcinoma (4), and YAP mediates constitutive and acquired treatment resistance in esophageal adenocarcinoma cells (37, 38). Many oncogenic signaling pathways, such as KRAS/EGFR, G-protein–coupled receptor, and Wnt/β-catenin, use YAP1/TAZ to integrate and enhance their oncogenic signaling (23, 39). Thus, YAP1 is often a terminal node of many oncogenic pathways and a critical target for many cancer types.
Verteporfin is a porphyrinic photosensitizer clinically used for the photodynamic treatment of age-related macular degeneration. Investigators recently identified verteporfin as a small-molecule inhibitor of YAP1/TEAD association and a selective means of inhibiting YAP1′s oncogenic activity (33). Since the identification of verteporfin as a YAP/TEAD inhibitor, several studies have revealed the potential for this molecule in inhibition of different cancers in which YAP is overexpressed and also as a research tool to study Hippo/YAP1 functions in their systems. Recently, Basu and colleagues identified C19, a candidate small-molecule inhibitor of Hippo, TGFβ, and Wnt signaling as a multi-EMT pathway inhibitor that not only inhibits Hippo YAP/TAZ signaling but also suppresses TGFβ and Wnt signaling (40). We observed that although verteporfin suppresses YAP/Tead activity and tumor sphere formation induced by YAP1 (4), the effects of verteporfin on high YAP1-expressing esophageal adenocarcinoma cells are less potent than CA3, and it was administered at high concentration levels (50–100 mg/kg) in in vivo animal experiments (33). In addition, C19, another reported Hippo/YAP1 inhibitor, is not a pure YAP inhibitor owing to its multiple mechanisms against various pathways, such as TGFβ and Wnt (40).
To search for more specific and potent YAP1 inhibitors, we screened a large chemical library in collaboration with S. Ding based on inhibition of YAP1/Tead transcriptional activity using cotransfection of Gal4-Tead and 5X-UAS-luciferase plasmids, which represent YAP1 activity. We identified several potent YAP1 inhibitors, including CA3, A414, A432, A413, and A433 (Fig. 1A). To determine the specific YAP-inhibitory effects of these inhibitors in esophageal adenocarcinoma cells, we used our esophageal adenocarcinoma cell line with doxycycline-inducible YAP1 expression with PIN20YAP1 SKGT-4 (SKGT-4 DOX− vs. SKGT-4 DOX+). Although all YAP1 inhibitors including verteporfin inhibited YAP/Tead transcriptional activity similar as shown in Fig. 1A, we found that CA3 had the most potent and specific inhibitory effects on SKGT-4 DOX+ cell growth. The rest of the inhibitors either had minimal specificity or were far less potent. The mechanism of CA3 in tumor cells inhibition is primarily through attenuation of YAP1 protein expression in esophageal adenocarcinoma cells. How CA3 affects YAP1 protein levels is not clear at present. CA3 (CAS Registry Number 300802-28-2 2,7-bis(piperidinosulfonyl)-9H-fluoren-9-one oxime) is also known as CIL56. CIL56 has been reported to affect iron-dependent ROS production and fatty acid biosynthesis and to trigger cell death dependent upon the rate-limiting de novo lipid synthetic enzyme ACC1 (41). However, there is currently no report linking CA3/CIL56 to cancer therapy and to YAP1 inhibition. It will be of interest to explore whether there is a link between the ability of CA3/CIL56 to trigger tumor cell death through YAP1 inhibition and cell death induced by ROS production and modulation of fatty acid production. Furthermore, our in vivo study demonstrated CA3 has strong antitumor effect when administrating in relative low concentration at 1 mg/kg compared with verteporfin in 50 to 100 mg/kg (33), which is more practical to apply to human subjects. Thus, we identified the novel small-molecule YAP1 inhibitor CA3 as a more selective and potent inhibitor of the growth of high YAP1-expressing esophageal adenocarcinoma tumor cells.
Resistance to chemo-, radiation-, and targeted therapy is the major obstacle and challenge in the clinic. The strength of the current study is that we demonstrated that radiation-resistant esophageal adenocarcinoma cells are enriched with CSC properties and treatment with CA3 preferentially suppresses radiation-resistant cell growth and tumor sphere formation. More strikingly, treatment with CA3 significantly reduced CSC populations ALDH1+ in resistant esophageal adenocarcinoma cells and preferentially inhibited ALDH1+ esophageal adenocarcinoma cell tumor sphere formation, and decreased the proportion of ALDH1+ esophageal adenocarcinoma cells. We also demonstrated that CA3 can sensitize resistant esophageal adenocarcinoma cells to radiotherapy. Our previous study reported that ALDH1 and YAP1/SOX9, which are reliable CSC markers, were either associated with or mediated chemoresistance in esophageal adenocarcinoma (13, 32). Our current study demonstrated that treatment with CA3 in combination with 5-FU strongly inhibits the growth of many types of esophageal adenocarcinoma cells with constitutively high YAP1 expression (Fig. 6A) and that these two agents synergistically inhibit the growth of esophageal adenocarcinoma cells with inducible high YAP1 (Fig. 6B). Most importantly, studies in vivo indicated that CA3 potently suppresses doxycycline-induced YAP1 high (Dox+) esophageal adenocarcinoma cell growth (Fig. 5). Furthermore, in another JHESO xenograft mouse model, CA3 synergistically with 5-FU, suppresses constitutive high YAP1 JHESO xenograft growth (Fig. 6C and D). This was accompanied by decreased expression of Ki67 as well as YAP1 and SOX9 in mouse tumor tissues (Fig. 6E), while CA3 did not have any apparent signs of toxicity as judged by mice body weights among groups, suggesting that this compound may represent an effective and potentially safe agent. Further testing of its efficacy against many other tumor types in vitro and in vivo is warranted, and identification of the mechanism of its action is under our further investigation.
In conclusion, our studies identified the novel small-molecule YAP1 inhibitor CA3 as having potent and selective activity in targeting CSCs in radiation-resistant esophageal adenocarcinoma cells with high YAP1 expression. CA3 has remarkable inhibitory activity against YAP/Tead transcription, strongly inhibits the growth of these cells in vitro and in vivo, and greatly reduces CSC populations enriched in therapy-resistant esophageal adenocarcinoma cells. The findings of this study shed light on targeting of CSCs, the seeds of tumor progression, and treatment resistance. The combination of CA3 that target CSCs and cytotoxic agents that target proliferating cells synergistically inhibit tumor growth that could be the best strategy for treating therapy-resistant esophageal adenocarcinomas with activation of YAP1.
Disclosure of Potential Conflicts of Interest
No potential conflicts of interest were disclosed.
Authors' Contributions
Conception and design: S. Song, M. Xie, R.L. Johnson, J.A. Ajani
Development of methodology: S. Song, M. Xie, H.D. Skinner, J.A. Ajani
Acquisition of data (provided animals, acquired and managed patients, provided facilities, etc.): S. Song, M. Xie, A.W. Scott, J. Jin, H.D. Skinner, R.L. Johnson, J.A. Ajani
Analysis and interpretation of data (e.g., statistical analysis, biostatistics, computational analysis): S. Song, M. Xie, A.W. Scott, J. Jin, X. Dong, J.A. Ajani
Writing, review, and/or revision of the manuscript: S. Song, M. Xie, H.D. Skinner, R.L. Johnson, J.A. Ajani
Administrative, technical, or material support (i.e., reporting or organizing data, constructing databases): S. Song, M. Xie, A.W. Scott, L. Ma, J.A. Ajani
Study supervision: S. Song, J.A. Ajani
Other (performed experiments): A.W. Scott
Other (provided the chemical inhibitors): S. Ding
Acknowledgments
The authors thank the Department of Scientific Publications at MD Anderson for their wonderful revision of the manuscript. The authors thank Lianchun Xiao in the Department of Biostatistics of MDACC for statistical analysis of some in vitro and in vivo data. This work was supported by American Gastroenterological Association Research Scholar Award (S. Song) and Public Health Service Grant DF56338, which supports the Texas Medical Center Digestive Diseases Center (S. Song); UTMDACC IRG (3-0026317, S. Song); DOD CA160433 (S. Song); NIH, CA129906, CA138671, CA172741 (J.A. Ajani); P30CA016672 from NIH/NCI; and DOD (CA160433, to S Song; CA150334, to J.A. Ajani).
The costs of publication of this article were defrayed in part by the payment of page charges. This article must therefore be hereby marked advertisement in accordance with 18 U.S.C. Section 1734 solely to indicate this fact.





