Abstract
Aurora kinases regulate key stages of mitosis including centrosome maturation, spindle assembly, chromosome segregation, and cytokinesis. Aurora A and B kinase overexpression has also been associated with various human cancers, and as such, they have been extensively studied as novel antimitotic drug targets. Here, we characterize the Aurora kinase inhibitor CCT137690, a highly selective, orally bioavailable imidazo[4,5-b]pyridine derivative that inhibits Aurora A and B kinases with low nanomolar IC50 values in both biochemical and cellular assays and exhibits antiproliferative activity against a wide range of human solid tumor cell lines. CCT137690 efficiently inhibits histone H3 and transforming acidic coiled-coil 3 phosphorylation (Aurora B and Aurora A substrates, respectively) in HCT116 and HeLa cells. Continuous exposure of tumor cells to the inhibitor causes multipolar spindle formation, chromosome misalignment, polyploidy, and apoptosis. This is accompanied by p53/p21/BAX induction, thymidine kinase 1 downregulation, and PARP cleavage. Furthermore, CCT137690 treatment of MYCN-amplified neuroblastoma cell lines inhibits cell proliferation and decreases MYCN protein expression. Importantly, in a transgenic mouse model of neuroblastoma that overexpresses MYCN protein and is predisposed to spontaneous neuroblastoma formation, this compound significantly inhibits tumor growth. The potent preclinical activity of CCT137690 suggests that this inhibitor may benefit patients with MYCN-amplified neuroblastoma. Mol Cancer Ther; 10(11); 2115–23. ©2011 AACR.
Introduction
Neuroblastoma is the most common extracranial solid tumor of childhood, accounting for approximately 10% of pediatric tumors and affects more than 10,000 children worldwide each year. It originates from the sympathetic nervous system and is characterized by heterogeneous pathologic and clinical presentation. Stage 4 neuroblastoma represents approximately 50% of cases with metastatic dissemination at diagnosis and its prognosis is poor. Therefore, novel therapeutic strategies are urgently needed to improve the prognosis of patients with neuroblastoma. Amplification of the MYCN gene is associated with an aggressive form of neuroblastoma that results in a particularly poor clinical outcome (1). Downregulation of MYCN protein by targeting with short interfering RNA (siRNA), or alternatively, destabilizing the protein with an inhibitor of the upstream phosphoinositide 3-kinase signaling pathway, has been shown as an effective preclinical therapy for neuroblastoma (2, 3). Furthermore, an association between MYCN and Aurora kinases has also been reported; a synthetic lethal screen identified AURKA as a gene required for the growth of MYCN-amplified neuroblastoma cell lines. In addition, Aurora A was shown to stabilize MYCN protein through its physical interaction with MYCN and the E3 ubiquitin ligase FBXW7 (4). A recent study using MLN8237, a small-molecule inhibitor of Aurora A kinase, has also shown efficacy against neuroblastoma in preclinical models (5) Therefore, inhibition of the Aurora kinases may be an effective strategy to treat MYCN-amplified neuroblastoma.
The Aurora kinases are a family of highly conserved serine/threonine kinases that are important for faithful transition through mitosis (6–8). Their activity and protein expression are cell-cycle regulated, peaking during mitosis to orchestrate important mitotic processes including centrosome maturation, chromosome alignment, chromosome segregation, and cytokinesis (6, 8, 9). In humans, the Aurora kinase family consists of 3 members, Aurora A, Aurora B, and Aurora C, that each share a conserved C-terminal catalytic domain but differ in their subcellular localization, substrate specificity, and function during mitosis (9, 10). At the onset of mitosis, Aurora A binds to TPX2 and is activated by autophosphorylation at threonine 288 (T288). Once activated, Aurora A phosphorylates multiple substrates that regulate centrosome maturation and mitotic spindle assembly (11, 12). Aurora B is part of the chromosomal passenger complex along with inner centromere protein, survivin, and borealin. Aurora B is activated through binding and phosphorylation of inner centromere protein in a positive feedback mechanism (13). Because the phosphorylation of histone H3 at serine 10 (S10) and serine 28 (S28) by Aurora B is required for chromosome condensation (14), inhibition of S10 phosphorylation has been widely used as a biomarker for Aurora B inhibition in vitro and in vivo (15). Aurora C is also a chromosomal passenger protein, but unlike Aurora A and B, its expression is restricted to testes (16).
The amplification and overexpression of Aurora A and Aurora B have been reported in many human tumors, including breast, colon, pancreatic, and ovarian cancers and neuroblastoma, with high Aurora A expression levels being associated with poor prognosis and genomic instability (17, 18). These properties have made the Aurora kinases attractive antimitotic drug targets and as such a number of Aurora kinase inhibitors are currently being evaluated preclinically and in clinical trials (16). We have recently identified CCT137690 as a potent and highly selective Aurora kinase inhibitor, described its mode of binding to Aurora A kinase, and shown its in vivo efficacy in xenografts in mice using human cancer cell lines (19). In addition to inhibiting the Aurora kinases, we have recently identified CCT137690 as a potent inhibitor of oncogenic FLT3 and showed its in vitro and in vivo activity in FLT3-ITD–positive acute myeloid leukemia (20).
Aurora kinase inhibitors, therefore, represent new agents for the treatment of a variety of cancers including neuroblastoma, particularly when associated with MYCN gene amplification. Here, we report an extensive cellular characterization and the potent preclinical activity of CCT137690 in MYCN-amplified neuroblastoma in vitro and in vivo.
Materials and Methods
Plasmids and reagents
Myc-tagged Aurora A cloned in pCR2.1 vector has been previously described (21). pCMV expression vector for human transforming acidic coiled-coil 3 (TACC3) was a kind gift from Dr. Fenni Gergely (Cambridge Research Institute, Cambridge, United Kingdom). Synthesis of CCT137690, an imidazo[4,5-b]pyridine derivative, has been described elsewhere (19). Rabbit polyclonal antibodies against TACC3 phosphorylated at serine 558 (S558) were raised against phospho-peptide TADLDI[p]TEINK (Eurogentech). Other antibodies used were phospho-Aurora A (T288), total Aurora A, BAX, cleaved PARP, phospho-GSK3β (Cell Signaling), phospho-histone H3 (Millipore), total histone H3 (Abcam), p21, p53, myc, MYCN (Santa Cruz), tubulin (Sigma), and glyceraldehyde-3-phosphate dehydrogenase (GAPDH; Chemicon International).
Cell culture, transfections, and immunoblotting
All cell lines were purchased from the American Type Culture Collection except the SHEP, which was obtained from the University of California at San Francisco Cell Culture Facility, and KELLY, which was purchased from the Health Protection Agency Culture Collections. All cell lines were grown in their recommended culture medium, supplemented with 10% FBS at 37°C in 5% CO2, and passaged for less than 6 months before replacement from early passage frozen stocks. Cells were transfected at approximately 80% confluency with the plasmids indicated, using Lipofectamine LTX (Invitrogen) according to the manufacturer's instructions. For immunoblotting, cells were collected either in NP-40 lysis buffer (120 mmol/L NaCl, 50 mmol/L Tris HCl, pH 7.5, 1% NP-40 supplemented with phosphatase and protease inhibitors) or 2× LDS sample buffer (Invitrogen). Equal amounts of proteins were resolved by 4% to 12% Bis-Tris NuPAGE gels (Invitrogen), transferred to nitrocellulose (Whatman) membranes, and immunoblotted with specific antibodies. Cells were regularly screened for Mycoplasma, using a PCR-based assay (VenorGem; Minerva Biolabs).
Cell proliferation assays
Cell proliferation assays were carried out by colorimetric MTT method (Sigma) as described elsewhere (22). Briefly, cells were plated in 96-well plates at 3,000 cells per well and were treated with a range of 0 to 25 mol/L CCT137690 for 72 hours. The absorbance was measured at 570 nm with the Wallac VICTOR2 1420 Multilabel Counter (PerkinElmer).
Cell-cycle and immunofluorescence analyses
Cell-cycle analysis was conducted as described previously (22). Briefly, cells were treated with different concentrations of CCT137690 for 24, 48, and 72 hours, harvested with 5 mmol/L EDTA-PBS, and fixed in 85% ice-cold ethanol. Fixed cells were then stained with propidium iodide (Sigma)/RNase solution for 30 minutes at 37°C and analyzed on Beckman Coulter Cytomics FC500. For immunofluorescence, cells were grown on coverslips in 24-well tissue culture plates, treated with CCT137690 for 4, 24, or 48 hours, and fixed with 4% formaldehyde for 15 minutes at room temperature or with ice-cold methanol for 15 minutes at −20°C (for phospho-Aurora-T288). Cells were then permeabilized and blocked with 2% bovine serum albumin (BSA) in PBS containing 0.1% Triton X-100 before incubation with primary antibodies for 1 hour at room temperature (1:100 dilutions in 2% BSA). Cells were washed 3 times with PBS and incubated with appropriate Alexa 488 or 568 antibodies for 45 minutes (1:1,000 dilution in 2% BSA) and washed 3 times with PBS. To visualize nuclei, TO-PRO-3 iodide (Invitrogen; 1:10,000) was added during the last wash. Coverslips were mounted on glass slides with Mowiol (Polysciences), and fluorescence was visualized with a Leica SP1confocal microscope.
In vivo efficacy studies
Animals were randomized into 2 groups: group 1, treatment with 100 mg/kg CCT137690, n = 4; group 2, vehicle control, n = 4. Treatment was administered via oral gavage twice daily. Tumor volumes were measured at day 0, 3 (48 hours after treatment started), 7, and 10 using 1H MRI. 1H MRI was carried out on a 7T Bruker horizontal bore microimaging system equipped with a 3-cm birdcage coil. Anesthesia was induced by an intraperitoneal injection of a combination of fentanyl citrate (0.315 mg/mL) plus fluanisone (10 mg/mL; Hypnorm; Janssen Pharmaceutical), midazolam (5 mg/mL; Roche), and water (1:1:2). Anatomic T2-weighted images were acquired from 20 contiguous 1-mm thick coronal slices through the mouse abdomen with a 240-μm in-plane resolution (RARE sequence; NEX = 4; TEeff = 36 milliseconds; TR = 4,500 milliseconds; turbo factor = 8; 1 mm thick contiguous; matrix = 128 × 128). Tumor volume was measured by segmentation from regions of interest drawn on every slice-containing tumor, using in-house software Imageview (written under IDL programming platform; ITT). Significance analysis was done by the Student t test. CCT137690 was quantified in extracted plasma and tumor samples by high-performance liquid chromatography with tandem mass spectrometry, using reverse-phase gradient elution chromatography and multiple reaction monitoring. All animal studies were carried out in accordance with the UK Animals (Scientific Procedures) Act 1986 and National Guidelines (23)
Results
CCT137690, a selective Aurora kinase inhibitor, potently inhibits proliferation of human tumor cell lines
Our lead optimization studies to develop a potent, highly selective, and orally bioavailable Aurora kinase inhibitor resulted in the discovery of CCT137690 (Fig. 1), an imidazo[4,5-b]pyridine that inhibits Aurora A, B, and C kinases with IC50 values of 0.015, 0.025, and 0.019 μmol/L, respectively (19). CCT1377690 is highly selective and inhibited the activity of 3 additional kinases, namely, FLT3 (IC50 0.0025 μmol/L), FGFR1, and VEGFR above 80% at 1 μmol/L in a panel of 94 kinases (19). Here, we evaluated the antiproliferative activity of CCT137690 against a wide range of human tumor cell lines, using an MTT assay. CCT137690 effectively inhibited the growth of human tumor cell lines of different origins with GI50 (growth inhibition by 50%) values ranging from 0.005 to 0.47 μmol/L (Table 1). Within this panel of cell lines, we did not find an obvious relationship between sensitivity to growth inhibition and the protein levels of the Aurora kinases. Differences in sensitivity might rather be associated with different genetic backgrounds of the cell lines (e.g., lack of proteins associated with Aurora kinases; ref. 22).
CCT137690 is a potent pan-Aurora kinase inhibitor with antiproliferative activity against a number of human tumor cell lines. Structure of CCT137690.
CCT137690 is a potent pan-Aurora kinase inhibitor with antiproliferative activity against a number of human tumor cell lines. Structure of CCT137690.
Antiproliferative activity of CCT137690 in a variety of human tumor cell lines as measured by a 3-day MTT assay
| Cell line . | CCT137690 GI50, μmol/L . |
|---|---|
| SW48 | 0.005 |
| T84 | 0.14 |
| SW620 | 0.15 |
| Ls174T | 0.16 |
| SW403 | 0.18 |
| SW948 | 0.19 |
| HCT116 | 0.22 |
| DLD1 | 0.26 |
| Colo320 | 0.36 |
| PC/JW2 | 0.45 |
| LOVO | 0.47 |
| A2780 | 0.35 |
| HeLa | 0.14 |
| Cell line . | CCT137690 GI50, μmol/L . |
|---|---|
| SW48 | 0.005 |
| T84 | 0.14 |
| SW620 | 0.15 |
| Ls174T | 0.16 |
| SW403 | 0.18 |
| SW948 | 0.19 |
| HCT116 | 0.22 |
| DLD1 | 0.26 |
| Colo320 | 0.36 |
| PC/JW2 | 0.45 |
| LOVO | 0.47 |
| A2780 | 0.35 |
| HeLa | 0.14 |
CCT137690 inhibits both Aurora A and B in cells
We next investigated the ability of CCT137690 to inhibit Aurora A autophosphorylation at T288 and histone H3 phosphorylation at S10 (an Aurora B substrate) in HeLa cells. Both the autophosphorylation of ectopically expressed Aurora A and the phosphorylation of histone H3 (pHH3) were efficiently inhibited by CCT137690 in a dose-dependent manner (Fig. 2A), with complete inhibition being seen for both P-T288 and pHH3 at 0.5 μmol/L CCT137690. The blots were quantified by densitometry (Image J software; NIH), and the IC50 values were calculated to be 0.025 and 0.093 μmol/L for P-T288 and pHH3, respectively. The phosphorylation of TACC3 by Aurora A at S558 is required for its localization at centrosomes and proximal microtubules and has been used as a biomarker for Aurora A inhibition in cells (24, 25). We have generated and characterized an antibody against TACC3 phosphorylated at S558 (Supplementary Fig. S1). To test whether CCT137690 inhibits TACC3 phosphorylation, cells overexpressing TACC3 and Aurora A were treated with increasing concentrations of CCT137690 for 2 hours following overnight treatment with nocodazole for mitotic arrest. As shown in Fig. 2B, TACC3 phosphorylation at S558 was inhibited in a dose-dependent manner. In addition, the inhibition of histone H3 phosphorylation at S10, derived from the same cell lysate, is also shown (Fig. 2B). We next analyzed the inhibition of histone H3 S10 phosphorylation in nocodazole-arrested HeLa cells by immunofluorescence. Histone H3 phosphorylation at S10 in mitotic cells was completely inhibited after 24 hours of treatment with 0.5 μmol/L CCT137690 (Fig. 2C). CCT137690 also inhibited autophosphorylation of endogenous Aurora A in mitotic cells as examined by immunofluorescence (Fig. 2D).
CCT137690 potently inhibits Aurora A and Aurora B in HeLa cells. A, HeLa cells expressing Myc-Aurora A were treated with different concentrations of CCT137690 for 2 hours and analyzed by immunoblotting using P-T288 and pHH3 S10 antibodies. Blots were quantified and the IC50 values were calculated. B, HeLa cells were cotransfected with Aurora A and TACC3, treated overnight with nocodazole followed by treatment with different concentrations of CCT137690 for 2 hours. TACC3 phosphorylation at S558 and histone H3 phosphorylation at S10 were analyzed by immunoblotting. Total TACC3 and total histone H3 (Total-H3) were used as loading controls. C, immunofluorescence of HeLa cells treated with 50 ng/mL nocodazole overnight, followed by treatment with CCT137690 for 24 hours. Cells were fixed and stained with pHH3 S10 antibody. D, immunofluorescence of HeLa cells were treated with CCT137690 for 4 hours, fixed, and stained with P-T288 antibody. 4′,6-Diamidino-2-phenylindole staining (blue) indicates the DNA content (bar, 50 μm). DMSO, dimethyl sulfoxide.
CCT137690 potently inhibits Aurora A and Aurora B in HeLa cells. A, HeLa cells expressing Myc-Aurora A were treated with different concentrations of CCT137690 for 2 hours and analyzed by immunoblotting using P-T288 and pHH3 S10 antibodies. Blots were quantified and the IC50 values were calculated. B, HeLa cells were cotransfected with Aurora A and TACC3, treated overnight with nocodazole followed by treatment with different concentrations of CCT137690 for 2 hours. TACC3 phosphorylation at S558 and histone H3 phosphorylation at S10 were analyzed by immunoblotting. Total TACC3 and total histone H3 (Total-H3) were used as loading controls. C, immunofluorescence of HeLa cells treated with 50 ng/mL nocodazole overnight, followed by treatment with CCT137690 for 24 hours. Cells were fixed and stained with pHH3 S10 antibody. D, immunofluorescence of HeLa cells were treated with CCT137690 for 4 hours, fixed, and stained with P-T288 antibody. 4′,6-Diamidino-2-phenylindole staining (blue) indicates the DNA content (bar, 50 μm). DMSO, dimethyl sulfoxide.
CCT137690 induces polyploidy, mitotic aberrations, and apoptosis in tumor cells
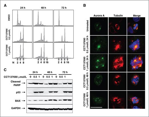
Aurora B plays an important role in cytokinesis, and its inhibition results in the accumulation of cells with 4N or more DNA content (22, 26). We tested whether CCT137690 induces a similar phenotype in HCT116 cells. As shown in Fig. 3A, treatment of HCT116 cells with 0.5 or 1 μmol/L CCT137690 for 24 hours induced accumulation of cells with 4N and 8N DNA content, indicating cytokinesis failure and induction of polyploidy. Moreover, following 48 and 72 hours of treatment with CCT137690, cells with 16N DNA content can also be observed (Fig. 3A). A similar induction of 4N or more cell population by CCT137690 was observed in HeLa cells (Supplementary Fig. S2). To test the effects of CCT137690 on mitosis, HeLa cells were treated with 0.5 and 1 μmol/L of CCT137690 for 24 and 48 hours and then analyzed by immunofluorescence. As shown in Fig. 3B, treatment with CCT137690 for 24 hours induced multipolar spindle formation and misaligned chromosomes. In addition, when using 0.5 μmol/L of the inhibitor, monopolar spindles were observed in the cells, consistent with Aurora A inhibition. Extension of the treatment to 48 hours resulted in multiple aberrant spindles, indicative of polyploid cells. Continuous exposure of HCT116 cells to CCT137690 for up to 72 hours resulted in increased levels of p53 and the proapoptotic protein BAX and PARP cleavage (Fig. 3C; Supplementary Fig. S3). Treatment of HCT116 cells with 0.5 μmol/L CCT137690 for 24 hours upregulated p53 and p21 and downregulated thymidine kinase 1 (TK1; Supplementary Fig. S4), confirming previously reported modulation of these biomarkers by Aurora inhibition that may be used in a noninvasive positron emission tomographic imaging to monitor the activity of Aurora inhibitors in vivo (22).
CCT137690 induces aberrant mitosis, polyploidy, and apoptosis. A, HCT116 cells were treated with different concentrations of CCT137690 for 24, 48, and 72 hours, fixed, stained, and analyzed by flow cytometry. The DNA content is indicated by arrows. B, HeLa cells were treated with indicated concentrations of CCT137690 for 24 and 48 hours. Cells were fixed, stained, and analyzed by immunofluorescence using Aurora A (green) and α-tubulin antibodies (red). 4′,6-Diamidino-2-phenylindole staining (blue) indicates the DNA content (bar, 50 μm). C, HCT116 cells were treated with indicated concentrations of CCT137690 for 24, 48, and 72 hours. Cell lysates were analyzed by immunoblotting using cleaved PARP, p53, and BAX antibodies. GAPDH was used as a loading control. DMSO, dimethyl sulfoxide.
CCT137690 induces aberrant mitosis, polyploidy, and apoptosis. A, HCT116 cells were treated with different concentrations of CCT137690 for 24, 48, and 72 hours, fixed, stained, and analyzed by flow cytometry. The DNA content is indicated by arrows. B, HeLa cells were treated with indicated concentrations of CCT137690 for 24 and 48 hours. Cells were fixed, stained, and analyzed by immunofluorescence using Aurora A (green) and α-tubulin antibodies (red). 4′,6-Diamidino-2-phenylindole staining (blue) indicates the DNA content (bar, 50 μm). C, HCT116 cells were treated with indicated concentrations of CCT137690 for 24, 48, and 72 hours. Cell lysates were analyzed by immunoblotting using cleaved PARP, p53, and BAX antibodies. GAPDH was used as a loading control. DMSO, dimethyl sulfoxide.
CCT137690 inhibits growth of neuroblastoma cell lines with MYCN amplification
Aurora A has been shown to stabilize MYCN by altering FBXW7-induced ubiquitin-mediated proteolytic degradation (4). Therefore, we first tested whether CCT137690 specifically sensitizes the growth of MYCN-amplified human neuroblastoma cell lines. A panel of neuroblastoma cell lines expressing different levels of MYCN was treated with CCT137690. Neuroblastoma cell lines with increased levels of MYCN (KELLY, SH-SY5Y, IMR32, and SHEP with stable expression of exogenous wild-type MYCN) showed higher sensitivity to CCT137690 than those with low- or no-detectable MYCN expression (SK-N-SH and SHEP; Table 2). Treatment of KELLY, an MYCN-amplified neuroblastoma cell line, with CCT137690 resulted in a reduction of both p-T288 Aurora A and pHH3 at nanomolar doses, indicative of the inhibition of Aurora A and Aurora B, respectively (Fig. 4A). Similar inhibition of pHH3 by CCT137690 was observed in 4 cell lines with different levels of MYCN (Supplementary Fig. S5), indicating that the difference in sensitivity of these cell lines to CCT137690 is not due to differential inhibition of Aurora kinases but possibly due to differences in MYCN levels. To assess the effect of CCT137690 on MYCN protein levels, KELLY cells were treated with different concentrations of CCT137690 for 6 or 24 hours, stimulated with 50 ng/mL insulin-like growth factor 1 before harvesting and analyzed by immunoblotting. As shown in Fig. 4B, treatment with 3- and 6-fold the GI50 concentration of CCT137690 at both 6 (left) and 24 hours (right) resulted in a decrease in MYCN levels. Reduction of MYCN levels also correlated very closely with decreasing levels of GSK3β phosphorylation, as indicated by serine 9 (S9) phosphorylation of GSK3β (Fig. 4C). The phosphorylation of GSK3β at S9 by Aurora A kinase is inactivating (27, 28). Active GSK3β phosphorylates MYCN at Thr58, which is required for its recognition by the E3 ubiquitin ligase FBXW7, resulting in MYCN ubiquitination and proteolytic degradation (29). To test whether CCT137690-mediated downregulation of MYCN and inhibition of GSK3β phosphorylation at S9 was due to Aurora A inhibition, KELLY cells overexpressing Aurora A were treated with CCT137690. Overexpression of Aurora A in KELLY cells increased both MYCN protein levels and GSK3β phosphorylation at S9 compared with the vector control (Fig. 4C). Aurora A inhibition by CCT137690 reduced both MYCN expression and S9 GSK3β phosphorylation (Fig. 4C). These data indicate that the downregulation of MYCN is due to Aurora A inhibition by CCT137690.
CCT137690 reduces MYCN levels and GSK3β phosphorylation in the KELLY neuroblastoma cell line. A, cells were treated overnight with 50 ng/mL nocodazole followed by 2 hours of treatment with indicated concentrations of CCT137690. Phosphorylation of Aurora A at T288 and that of histone H3 at S10 were analyzed by immunoblotting using phospho-specific antibodies. Total Aurora A and total histone H3 (Total-H3) were used as loading controls. B, KELLY cells were treated with the indicated concentrations of CCT137690 for 6 or 24 hours and stimulated with 50 ng/mL insulin-like growth factor 1 (IGF1) for 30 minutes. The level of MYCN protein and phosphorylation of GSK3β at S9 were determined by immunoblotting using phospho-specific antibodies. β-Actin was used as a loading control. C, KELLY cells were transfected with empty vector or plasmids constructs carrying Aurora A. Sixteen hours after transfection, cells were treated with dimethyl sulfoxide control or indicated concentration of CCT137690 for 24 hours. Cell lysates were analyzed for MYCN, GSK3β (S9), Aurora A (exogenous and endogenous), and GAPDH by immunoblotting.
CCT137690 reduces MYCN levels and GSK3β phosphorylation in the KELLY neuroblastoma cell line. A, cells were treated overnight with 50 ng/mL nocodazole followed by 2 hours of treatment with indicated concentrations of CCT137690. Phosphorylation of Aurora A at T288 and that of histone H3 at S10 were analyzed by immunoblotting using phospho-specific antibodies. Total Aurora A and total histone H3 (Total-H3) were used as loading controls. B, KELLY cells were treated with the indicated concentrations of CCT137690 for 6 or 24 hours and stimulated with 50 ng/mL insulin-like growth factor 1 (IGF1) for 30 minutes. The level of MYCN protein and phosphorylation of GSK3β at S9 were determined by immunoblotting using phospho-specific antibodies. β-Actin was used as a loading control. C, KELLY cells were transfected with empty vector or plasmids constructs carrying Aurora A. Sixteen hours after transfection, cells were treated with dimethyl sulfoxide control or indicated concentration of CCT137690 for 24 hours. Cell lysates were analyzed for MYCN, GSK3β (S9), Aurora A (exogenous and endogenous), and GAPDH by immunoblotting.
Cellular GI50 of CCT137690 in human neuroblastoma cell lines with different MYCN expression levels
| Cell line . | Mean CCT137690 GI50 (μmol/L; n = 3) at 72 h . |
|---|---|
| KELLY (MYCN Amphigh) | 0.33 |
| IMR32 (MYCN Amphigh) | 0.38 |
| SHEP WT (SHEP with stable expression of WT MYCN) | 0.39 |
| SH-SY5Y (high MYCN protein expression) | 0.92 |
| SK-N-SH (low MYCN protein expression) | 4.93 |
| SHEP (no detectable levels of MYCN protein) | 9.21 |
| Cell line . | Mean CCT137690 GI50 (μmol/L; n = 3) at 72 h . |
|---|---|
| KELLY (MYCN Amphigh) | 0.33 |
| IMR32 (MYCN Amphigh) | 0.38 |
| SHEP WT (SHEP with stable expression of WT MYCN) | 0.39 |
| SH-SY5Y (high MYCN protein expression) | 0.92 |
| SK-N-SH (low MYCN protein expression) | 4.93 |
| SHEP (no detectable levels of MYCN protein) | 9.21 |
NOTE: Both SH-SY5Y and SHEP cell lines are derived from parental SK-N-SH.
Abbreviation: WT, wild type.
CCT137690 inhibits growth of MYCN-driven transgenic tumors in vivo
We next tested whether inhibition of Aurora kinases reduces the growth of MYCN-amplified neuroblasomas in vivo. We conducted a preclinical trial testing the ability of CCT137690 to impact on established tumors in an MYCN-driven transgenic mouse model (TH-MYCN); TH-MYCN mice are predisposed to spontaneous formation of neuroblastoma through tissue-specific overexpression of MYCN within the murine neural crest (30). Importantly, this model recapitulates the major clinicopathologic features of high-risk, MYCN-amplified neuroblastoma and was previously used to establish activity of LY294002, cyclophosphamide, and antiangiogenic agents (3, 30). Animals were treated with either a vehicle control or CCT137690 at a dose of 100 mg/kg twice daily for 10 days. Tumor volumes were measured at days 0, 3, 7, and 10 by 1H MRI. In animals treated with CCT137690, a growth inhibition was observed as early as day 3 and was highly significant (P = 0.00469) when compared with vehicle control (Fig. 5A). Moreover, continuous treatment with the inhibitor showed significant (P < 0.05) tumor growth inhibition at day 7 and day 10 (Fig. 5A). CCT137690 levels within plasma and tumors were well above the GI50/IC50 for target inhibition, as confirmed by mass spectrometry (Fig. 5B). Taken together, these data confirm, both in vitro and in vivo, the potency of Aurora kinase inhibitors in MYCN-driven neuroblastoma.
CCT137690 inhibits growth of MYCN-induced neuroblastoma in vivo. A, tumor-bearing animals transgenic for TH-MYCN were treated with either 100 mg/kg CCT137690 (n = 4) or vehicle (n = 4). Treatment was twice daily via oral gavage for 10 days, at which time the animals were sacrificed. Data represent mean ± SEM; n = 4. *, P < 0.05; ***, P < 0.005, unpaired Student t test. a, n = 3, mouse with the larger tumor enrolled in vehicle cohort died before day 7. B, pharmacokinetic analysis of plasma and tumors from TH-MYCN mice treated with CCT137690.
CCT137690 inhibits growth of MYCN-induced neuroblastoma in vivo. A, tumor-bearing animals transgenic for TH-MYCN were treated with either 100 mg/kg CCT137690 (n = 4) or vehicle (n = 4). Treatment was twice daily via oral gavage for 10 days, at which time the animals were sacrificed. Data represent mean ± SEM; n = 4. *, P < 0.05; ***, P < 0.005, unpaired Student t test. a, n = 3, mouse with the larger tumor enrolled in vehicle cohort died before day 7. B, pharmacokinetic analysis of plasma and tumors from TH-MYCN mice treated with CCT137690.
Discussion
The Aurora kinases are serine/threonine kinases that play essential roles during mitosis (6, 10). In addition, the Aurora kinases are amplified and overexpressed in a wide variety of cancers and their upregulation often correlates with poor prognosis. Therefore, they have been extensively studied as potential therapeutic targets in solid tumors and hematopoietic cancers (6, 17, 18, 31). In this study, we further characterized the novel Aurora kinase inhibitor CCT137690 (19). The compound showed considerable selectivity to Aurora kinases among a panel of kinases tested and inhibited the growth of a wide range of human tumor cell lines. This sensitivity might be associated with the inhibition of all Aurora kinases, in particular Aurora A and Aurora B, in addition to a different genetic background among the cell lines. Our results, consistent with previous studies, showed that inhibition of Aurora kinases by CCT137690 resulted in stabilization of p53, p21, and the proapoptotic protein BAX in tumor cells. This led to PARP cleavage and apoptosis. Our data also confirmed that CCT137690 downregulates TK1. Noninvasive 3′-deoxy-3′-[18F]fluorothymidine positron emission tomographic imaging, as previously reported, may therefore be used to measure the activity of CCT137690 in vivo (22).
Aurora A and Aurora B have been shown to phosphorylate the centrosomal protein TACC3 at S558 and histone H3 at S10, respectively (24, 32). Consistent with this, we showed that CCT137690 potently inhibits the phosphorylation of both substrates in tumor cells. CCT137690 treatment of human colon cancer HCT116 cells caused cytokinesis failure that leads to abnormal mitotic spindles and cells with 4N or more DNA content. The observed abnormal mitotic spindles and multinucleation of tumor cells treated with CCT137690 resemble the phenotype induced in cells by inhibiting Aurora A and Aurora B using short interfering RNA or other chemical inhibitors (33, 34).
Neuroblastoma is one of the deadliest solid tumors in children (35). Up to 60% of patients present with widely metastatic disease (more often bone and bone marrow metastases), with a poor long-term survival rate of less than 10% (35) despite intensive treatments including surgery, chemotherapy, and irradiation. Thus, a search for novel, more potent, and less toxic treatments of neuroblastoma is currently underway. The particularly aggressive subtype of neuroblastoma characterized by MYCN amplification represents approximately 20% of total cases. Aurora A has been previously suggested to cause MYCN stabilization in human neuroblastoma by inhibiting FBXW7-induced ubiquitination and degradation (4). It was suggested that the stabilization of MYCN was due to the direct interaction with Aurora A that inhibited its proteosomal degradation in a kinase-independent manner. In more detail, Aurora A was shown to promote the synthesis of non-K48–linked ubiquitin chains, thereby inhibiting FBXW7-induced ubiquitination and degradation of MYCN. There is however growing evidence, as shown in this study and in other recent studies (5, 36), that neuroblastoma cells are highly sensitive to Aurora kinase inhibitors both in vitro and in vivo. Whether Aurora kinase inhibitors organize Aurora A protein in a structural conformation that destabilizes its interaction with MYCN still remains to be answered. It would be interesting to study whether similar mechanisms control the expression levels of other members of the MYC family, such as c-Myc, which are also targets of degradation by the ubiquitin ligase FBXW7. In a previous study, we have shown that inhibition of Aurora kinases by the small-molecule inhibitor CCT137202 reduced the transcriptional levels of c-Myc, as shown by expression array analysis (22). Therefore, there are at least 2 mechanisms through which the Aurora kinases control the expression of the MYC genes, one at the transcriptional and another at the posttranslational level. These observations strongly suggest that Aurora inhibitors would significantly enhance the treatment of Myc-dependent cancers. Further studies using selective inhibitors toward Aurora A will be required to determine whether the observed destabilization of MYCN is primarily due to its ubiquitination and proteolytic degradation, stimulated by Aurora A inhibition, or whether this occurs by alternative mechanisms.
Here in this study, using the novel Aurora kinase inhibitor CCT137690, we identified the Aurora kinases as critical protein targets in neuroblastoma cell lines and tumors. We showed that MYCN-amplified neuroblastoma cell lines are more sensitive to CCT137690. CCT137690 treatment reduced the levels of MYCN and the phosphorylation/inactivation of the GSK3β kinase. Furthermore, CCT137690-mediated downregulation of MYCN protein and GSK3β phosphorylation is specifically due to Aurora A inhibition. Importantly, CCT137690 dramatically reduces neuroblastoma tumor mass in MYCN transgenic mice when used as a single agent. In summary, CCT137690 is a highly selective, orally available Aurora kinase inhibitor with potent in vitro and in vivo efficacy in MYCN-amplified neuroblastomas.
Disclosure of Potential Conflicts of Interest
All authors are employees of The Institute of Cancer Research that has a commercial interest in drug development programs (see http://www.icr.ac.uk). Note that all authors who are, or have been, employed by The Institute of Cancer Research are subject to a “Rewards to Inventors Scheme,” which may reward contributors to a program that is subsequently licensed.
Acknowledgments
The authors thank all the members of the Drug Target Discovery and Drug Discovery and Apoptosis teams for critically reading the manuscript.
Grand Support
This study was supported by funding from the NHS to the NIHR Biomedical Research Centre, the Neuroblastoma Society, SPARKS, and EPSRC Cancer Imaging Centre. This work was also supported by funding from Cancer Research UK [C309/AH274]. The in vivo work and imaging were funded by Cancer Research UK, MRC grant G1000121/94513, and MRC and Department of Health (England) grant C1060/A10334. Y. Jamin is supported by the Wellcome Trust grant 091763Z/10/Z. S. Linardopoulos is supported by Cancer Research UK and Breakthrough Breast Cancer.
The costs of publication of this article were defrayed in part by the payment of page charges. This article must therefore be hereby marked advertisement in accordance with 18 U.S.C. Section 1734 solely to indicate this fact.




