Abstract
Secretory clusterin (sCLU) is a stress-activated, cytoprotective chaperone that confers broad-spectrum cancer treatment resistance, and its targeted inhibitor (OGX-011) is currently in phase II trials for prostate, lung, and breast cancer. However, the molecular mechanisms by which sCLU inhibits treatment-induced apoptosis in prostate cancer remain incompletely defined. We report that sCLU increases NF-κB nuclear translocation and transcriptional activity by serving as a ubiquitin-binding protein that enhances COMMD1 and I-κB proteasomal degradation by interacting with members of the SCF-βTrCP E3 ligase family. Knockdown of sCLU in prostate cancer cells stabilizes COMMD1 and I-κB, thereby sequestrating NF-κB in the cytoplasm and decreasing NF-κB transcriptional activity. Comparative microarray profiling of sCLU-overexpressing and sCLU-knockdown prostate cancer cells confirmed that the expression of many NF-κB–regulated genes positively correlates with sCLU levels. We propose that elevated levels of sCLU promote prostate cancer cell survival by facilitating degradation of COMMD1 and I-κB, thereby activating the canonical NF-κB pathway. Mol Cancer Res; 8(1); 119–30
Introduction
Secretory clusterin (sCLU; National Center for Biotechnology Information NM_203339) is a stress-activated, cytoprotective small heat-shock chaperone that potently inhibits protein aggregation at times of cell stress (1). sCLU interacts with and inhibits conformationally altered Bax in response to cytotoxic stress, thereby impeding Bax oligomerization, cytochrome c release, and intrinsic pathway activation (2). sCLU is transcriptionally activated by heat-shock factor 1 (3, 4), and increased levels are associated with a broad range of normal and disease states, including aggregopathies in Alzheimer's disease (5), mammary gland involution (6), and treatment resistance in cancer. In cancer, sCLU is highly expressed in cells surviving apoptotic stimuli and in advanced and treatment-resistant cancers (7); it protects cells against apoptosis in response to hormone therapy, radiation therapy, and chemotherapy (7-9). sCLU increases with androgen withdrawal in hormone-dependent tumors (7, 10). Antisense- or siRNA-induced knockdown of sCLU enhances treatment-induced apoptosis and delays progression in many cancer models (11-13). This identifies sCLU as an anticancer target, and a sCLU inhibitor (OGX-011) is currently in phase II clinical trials in prostate, breast, and lung cancers (14, 15).
Although sCLU is a multifunctional chaperone that interacts with diverse proteins regulating cell survival, little is known regarding stress-associated pathways regulated by sCLU. In this study, we used two complementary approaches: a yeast two-hybrid search for molecules that specifically interact with sCLU and gene profiling to identify genes coordinately altered by sCLU gain or loss of function in prostate cancer cells. COMMD1, an I-κB–stabilizing protein, was identified as a sCLU-binding protein, and many NF-κB–regulated genes were coordinately altered by sCLU overexpression or knockdown. We elucidate a new mechanism whereby sCLU serves as a ubiquitin-binding protein to facilitate COMMD1 and I-κB ubiquitination and proteasomal degradation, thereby enhancing NF-κB transcriptional activity and prostate cancer cell survival.
Materials and Methods
Cell Culture and siRNA Transfection
LNCaP, PC-3 (American Type Culture Collection), and LNsCLU and LNmock cells were previously generated by clonal selection (7); HeLa–I-κB Fluc cells were kindly provided by Dr. David Piwnica-Worms (Washington University, St. Louis, MO) and maintained in RPMI 1640 and DMEM supplemented with 5% fetal bovine serum. Cells were treated with CLU or scrambled (Scr) siRNA as previously described (16).
Plasmids and Reagents
COMMD1 was amplified from LNCaP tumors and cloned in pcDNA 3.1 TOPO vector (Invitrogen, Life Technologies, Inc.). sCLU, I-κB, and βTrCP-2 plasmids were provided by Drs. Martin Tenniswood (University of Notre Dame, Notre Dame, IN), David Piwnica-Worms, and Tomoki Chiba (University of Tsukuba, Tsukuba, Japan). Purchased reagents include ubiquitin (American Type Culture Collection) and pNF-κB-Luc plasmids (BD Biosciences); Protein G Sepharose (Invitrogen); cycloheximide and MG132, fluorogenic substrate N-succinyl-l-leucyl-l-leucyl-l-tyrosine-7-amido-4-methyl-coumarin (Suc-LLVY-AMC; Calbiochem); ubiquitin-agarose, Flag-agarose, and TNF-α (Sigma); antibodies against CLU, I-κB, phospho–I-κB, cullin 1 (Cul1), ubiquitin, p65 RelA, Flag (Santa Cruz Biotechnology, Inc.); and vinculin (Sigma). Docetaxel and bortezomib were provided by BC Cancer Agency.
Yeast Two-Hybrid Screening
Two yeast two-hybrid screenings were done using Matchmaker System 3 (BD Biosciences) and Matchmaker Library Construction & Screening Kit (BD Biosciences) according to the manufacturer's protocol and briefly described in Supplementary Data S1.
Western Blot and Immunoprecipitation Analysis
Cell pellets were lysed in either radioimmunoprecipitation assay buffer containing 0.1% of SDS or in 8 mol/L urea buffer as described previously (17). Coimmunoprecipitation (co-IP) or Western blotting were described previously (18) and visualized using the Odyssey system (Li-COR Biosciences) according to the manufacturer's protocol.
Transfection and Reporter Gene Assay
LNCaP, LNmock, LNsCLU, or PC-3 cells were transfected with pNF-κB-Luc plasmid using Lipofectin (Invitrogen). Luciferase activity was measured using Dual-Luciferase Reporter Assay System (Promega) and a microplate luminometer (EG&G Berthold). Reporter assays were normalized to Renilla, and protein concentrations for siRNA experiments were expressed in arbitrary light units.
Northern Blot Analysis
Total RNA isolated from LNmock or LNsCLU cells treated with or without sCLU, or Scr siRNA using Trizol/chloroform extraction (Invitrogen Life Technology, Inc.), was subjected to Northern blot analysis using COMMD1 Sema3C (2,255 bp), NGAL (845 bp), sPLA2-IIa (854 bp), and MIP3α (3,000 bp) cDNA probes. Loading was normalized to glyceraldehyde-3-phosphate dehydrogenase as previously described (18).
Statistics
Data were analyzed using GraphPad InStat version 3.00 for Windows 95 (GraphPad Software) and were presented as means ± SEM. P values <0.05 were significant.
Results
sCLU Interacts and Colocalizes with COMMD1
sCLU was used as bait in yeast two-hybrid screening of a human normal prostate cDNA library to identify sCLU-binding partners. A total of 2 × 106 transformants were screened. Four of 19 clones contained an insert corresponding to the open reading frame of the COMMD1 gene. Interestingly, a second GAL-4–based yeast two-hybrid library screen, using a cDNA library generated from PC-3 cells stressed with 10 nmol/L paclitaxel, identified COMMD1 as the only candidate gene for positive interaction with CLU. Identification of COMMD1 as a CLU-binding partner under two different conditions from two different sources, a tissue-based and a cell-based cDNA library, prioritized this interaction for further functional studies.
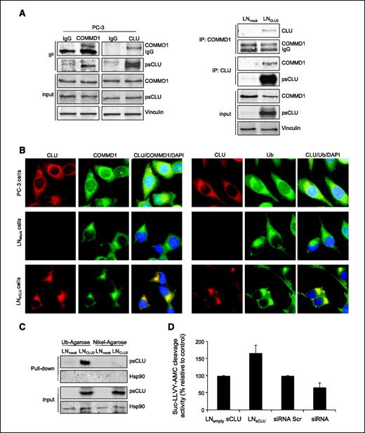
Interaction between COMMD1 and sCLU proteins was confirmed in PC-3 cells by probing reciprocal blots of COMMD1 and sCLU immunoprecipitates with antibodies to detect sCLU and COMMD1, respectively. Parallel experiments were also carried out with the corresponding control IgG. Figure 1A (left) confirms the existence of specific CLU/COMMD1 complexes in PC-3 cells that express both proteins endogenously but not IgG controls. Specificity of CLU/COMMD1 complexes were corroborated by IP in LNCaP overexpressing sCLU (LNsCLU) versus LNmock cells. Figure 1A (right) shows that CLU/COMMD1 complexes are present in cells that express sCLU (LNsCLU) but not in LNmock, confirming that sCLU interacts specifically with COMMD1. This interaction was also confirmed using immunofluorescence in which both proteins colocalize in the cytoplasm and accumulate in perinuclear foci (Fig. 1B, top) in PC-3 and LNsCLU cells but not in control LNmock. The perinuclear foci identified in Fig. 1B may correspond to aggresomes initially described as misfolded, ubiquitinated protein inclusions forming specifically at the centrosome (19). Aggresomes recruit proteasome subunits as well as heat shock proteins, and may be involved in regulating processing in protein folding, aggregation, and degradation (20). Because aggresomes frequently immunostain for ubiquitin, we tested for the presence of ubiquitin and observed strong colocalized reactivity in aggresomes (Fig. 1B, bottom).
sCLU is a COMMD1 and ubiquitin partner in prostate cancer cells. A. sCLU interacts with COMMD1. Total proteins from PC-3, LNmock, and LNsCLU were co-IP with anti-CLU or normal IgG followed by Western blotting using COMMD1 antibody. The inverse experiment was done using COMMD1 antibody for co-IP. CLU, COMMD1, and vinculin were used for Western blotting (sCLU is detected as a 60-kDa glycosylated presecretory form of sCLU and is referred as psCLU in all Western blot analyses, as proposed in ref. 43). B. sCLU colocalizes with COMMD1 and ubiquitin (Ub). Immunofluorescence was done in PC-3, LNmock, and LNsCLU using CLU, COMMD1, and ubiquitin antibodies and 4′,6-diamidino-2-phenylindole (DAPI) for nuclei staining. C. sCLU associates with ubiquitin. Total proteins were incubated with ubiquitin-agarose matrix or nickel-agarose, and bound protein and input were used for Western blots with CLU and Hsp90 antibodies. D. sCLU enhances ubiquitinated proteins. Total proteins (50 μg) from LNmock and LNsCLU or PC-3 treated with sCLU or Scr siRNA were monitored for cleavage of Suc-LLVY-AMC. Fluorescence was quantified using a spectrofluorometer (Fluoroskan Ascent FL, Thermo Labsystem). Columns, mean; bars, SE. *, P < 0.05, statistical significance from three biological replicates.
sCLU is a COMMD1 and ubiquitin partner in prostate cancer cells. A. sCLU interacts with COMMD1. Total proteins from PC-3, LNmock, and LNsCLU were co-IP with anti-CLU or normal IgG followed by Western blotting using COMMD1 antibody. The inverse experiment was done using COMMD1 antibody for co-IP. CLU, COMMD1, and vinculin were used for Western blotting (sCLU is detected as a 60-kDa glycosylated presecretory form of sCLU and is referred as psCLU in all Western blot analyses, as proposed in ref. 43). B. sCLU colocalizes with COMMD1 and ubiquitin (Ub). Immunofluorescence was done in PC-3, LNmock, and LNsCLU using CLU, COMMD1, and ubiquitin antibodies and 4′,6-diamidino-2-phenylindole (DAPI) for nuclei staining. C. sCLU associates with ubiquitin. Total proteins were incubated with ubiquitin-agarose matrix or nickel-agarose, and bound protein and input were used for Western blots with CLU and Hsp90 antibodies. D. sCLU enhances ubiquitinated proteins. Total proteins (50 μg) from LNmock and LNsCLU or PC-3 treated with sCLU or Scr siRNA were monitored for cleavage of Suc-LLVY-AMC. Fluorescence was quantified using a spectrofluorometer (Fluoroskan Ascent FL, Thermo Labsystem). Columns, mean; bars, SE. *, P < 0.05, statistical significance from three biological replicates.
CLU-2 Is a Ubiquitin-Binding Protein That Enhances Proteasome Activity
A pull-down assay using ubiquitin-agarose matrix (Fig. 1C) identifies CLU binding to ubiquitin in LNsCLU but not LNmock cells, and not in cells incubated with nickel-agarose as a pull-down assay control. No interaction between ubiquitin and Hsp90 was observed, indicating a specific interaction between sCLU and ubiquitin and suggesting that CLU may function as a ubiquitin-binding protein. The same result was observed using CLU-GST for pull-down assay (Supplementary Data S1). We next tested the ability of sCLU to modulate proteasome activity and found that compared with LNmock, LNsCLU cells exhibited increased rates in Suc-LLVY-AMC cleavage, consistent with enhanced degradation of ubiquitinated proteins (Supplementary Data S2). In contrast, sCLU knockdown decreased Suc-LLVY-AMC cleavage (Fig. 1D), further supporting a role for sCLU in proteasome activity.
sCLU Promotes Degradation of COMMD1
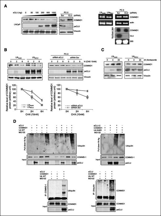
We next tested whether sCLU facilitates degradation of client proteins. Figure 2A shows that COMMD1 protein (left) but not mRNA (right) levels inversely correlate with sCLU protein levels, suggesting that sCLU negatively regulates COMMD1 levels posttranslationally. Figure 2B illustrates the effect of sCLU on COMMD1 protein stability using cycloheximide, in which COMMD1 protein levels decrease rapidly with sCLU overexpression (left), whereas sCLU knockdown prolongs COMMD1 half-life (right). Confirmatory data were observed using metabolic labeling (Supplementary Data S3). After proteasome inhibition using bortezomib, COMMD1 levels increase in LNmock compared with LNsCLU cells (Fig. 2C) without any effect on cell viability (Supplementary Data S4). These results suggest that under basal conditions, sCLU negatively regulates COMMD1 protein levels by facilitating its proteasomal degradation.
sCLU induces ubiquitination and proteasome-dependent degradation of COMMD1. A. COMMD1 levels are negatively regulated by sCLU. Left, LNCaP cells were transiently transfected with increasing amounts of sCLU cDNA as indicated. After 48 h, expression levels of COMMD1 were determined by Western blot. PC-3 cells were treated with 10 nmol/L sCLU or Scr siRNA and Western blot was done using COMMD1 and CLU. Right, COMMD1 mRNA levels are not affected by sCLU. RNA was extracted from LNmock, and LNsCLU or PC-3 cells were treated sCLU or Scr siRNA. COMMD1 mRNA levels were analyzed using reverse transcriptase-PCR (Supplementary Data S3) with actin as a control (top) and by Northern blot with CLU and 28S as controls (bottom). B. sCLU levels affect COMMD1 stability. LNmock, LNsCLU (left), or PC-3 cells were treated with 10 nmol/L sCLU or Scr siRNA (right) followed by 10 μmol/L cycloheximide (CHX) with DMSO as a control. COMMD1 protein levels were measured by Western blot analysis. C. COMMD1 protein levels are regulated by proteasomal degradation. LNmock or LNsCLU cells were treated with the proteasome inhibitor bortezomib, and COMMD1 levels were assessed by Western blot using COMMD1 antibody. D. Effect of sCLU on COMMD1 ubiquitination. LNCaP cells were cotransfected with either empty vector or sCLU in parallel with COMMD1, wild-type ubiquitin (Ub WT; top left), or mutated ubiquitin (Ub K48R; top right). After 48 h, cells were treated +/− MG132 for 6 h, proteins were extracted in radioimmunoprecipitation assay buffer, and pull-down assay using nickel-agarose (Ni-Ag) was done followed by Western blot using ubiquitin, COMMD1, and CLU (Input) antibodies. LNCaP cells were cotransfected with ubiquitin +/− sCLU and COMMD1 as indicated. After 48 h, cells were treated with MG132 for 6 h. Cell lysates were prepared with 8 mol/L urea buffer, co-IP using COMMD1 (bottom left) or ubiquitin (bottom right) antibodies, and Western blots (co-IP and input) were done using ubiquitin, COMMD1, and CLU antibodies.
sCLU induces ubiquitination and proteasome-dependent degradation of COMMD1. A. COMMD1 levels are negatively regulated by sCLU. Left, LNCaP cells were transiently transfected with increasing amounts of sCLU cDNA as indicated. After 48 h, expression levels of COMMD1 were determined by Western blot. PC-3 cells were treated with 10 nmol/L sCLU or Scr siRNA and Western blot was done using COMMD1 and CLU. Right, COMMD1 mRNA levels are not affected by sCLU. RNA was extracted from LNmock, and LNsCLU or PC-3 cells were treated sCLU or Scr siRNA. COMMD1 mRNA levels were analyzed using reverse transcriptase-PCR (Supplementary Data S3) with actin as a control (top) and by Northern blot with CLU and 28S as controls (bottom). B. sCLU levels affect COMMD1 stability. LNmock, LNsCLU (left), or PC-3 cells were treated with 10 nmol/L sCLU or Scr siRNA (right) followed by 10 μmol/L cycloheximide (CHX) with DMSO as a control. COMMD1 protein levels were measured by Western blot analysis. C. COMMD1 protein levels are regulated by proteasomal degradation. LNmock or LNsCLU cells were treated with the proteasome inhibitor bortezomib, and COMMD1 levels were assessed by Western blot using COMMD1 antibody. D. Effect of sCLU on COMMD1 ubiquitination. LNCaP cells were cotransfected with either empty vector or sCLU in parallel with COMMD1, wild-type ubiquitin (Ub WT; top left), or mutated ubiquitin (Ub K48R; top right). After 48 h, cells were treated +/− MG132 for 6 h, proteins were extracted in radioimmunoprecipitation assay buffer, and pull-down assay using nickel-agarose (Ni-Ag) was done followed by Western blot using ubiquitin, COMMD1, and CLU (Input) antibodies. LNCaP cells were cotransfected with ubiquitin +/− sCLU and COMMD1 as indicated. After 48 h, cells were treated with MG132 for 6 h. Cell lysates were prepared with 8 mol/L urea buffer, co-IP using COMMD1 (bottom left) or ubiquitin (bottom right) antibodies, and Western blots (co-IP and input) were done using ubiquitin, COMMD1, and CLU antibodies.
sCLU Promotes COMMD1 Ubiquitination
To determine if sCLU promotes ubiquitination of COMMD1, LNCaP cells were transiently cotransfected with COMMD1 and sCLU or empty vector and treated with or without the proteasome inhibitor MG132. sCLU significantly increased COMMD1 ubiquitination levels in the presence of MG132 (Fig. 2D). When COMMD1 and sCLU were cotransfected with wild-type ubiquitin, increased levels of ubiquitinated COMMD1 were seen in sCLU-overexpressing cells in the presence of MG132 (Fig. 2D), suggesting that sCLU enhances COMMD1 ubiquitination and its subsequent degradation. The same result was observed when COMMD1 and mutated ubiquitin (K48R) treated with or without sCLU were cotransfected in LNCaP cells (Fig. 2E). These data suggest that, like XIAP (21), sCLU-mediated ubiquitination of COMMD1 can occur independent of K48, a lysine often coupled to degradation of proteins by the 26S proteasome system (22). In LNCaP cells, COMMD1 decreased NF-κB transcriptional activity (Supplementary Data S5A and B), whereas COMMD1 knockdown increased NF-κB transcription activity (Supplementary Data S5C). Interestingly, this inhibitory effect of COMMD-1 was abrogated in LNsCLU cells (Supplementary Data S5D), further supporting an inhibitory effect of sCLU on COMMD-1 function.
sCLU Modulates I-κB Stability In vitro and In cellulo
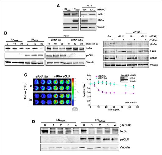
Because COMMD1 inhibits I-κB proteasomal degradation (23), we tested whether sCLU affects I-κB degradation rates. LNsCLU express lower protein levels of I-κB compared with LNmock cells, a result also observed when sCLU is upregulated endogenously with Taxol treatment (Supplementary Data S6). Conversely, sCLU knockdown increased total I-κB protein levels (Fig. 3A, left). I-κB was more rapidly degraded in LNsCLU compared with LNmock cells after tumor necrosis factor-α (TNF-α) stimulation (Fig. 3B, left), whereas sCLU knockdown increased total I-κB in PC-3 cells and decreased pI-κB (Fig. 3B, middle) by affecting the ability of IKK to phosphorylate I-κB (Supplementary Data S7). Next, HeLa cells stably transfected with I-κBα-Fluc fusion reporter were used to monitor the direct effect of sCLU knockdown on I-κB stability in cellulo. Significant increases in I-κB bioluminescence were observed after sCLU knockdown under basal and TNF-α–stimulated conditions (Fig. 3C, left). Within 20 minutes after TNF-α stimulation, HeLa-IκB-Fluc treated with Scr siRNA showed rapid decreases in normalized bioluminescence, whereas those treated with sCLU siRNA showed no significant change (Fig. 3C, right). This in cellulo data support previous data that sCLU knockdown stabilizes I-κB. To further corroborate this effect on I-κB, we treated LNsCLU or LNmock cells with cycloheximide and found that I-κB degradation rate increased in LNCLU2 cells compared with controls (Fig. 3D). Collectively, these data indicate that sCLU decreases I-κB levels by enhancing its rate of degradation.
Clusterin facilitates I-κB degradation. A. sCLU modulates total I-κB protein levels. Total protein from LNmock or LNsCLU (left) were extracted and I-κB protein levels were assessed by Western blot. PC-3 cells (right) were treated with 10 nmol/L sCLU or Scr siRNA and Western blotting was done using COMMD1, sCLU, and vinculin antibodies (left). B. sCLU modulates I-κBα degradation. Left, LNmock or LNsCLU and PC-3 treated with 10 nmol/L sCLU or Scr siRNA were treated with 20 ng/mL of TNF-α as indicated. Right, PC-3 treated with 10 nmol/L sCLU or Scr siRNA and treated with either 20 ng/mL of TNF-α for 30 min or MG132 for 3 h followed by 30-min TNF-α treatment. Western blot experiments were done using I-κBα, pI-κBα, sCLU, and vinculin antibodies. C. sCLU knockdown stabilizes I-κB in cellulo. HeLa-I-κB-Fluc cells were treated with 10 nmol/L sCLU or Scr siRNA for 48 h. Cells were then treated with 20 ng/mL TNF-α and imaged using an IVIS system with luciferin as a substrate (left). Photon count was plotted as a function of time after addition of TNF-α or vehicle and normalized at a given time point as a fold of TNF-α–untreated cells (Supplementary Data S4); values were expressed as a fold of the initial value (right). D. sCLU regulates steady-state turnover of I-κBα. LNmock or LNsCLU were stimulated by a 10-min pulse of TNF-α and the medium containing cycloheximide (30 μmol/L) was added as indicated. Proteins were Western blotted using I-κBα, CLU, and vinculin antibodies.
Clusterin facilitates I-κB degradation. A. sCLU modulates total I-κB protein levels. Total protein from LNmock or LNsCLU (left) were extracted and I-κB protein levels were assessed by Western blot. PC-3 cells (right) were treated with 10 nmol/L sCLU or Scr siRNA and Western blotting was done using COMMD1, sCLU, and vinculin antibodies (left). B. sCLU modulates I-κBα degradation. Left, LNmock or LNsCLU and PC-3 treated with 10 nmol/L sCLU or Scr siRNA were treated with 20 ng/mL of TNF-α as indicated. Right, PC-3 treated with 10 nmol/L sCLU or Scr siRNA and treated with either 20 ng/mL of TNF-α for 30 min or MG132 for 3 h followed by 30-min TNF-α treatment. Western blot experiments were done using I-κBα, pI-κBα, sCLU, and vinculin antibodies. C. sCLU knockdown stabilizes I-κB in cellulo. HeLa-I-κB-Fluc cells were treated with 10 nmol/L sCLU or Scr siRNA for 48 h. Cells were then treated with 20 ng/mL TNF-α and imaged using an IVIS system with luciferin as a substrate (left). Photon count was plotted as a function of time after addition of TNF-α or vehicle and normalized at a given time point as a fold of TNF-α–untreated cells (Supplementary Data S4); values were expressed as a fold of the initial value (right). D. sCLU regulates steady-state turnover of I-κBα. LNmock or LNsCLU were stimulated by a 10-min pulse of TNF-α and the medium containing cycloheximide (30 μmol/L) was added as indicated. Proteins were Western blotted using I-κBα, CLU, and vinculin antibodies.
sCLU Facilitates Proteasome-Dependent I-κB Degradation
Because sCLU-induced decreases in total I-κB levels were abrogated by the proteasome inhibitor MG132 (Fig. 4A), we next examined the effects of sCLU on ubiquitinated I-κB levels. Ubiquitination of ectopic I-κB was first evaluated by precipitating I-κB and blotting the recovered material for polyubiquitin. Heavily ubiquitinated I-κB was recovered after MG132 treatment only in the presence of sCLU (Fig. 4B, left), whereas precipitated ubiquitinated proteins blotted for I-κB (Fig. 4B, right) indicate that sCLU overexpression accelerates I-κB ubiquitination. Interestingly, under basal conditions, sCLU is found in a specific complex with COMMD1, I-κB (Fig. 4C, top), and p65 NF-κB (Fig. 4C, middle), but not with control IgG (Supplementary Data S8). After TNF-α treatment, sCLU dissociates from p65 NF-κB and associates with phospho–I-κB (Fig. 4C, bottom). Collectively, these data suggest that TNF-α–induced stress shifts sCLU from a complex with NF-κB to one with COMMD1 and pI-κB, which facilitates pI-κB ubiquitination and degradation.
sCLU regulates proteasomal-dependent degradation rates of I-κB. A. sCLU enhances proteasomal degradation of endogenous I-κBα. LNCaP cells were transfected with sCLU or empty vector, and MG132 was added 3 h before harvesting cells. Total lysates were analyzed by Western blot using I-κBα, CLU, and vinculin antibodies. B. sCLU induces I-κBα ubiquitination. LNCaP cells were cotransfected with ubiquitin +/− sCLU and I-κB as indicated. After 48 h, cells were treated with MG132. Total proteins were co-IP with I-κBα antibody. Western blots (co-IP and input) were done using ubiquitin or I-κBα and CLU antibodies (left). The inverse experiment was done using ubiquitin antibody for co-IP and I-κB, and CLU for Western blot (right). C. CLU is found in a complex with I-κB, NF-κB, and COMMD1. LNCaP cells were cotransfected with COMMD1 and I-κB +/− sCLU as indicated. After 48 h, cells were treated with TNF-α for 30 min. Co-IP was done using COMMD1 antibody, whereas Western blot was done with I-κB, CLU, and COMMD1 antibodies (top). sCLU interacts with p65 NF-κB. LNsCLU cells were treated with 20 ng/mL TNF-α as indicated and proteins were co-IP with p65 NF-κB antibody. A Western blot was done using sCLU or p65 NF-κB (middle). sCLU interacts with pI-κB. LNsCLU cells were treated with or without MG132 for 3 h before TNF-α as indicated. Proteins were co-IP with pI-κB antibody and Western blot was done using CLU antibody (bottom). D. sCLU interacts with Cul1. Top, LNCLU2 cells were treated with or without TNF-α for 30 min and co-IP with Cul1 or IgG antibodies followed by Western blot with CLU and Cul1 antibodies. Bottom, LNCaP cells were transfected with βTrCP-1 and sCLU and treated with TNF-α as indicated. Proteins were co-IP with Flag antibody, and Western blot was performed using CLU and Flag antibodies.
sCLU regulates proteasomal-dependent degradation rates of I-κB. A. sCLU enhances proteasomal degradation of endogenous I-κBα. LNCaP cells were transfected with sCLU or empty vector, and MG132 was added 3 h before harvesting cells. Total lysates were analyzed by Western blot using I-κBα, CLU, and vinculin antibodies. B. sCLU induces I-κBα ubiquitination. LNCaP cells were cotransfected with ubiquitin +/− sCLU and I-κB as indicated. After 48 h, cells were treated with MG132. Total proteins were co-IP with I-κBα antibody. Western blots (co-IP and input) were done using ubiquitin or I-κBα and CLU antibodies (left). The inverse experiment was done using ubiquitin antibody for co-IP and I-κB, and CLU for Western blot (right). C. CLU is found in a complex with I-κB, NF-κB, and COMMD1. LNCaP cells were cotransfected with COMMD1 and I-κB +/− sCLU as indicated. After 48 h, cells were treated with TNF-α for 30 min. Co-IP was done using COMMD1 antibody, whereas Western blot was done with I-κB, CLU, and COMMD1 antibodies (top). sCLU interacts with p65 NF-κB. LNsCLU cells were treated with 20 ng/mL TNF-α as indicated and proteins were co-IP with p65 NF-κB antibody. A Western blot was done using sCLU or p65 NF-κB (middle). sCLU interacts with pI-κB. LNsCLU cells were treated with or without MG132 for 3 h before TNF-α as indicated. Proteins were co-IP with pI-κB antibody and Western blot was done using CLU antibody (bottom). D. sCLU interacts with Cul1. Top, LNCLU2 cells were treated with or without TNF-α for 30 min and co-IP with Cul1 or IgG antibodies followed by Western blot with CLU and Cul1 antibodies. Bottom, LNCaP cells were transfected with βTrCP-1 and sCLU and treated with TNF-α as indicated. Proteins were co-IP with Flag antibody, and Western blot was performed using CLU and Flag antibodies.
Given that sCLU does not possess any known E3 ligase activity, we examined whether sCLU interacts with SCF-βTrCP (Skp1-Cul1-F-box ligase containing the F-box βTrCP), a known E3 ligase reported to induce I-κB and COMMD1 proteasomal degradation (23-26). Cul1 coimmunoprecipitated with sCLU and this interaction was enhanced after TNF-α treatment (Fig. 4D, top). To determine whether other components of SCF-βTrCP bind with sCLU, βTrCP-1 were coexpressed with sCLU or empty vector constructs and cell proteins were coprecipitated. CLU also interacts with βTrCP-1 (Fig. 4D, bottom), indicating that sCLU interacts with the SCF-βTrCP E3 ligase complex, serving as a scaffolding chaperone to form a multimeric protein complex that facilitates COMMD1 and I-κB ubiquitination and proteasomal degradation.
sCLU Enhances NF-κB Transcription Activity
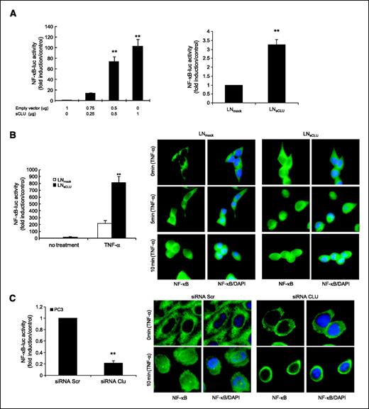
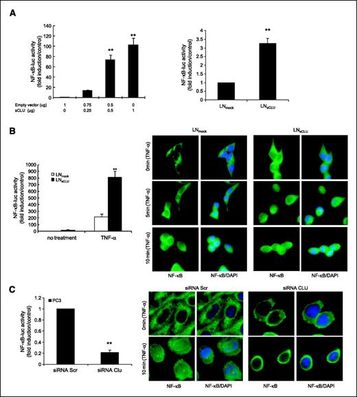
Based on its known antiapoptotic activity and the preceding data, NF-κB transactivation assays were done in LNCaP cells transiently transfected with NF-κB-Luc reporter plasmid and increasing amounts of exogenous sCLU (Fig. 5A, left). NF-κB transcriptional activity increased dose dependently with increasing sCLU levels, reaching 100-fold higher (P < 0.001) compared with empty vector controls. NF-κB transcriptional activity was higher in stably transfected LNsCLU compared with LNmock cells (Fig. 5A, right), an effect enhanced by TNF-α (P < 0.001; Fig. 5B, left). Interestingly, the same results were observed when cells were treated with lipopolysaccharide or interleukin-1, suggesting that sCLU enhances NF-κB activation (Supplementary Data S9). The cellular localization of endogenous p65 NF-κB was exclusively cytoplasmic in LNmock, with slight nuclear staining in LNsCLU cells (Fig. 5B, right). After TNF-α treatment, p65 NF-κB translocated to the nucleus more rapidly and completely in LNsCLU compared with LNmock cells. As anticipated, sCLU knockdown using sCLU antisense (OGX-011; Supplementary Data S10A) or siRNA (Supplementary Data S10B) in PC-3 cells led to a 78% dose-dependent decrease in NF-κB transcriptional activity (n = 3, P < 0.0001, unpaired t test; Fig. 5C, left) and reduced p65 NF-κB nuclear localization (Fig. 5C, right). TNF-α stimulation induced a rapid and complete nuclear translocation of p65 NF-κB in PC-3 cells treated with Scr siRNA, whereas only cytoplasmic staining was seen in both unstressed and stressed conditions with sCLU siRNA. Together, these results suggest that sCLU enhances NF-κB transcriptional activity by increasing the nuclear accumulation of p65 NF-κB.
Effect of sCLU on NF-κB transcription activity. A. sCLU enhances NF-κB transactivation. Left, LNCaP cells were transiently cotransfected with NF-κB-Luc and Renilla plasmids and sCLU plasmid. The total amount of plasmid DNA transfected was normalized to 1.65 μg/well by addition of empty vector. Right, LNmock and LNCLU2 were transiently transfected with NF-κB-Luc and Renilla plasmids. After 48 h, cells were harvested and luciferase activity was determined. B. Left, TNF-α enhances the effect of sCLU on NF-κB activation: LNmock and LNsCLU were transfected with NF-κB-Luc plasmid. After 24 h, cells were treated with 20 ng/mL of TNF-α for 24 h and luciferase activity was determined. Data represent the mean of at least three independent experiments done in triplicate. Fold is measured relative to NF-κB activation in LNmock without treatment. Right, sCLU accelerates NF-κB nuclear translocation after TNF-α. LNmock and LNsCLU were treated with or without 20 ng/mL TNF-α, and immunofluorescence was done using p65 NF-κB antibody. C. sCLU knockdown decreases NF-κB activation. Left, PC3 cells were transfected simultaneously with NF-κB-Luc plasmid and sCLU or Scr siRNA. After 48 h, luciferase activity was determined. Triplicate luciferase assays were repeated three times and reported as mean + SE. **, P < 0.001, statistical significance. Right, sCLU knockdown inhibits p65 NF-κB nuclear localization. PC-3 cells were transfected with 10 nmol/L sCLU or Scr siRNA, for 48 h followed by +/− 20 ng/mL TNF-α. Immunofluorescence was done using p65 NF-κB antibody and 4′,6-diamidino-2-phenylindole for nuclei staining.
Effect of sCLU on NF-κB transcription activity. A. sCLU enhances NF-κB transactivation. Left, LNCaP cells were transiently cotransfected with NF-κB-Luc and Renilla plasmids and sCLU plasmid. The total amount of plasmid DNA transfected was normalized to 1.65 μg/well by addition of empty vector. Right, LNmock and LNCLU2 were transiently transfected with NF-κB-Luc and Renilla plasmids. After 48 h, cells were harvested and luciferase activity was determined. B. Left, TNF-α enhances the effect of sCLU on NF-κB activation: LNmock and LNsCLU were transfected with NF-κB-Luc plasmid. After 24 h, cells were treated with 20 ng/mL of TNF-α for 24 h and luciferase activity was determined. Data represent the mean of at least three independent experiments done in triplicate. Fold is measured relative to NF-κB activation in LNmock without treatment. Right, sCLU accelerates NF-κB nuclear translocation after TNF-α. LNmock and LNsCLU were treated with or without 20 ng/mL TNF-α, and immunofluorescence was done using p65 NF-κB antibody. C. sCLU knockdown decreases NF-κB activation. Left, PC3 cells were transfected simultaneously with NF-κB-Luc plasmid and sCLU or Scr siRNA. After 48 h, luciferase activity was determined. Triplicate luciferase assays were repeated three times and reported as mean + SE. **, P < 0.001, statistical significance. Right, sCLU knockdown inhibits p65 NF-κB nuclear localization. PC-3 cells were transfected with 10 nmol/L sCLU or Scr siRNA, for 48 h followed by +/− 20 ng/mL TNF-α. Immunofluorescence was done using p65 NF-κB antibody and 4′,6-diamidino-2-phenylindole for nuclei staining.
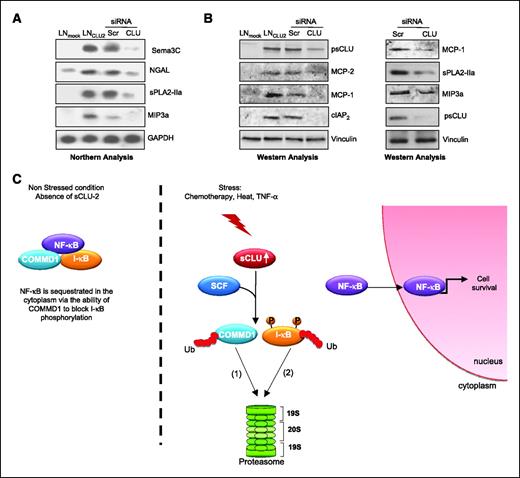
sCLU Modulates NF-κB–Regulated Transcriptome
A genome-wide, unbiased analysis of comparative microarrays with sCLU overexpression versus knockdown in LNCaP cells also identified a link between sCLU levels and NF-κB activity (Supplementary Data S11). mRNA levels of several NF-κB–regulated genes (Sema3C, NGAL, sPLA2-IIa, MIP3a) were upregulated in LNsCLU cells and downregulated after sCLU knockdown (Fig. 6A). The protein levels of several more NF-κB–regulated genes (MCP-1, MCP-2, cIAP2) were upregulated in LNsCLU cells and downregulated after sCLU knockdown (Fig. 6B, left). In addition, a Western blot of PC-3 cells following sCLU knockdown confirmed that sCLU expression correlates with levels of MCP-1, MIP3a, and sPLA2-IIa (Fig. 6B, right).
sCLU modulates NF-κB–dependent genes. A. sCLU expression correlates with NF-κB–dependent genes. Total RNA was extracted from LNmock and LNsCLU, and also from LNsCLU cells treated with Scr or CLU siRNA. Northern blot analysis was done using Sema3C, NGAL, sPLA2-IIa, and MIP3a probes. B. Validation of gene array at the protein level. Total proteins were extracted from LNmock and LNsCLU, and also from LNsCLU (left) and PC-3 cells (right) treated with Scr or CLU siRNA. Western blots were performed using CLU, MCP-1, MCP-2, cIAP2, sPLA2-IIa, MIP-3, and vinculin antibodies. C. Schema illustrating the ligand-independent mode of NF-κB transactivation involving the molecular chaperone, sCLU.
sCLU modulates NF-κB–dependent genes. A. sCLU expression correlates with NF-κB–dependent genes. Total RNA was extracted from LNmock and LNsCLU, and also from LNsCLU cells treated with Scr or CLU siRNA. Northern blot analysis was done using Sema3C, NGAL, sPLA2-IIa, and MIP3a probes. B. Validation of gene array at the protein level. Total proteins were extracted from LNmock and LNsCLU, and also from LNsCLU (left) and PC-3 cells (right) treated with Scr or CLU siRNA. Western blots were performed using CLU, MCP-1, MCP-2, cIAP2, sPLA2-IIa, MIP-3, and vinculin antibodies. C. Schema illustrating the ligand-independent mode of NF-κB transactivation involving the molecular chaperone, sCLU.
Discussion
sCLU is a stress-activated, cytoprotective glycoprotein implicated in numerous physiologic processes. Although its multifunctional roles link this versatile chaperone to the activity of many pathways, the downstream effectors and mechanism(s) of sCLU action remain poorly defined. Proposed mechanisms for its antiapoptotic activity include decreased caspase-3 activation (27) and inhibition of activated Bax (2). We describe a novel property of sCLU, namely its ability to regulate ubiquitination and degradation rates of COMMD1 and I-κB to enhance NF-κB nuclear translocation and transcriptional activity. Accordingly, sCLU knockdown stabilizes COMMD1 and I-κB, sequesters NF-κB in the cytoplasm, and decreases transcription of many NF-κB–regulated genes, including NGAL, lipocalin 2, sPLA2-IIa, semaphorin 3C, apoptosis inhibitor 2, and syndecan 4.
The links between sCLU and NF-κB began when a two-hybrid approach identified COMMD1 as a sCLU-binding protein. COMMD1 is a ubiquitously expressed protein implicated initially in regulation of copper homeostasis (28). COMMD1 also inhibits HIV replication in unstimulated CD4+ T cells through its ability to suppress basal and cytokine-stimulated NF-κB activity (23). COMMD1 knockdown enhances phosphorylation and proteasomal degradation of I-κBα, decreasing total I-κBα and increasing NF-κB activity (23). Moreover, COMMD1 represses NF-κB–dependent transcription by decreasing the duration of NF-κB–chromatin interaction (21). COMMD1 also accelerates ubiquitination and degradation of NF-κB subunits through its interaction with multimeric ubiquitin ligase containing elongins B and C, and Cul2 and SOCS1 (17). Consequently, COMMD1 is an important negative regulator of NF-κB (17, 23, 29).
NF-κB, a stress-regulated transcription factor belonging to the Rel family, plays a pivotal role in the control of inflammatory and innate immune responses. NF-κB activation is also associated with oncogenesis through control of cell proliferation, migration, cell cycle progression, and apoptosis. Inactive NF-κB is sequestered in the cytoplasm by interaction with I-κB family members, inhibiting its nuclear translocation and transcriptional activity. In the canonical pathway, IKK complex phosphorylates I-κB, leading to ubiquitination and degradation in the 26S proteosome, thereby exposing nuclear localization signals on NF-κB subunits with nuclear translocation and transactivation of NF-κB–regulated genes (30). NF-κB is activated in cancer cells by chemotherapy and radiation therapy and is associated with acquired anticancer treatment resistance, including androgen-independent prostate cancer (31-33). sCLU functions like a small heat shock protein, potently inhibiting stress-induced protein misfolding and aggregation (34). sCLU is highly expressed in cancer, particularly posttreatment (1), in which increased levels of heat shock proteins and sCLU manage the stress-increased unfolded protein burden by facilitating degradation of terminally misfolded proteins by the ubiquitin-proteasomal degradation system. Here, we report that sCLU enhances the catalytic activity of the proteasome and degradation of ubiquitinated proteins, whereas sCLU knockdown leads to accumulation of ubiquitinated proteins.
We found that sCLU acts as a ubiquitin-binding protein, a role that accounts for recent findings that the sCLU NH2 terminus colocalizes with ubiquitin in aggregosomes (35). These inclusions contain misfolded, ubiquitinated proteins sheathed in a cage of intermediate filaments. Interestingly, the NH2 terminus of sCLU colocalizes with the MSS1 subunit of the 19S proteasome, which led us to test whether sCLU interacts with ubiquitinated proteins. A well-characterized function of the ubiquitin-proteasome complex is regulation of the NF-κB pathway. However, the ability of sCLU to affect this pathway remains controversial (36, 37). Interestingly, NF-κB has been reported to induce sCLU expression (38), suggesting a possible feed-forward loop regulating the shared antiapoptotic effects of sCLU and NF-κB. In this study, we introduce a new role for sCLU, the regulation of ligand-independent NF-κB activation by facilitating the ubiquitination and degradation of COMMD1 and I-κB through its interaction with a member of the E3 ligase complex SCF-βTrCP. We show that sCLU is part of a multimeric complex with NF-κB–COMMD1 and I-κB. sCLU reduces COMMD1 and I-κB protein levels, a process mediated by the proteasome, as bortezomib and MG132 inhibit this effect and enhance NF-κB nuclear translocation. In contrast, sCLU knockdown decreases rates of COMMD1 and I-κB ubiquitination and degradation, sequestering NF-κB in the cytoplasm and identifying a mechanism by which OGX-011, an antisense inhibitor of sCLU, may enhance treatment-induced apoptosis. COMMD1 reportedly binds and inhibits the E3 ligase SCF–βTrCP-1, thereby preventing proteasomal degradation of I-κB. Knockdown of COMMD1 increased phospho–I-κB levels (23), an effect also observed with sCLU overexpression. Taken together, these data suggest that sCLU interacts with and inhibits COMMD1 stabilization of I-κB, exposing I-κB for phosphorylation and ubiquitination.
sCLU is a chaperone with no known intrinsic E3 ligase activity. Both COMMD1 and I-κB interact with the E3 ligase complex SCF-βTrCP, and we show here that sCLU also interacts with two components of this complex—Cul1 and βTrCP. SCF-βTrCP ubiquitinates and facilitates degradation of I-κB and COMMD1 (23, 24, 39), leading to activation of NF-κB. Elevated expression of βTrCP-1 has been reported in metastatic colon (40) and pancreatic (41) cancer, and correlated with constitutive NF-κB activation and acquired resistance. Accordingly, targeting βTrCP-1 through siRNA or expression of a dominant-negative mutant suppressed growth and survival of human breast cancer cells and sensitized them to apoptosis induced by anticancer agents (42). Interestingly, sCLU binds to βTrCP-1 and Cul1 members of the SCF-βTrCP complex. This interaction between sCLU, βTrCP, and Cul1 is enhanced by TNF-α stimulation and correlates with increased I-κB phosphorylation, ubiquitination, and proteasomal degradation. These data identify and define a novel scaffolding role for sCLU in regulating the NF-κB signalosome, including its ability to recruit E3 ligases, chaperone and stabilize I-κB–E3 and COMMD1-E3 ligase complexes, or act as a ubiquitin-binding protein to facilitate proteasomal degradation of ubiquitinated proteins. Stress-induced increases in sCLU enhance rates of COMMD1 and I-κB ubiquitination and proteasomal degradation through recruitment of SCF-βTrCP E3 ligase complex, and lead to increased NF-κB nuclear translocation and transcription of NF-κB–regulated genes. We also observed that sCLU knockdown stabilizes COMMD1 and I-κB and abrogates NF-κB nuclear translocation in the presence of TNF-α. sCLU knockdown inhibits NF-κB transcriptional activity, as shown by luciferase assay and confirmed by gene profiling, induces apoptosis (Supplementary Data S12), and identifies a set of putative pharmacodynamic markers that may prove clinically useful as inhibitors of sCLU like OGX-011, which is currently in clinical development.
Collectively, these studies provide the first evidence that sCLU functions as a ubiquitin-binding protein, enhancing COMMD1 and I-κB ubiquitination and proteasomal degradation through recruitment of the SCF-βTrCP E3 ligase complex, increasing NF-κB nuclear translocation with transcription of NF-κB–regulated genes, and defining a novel mechanism whereby stress-induced increases in sCLU activates the NF-κB signalosome (Fig. 6C).
Disclosure of Potential Conflicts of Interest
M. Gleave, Consultant, CSO, OncoGenex Technologies; other commercial support received from OncoGenex Technologies, Sanofi-Aventis, and Astra-Zeneca; ownership interest in OncoGenex Technologies; and consultant/advisory board of OncoGenex Technologies, Sanofi-Aventis, and Astra-Zeneca.
Acknowledgments
Grant Support: Terry Fox Foundation of the National Cancer Institute of Canada and the NIH Pacific Northwest Prostate Specialized Programs of Research Excellence.
The costs of publication of this article were defrayed in part by the payment of page charges. This article must therefore be hereby marked advertisement in accordance with 18 U.S.C. Section 1734 solely to indicate this fact.





