Abstract
Antiangiogenesis cancer therapies are facing setbacks due to side effects and resistance. Parallel targeting of multiple pathways can help in the development of more effective therapies. This requires the discovery of new molecules that can regulate multiple cellular processes. Our study has recently established the association of reduced IQGAP2 expression in breast cancer with EMT and poor prognosis of the patient. Existing literature indirectly suggests the role of IQGAP2 in angiogenesis that is still unexplored. In this study, we searched the role of IQGAP2 in tumor angiogenesis in a comprehensive manner using cell culture, patients, and animal models. Depletion of IQGAP2 in breast cancer cells increased proliferation, migration, and tubulogenesis of HUVECs. Findings were validated in ex ovo CAM, Matrigel plug and skin wound-healing assays in mouse model, showing that the reduction of IQGAP2 significantly increased angiogenesis. As a confirmation, IHC analysis of the patient's tissues showed a negative correlation of IQGAP2 expression with the microvessel density. Mechanistically, loss of IQGAP2 appeared to activate VEGF-A via ERK activation in tumor cells, which activated the VEGFR2–AKT axis in HUVECs.
The findings of this study suggest the antiangiogenic properties of IQGAP2 in breast cancer. The Dual effect of IQGAP2 on EMT and angiogenesis makes it a potential target for anticancer therapy.
This article is featured in Highlights of This Issue, p. 1
Introduction
Breast cancer is the primary cause of cancer-related death in women all over the world (1). Although advanced chemotherapy or combination therapy has increased the survivability of patients with breast cancer, yet the long-term survival remains low because of drug resistance and metastasis (2). Tumor angiogenesis facilitates tumor growth and metastasis (3, 4) by providing oxygen and nutrients to the tumor cells (5). Out of various known pro-angiogenic activators, VEGF is the most potent (6). Tumor tissue and the adjacent stroma secrete high levels of VEGF-A that facilitates vascularization and tumor growth (5). Although the treatment against VEGF or its receptor, using bevacizumab, sorafenib, or ramucirumab, shows an inhibitory effect on tumor growth and metastasis, but many adverse effects have been seen in the patients. Besides, tumor cells acquire resistance during the course of treatment (7) via activation of MAPK, EGFR, and AKT-mediated oncogenic signaling (8–11). Therefore, the discovery of novel upstream regulators that parallelly control multiple signaling pathways can provide a possible solution toward resistance.
IQ motif containing GTPase-activating proteins (IQGAP) are a class of scaffolding proteins comprising three members, namely IQGAP1, IQGAP2, and IQGAP3 (12). IQGAP1 coordinates multiple signaling pathways regulating cell–cell interaction, cell adherence, and migration (13). The elevated expression level and oncogenic properties of IQGAP1 and IQGAP3 have been observed in a variety of cancers (12, 14–17). In previous reports, it was found that the elevated expression of IQGAP1 in esophageal squamous cell carcinoma (SCC) increases the VEGF-A level and induces angiogenesis process by activating VEGFR2 mediated AKT and ERK signaling in endothelial cells (18). The direct role of IQGAP1 in proliferation and migration of endothelial cells was established by Yamaoka and colleagues (19) and Meyer and colleagues (20), who suggested it as an attractive antiangiogenesis target in cancer treatment.
Previous studies have found the tumor-suppressor role of IQGAP2 in liver, stomach, prostate, and lung cancers (21–24). Our recent work established that IQGAP2 functions as a tumor suppressor and inhibits metastasis of breast cancer possibly by regulating IQGAP1, an angiogenic regulator (25). Despite being reported as a tumor suppressor in a few solid tumors, the function of IQGAP2 in tumor angiogenesis is yet to be explored. Uncovering the role of IQGAP2 in tumor angiogenesis would be helpful in finding a new therapeutic target for breast cancer, which controls multiple pathways.
In the present study, we altered the IQGAP2 expression in breast cancer cell lines and studied its effect on proliferation, migration, and tubule formation ability of HUVECs, and the underlying signaling mechanism. The findings of cell-based results were further substantiated using ex ovo CAM, Matrigel plug, and skin wound-healing assays in mice. To demonstrate the association of IQGAP2 with tumor angiogenesis, we did IHC of breast tumor tissues with CD31 and IQGAP2. Finally, we identified that the molecular mechanism by which IQGAP2-mediated VEGF-A alteration in breast cancer cells affects signaling pathway in HUVECs. We believe that this study will provide a thorough understanding of the role of IQGAP2 in the process of angiogenesis in breast cancer, and in the assertion of its therapeutic and prognostic value.
Materials and Methods
Breast cancer patient sample collection
In this study, archival, formalin-fixed paraffin-embedded (FFPE) breast tumor tissues of 188 patients were used. Out of which, 88 tissues were collected from the SRL Diagnostic Laboratories (Bhubaneswar, India) and Department of Pathology, Apollo Hospitals (Bhubaneswar, India) and, 100 were purchased from US BioMax (RRID:SCR_004295) as a breast cancer tissue microarray (BC081120c). This study was approved by the Institutional Ethics Committee (IEC), NISER (Bhubaneswar, India; protocol-NISER/IEC/2016–01). As we used archival samples with anonymity (coded by the center of collection), the need for written informed consent from the patients was waived off by the IEC.
IHC
5-μm-thick FFPE tissue sections were deparaffinized in xylene and rehydrated in a series of graded alcohol. The CD31 antigen retrieval was done in a high pH buffer (pH 9.0); whereas for IQGAP2, a low pH (citrate, pH 6.8) buffer was used. Endogenous peroxidase activity was blocked by the Envision Peroxidase Blocker (Dako). Tissue sections were incubated for 1 hour with primary antibodies against IQGAP2 (Abcam, 1:100 dilution) and CD31 (Dako, pre-diluted). Subsequently, sections were rinsed and incubated with Envision Flex HRP secondary antibody (Dako) for 30 minutes. Color development was done using DAB substrate. The sections were rinsed and counterstained with hematoxylin. For each batch, one slide from the same liver tissue block (known positive for IQGAP2 expression) was stained to be used as a reference for scoring. Any nonspecific staining was ruled out by using all the reagents except the primary antibody; this slide was used as a negative control during scoring. Allred scoring system (26) was used to calculate CD31 and IQGAP2 IHC scores. Pathologist (N. Mohapatra) was blinded for the samples. Staining intensity was scored, 0 to 3 based on no staining, weak staining, moderate staining and strong staining, respectively. Cell positivity was scored, 0 to 5 (0, 0% cell positivity; 1, ≤1% cell positivity; 2, 1%–10% cell positivity; 3, 11%–33% cell positivity; 4, 34%–66% cell positivity; 5, 67%–100% cell positivity). Staining intensity and cell positivity scores were added to get a final Allred score. The Allred scores of 0 to 2 were considered as negative/weak, 3 to 6 as moderate and 7 to 8 as intense/strong expression levels.
Cell lines
The breast cancer cell lines, MCF7 (RRID:CVCL_0031) and MDA-MB-468 (RRID:CVCL_0419) were purchased from cell repository, NCCS (Pune, India) in 2016. At the time of procurement, cells were authenticated using 16 STR markers (AmpFISTR Identifier Plus PCR Amplification Kit, Applied Bio Systems) by the repository. Cell lines were found free from Mycoplasma contamination (MycoAlert Mycoplasma Assay Kit, Lonza) with the latest test done in the year 2018. During experiments, cells were passaged for two years. MCF7 and MDA-MB-468 were cultured in DMEM and RPMI (HiMedia), respectively, with 10% FBS (US origin, HiMedia), ampicillin (100 IU/mL, HiMedia), and streptomycin (100 μg/mL, HiMedia). HUVECs were purchased from Lonza and cultured in complete EGM-2 endothelial cell growth medium (Lonza). These cells were tested for Mycoplasma contamination by the supplier and used within three months of time for various experiments. All cells were maintained in a humidified chamber at 37°C temperature and 5% CO2.
Transfection of cells and stable line preparation
MCF7 and MDA-MB-468 cells were transfected with IQGAP2 expression vector (pCMV6_IQGAP2_myc, OriGene Technologies Inc., Cat#RC223783), shRNA-based IQGAP2 knockdown vector (pLKO.1_IQGAP2, Sigma, Cat#SHCLNG-NM_006633) and their respective control vectors using Lipofectamine 3000 (Thermo Fisher Scientific). For the selection of stable clones, cells were supplemented with G418 (1,000 μg/mL, HiMedia) or puromycin (1 μg/mL, Sigma) antibiotics, respectively. As clearly defined colonies were not visible, a pool of clones was used for further experiments. Hereafter, these stable lines will be referred as MCF7_IQGAP2_Ex (MCF7 with IQGAP2 ectopic expression), MCF7_Control_EV (MCF7 with empty expression vector), MCF7_IQGAP2_KD (MCF7 with IQGAP2 knockdown), MCF7_Control_Sc (MCF7 having knockdown vector with scrambled sequence), MDA-MB-468 IQGAP2_KD (MDA-MB-468 with IQGAP2 knockdown), MDA-MB-468 Control_Sc (MDA-MB-468 having knockdown vector with scrambled sequence).
Conditioned media preparation
MCF7 and MDA-MB-468 (with IQGAP2 expression perturbation) were grown (2 × 106 cells) in 10-cm dishes in complete growth media (10 mL) for 24 hours. The conditioned media (CM) were collected in a 15 mL centrifuge tube and spun at 1,000 rpm for 5 minutes at 4°C. Supernatant was transferred into a fresh tube, labeled, and stored at −80°C till further use.
Quantitative real-time PCR
Total RNA was isolated from cell lines using the RNeasy Mini Kit (Qiagen) as per the manufacturer's protocol. cDNA was synthesized from 1 μg of total RNA using the Verso cDNA Synthesis Kit (Thermo Fisher Scientific). Forward and reverse primer sequences used in this study have been summarized in Supplementary Table S1. Real-time RT-PCR was performed in QuantStudio 7 Flex Real-Time PCR System (Thermo Fisher Scientific), using PowerUp SYBR Green Master Mix (Thermo Fisher Scientific). GAPDH was used as an internal control. The 2−ΔΔCt method was used to calculate the relative expression of the genes.
Western blot analysis
Cell lysates were prepared using 1X RIPA lysis buffer (Thermo Fisher Scientific), supplemented with a protease and phosphatase inhibitor cocktail (Abcam, Cat#ab201119). The concentration of total protein in lysate was determined by the BCA Protein Estimation Kit (Thermo Fisher Scientific). Equal amount of protein (20 μg) samples were separated using SDS-PAGE. The separated proteins were then transferred on the polyvinylidene difluoride membrane (Merck Millipore) and treated with a blocking solution (5% BSA) for 1 hour. Blots were washed and incubated with the primary antibodies (Supplementary Table S2) followed by incubation in the secondary antibody. The chemiluminescence signal was detected in ChemiDoc XRS+ (Bio-Rad) using SuperSignal West Femto reagent (Thermo Fisher Scientific).
Immunocytochemistry
60,000 HUVECs were seeded onto Coverglass for cell Growth (Fisherbrand) in 24-well plate. Cells were fixed in 4% paraformaldehyde (Himedia), washed with ice-cold 1X PBS, permeabilized with 0.25% Triton X-100 (Sigma), washed thrice with 0.1% PBST, and blocked in 5% BSA (MP Biochemicals) for 1 hour. Primary antibody (rabbit pAKT-473, dilution 1:100, Cell Signaling Technology, Cat#4060S) was added over the coverslips followed by incubation in a humidified chamber at 4°C for 16 hours. Furthermore, the coverslips were washed with 0.1% PBST and incubated with secondary antibody (goat anti-rabbit IgG (H+L) Alexa Fluor 594, dilution 1:500, Cat#A-11012, RRID:AB_141359) for 2 hours at room temperature followed by washing. Afterwards coverslips were counterstained with 4′,6-diamidino-2-phenylindole, dihydrochloride (DAPI, Invitrogen, Cat#D1306) and mounted with one drop of ProLong Gold antifade reagent (Invitrogen, Cat#P36930) on the slide. Images were acquired by fluorescence microscope (Leica SP8) and analyzed using ImageJ (RRID:SCR_003070).
Cell proliferation assay
To perform cell proliferation in HUVECs, 5,000 cells/well were plated in a 96-well plate with 200 μL of complete EGM-2 growth medium. The cells were allowed to settle down in the plate for 12 hours and then the old medium was replaced with a cocktail of CM and EGM-2 (100 μL CM:100 μL EGM-2), and incubated for 24 to 96 hours. The old media were replaced with 100 μL fresh growth medium and 20 μL MTS (CellTiter 96 AQueous One Solution) reagent, followed by 1 to 4 hours of incubation inside the incubator. The absorbance was recorded in Varioskan LUX multimode microplate reader (Thermo Fisher Scientific) at 490 nm.
Transwell migration assay
Millicell cell culture inserts (Millipore, 8-μm pore size) were used for the Transwell migration assay. HUVECs (0.05 × 106) were plated in the top chamber of insert in EGM-2 growth medium. 1 mL of cocktail (0.5 mL CM:0.5 mL EGM-2) was filled in the lower chamber. After 20 hours, the media in the chamber were decanted and cells were washed twice with 1X PBS. Cells were fixed by adding 4% paraformaldehyde and stained with 0.5% crystal violet solution. The non-migrated cells from the top chamber were wiped off using a cotton swab. Images were captured at ×10 magnifications (5 fields/chamber) in an upright brightfield microscope (Olympus). The number of migrated cells was recorded and analyzed using ImageJ software (RRID:SCR_003070).
Tubule formation assay
μ-Slide Angiogenesis (Ibidi) slides were used to carry out Matrigel tubule formation assay. Reduced Matrigel matrix (10 μL/well) was added to μ-Slide Angiogenesis on ice and allowed to solidify by keeping the plate in the incubator at 37°C for 1 hour. HUVECs were suspended in a cocktail of CM and EGM-2 (1:1), at a density of 2 ×104 cells/50 μL, and seeded onto the Matrigel and incubated for 4 hours. The images of tubes were captured at ×4 magnifications using an inverted microscope (Nikon). The Angiogenesis Analyzer plugin of ImageJ software was used to analyze the images.
Microvessel density analysis
IHC of FFPE tissue sections was carried out with CD31 (a vascular marker). Microvessel density (MVD) was determined from the areas of highest vascularization within the tumor. To check the most vascularized areas (high CD31 staining intensity and high cell positivity), microscopic slides were screened at low magnification (×20 and ×40) using brightfield microscope (Olympus). On the basis of the CD31 IHC score, three areas were selected for microvessel counting. Microvessel counting from three areas was done at ×200 magnifications (field area 0.785 mm2). Microvessels were identified as CD31-positive cells (without surrounding muscle layer) arranged in a circular or tubular fashion. An average of three field counts was considered as the MVD.
Matrigel plug assay
This experiment was approved from the Institutional Animal Ethics Committee, NISER (India; protocol-NISER/SBS/AH/117). A cocktail of 200 μL of CM and Matrigel in 1:1 ratio was injected subcutaneously into the right flank of 6 to 8 weeks-old female C57BL/6 mice (n = 4, one injection site/mouse). After 10 days, mice were euthanized using a CO2 gas chamber and Matrigel plugs were excised out. The plugs were photographed and fixed in formalin for H&E (hematoxylin and eosin) staining and IHC for CD31 to ascertain microvessel density.
Vascular permeability assay
We did vascular permeability assay using CultreCoat In vitro Vascular Permeability Assay (Trevigen, Cat#3475–024-K). Type I collagen–coated (R&D Systems, Cat#3475–024–01) polyethylene terephthalate insert (0.4 μm), in a 24-well plate, was rehydrated by adding 100 μL of EGM2 and incubated at 37°C in a CO2 incubator for 2 hours. Meanwhile, 200,000 HUVECs were seeded in the insert. 500 μL of complete EGM2 medium was added to the bottom chamber and incubated at 37°C in a CO2 incubator for 72 hours. Thereafter, HUVECs were treated for 12 hours with the cocktail of EGM2 and CM from MCF7 with IQGAP2 depletion or control in a 1:1 ratio. Medium was then carefully removed from the insert and the bottom chamber. Fresh 500 μL EGM2 was added to the bottom chamber and EGM2:FITC-Dextran was added in 1:100 ratio to the insert and incubated at 37°C in a CO2 incubator for different time intervals. Fluorescence signal was measured (485 nm excitation and 520 nm emission) at different time points in the medium from the bottom chamber using Varioskan LUX multimode microplate reader (Thermo Fisher Scientific).
Wound-healing assay in mice
This experiment was approved from the Institutional Animal Ethics Committee, NISER (India; protocol-NISER/SBS/AH/170). We used 6 to 8 weeks-old female Balb/c mice (RRID:IMSR_APB:4790) free from any skin injury, for this assay. A wound of 4–6 mm diameter was created and a silicone splint (inner diameter 8 mm and thickness 0.5 mm) was fixed around the wound using topical skin adhesive, Dermabond (Johnson & Johnson) and 5.0 silk sterile suture. The wound was covered with a dressing film (3M Tegaderm). An intraperitoneal injection of Tramadol (40 mg/kg body weight) was given to the mice at an interval of 12 hours for 3 days as an analgesic. Furthermore, 200 μL of Matrigel and CM mix (1:1) was injected in the center of the wound at an interval of 24 hours for 3 days. The images of the wound were taken every day with a digital camera till the complete closure of the wound. The area of wound was measured with the help of ImageJ software. Wound-healing rate was calculated using the following equation: Would-healing rate = [(original wound area − current wound area)/original wound area] ×100%.
The chick chorioallantoic membrane assay
Three days-old embryonated eggs were purchased from Central Poultry Development Organization (Bhubaneswar, India). The outer surface of the eggs was cleaned using sterile water and incubated inside an incubator at 37°C and 50% humidity. The eggs were broken with sharp metal edge and the intact embryos were placed carefully in transparent plastic cups as explained by Naik and colleagues (27). The cups were covered with the transparent cling-wrap and kept inside the incubator for 4 days. After four days, CM was applied on a circular filter paper disc (thickness 1 mm, 6.30 ± 0.04 mm in diameter). The soaked filter discs were placed over the chick chorioallantoic membrane (CAM) with the help of sterile forceps. The cups were then re-covered with cling-wrap and kept inside the incubator for the next 7 days. After completion of 7 days, images of blood vessels around the filter disc were captured with the help of CCD digital camera. Background correction of images was done by Fiji ImageJ software. The number of microvessels arising centrifugally from the filter disc were counted manually.
Inhibition of VEGFR2 and ERK
For VEGFR2 inhibition, HUVECs (0.5 × 106) were plated in a 60-mm dish and cultured in EGM-2 media supplemented with MCF7_IQGAP2_KD CM (1:1) for 24 hours. Next day, 1X PBS wash was given to the cells and 3 ml of EGM-2 growth medium supplemented with either VEGFR2 inhibitor II (1 μmol/L, Sigma) or vehicle control (DMSO) was added to cells. After 3 hours, the cells were washed and protein lysate was prepared using 1X RIPA lysis buffer. To check the effect of VEGFR2 inhibition on HUVECs tubule formation, images of tubules were captured after 4 hours of treatment.
For ERK inhibition, 0.5 × 106 IQGAP2-depleted MCF7 (IQGAP2_KD) cells were plated in a 60-mm dish in DMEM growth medium. After 24 hours, cells were washed with 1X DPBS buffer and grown in 3 mL growth media supplemented with vehicle control (DMSO) or ERK inhibitor (U0126, 10 μmol/L, Calbiochem). After 3 hours, the media were collected in an ice-chilled tube, centrifuged at 1,000 rpm for 3 minutes at 40°C, and stored at −80°C for ELISA.
Statistical analysis
Statistical analyses were performed using GraphPad Prism 6.0 Version (RRID:SCR_002798), and Microsoft Excel (RRID:SCR_016137). Data were presented as the mean ± SD. The statistical difference between the mean of two groups was calculated using the Student t test (two-tailed, unpaired). Statistical significance of the difference in frequency was determined by the χ2 test. The Pearson's correlation test was used to determine the correlation between Allred scores for IQGAP2 and CD31 expression. Breast carcinoma RNA-seq data [TCGA (The Cancer Genome Atlas) and BRCA] were downloaded from the GDC data portal (RRID:SCR_014514) with survival data of 1,221 patients. Cox regression analysis was done in SPSS v 26 (RRID:SCR_002865) using IQGAP2 and PECAM1 (CD31) expression levels as covariates to get coefficients. IQGAP2 level was used for median-based stratification. These coefficients were used to calculate cumulative risk score as described previously by He and Zuo (28). Patients with breast cancer were divided into high- and low-risk groups based on the median value of the risk score to get Kaplan–Meier survival plot in SPSS (RRID:SCR_002865). The P value of ≤0.05 was considered to be significant for all the tests.
Results
IQGAP2 depletion in breast tumor cells promotes proliferation and migration of HUVECs
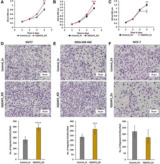
To investigate the effect of IQGAP2 depletion in MCF7 (ER positive) and MDA-MB-468 (ER-negative cell line) tumor cells, on HUVEC proliferation, MTS assay was performed. HUVECs, grown in medium conditioned with MCF7_IQGAP2_KD group, showed significantly higher proliferation (Fig. 1A). A similar pattern of proliferation was observed in HUVECs cultured with the CM from the MDA-MB-468_IQGAP2_KD group (Fig. 1B). In contrast, medium conditioned with the MCF7_IQGAP2_Ex markedly inhibited HUVEC proliferation (Fig. 1C).
Effect of IQGAP2 modulation in breast cancer cells on proliferation and migration of HUVECs. A–C, The graphs of MTS-based cell proliferation assay showing (A) increased proliferation of HUVECs grown in conditioned medium (CM) from MCF7_IQGAP2_KD (MCF7 with IQGAP2 depletion) than the HUVECs grown in CM from MCF7_Control_Sc (MCF7 with control vector); B, Higher rate of proliferation in HUVECs treated with CM from MDA-MB-468 having IQGAP2 depletion (IQGAP2_KD) than the HUVECs treated with CM from MDA-MB-468 having control vector (Control_Sc) and (C) reduced proliferation of HUVECs grown in CM from MCF7_IQGAP2_Ex (MCF7 with IQGAP2 overexpression) than the HUVECs grown in CM from MCF7_Control_EV (MCF7 with control vector). In graph, the x-axis represents time in days and the y-axis represents absorbance of cells at 495 nm. (n = 3, two-tailed unpaired t test). D–F, Representative images of Transwell migration assay (top; D) showing increased HUVEC migration in response to IQGAP2 depletion (IQGAP2_KD) in MCF7; E, Elevated HUVEC migration in response to IQGAP2 depletion (IQGAP2_KD) in MDA-MB-468 and (F) reduced HUVEC migration in response to IQGAP2 overexpression (IQGAP2_Ex) in MCF7. In bottom corresponding bar graphs (D and E) show the difference in number of migrated HUVECs. (n = 3, two-tailed unpaired t test). *, P ≤ 0.05; **, P ≤ 0.01; ***, P ≤ 0.001; ****, P ≤ 0.0001. The results were presented as mean ± SD values from three independent experiments.
Effect of IQGAP2 modulation in breast cancer cells on proliferation and migration of HUVECs. A–C, The graphs of MTS-based cell proliferation assay showing (A) increased proliferation of HUVECs grown in conditioned medium (CM) from MCF7_IQGAP2_KD (MCF7 with IQGAP2 depletion) than the HUVECs grown in CM from MCF7_Control_Sc (MCF7 with control vector); B, Higher rate of proliferation in HUVECs treated with CM from MDA-MB-468 having IQGAP2 depletion (IQGAP2_KD) than the HUVECs treated with CM from MDA-MB-468 having control vector (Control_Sc) and (C) reduced proliferation of HUVECs grown in CM from MCF7_IQGAP2_Ex (MCF7 with IQGAP2 overexpression) than the HUVECs grown in CM from MCF7_Control_EV (MCF7 with control vector). In graph, the x-axis represents time in days and the y-axis represents absorbance of cells at 495 nm. (n = 3, two-tailed unpaired t test). D–F, Representative images of Transwell migration assay (top; D) showing increased HUVEC migration in response to IQGAP2 depletion (IQGAP2_KD) in MCF7; E, Elevated HUVEC migration in response to IQGAP2 depletion (IQGAP2_KD) in MDA-MB-468 and (F) reduced HUVEC migration in response to IQGAP2 overexpression (IQGAP2_Ex) in MCF7. In bottom corresponding bar graphs (D and E) show the difference in number of migrated HUVECs. (n = 3, two-tailed unpaired t test). *, P ≤ 0.05; **, P ≤ 0.01; ***, P ≤ 0.001; ****, P ≤ 0.0001. The results were presented as mean ± SD values from three independent experiments.
Next, we performed the Transwell migration assay to examine the effect of IQGAP2 expression in tumor cells, on HUVECs migration. We noticed that the migration of HUVECs increased in medium conditioned with MCF7_IQGAP2_KD and with MDA-MB-468_IQGAP2_KD (Fig. 1D and E). On the other hand, HUVECs cultured in medium conditioned with MCF7_IQGAP2_Ex showed reduction in migration (Fig. 1F).
The above results suggest that the reduced expression of IQGAP2 in breast tumor cells increases the proliferation and migration of HUVECs, irrespective of their ER status.
Reduced expression of IQGAP2 in breast cancer cells promotes tubule formation and increases vascular permeability in HUVECs
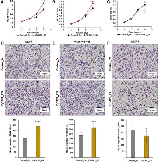
Next, we investigated the effect of IQGAP2 modulation in breast cancer cells on tubule formation ability of HUVECs. For this, HUVECs were grown in Matrigel containing the CM from IQGAP2-altered MCF7 or MDA-MB-468 cells.
We observed a significant increase in tubule formation ability of HUVECs cultured in CM from MCF7_IQGAP2_KD than in control (Fig. 2A). This was evident by increased total master segment length, total mesh area, total tube length, and total branching length of tubules (Fig. 2A a–d). Other parameters like number of nodes and number of junctions did not show a significant difference but there was a trend similar to the other parameters (Fig. 2A e–f). Similarly, HUVECs growing in CM from MDA-MB-468_IQGAP2_KD cells showed increased tubule network compared with the control (Fig. 2B). In contrast, HUVECs growing in CM from MCF7_IQGAP2_Ex cells showed fewer and smaller tubules than control (Fig. 2C).
IQGAP2 modulation in breast cancer cells influences tubule formation and vascular permeability of HUVECs. A–C, HUVECs were cultured with conditioned medium (CM) from IQGAP2 modulated breast cancer cell lines and tubule formation assay was performed. After 4 hours, images of tubules were captured at ×4 magnifications. Angiogenesis analyzer tool of ImageJ software was used to analyze various parameters, including, total master segment, length of tubules, total meshes area of tubes, total length of tubes, total branching length of tubes, total branching nodes, and total number of junctions. A, Representative capillary tubule structures (left) and processed skeletonized image (right) showing more tubule network in HUVECs treated with CM from the IQGAP2-depleted (IQGAP2_KD) MCF7 group than the empty vector control group (Control_Sc; n = 3). Bar graphs on the right (A, a–f) showing the difference in the various angiogenic parameters. B, Tubule structures (left) and processed skeletonized image (right) displaying increased tubule network in HUVECs cultured in medium conditioned with the IQGAP2-depleted (IQGAP2_KD) MDA-MB-468 group than the empty vector control group (Control_Sc; n = 3, two-tailed unpaired t-test). Bar graphs in the right panel (B, a-f) showing the differences in angiogenic parameters between IQGAP2 depleted (IQGAP2_KD) MDA-MB-468 and empty vector control group (Control_Sc; n = 3, two-tailed unpaired t test). C, Representative images of tubule structures showing reduction in tubule network in HUVECs in response to CM from IQGAP2 overexpression (IQGAP2_Ex) MCF7 than the empty vector control group (Control_EV; n = 3, two-tailed unpaired t test). Bar graph on right (C, a–f) showing the differences in angiogenic parameters between IQGAP2 overexpression MCF7 (IQGAP2_Ex) and empty vector control groups (Control_EV; n = 3, two-tailed unpaired t test). D, Graph shows the relative vascular permeability (compared with no cell control) in HUVECs monolayer treated with CM from the IQGAP2-depleted (IQGAP2_KD) MCF7 group and empty vector control groups (Control_Sc; n = 3, two-tailed unpaired t test). ns, nonsignificant; *, P ≤ 0.05; **, P ≤ 0.01; ***, P ≤ 0.001. The results were presented as mean ± SD values from three independent experiments.
IQGAP2 modulation in breast cancer cells influences tubule formation and vascular permeability of HUVECs. A–C, HUVECs were cultured with conditioned medium (CM) from IQGAP2 modulated breast cancer cell lines and tubule formation assay was performed. After 4 hours, images of tubules were captured at ×4 magnifications. Angiogenesis analyzer tool of ImageJ software was used to analyze various parameters, including, total master segment, length of tubules, total meshes area of tubes, total length of tubes, total branching length of tubes, total branching nodes, and total number of junctions. A, Representative capillary tubule structures (left) and processed skeletonized image (right) showing more tubule network in HUVECs treated with CM from the IQGAP2-depleted (IQGAP2_KD) MCF7 group than the empty vector control group (Control_Sc; n = 3). Bar graphs on the right (A, a–f) showing the difference in the various angiogenic parameters. B, Tubule structures (left) and processed skeletonized image (right) displaying increased tubule network in HUVECs cultured in medium conditioned with the IQGAP2-depleted (IQGAP2_KD) MDA-MB-468 group than the empty vector control group (Control_Sc; n = 3, two-tailed unpaired t-test). Bar graphs in the right panel (B, a-f) showing the differences in angiogenic parameters between IQGAP2 depleted (IQGAP2_KD) MDA-MB-468 and empty vector control group (Control_Sc; n = 3, two-tailed unpaired t test). C, Representative images of tubule structures showing reduction in tubule network in HUVECs in response to CM from IQGAP2 overexpression (IQGAP2_Ex) MCF7 than the empty vector control group (Control_EV; n = 3, two-tailed unpaired t test). Bar graph on right (C, a–f) showing the differences in angiogenic parameters between IQGAP2 overexpression MCF7 (IQGAP2_Ex) and empty vector control groups (Control_EV; n = 3, two-tailed unpaired t test). D, Graph shows the relative vascular permeability (compared with no cell control) in HUVECs monolayer treated with CM from the IQGAP2-depleted (IQGAP2_KD) MCF7 group and empty vector control groups (Control_Sc; n = 3, two-tailed unpaired t test). ns, nonsignificant; *, P ≤ 0.05; **, P ≤ 0.01; ***, P ≤ 0.001. The results were presented as mean ± SD values from three independent experiments.
One important parameter to ascertain the quality of blood vessels is leakiness, which was determined by vascular permeability assay. Optimization of the time point revealed a maximum difference in the permeability at two hours, between IQGAP2 depletion and the control group. IQGAP2 depletion increased the permeability in HUVEC monolayer significantly from one hour onwards (Fig. 2D).
These results indicate that depletion of IQGAP2 in breast cancer cells enhances the tubule formation ability of HUVECs and also increases the leakiness between HUVECs.
Low IQGAP2 level in breast cancer cells enhances angiogenesis in animal models
The in vitro findings of IQGAP2 in tumor angiogenesis were validated in animal model systems. The comparative analysis of MVD count showed significantly higher numbers in CAM treated with the CM from the MCF7_IQGAP2_KD group (Fig. 3A). In contrast, reduced numbers of microvessels were observed in CAM treated with the CM from MCF7_IQGAP2_Ex (Fig. 3B).
Change of IQGAP2 expression in breast cancer cells affects angiogenesis in animal model systems. A, Representative CAM images showing increased number of micro vessels around the paper disc shocked in conditioned medium (CM) from IQGAP2-depleted (IQGAP2_KD) MCF7 than the control group (Control_Sc). The images were taken at day 13 using a stereo microscope. Bar graph showing significant difference in number of micro blood vessels between the two groups (n = 5, two-tailed unpaired t test). B, Representative CAM images, indicating reduced number of micro vessels around the paper disc soaked in CM from IQGAP2 overexpression (IQGAP2_Ex) MCF7 than the control (Control_EV) group. Representative micro blood vessels (blood vessels sprouting out from macro blood vessels and growing toward the filter disc) are shown with black arrows. The bar graph shows the difference in number of micro blood vessels between the groups (n = 5, two-tailed unpaired t test). C, Image showing gross overview of Matrigel plugs (excised on day 10 from mice) that were treated with Matrigel and CM from IQGAP2-depleted (IQGAP2_KD) MCF7 and control groups (Control_Sc; n = 4). D, Representative H&E images at ×10 and ×20 magnifications showing more blood vessels formation in Matrigel plugs that were treated with the IQGAP2-depleted (IQGAP2_KD) MCF7 group than in the control group (Control_Sc; n = 4). E, Bar graph displaying difference in the number of capillaries/field formed in plugs of IQGAP2-depleted MCF7 (IQGAP2_KD) and control (Control_Sc) groups (n = 4, two-tailed unpaired t test). F, Image displaying the wound-healing model used in this study. G, Representative images showing the wound-healing process in the IQGAP2-depleted (IQGAP2_KD) MCF7 and control groups (Control_Sc) on different days. H, Graph showing difference in the percentage of wound recovery between IQGAP2-depleted (IQGAP2_KD) MCF7 and control (Control_Sc) groups (n = 3, two-tailed unpaired t test). I, H&E staining showing thicker keratin layer in the IQGAP2-depleted (IQGAP2_KD) MCF7 group than the control group (Control_Sc; day 6). The image of the gross wound and normal area was captured with the stereo microscope (left). The magnified images of the wound area were taken at ×4 (middle) and ×10 objectives (right) in the brightfield microscope. The newly generated keratin and epithelial layer is shown with arrows at ×10 magnified image; *, P ≤ 0.05; **, P ≤ 0.01; ***, P ≤ 0.001. The results were presented as mean ± SD.
Change of IQGAP2 expression in breast cancer cells affects angiogenesis in animal model systems. A, Representative CAM images showing increased number of micro vessels around the paper disc shocked in conditioned medium (CM) from IQGAP2-depleted (IQGAP2_KD) MCF7 than the control group (Control_Sc). The images were taken at day 13 using a stereo microscope. Bar graph showing significant difference in number of micro blood vessels between the two groups (n = 5, two-tailed unpaired t test). B, Representative CAM images, indicating reduced number of micro vessels around the paper disc soaked in CM from IQGAP2 overexpression (IQGAP2_Ex) MCF7 than the control (Control_EV) group. Representative micro blood vessels (blood vessels sprouting out from macro blood vessels and growing toward the filter disc) are shown with black arrows. The bar graph shows the difference in number of micro blood vessels between the groups (n = 5, two-tailed unpaired t test). C, Image showing gross overview of Matrigel plugs (excised on day 10 from mice) that were treated with Matrigel and CM from IQGAP2-depleted (IQGAP2_KD) MCF7 and control groups (Control_Sc; n = 4). D, Representative H&E images at ×10 and ×20 magnifications showing more blood vessels formation in Matrigel plugs that were treated with the IQGAP2-depleted (IQGAP2_KD) MCF7 group than in the control group (Control_Sc; n = 4). E, Bar graph displaying difference in the number of capillaries/field formed in plugs of IQGAP2-depleted MCF7 (IQGAP2_KD) and control (Control_Sc) groups (n = 4, two-tailed unpaired t test). F, Image displaying the wound-healing model used in this study. G, Representative images showing the wound-healing process in the IQGAP2-depleted (IQGAP2_KD) MCF7 and control groups (Control_Sc) on different days. H, Graph showing difference in the percentage of wound recovery between IQGAP2-depleted (IQGAP2_KD) MCF7 and control (Control_Sc) groups (n = 3, two-tailed unpaired t test). I, H&E staining showing thicker keratin layer in the IQGAP2-depleted (IQGAP2_KD) MCF7 group than the control group (Control_Sc; day 6). The image of the gross wound and normal area was captured with the stereo microscope (left). The magnified images of the wound area were taken at ×4 (middle) and ×10 objectives (right) in the brightfield microscope. The newly generated keratin and epithelial layer is shown with arrows at ×10 magnified image; *, P ≤ 0.05; **, P ≤ 0.01; ***, P ≤ 0.001. The results were presented as mean ± SD.
Next, Matrigel plug assay was performed in C57/BL6 mice. We observed a clear visible difference in the vasculature of plugs between IQGAP2-depleted MCF7 and control groups. The vasculature was highly increased in the IQGAP2-depleted MCF7 group; on the other hand, plugs were almost transparent in the control group (Fig. 3C). Furthermore, analysis of H&E-stained plugs showed increased blood vessels count in the IQGAP2-depleted MCF7 group (Fig. 3D and E). Above findings suggested that reduction in IQGAP2 expression increased angiogenesis, which was further confirmed by skin wound healing in Balb/c (RRID:IMSR_APB:4790) mice. A wound was made in the back skin of Balb/c mice and treated with CM. The wounds treated with CM from IQGAP2-depleted MCF7 groups healed more quickly than wounds in the control group (Fig. 3F and G). Wound area reduced more rapidly during the first week. By day 3, wounds treated with the IQGAP2-depleted MCF7 group showed lesser unhealed area control, and the trend remained consistent till day 6. On day 9, complete wound recovery was noticed in the IQGAP2-depleted group but not in the control group (Fig. 3H). Furthermore, re-epithelization status was estimated by detecting the level of keratin in both the groups. H&E analysis showed a thicker neo-epidermis in wounds treated with the IQGAP2-depleted MCF7 group than controls, which was evident from the more keratin accumulation in the epithelial layer of regenerated skin (Fig. 3I). This confirms that IQGAP2 depletion in MCF7 increases the re-epithelization rate of wounds in vivo.
IQGAP2 expression level negatively correlates with microvessel density in patients with breast cancer
To further check the effect of IQGAP2 on breast cancer angiogenesis, we determined expression of IQGAP2 and CD31 in 188 breast cancer patient tissues of different TNM grade. Analysis of IHC images showed higher IQGAP2 and lower CD31 expression in low-grade tissue (Fig. 4A). On the other hand, tumor tissues of high-grade showed lower IQGAP2 and higher CD31 expression (Fig. 4B). Patients with breast cancer with low IQGAP2 expression had significantly higher MVD compared with those with high IQGAP2 expression (Supplementary Table S3). Further a negative correlation between IQGAP2 expression and the number of MVD in breast cancer tissues was confirmed by Pearson correlation analysis (Fig. 4C). To determine prognostic significance of cumulative expression levels of IQGAP2 and MVD (CD31), we generated risk scores for all patients using TCGA, BRCA dataset. High cumulative risk score was associated with poor survival (Fig. 4D). There was significantly lower expression of IQGAP2 (Fig. 4E) and significantly higher expression of PECAM1 (CD31; Fig. 4F), in the high-risk group of the patients. These results corroborate the antiangiogenic activity of IQGAP2 observed in our in vitro and animal-based results.
Association of IQGAP2 expression level with MVD (CD31) and survivability in breast cancer. IHC for IQGAP2 and CD31 was carried out in 188 breast tumor tissues. MVD count was analyzed in the vascularized area and expression of IQGAP2 was calculated using the Allred method. A and B, Here, representative IHC images showing the expression of IQGAP2 (left) and CD31 (right) in the tumor region of (A), low-grade breast cancer tissue (Case-1) and (B), high-grade breast cancer tissue (Case-2). The images were taken at ×10 magnification. C, Graph showing a significant negative correlation (Pearson correlation, r = −0.31, n = 188, P < 0.0001) between IQGAP2 and MVD in patients with breast cancer. In the graph, the x-axis indicates the MVD count and the y-axis represents the Allred score of IQGAP2. D, Kaplan–Meier curve for patients with breast cancer (TCGA and BRCA), which were divided into high- and low-risk groups based on median value of the risk scores. IQGAP2 and PECAM1(CD31) expression values were used to get Cox regression coefficients, which were used to calculate risk scores. The x-axis shows survival in months and the y-axis shows probability of overall survival (n = 1,221, Logrank test). E, Box plot visualizes expression of IQGAP2 in the low- and high-risk groups of patients with breast cancer. The x-axis shows risk groups and the y-axis shows log value of IQGAP2 expression (two-tailed unpaired t test). F, Box plot visualizes expression of PECAM1 (CD31) in the low- and high-risk groups of patients with breast cancer. The x-axis shows risk groups and the y-axis shows log value of PECAM1 expression (two-tailed unpaired t test).
Association of IQGAP2 expression level with MVD (CD31) and survivability in breast cancer. IHC for IQGAP2 and CD31 was carried out in 188 breast tumor tissues. MVD count was analyzed in the vascularized area and expression of IQGAP2 was calculated using the Allred method. A and B, Here, representative IHC images showing the expression of IQGAP2 (left) and CD31 (right) in the tumor region of (A), low-grade breast cancer tissue (Case-1) and (B), high-grade breast cancer tissue (Case-2). The images were taken at ×10 magnification. C, Graph showing a significant negative correlation (Pearson correlation, r = −0.31, n = 188, P < 0.0001) between IQGAP2 and MVD in patients with breast cancer. In the graph, the x-axis indicates the MVD count and the y-axis represents the Allred score of IQGAP2. D, Kaplan–Meier curve for patients with breast cancer (TCGA and BRCA), which were divided into high- and low-risk groups based on median value of the risk scores. IQGAP2 and PECAM1(CD31) expression values were used to get Cox regression coefficients, which were used to calculate risk scores. The x-axis shows survival in months and the y-axis shows probability of overall survival (n = 1,221, Logrank test). E, Box plot visualizes expression of IQGAP2 in the low- and high-risk groups of patients with breast cancer. The x-axis shows risk groups and the y-axis shows log value of IQGAP2 expression (two-tailed unpaired t test). F, Box plot visualizes expression of PECAM1 (CD31) in the low- and high-risk groups of patients with breast cancer. The x-axis shows risk groups and the y-axis shows log value of PECAM1 expression (two-tailed unpaired t test).
IQGAP2 depletion in breast cancer cells induces VEGF-A expression
To explore the molecular mechanism behind IQGAP2-mediated tumor angiogenesis, we first screened the expression of key mediator of angiogenesis, that is, VEGF isoforms in IQGAP2-modulated MCF7 or MDA-MB-468 cells using qRT-PCR. We found high expression of VEGF-A isoform in IQGAP2-depleted MCF7 groups (Fig. 5A). On the other hand, the MCF7_IQGAP2_Ex group showed reduced expression of VEGF-A (Fig. 5B). In MDA-MB-468, we did not observe a significant change in the expression of VEGF-A with IQGAP2 depletion (Fig. 5C). Cancer cells secrete VEGF-A in the tumor microenvironment that specifically binds to VEGFR2 or VEGFR1 receptors present on the surface of endothelial cells. Therefore, we quantified the expression of secreted VEGF-A in the CM from MCF7_IQGAP2_KD, MCF7_IQGAP2_Ex and MDA-MB-468_IQGAP2_KD cells and found increased levels in MCF7_IQGAP2_KD and MDA-MB-468_IQGAP2_KD groups compared with the control (Fig. 5D and F). In contrast, VEGF-A level was significantly lesser in the MCF7_IQGAP2_Ex group compared with its control (Fig. 5E).
IQGAP2 depletion in breast cancer cells increases expression of VEGF-A. A–C, Bar graph showing the relative fold change in transcript level of VEGF isoforms in; A, The IQGAP2-depleted (IQGAP2_KD) MCF7 group (n = 3, two-tailed unpaired t test); B, The IQGAP2 overexpression (IQGAP2_Ex) MCF7 group (n = 3, two-tailed unpaired t test) and; C, the IQGAP2-depleted (IQGAP2_KD) MDA-MB-468 group (n = 3, two-tailed unpaired t test), compared with the respective controls. D and E, Conditioned media (CM) from IQGAP2 modulated MCF7 and MDA-MB-468 cells were collected and the level of secretory VEGF-A was analyzed using ELISA. D, Bar graph displaying higher secretory VEGF-A protein level in the CM of the IQGAP2-depleted (IQGAP2_KD) MCF7 group than the control group (Control_Sc). E, Bar graph showing reduced VEGF-A protein level in CM of the IQGAP2 overexpression (IQGAP2_Ex) MCF7 group compared with the control group (Control_EV). F, Bar graph showing elevated VEGF-A protein level in CM of the IQGAP2-depleted (IQGAP2_KD) MDA-MB-468 group compared with the control group (Control_Sc). In the graph, the x-axis shows groups modulated for IQGAP2 and the y-axis displays the absorbance at 450 nm. The results were presented as mean ± SD values from three independent experiments. ns, nonsignificant; *, P ≤ 0.05; **, P ≤ 0.01; ***, P ≤ 0.001.
IQGAP2 depletion in breast cancer cells increases expression of VEGF-A. A–C, Bar graph showing the relative fold change in transcript level of VEGF isoforms in; A, The IQGAP2-depleted (IQGAP2_KD) MCF7 group (n = 3, two-tailed unpaired t test); B, The IQGAP2 overexpression (IQGAP2_Ex) MCF7 group (n = 3, two-tailed unpaired t test) and; C, the IQGAP2-depleted (IQGAP2_KD) MDA-MB-468 group (n = 3, two-tailed unpaired t test), compared with the respective controls. D and E, Conditioned media (CM) from IQGAP2 modulated MCF7 and MDA-MB-468 cells were collected and the level of secretory VEGF-A was analyzed using ELISA. D, Bar graph displaying higher secretory VEGF-A protein level in the CM of the IQGAP2-depleted (IQGAP2_KD) MCF7 group than the control group (Control_Sc). E, Bar graph showing reduced VEGF-A protein level in CM of the IQGAP2 overexpression (IQGAP2_Ex) MCF7 group compared with the control group (Control_EV). F, Bar graph showing elevated VEGF-A protein level in CM of the IQGAP2-depleted (IQGAP2_KD) MDA-MB-468 group compared with the control group (Control_Sc). In the graph, the x-axis shows groups modulated for IQGAP2 and the y-axis displays the absorbance at 450 nm. The results were presented as mean ± SD values from three independent experiments. ns, nonsignificant; *, P ≤ 0.05; **, P ≤ 0.01; ***, P ≤ 0.001.
IQGAP2 expression also affected expression of other VEGFs but the effect was not consistent across different cell types (Fig. 5A–C). In MCF7 cells VEGF-B, C, and D were detectable only when the RT-PCR was performed with three times more template cDNA, which showed increased expression with IQGAP2 depletion. We also checked the effect of IQGAP2 on the known angiogenic regulators and found cell type specific effects (Supplementary Fig. S1). MMP1, MMP3, TIE2, and ANTPT2 were detectable only with increased template concentration in RT-PCR. Depletion of IQGAP2 in MCF7 cells led to increased expression of many factors, including HIF1A, ANGPT1, ANGPT2, FGF2, MMP2, and MMP9, on the contrary, effect in MDA-MB-468 cells was comparatively less profound.
Reduced IQGAP2 level in breast cancer cells induces VEGFR2 and AKT activation in HUVECs
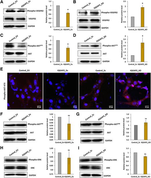
VEGF-A/VEGFR-2–mediated signaling is the most prominent cascade that regulates the angiogenesis process in endothelial cells (29). To examine the pathway altered in HUVECs in response to IQGAP2 modulation, the CM from breast cancer cells were applied to HUVECs. Western blot analysis indicated a reduction in phospho-VEGFR2 level in HUVECs cultured in CM from MCF7_IQGAP2_Ex (Fig. 6A). In contrast, HUVECs cultured in CM from MCF7_IQGAP2_KD showed enhanced expression of phospho-VEGFR2 (Fig. 6B).
IQGAP2 modulation in breast cancer cells induces phospho-VEGFR2 and phospho-AKT473 in HUVECs. Conditioned media (CM) from IQGAP2 modulated breast cancer cells were applied on HUVECs and, after 24 hours of incubation, protein lysates were prepared. Western blots were performed against phospho-VEGFR2, phospho-AKT473, phospho-AKT308, phospho-ERK or the total proteins. GAPDH was used as the loading control. A–D, Here, Western blot images showing (A) reduced expression of phospho-VEGFR2 but not of total-VEGFR2 in IQGAP2 overexpression (IQGAP2_Ex) MCF7 group (n = 3, two-tailed unpaired t test). B, Increased protein level of phospho-VEGFR2 in the IQGAP2-depleted (IQGAP2_KD) MCF7 group (n = 3, two-tailed unpaired t test). C, Reduced expression of phospho-AKT473 but not total AKT in the IQGAP2 overexpression (IQGAP2_Ex) MCF7 group (n = 3, two-tailed unpaired t test). D, Increased phospho-AKT473 expression but not total AKT in the IQGAP2-depleted (IQGAP2_KD) MCF7 group (n = 3, two-tailed unpaired t test). E, Immunocytochemistry images showing the levels of phospho-AKT473 (red, Alexa594) in HUVECs treated with CM derived from MCF7 cells with IQGAP2 overexpression (IQGAP2_Ex) and respective controls (Control_EV) and, MCF7 with IQGAP2 depletion (IQGAP2_KD) and respective controls (Control_Sc). Counter-staining for nucleus was performed using DAPI (blue). F–G, No changes in expression of phospho-AKT308 were observed in (F) IQGAP2 overexpression (IQGAP2_Ex) MCF7 and (G) IQGAP2-depleted (IQGAP2_KD) MCF7 (n = 3, two-tailed unpaired t test). H and I, No expression changes observed in phospho-ERK in (H) IQGAP2 overexpression (IQGAP2_Ex) MCF7 or (I) IQGAP2-depleted (IQGAP2_KD) MCF7 (n = 3, two-tailed unpaired t test). ns, nonsignificant; *, P ≤ 0.05. The results were presented as mean ± SD values from three independent experiments.
IQGAP2 modulation in breast cancer cells induces phospho-VEGFR2 and phospho-AKT473 in HUVECs. Conditioned media (CM) from IQGAP2 modulated breast cancer cells were applied on HUVECs and, after 24 hours of incubation, protein lysates were prepared. Western blots were performed against phospho-VEGFR2, phospho-AKT473, phospho-AKT308, phospho-ERK or the total proteins. GAPDH was used as the loading control. A–D, Here, Western blot images showing (A) reduced expression of phospho-VEGFR2 but not of total-VEGFR2 in IQGAP2 overexpression (IQGAP2_Ex) MCF7 group (n = 3, two-tailed unpaired t test). B, Increased protein level of phospho-VEGFR2 in the IQGAP2-depleted (IQGAP2_KD) MCF7 group (n = 3, two-tailed unpaired t test). C, Reduced expression of phospho-AKT473 but not total AKT in the IQGAP2 overexpression (IQGAP2_Ex) MCF7 group (n = 3, two-tailed unpaired t test). D, Increased phospho-AKT473 expression but not total AKT in the IQGAP2-depleted (IQGAP2_KD) MCF7 group (n = 3, two-tailed unpaired t test). E, Immunocytochemistry images showing the levels of phospho-AKT473 (red, Alexa594) in HUVECs treated with CM derived from MCF7 cells with IQGAP2 overexpression (IQGAP2_Ex) and respective controls (Control_EV) and, MCF7 with IQGAP2 depletion (IQGAP2_KD) and respective controls (Control_Sc). Counter-staining for nucleus was performed using DAPI (blue). F–G, No changes in expression of phospho-AKT308 were observed in (F) IQGAP2 overexpression (IQGAP2_Ex) MCF7 and (G) IQGAP2-depleted (IQGAP2_KD) MCF7 (n = 3, two-tailed unpaired t test). H and I, No expression changes observed in phospho-ERK in (H) IQGAP2 overexpression (IQGAP2_Ex) MCF7 or (I) IQGAP2-depleted (IQGAP2_KD) MCF7 (n = 3, two-tailed unpaired t test). ns, nonsignificant; *, P ≤ 0.05. The results were presented as mean ± SD values from three independent experiments.
Next, we looked at the expression level of primary downstream targets of VEGFR2 namely, ERK and AKT in endothelial cells. We observed that the expression of phospho-AKT473 was reduced in HUVECs treated with CM from MCF7_IQGAP2_Ex (Fig. 6C) and elevated in HUVECs treated with CM from MCF7_IQGAP2_KD (Fig. 6D and E). We did not find a significant change in the expression of phospho-AKT308 (Fig. 6F and G) or phospho-ERK1/2 (Fig. 6H and I) in HUVECs treated with either MCF7_IQGAP2_Ex or MCF7_IQGAP2_KD.
To rule out the possibility of any indirect effects, we checked the effect of IQGAP2 expression perturbation on other IQGAPs. Although IQGAP2 had no effect on the expression of IQGAP2 and IQGAP1 at protein level yet IQGAP2 knockdown led to an increase in IQGAP3 mRNA and its overexpression led to a decrease in IQGAP1 mRNA (Supplementary Fig. S2A–S2C).
VEGFR2 inhibition prevents the angiogenic effect of IQGAP2 depletion in breast cancer cells on HUVECs
Finally, to confirm whether IQGAP2 affects angiogenesis through the VEGFR2–AKT axis, HUVECs were cultured in CM from MCF7_IQGAP2_KD and treated with the VEGFR2 inhibitor. In the presence of VEGFR2 inhibitor the change in phospho-AKT473expression due to IQGAP2 depletion, was rescued; on the other hand, no rescue was observed in vehicle control (Fig. 7A). These findings were further validated by tubule formation assay. VEGFR2 inhibition in HUVECs abrogated the effect of IQGAP2 depletion on the angiogenic pathway. This was evident from the reduction of tubule formation ability of HUVECs cultured in medium conditioned with the MCF7_IQGAP2_KD group and VEGFR2 inhibitor but not in the vehicle control (Fig. 7B).
IQGAP2 affects breast cancer angiogenesis through VEGFR2 receptor. A and B, VEGFR2 activation was inhibited using VEGFR2 inhibitor II or solvent, in HUVECs that were cultured in conditioned medium from IQGAP2-depleted MCF7 cells. A, the Western blot images showing rescue of phospho-AKT473 expression in the VEGFR2 inhibitor group but not in the vehicle control group (n = 3). B, Tubule formation assay images showing the status of tubes in HUVECs after treatment with VEGFR2 inhibitor or vehicle control in MCF7_IQGAP2_KD background. These images are the representative images of tubules after processing in Angiogenesis analyzer software, ImageJ analyzer. C, MCF7 cells with IQGAP2 depletion were treated with ERK inhibitor (U0126) or solvent and VEGF-A levels were analyzed by ELISA. Bar graph showing reduction of VEGF-A level in the IQGAP2-depleted MCF7 (IQGAP2_KD) group treated with ERK inhibitor compared with that of vehicle control (DMSO). In bar graph, the x-axis showing the absorbance of ELISA at 450 nm, the y-axis shows the IQGAP2-depleted MCF7 group treated with vehicle control (IQGAP2_KD+DMSO) or ERK inhibitor (IQGAP2_KD+ERKi). (n = 3, two-tailed unpaired t test). ***, P ≤ 0.001. The results were presented as mean ± SD values from three independent experiments.
IQGAP2 affects breast cancer angiogenesis through VEGFR2 receptor. A and B, VEGFR2 activation was inhibited using VEGFR2 inhibitor II or solvent, in HUVECs that were cultured in conditioned medium from IQGAP2-depleted MCF7 cells. A, the Western blot images showing rescue of phospho-AKT473 expression in the VEGFR2 inhibitor group but not in the vehicle control group (n = 3). B, Tubule formation assay images showing the status of tubes in HUVECs after treatment with VEGFR2 inhibitor or vehicle control in MCF7_IQGAP2_KD background. These images are the representative images of tubules after processing in Angiogenesis analyzer software, ImageJ analyzer. C, MCF7 cells with IQGAP2 depletion were treated with ERK inhibitor (U0126) or solvent and VEGF-A levels were analyzed by ELISA. Bar graph showing reduction of VEGF-A level in the IQGAP2-depleted MCF7 (IQGAP2_KD) group treated with ERK inhibitor compared with that of vehicle control (DMSO). In bar graph, the x-axis showing the absorbance of ELISA at 450 nm, the y-axis shows the IQGAP2-depleted MCF7 group treated with vehicle control (IQGAP2_KD+DMSO) or ERK inhibitor (IQGAP2_KD+ERKi). (n = 3, two-tailed unpaired t test). ***, P ≤ 0.001. The results were presented as mean ± SD values from three independent experiments.
Furthermore, we checked the upstream signaling molecule of VEGF in breast cancer cells, which is affected via IQGAP2 perturbation. In our recent study, we found ERK as the immediate downstream target of IQGAP2 (25). ERK is reported as an upstream regulator of VEGF in cancer cells (18, 30). Therefore, we examined whether IQGAP2 affects VEGF-A expression in breast cancer cells through ERK activation. As expected, we found that ERK inhibition in IQGAP2_KD MCF7 cells significantly reduced expression of VEGF-A whereas no change was observed in the vehicle control group (Fig. 7C). This suggests that depletion of IQGAP2 activates ERK that further increases VEGF-A expression in breast cancer cells that leads to the activation of VEGFR2–AKT downstream signaling in HUVECs.
Discussion
In recent years, the development and use of antiangiogenic inhibitors have attracted much attention (31–33). Multiple drugs have been approved by FDA that target VEGF-A, VEGF receptor tyrosine kinase, Akt phosphorylation, PLGF and VEGF-B (34). Unfortunately, success rate is lesser than expected, which can be attributed to multiple factors (35). VEGF-targeted cancer therapies that showed promising results in the preclinical phase, do not respond either due to intrinsic resistance in patients or they acquire resistance during the treatment (35). Regression of blood vessels due to antiangiogenic treatment causes hypoxic condition within the tumor, leading to activation of HIF1A and the associated pathways (36, 37). Antiangiogenic agents, sunitinib and bevacizumab increased cancer stem cell population via intratumoral hypoxia in human breast cancer xenografts (38). In the hypoxic tumor environment, HIF1A induced changes in the genes regulating energy metabolism, including glycolysis, pentose phosphate pathway, and oxidative phosphorylation (39). Sunitinib increased metastasis to lung in breast and colorectal cell line–derived tumors (40). Antiangiogenic therapies primarily targeted downstream angiogenic activators (41, 42); discovery of upstream regulator/s, which can also regulate other pro-tumorigenic processes, can help in holistic targeting of cancer.
IQGAPs being scaffolding proteins interact with many molecules. Common interactants of IQGAP include calmodulin, cdc42, F-actin, and Rac1 but there is a long list of molecules that have been shown to interact with IQGAP1 and are yet to be studied in other IQGAPs (43). Although IQGAPs share domains yet the similarity level varies (44) and some differences in the properties have also been observed (43). IQGAP1 can bind to RhoA but IQGAP2 cannot (45), similarly, they bind differently with PtdInsP3 (46). This warrants extensive study of the role of each IQGAP in various cellular processes.
IQGAP2 serves as a potential tumor suppressor in various cancers, including ovary, stomach, HCC, and prostate cancers (22, 24, 47, 48). In our data mining study, we found reduced expression of IQGAP2 in breast cancer tissues, which was associated with the worse prognosis, indicating the protective role of IQGAP2 in breast cancer (49). Similarly, our other study showed that IQGAP2 depletion promoted migration of breast cancer cells (25). These evidences suggest that IQGAP2 functions as a tumor suppressor in breast cancer also. Present study is a step ahead in the direction of finding its role in angiogenesis that can establish IQGAP2 as a therapeutic target with better potential than tumor-suppressor or angiogenic regulator alone.
This is the first study to report the role of IQGAP2 in angiogenesis. There are no reports on the role of IQGAP3 either but the role of IQGAP1 is well studied in angiogenesis (18). IQGAP1 affects proliferation and migration of endothelial cells (19, 20) and esophageal SCC through the VEGF-A-VEGFR2-AKT/ERK signaling pathway (18). In addition to ERK/AKT-mediated activation of the VEGF-A/VEGFR2 pathway, IQGAP1 directly interacts with active VEGFR2 (VEGF triggered) leading to tyrosine phosphorylation of IQGAP1, promoting endothelial cell migration, and proliferation (50). IQGAP1's binding to active cdc42 affects microvesicle biogenesis (51) and its binding to active Rac1 promotes migration of cells (52). IQGAP1 also facilitates VE-cadherin–mediated cell–cell adherence of ECs (19). In the present study, we found that IQGAP2 depletion significantly increased angiogenesis in vitro, in vivo and ex ovo, in a paracrine manner. The elevated expression of IQGAP2 strongly decreased VEGF-A level and vice versa in breast cancer cells. In our recent study (25), we observed that IQGAP2 depletion led to activation of phospho-ERK in breast cancer cells, suggesting activation of VEGF-A through this pathway, as has also been reported earlier (30, 53). We also found that VEGF-A expression was ERK mediated. It is well established that VEGF-A secreted from tumor cells binds with VEGFR2 receptors on neighboring endothelial cells. The activation of VEGFR2 leads to the phosphorylation and activation of ERK or AKT-mediated downstream signaling pathway in endothelial cells that ultimately facilitates angiogenesis (29). In our study, the depletion of IQGAP2 expression in breast cancer cells induced phosphorylation of VEGFR2 and AKT in HUVECs. However, we did not observe a change in ERK activation in HUVECs. This suggests that AKT activation is sufficient to affect angiogenesis that is in line with the previous findings (54–56). Reduced expression of IQGAP2 has been associated with poor prognosis of the patient in many cancers, including breast cancer (49), the possibility of this association through angiogenesis cannot be denied. In patients with breast cancer, microvessel density, which is a direct indicator of tumor vascularization and often significantly associated with survival outcome (57), was found to be negatively associated with IQGAP2 protein levels, highlighting the clinical significance of IQGAP2 in breast tumor neovascularization.
Scaffolding proteins may affect multiple signaling pathways; therefore, we also assessed the effect of IQGAP2 expression on the other angiogenic factors. We found that reduced IQGAP2 facilitated reduction in TIE2 and increase in ANGPT2. Although ANGPT2 has been reported to be a negative regulator of TIE2-mediated angiogenesis yet, ANGPT2 has been shown to activate FAK/RAC1 in the absence of TIE2. Role of ANGPT2 in angiogenesis is controlled by TIE2, integrin expression and corresponding activation (58). IQGAP2 depletion also increased expression of IL6 and IL8 that has been shown to promote angiogenesis via STAT1 (59). In addition, IQGAP2 decrease led to increased MMP2, MMP9, MMP8, and FGF2. MMP2, MMP9 (60) and MMP8 (61) facilitate angiogenesis. FGF-2 induces VEGF expression in endothelial cells in autocrine and paracrine manner (62). We did not find any increase in PDGFA or PDGFB levels with IQGAP2 depletion, rather they decreased in the cell type-specific manner. Study in IQGAP2 knockout mouse model showed upregulation of PDGFB (63). More work is needed to figure out the exact role of IQGAPs in the regulation of PDGFs. In response to IQGAP2 alteration, change of multiple factors advocates the need to target IQGAPs for therapeutic purpose.
We found that IQGAP2 affects the expression of other IQGAPs only at transcript level but not at protein level. This could be a direct or indirect effect of IQGAP2-mediated regulation of various signaling molecules, which also requires further study.
In MCF7 cells the endogenous level of VEGF-B, C, and D was very low. IQGAP2 reduction may increase VEGF-B, C, and D in MCF7 cells (analyzed in a higher amount of template) but in MDA-MB-468 VEGF-B was reduced, which reflects a possible role of microenvironment in VEGF regulation. VEGF-B is not needed for blood vessel growth but it is important for their survival (64). Recent studies have shown that VEGF-B is a potent antioxidant (65), which can also affect tumorigenesis. We also found that IQGAP2 depletion increases vascular permeability. Role of IQGAP2 in capillary maintenance and leakage could be through FRG2 (66) and VEGFs (67, 68) that have been reported to alter vascular permeability. IQGAP2 affects expression of MMPs that also play a role in vascular permeability and vessel stability (69, 70).
EMT and angiogenesis are very crucial events for cancer metastasis that is responsible for 90% of cancer-related deaths (71). The anticancer agents or molecules targeting both the processes simultaneously will be very advantageous in the treatment of cancer. IQGAPs being scaffolding proteins and upstream regulators of multiple pathways may provide more efficient ways to control cell growth, reducing the chance to develop resistance. IQGAP2 has been shown to affect AKT and ERK activation (25). Although not enough studies are available to show IQGAP2- and IQGAP3-interacting molecules and the dynamicity of their role, but based on multiple roles reported for IQGAP1 in tumorigenesis and angiogenesis, potential of other IQGAPs should be explored (72).
Effect of IQGAP2 on VEGF-A might be indirect. Interestingly, we observed an opposite effect of IQGAP2 and IQGAP1 on ERK activation in breast cancer (25). We found that an increase in IQGAP2 levels reduced ERK activation, which could be due to its sequestering effect on IQGAP1 by direct binding. Development of IQGAP2 agonists can be therapeutically useful as they may sequester IQGAP1 and IQGAP2 interaction and inhibit ERK activation. So far there are no reports regarding the small-molecule–based modulation of IQGAP2, but small molecules that disrupt protein–protein interaction of IQGAP1, have been reported. WW-peptide–based IQGAP1 inhibition disrupted interaction with ERK and also blocked the growth of RAS- and RAF-driven tumors (73). Similarly, FOXO1‐derived phospho‐mimicking peptide blocked IQGAP1-mediated ERK activation (74).
In summary, we have shown that reduction in IQGAP2 induces angiogenesis in breast cancer by activating the VEGFR2–AKT signaling pathway. Our study demonstrated that IQGAP2 could regulate angiogenesis in breast cancer via tumor–stromal interactions, further highlighting the benefits associated with targeting IQGAP2 for breast cancer treatment.
Authors' Disclosures
No disclosures were reported.
Authors' Contributions
D. Kumar: Data curation, software, formal analysis, validation, investigation, visualization, methodology, writing–original draft, writing–review and editing. S.A. Patel: Formal analysis, methodology, vascular permeability assay, ICC, Western blotting, and real-time. R. Khan: Formal analysis. S. Chawla: Data curation, validation, investigation. N. Mohapatra: Formal analysis, investigation, visualization. M. Dixit: Conceptualization, resources, formal analysis, supervision, funding acquisition, investigation, methodology, writing–original draft, writing–review and editing.
Acknowledgments
We thank Neha Ramani and Ananya Palo, NISER (Bhubaneswar, India) for helping with CAM assay and Western blot, respectively. This work was supported by intramural funding from the National Institute of Science Education and Research (NISER), Department of Atomic Energy (DAE), Government of India (GOI), and DST-SERB grant (EMR/2014/001022), Government of India (GOI). D. Kumar, S.A. Patel, and R. Khan received fellowship from NISER, DAE, and GOI.
The costs of publication of this article were defrayed in part by the payment of page charges. This article must therefore be hereby marked advertisement in accordance with 18 U.S.C. Section 1734 solely to indicate this fact.






