Abstract
Controlling cell proliferation is critical for organism development, tissue homeostasis, disease, and regeneration. IQGAP3 has been shown to be required for proper cell proliferation and migration, and is associated to a number of cancers. Moreover, its expression is inversely correlated with the overall survival rate in the majority of cancers. Here, we show that IQGAP3 expression is elevated in cervical cancer and that in these cancers IQGAP3 high expression is correlated with an increased lethality. Furthermore, we demonstrate that IQGAP3 is a target of YAP, a regulator of cell cycle gene expression. IQGAP3 knockdown resulted in an increased percentage of HeLa cells in S phase, delayed progression through mitosis, and caused multipolar spindle formation and consequentially aneuploidy. Protein–protein interaction studies revealed that IQGAP3 interacts with MMS19, which is known in Drosophila to permit, by competitive binding to Xpd, Cdk7 to be fully active as a Cdk-activating kinase (CAK). Notably, IQGAP3 knockdown caused decreased MMS19 protein levels and XPD knockdown partially rescued the reduced proliferation rate upon IQGAP3 knockdown. This suggests that IQGAP3 modulates the cell cycle via the MMS19/XPD/CAK axis. Thus, in addition to governing proliferation and migration, IQGAP3 is a critical regulator of mitotic progression and genome stability.
Our data indicate that, while IQGAP3 inhibition might be initially effective in decreasing cancer cell proliferation, this approach harbors the risk to promote aneuploidy and, therefore, the formation of more aggressive cancers.
Introduction
IQGAP3 belongs to the IQ motif containing GTPase Activating Protein (IQGAP) family, which is well conserved among several species (S. pombe, S. cerevisiae, C. albicans, A. gossypii, and mammals). In yeast and fungi, only one IQGAP exists, which is required for proper cytokinesis. In contrast, three family members are known in mammals, IQGAP1, IQGAP2, and IQGAP3 (1, 2).
IQGAP3 has been associated with poor prognosis of several cancer types (3) affecting organs such as lung (4), pancreas (5), liver (6, 7), and intestines (8). In addition, modulation of IQGAP3 expression influences cell growth and proliferation, cell migration, as well as tumor invasiveness (2, 4, 8–11). Yet, the functional role of IQGAP3 during cell-cycle progression is poorly understood. Initially, it has been proposed that IQGAP3 regulates cell proliferation through the Ras/ERK signaling cascade (2). However, Morgan and colleagues have recently provided data that strongly suggest that IQGAP3 cannot bind any of the Ras proteins (H-,K-, and N-Ras) and showed that IQGAP3 depletion does not alter EGF-induced Ras activation (12). An alternative explanation for the dependency of the cell cycle on IQGAP3 is its interaction with anillin during cytokinesis. Adachi and colleagues reported that IQGAP3 knockdown resulted in around 7% multinucleated HeLa cells within 48 hours postinfection compared with 3% in control experiments (n = 2; ref. 9). Knockdown of IQGAP1 and IQGAP3 increased multinucleation to around 10%. Time-lapse movies indicated that the reason of cytokinesis failure is regression of the cleavage furrow due to a possible mislocalization of anillin and RhoA. However, the rate of cytokinesis failure appears insufficient to explain the reported approximately 50% decrease in the proliferation rate in several cell types upon IQGAP3 knockdown (2, 5). Finally, it has recently been indicated that IQGAP3 gene expression is regulated by the G1 phase transcription factor E2F1 (7). The authors further suggest that IQGAP3 promotes cell-cycle progression by binding to the tumor suppressor PKCδ, which results in phosphorylation of PKCα and activation of the AKT signaling pathway. Collectively, these data suggest that IQGAP3 is a positive regulator of cell proliferation with potential clinical relevance but it remains ill-defined in which cell-cycle phase IQGAP3 acts and what its function is.
To study the role of IQGAP3 during cell-cycle progression, we have utilized the cervical cancer cell line HeLa because (i) IQGAP3 mRNA expression is markedly upregulated in cervical cancer according to The Cancer Genome Atlas (TCGA) database, and (ii) the cell cycle in HeLa cells is well characterized. Cervical cancer represents the fourth most common cause of female death worldwide and accounts for around 300,000 deaths per year. The disease is preventable when early diagnosed, and in these cases, fertility-preserving surgical procedures have become standard of care. However, in low- and middle-income countries, where approximately 90% of the cases occur, prevention campaigns are, in general, not affordable and therapy often involves radical hysterectomy and/or chemoradiation. Notably, the overall prognosis of women with metastatic and recurrent cervical cancer is poor (13).
Here, we show that IQGAP3 mRNA expression is more abundant in cervical cancers compared with normal tissues by using both the TCGA database and RNAscope technique. Kaplan–Meier analysis showed that IQGAP3 high expression is associated with an increased lethality in patients with cervical cancer. Loss-of-function analyses revealed that absence of IQGAP3 delays mitosis and increases the percentage of cells in S phase causing a decrease in their proliferation rate. In addition, our data demonstrate that knockdown of IQGAP3 causes the formation of multipolar spindles and thus, the generation of aneuploid daughter cells. Mass spectrometry and immunoprecipitation experiments revealed that IQGAP3 binds MMS19, which has been shown in Drosophila to permit Cdk7 to become in mitosis fully active as a Cdk-activating kinase (CAK), by competitive binding to Xpd in Drosophila (14). Finally, IQGAP3 knockdown caused decreased MMS19 protein levels and XPD knockdown partially rescued the reduced proliferation rate upon IQGAP3 knockdown. Our findings suggest that IQGAP3 modulates the cell cycle via the MMS19/XPD/CAK axis. Collectively, our data demonstrate that IQGAP3 is a critical regulator of mitotic progression and genome stability.
Materials and Methods
Cell culture
HCT116 cells were generously provided by Prof. R. Schneider-Stock (University of Erlangen-Nürnberg, Erlangen, Germany). HEK293T were obtained from the ATCC. All the cell lines were maintained in DMEM-GlutaMAX (Thermo Fisher Scientifc) supplemented with 10% FBS (Biowest) and 100 U/100 μg/mL Penicillin/Streptomycin (Thermo Fisher Scientific). All cells were grown at 37°C in a humidified atmosphere of 5% CO2. MCF10A cells were cultured in DMEM/F-12 supplemented with 5% horse serum, 10 μg/mL insulin, 500 ng/mL hydrocortisone, 20 ng/mL EGF (all Sigma-Aldrich), penicillin/streptomycin, and 100 ng/mL cholera toxin (Enzo Life Science). The expression of YAP5SA was induced in MCF10A-YAP5SA cells (15) by the addition of 0.5 μg/mL doxycycline (Sigma Aldrich). For all experiments, cells at passage number >40 were not used. For FISH aneuploidy studies, cells at passage number <20 were used. All cells were routinely tested for Mycoplasma using both a PCR-based approach and immunofluorescence analysis based on DAPI staining.
Plasmids
IQGAP3 was released from a plasmid encoding IQGAP3 tagged with TurboGFP at the C-terminus (OriGENE) by SgfI and MluI digestion and was ligated into the backbone vector pCMV6-Entry (OriGENE) following the instructions from OriGENE. The resulting plasmid encodes IQGAP3 tagged with a Myc and a FLAG tag at its C-terminus (IQGAP3-Myc/FLAG).
Transfection
siRNAs (Eurofins Genomics; Supplementary Table S1) were transfected with Lipofectamine siRNAiMax (Thermo Fisher Scientific) according to the manufacturer's protocol. Plasmids, circular or linearized, were transfected into HeLa cells with Lipofectamine LTX with PLUS reagent, while HEK293T cells were transfected using polyethylenimine (PEI).
Preparation of stable cell line
To create HeLa stably expressing IQGAP3-Myc/FLAG, the linearized and purified IQGAP3-Myc/FLAG plasmid (6 μg) was transfected into HeLa cells. After being positively selected with 400 ng of geneticin disulfate (G418)-solution (Carl Roth), individual colonies were isolated and cultivated for a second round of positive selection. After 2 weeks, surviving colonies were expanded and IQGAP3-Myc/FLAG expression was verified by immunofluorescence and Western blot analysis.
Reverse transcription and qRT-PCR
tRNA was isolated with a RNeasy Plus Mini Kit (Qiagen) according to the manufacturer's protocol. For qRT-PCR, 40 ng cDNA per each reaction was used. Assays were performed in technical triplicates for each biological replicate using SYBR Green in a CFX Connect Real‐Time PCR Machine (Bio‐Rad). Relative gene expression was calculated on the basis of ΔCt values. Control genes: B2M for HeLa cells, GAPDH for MCF10A cells.
Proliferation rate
Proliferation rate was determined indirectly by utilizing the Cell Counting Kit-8 (CCK-8, Dojindo Laboratories) following the manufacturer's instructions. The absorbance at 450 nm (OD 450 nm) was measured (average of the value of four wells/condition) with a Microplate Reader (PerkinElmer). The average absorbance of the blank samples was subtracted from the average of the experimental samples.
Cell-cycle analysis by FACS
Cells were fixed in ice-cold 70% EtOH/15% PBS, centrifuged (10 minutes, 700 × g, 4°C), and cell pellets were resuspended in extraction buffer (50 mmol/L Na2HPO4: 25 mmol/L citric acid (9:1), 0.1% Triton X-100, 0.01% NaN3, pH 7.8). After 15 minutes at room temperature, cells were incubated in 250 μL of complete DNA staining buffer (10 mmol/L PIPES, 0.1 M NaCl, 2 mmol/L MgCl2, 0.1% Triton X-100, 0.02% NaN3, pH 6.8) containing 15 μL of RNase A (10 mg/mL) and 12 μL of propidium iodide (PI, 1 mg/mL) for 30 minutes at room temperature. Per sample, 10,000 events were read with a BD FACSCanto II (BD Transduction) and analyzed with FlowJo software.
Annexin V staining
Apoptotic and dead cells were assessed 72 hours posttransfection by using the Muse Annexin V & Dead Cell Kit according to the manufacturer's protocol and a Guava Muse Instrument (Luminex).
Immunoblotting and phos-tag gels
Cells were lysed with RIPA buffer (Merck Millipore) containing proteinase and phosphatase inhibitor cocktails (Roche). After sonication for 10 seconds with 30% of power, total protein lysates were quantified by BCA Protein Assay Kit (Merck Millipore), separated by 4% to 12% Bis-Tris Protein Gels (Thermo Fisher Scientifc), and transferred to nitrocellulose membranes (GE Healthcare Life Sciences). The membranes were blocked with 5% milk/TBST buffer and incubated with primary antibodies (Supplementary Table S2) followed by species-matched HRP-labeled secondary antibodies (1:5000, Amersham). Antibody complexes were visualized using Chemiluminescent HRP Substrate (Merck Millipore) according to the manufacturer's instructions. For cdk11p58 phosphorylation levels, protein lysates were analyzed by SDS-PAGE in 7% acrylamide SuperSep:tm: Phos-tag:tm: gels containing 50 μmol/L of ZnCl under reducing conditions (FUJIFILM Wako Pure Chemical Corporation).
Coomassie staining
Coomassie staining (Imperial Protein Stain) of 4% to 12% Bis-Tris protein gels were performed according to the manufacturer's instructions (both Thermo Fisher Scientific).
Coimmunoprecipitation
To verify the interaction between two proteins, HEK293T cells (10-cm dish) were transfected with the corresponding plasmids. For coimmunoprecipitation (co-IP) experiments to determine endogenous interaction partners, HeLa cells were plated (6-well dish) and transfected with IQGAP3-Myc/FLAG plasmid. Forty-eight hours posttransfection, medium was replaced by Co-IP buffer (25 mmol/L Tris/HCl pH 7.4, 150 mmol/L NaCl, 5 mmol/L EDTA, 1% NP-40) containing proteinase and phosphatase inhibitor cocktails and cells were collected. After lysis for 2 hours and 20 minutes at 4°C under rotation, lysates were precleaned with Protein G-Agarose for 3 hours at 4°C and incubated overnight with 2 μg of anti-Myc or anti-FLAG antibodies under rotation. Lysates were then incubated with Protein G-Agarose (Roche) for 3 hours at 4°C, and agarose beads were washed three times with Co-IP buffer. Finally, agarose beads were incubated with 2× LDS sample buffer and 1× Sample Reducing Agent NUPAGE (both Thermo Fisher Scientific) and subjected to Western blot analysis.
Mass spectrometry
HeLa cells (10-cm dish) were transfected with 20 μg of IQGAP3-Myc/FLAG. Forty-eight hours posttransfection, cells were lysed in Co-IP buffer containing proteinase inhibitor and PhosSTOP (both Roche), and samples were proceeded for Co-IP analysis. Co-IP was performed as described previously, with the difference that lysates were incubated overnight with 8 μg of anti-FLAG antibodies under rotation. After reduction and alkylation with 10 mmol/L dithiothreitol (DTT) and 55 mmol/L iodoacetamide (IAA), respectively, proteins were loaded onto a 4% to 12% Bis-Tris gel (Thermo Fisher Scientific). After separation for a few minutes by SDS-PAGE, the gel was stained with Instant Blue (Expedeon) and the protein bands were excised. After destaining with acetonitrile, proteins were in gel-digested using LysC (FUJIFILM Wako Chemicals USA Corporation) and trypsin (Promega) overnight at 37°C. Peptides were extracted with increasing concentration of acetonitrile and afterward desalted on SDB-RPS Stage Tips (Affinisep). Proteomic analysis was performed using an Easy nLC 1000 UHPLC coupled to a QExactive Plus Mass Spectrometer (Thermo Fisher Scientific). Each sample was measured with a 100 minutes LC/MS-MS gradient and the previously described settings (16). The raw files were processed using MaxQuant software and its implemented Andromeda search engine (17). Parameters were set to default values. GO annotations, statistical analysis, and t tests were performed using Perseus (v1.5.5.3; ref. 18) and Instant Clue (19). FDR was calculated by permutation-based approach [number of permutations = 500, fudge factor (S0) = 0.1; ref. 20]. 1D enrichment of GO terms was performed using the algorithm implemented in Perseus with a Benjamini–Hochberg FDR threshold of 0.02.
Immunofluorescence
Immunostainings were performed as described previously (21), but 5% BSA/0.2% Tween-20/PBS was used instead of goat-serum as blocking solution or diluent. Samples were mounted with Fluoromount-G (Thermo Fisher Scientific) or homemade mounting medium (22). High-resolution images were captured on a LSM800 Confocal Laser Scanning Microscope (ZEISS).
Live cell imaging
Cells were placed in a μ-Slide 4-well glass bottom (Ibidi) and between 10 and 20 areas per each condition (siCtrl or siIQ3#1) were video-recorded. Life cell imaging was performed using a 20× objective on a BZ9000 Fluorescence Microscope (Keyence) utilizing an environmental Tokai chamber (Tokai Hit). Time between prophase and end of cytokinesis was measured in HeLa cells stably transfected with mCherry-α-tubulin by considering: (i) prophase as the first time frame when the centrosome microtubule activity increases; (ii) end of cytokinesis as the last time frame when the intracellular bridge between the two daughter cells was observed. Time between prophase and anaphase was measured by changes of the mitotic microtubule apparatus. In metaphase, the microtubules (stained by α-tubulin) emanate from the centrosomes to the kinetochores of the metaphase chromosomes forming a characteristic bipolar mitotic spindle with the overall shape of a football, which is divided into opposing halves (α-tubulin-positive) at the equator of the cell by the metaphase chromosomes plate. Anaphase was considered the first time frame when the two α-tubulin–positive halves increase the distance between each other, indicating chromosome segregation toward the poles. For the dynamic localization of IQGAP3 during mitosis, the videos were recorded with a LSM800 confocal laser scanning microscope with Airyscan-technology (ZEISS).
FISH analysis
HCT116 cells were resuspended in 0.8% sodium citrate at 37°C for 30 minutes and fixed in methanol and acetic acid (3:1) overnight at −20°C. Poseidon chromosome 7 and 8 satellite enumeration probes (Kreatech Diagnostics) were used according to the manufacturer's instructions. DNA was counterstained with DAPI. Per each sample, at least 250 nuclei were counted and aneuploidy was assessed as a chromosome count, which differed from 2n for at least one of the two tested chromosomes.
ChIP
ChiP was done as described previously (15). Briefly, chromatin was isolated from MCF10A-YAP5SA cells before and after the induction of YAP5SA with 0.5 mg/mL doxycycline. Chromatin was immunoprecipitated with antisera specific for YAP or B-MYB. Nonspecific immunoglobulin G (IgG) served as a control.
Human tissue specimens
A series of 4-μm thick formalin-fixed paraffin-embedded tissue sections was obtained from a total of 19 patients with histopathologically confirmed cervical cancer. Cases were selected from the CCC-EMN tumor tissue bank. Here, we selected slides presenting both tumor areas and normal adjacent tissue (regular squamous epithelium of the cervix). Ethical approval was granted from the ethical review board of the FAU (#329_16B). All patients gave written informed consent, and tissue analyses were carried out in accordance with the Declaration of Helsinki.
RNA ISH
RNA ISH was performed using an RNAscope Multiplex Fluorescent Reagent Kit (Advanced Cell Diagnostics) according to the manufacturer's instructions. Slides were hybridized with a custom probe targeting the human IQGAP3 mRNA (catalog no. 814861). Probes targeting the human PPIB (catalog no. 313901) and bacterial dapB (catalog no. 310043) mRNAs served as positive and negative controls, respectively. After amplification steps, the signal was developed with Opal570 (Akoya Biosciences) and counterstained with DAPI.
IQGAP3 expression in human cervical cancers
IQGAP3 expression was explored in the Cervical Squamous Cell Carcinoma TCGA dataset. For survival analysis performed via cBioPortal (23), IQGAP3 or MMS19 expression was defined “high” if the mRNA expression z-score relative to diploid samples was higher than 2 or 1, respectively, “low” otherwise. Association between expression of IQGAP3 and other selected genes was assessed using Spearman rank correlation.
Statistical analysis
Data are expressed as the mean ± SD or SE of the SEM of at least three independent experiments. Statistical significance of differences was evaluated by a two-tailed Student t test (Excel and GraphPad Prism) or where appropriate by one-way ANOVA followed by Bonferroni post hoc test (GraphPad Prism). The value of P < 0.05 was considered statistically significant.
Results
IQGAP3 expression is upregulated in human cervical cancer
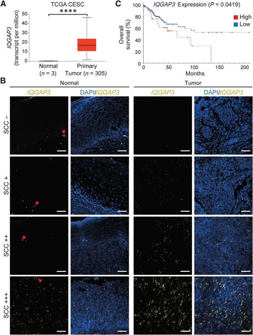
Analysis of IQGAP3 mRNA expression in the Cervical Squamous Cell Carcinoma TCGA (CESC) dataset indicated that IQGAP3 expression is more abundant in cervical cancers compared with normal tissue (Fig. 1A). This is in agreement with previous reports describing high IQGAP3 expression in cervical cancer cell lines (24, 25). To validate increased IQGAP3 expression in human cervical cancers, tissue sections, presenting both tumor areas and normal adjacent tissue (regular squamous epithelium of the cervix), were analyzed from a total of 19 patients. RNAscope-based analysis revealed that IQGAP3 expression is markedly increased in most investigated squamous cell carcinoma tissues compared with their controls (Fig. 1B; Supplementary Table S3). Notably, IQGAP3 expression is not increased in all tissues to the same extent and it seems to be independent from features such as tumor stage and histology. Importantly, Kaplan–Meier analysis shows that IQGAP3 high expression is correlated with an increased lethality compared with patients with low IQGAP3 expression (Fig. 1C). Taken together, these data show that IQGAP3 is highly expressed in human cervical cancers and slightly correlates with worse survival rates, if overexpressed.
IQGAP3 mRNA expression is highly expressed in human cervical cancer. A Comparison of IQGAP3 expression between the tumor and corresponding normal tissues obtained from the Cervical Squamous Cell Carcinoma TCGA (CESC) dataset. ****, P ≤ 0.0001 (Mann–Whitney test). B, IQGAP3 RNAscope probe was used to target IQGAP3 RNA (yellow dotty signal) on samples of formalin-fixed and paraffin-embedded squamous cell carcinoma (SCC) of the cervix and their paired normal tissues. Note: red blood cells exhibit autofluorescence and appear as bigger corpuscles (red arrowheads). RNAscope signal from normal-appearing epithelia (normal) and tumor areas (tumor) were visually evaluated by a pathologist and given a score (-: negative; +: positive; ++: remarkedly positive; +++: highly positive). Scale bars, 50 μm. C, Kaplan–Meier survival analysis of the CESC dataset. Patients were categorized into groups with high (46 patients) and low (229 patients) expression of IQGAP3. P value from log-rank test.
IQGAP3 mRNA expression is highly expressed in human cervical cancer. A Comparison of IQGAP3 expression between the tumor and corresponding normal tissues obtained from the Cervical Squamous Cell Carcinoma TCGA (CESC) dataset. ****, P ≤ 0.0001 (Mann–Whitney test). B, IQGAP3 RNAscope probe was used to target IQGAP3 RNA (yellow dotty signal) on samples of formalin-fixed and paraffin-embedded squamous cell carcinoma (SCC) of the cervix and their paired normal tissues. Note: red blood cells exhibit autofluorescence and appear as bigger corpuscles (red arrowheads). RNAscope signal from normal-appearing epithelia (normal) and tumor areas (tumor) were visually evaluated by a pathologist and given a score (-: negative; +: positive; ++: remarkedly positive; +++: highly positive). Scale bars, 50 μm. C, Kaplan–Meier survival analysis of the CESC dataset. Patients were categorized into groups with high (46 patients) and low (229 patients) expression of IQGAP3. P value from log-rank test.
IQGAP3 is required for proper HeLa cell proliferation
To determine whether IQGAP3 is required for cell proliferation in cervical cancers, siRNA-mediated IQGAP3 knockdown and rescue experiments were performed in the human cervical cancer cell line HeLa, a well-characterized cell line for cell-cycle studies. IQGAP3 knockdown with the siRNAs siIQ3#1 (situated in the 3′UTR) as well as siIQ3#2 (internal; Fig. 2A; Supplementary Fig. S1A) markedly reduced the proliferation rate of HeLa cells (Fig. 2B; Supplementary Fig. S1B). This phenotype was rescued by using HeLa cells stably and ectopically expressing IQGAP3 tagged with Myc/FLAG and resistant to siRNA IQGAP3 (siIQ3#1) proving the IQGAP3 dependency of the observed proliferation defects (Fig. 2A and C). Conversely, it has been shown that overexpression of IQGAP3 promotes cell proliferation in these cells (4, 7). To discard the possibility that IQGAP3 knockdown caused a decrease in cell number over time due to induction of apoptosis instead of affecting cell proliferation, we performed Annexin V stainings followed by FACS analysis. Our results showed that IQGAP3 knockdown does not cause apoptosis/cell death (Supplementary Fig. S1C and S1D). Taken together, these results indicate that IQGAP3 is required for proper cell proliferation in HeLa cells.
IQGAP3 is required for proper HeLa cell proliferation. Rescue experiment. HeLa cells and HeLa cells stably transfected with IQGAP3-Myc/FLAG (not affected by siIQ3#1, rescue) were transfected with either siCtrl or siIQ3#1 and siIQ3#2. A, Validation of IQGAP3 depletion and overexpression (rescue) by Western blot analysis. Pan-actin was used as loading control. B, Proliferation analysis (Cell Counting Kit-8). HeLa cells were transfected with either a control siRNA (siCtrl) or an IQGAP3-specific siRNA (siIQ3#1) and harvested at indicated time point. Data are mean ± SD from three independent experiments (Student t test, two-tailed). C, Relative proliferation rate normalized to the increase in cell number measured as OD 450 nm in siCtrl-transfected cells from day 1 to day 4. Data are mean ± SEM from three independent experiments (***, P ≤ 0.001; **, P ≤ 0.01; n.s., nonsignificant; Student t test, two-tailed).
IQGAP3 is required for proper HeLa cell proliferation. Rescue experiment. HeLa cells and HeLa cells stably transfected with IQGAP3-Myc/FLAG (not affected by siIQ3#1, rescue) were transfected with either siCtrl or siIQ3#1 and siIQ3#2. A, Validation of IQGAP3 depletion and overexpression (rescue) by Western blot analysis. Pan-actin was used as loading control. B, Proliferation analysis (Cell Counting Kit-8). HeLa cells were transfected with either a control siRNA (siCtrl) or an IQGAP3-specific siRNA (siIQ3#1) and harvested at indicated time point. Data are mean ± SD from three independent experiments (Student t test, two-tailed). C, Relative proliferation rate normalized to the increase in cell number measured as OD 450 nm in siCtrl-transfected cells from day 1 to day 4. Data are mean ± SEM from three independent experiments (***, P ≤ 0.001; **, P ≤ 0.01; n.s., nonsignificant; Student t test, two-tailed).
IQGAP3 is regulated transcriptionally by YAP and myb-MuvB
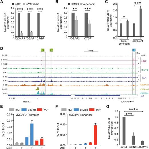
YAP as well as TAZ, also known as WWTR1, are transcriptional coactivators whose function is inactivated by Hippo kinase activity. In case of low Hippo kinase activity, YAP and TAZ translocate to the nucleus where they exert their transcriptional function together with transcription factors of the TEAD family. These two transcriptional factors are associated with initiation and growth of most solid cancers (26). Overexpression of YAP in cervical cancer cell lines has been identified to overcome cell contact inhibition inducing cell proliferation and to promote the growth of subcutaneous xenografts of the cervical squamous cell carcinoma cell line ME180 (27, 28). Because cervical cancers are characterized by an increase of YAP expression compared with normal cervical tissues (27), we wondered whether YAP controls IQGAP3 gene expression in HeLa cells. For this purpose, HeLa cells were transfected with siRNAs specific for YAP and TAZ (siYAP/TAZ) and the knockdown was confirmed by Western blot analysis 72 hours posttransfection (Supplementary Fig. S2A). In addition, efficient knockdown of YAP and TAZ was validated by decreased expression levels of CTGF, a known direct target of YAP (Fig. 3A). Knockdown of both YAP and TAZ significantly decreased IQGAP3 expression levels (Fig. 3A). Treatment with verteporfin, a drug disrupting the interaction between YAP and TEAD, resulted also in decreased levels of both IQGAP3 and CTGF (Fig. 3B). Conversely, doxycycline-dependent expression of a constitutive active YAP (YAP5SA), which cannot be inhibited by Hippo kinases (29), caused in untransformed human breast epithelial MCF10A cells (MCF10A-YAP5SA) an upregulation of IQGAP3 expression levels in case of both sparse and confluent cell culture conditions (Fig. 3C).
YAP regulates transcriptionally IQGAP3 expression. Quantitative analysis of the effect of YAP and TAZ knockdown (72 hours posttransfection, n = 3; A) and 1.5 μmol/L verteporfin (after 24 hours, n = 5; B) on IQGAP3 and IQGAP1 mRNA expression by qRT-PCR. Expression is represented relative to β-2-microglobulin (B2M). The YAP-target gene CTGF was used as positive control. Data are mean ± S.D. C, Subconfluent and confluent MCF10A cells expressing doxycycline-inducible YAP5SA (MCF10A-YAP5SA) were treated with or without doxycycline for 48 hours. Expression of IQGAP3 was analyzed by qRT-PCR. Data are mean ± SD from three independent experiments. D, Genome browser tracks around the IQGAP3 locus (right) and two downstream enhancers (left) illustrating the chromatin binding of the indicated proteins as determined by ChIP-seq of MCF10A-YAP5SA cells (15). ChIP-seq was performed before (-) and after (+) induction of YAP5SA by doxycycline. YAP does not bind to the IQGAP3 promoter (P), but to two downstream enhancers labeled here as E1 and E2. Hi-C data show long-range interactions between the IQGAP3 promoter and YAP-bound enhancers. E and F, Binding of YAP and B-MYB to the promoter and enhancer of IQGAP3 was analyzed by ChIP. Chromatin was isolated from MCF10A-YAP5SA cells before and after the induction of YAP5SA with doxycycline. Chromatin was immunoprecipitated with antisera specific for YAP or B-MYB. Nonspecific immunoglobulin G (IgG) served as a control. Error bars denote SD from technical triplicates. G, Quantitative analysis of the effect of LIN9 and B-MYB knockdown on IQGAP3 mRNA expression 72 hours posttransfection by qRT-PCR. Expression is represented relative to β-2-microglobulin (B2M). Data are mean ± SD from three independent experiments (****, P ≤ 0.0001; ***, P ≤ 0.001; **, P ≤ 0.01; Student t test, two-tailed).
YAP regulates transcriptionally IQGAP3 expression. Quantitative analysis of the effect of YAP and TAZ knockdown (72 hours posttransfection, n = 3; A) and 1.5 μmol/L verteporfin (after 24 hours, n = 5; B) on IQGAP3 and IQGAP1 mRNA expression by qRT-PCR. Expression is represented relative to β-2-microglobulin (B2M). The YAP-target gene CTGF was used as positive control. Data are mean ± S.D. C, Subconfluent and confluent MCF10A cells expressing doxycycline-inducible YAP5SA (MCF10A-YAP5SA) were treated with or without doxycycline for 48 hours. Expression of IQGAP3 was analyzed by qRT-PCR. Data are mean ± SD from three independent experiments. D, Genome browser tracks around the IQGAP3 locus (right) and two downstream enhancers (left) illustrating the chromatin binding of the indicated proteins as determined by ChIP-seq of MCF10A-YAP5SA cells (15). ChIP-seq was performed before (-) and after (+) induction of YAP5SA by doxycycline. YAP does not bind to the IQGAP3 promoter (P), but to two downstream enhancers labeled here as E1 and E2. Hi-C data show long-range interactions between the IQGAP3 promoter and YAP-bound enhancers. E and F, Binding of YAP and B-MYB to the promoter and enhancer of IQGAP3 was analyzed by ChIP. Chromatin was isolated from MCF10A-YAP5SA cells before and after the induction of YAP5SA with doxycycline. Chromatin was immunoprecipitated with antisera specific for YAP or B-MYB. Nonspecific immunoglobulin G (IgG) served as a control. Error bars denote SD from technical triplicates. G, Quantitative analysis of the effect of LIN9 and B-MYB knockdown on IQGAP3 mRNA expression 72 hours posttransfection by qRT-PCR. Expression is represented relative to β-2-microglobulin (B2M). Data are mean ± SD from three independent experiments (****, P ≤ 0.0001; ***, P ≤ 0.001; **, P ≤ 0.01; Student t test, two-tailed).
Previously, we have shown that the cooperation between YAP and B-MYB, a subunit of Myb-MuvB (MMB) complex, is critical for YAP-mediated expression of mitotic genes and for entry into mitosis (15). Reanalysis of these ChIP-seq data, which also utilized MCF10A-YAP5SA cells, revealed that LIN9, a core subunit of the MuvB complex, binds strongly to the IQGAP3 promoter and that B-MYB binds to IQGAP3 promoter upon YAP5SA induction (15). Interestingly, ChIP-seq data also showed that YAP binds to two active enhancers (H3K4me1- and H3K27Ac-positive) that are linked to the IQGAP3 promoter, but not to the IQGAP3 promoter itself, based on a published Hi-C dataset (Fig. 3D; ref. 30). ChIP experiments confirmed the direct binding of YAP and B-MYB to the enhancer and the promoter of IQGAP3, respectively (Fig. 3E and F). Moreover, knockdown of either LIN9 or B-MYB in HeLa cells caused a significant decreased level of IQGAP3 mRNA supporting the ChIP-seq and ChIP data (Fig. 3G; Supplementary Fig. S2B and S2C). The YAP and B-MYB–dependent regulation loop of IQGAP3 was further supported by the finding that IQGAP3 expression in human cervical cancers has a weak positive correlation with the expression of WWTR1 (rs = 0.14, P = 0.0189) and MYBL2 (rs = 0.15, P = 0.0135) and a moderate positive correlation with LIN9 expression (rs = 0.44, P = 2.92e−14; Supplementary Fig. S2D–S2F). However, there is no correlation between IQGAP3 and YAP expression in cervical cancers (data not shown). Of note, YAP exerts its transcriptional activity by its subcellular localization on protein level; therefore, its expression might not necessarily be a sign of its activity (26).
The high similarity between the three mammalian IQGAP family members (∼ 49% between IQGAP1 and IQGAP2 and ∼ 57% between IQGAP1 and IQGAP3; ref. 2) prompted us to test whether YAP transcriptionally regulates also IQGAP1 and IQGAP2. While IQGAP2 was not detectable in HeLa cells, IQGAP1 decreased upon siYAP/TAZ transfection (Fig. 3A). However, the transcriptional regulation seems to be different compared with IQGAP3 as YAP did not promote B-MYB binding to the IQGAP1 and IQGAP2 promoters (Supplementary Fig. S2G and S2H).
In conclusion, the data indicate that YAP regulates IQGAP3 expression by promoting the binding of B-MYB to IQGAP3 promoter from distal enhancers.
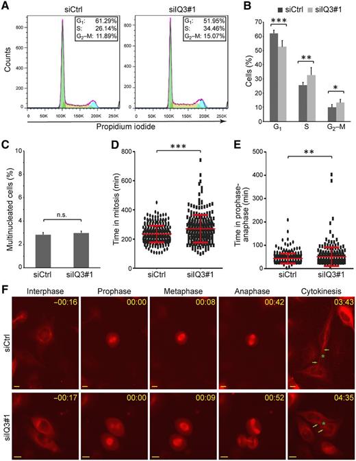
Knockdown of IQGAP3 results in an increased percentage of cells in S phase and mitotic delay
To discriminate which cell-cycle stages were affected by IQGAP3 knockdown, DNA content was assessed by PI staining followed by FACS analyses 72 hours post siRNAs transfection in HeLa cells. These analyses showed that knockdown of IQGAP3 causes an increase of S and G2–M phase cell populations compared with siCtrl-treated samples (siIQ3#1: S phase = 33 ± 5.4%, G2–M phase = 13 ± 2.2% vs. siCtrl: S phase = 26 ± 1.9%, G2–M phase = 10% ± 2.0%; Fig. 4A and B). Because an increased peak in G2–M visualized by FACS analysis could be explained by an increased number of binucleated cells, we test the possibility that IQGAP3 knockdown causes cytokinesis failure. The analysis of 500 cells per condition 72 hours post siRNA transfection revealed that 3.0 ± 0.19% of siIQ3#1-treated HeLa cells were multinucleated compared with 2.8 ± 0.14% of siCtrl-treated HeLa cells (Fig. 4C). These data suggest that IQGAP3 knockdown does not inhibit cell division.
Knockdown of IQGAP3 causes an increased percentage of cells in S and G2–M phases. A, Cell-cycle distribution of IQGAP3-depleted cells and control cells was analyzed after PI staining by FACS based on DNA content. B, Quantitative analysis of FACS data described in A. Data are mean ± SD from six independent experiments. C, Percentage of multinucleated cells was quantified after IQGAP3 depletion after 72 hours posttransfection. A minimum of 533 cells was analyzed per each condition and experiment. Data are mean ± SD from three independent experiments. D–F, Live cell imaging analysis. HeLa cells stably transfected with mCherry-α-tubulin were transfected with either a control siRNA (siCtrl) or an IQGAP3-specific siRNA (siIQ3#1). Afterward, cells were time lapse–recorded for at least 12 hours by taking every 4–9 minutes a photo between the second and the third day after transfection. D and E, Boxplot distribution of statistical mitotic timing from prophase to abscission (D) and from prophase to anaphase transition (E). Each dot represents a cell. The red lines show the mean time ± SD of three independent experiments. A minimum of 75 cells was analyzed per each condition and experiment. F, Representative still images of the live cell imaging analysis at different time points of HeLa stably expressing mCherry-α-tubulin transfected with either siCtrl (top) or siIQ3#1 (bottom). Arrow, intercellular bridge. Asterisk, midbody. Time is given in hh:mm. Scale bars, 10 μm (***, P ≤ 0.001; **, P ≤ 0.01; *, P ≤ 0.05; n.s., nonsignificant; Student t test, two-tailed).
Knockdown of IQGAP3 causes an increased percentage of cells in S and G2–M phases. A, Cell-cycle distribution of IQGAP3-depleted cells and control cells was analyzed after PI staining by FACS based on DNA content. B, Quantitative analysis of FACS data described in A. Data are mean ± SD from six independent experiments. C, Percentage of multinucleated cells was quantified after IQGAP3 depletion after 72 hours posttransfection. A minimum of 533 cells was analyzed per each condition and experiment. Data are mean ± SD from three independent experiments. D–F, Live cell imaging analysis. HeLa cells stably transfected with mCherry-α-tubulin were transfected with either a control siRNA (siCtrl) or an IQGAP3-specific siRNA (siIQ3#1). Afterward, cells were time lapse–recorded for at least 12 hours by taking every 4–9 minutes a photo between the second and the third day after transfection. D and E, Boxplot distribution of statistical mitotic timing from prophase to abscission (D) and from prophase to anaphase transition (E). Each dot represents a cell. The red lines show the mean time ± SD of three independent experiments. A minimum of 75 cells was analyzed per each condition and experiment. F, Representative still images of the live cell imaging analysis at different time points of HeLa stably expressing mCherry-α-tubulin transfected with either siCtrl (top) or siIQ3#1 (bottom). Arrow, intercellular bridge. Asterisk, midbody. Time is given in hh:mm. Scale bars, 10 μm (***, P ≤ 0.001; **, P ≤ 0.01; *, P ≤ 0.05; n.s., nonsignificant; Student t test, two-tailed).
Another possible explanation of the observed cell accumulation in G2–M could be a mitotic delay upon IQGAP3 knockdown. For this purpose, HeLa cells stably transfected with mCherry-α-tubulin were transfected with either siIQ3#1 or siCtrl. Subsequently, the cells were imaged for 12 hours by taking every approximately 8 minutes a photo between the second and third day after transfection. siIQ3#1-treated HeLa cells required 04:30 ± 01:45 (hh:min) to progress from prophase to end of cytokinesis while siCtrl-treated HeLa cells were with 03:57 ± 00:52 (hh:min) significantly faster (Fig. 4D and F; Supplementary Movies 1 and 2). A more detailed look of the time between prophase and anaphase showed that HeLa cells treated with a siIQ3#1 required 00:51 ± 00:02, while cells treated with siCtrl required only 00:43 ± 00:01 (hh:min; Fig. 4E and F; Supplementary Movies 1 and 2).
Collectively, these experiments indicate that IQGAP3 knockdown delays HeLa cell proliferation affecting S and mitosis but it does not prevent cell division.
Dynamic localization of IQGAP3 through mitosis
To obtain an initial idea on how IQGAP3 might control mitosis, we have determined its dynamic localization during cell division. Previously, Adachi and colleagues (9) as well as our laboratory (31) have provided related data based on immunofluorescence stainings of fixed samples. In HeLa cells, IQGAP3 is expressed at the cortex from metaphase to early anaphase. Before a cleavage furrow occurs, IQGAP3 localizes at the equatorial region of the cortex, where furrowing is occurring, and later on, it concentrates at the midbody both in HeLa cells (9) and primary rat cardiomyocytes (31). Here, we overexpressed a plasmid expressing IQGAP3 tagged with GFP in HeLa cells stably expressing α-tubulin tagged with mCherry and performed live cell imaging 18 hours posttransfection. Analysis of single frames revealed that IQGAP3 localizes in patches on the cortex of metaphasic cells and then concentrates at the cleavage furrow (Fig. 5A; Supplementary Movies 3 and 4), as previously shown (9). In addition, the movies revealed that after formation of the intracellular bridge, IQGAP3 dynamically changes its localization through telophase and cytokinesis. First, IQGAP3 is diffuse over the intracellular bridge and later on, it concentrates in the stembody of the midbody as well as to defined regions some micrometers away from the stembody. Afterward, its expression is restricted only to the stembody (Fig. 5A; Supplementary Movies 3 and 4). The localization of endogenous IQGAP3 to the midbody was validated by immunofluorescence analyses (Fig. 5B). Furthermore, costaining analysis with CEP55, a midbody remnant marker (32), revealed that IQGAP3 localizes after abscission at the midbody remnants in interphase-like cells (Fig. 5B). These data strengthen the previous findings but at the same time show that IQGAP3 dynamically changes its localization through mitosis supporting the conclusion that IQGAP3 might be important for mitotic progression.
Dynamic localization of IQGAP3 through mitosis. A, Live cell imaging analysis. HeLa stably expressing mCherry-α-tubulin (red) were transfected with a plasmid driving the expression of IQGAP3 tagged with TurboGFP (IQGAP3-TurboGFP; green). Time-lapse movies were taken after 18 hours from transfection with ZEISS LSM780 confocal microscopy implemented with Airyscan technology. IQGAP3 localizes at the cleavage furrow, and later on, it is diffuse over the intracellular bridge. In cytokinesis, it concentrates in defined regions some micrometers away from the stembody (white arrows) and in the stembody of the midbody (white asterisks). Afterward, IQGAP3 expression is restricted only to the stembody. Time is given in hh:mm. B, IQGAP3 colocalizes with CEP55 both at the stembody of the midbody in cytokinesis and at the midbody remnant in postabscission. IQGAP3: green. Cep55: red. α-tubulin: magenta. Nuclei were visualized with DAPI (blue). Scale bars, 10 μm.
Dynamic localization of IQGAP3 through mitosis. A, Live cell imaging analysis. HeLa stably expressing mCherry-α-tubulin (red) were transfected with a plasmid driving the expression of IQGAP3 tagged with TurboGFP (IQGAP3-TurboGFP; green). Time-lapse movies were taken after 18 hours from transfection with ZEISS LSM780 confocal microscopy implemented with Airyscan technology. IQGAP3 localizes at the cleavage furrow, and later on, it is diffuse over the intracellular bridge. In cytokinesis, it concentrates in defined regions some micrometers away from the stembody (white arrows) and in the stembody of the midbody (white asterisks). Afterward, IQGAP3 expression is restricted only to the stembody. Time is given in hh:mm. B, IQGAP3 colocalizes with CEP55 both at the stembody of the midbody in cytokinesis and at the midbody remnant in postabscission. IQGAP3: green. Cep55: red. α-tubulin: magenta. Nuclei were visualized with DAPI (blue). Scale bars, 10 μm.
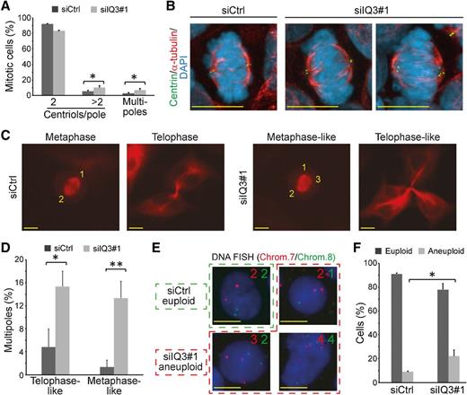
Knockdown of IQGAP3 induces mitotic multipolar spindle formation and aneuploidy
While quantifying the mitotic time in the movies of HeLa cells stably expressing mCherry-α-tubulin transfected with either siCtrl or siIQ3#1 (Fig. 4), we noticed the presence of multipolar spindle formation. Immunofluorescence analyses of fixed HeLa cells stained for α-tubulin, centrin, and DNA, revealed that siRNA-mediated knockdown of IQGAP3 significantly increased the number of cells undergoing multipolar spindle formation compared with control cells (7 ± 1.9% vs. 3 ± 1.1%; Fig. 6A). Bipolar spindles contain two centrioles per pole, while multipolar spindles can harbor more and/or less than two centrioles per each pole having in total ≥4 centrioles (33). As multipolar spindles can be transient structures that resolve into pseudobipolar spindles (33), we assessed indirectly the number of multipolar spindles by quantifying cells exhibiting a bipolar spindle-like structure with more than two centrioles per pole via anticentrin staining. The percentage of IQGAP3-depleted HeLa cells with more than two centrioles per pole was around twice as high as in the control cells (10 ± 2.5% vs. 5 ± 1.3%; Fig. 6A and B) suggesting that IQGAP3 knockdown might induce multipolar mitoses.
Depletion of IQGAP3 induces mitotic multipole formation and aneuploidy. A, Quantification of mitotic cells containing two or more than two centrin-positive dots, or mutlipoles. Data are mean ± SD from three independent experiments. A minimum of 47 cells was analyzed per each condition and experiment. B, Representative images of cells transfected with control siRNA (siCtrl) or IQGAP3-specific siRNA (siIQ3#1) demonstrate the presence of more than two centrin-positive dots per pole in case of knockdown of IQGAP3 (right panel). Centrin: green, α-tubulin: red. Nuclei were visualized with DAPI (blue). C, Live cell imaging analysis. HeLa cells stably transfected with mCherry-α-tubulin were transfected with either a control siRNA (siCtrl) or an IQGAP3-specific siRNA (siIQ3#1). Then, cells were time lapse–recorded for at least 12 hours by taking every 4 to 9 minutes a photo between the second and the third day after transfection. The pictures show a representation of a bipolar spindle (siCtrl) versus multipoles (siIQ3#1) in metaphase(-like) and telophase(-like) stages. Yellow numbers indicate pole numbers per cell. D, Percentage of mitotic multipoles in metaphase-like and telophase-like IQGAP3-depleted and control cells observed in the movies analyzed in C. Data are mean ± SD from three independent experiments. A minimum of 90 cells was analyzed per each condition and experiment. E and F, For the analysis of ploidy, chromosomally stable, diploid HCT116 cells were repeatedly transfected with either siCtrl or siIQ3#1 and kept in culture until the 4th generation. E, Aneuploidy was assessed by interphase FISH analysis using centromere-specific, fluorescently labeled probes for chromosome 7 (red) and 8 (green). Nuclei were visualized with DAPI (blue). Representative DNA FISH images of chromosome 7 and chromosome 8 showing euploid cell (two signals for chromosome 7 and two signals for chromosome 8) and aneuploid cells (less or more than two signals/chromosome). F, Quantification of euploid or aneuploid interphase cells labeled with FISH signals for chromosome 7 and 8 in siCtrl/siIQ3#1-treated HCT116 cells. A minimum of 250 nuclei was scored per sample. Data are mean ± SD from three independent experiments (**, P ≤ 0.01; *, P ≤ 0.05; Student t test, two-tailed). Scale bars, 10 μm.
Depletion of IQGAP3 induces mitotic multipole formation and aneuploidy. A, Quantification of mitotic cells containing two or more than two centrin-positive dots, or mutlipoles. Data are mean ± SD from three independent experiments. A minimum of 47 cells was analyzed per each condition and experiment. B, Representative images of cells transfected with control siRNA (siCtrl) or IQGAP3-specific siRNA (siIQ3#1) demonstrate the presence of more than two centrin-positive dots per pole in case of knockdown of IQGAP3 (right panel). Centrin: green, α-tubulin: red. Nuclei were visualized with DAPI (blue). C, Live cell imaging analysis. HeLa cells stably transfected with mCherry-α-tubulin were transfected with either a control siRNA (siCtrl) or an IQGAP3-specific siRNA (siIQ3#1). Then, cells were time lapse–recorded for at least 12 hours by taking every 4 to 9 minutes a photo between the second and the third day after transfection. The pictures show a representation of a bipolar spindle (siCtrl) versus multipoles (siIQ3#1) in metaphase(-like) and telophase(-like) stages. Yellow numbers indicate pole numbers per cell. D, Percentage of mitotic multipoles in metaphase-like and telophase-like IQGAP3-depleted and control cells observed in the movies analyzed in C. Data are mean ± SD from three independent experiments. A minimum of 90 cells was analyzed per each condition and experiment. E and F, For the analysis of ploidy, chromosomally stable, diploid HCT116 cells were repeatedly transfected with either siCtrl or siIQ3#1 and kept in culture until the 4th generation. E, Aneuploidy was assessed by interphase FISH analysis using centromere-specific, fluorescently labeled probes for chromosome 7 (red) and 8 (green). Nuclei were visualized with DAPI (blue). Representative DNA FISH images of chromosome 7 and chromosome 8 showing euploid cell (two signals for chromosome 7 and two signals for chromosome 8) and aneuploid cells (less or more than two signals/chromosome). F, Quantification of euploid or aneuploid interphase cells labeled with FISH signals for chromosome 7 and 8 in siCtrl/siIQ3#1-treated HCT116 cells. A minimum of 250 nuclei was scored per sample. Data are mean ± SD from three independent experiments (**, P ≤ 0.01; *, P ≤ 0.05; Student t test, two-tailed). Scale bars, 10 μm.
Considering that multipolar spindle formation is a dynamic process, analysis of still images might underestimate the frequency of multipolar spindle formation. Therefore, we reanalyzed the movies of HeLa cells stably expressing mCherry-α-tubulin transfected with either siCtrl or siIQ3#1. Quantitative analysis showed that upon IQGAP3 knockdown a higher percentage of cells form multipolar spindles, both in metaphase-like phase and telophase, compared with control cells (13 ± 2.9% vs. 1 ± 1.2% and 15 ± 2.7% vs. 5 ± 3.1%, respectively; Fig. 6C and D). These data suggest that IQGAP3 is required for proper bipolar spindle formation. The formation of multipolar spindles can impair the faithful segregation of chromosomes during mitosis with the consequence that the subsequent cell division results in two daughter cells with unbalanced genomes (aneuploidy). To determine whether mitotic multipolar spindle formation in IQGAP3-depleted cells results in genome instability, interphase FISH analysis was performed using centromere-specific chromosome enumerator probe (CEP) probes for chromosome 7 and 8 in chromosomally stable, diploid HCT116 cells. Because chromosome missegregation events are propagating into the next generations of daughter cells after each cell cycle, IQGAP3 was repeatedly depleted utilizing siIQ3#1 (Supplementary Fig. S3A and S3B) and the 4th generation of cells was analyzed. FISH analysis revealed that knockdown of IQGAP3 resulted in a significant accumulation of aneuploid cells (22 ± 5.2% in IQGAP3-depleted cells vs. 9 ± 0.8% in control cells; Fig. 6E and F). Taken together, these data suggest that IQGAP3 is required for creation of a proper bipolar spindle and thus genome stability.
IQGAP3 regulates cell-cycle progression through MMS19
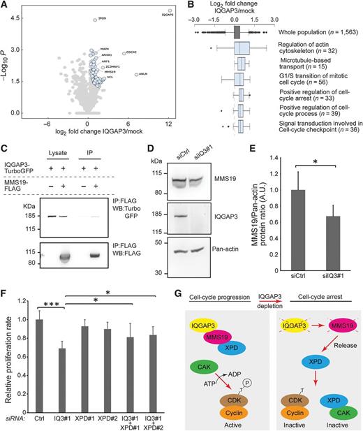
To understand how IQGAP3 influences cell-cycle progression, we have characterized the interactome of IQGAP3 by performing mass spectrometry (MS) experiments. HeLa cells were transfected with a plasmid encoding IQGAP3 tagged with Myc and FLAG. Total lysates were collected 48 hours posttransfection and subjected to immunoprecipitation (IP) using anti-mouse FLAG antibodies (Supplementary Fig. S4A and S4B). The IP samples were analyzed by MS (Fig. 7A). Several proteins were found to be significantly enriched (on the basis of permutation-based FDR < 0.05) upon IQGAP3 IP relative to mock-transfected cells, including the bait IQGAP3 and known interactor partners such as CDC42 (11) and anillin (ANLN; Fig. 7A; ref. 9; Supplementary Table S4). 1D enrichment of the biological processes showed that IQGAP3 interacts with genes involved in processes important for proper cell-cycle progression and genome stability such as “regulation of actin cytoskeleton,” “microtubule-based transport,” “G1–S transition of mitotic cell cycle,” “signal transduction involved in cell-cycle checkpoint,” “positive regulation of cell-cycle arrest,” and “positive regulation of cell-cycle process” (Fig. 7B). Of the 143 identified interactors (Supplementary Table S4, defined as interactors are significantly enriched proteins and those that were exclusively found in the IQGAP3 IP), three were analyzed in more detail as they are known to be involved in cell-cycle progression: Cdk11p58 (34, 35), Map4 (36, 37), and MMS19 (14, 38). First, their interactions with IQGAP3 were validated by exogenous co-IP studies in HEK293T cells. In addition, interaction between overexpressed IQGAP3 and endogenous mms19 was further confirmed by co-IP in HeLa cells (Fig. 7C; Supplementary Fig. S4C–S4E). However, the interactions between IQGAP3 and endogenous Cdk11p58 and Map4 could not be detected. Subsequently, we assessed whether the absence of IQGAP3 affects the expression of the candidates. Interestingly, protein levels of MMS19 decreased by approximately 30% after IQGAP3 knockdown (Fig. 7D and E), while Cdk11p58 and Map4 protein levels were not affected (Supplementary Fig. S4F). Moreover, phosphorylation levels of Cdk11p58, known to be fundamental for its role in cell-cycle progression (39), measured by phos-tag gels, were also found not to be altered upon IQGAP3 knockdown (Supplementary Fig. S4G).
IQGAP3 regulates cell proliferation through Mms19. A, Volcano plot comparing anti-FLAG immunoprecipitates from HeLa cells transfected with a plasmid encoding IQGAP3 tagged with Myc and FLAG or mock-transfected cells. Significant interactors (permutation-based FDR < 0.05, based on a two-sided t test) are highlighted in light blue and annotated with their respective gene name. B, 1D enrichment analysis of GO terms (Benjamini–Hochberg FDR < 0.02). Box plots show average fold changes between pulldown experiments form IQGAP3-Myc/FLAG and mock-transfected cells for all proteins annotated with the indicated terms. C, Validation of binding capacity of IQGAP3 to Mms19. HEK293T cells were cotransfected with a plasmid containing IQGAP3 tagged with TurboGFP and a plasmid encoding for Mms19 tagged with FLAG. The protein lysate was immunoprecipitated with anti-FLAG M2 agarose beads. The precipitates were analyzed by Western blot analysis using the indicated antibodies. D and E, Analysis of the effect of IQGAP3 knockdown on MMS19 protein expression 72 hours posttransfection by Western blot analysis. D, Representative Western blot analysis. HeLa cells were transfected with either a control siRNA (siCtrl) or an IQGAP3-specific siRNA. Pan-actin was used as loading control. E, Densitometric quantification of MMS19 protein level relative to Pan-actin protein level in D. Mean ± SD from four independent experiments. *, P ≤ 0.05 (Student t test, two-tailed). F, Quantitative analysis of the effect of XPD knockdown (XPD#1, XPD#2) on the proliferation rate of IQGAP3-depleted cells (IQ3#1). Proliferation rate is normalized to the increase in cell number measured as OD 450 nm in siCtrl-transfected cells from day 1 to day 4. Data are mean ± SEM from four independent experiments. ***, P ≤ 0.001; *, P ≤ 0.05. (one-way ANOVA). G, Proposed mechanism of how IQGAP3 might regulate the Mms19/XPD/CAK axis.
IQGAP3 regulates cell proliferation through Mms19. A, Volcano plot comparing anti-FLAG immunoprecipitates from HeLa cells transfected with a plasmid encoding IQGAP3 tagged with Myc and FLAG or mock-transfected cells. Significant interactors (permutation-based FDR < 0.05, based on a two-sided t test) are highlighted in light blue and annotated with their respective gene name. B, 1D enrichment analysis of GO terms (Benjamini–Hochberg FDR < 0.02). Box plots show average fold changes between pulldown experiments form IQGAP3-Myc/FLAG and mock-transfected cells for all proteins annotated with the indicated terms. C, Validation of binding capacity of IQGAP3 to Mms19. HEK293T cells were cotransfected with a plasmid containing IQGAP3 tagged with TurboGFP and a plasmid encoding for Mms19 tagged with FLAG. The protein lysate was immunoprecipitated with anti-FLAG M2 agarose beads. The precipitates were analyzed by Western blot analysis using the indicated antibodies. D and E, Analysis of the effect of IQGAP3 knockdown on MMS19 protein expression 72 hours posttransfection by Western blot analysis. D, Representative Western blot analysis. HeLa cells were transfected with either a control siRNA (siCtrl) or an IQGAP3-specific siRNA. Pan-actin was used as loading control. E, Densitometric quantification of MMS19 protein level relative to Pan-actin protein level in D. Mean ± SD from four independent experiments. *, P ≤ 0.05 (Student t test, two-tailed). F, Quantitative analysis of the effect of XPD knockdown (XPD#1, XPD#2) on the proliferation rate of IQGAP3-depleted cells (IQ3#1). Proliferation rate is normalized to the increase in cell number measured as OD 450 nm in siCtrl-transfected cells from day 1 to day 4. Data are mean ± SEM from four independent experiments. ***, P ≤ 0.001; *, P ≤ 0.05. (one-way ANOVA). G, Proposed mechanism of how IQGAP3 might regulate the Mms19/XPD/CAK axis.
mms19, a cytosolic Fe-S assembly component of the cytoplasmic iron-sulfur assembly (CIA) machinery, was first identified in Saccharomyces cerevisiae as a DNA repair gene (14). In higher eukaryotes, it has been shown that reduced MMS19 activity causes defective mitotic spindles and chromosome segregation defects (38). Recently, it has been shown in Drosophila that Mms19 prevents by binding Xpd the interaction of Xpd with Cdk-activating kinase (CAK) complex (Cdk7/Cyclin H/Mat1) as well as Xpd-mediated CAK inhibition (14). Consequently, when Mms19 is bound to XPD, the CAK subunit Cdk7 is free to phosphorylate and activate Cdks allowing cell-cycle progression (40). Because knockdown of IQGAP3 induced a decrease in MMS19 protein levels, we hypothesized that after IQGAP3 knockdown XPD will be free to bind and inhibit the CAK complex delaying cell-cycle progression. To prove this hypothesis, we tested whether knockdown of XPD can rescue the decreased rate of proliferation observed in case of IQGAP3 knockdown. For this purpose, HeLa cells were transfected with two different siRNAs against XPD in combination with siIQ3#1 and the proliferation rate was assessed. Our data showed that knockdown of XPD partially rescued the proliferation rate in IQGAP3-depleted cells (Fig. 7F; Supplementary Fig. S4H). Finally, Kaplan–Meier analysis shows that MMS19 high expression is associated with an increased lethality compared with patients with low MMS19 expression (Supplementary Fig. S4I). Taken together, these results suggest that IQGAP3 regulates cell-cycle progression, in part, by controlling the protein level of MMS19 and thus its binding capacity to XPD allowing the free CAK complexes to phosphorylate and activate Cdks (Fig. 7G).
Discussion
The cell cycle is a critical process for organism development and tissue homeostasis. Misregulation of cell-cycle progression is known to lead to cancer initiation and progression. Thus, understanding upstream and downstream pathways of cell-cycle regulators is fundamental. Here, we conclude that IQGAP3 is a YAP target and is required for proper cell-cycle progression and genome stability in the human cervical cancer HeLa cell line suggesting a potential role in cervical cancer tumorigenesis. Our data suggest that one important mechanism used by IQGAP3 to control proliferation is modulating the MMS19/XPD/CAK axis. Several lines of evidence support these conclusions. First, IQGAP3 mRNA expression is upregulated in cervical cancer tissues compared with their paired normal tissues and its expression is inversely correlated to the overall survival of patients with cervical cancer. Second, genetic and pharmacologic inhibition of YAP/TAZ function significantly decreased IQGAP3 mRNA levels while overexpression of constitutive active YAP conversely increased them. Moreover, YAP binds to two active enhancers that are linked to the IQGAP3 promoter and promotes the binding of B-MYB, a known coactivator of G2–M phase genes (41), to the IQGAP3 promoter. Third, siRNA-mediated downregulation of IQGAP3 reduced the proliferation rate of human cervical cancer HeLa cells. Fourth, IQGAP3 knockdown caused an increased percentage of cells in S phase, a delay in mitosis progression, as well as multipolar spindle formation and aneuploidy. Finally, protein–protein interaction studies revealed that IQGAP3 interacts with MMS19 and knockdown of XPD partially rescued the reduced proliferation rate upon IQGAP3 knockdown.
Our work demonstrates that IQGAP3 is required for proper cell-cycle progression. Many other studies have already reported the influence of IQGAP3 on proliferation. Nevertheless, these studies are either controversial (2, 12) or do not provide conclusive information on when and how IQGAP3 acts in the cell cycle. Several mechanisms have been proposed: (i) Binding to Ras (2) or PKCδ (7) modulating PI3K/Akt/mTOR and Ras/Raf/MEK/ERK signaling pathways; (ii) Binding to anillin affecting cytokinesis (9). Considering that IQGAPs are known to be evolutionarily conserved scaffold proteins containing several domains mediating the interaction with a large variety of proteins, it is not surprising that IQGAP3 might play multiple roles in cell-cycle progression.
Our data suggest that IQGAP3 has a dual role in cell-cycle control by regulating mitosis and S phase via MMS19/XPD/CAK signaling. The IQGAP3-dependent regulation of mitosis and bipolar spindle formation is supported by several lines of evidence. First, the delay in cell proliferation observed upon IQGAP3 knockdown is rescued by XPD reduction. Second, Cdk1 phosphorylation of ZEN-4/MLKP1, a component of the centralspindlin complex, is important for timing the central spindle assembly and maintaining genome stability (42). Third, both interactors of IQGAP3, anillin and MAP4, are Cdk1 substrates. While anillin needs to be phosphorylated by Cdk1 to promote successful cytokinesis (43), alteration of MAP4 phosphorylation status modifies the progression into or through G2–M phases (44, 45). Thus, the mitotic delay upon IQGAP3 knockdown might be due to Cdk1 inactivity, caused by XPD-dependent CAK inactivation, resulting in an altered phosphorylation status of ZEN-4/MLKP1, anillin, and MAP4. Of importance, even though XPD knockdown rescued, in part, the proliferation rate in IQGAP3-depleted cells, we cannot rule out the possibility that the mitotic phenotypes observed after IQGAP3 depletion are caused directly by a reduction of MMS19 protein levels. In fact, similar to MMS19 knockdown, IQGAP3 knockdown results in multipolar spindles, improper chromosome segregation, and increased time from nuclear envelope break down to anaphase (14, 38, 46).
Our data suggest that IQGAP3 is not only required for proper mitosis but also S phase entry and/or progression, as an increased percentage of HeLa cells in S phase was observed upon IQGAP3 depletion. The interactome of IQGAP3 suggests that IQGAP3 is involved in G1–S phase transition as it is enriched in the category “G1–S transition of mitotic cell cycle.” The interactome indicates, for example, that IQGAP3 binds to Api5, which is known to contribute to E2F1 control of the G1–S cell-cycle phase transition (47) as well as PPM1G, a phosphatase of p27, which regulates cell-cycle progression from G1 to S phase (48). However, how IQGAP3 regulates S phase still remains unclear. Yet, the modulation of the MMS19/XPD/CAK axis by IQGAP3 provides a possible explanation. CDKs, which control progression through all cell phases, require activation (T) loop phosphorylation for full activity and CAK is the only known enzyme capable of activating CDKs (49). Consequently, during G1–S transition, inactivation of CAK complex causes a reduced phosphorylation/activity of CDK2 and thus a delay in S phase entry (50). In case of IQGAP3 knockdown, decreased MMS19 protein quantity should result in inactivity of the CAK complex, and consequently, reduced activity of CDK2 generating a delay in S phase entry. In an asynchronous cell population, this results in an increased percentage of cells in S phase. Thus, IQGAP3 might contribute to proper cell-cycle progression into S phase and through M phase by modulating the MMS19/XPD/CAK signaling.
The cell proliferation experiments have shown that knockdown of IQGAP3 decreases the proliferation rate by around 50%. One possible reason for incomplete block of proliferation might be that other members of the IQGAP family compensate IQGAP3 absence as all the three members share high similarity within their protein sequence and thus, possibly their biological functions (51). Because IQGAP2 is not detectable in HeLa cells, IQGAP1 might compensate IQGAP3. Notably, several groups have positively associated IQGAP1 function to proper mitotic progression [spindle orientation (52), nuclear envelope reformation, and cytokinesis (53)], and to early S phase transition (54). Moreover, Adachi and colleagues have shown that concomitant knockdown of IQGAP1 and IQGAP3 has greater effect in increasing the rate of multinucleated cells compared with the single knockdown (9). Therefore, it is reasonable to hypothesize that IQGAPs can partially compensate for each other.
Our data demonstrate that, as described previously for other cancer types (15), IQGAP3 mRNA expression is generally upregulated in cervical cancer tissues compared with their healthy counterparts and its expression is inversely correlated with the overall survival rate. However, IQGAP3 expression levels seem to be independent of parameters such as tumor stage or specific histopathologic features. This particular characteristic of IQGAP3 expression makes IQGAP3 an interesting candidate as a possible tumor marker. In support of this hypothesis, some working groups have started to investigate the role of IQGAP3 for cancer prognosis in colon adenocarcinomas (55).
IQGAP3 appears to be a promising target for cancer treatment. This hypothesis is supported by the fact that IQGAP3 depletion decreased proliferation, migration, and invasiveness of several cancer cell lines (3–5, 7–11). Moreover, it has been shown that IQGAP3 knockdown in A549 cells reduced their metastatic capacity in vivo (4) and overexpression in hepatocarcinoma HCCML3 cells increased tumor sizes and numbers of intrahepatic metastatic nodules (6). While these data clearly associate IQGAP3 to cancer, it remains unclear why IQGAP3 is increased in cancers. Increased expression might simply reflect increased cell proliferation and migration. On the other hand, aneuploidy is considered as a defining feature of nearly all cancer cells (56). Thus, based on our data, IQGAP3 might be upregulated in cancer cells to prevent genome instability. Importantly, our data indicate that while IQGAP3 inhibition might be initially effective in decreasing cancer cell proliferation, this approach harbors the risk to promote aneuploidy, and therefore, the formation of more aggressive cancers. Thus, it is important to further elucidate in the future up- and downstream signaling mechanisms of IQGAP3.
Collectively, we have identified a new function of IQGAP3 in mitotic progression and genome stability with implications for the treatment for cancer.
Authors' Disclosures
M. Leone reports grants from Friedrich-Alexander Universität Erlangen-Nürnberg (Erlangen, Germany) during the conduct of the study. F. Ferrazzi reports grants from German Research Foundation during the conduct of the study. M. Eckstein reports grants, personal fees, and nonfinancial support from AstraZeneca; grants from STRATIFYER; grants, personal fees, and nonfinancial support from CEPHEID; personal fees from GenomicHealth; grants and personal fees from Janssen; personal fees from MSD and Astellas outside the submitted work. S. Gaubatz reports grants from German Research Foundation (DFG) and Deutsche Krebshilfe during the conduct of the study. F.B. Engel reports grants from Friedrich-Alexander Universität Erlangen-Nürnberg (Erlangen, Germany), German Research Foundation, Wilhelm Sander-Stiftung, and Research Foundation Medicine at the University Clinic Erlangen during the conduct of the study. No disclosures were reported by the other authors.
Authors' Contributions
M. Leone: Conceptualization, data curation, formal analysis, funding acquisition, investigation, visualization, writing–original draft, writing–review and editing. S. Cazorla-Vázquez: Investigation. F. Ferrazzi: Formal analysis. J.L. Wiederstein: Data curation, formal analysis, investigation. M. Gründl: Resources, investigation. G. Weinstock: Resources, investigation. S. Vergarajauregui: Investigation. M. Eckstein: Resources, formal analysis. M. Krüger: Data curation, formal analysis, supervision. S. Gaubatz: Resources, supervision, funding acquisition. F.B. Engel: Conceptualization, data curation, supervision, funding acquisition, visualization, writing–original draft, writing–review and editing.
Acknowledgments
The authors thank Jennifer Redlingshoefer, Christina Goula, Melanie Schubert, and Jana Petzold for technical assistance; Anne Straube for the plasmid GFP-uMAP4; Anna Överby Wernstedt for the plasmid MMS19-FLAG; Luiz Zerbini for the plasmid Cdk11p58-HA; Eva Rühl for RNA samples of verteporfin-treated cells; Chirine El Baba, Jelena Ivanovska, and Regine Schneider-Stock for assistance with PI and Annexin stainings and/or FACS analysis; as well as Robert Becker for critical reading of the manuscript. This work was supported by the Emerging Fields Initiative Cell “Cycle in Disease and Regeneration (CYDER)” (Friedrich-Alexander Universität Erlangen-Nürnberg, to F.B. Engel), by the German Research Foundationx (DFG, INST 410/91–1 FUGG and EN453/12–1, to F.B. Engel; GA 575/9–1 and GA 575/10–1, to S. Gaubatz; TRR305, project Z01, to F. Ferrazzi), by the Wilhelm Sander-Stiftung (2019.143.1, to F.B. Engel), by the Deutsche Krebshilfe (70112811, to S. Gaubatz), an ELAN Program Grant (ELAN-18–12–17–1-Leone, to M. Leone), and by the Research Foundation Medicine at the University Clinic Erlangen, Germany (to F.B. Engel).
The costs of publication of this article were defrayed in part by the payment of page charges. This article must therefore be hereby marked advertisement in accordance with 18 U.S.C. Section 1734 solely to indicate this fact.
References
Supplementary data
HeLa cell stably transfected with mCherry-α-tubulin transfected with siIQ3#1.
siRNA sequence information
Primary antibody information
Interactome of IQGAP3






