Abstract
Aberrant activation of the Wnt/β-catenin signaling pathway is a critical event in advanced prostate cancer, but the genetic alterations that activate the Wnt signaling pathway in many other cancers are rarely observed in prostate cancer. Other molecular mechanisms that regulate the Wnt signaling pathway in prostate cancer remain to be identified. Here, it is demonstrated that KIF3a, a subunit of kinesin-II motor protein, functions as an agonist of the Wnt signaling pathway in prostate cancer. KIF3a is upregulated in the majority of human prostate cancer cell lines and primary tumor biopsies. The expression levels of KIF3a correlate with a higher Gleason score, tumor–node–metastasis stage, and metastatic status of prostate cancer. Moreover, exogenous expression of KIF3a promoted cell growth in the benign prostate cells, whereas silencing KIF3a in cancer cells decreased cell proliferation, anchorage-independent cell growth, and cell migration/invasion. Mechanistically, KIF3a increases CK1-dependent DVL2 phosphorylation and β-catenin activation in prostate cancer cells, leading to transactivation of the Wnt-signaling target genes such as cyclin D1, HEF1, and MMP9. These findings support the notion that upregulation of KIF3a is causal of aberrant activation of Wnt signaling in advanced prostate cancer through the KIF3a–DVL2–β-catenin axis.
Implications: Inactivation of KIF3a may improve survival of patients with advanced prostate cancer in which Wnt signaling is activated. Mol Cancer Res; 12(4); 491–503. ©2014 AACR.
Introduction
Prostate cancer remains the most diagnosed cancer and the second leading cause of cancer-related death in men in the United States (1). Although the incidence and mortality of this cancer are decreasing, advanced or aggressive prostate cancer remains the major cause of prostate cancer–related death (1). Aggressive prostate cancer is characterized by early age onset, high Gleason score (7–10), high prostate-specific antigen level (more than 50 ng/mL), and/or androgen independence (2, 3). The mortality of patients with aggressive prostate cancer is about four times higher than nonaggressive prostate cancer (4). Because aggressive and nonaggressive prostate cancer have dramatically different clinical outcomes, markers associated with aggressiveness of prostate cancer would be of great clinical utility. Identifying these markers and understanding their mechanisms will identify novel therapeutic or chemopreventive targets for patients with aggressive prostate cancer.
Wnt signaling plays a crucial role in the progression of prostate cancer, and particularly, in aggressive prostate cancer (5–11). Wnt activation in other tumor types, such as colon cancer, is induced by gene mutations in APC, β-catenin, or AXIN1/2, components of the β-catenin destruction complex of the Wnt signaling pathway (12–14). In cells harboring these mutations, β-catenin accumulates, translocates to the nucleus, and interacts with the T-cell factor/lymphoid enhancer factor (TCF/LEF) family of transcription factors to activate specific Wnt target genes, such as c-Myc, cyclin D1, HEF1, and MMPs (matrix metalloproteinases) leading to tumorigenesis (15–18). In addition, increased phosphorylation of DVL2 also activates Wnt/β-catenin signaling in certain cancers (19). However, in contrast with colon cancer, mutations in β-catenin and APC are rare in prostate cancer (20). Only 5% of prostate tumors harbor activating mutations in β-catenin and even less contain APC mutations; however, the frequency of nuclear accumulation of β-catenin was reported in 23% to 83% of prostate cancer (21). Thus, the mechanisms activating the Wnt/β-catenin signaling pathway in a large proportion of prostate cancer have yet to be identified.
KIF3a is a member of the kinesin family of motor proteins. It has been implicated downstream of the Hedgehog-signaling complex and has been shown to regulate early development, ciliogenesis, and tumorigenesis (22). Interestingly, KIF3a interacts with Wnt-signaling component, APC, through an association with the kinesin superfamily-associated protein (KAP3) for regulating cell migration (23). As a microtubule-directed motor subunit of the KIF3 complex, KIF3a also plays an important role in the subcellular transport of β-catenin–cadherin(s) complex (24). In addition, it was demonstrated that KIF3a can constrain β-catenin–dependent Wnt signaling through dual ciliary and nonciliary mechanisms (25). Moreover, selective deletion of Kif3a in osteoblasts of the Kif3a9Oc-cKO mice impairs osteoblast-mediated bone formation through multiple pathways, including Wnt signaling (26). Although these studies provided evidence that KIF3a regulates the Wnt signaling pathway, whether KIF3a plays a role in the activation of the Wnt signaling pathway in prostate cancer remains unknown.
In this study, we measured the expression levels of KIF3a in prostate cancer cell lines and primary tumor tissues and showed the correlation of KIF3a levels with prostate cancer progression and metastasis. We also examined the role of KIF3a in phosphorylation of DVL2 and in activation of the Wnt signaling pathway and identified the KIF3a downstream targets cyclin D1, MMP9, and HEF1. Our data provide evidence to support the hypothesis that upregulation of KIF3a activates the Wnt signaling pathway to promote prostate cancer cell proliferation and cancer progression. KIF3a is a potential therapeutic target for advanced prostate cancer.
Materials and Methods
Cell lines, primary tumor tissues, and tissue microarray
Cell lines, including 293T, LNCaP, DU145, PC-3, and RWPE-2, were purchased from American Type Culture Collection (ATCC); BPH1 (27), P69 (28), M12 (29), M2182 (30), and C4-2B (31) cell lines were kindly provided by Dr. Haojie Huang (Mayo Clinic, Rochester, MN) or Dr. Shahriar Koochekpour (LSUHSC, New Orleans, LA). All the cell lines were maintained in an appropriate medium according to the protocols of the ATCC. The human prostate cancer tumor tissues were obtained from the Louisiana Cancer Research Consortium (LCRC; New Orleans, LA) with patient consent and the Institutional Review Board approval. The prostate tissue microarray was purchased from US Biomax, Inc.
Western blotting, immunofluorescence, and immunohistochemistry analyses
Western blotting was performed as described previously (32) using anti-KIF3a (Sigma), anti–β-catenin (BD Transduction Laboratories), anti-MMP9 (EMD Millipore), anti-HEF1 (ImmuQuest), anti-DVL2 (Cell Signaling Technology) and anti-cyclin D1 (BD Transduction Laboratories) antibodies. Protein bands were visualized using the Enhanced Chemiluminescence Kit (Thermo Scientific). For immunofluorescence analysis, cells were grown on 12-well chamber slides coated with 100 nmol/L poly-l-lysine (Invitrogen) for 24 hours. Cells were then washed, fixed, and blocked in 1% bovine serum albumin (BSA)–PBS, incubated with primary antibodies and goat anti-rabbit secondary antibody conjugated to Alexa 488 (Invitrogen). Imaging was performed on Carl Zeiss fluorescence microscope or Confocal Laser Scanning Microscope. ImageJ 1.47 (NIH, Bethesda, MD) software was used for fluorescence intensity measurement and densitometry analysis of Western blot. Immunohistochemical analyses of the human prostate tissue microarray were conducted using the anti-KIF3a antibody (Sigma). Tissue sections were deparaffinized and rehydrated. Antigen retrieval was achieved by boiling the sections for 20 minutes in 10 mmol/L citric acid buffer (pH6.0). After a 10-minute treatment with 3% hydrogen peroxide in 1× PBS to remove endogenous peroxidase and a 30 minutes incubation with 5% BSA for blocking nonspecific binding, tissue sections were incubated with KIF3a antibody (1:100 in 2% BSA) overnight and followed by incubation with biotinylated goat anti-rabbit antiserum (Jackson ImmunoResearch Laboratories) diluted 1:200 in 2% BSA for 30 minutes at room temperature, and detected with the ABC Immunodection Kit (Vector Laboratories). Sections were counterstained with Harris hematoxylin solution (Sigma), passed through a dehydration process and cover slipped. The stained sections were scored as 0 (no staining), 1 (+, weak positive), 2 (++, medium positive), and 3 (+++, strong positive), respectively. To assess the specificity of antibodies used for immunohistochemistry (IHC), omission of the primary antibodies or incubation of samples with normal rabbit IgG as the negative control was performed in tumor samples in parallel with regular anti-KIF3a antibody incubation. These negative controls demonstrated no immunoreactivity.
Overexpression and shRNA-mediated silencing of KIF3a
The KIF3a-expressing construct was generated by inserting human KIF3a cDNA into pCMV–Tag2b vector (Stratagene) with BamHI/HindIII restriction sites, and verified by sequencing. Transient overexpression of KIF3a was performed, according to the manufacturer's instructions, by transfection using X-tremeGene HP DNA transfection reagent (Roche). Lentiviral short hairpin RNA (shRNA) constructs targeting KIF3A or a scramble control were generated by inserting the sequences 5′-TCCGCCAGTTTCAGAAAGAAA-3′ (shKIF3a-1), 5′-CCAAAGACATTTACTTTCGAT-3′ (shKIF3a-2), or 5′-CCTAAGGTTAAGTCGCCCTCG-3′ (shControl) into the pLKO.1 vector (Addgene) with the AgelI/EcoRI restriction sites. The lentiviral particles expressing the control or KIF3a shRNA were produced in 293T cells using pPACKH1-XL Packaging Mix (System Biosciences) and FuGENE Transfection Reagent (Roche) following the manufacture's instructions. Transfection of LNCaP cells was conducted following a protocol previously described (33). Knockdown efficiency was determined by Western blot analysis 48 hours after transduction.
Cell proliferation and anchorage-independent growth assays
LNCaP cells were transduced with lentiviral particles expressing shKIF3a or control shRNA for 48 hours and then plated at a density of 5 × 103 cells per well in 96-well plates. The p69 cells were transfected with pCMV KIF3a or pCMV vector constructs at a density of 5 × 103 cells per well in 96-well plates. The growth and viability effects of KIF3a knockdown on LNCaP cell or overexpression on p69 cell were determined using MTT assay (Promega) as described in the manufacturer's instruction. Three independent experiments were performed and each experiment was performed in triplicates. Clonogenic growth of cells was evaluated by assessing plating efficiency for anchorage-independent growth in soft agar using an approach described previously (34). Colonies were scored at day 16 after plating. The results were shown as a mean ± SD of colonies from three independent experiments.
In vitro cell migration and invasion assays
In vitro cell migration was determined with a 24-well Transwell plate (8-μm pore polycarbonate membrane inserts, Corning Inc.) according to the manufacturer's protocol. The cells were trypsinized, washed, and suspended in serum-free medium. A total of 1 × 105 cells were placed in the upper chamber of the insert and the lower chamber of the insert was filled with migration-inducing medium that contained 10% FBS and 40 μg/mL Collagen I (Sigma). After incubation for 24 hours, the cells on the top chambers were gently removed with cotton swabs. The migratory cells on the bottom of the membrane were fixed with 100% methanol for 10 minutes and stained with 0.1% crystal violet for 30 minutes. Five different views were randomly chosen under a microscope, and the cell number on the bottom side of the membrane was counted. The results were shown as a mean ± SD of migration cells from three independent experiments.
The cancer cell invasive ability with KIF3a knockdown and control was examined with a BD BioCoat Matrigel Invasion Chamber (BD Biosciences) according to the manufacturer's protocol. For these assays, 2.5 × 104 cells were plated in the Matrigel-coated chamber inserts. Cells were suspended in a medium without serum or growth factors, and medium with 10% serum was used as a chemoattractant in the lower chamber. After incubation at 37°C for 18 hours, the noninvasive cells on the top chambers were gently removed with cotton swabs. The invading cells on the underside of the membrane were fixed in 100% methanol for 10 minutes, air dried, stained in 0.1% crystal violet, and counted under a microscope. The numbers of invaded cells in five random microscopic fields were counted and the results were shown as the fold change relative to shRNA control.
Cell-cycle analysis
Cell-cycle analysis was performed using propidium iodide staining as described previously (35). In brief, LNCaP cells were transduced with the lentiviral constructs for 2 days, and were trypsinized and washed with PBS, and fixed in 70% ethanol for 24 hours. Cells were then washed once in cold PBS and stained with PBS containing 20 μg/mL propidium iodide, 0.1% triton-100, and 200 μg/mL DNase-free RNase for 30 minutes at room temperature while protected from light. The cell cycle was analyzed using FACSCalibur flow cytometer and Cell Quest software (BD Biosciences).
TCF reporter assay
To determine the effects of KIF3a on β-catenin/TCF reporter constructs, cells were transfected in 24-well plates, with either TOPFLASH or FOPFLASH (100 ng) and the internal control plasmid pRL–TK (5 ng; Promega) and other plasmids indicated, using LipofectAMINE 2000 Reagent (Invitrogen). The cells were incubated for 36 hours at 37°C, washed with PBS, and then lysed to measure luciferase reporter gene expression by dual-luciferase reporter assay system (Promega). Firefly luciferase activity was normalized to Renilla luciferase activity. All results are expressed as a mean ± SD for independent triplicate cultures.
Quantitative real-time PCR
Total RNA was extracted from cultured cells by homogenizing in TRizol Reagent according to the manufacturer's instruction (Invitrogen). The Superscript First-Strand Kit was used to synthesize first-strand cDNA (Invitrogen). Quantitative real-time PCR (qRT-PCR) was carried out with iQ SYBR Green Supermix (Bio-Rad) using primers: HEF1, forward primer 5′-ACTGATGCAGCAGACCTTTG-3′, reverse primer 5′-TGGCACTTGGTAGATGGTGT-3′; MMP9, forward primer: 5′-CCGGACCAAGGATACAGTTT-3′, reverse primer: 5′–CGGCACTGAGGAATGATCTA-3′; cyclin D1, forward primer 5′-CTGTTTGGCGTTTCCCAGAGTCATC-3′, reverse primer 5′-AGCCTCCTCCTCACACCTCCTC-3′. Quantitation of gene expression was calculated by the comparative Ct method. GAPDH (glyceraldehyde-3-phosphate dehydrogenase) was chosen as the housekeeping gene for template concentration control. Data were analyzed according to the comparative cycle threshold (Ct) method and were normalized by GAPDH expression in each sample as we previously described (32).
Statistical analysis
Data are expressed as a mean ± SD from at least three experiments. Statistical analyses were performed by using the Student t test and χ2 tests as appropriate. The χ2 test was applied to compare KIF3a expression level with the Gleason scores, TNM (tumor–node–metastasis) stage, and metastasis status of prostate cancer. P < 0.05 was considered statistically significant.
Results
Upregulation of KIF3a in prostate cancer cell lines and primary tumor tissues
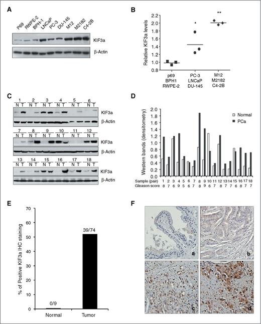
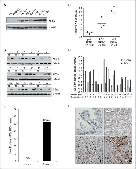
To investigate the role of KIF3a in prostate tumorigenesis, we first compared KIF3a protein levels in six prostate cancer cell lines and three benign prostate epithelial cell lines by Western blotting. We found that the average expression level of KIF3a in prostate cancer cell lines was almost double that of the level in the benign cell lines (Fig. 1A and B). Moreover, the three metastatic prostate cancer cell lines (M12, M182, and C4-2B) had the highest expression levels of KIF3a among all prostate cancer cell lines analyzed (Fig. 1B). The aberrant expression of KIF3a observed in prostate cancer cell lines was further validated in vivo by Western blot analysis of 18 paired fresh-frozen primary prostate tumors and their matched adjacent normal prostate tissues (Fig. 1C). Of the 18 tumors, 12 of the 13 tumors with Gleason scores of 7 or above showed relatively higher levels of KIF3a expression compared with matched normal tissues, whereas five (#3, 5, 6, 10, and 15) of the six tumors with low Gleason scores (5 or 6) showed relatively lower levels of KIF3a expression (Fig. 1D). These data indicate that KIF3a is upregulated in prostate cancer and suggest that the expression level of KIF3a likely increases as the tumor becomes more aggressive.
KIF3a is upregulated in prostate cancer (PCa). A and B, KIF3a levels in PCa cell lines were determined by Western blotting and by densitometry analysis of the Western bands. The intensity of the KIF3a bands was normalized to the intensity of their respective β-actin bands and quantified against each other. *, P < 0.05 and **, P < 0.01 as compared with benign prostate epithelial cell lines. C and D, KIF3a levels were determined in 18 paired prostate tumors and matched normal prostate tissues by Western blotting and by quantification of the protein bands as described in A and B. E, the histogram shows the percentage of positive IHC staining of KIF3a in 9 normal and 74 PCa tissues samples. The IHC staining of a prostate tissue microarray was performed with a KIF3a antibody. F, representative microphotographs of IHC analysis of KIF3a in the prostate tissue microarray. Images a to d represent IHC staining in normal prostate and grade 1–3 PCa tissues (magnification, ×200).
KIF3a is upregulated in prostate cancer (PCa). A and B, KIF3a levels in PCa cell lines were determined by Western blotting and by densitometry analysis of the Western bands. The intensity of the KIF3a bands was normalized to the intensity of their respective β-actin bands and quantified against each other. *, P < 0.05 and **, P < 0.01 as compared with benign prostate epithelial cell lines. C and D, KIF3a levels were determined in 18 paired prostate tumors and matched normal prostate tissues by Western blotting and by quantification of the protein bands as described in A and B. E, the histogram shows the percentage of positive IHC staining of KIF3a in 9 normal and 74 PCa tissues samples. The IHC staining of a prostate tissue microarray was performed with a KIF3a antibody. F, representative microphotographs of IHC analysis of KIF3a in the prostate tissue microarray. Images a to d represent IHC staining in normal prostate and grade 1–3 PCa tissues (magnification, ×200).
KIF3a upregulation and prostate cancer progression
For clinical relevance, we determined the expression levels of KIF3a by IHC in a prostate tumor tissue microarray with 89 unrelated prostate tissue sample cores. We found a high level expression of KIF3a (scored as +2 and +3) in 39 of 74 (53%) tumor tissues but absent or very low level expression of KIF3a (scored as 0 and +1) in all nine normal prostate tissues (Table 1; Fig. 1E). KIF3a staining was observed in both the cytoplasm and nucleus of cancer cells and staining scores were obtained by intensity × percentage of cells. The representative images of the KIF3a staining in normal or prostate tumor tissues are presented in Fig. 1F.
KIF3a expression levels and clinic characteristics of prostate cancer
| a. KIF3a expression levels and the Gleason scores of prostate cancer . | ||||
|---|---|---|---|---|
| . | IHC score . | . | ||
| Gleason scores . | 0–1+ . | 2+ . | 3+ . | Total . |
| Normal | 9 (100%) | 0 | 0 | 9 |
| 3–5 | 4 (50%) | 4 (50%) | 0 | 8 |
| 6–7 | 16 (47%) | 17 (50%) | 1 (3%) | 34 |
| 8–10 | 16 (50%) | 9 (28%) | 7 (22%) | 32 |
| ND | 6 | |||
| Total | 89 | |||
| b. KIF3a expression levels and the TNM stages of prostate cancer | ||||
| IHC score | ||||
| TNM stages | 0–1+ | 2+ | 3+ | Total |
| T0 | 9 | 0 | 0 | 9 |
| T1 | 2 (67%) | 1 (33%) | 0 | 3 |
| T2 | 29 (66%) | 12 (27%) | 3 (7%) | 44 |
| T3 | 7 (28%) | 16 (64%) | 2 (8%) | 25 |
| T4 | 3 (38%) | 2 (25%) | 3 (38%) | 8 |
| Total | 89 | |||
| c. KIF3a expression levels and metastasis status of prostate cancer | ||||
| IHC score | ||||
| Metastatic stages | 0–1+ | 2+ | 3+ | Total |
| Normal | 9 (100%) | 0 | 0 | 9 |
| M0 | 32 (56%) | 23 (40%) | 2 (4%) | 57 |
| M1 | 10 (43%) | 8 (35%) | 5 (22%) | 23 |
| Total | 89 | |||
| a. KIF3a expression levels and the Gleason scores of prostate cancer . | ||||
|---|---|---|---|---|
| . | IHC score . | . | ||
| Gleason scores . | 0–1+ . | 2+ . | 3+ . | Total . |
| Normal | 9 (100%) | 0 | 0 | 9 |
| 3–5 | 4 (50%) | 4 (50%) | 0 | 8 |
| 6–7 | 16 (47%) | 17 (50%) | 1 (3%) | 34 |
| 8–10 | 16 (50%) | 9 (28%) | 7 (22%) | 32 |
| ND | 6 | |||
| Total | 89 | |||
| b. KIF3a expression levels and the TNM stages of prostate cancer | ||||
| IHC score | ||||
| TNM stages | 0–1+ | 2+ | 3+ | Total |
| T0 | 9 | 0 | 0 | 9 |
| T1 | 2 (67%) | 1 (33%) | 0 | 3 |
| T2 | 29 (66%) | 12 (27%) | 3 (7%) | 44 |
| T3 | 7 (28%) | 16 (64%) | 2 (8%) | 25 |
| T4 | 3 (38%) | 2 (25%) | 3 (38%) | 8 |
| Total | 89 | |||
| c. KIF3a expression levels and metastasis status of prostate cancer | ||||
| IHC score | ||||
| Metastatic stages | 0–1+ | 2+ | 3+ | Total |
| Normal | 9 (100%) | 0 | 0 | 9 |
| M0 | 32 (56%) | 23 (40%) | 2 (4%) | 57 |
| M1 | 10 (43%) | 8 (35%) | 5 (22%) | 23 |
| Total | 89 | |||
To examine the potential correlation of KIF3a expression level and tumor characteristics, we compared the tumors with strong KIF3a expression (the highest level of IHC staining scored as +3) to their respective Gleason score, TNM stage, and metastatic status. We observed a stepwise correlation between strong KIF3a expression and the tumor Gleason score (Table 1a). High KIF3a expression was observed in 22% of tumors with Gleason scores of 8 to 10 and 3% with Gleason scores of 6 to 7 but was not observed in normal or tumor tissues with Gleason scores below 6. The correlation between strong KIF3a expression and high Gleason scores of 8 to 10 is statistically significant (χ2 test; P < 0.005). Similarly, elevated KIF3a expression correlates significantly with the highest tumor TNM grade, T4 (χ2 test; P < 0.005; Table 1b). Of note, 38% of T4 tumors were scored as high KIF3a expression compared with 8% of T3, 7% of T2, and 0% of T1 or T0 samples. Consistently, increased KIF3a expression was observed in 22% of metastatic prostate tumors compared with only 4% of the localized prostate tumors (Table 1c). The different expression levels of KIF3a between metastatic (M1) and nonmetastatic prostate tumors (M0) are statistically significant (χ2 test; P < 0.01). Taken together, these data indicate that high-level expression of KIF3a is associated with aggressive prostate cancer, suggesting that increased KIF3a expression may promote prostate cancer progression and metastasis.
KIF3a regulates prostate cancer cell proliferation in vitro
To investigate the effect of KIF3a on prostate cancer progression and aggressiveness, we performed cell proliferation assay and anchorage-independent colony formation assay. As shown in Fig. 2A, transient overexpression of KIF3a in benign prostate p69 cells, which had low-level expression of KIF3a, increased cell proliferation (P < 0.05). In contrast, silencing KIF3a in LNCaP cells, which have a high-level expression of KIF3a, using the two different lentiviral KIF3a–shRNA constructs specifically against human KIF3a significantly reduced the cell growth rate compared with the cells expressing scramble shRNA (P < 0.05; Fig. 2B). Silencing KIF3a in LNCaP cells significantly reduced (P < 0.005) the number of colonies on soft agar compared with the control cells (Fig. 2C). These data demonstrate that upregulation or depletion of KIF3a promotes or inhibits cell growth, respectively, suggesting that KIF3a upregulation observed in the majority of prostate cancer probably promotes prostate cancer cell progression.
KIF3a regulates prostate cell proliferation and anchorage-independent cell growth. A, proliferation rate of p69 cells with overexpression of KIF3a versus vector control. The cells were cultured in 96-well plates at a density of 5 × 103 per well in 100 μL growth medium after transient transfection of pCMV–KIF3a construct or pCMV vector control. The proliferation of KIF3a-overexpressing cells was measured by MTT assays at the indicated number of days. KIF3a overexpression efficiency was determined using Western blotting. β-Actin was used as a loading control. Values, mean ± SD of three independent experiments performed in triplicates. *, P < 0.05. B, proliferation rate of LNCaP cells with knockdown of KIF3a versus vector control. LNCaP cells (2 × 105/well) were transducted with two different lentiviral shKIF3a (shKIF3a-1 and shKIF3a-2) or control shRNA and then cultured in 96-well plates at a density of 5 × 103 per well in 100 μL growth medium. MTT assay was performed at the indicated time points. Values, mean ± SD of three independent experiments performed in triplicates. *, P < 0.05. KIF3a knockdown efficiency was determined using Western blotting as shown. C, quantitative data of soft agar colony formation assay and representative images of colonies by LNCaP cells 16 days posttransduction with two shRNA-targeting KIF3a or negative control. Colonies >50 μm in diameter were counted. Data, mean ± SD of three independent experiments performed in triplicates.
KIF3a regulates prostate cell proliferation and anchorage-independent cell growth. A, proliferation rate of p69 cells with overexpression of KIF3a versus vector control. The cells were cultured in 96-well plates at a density of 5 × 103 per well in 100 μL growth medium after transient transfection of pCMV–KIF3a construct or pCMV vector control. The proliferation of KIF3a-overexpressing cells was measured by MTT assays at the indicated number of days. KIF3a overexpression efficiency was determined using Western blotting. β-Actin was used as a loading control. Values, mean ± SD of three independent experiments performed in triplicates. *, P < 0.05. B, proliferation rate of LNCaP cells with knockdown of KIF3a versus vector control. LNCaP cells (2 × 105/well) were transducted with two different lentiviral shKIF3a (shKIF3a-1 and shKIF3a-2) or control shRNA and then cultured in 96-well plates at a density of 5 × 103 per well in 100 μL growth medium. MTT assay was performed at the indicated time points. Values, mean ± SD of three independent experiments performed in triplicates. *, P < 0.05. KIF3a knockdown efficiency was determined using Western blotting as shown. C, quantitative data of soft agar colony formation assay and representative images of colonies by LNCaP cells 16 days posttransduction with two shRNA-targeting KIF3a or negative control. Colonies >50 μm in diameter were counted. Data, mean ± SD of three independent experiments performed in triplicates.
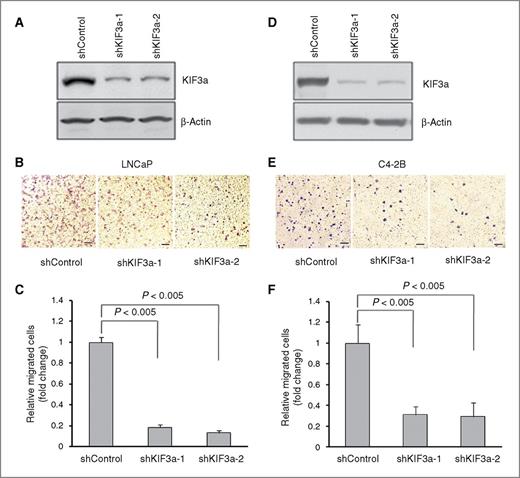
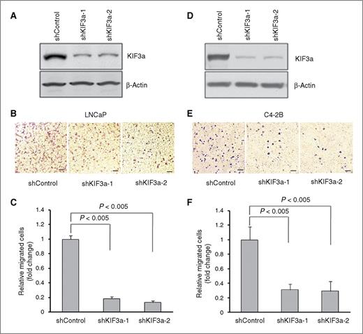
KIF3a induces prostate cancer cell migration and invasion in vitro
The highest levels of KIF3a observed in metastatic prostate cancer cell lines and in high percentage of metastatic prostate tumor tissues suggest that KIF3a may be involved in prostate cancer metastasis. Therefore, we assessed the effects of KIF3a manipulation on cell migration and invasion by Boyden Chamber assays. Silencing of KIF3a by lentiviral KIF3a–shRNA in LNCaP cells reduced cell migration rate by more than 80% compared with the control cells (Fig. 3A–C). In addition, the invasive capability of the C4-2B cell (a bone metastatic LNCaP-derivative prostate cancer cell line) was reduced by more than 75% when KIF3a was reduced by shRNA compared with the control cells (Fig. 3D–F). These results provide evidence that upregulation of KIF3a may be involved in the metastatic process of prostate cancer.
Effects of KIF3a depletion on PCa cell migration and invasion. A to C, cell migration analysis of LNCaP cells with lentiviral shRNA–mediated depletion of KIF3a or shRNA control. Cells that migrated through Transwell microporous membrane were fixed in methanol and stained with crystal violet. A, KIF3a knockdown efficiency was determined using Western blotting as shown. β-Actin was used as a loading control. B, photos are representative fields of migration cells on the membrane. Scale bars, 100 μm. C, bar graphs represent the relative fold difference of migrated cell numbers compared with control cells. P < 0.005 compared with shRNA control–transducted cells. D to F, effects of KIF3a depletion on invasion of C4-2B cells. C4-2B cells transduced with scramble shRNA, KIF3a shRNA-1, or KIF3a shRNA-2 were plated on Matrigel-coated Transwell filters containing 10% FBS in the bottom well. Cells that migrated through Matrigel-coated Transwell membrane were fixed in methanol and stained with crystal violet. D, KIF3a knockdown efficiency was determined using Western blotting as shown. β-Actin was used as a loading control. E, representative images of cells on the Transwell filters. Scale bars, 100 μm. F, the numbers of invading cells were counted and the invasion values are shown as fold change of invading cells relative to control with the means ± SD of three experiments performed in triplicate. P < 0.005 compared with shRNA control cells.
Effects of KIF3a depletion on PCa cell migration and invasion. A to C, cell migration analysis of LNCaP cells with lentiviral shRNA–mediated depletion of KIF3a or shRNA control. Cells that migrated through Transwell microporous membrane were fixed in methanol and stained with crystal violet. A, KIF3a knockdown efficiency was determined using Western blotting as shown. β-Actin was used as a loading control. B, photos are representative fields of migration cells on the membrane. Scale bars, 100 μm. C, bar graphs represent the relative fold difference of migrated cell numbers compared with control cells. P < 0.005 compared with shRNA control–transducted cells. D to F, effects of KIF3a depletion on invasion of C4-2B cells. C4-2B cells transduced with scramble shRNA, KIF3a shRNA-1, or KIF3a shRNA-2 were plated on Matrigel-coated Transwell filters containing 10% FBS in the bottom well. Cells that migrated through Matrigel-coated Transwell membrane were fixed in methanol and stained with crystal violet. D, KIF3a knockdown efficiency was determined using Western blotting as shown. β-Actin was used as a loading control. E, representative images of cells on the Transwell filters. Scale bars, 100 μm. F, the numbers of invading cells were counted and the invasion values are shown as fold change of invading cells relative to control with the means ± SD of three experiments performed in triplicate. P < 0.005 compared with shRNA control cells.
KIF3a activates the Wnt/β-catenin signaling pathway in prostate cancer cells
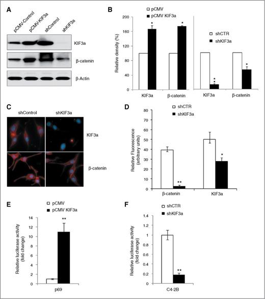
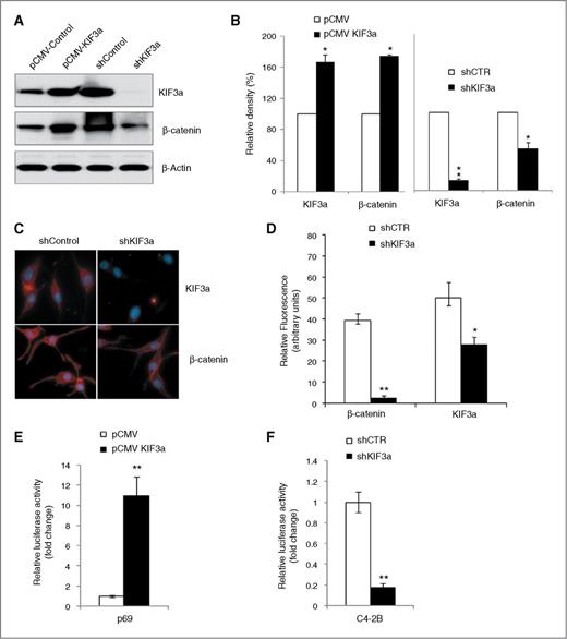
To determine the potential downstream effectors of the KIF3a signaling, which may have contributed to prostate cancer cell proliferation and invasion, we examined the expression levels of β-catenin by Western blotting following exogenous KIF3a expression in p69 cells or silencing of KIF3a in LNCaP cells. We found that overexpression of KIF3a in p69 cells induced upregulation of β-catenin, whereas silencing of KIF3a in LNCaP cells reduces the expression level of β-catenin (Fig. 4A and B). In agreement with the Western blot data, immunofluorescence analysis indicates that silencing of KIF3a in LNCaP cells reduced β-catenin levels in both the cytoplasm and nuclei (Fig. 4C and D). Moreover, TCF reporter assays showed that overexpression of KIF3a in p69 cells increases TCF activity, whereas silencing of KIF3a in C4-2B cells dramatically reduces TCF reporter activity (Fig. 4E and F). These results indicate that KIF3a contributes to prostate cancer cell proliferation and invasion probably through activation of the Wnt/β-catenin signaling pathway.
KIF3a modulates the expression of β-catenin in PCa cells. A, KIF3a modulates the protein expression of β-catenin. p69 cells were transiently transfected with pCMV–tag2b–KIF3a or pCMV–tag2b vector for 48 hours, and LNCaP cells were transduced with lentiviral shKIF3a or shControl for 48 hours, cells were then collected for Western blot analysis using antibodies as indicated. β-Actin was used as a loading control. B, densitometric quantification of the protein bands of (A) as described in Fig. 1. *, P < 0.05; **, P < 0.005. C, KIF3a and β-catenin expression was analyzed by immunostaining in C4-2B cell following silencing of KIF3a. C4-2B cells were transduced with lentiviral shKIF3a or shControl for 48 hours, and cells were then immunostained with the indicated antibodies after methanol fixation and permeabilization with 0.5% Triton X-100. Of note, 4′,6-diamidino-2-phenylindole was used to counter stain the nuclei. D, the intensities of immunostained fluorescence in individual cell were measured by ImageJ software and expressed as relative fluorescence (arbitrary units). Figure shows mean ± SD of four independent measurements. *, P < 0.05 and **, P < 0.005 compared with control cells. E and F, KIF3a regulates β-catenin/TCF–driven transcription. KIF3a overexpression p69 cell (E), or KIF3a knockdown C4-2B cell (F) were transfected with TOPflash (100 ng) and FOPflash (100 ng) along with 5 ng of pRL-SV40, and luciferase activities were determined 36 hours after transfection. Renilla luciferase vector was used as an internal control. Normalized luciferase activity of control cells was set to 1, and results are given in relative luciferase activity. Statistics, **, P < 0.005 compared with control cells.
KIF3a modulates the expression of β-catenin in PCa cells. A, KIF3a modulates the protein expression of β-catenin. p69 cells were transiently transfected with pCMV–tag2b–KIF3a or pCMV–tag2b vector for 48 hours, and LNCaP cells were transduced with lentiviral shKIF3a or shControl for 48 hours, cells were then collected for Western blot analysis using antibodies as indicated. β-Actin was used as a loading control. B, densitometric quantification of the protein bands of (A) as described in Fig. 1. *, P < 0.05; **, P < 0.005. C, KIF3a and β-catenin expression was analyzed by immunostaining in C4-2B cell following silencing of KIF3a. C4-2B cells were transduced with lentiviral shKIF3a or shControl for 48 hours, and cells were then immunostained with the indicated antibodies after methanol fixation and permeabilization with 0.5% Triton X-100. Of note, 4′,6-diamidino-2-phenylindole was used to counter stain the nuclei. D, the intensities of immunostained fluorescence in individual cell were measured by ImageJ software and expressed as relative fluorescence (arbitrary units). Figure shows mean ± SD of four independent measurements. *, P < 0.05 and **, P < 0.005 compared with control cells. E and F, KIF3a regulates β-catenin/TCF–driven transcription. KIF3a overexpression p69 cell (E), or KIF3a knockdown C4-2B cell (F) were transfected with TOPflash (100 ng) and FOPflash (100 ng) along with 5 ng of pRL-SV40, and luciferase activities were determined 36 hours after transfection. Renilla luciferase vector was used as an internal control. Normalized luciferase activity of control cells was set to 1, and results are given in relative luciferase activity. Statistics, **, P < 0.005 compared with control cells.
KIF3a regulates expression levels of cyclin D1, MMP9, and HEF1 in prostate cancer cells
Cyclin D1 is a Wnt/β-catenin–signaling target, and elevation of cyclin D1 accelerates cell-cycle progression and cell proliferation (36, 37). We, therefore, investigated whether KIF3a regulates the expression of cyclin D1 in prostate cancer. The results from both Western blot analysis and quantitative real-time reverse transcription PCR analysis indicated that the level of cyclin D1 was increased in p69 cells ectopically expressing KIF3a but was reduced in LNCaP cells expressing KIF3a-specific shRNA (Fig. 5A–D). In addition, cell flow cytometry analysis of LNCaP cells expressing either KIF3a-specific shRNA or scramble shRNA demonstrated that KIF3a-dependent downregulation of cyclin D1 by KIF3a shRNA increased G0–G1 cell population (Fig. 5E). These results suggest that KIF3a-induced cell proliferation is probably through transactivation of cyclin D1 due to KIF3a-dependent activation of the Wnt signaling pathway in prostate cancer.
KIF3a regulates MMP9, HEF1, and cyclin D1 expression in PCa cells. A, qRT-PCR analysis of MMP9, HEF1, and cyclin D1 transcripts from p69 cells after overexpression of KIF3a for 48 hours or from LNCaP cells after KIF3a depletion with lentiviral shKIF3a for 48 hours. Data, mean values ± SD from three independent experiments. Statistics, *, P < 0.05; **, P < 0.005; ***, P < 0.001. B, Western blot analysis of whole-cell lysates against antibodies as indicated from the same cells described in A. β-Actin was used as a loading control. C and D, quantification of the Western bands of B. All protein levels were normalized to β-actin level. Densitometric quantification of protein was relative to the control set in each case (indicated by a value of percentage). Bar graph, mean ± SD of values from three independent experiments. *, P < 0.05; **, P < 0.01, and ***, P < 0.005. E, KIF3a modulates cell-cycle progression. LNCaP cells after KIF3a depletion with lentiviral shKIF3a for 48 hours as described in B were subjected to flow cytometry analysis. Silencing of KIF3a leads to accumulation of LNCaP cells in G0–G1 phase of the cell cycle. On the basis of DNA content, cells in G0–G1 can be distinguished from those in S and G2–M. The percentages of cells in each phase are shown. Values, means ± SD; n = 2. Bars with asterisks are significantly different from control values of the corresponding cell-cycle phase, *, P < 0.05; **, P < 0.005.
KIF3a regulates MMP9, HEF1, and cyclin D1 expression in PCa cells. A, qRT-PCR analysis of MMP9, HEF1, and cyclin D1 transcripts from p69 cells after overexpression of KIF3a for 48 hours or from LNCaP cells after KIF3a depletion with lentiviral shKIF3a for 48 hours. Data, mean values ± SD from three independent experiments. Statistics, *, P < 0.05; **, P < 0.005; ***, P < 0.001. B, Western blot analysis of whole-cell lysates against antibodies as indicated from the same cells described in A. β-Actin was used as a loading control. C and D, quantification of the Western bands of B. All protein levels were normalized to β-actin level. Densitometric quantification of protein was relative to the control set in each case (indicated by a value of percentage). Bar graph, mean ± SD of values from three independent experiments. *, P < 0.05; **, P < 0.01, and ***, P < 0.005. E, KIF3a modulates cell-cycle progression. LNCaP cells after KIF3a depletion with lentiviral shKIF3a for 48 hours as described in B were subjected to flow cytometry analysis. Silencing of KIF3a leads to accumulation of LNCaP cells in G0–G1 phase of the cell cycle. On the basis of DNA content, cells in G0–G1 can be distinguished from those in S and G2–M. The percentages of cells in each phase are shown. Values, means ± SD; n = 2. Bars with asterisks are significantly different from control values of the corresponding cell-cycle phase, *, P < 0.05; **, P < 0.005.
Next, we examined the effect of KIF3a on expression of MMP2/9 and HEF1, the three Wnt-signaling targets that have been shown to be involved in cancer cell migration/invasion and are the hallmark of prostate cancer metastasis (38–40). qRT-PCR analysis showed that the RNA levels of MMP9 and HEF1 were increased in p69 cells following overexpression of KIF3a while being reduced in C4-2B cells following KIF3a depletion by KIF3a shRNA (Fig. 5A). However, no obvious change of MMP2 activity or expression was detected in these cells (data not shown). Protein levels of MMP9 and HEF1 showed the consistent up-/downregulatory tendency as mRNA level of KIF3a after manipulation of KIF3a expression level except the MMP9 protein was barely detected in p69 cells (Fig. 5B–D). Taken together, these data indicate that KIF3a may modulate prostate cancer migration and invasion through Wnt-dependent activation of MMP9 and HEF1 contributing to prostate cancer metastasis.
KIF3a increases DVL2 phosphorylation via CK1 in prostate cancer cells
To understand the mechanism of KIF3a-dependent activation of Wnt signaling, we studied the stability and the phosphorylation of DVL2 in prostate cancer because the increase of DVL2 phosphorylation activates canonical Wnt signaling in prostate cancer (41). We found that the expression of KIF3a in p69 cells increased DVL2 phosphorylation and its protein level (Fig. 6A and B). In contrast, silencing of KIF3a in LNCaP cells reduced DVL2 phosphorylation and its protein level (Fig. 6A and B). In addition, silencing of DVL2 by DVL2-specific shRNA following overexpression of KIF3a in p69 cells reduced phosphorylation of DVL2 and expression level of β-catenin (Fig. 6C and D). Furthermore, we also showed that KIF3a-induced DVL2 phosphorylation is CK1-dependent because treatment of p69 cells overexpressing KIF3a with the CK1 inhibitor D4476 abolished KIF3a-induced DVL2 phosphorylation (Fig. 6E). These results indicate that upregulation of KIF3a in advanced prostate cancer activates the Wnt signaling pathway probably through induction of CK1-dependent DVL2 phosphorylation.
KIF3a modulates CK1-dependent DVL2 phosphorylation in PCa cells. A, KIF3a induces DVL2 expression and phosphorylation. Western blot analysis of DVL2 in whole-cell lysates of the same samples as described in Fig. 5A for DVL2 expression and phosphorylation levels. B, densitometry analysis of protein bands in figure A for DVL2 expression and phosphorylation levels are shown as means ± SD of three independent experiments. *, P < 0.05; ***, P < 0.001. C and D, β-catenin levels were assessed by Western blot analysis following overexpression of KIF3a and silencing of DVL2 in p69 cells. Levels of phosphorylated DVL2 and β-catenin were normalized to β-actin. Densitometry analyses of protein bands in C were displayed as the mean ± SD of values from three independent experiments. **, P < 0.005. E, CK1 inhibitor abolishes KIF3a-induced DVL2 phosphorylation. Western blot analysis of DVL2 in p69 cells overexpressing KIF3a following starvation and treatment with 100 μmol/L D4476 or vehicle (dimethyl sulfoxide) for 2 hours. F, ligand-independent activation of KIF3a–DVL2–β-catenin signaling in PCa. In PCa, KIF3a probably functions as an agonist of the β-catenin/TCF signaling by promoting DVL2 phosphorylation and stabilizing β-catenin in the absence of Wnt stimulation. Subsequently, stabilized β-catenin activates the transcriptional targets, including MMP9, HEF1, and cyclin D1. Elevation of cyclin D1 increases PCa cell proliferation and tumorigenesis, whereas elevation of MMP9 and HEF1 contributes to the regulation of PCa cell migration and invasion for potential metastasis of PCa.
KIF3a modulates CK1-dependent DVL2 phosphorylation in PCa cells. A, KIF3a induces DVL2 expression and phosphorylation. Western blot analysis of DVL2 in whole-cell lysates of the same samples as described in Fig. 5A for DVL2 expression and phosphorylation levels. B, densitometry analysis of protein bands in figure A for DVL2 expression and phosphorylation levels are shown as means ± SD of three independent experiments. *, P < 0.05; ***, P < 0.001. C and D, β-catenin levels were assessed by Western blot analysis following overexpression of KIF3a and silencing of DVL2 in p69 cells. Levels of phosphorylated DVL2 and β-catenin were normalized to β-actin. Densitometry analyses of protein bands in C were displayed as the mean ± SD of values from three independent experiments. **, P < 0.005. E, CK1 inhibitor abolishes KIF3a-induced DVL2 phosphorylation. Western blot analysis of DVL2 in p69 cells overexpressing KIF3a following starvation and treatment with 100 μmol/L D4476 or vehicle (dimethyl sulfoxide) for 2 hours. F, ligand-independent activation of KIF3a–DVL2–β-catenin signaling in PCa. In PCa, KIF3a probably functions as an agonist of the β-catenin/TCF signaling by promoting DVL2 phosphorylation and stabilizing β-catenin in the absence of Wnt stimulation. Subsequently, stabilized β-catenin activates the transcriptional targets, including MMP9, HEF1, and cyclin D1. Elevation of cyclin D1 increases PCa cell proliferation and tumorigenesis, whereas elevation of MMP9 and HEF1 contributes to the regulation of PCa cell migration and invasion for potential metastasis of PCa.
Discussion
The Wnt signaling pathway is frequently activated in advanced prostate cancer. But the underlying molecular mechanisms are poorly understood. In this study, we showed for the first time that the motor protein KIF3a is a potent activator of the Wnt signaling pathway in human prostate cancer. We showed that KIF3a is upregulated in the majority of prostate cancer cell lines and primary tumor tissues. The upregulation of KIF3a activates the Wnt signaling pathway as demonstrated by increased CK1-dependent DVL2 phosphorylation, β-catenin activation, and increased expression of Wnt-signaling target genes such as cyclin D1. These findings suggest the presence of a novel KIF3a–DVL2–β-catenin axis in human prostate cancer (Fig. 6F). Cyclin D1 is a well-known Wnt target gene. It is often associated with advanced prostate cancer for increasing the proliferative potential of human prostate cancer cells (42). We show that KIF3a modulates cyclin D1 expression and KIF3a-dependent downregulation of cyclin D1 increases cell population in G0–G1 phase. These data provide evidence that upregulation of KIF3a is one of the molecular mechanisms activating the Wnt signaling pathway in a subgroup of patients with prostate cancer, particularly in advanced prostate cancer.
Metastatic potential is the hallmark of the advanced prostate cancer. Many studies on dysregulation of Wnt signaling in prostate cancer suggest that aberrant activation of β-catenin is correlated with tumor progression and metastasis (11, 43, 44). In this report, we showed that KIF3a regulates prostate cancer cell migration and invasion through KIF3a-dependent activation of MMP-9 and HEF1, which are two Wnt-signaling target genes (45, 32). It has been reported that excessive production of MMP-9, the major MMP, correlates with aggressive prostate cancer (46). HEF1, a key protein in cell migration, has recently been shown to promote prostate cancer invasion (47). We showed that KIF3a modulates the expression of MMP9 and HEF1 in metastatic prostate cancer cell lines. Importantly, depletion of KIF3a by shRNA reduced the expression of MMP9, HEF1, and the invasive properties of metastatic C4-2B cells. These data support the notion that KIF3a activates the Wnt signaling pathway, leading to transactivation of MMP-9 and HEF1, and increasing the metastatic potential of prostate cancer.
The association of KIF3a upregulation with metastatic potential in prostate cancer is also clinically evident in prostate cancer specimens. We observed that among all the prostate cancer cell lines analyzed, the three metastatic prostate cancer cell lines expressed the highest levels of KIF3a (Fig. 1A). Consistently, the highest level expression of KIF3a, shown by strong IHC staining (scored as +3), was detected in a high frequency of tumors with a higher Gleason score (8–10), high TNM grade (T4), and metastasis (Table 1). These data further suggest that upregulation of KIF3a may associate with prostate cancer aggressiveness and metastasis. However, although the association is statistically significant, the numbers of tissue specimens analyzed in this study are rather small. Further analysis of large sample sets of prostate cancer will be necessary to determine the significance of upregulation of KIF3a in clinical practice and possible therapeutic interventions for advanced prostate cancer.
In summary, we demonstrated for the first time that KIF3a is a novel agonist of the Wnt signaling pathway in human prostate cancer and an oncoprotein associated with prostate cancer progression and metastasis. KIF3a controls prostate cancer cell proliferation and invasion, at least in part, through the induction of DVL2 phosphorylation and transcriptional activation of three Wnt target genes: cyclin D1, HEF1, and MMP-9 (Fig. 6F). Furthermore, this study reveals a new molecular mechanism for activation of the Wnt signaling pathway in prostate cancer through the KIF3a–DVL2–β-catenin axis. KIF3a may be a potential therapeutic target for advanced prostate cancer in which Wnt signaling is activated.
Disclosure of Potential Conflicts of Interest
No potential conflicts of interest were disclosed.
Authors' Contributions
Conception and design: Z. Liu, Y. Li, W. Liu
Development of methodology: Z. Liu, Z. Wang, Y. Li, Z. Wang, W. Liu
Acquisition of data (provided animals, acquired and managed patients, provided facilities, etc.): Z. Liu, R.E. Rebowe, Z. Wang, J.S. DePaolo, W. Liu
Analysis and interpretation of data (e.g., statistical analysis, biostatistics, computational analysis): Z. Liu, R.E. Rebowe, J.S. DePaolo, W. Liu
Writing, review, and/or revision of the manuscript: Z. Liu, R.E. Rebowe, W. Liu
Administrative, technical, or material support (i.e., reporting or organizing data, constructing databases): Z. Liu, J. Guo, C. Qian, W. Liu
Study supervision: Z. Liu, W. Liu
Acknowledgements
The authors thank Dr. Haojie Huang and Dr. Shahriar Koochekpour for providing some of the prostate cell lines and Euraque Samantha for critical editing of this article.
Grant Support
This work was supported by NIH grants R01 CA115555, R01 CA115555-03S1, and P20 MD004817, and Research Enhancement Fund from Louisiana State University School of Medicine (New Orleans, LA; to W. Liu).
The costs of publication of this article were defrayed in part by the payment of page charges. This article must therefore be hereby marked advertisement in accordance with 18 U.S.C. Section 1734 solely to indicate this fact.





