Abstract
Endocrine resistance remains a major clinical challenge in estrogen receptor (ER)–positive breast cancer. Despite the encouraging results from clinical trials for the drugs targeting known survival signaling, relapse is still inevitable. There is an unmet need to discover new drug targets in the unknown escape pathways. Here, we report Nemo-like kinase (NLK) as a new actionable kinase target that endows previously uncharacterized survival signaling in endocrine-resistant breast cancer.
The effects of NLK inhibition on the viability of endocrine-resistant breast cancer cell lines were examined by MTS assay. The effect of VX-702 on NLK activity was verified by kinase assay. The modulation of ER and its coactivator, SRC-3, by NLK was examined by immunoprecipitation, kinase assay, luciferase assay, and RNA sequencing. The therapeutic effects of VX-702 and everolimus were tested on cell line- and patient-derived xenograft (PDX) tumor models.
NLK overexpression endows reduced endocrine responsiveness and is associated with worse outcome of patients treated with tamoxifen. Mechanistically, NLK may function, at least in part, via enhancing the phosphorylation of ERα and its key coactivator, SRC-3, to modulate ERα transcriptional activity. Through interrogation of a kinase profiling database, we uncovered and verified a highly selective dual p38/NLK inhibitor, VX-702. Coadministration of VX-702 with the mTOR inhibitor, everolimus, demonstrated a significant therapeutic effect in cell line-derived xenograft and PDX tumor models of acquired or de novo endocrine resistance.
Together, this study reveals the potential of therapeutic modulation of NLK for the management of the endocrine-resistant breast cancers with active NLK signaling.
Despite the tremendous success of endocrine therapies in estrogen receptor (ER)–positive breast cancer, endocrine resistance is a common and major clinical challenge. This study identified Nemo-like kinase (NLK) as a new actionable kinase target for endocrine-resistant breast cancer and reveals its novel function in modulating ERα transcriptional activity under endocrine stress. This study also uncovered and therapeutically evaluated a dual p38 and NLK inhibitor, VX-702, in patient- and cell line–derived xenograft tumor models of intrinsic and acquired endocrine resistance. This study reveals the potential benefit of targeting NLK and repurposing VX-702 for the management of the endocrine-resistant breast cancers with active NLK signaling.
Introduction
Endocrine therapy is the most common and effective therapy for estrogen receptor–positive (ER+) breast cancers. The selective ER modulator, tamoxifen, is a widely used endocrine agent, especially for premenopausal patients (1). However, many ER+ breast tumors treated with endocrine therapy will develop endocrine resistance, especially in the advanced disease. On the basis of the onset of resistance during the course of endocrine treatment, endocrine resistance can be classified into de novo (primary) or acquired (secondary) resistance (2). Many ER modulators, cell-cycle regulators, key growth factor receptors, and downstream kinases have been implicated in conferring endocrine resistance. To date, only a few targeted agents, especially mTOR and CDK4/6 inhibitors, have proven effective in overcoming it, and resistance eventually develops in most patients due to the emergence of alternative survival pathways (3, 4). The results from recent clinical trials for the drugs targeting the known survival pathways suggest that there are likely many escape pathways that endow resistance to endocrine therapy (3). This fuels the need to discover key new targets in the unknown escape pathways and drugs that can block these targets.
In this study, our integrative analysis of genomic datasets identified Nemo-like kinase (NLK), whose overexpression is associated with worse outcome following endocrine therapy, as an actionable kinase target for endocrine-resistant breast cancer. As a member of the MAPK family, NLK encodes a serine/threonine-protein kinase that regulates a wide range of transcription factors and determines cell fate during development. In addition, NLK is known to play an important role in NGF-stimulated neurite outgrowth and stress responses (5, 6). In cancer, NLK has been reported to play a crucial role in cell proliferation, invasiveness, and apoptosis through regulating a variety of transcription factors (7). However, NLK may act as either a tumor suppressor or an oncogene depending on the tumor contexts (7–10). For example, in prostate cancer, NLK overexpression was found to inhibit androgen receptor transcriptional activity and induce apoptosis (8). In contrast, overexpression of NLK was found to promote the proliferation and invasion of lung cancer, and predicts poor prognosis (9). The function of NLK in breast cancer remains controversial. An earlier report suggested that NLK suppressed proliferation and induced apoptosis in breast cancer (11). However, a most recent report suggested that NLK is predominantly localized to the nucleus of breast cancer cells, in contrast to the cytoplasmic localization in normal breast tissues, which is considered as a mechanism to protect cancer cells from apoptosis (12). To date, the function of NLK, especially the nuclear-localized protein, and its role in breast cancer endocrine resistance have not been characterized. Our study reveals a novel role of NLK in breast cancer endocrine resistance and identifies a highly selective dual p38 and NLK inhibitor, VX-702, that exhibits significant therapeutic effects when combined with mTOR inhibitors in cell line- and patient-derived xenograft (PDX) mouse models of primary and acquired endocrine resistance.
Materials and Methods
Gene expression data and survival analysis
To evaluate the predictive value of NLK overexpression, we compiled several publicly available gene expression datasets from Gene Expression Omnibus (GEO, http://www.ncbi.nlm.nih.gov/geo/), including Loi and colleagues (GSE6532, tamoxifen treated and untreated; ref. 13), Symmans and colleagues (GSE17705, tamoxifen treated; ref. 14), and Wang and colleagues (GSE2034, untreated; ref. 15). To correct for batch effect, gene expression signals were normalized with quantile normalization. These processed expression signals were then applied to survival analysis. The NLK probe set “218318_s_at” that is present in both Affymetrix U133A and U133 plus2 platforms was used in the analysis. NLK overexpression was defined on the basis of the cutoff of median + median absolute deviation (MAD) calculated in R for each expression dataset using default constant (1.4826). Kaplan–Meier analyses were carried out using the R survival package. Patients were divided into two groups on the basis of the above cutoff (NLK high and the rest). Follow-up time was constrained to a maximum of 10 years. P values were derived from the “survdiff” function of the R package implementing the log-rank test (rho = 0; uncorrected for multiple comparisons). For the Affymetrix Human Exon 1.0 ST data for breast cancer cell lines (16), exon expression signals were extracted using the RMA-sketch of Affymetrix power tools and gene expression signals were summarized by taking the mean of exon expression values.
Cell culture
BT483, MDA-MB-415, CAMA1, HCC1428, T47D, and MCF12A cells were obtained from the ATCC. ATCC distributed cell lines were authenticated routinely through short tandem repeat (STR) profiling and were low passage and contamination free. The MCF7-TamR and T47D-TamR cells were generated in Schiff laboratory and were provided to us along with the parental MCF7 cells, as described previously (17–19). The MCF7 cells were authenticated by MD Anderson Cell Authentication Core Facility through STR profiling. HCC1428 and BT483 cells were cultured in RPMI1640 (ATCC) with 10% to 20% FBS and 200 mg/mL l-Glutamine (Invitrogen) according to ATCC recommendation. MDA-MB-415 cells were cultured in DMEM (Thermo Fisher Scientific) with 10% FBS and 200 mg/mL l-Glutamine (Invitrogen). MCF12A cells were cultured as described previously (20). Tamoxifen-resistant (TamR) cells were established by continuous passage of parental cells in the presence of 10–7 mol/L tamoxifen. TamR cells were propagated in phenol red-free RPMI1640, with 5% charcoal dextran–treated FBS (Thermo Fisher Scientific) and 10–7 mol/L tamoxifen. Cell lines were routinely tested for Mycoplasma contamination following a published protocol (12).
Plasmid construction, transfection, and infection
The NLK-specific siRNA No. 1 (5′-GUCAGUAACAGAUCCAAGA-3′) and siRNA No. 2 (5′-GAGCUGAAUUUGAAGACUA-3′) and control siRNAs (ON-TARGETplus Nontargeting Pool, D-001810-10-50) were purchased from Dharmacon. Two batches of siRNA No. 1 from Dharmacon were used in our studies, the lot number used for Figs. 1B and C and 3A is WXIFW-000005, and the lot number for Fig. 3G and H is WXIFW-000015. We also used a Sigma version NLK siRNA No. 1 (Supplementary Fig. S5). Although all these three versions of siRNA No. 1 have the same sequence, the batch WXIFW-000005 showed less knockdown efficiency compared with the other two versions. The siRNAs were transfected using Lipofectamine RNAi MAX Reagent (Invitrogen) according to the manufacturer’s protocol. The full-length cDNA of NLK was purchased from OriGene (catalog No. SC124920) and the open reading frame (ORF) was introduced into the inducible lentiviral pTINDLE vector (21). This vector features an inducible promoter (pTRE-tight), a transactivator (rtTA3), and a lentiviral backbone for effective gene delivery. All subclones were verified by capillary sequencing. The NLK overexpression vector used for the rescue experiment contained a few silent mutations that do not affect the amino acids. Selected cell lines were infected with the lentiviral vectors in medium containing 6 μg/mL Polybrene (Sigma-Aldrich). The stable lines expressing NLK ORF were selected with Geneticin (Invitrogen). Doxycycline (Sigma-Aldrich) was used for the induction of NLK ORF (10–2,000 ng/mL doxycycline).
Identification of NLK as a new kinase target in endocrine-resistant breast cancer. A, NLK overexpression predicts worse outcome in patients with ER+ breast cancer treated with tamoxifen monotherapy, but not in untreated patients. The association of NLK overexpression with RFS in tamoxifen-treated and -untreated patients with luminal breast cancer was assessed using public gene expression datasets by Loi and colleagues (13), Symmans and colleagues (14), and Wang and colleagues (15). DRFS, distant relapse-free survival. Here, the cutoff for NLK overexpression was determined on the basis of median plus one MAD (see Materials and Methods). B, The effect of NLK inhibition by two independent siRNAs on the growth of the BT483 and HCC1428 luminal breast cancer cell lines, as well as the MCF12A benign breast epithelial cells. C, The therapeutic effect of NLK silencing by two independent siRNAs on 4-hydroxytamoxifen treatment in the primary endocrine-resistant BT483 cells and the acquired TamR clones of MCF7 and T47D cell lines, as well as the parental MCF7 and T47D cells. *, P < 0.05; **, P < 0.01; ***, P < 0.001 based on t test (timepoint experiments) or ANOVA (tamoxifen dose curves) compared with siRNA controls. The error bars represent the SDs.
Identification of NLK as a new kinase target in endocrine-resistant breast cancer. A, NLK overexpression predicts worse outcome in patients with ER+ breast cancer treated with tamoxifen monotherapy, but not in untreated patients. The association of NLK overexpression with RFS in tamoxifen-treated and -untreated patients with luminal breast cancer was assessed using public gene expression datasets by Loi and colleagues (13), Symmans and colleagues (14), and Wang and colleagues (15). DRFS, distant relapse-free survival. Here, the cutoff for NLK overexpression was determined on the basis of median plus one MAD (see Materials and Methods). B, The effect of NLK inhibition by two independent siRNAs on the growth of the BT483 and HCC1428 luminal breast cancer cell lines, as well as the MCF12A benign breast epithelial cells. C, The therapeutic effect of NLK silencing by two independent siRNAs on 4-hydroxytamoxifen treatment in the primary endocrine-resistant BT483 cells and the acquired TamR clones of MCF7 and T47D cell lines, as well as the parental MCF7 and T47D cells. *, P < 0.05; **, P < 0.01; ***, P < 0.001 based on t test (timepoint experiments) or ANOVA (tamoxifen dose curves) compared with siRNA controls. The error bars represent the SDs.
Cell viability assays
Cell viability was measured for 5 to 7 days by MTS cell proliferation assay using the CellTiter 96 Kit according to the manufacturer’s directions (Promega). 4-hydroxytamoxifen (tamoxifen) was obtained from Sigma-Aldrich (H7904) and the NLK inhibitor, VX-702, was obtained from LC Laboratories (V-9366; Fig. 2D and E) or Vertex Pharmaceuticals Incorporated (Lot A2805-25B; Figs. 2E–G and 3–6). For tamoxifen sensitivity studies, cells were first deprived of estrogen (ED) using phenol red-free medium with 5% charcoal dextran–stripped FBS for 48 hours. The cells (5,000/well for BT483 and 2,500/well for the rest cell lines) were then seeded and reverse transfected with siRNA (final concentration 10 nmol/L), and exposed to different doses of 4-hydroxytamoxifen (0.0005–1 μmol/L) or VX-702 (0.005–10 μmol/L) at 48 hours after transfection. Cell viability was assessed after 7 days (all cell lines, except BT483) or 14 days (BT483) following drug treatment and the surviving fraction of cells for each dose of drug was calculated by dividing the optical density (O.D.) value from the drug-treated wells with that of the vehicle-treated wells.
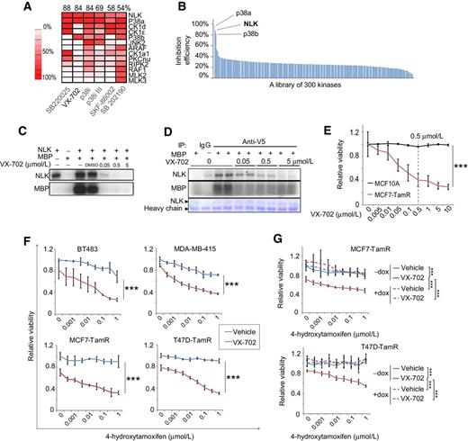
Identification of a novel dual p38 and NLK inhibitor, VX-702, and its therapeutic effect to tamoxifen treatment in vitro. A, Heatmap of “hot-spot” drug kinase assay identifying VX-702 as a potent dual p38 MAPK and NLK inhibitor with exclusive activity against p38 MAPKs and NLK. The percentage of kinase activity inhibition is shown in the red color scale. B, Bar chart showing the inhibition efficacy of VX-702 over a panel of 300 kinases based on the same dataset as in A. C, In vitro kinase assay using recombinant NLK protein and MBP as the substrates in the presence or absence of VX-702 treatment. D, In vitro kinase assay for V5-NLK immunoprecipitated from VX-702–treated MCF7 cells using MBP as the substrate. To maintain the inhibition of NLK, the immunoprecipitation product was incubated in different doses of VX-702 throughout the in vitro kinase assay process. E, The survival fraction of MCF7-TamR breast cancer cells and MCF10A noncancerous breast epithelial cells following treatment with different doses of VX-702 for 7 days; 0.5 μmol/L was determined as the effective concentration in vitro. F, The therapeutic effect of VX-702 on 4-hydroxytamoxifen treatment in primary and acquired TamR breast cancer cell lines. The assays were carried out for 7 days under ED condition. G, Induction of ectopic NLK expression rescues the therapeutic effect of VX-702 to tamoxifen treatment in the MCF7-TamR and T47D-TamR cells. ***, P < 0.001 (based on two-way ANOVA). The error bars represent the SDs. Dox, doxycycline.
Identification of a novel dual p38 and NLK inhibitor, VX-702, and its therapeutic effect to tamoxifen treatment in vitro. A, Heatmap of “hot-spot” drug kinase assay identifying VX-702 as a potent dual p38 MAPK and NLK inhibitor with exclusive activity against p38 MAPKs and NLK. The percentage of kinase activity inhibition is shown in the red color scale. B, Bar chart showing the inhibition efficacy of VX-702 over a panel of 300 kinases based on the same dataset as in A. C, In vitro kinase assay using recombinant NLK protein and MBP as the substrates in the presence or absence of VX-702 treatment. D, In vitro kinase assay for V5-NLK immunoprecipitated from VX-702–treated MCF7 cells using MBP as the substrate. To maintain the inhibition of NLK, the immunoprecipitation product was incubated in different doses of VX-702 throughout the in vitro kinase assay process. E, The survival fraction of MCF7-TamR breast cancer cells and MCF10A noncancerous breast epithelial cells following treatment with different doses of VX-702 for 7 days; 0.5 μmol/L was determined as the effective concentration in vitro. F, The therapeutic effect of VX-702 on 4-hydroxytamoxifen treatment in primary and acquired TamR breast cancer cell lines. The assays were carried out for 7 days under ED condition. G, Induction of ectopic NLK expression rescues the therapeutic effect of VX-702 to tamoxifen treatment in the MCF7-TamR and T47D-TamR cells. ***, P < 0.001 (based on two-way ANOVA). The error bars represent the SDs. Dox, doxycycline.
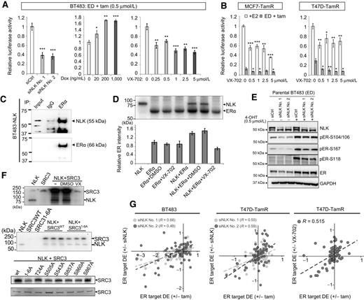
NLK phosphorylates ERα and its key coactivator, SRC-3, and modulates ER transcriptional activity in endocrine-resistant breast cancer cells. A, ERE luciferase reporter assay showing the effect of NLK inhibition/overexpression or VX-702 treatment on ER transcriptional activity in BT483 cells under ED and 0.5 μmol/L tamoxifen (Tam) treatment. B, VX-702 significantly inhibits the ER transcriptional activity in MCF7-TamR and T47D-TamR cells in the presence of E2, or ED plus different doses of 4-hydroxytamoxifen treatment. A and B, *, P < 0.05; **, P < 0.01; ***, P < 0.001. P value was calculated by t test. C, Coimmunoprecipitation of ERα using anti-ERα antibody and Western blotting using anti-NLK antibody or anti-ERα antibody in BT483-overexpressing endogenous NLK. D, In vitro kinase assay of recombinant active NLK using ERα as substrate with or without VX-702 treatment. Bar chart presents the quantified band intensity. The error bars in A–C represent the SDs. E, Western blot analysis of ER signaling in BT483 cells following NLK silencing and endocrine treatment. BT483 cells were seeded in phenol red-free medium with 5% charcoal dextran–stripped FBS containing 0.5 μmol/L tamoxifen or vehicle (ethanol) for 48 hours, and then reverse transfected with siCtrl, siNLK No. 1, and siNLK No. 2 (10 nmol/L) for 72 hours. F, NLK phosphorylates SRC-3. In vitro kinase assay using recombinant NLK and SRC-3 proteins after the indicated treatment (top). In vitro kinase assay using recombinant NLK and 1-6A–mutant SRC-3 protein (middle). In vitro kinase assay using recombinant NLK and SRC-3 protein with mutation at indicated site (1-6A mutation sites: T24A, S505A, S543A, S857A, S860A, or S867A; bottom). G, ER target gene expression changes following NLK inhibition significantly correlate with their changes following tamoxifen treatment in BT483 and T47D-TamR cells. Log2 ratio of ER target gene differential expression (DE) following tamoxifen treatment correlated with siNLK No. 1/2 treatment in BT483 cells (left). Here, we used the ER target genes (n = 76) compiled from TRUST database (66) in the analysis. Log2 ratio of ER target gene DE following tamoxifen treatment compared with siNLK No. 1/2 treatment in T47D-TamR cells (middle). Here, T47D-specific ER target genes (n = 83) provided by Lin and colleagues were used in the analysis (67). Log2 ratios of ER target gene DE between tamoxifen and VX-702 treatment in T47D-TamR cells (right). The T47D-specific ER target genes (n = 83) were used in the analysis. The Pearson correlation coefficients are shown in the figure with all P values less than 0.001. 4-OHT, 4-hydroxytamoxifen; IP, immunoprecipitation.
NLK phosphorylates ERα and its key coactivator, SRC-3, and modulates ER transcriptional activity in endocrine-resistant breast cancer cells. A, ERE luciferase reporter assay showing the effect of NLK inhibition/overexpression or VX-702 treatment on ER transcriptional activity in BT483 cells under ED and 0.5 μmol/L tamoxifen (Tam) treatment. B, VX-702 significantly inhibits the ER transcriptional activity in MCF7-TamR and T47D-TamR cells in the presence of E2, or ED plus different doses of 4-hydroxytamoxifen treatment. A and B, *, P < 0.05; **, P < 0.01; ***, P < 0.001. P value was calculated by t test. C, Coimmunoprecipitation of ERα using anti-ERα antibody and Western blotting using anti-NLK antibody or anti-ERα antibody in BT483-overexpressing endogenous NLK. D, In vitro kinase assay of recombinant active NLK using ERα as substrate with or without VX-702 treatment. Bar chart presents the quantified band intensity. The error bars in A–C represent the SDs. E, Western blot analysis of ER signaling in BT483 cells following NLK silencing and endocrine treatment. BT483 cells were seeded in phenol red-free medium with 5% charcoal dextran–stripped FBS containing 0.5 μmol/L tamoxifen or vehicle (ethanol) for 48 hours, and then reverse transfected with siCtrl, siNLK No. 1, and siNLK No. 2 (10 nmol/L) for 72 hours. F, NLK phosphorylates SRC-3. In vitro kinase assay using recombinant NLK and SRC-3 proteins after the indicated treatment (top). In vitro kinase assay using recombinant NLK and 1-6A–mutant SRC-3 protein (middle). In vitro kinase assay using recombinant NLK and SRC-3 protein with mutation at indicated site (1-6A mutation sites: T24A, S505A, S543A, S857A, S860A, or S867A; bottom). G, ER target gene expression changes following NLK inhibition significantly correlate with their changes following tamoxifen treatment in BT483 and T47D-TamR cells. Log2 ratio of ER target gene differential expression (DE) following tamoxifen treatment correlated with siNLK No. 1/2 treatment in BT483 cells (left). Here, we used the ER target genes (n = 76) compiled from TRUST database (66) in the analysis. Log2 ratio of ER target gene DE following tamoxifen treatment compared with siNLK No. 1/2 treatment in T47D-TamR cells (middle). Here, T47D-specific ER target genes (n = 83) provided by Lin and colleagues were used in the analysis (67). Log2 ratios of ER target gene DE between tamoxifen and VX-702 treatment in T47D-TamR cells (right). The T47D-specific ER target genes (n = 83) were used in the analysis. The Pearson correlation coefficients are shown in the figure with all P values less than 0.001. 4-OHT, 4-hydroxytamoxifen; IP, immunoprecipitation.
The therapeutic effect of VX-702 treatment alone or in combination with mTOR inhibitor in an acquired TamR tumor model derived from T47D cells. A, The effect of VX-702 treatment on the body weight measurements of mice from different treatment groups. NLK-high T47D-TamR tumors derived from No. 156L were transplanted into ovariectomized female nude mice and grown with tamoxifen. Upon tumor establishment, tamoxifen was withdrawn, and mice were randomized into six treatment arms: vehicle, VX-702 (50 mg/kg, o.g., twice a day), fulvestrant (Ful, 5 mg/mouse, s.c., weekly), VX-702 + fulvestrant, everolimus (Eve, 5 mg/kg, o.g., daily), or VX-702 + everolimus. B, The tumor growth curves for different treatment groups are from the same in vivo experiment as in A. The average tumor volumes of each treatment arm at different day points (top). The error bars represent the SDs. The tumor volumes of different treatment arms on day 22 (bottom). The box plot illustrates the distribution of the tumor volumes of each treatment group based on the following: minimum, first quartile, median, third quartile, the maximum, and the outliers. C, VX-702–treated tumors collected at the endpoint were subjected to RPPA analysis. Tumors were sorted on the basis of their endpoint volumes and were subdivided into two groups: large (volume > 1,000 mm3) versus small (volume < 1,000 mm3). Proteins that significantly differed between the two groups were plotted in a heatmap with the corresponding tumor volume for reference. The P values are based on t test. D, Kaplan–Meier survival plot comparing the progression-free survival of different treatment arms. Progression-free survival was analyzed on the basis of tumor-tripling time. *, P < 0.05; **, P < 0.01; ***, P < 0.001. “ns,” not significant. P values were calculated on the basis of two-way mixed ANOVA for comparing the tumor volumes and generalized Wilcoxon test for progression-free survival.
The therapeutic effect of VX-702 treatment alone or in combination with mTOR inhibitor in an acquired TamR tumor model derived from T47D cells. A, The effect of VX-702 treatment on the body weight measurements of mice from different treatment groups. NLK-high T47D-TamR tumors derived from No. 156L were transplanted into ovariectomized female nude mice and grown with tamoxifen. Upon tumor establishment, tamoxifen was withdrawn, and mice were randomized into six treatment arms: vehicle, VX-702 (50 mg/kg, o.g., twice a day), fulvestrant (Ful, 5 mg/mouse, s.c., weekly), VX-702 + fulvestrant, everolimus (Eve, 5 mg/kg, o.g., daily), or VX-702 + everolimus. B, The tumor growth curves for different treatment groups are from the same in vivo experiment as in A. The average tumor volumes of each treatment arm at different day points (top). The error bars represent the SDs. The tumor volumes of different treatment arms on day 22 (bottom). The box plot illustrates the distribution of the tumor volumes of each treatment group based on the following: minimum, first quartile, median, third quartile, the maximum, and the outliers. C, VX-702–treated tumors collected at the endpoint were subjected to RPPA analysis. Tumors were sorted on the basis of their endpoint volumes and were subdivided into two groups: large (volume > 1,000 mm3) versus small (volume < 1,000 mm3). Proteins that significantly differed between the two groups were plotted in a heatmap with the corresponding tumor volume for reference. The P values are based on t test. D, Kaplan–Meier survival plot comparing the progression-free survival of different treatment arms. Progression-free survival was analyzed on the basis of tumor-tripling time. *, P < 0.05; **, P < 0.01; ***, P < 0.001. “ns,” not significant. P values were calculated on the basis of two-way mixed ANOVA for comparing the tumor volumes and generalized Wilcoxon test for progression-free survival.
RPPA analysis of T47D-TamR xenograft tumors harvested following 15 days of treatments. A, T47D-TamR xenograft tumors were harvested after 15 days of treatments and then subjected to RPPA analysis. The proteins that showed a trend of altered expression or phosphorylation levels (P < 0.1) following concomitant everolimus and VX-702 (eve + VX) treatment compared with everolimus or VX-702 mono-treatment were plotted in the heatmap. Each column represents a xenograft tumor sample, and each row represents an antibody against a specific protein or a phosphorylation site. B, Heatmap of proteins that showed a trend of altered expression or phosphorylation levels after VX-702 alone or VX-702 + everolimus treatment compared with vehicle (P < 0.1). C, Heatmap of proteins that were changed (P < 0.1) after everolimus alone or everolimus + VX-702 treatment compared with vehicle.
RPPA analysis of T47D-TamR xenograft tumors harvested following 15 days of treatments. A, T47D-TamR xenograft tumors were harvested after 15 days of treatments and then subjected to RPPA analysis. The proteins that showed a trend of altered expression or phosphorylation levels (P < 0.1) following concomitant everolimus and VX-702 (eve + VX) treatment compared with everolimus or VX-702 mono-treatment were plotted in the heatmap. Each column represents a xenograft tumor sample, and each row represents an antibody against a specific protein or a phosphorylation site. B, Heatmap of proteins that showed a trend of altered expression or phosphorylation levels after VX-702 alone or VX-702 + everolimus treatment compared with vehicle (P < 0.1). C, Heatmap of proteins that were changed (P < 0.1) after everolimus alone or everolimus + VX-702 treatment compared with vehicle.
The therapeutic effect of VX-702 as a single agent or adjuvant to everolimus in the WHIM 11J PDX model with de novo tamoxifen resistance. A, WHIM 11J PDX tumors were transplanted into ovariectomized female nude mice in the absence of estrogen or tamoxifen supplementation. Upon tumor establishment, mice were randomized into four treatment arms: vehicle, VX-702 (50 mg/kg, o.g., twice a day), everolimus (5 mg/kg, o.g., daily), or VX-702 + everolimus. The average tumor volumes of each treatment group (left). The tumor volumes of different treatment arms on day 22 (right). The box plot illustrates the distribution of the tumor volumes of each treatment group based on the following: minimum, first quartile, median, third quartile, the maximum, and the outliers. The error bars represent the SDs. B, Kaplan–Meier survival plot comparing the progression-free survival of different treatment arms. Progression-free survival was analyzed on the basis of tumor-tripling time. C, The body weight measurements of mice in different treatment arms. *, P < 0.05; **, P < 0.01; ***, P < 0.001. P values were calculated on the basis of two-way mixed ANOVA for comparing the tumor volumes and generalized Wilcoxon test for progression-free survival.
The therapeutic effect of VX-702 as a single agent or adjuvant to everolimus in the WHIM 11J PDX model with de novo tamoxifen resistance. A, WHIM 11J PDX tumors were transplanted into ovariectomized female nude mice in the absence of estrogen or tamoxifen supplementation. Upon tumor establishment, mice were randomized into four treatment arms: vehicle, VX-702 (50 mg/kg, o.g., twice a day), everolimus (5 mg/kg, o.g., daily), or VX-702 + everolimus. The average tumor volumes of each treatment group (left). The tumor volumes of different treatment arms on day 22 (right). The box plot illustrates the distribution of the tumor volumes of each treatment group based on the following: minimum, first quartile, median, third quartile, the maximum, and the outliers. The error bars represent the SDs. B, Kaplan–Meier survival plot comparing the progression-free survival of different treatment arms. Progression-free survival was analyzed on the basis of tumor-tripling time. C, The body weight measurements of mice in different treatment arms. *, P < 0.05; **, P < 0.01; ***, P < 0.001. P values were calculated on the basis of two-way mixed ANOVA for comparing the tumor volumes and generalized Wilcoxon test for progression-free survival.
Western blot analysis
To extract total proteins, cells were homogenized in RIPA Lysis Buffer (Sigma-Aldrich), supplemented with complete Protease Inhibitor Cocktail Tablet (Roche Diagnostics). Protein extracts (30 μg) were denatured in sample buffer, separated by SDS-PAGE, and transferred onto a Nitrocellulose Membrane (Invitrogen). The membranes were blocked for 1 hour and incubated overnight at 4°C with rabbit polyclonal anti-NLK (1:1,000, Sigma, No. N8288) or with rabbit polyclonal anti-beta actin (1:1,000, Cell Signaling Technology, No. 4970) antibodies. Membranes were then incubated with horseradish peroxidase–conjugated secondary antibody and the signals were visualized by the Enhanced Chemiluminescence System (Thermo Fisher Scientific) per the manufacturer’s instructions. Polyclonal antibodies against cyclin D1 and ERα were purchased from Santa Cruz Biotechnology and Thermo Fisher Scientific, respectively. pERα-S118 (2511) antibody was purchased from Cell Signaling Technology, and pERα-S104/106 (BS3131R) and pERα-S167 (BS0894R) were purchased from Bioss antibodies.
Luciferase assay
Cells were cotransfected with 1 μg of an ERE (estrogen response element) luciferase reporter construct (ERE-TK-Luc) and 0.1 μg of pCMV β-galactosidase as an internal control for transfection efficiency in serum-free medium using XtremeGene HP (Roche Diagnostics). Such vector normalization is recommended for transiently transfected cells (22). After 24 hours, the cells were treated with or without doxycycline for 72 hours, followed by estrogen (E2) or tamoxifen treatment for another 24 hours. The luciferase levels were then measured with a Luciferase Reporter Assay Kit (Promega) in a luminometer and normalized to β-galactosidase activity.
Coimmunoprecipitation assay
To study NLK/ER complex formations, mAbs against V5 and ER-alpha (Thermo Fisher Scientific), and protein A/G–sepharose Beads (Santa Cruz Biotechnology) were used. Fresh protein lysates in Tween-20 coimmunoprecipitation buffer (1,000 μg) were immunoprecipitated overnight at 4°C with constant rotation. After washing three times with the extraction buffer, the coimmunoprecipitated proteins were analyzed by Western blotting as described previously. Whole-cell protein lysate (50 μg) was loaded as a control input. The immunoprecipitation assay was repeated three times with identical results.
In vitro kinase assay
Full-length ERα Recombinant Protein (0.5 μg, Life Technologies, RP-310) or 0.5 μg of recombinant SRC-3 protein (a gift from Dr. Bert W. O'Malley, Baylor College of Medicine, Houston, TX; ref. 23) was incubated with 0.1 μg of active recombinant full-length NLK protein, N15-10G (SignalChem), in the Kinase Buffer (SignalChem; 5 mmol/L MOPS, 2.5 mmol/L beta-glycerol-phosphate, pH 7.2, 5 mmol/L MgCl2, 1 mmol/L EGTA, 0.4 mmol/L EDTA, and 0.25 mmol/L DTT) containing 50 μmol/L ATP and 2 μCi [32P]γATP at 30°C for 30 minutes. To examine whether VX-702 inhibits NLK activity in phosphorylating ER, VX-702 was added in the reaction mixture described above and then incubated at 30°C for 30 minutes. NLK kinase activity toward ER or SRC-3 was then analyzed by SDS-PAGE followed by autoradiography.
In vivo xenograft models and preclinical studies
All in vivo experiments using mice were performed in accordance with a protocol approved by the Baylor College of Medicine (Houston, TX) Institutional Animal Care and Use Committee. All mice used in this study were ovariectomized. Briefly, T47D-TamR (No. 156L) tumor fragments (∼1 mm3) were implanted subcutaneously into 6- to 8-week-old female athymic nude-Foxn1nu mice (Harlan Sprague Dawley Inc.) supplemented with Tamoxifen (Sigma, No. T9262). Tamoxifen was dissolved in peanut oil and injected subcutaneously. Tumor growth was monitored daily and measured three times a week using digital calipers. Tumor volume was calculated on the basis of the formula (V = L × W × W × 0.5). When tumors reached the size of 150–200 mm3, tamoxifen was withdrawn and mice were randomized into six treatment groups (vehicle, VX-702, fulvestrant, fulvestrant + VX-702, everolimus, and everolimus + VX-702). VX-702 (provided by Vertex Pharmaceuticals Incorporated) was administered twice daily at 20 mg/kg for the pilot study, either alone or in combination with fulvestrant. Thereafter, VX-702 was given at 50 mg/kg twice a day via oral gavage (o.g.) in the subsequent studies. Everolimus (LC Laboratories, No. E-4040) was administered daily at 5 mg/kg by oral gavage. Tamoxifen was administered subcutaneously at 500 μg/mouse, 5 days/week. Fulvestrant (Selleckchem, No. S1191) was administered subcutaneously at 5 mg/mouse once per week. Mice were euthanized when the tumor size reached the upper limit of 1,500 mm3 or after 2 weeks of treatment for biomarker and reverse phase protein array (RPPA) analysis. Tumor tissues were snap frozen for biochemical analysis or formalin-fixed, paraffin-embedded (FFPE) for pathologic analysis. The Washington University Human-In-Mouse (WHIM) 11J PDX line was provided by S. Li of the Human & Mouse Linked Evaluation of Tumors (HAMLET) Core at Washington University at Saint Louis (WUSTL). The WHIM 11J single-cell solution was mixed with Matrigel (BD) and subcutaneously injected bilaterally into 4- to 6-week-old ovariectomized athymic nude mice (n = 4) to establish the WUSTL PDX generation 1 (G1) model without estrogen or tamoxifen supplementation. The biggest G1 tumor was collected and dissected into small tumor fragments, and then implanted into five mice to obtain G2 WUSTL PDX models. Established G2 tumors were serially expanded to 80 mice, 60 of which were randomized into one of four treatment groups: vehicle, VX-702 (50 mg/kg, o.g., twice a day), everolimus (5 mg/kg, o.g., daily), or VX-702 + everolimus (15 mice/group). The remaining 20 mice bearing the G2 tumor were randomly distributed into one of four treatment groups as above but with tamoxifen supplementation: tamoxifen (500 μg/mouse), tamoxifen + VX-702, tamoxifen + everolimus, and tamoxifen + everolimus + VX-702. The drugs were administered as described above. Mice were euthanized when the tumors reached 1,500 mm3 or at study endpoint, and the tumor tissues were snap frozen or FFPE as described above.
Statistical analysis
P values of the experimental results were analyzed by unpaired Student t tests (for other experiments) or ANOVA tests (for drug–dose curves), and all data are shown as mean ± SD. Analysis of the xenograft experiments focused on the comparison between different treatments. For the in vivo study, statistical comparisons of tumor growth rates were performed using two-way mixed ANOVA that takes account of mice groups and timepoints as factors, and mouse subjects as random effects (24–26). Long-term outcomes were evaluated by survival analysis methods. “Events” were defined to mimic clinically relevant outcomes; time to tumor progression (tumor volume tripling) was analyzed using Kaplan–Meier survival curves and compared by the generalized Wilcoxon test.
Additional methods are provided in Supplementary Materials and Methods.
Data availability statement
The Cancer Genome Atlas (TCGA) data used in this study were obtained from http://cancergenome.nih.gov/ and related clinical data were obtained from https://xenabrowser.net/. The ConSig scores release 2 are available from http://consig.cagenome.org. The gene expression datasets for Loi and colleagues (GSE6532; ref. 13), Symmans and colleagues (GSE17705; ref. 14), and Wang and colleagues (GSE2034; ref. 15) are available from http://www.ncbi.nlm.nih.gov/geo/. The RNA sequencing data generated in this study are available through NCBI GEO accession number GSE141696. The codes and materials used in this study are available upon request to the corresponding author (except the materials restricted by material transfer agreements, such as the VX-702 from Vertex Pharmaceuticals Incorporated and the WHIM 11J tumors).
Results
Identification of NLK as a kinase target associated with worse outcome in patients treated with tamoxifen
To systematically reveal the new therapeutic targets in breast cancer, we used genomic data from TCGA to identify the genes that are upregulated by recurrent amplifications in ER+ breast cancer genomes (>2%; ref. 27). Druggable genes were then selected according to a drug target database compiled from multiple sources (21), which were then benchmarked by the cancer ConSig score to prioritize functionally important genes underlying cancer (refs. 28, 29; see Materials and Methods). This analysis revealed many known amplified kinases, such as ERBB2, PTK2, PAK1, RPSKB1, and TLK2 (21), as well as a novel kinase target, NLK (Supplementary Table S1). Copy-number data revealed that NLK is targeted by focal genomic amplifications in about 3% of breast tumors (Supplementary Fig. S1A), which correlates with NLK overexpression (Supplementary Fig. S1B). This suggests NLK amplification as a rare genetic event to lock in NLK overexpression in some patients, which implies potential cancer cell addiction. Further analysis of gene profiling data revealed overexpression of NLK in 19.6% of breast cancers. The frequency of NLK overexpression was markedly higher in the more aggressive and endocrine-resistant luminal B subtype, compared with luminal A tumors (P = 0.0003; Supplementary Fig. S1C).
Because luminal B tumors have a higher risk of early relapse with endocrine therapy (30), we assessed the correlation of NLK expression with the outcome of tamoxifen treatment in patients with breast cancer using public gene expression datasets matched with patient survival data (13–15). In these datasets, recurrence-free survival (RFS) and/or distant relapse-free survival (DRFS, also known as distant metastasis-free survival or DMFS) were used as endpoints to evaluate patient outcome. These endpoints are commonly used in clinical trials for patients with luminal breast cancer as they are not affected by deaths from competing causes and additional second-line or palliative therapies that can bias the treatment outcome comparison, and are particularly advantageous when there are lengthy intervals between recurrence and death (31). We first analyzed an established dataset by Loi and colleagues (Fig. 1A; ref. 13) with well-annotated survival data for ER+ patients treated with tamoxifen monotherapy. In the 439 ER+ patients treated with adjuvant tamoxifen monotherapy, those with tumors overexpressing NLK showed significantly worse RFS (P = 0.002). Next, we assessed the correlation of NLK expression with the excess relapse rates in the patients treated with tamoxifen stratified into luminal A or B groups. The patients with high excess relapse rates after adjuvant tamoxifen treatment represent individuals that relapse too soon (32), and thus can be considered endocrine resistant. As shown in Supplementary Fig. S2A and S2B, the increased excess relapse rates positively correlate with the level of NLK overexpression in both luminal A and B patient groups. In addition, NLK overexpression also correlated with worse DMFS in patients treated with tamoxifen (Supplementary Fig. S2C). This result was further verified in an independent dataset of patients treated with tamoxifen (Symmans and colleagues; P = 0.02; Fig. 1A; ref. 14). In contrast, NLK expression did not significantly affect the RFS in the absence of endocrine treatment in the Loi and colleagues dataset (n = 170; P = 0.86) or DRFS in the Wang and colleagues dataset (n = 209; P = 0.68; ref. 15). These data suggest the specific association of NLK overexpression with worse clinical outcome in patients treated with tamoxifen and reveal the potential role of NLK in breast cancer endocrine resistance.
The effect of NLK silencing in luminal breast cell lines with reduced endocrine sensitivity or acquired endocrine resistance
Next, we examined NLK protein in a panel of ER+ and Her2-negative (Her2−) breast cancer cell lines, as well as the TamR clones derived from MCF7 and T47D cells (Supplementary Fig. S3). Among these cell lines, NLK overexpression was detected in BT483, MDAMB415, and CAMA1 cells, and to a lesser degree in ZR-75-1 cells. Among these, BT483, MDAMB415, and ZR-75-1 are known to exhibit reduced endocrine sensitivity (19, 33, 34). NLK expression was also upregulated in the T47D-TamR clone and modestly in the MCF7-TamR clone compared with their parental cells. To assess the therapeutic role of NLK in endocrine resistance, we designed two independent siRNAs No. 1 and No. 2 (Dharmacon) targeting the ORF or 3′ untranslated region (UTR), respectively. We first assessed the specific effects of these siRNAs against NLK using the NLK-overexpressing BT483 cells, and two cell lines with undetectable NLK levels, including the HCC1428 breast cancer cell line and the MCF12A benign breast epithelial cell line (Fig. 1B). The growth of BT483 cells was significantly inhibited by both the siRNAs. The inhibitory effect was more pronounced with siRNA No. 2, consistent with its more potent effect on inhibiting NLK protein levels as shown by Western blots (Fig. 1B). In contrast, the growth of the negative control cell lines, HCC1428 and MCF12A, was not significantly affected by these siRNAs. To further verify the specificity of the siRNA against NLK, we performed knockdown and rescue experiments using BT483 cells engineered to overexpress a doxycycline-inducible NLK ORF, which is immune to siRNA No. 2 because it targets the 3′ UTR region of NLK. MTS cell proliferation assay showed that induction of NLK overexpression with doxycycline in BT483 cells significantly rescued the growth inhibitory effect of siRNA No. 2, further supporting the specificity of this siRNA against NLK (Supplementary Fig. S4).
Next, we assessed the effect of NLK inhibition on the tamoxifen response of BT483 cells, known to exhibit reduced tamoxifen sensitivity (33), and the MCF7 and T47D clones with acquired tamoxifen resistance (TamR) together with their parental cells. As a vast majority of patients with breast cancer are postmenopausal, and recent clinical trial suggested that the combination of 2-year ovarian suppression to tamoxifen improves survival in premenopausal women, testing the effect of tamoxifen in the absence of estrogen could provide more clinically relevant results. We thus cultured the cells in ED condition, and then treated them with increasing doses of 4-hydroxytamoxifen (0.001–1 μmol/L) together with NLK siRNAs or control siRNA. 4-hydroxytamoxifen is commonly used for in vitro studies to ensure the bioavailability of the active metabolite. NLK silencing significantly inhibited the viability of the breast cancer cells treated with tamoxifen under ED condition, with more obvious effects in the acquired endocrine-resistant T47D and MCF7 clones compared with their parental cells. In addition, the effects were more significant with siRNA No. 2 than siRNA No. 1 due to better inhibition of NLK by this siRNA, as described earlier (Fig. 1C). It is notable that under ED condition, knockdown of NLK impacted cell viability independent of whether 4-hydroxytamoxifen is present. The effect of NLK silencing independent of tamoxifen could be attributed to its repression of ER transcriptional activity as discussed later.
In the above experiments, siRNA No. 1 yielded relatively modest inhibition of NLK, which we found appeared to be related to the batch effect of this reagent. We also tested another version of siRNA No. 1, which we obtained from Sigma, that shares the same sequence as the Dharmacon version, but exhibits more potent inhibition of NLK expression (Supplementary Fig. S5A and S5B). We then assessed the effect of this siRNA on the endocrine responses of BT483, MDAMB415, and CAMA1 cells, as well as MCF7- and T47D-TamR cells (Supplementary Fig. S5C). CAMA1 cells are known to be endocrine sensitive (35), which showed better response to tamoxifen treatment than other models in our experiment, although the responsiveness appears to be dampened from ED prior to the treatment. Consistent with the more potent NLK silencing effect of this version of siRNA No. 1, MTS assay revealed a more profound inhibition of cell viability and additive effect to tamoxifen treatment by this siRNA in the NLK-overexpressing cell line models treated with ED and 4-hydroxytamoxifen. Collectively, these data suggest the potential therapeutic role of NLK in breast cancer endocrine resistance.
Identification of a selective dual p38 and NLK inhibitor, VX-702
To discover novel NLK inhibitors, we investigated the public drug target and kinase inhibitor profiling datasets (36–40). Surprisingly, several p38 MAPK inhibitors were found to possess strong activities against NLK (Fig. 2A). This may be attributable to the homology between NLK and p38 MAPK in the kinase catalytic domain (Supplementary Fig. S6). In addition, both NLK and p38 belong to the same subfamily that also includes ERK and JNK (38). Among those p38 inhibitors, VX-702 showed an exclusive inhibitory effect against p38 and NLK (Fig. 2B). VX-702 is a highly selective inhibitor of p38 that competitively binds to the ATP pocket of the kinase catalytic domain. This drug has been tested in phase I to II clinical trials for treating inflammatory diseases (41). Kinase profiling data (41) suggest that, at 0.5 μmol/L, VX-702 inhibits 94.7% of p38α and 77.7% of p38β activities, and 84.2% of NLK activity. In contrast, the maximum inhibition of other 297 kinases is 37.2% (the inhibition of ERK1 and ERK2 is 4.8% and 14.3%, respectively, and the inhibition of JNK1, JNK2, and JNK3 is 0%, 6.5%, and 1.6%, respectively). This suggests VX-702 as a highly selective inhibitor against p38 and NLK. To verify the activity of VX-702 against NLK, we performed in vitro kinase assay using recombinant active NLK protein (SignalChem) with myelin basic protein (MBP) as the substrate (Fig. 2C). In addition, we also isolated the ectopically expressed V5-tagged NLK protein, incubated it with different doses of VX-702, and performed an in vitro kinase assay (Fig. 2D). As a result, we observed autophosphorylation of the NLK protein itself, in addition to the NLK-mediated phosphorylation of MBP. This is consistent with the previous report that NLK autophosphorylates itself (42). Importantly, our experiments showed that VX-702 potently inhibited the NLK-mediated phosphorylation of MBP, as well as NLK autophosphorylation, thus verifying its activity against NLK (Fig. 2C and D).
VX-702 exhibits therapeutic effects in endocrine-resistant breast cancer cells
To determine the effective therapeutic dose of VX-702, we tested the effects of different doses of VX-702 on the growth of MCF7-TamR breast cancer cells and MCF10A breast epithelial cells, which revealed an optimal therapeutic dose of 0.5 μmol/L (Fig. 2E). We then treated the primary endocrine-resistant BT483 and MDA MB415 cells, as well as the acquired MCF7- and T47D-TamR clones with 0.5 μmol/L VX-702 and titrated 4-hydroxytamoxifen under ED condition. VX-702 exhibited significant therapeutic effects in all these resistant cell lines (Fig. 2F). Next, to validate that the therapeutic effect of the dual p38 and NLK inhibitor, VX-702, was through inhibition of NLK, we assessed the impact of NLK or p38 knockdown on the endocrine responsiveness of these cells. According to literature, p38α is the most abundant p38 isoform in human breast tumors (43), and has been suggested to promote endocrine resistance (44), while p38β is not expressed in breast cancer cells. We thus performed siRNA knockdown of NLK or p38α, either alone or together in the BT483, MCF7-TamR, and T47D-TamR cells. While only a modest inhibitory effect was observed upon p38 silencing, under ED condition, knockdown of NLK potently inhibited the cell growth, with no further inhibition observed by simultaneous silencing of NLK and p38 (Supplementary Fig. S7). To further attribute the inhibitory effects of VX-702 to its activity against NLK, we engineered the MCF7-TamR and T47D-TamR cells to inducibly overexpress NLK, and treated the cells with 0.5 μmol/L VX-702 and titrated tamoxifen doses. NLK overexpression rescued the therapeutic effect of VX-702 treatment to tamoxifen (Fig. 2G). Together, these findings support the rationale of using VX-702 to target NLK for the treatment of endocrine-resistant breast cancer.
NLK phosphorylates ERα and its key coactivator, SRC-3, to modulate ER transcriptional activity
Previous studies suggested that NLK localizes to the nucleus when activated and regulates a wide range of transcriptional factors (42). NLK is also known to inhibit androgen receptor signaling in prostate cancer (8). We thus speculated that NLK may modulate ER transcriptional activity in the context of tamoxifen resistance. To test this, we first evaluated the impact of NLK knockdown or overexpression on the activity of the estrogen responsive elements (EREs) in endocrine-resistant breast cancer cells using an ERE luciferase reporter construct (ERE-TK-Luc), and pCMV β-galactosidase as an internal control, as reported previously (45–47). In BT483 cells, under ED condition and 0.5 μmol/L 4-hydroxytamoxifen treatment, NLK silencing by the two siRNAs significantly decreased the ERE activity (Fig. 3A, left), while ectopic overexpression of NLK increased this activity (Fig. 3A, middle). Next, we assayed the effect of VX-702 on the ERE activity of the BT483, MCF7-TamR, and T47D-TamR cells. Decreased ER transcriptional activity in response to exogenous E2 or to the agonistic activity of tamoxifen under ED condition was observed in all three cell lines following VX-702 treatment (Fig. 3A, right and B). Together, these data suggest the role of NLK in modulating the ER transcriptional activity and the potential of VX-702 in blocking it.
Phosphorylation of ERα by different kinases has been reported as a key mechanism of ERα transcriptional activation in tamoxifen-resistant breast cancer (48). We thus examined whether NLK directly regulates and phosphorylates ERα. First, to test whether the NLK protein physically interacts with ERα, we immunoisolated ERα in the BT483 cells, and then detected coprecipitation of NLK protein. Subsequent Western blot analysis showed that NLK coprecipitates with ERα (Fig. 3C). This result was further verified by a reverse immunoprecipitation via isolating the ERα protein complex and probing with ERα antibody in MCF7 cells transduced with V5-tagged NLK (Supplementary Fig. S8). To further examine whether NLK directly phosphorylates ERα, we performed an NLK kinase assay using recombinant ERα protein as the substrate. NLK protein significantly enhanced the phosphorylation of ERα (Fig. 3D), and the effect was diminished by the NLK kinase inhibitor, VX-702. To assess whether NLK modulates ER phosphorylations at the transcription activation function-1 domain, we performed Western blots following NLK silencing in the BT483 cells under endocrine treatment. Under ED condition, NLK silencing led to decreased levels of both total ER and phospho-ER (at Ser 104/106, 118, and 167) in the presence or absence of tamoxifen treatment (Fig. 3E), consistent with its tamoxifen-independent effect observed in our previous experiments. To examine whether NLK modulates E2-induced ER phosphorylation, we treated the endocrine-responsive T47D cells with NLK siRNAs under ED condition, and then exposed the cells to E2 briefly. As a result, NLK silencing led to attenuation of E2-induced ER phosphorylation at Ser 104/106, 118, and 167, suggesting its function in modulating ER activity in endocrine-responsive breast cancer cells (Supplementary Fig. S9).
Because survival kinases, such as the NLK homologs, p38 and ERK, often show dual regulation of ERα and the key ERα coactivator, SRC-3 (44, 49), we speculated that NLK might affect SRC-3 activity as well. To test whether NLK directly phosphorylates SRC-3, we performed an NLK kinase assay using recombinant active NLK protein and recombinant SRC-3 protein as the substrate. Interestingly, we also observed strong phosphorylation of SRC-3 by NLK kinase (Fig. 3F, top). To identify the specific SRC-3 sites phosphorylated by NLK, we performed an in vitro NLK kinase assay using recombinant SRC-3 1-6A protein, which is engineered to harbor mutations at six major phosphorylation sites (T24A, S505A, S543A, S857A, S860A, and S867A). The introduction of 1-6A mutations in the SRC-3 protein attenuated its phosphorylation by NLK, compared with the wild-type SRC-3, suggesting the role of NLK in phosphorylating at least some of these sites (Fig. 3F, middle). Nonetheless, we cannot rule out the possibility that sites other than these six can be phosphorylated by NLK. To determine the individual SRC-3 sites that may be phosphorylated by NLK, we performed NLK kinase assay using the recombinant SRC-3 proteins with each of these individual sites mutated. Among these sites, mutation of S505A most attenuated the phosphorylation of SRC-3 by NLK, and to a lesser degree S857A and S860A (Fig. 3F, bottom). S505 is known to be phosphorylated by p38 (50), and this site has been found to be important for ER transactivation by SRC-3 and tamoxifen resistance (51). These data suggest that NLK may regulate ER transcriptional activity and endocrine resistance via modulating both ERα and its key coactivator, SRC-3.
To assess whether NLK modulates ER target gene expression, we performed transcriptome sequencing, following NLK inhibition or tamoxifen treatment in the BT483 or T47D-TamR cells under ED condition. The expression changes of ER target genes following NLK inhibition were compared with their changes following tamoxifen treatment. Our results show that the ER target gene expression changes following NLK silencing or VX-702 treatment significantly correlated with their expression changes following tamoxifen treatment (Fig. 3G). This suggests that NLK signaling supports ligand-independent activity of ER, and NLK inhibition alone reduces ER transcriptional activity in the absence of tamoxifen. This tamoxifen-independent mechanism may contribute to the basal growth suppressing effect observed following NLK inhibition under ED.
Preclinical evaluation of VX-702 treatment in an acquired tamoxifen-resistant tumor model
Next, we sought to determine the therapeutic value of VX-702 in a xenograft model of acquired tamoxifen resistance in vivo. Pharmacokinetics data suggest that VX-702 relies on renal clearance, and both its maximum serum concentration and total drug exposure are proportional to dosage (41). According to the literature, up to 50 mg/kg of VX-702 has been tested in mice (52). Among the ER+/HER2− luminal breast cancer cells, MCF7 and T47D cells are capable of forming xenograft tumors, from which we have established transplantable acquired TamR tumor lines through long-term tamoxifen treatment and serial transplantation in vivo (18, 19). To select the appropriate tumor model, we screened these TamR tumors and their parental tumors for NLK protein expression and nuclear localization by NLK IHC using a documented IHC antibody (9). MCF7 and T47D cells tend to lose NLK expression and nuclear localization when grown in mice. However, after long-term treatment with tamoxifen, NLK is often upregulated (Supplementary Fig. S10). In particular, one of the T47D-TamR tumors (No. 156L) showed strong nuclear staining of NLK suggesting hyperactive NLK signaling. We thus retransplanted this tumor line and tested the therapeutic effect of VX-702. The T47D-TamR xenograft tumors were established in the presence of tamoxifen, which was withdrawn during VX-702 treatment. The tumor-bearing mice were randomized into VX-702 or vehicle treatment groups. VX-702 was administered at 20 or 50 mg/kg twice daily via oral gavage as described previously (53). At 20 mg/kg, the T47D-TamR tumors did not show any response to VX-702 treatment (Supplementary Fig. S11A). At 50mg/kg, the T47D-TamR tumors showed diverse responses to VX-702 treatment, ranging from no response to complete tumor remission (Supplementary Fig. S11B), without any significant toxicity (Fig. 4A).
Next, we assessed the efficacy of VX-702 in combination with a more potent ER antagonist, fulvestrant, on these tumors. Fulvestrant works by competitively binding to ER monomers, inhibiting receptor dimerization, and accelerating ER degradation, and is the treatment option for endocrine-resistant tumors, including tamoxifen-resistant tumors (54, 55). The tumor-bearing mice were randomized into four treatment groups: tamoxifen withdrawal, tamoxifen withdrawal plus VX-702, tamoxifen withdrawal plus fulvestrant (5 mg/mouse, s.c., once per week), and tamoxifen withdrawal plus fulvestrant and VX-702. Our results showed that fulvestrant treatment, either alone or in combination with VX-702, yielded only modest attenuation of tumor growth, with the inhibitory effect being relatively stronger and significant in the combination group (Fig. 4B; Supplementary Fig. S11B).
To explore the underlying oncogenic signaling that may facilitate tumor survival in the presence of VX-702, we profiled the residual tumors following VX-702 mono-treatment by RPPA analysis. Interestingly, this revealed enhanced phosphorylation of mTOR at S2448, and upregulation of Notch1 and FGFR1 in the VX-702–resistant tumors (Fig. 4C). mTOR, a key regulator of cell growth and metabolism, is activated via phosphorylation at S2448 by the PI3kinase/Akt signaling pathway (56), and is known to promote endocrine resistance. Inhibitors of mTOR, such as everolimus, have been one of the most successful targeted agents for endocrine-resistant breast cancer (57). It is possible that in the in vivo context, cancer cells are in contact with the host cells and extracellular matrices, which could lead to activation of mTOR signaling, and, thus, reduction of VX-702 effectiveness. This suggests the potential benefit of combining VX-702 with the mTOR inhibitor.
Dual administration of VX-702 and everolimus attenuates oncogenic signaling
We thus assessed the therapeutic effect of concomitant VX-702 and everolimus treatment in the T47D-TamR tumors. Coadministering VX-702 with everolimus resulted in significantly decreased tumor burden compared with everolimus (P = 0.0008) or VX-702 alone (P = 0.03), leading to prolonged progression-free survival (P = 0.009 compared with everolimus or P = 0.076 compared with VX-702; Fig. 4B and D; Supplementary Fig. S11B). No significant weight loss was observed following VX-702 treatment, either alone or in combination with everolimus, supporting the safety of this drug (Fig. 4A). To profile the cell signaling changes after dual administration of VX-702 and everolimus compared with either monotherapies, xenograft tumors harvested 15 days after treatments (Supplementary Fig. S12) were profiled by RPPA analyses (Fig. 5A). In addition, we also identified the proteins altered in both VX-702 and VX-702 plus everolimus treatment arms that are likely affected by VX-702 (Fig. 5B). Likewise, we identified the genes affected by everolimus by comparing everolimus and everolimus plus VX-702 arms with the rest of the treatment arms (Fig. 5C). Interestingly, while there were unique signaling changes observed after VX-702 and everolimus monotherapy, many key signaling molecules of breast cancer endocrine resistance, such as total PI3K p110a/p85, STAT3/5a/6, SRC-3, and cyclin D1, and the proliferation biomarker, Ki67, were repressed only when the two targeted agents were combined (Fig. 5A). Phosphorylation of mTOR at S2448 was also significantly lower in the combination treatment group, compared with VX-702 or everolimus alone. These data support the therapeutic benefits of combining VX-702 with everolimus in treating acquired TamR breast tumors that harbor active NLK and mTOR signaling.
Identifying and establishing the de novo endocrine-resistant WHIM 11J PDX model with nuclear localized NLK protein
Next, we sought to assess the effect of concomitant VX-702 and mTOR inhibitor treatment in a PDX tumor model with de novo endocrine resistance. Here, we leveraged the WHIM collection that has established about 10 ER+/HER2− PDX tumor lines, among which about 70% to 80% are de novo endocrine resistant (58). This provided a great opportunity to further evaluate the therapeutic effect of VX-702 in the management of de novo endocrine resistance. We thus performed NLK IHC assay on a tissue microarray containing these WHIM PDX tumors, which revealed two ER+/HER2− tumors (WHIM 11J and WHIM 9J) with strong NLK nuclear staining. Both WHIM 11 and WHIM 9 have wild-type ESR1, but are de novo endocrine resistant showing estradiol-independent growth (58). In particular, the WHIM 11J line was derived from an ER+ HER2− patient with a fulminant clinical course and little evidence of endocrine sensitivity (58). The WHIM 11J line also showed the strongest NLK nuclear enrichment among all PDX models (Supplementary Fig. S13A). On the basis of the RPPA data for these tumors, the WHIM 11J line showed high levels of pS70S6K and 4EBP1 protein phosphorylation, indicating active mTOR signaling (58). Thus, this model was found to be ideal to further study the therapeutic value of VX-702 in combination with the mTOR inhibitor. We thus obtained the WHIM 11J xenograft tumor specimen from the HAMLET core and successfully established the WHIM 11J tumors in nude mice in the absence of E2 supplementation. The fastest growing tumors were used for subsequent therapeutic studies (Supplementary Fig. S13B). Furthermore, Western blotting and IHC revealed strong expression of ERα protein in these tumors, suggesting that the endocrine resistance of these tumors is not related to the loss of ER expression (Supplementary Fig. S13C).
Therapeutic efficacy of VX-702 in combination with everolimus in WHIM 11J tumors
To further study the therapeutic value of VX-702 in combination with the mTOR inhibitor in de novo endocrine resistance, we first carried out a pilot experiment in which the WHIM 11J tumors were serially passaged in vivo with supplementation of tamoxifen. When the tumors reached approximately 200 mm3, mice were randomized, in the presence of continued tamoxifen, to four treatment groups (n = 4): (i) vehicle, (ii) VX-702 alone, (iii) everolimus alone, or (iv) VX-702 plus everolimus. The tumor growth curves suggest that VX-702 plus everolimus combination treatment in the presence of tamoxifen resulted in only a modest, but nonsignificant tumor growth inhibition (Supplementary Fig. S14). We hypothesized that this regimen may be more effective in the presence of a different endocrine regimen, such as ED. We thus performed a second experiment using the WHIM 11J tumors serially passaged under the ED condition. Ovariectomized nude mice bearing tumors of approximately 200 mm3 size were randomized to four treatment groups (n = 14–16), as described above, under continued ED. After 3 weeks of respective treatments, the xenografts treated with vehicle showed continued aggressive growth. While treatment with VX-702 or everolimus alone resulted in modest nonsignificant tumor growth attenuations, the concomitant treatment with VX-702 and everolimus showed stronger and significant growth inhibitory effect, compared with either vehicle or each drug alone, resulting in prolonged progression-free survival (Fig. 6; Supplementary Fig. S15). It is worth mentioning that several WHIM 11J–derived tumors displayed either attenuated growth or even regression following VX-702 or everolimus mono-treatment (Supplementary Fig. S15), which may represent the tumor subpopulations that are more sensitive to anti-NLK or mTOR monotherapy. Together, our data suggest that the combination of the dual p38/NLK inhibitor, VX-702, and the mTOR inhibitor, everolimus, may be beneficial in treating de novo endocrine-resistant tumors harboring active NLK and mTOR signaling.
Discussion
Endocrine resistance in breast cancer treatment is a critical clinical problem. The mechanisms of endocrine resistance are complex and multifaceted. The potential significance of this study can be summarized in two-fold. First, it reveals NLK as a novel mediator and kinase target for breast cancer endocrine resistance. Second, it identifies a small-molecule dual p38 and NLK inhibitor, VX-702, that could potentially improve the clinical management of endocrine-resistant breast cancer, especially when used concomitantly with existing therapies. NLK has been suggested to function as a tumor suppressor in breast cancer by recent studies (11, 12). Until now, the role of NLK signaling in the ER pathway and endocrine-resistant breast cancer is ill-understood. Although NLK may be proapoptotic in certain cell contexts, our data show that NLK inhibition appears to be therapeutic in the endocrine resistance setting. It is possible that NLK may play a multifaceted role in breast cancer cells and the cellular context following endocrine therapy stress may have converted the function of NLK. In fact, in breast cancer, such multifaceted functions are also observed for other targets, such as p38, JNK, and TGFβ, which are generally considered as tumor suppressors, but become oncogenes when the breast cancer cells develop endocrine resistance or metastasis (59–62).
Our subsequent mechanistic studies revealed that NLK may endow endocrine resistance, at least, in part, via enhancing the phosphorylation of ERα itself and its key coactivator, SRC-3, to modulate ER transcriptional activity under endocrine stress. Similarly, the stress kinase, p38, the homolog of NLK, has been reported to modulate ER function and promote endocrine resistance through phosphorylating both ER and SRC-3 (3, 63–65). Future investigations will be required to elucidate the precise NLK phosphorylation sites on ER and SRC-3 and their respective functions.
Through investigation of a kinase inhibitor profiling dataset (40), we have identified VX-702, a highly selective dual p38 and NLK inhibitor, presumably due to their homology in the kinase domain (Supplementary Fig. S6). This drug was originally developed as a p38 inhibitor, but its activity against NLK was just revealed by our analysis of a kinase profiling dataset for commercially available kinase inhibitors against a panel of recombinant protein kinases (40). These data show that VX-702 represses ER transcriptional activity and presents therapeutic effect in breast cancer cell lines with either de novo or acquired endocrine resistance to tamoxifen in vitro. It is notable that NLK inhibition appears to have basal growth inhibitory activities under ED condition in the absence of tamoxifen (Fig. 1C). This could be attributed to the repression of ER transcriptional activity following NLK inhibition under ED stress (Fig. 3G).
In the in vivo context, administration of VX-702 resulted in divergent responses in both the T47D-TamR xenograft tumors and the WHIM 11J PDX tumors. In both models, a majority of the tumors showed only modest responses to VX-702 mono-treatment, with the exception of a few tumors showing significant regression (Supplementary Figs. S11 and S15). Protein array analysis of the residual T47D-TamR tumors following VX-702 treatment revealed active mTOR signaling in these tumors. mTOR is a key survival kinase in endocrine-resistant breast cancer, suggesting its potential role in cancer cell survival under VX-702 treatment. In light of this, we treated the T47D-TamR tumors with VX-702 in combination with everolimus, which resulted in significant tumor growth inhibition and prolonged progression-free survival compared with other treatments. RPPA data of T47D-TamR tumors harvested following 2-week treatments revealed that many key signaling molecules associated with breast cancer endocrine resistance were repressed only when VX-702 was combined with everolimus. Similar significant therapeutic effects were also observed for concomitant VX-702 and everolimus treatment in the WHIM 11J ER+ PDX tumor model that harbors active NLK and mTOR signaling. These data suggest that VX-702 in combination with everolimus exhibited significant therapeutic value in acquired or de novo TamR luminal breast tumor models. Of note, the preclinical models used in this study are either cell line subclone after long-term tamoxifen treatment and retransplantation, or very aggressive cancer with a fulminant clinical course, which could limit the effectiveness of NLK inhibition.
In this study, we have focused our mechanistic study on the modulation of genomic ER activity by NLK. Whether the high NLK-associated endocrine resistance is mediated through modulation/reprogramming of the ER transcriptional complex, and/or through modulating nongenomic ER activity, or other transcription factors and key signaling molecules, and their relative contributions to the endocrine resistance phenotype, remain to be elucidated. In addition, our in vivo studies revealed active mTOR signaling in the VX-702–resistant tumors, which provided the rationale to combine the mTOR inhibitor and VX-702. NLK is known to phosphorylate raptor to mediate stress-induced mTORC1 inhibition (6). It is possible that NLK inhibition may activate this feedback loop in the context of in vivo tumor microenvironment, which may explain the lack of VX-702 response and the synergistic effect between everolimus and VX-702 in xenograft tumors. Future studies will be required to elucidate the relationship between NLK and mTOR signaling in the context of endocrine resistance and under their respective targeted therapies.
Altogether, through this study, we have demonstrated the role of NLK and the therapeutic value of NLK inhibition in the context of endocrine resistance in vitro and in vivo. As new and additional genomic, as well as expression data begin to emerge from endocrine-resistant metastatic tumor specimens, future studies may help understand the importance of high NLK expression/signaling in the context of acquired endocrine resistance, and assess NLK expression in paired primary and metastatic ER+ breast tumor specimens. In addition, future studies will be required to elucidate the role of NLK in aromatase inhibitor resistance and it will be interesting to examine the potential role of NLK in patients who recur with currently used CDK4/6 inhibitors. Furthermore, VX-702 was originally developed to inhibit p38 and our study revealed its off-target effect against NLK. While this drug showed strong activity against NLK in vitro, a high dosage (50 mg/kg, twice a day) was required to achieve therapeutic effect in vivo. Future studies will be needed to test the safety profile of VX-702 at this dosage, particularly when combined with everolimus, and to develop more potent inhibitors against NLK to further improve the therapeutic effect.
Authors’ Disclosures
S. Li reported grants from NIH 5U24CA209837 during the conduct of the study and personal fees from Envigo outside the submitted work. R. Schiff reported grants from Breast Cancer Research Foundation and DoD during the conduct of the study, grants from PUMA Biotechnology, AstraZeneca, Gilead Sciences, and CPRIT, and personal fees from MacroGenics outside the submitted work. X.-S. Wang reported grants from NIH/NCI, Congressionally Directed Medical Research Program, Susan G. Komen Foundation, Commonwealth of PA, and Nancy Owens Foundation and other from Vertex Pharmaceuticals Incorporated during the conduct of the study. No disclosures were reported by the other authors.
Authors' Contributions
X. Wang: Data curation, formal analysis, investigation, methodology, writing–review and editing. J. Veeraraghavan: Investigation. C.-C. Liu: Investigation. X. Cao: Investigation. L. Qin: Methodology. J.-A. Kim: Investigation. Y. Tan: Investigation. S.K. Loo: Investigation. Y. Hu: Investigation. L. Lin: Investigation. S. Lee: Formal analysis. M.J. Shea: Methodology. T. Mitchell: Methodology. S. Li: Resources. M.J. Ellis: Resources. S.G. Hilsenbeck: Formal analysis. R. Schiff: Resources, data curation, supervision, writing–review and editing. X.-S. Wang: Conceptualization, resources, data curation, formal analysis, supervision, funding acquisition, investigation, writing–original draft, project administration, writing–review and editing.
Acknowledgments
This study was supported by NIH grant R01CA181368 (to X.-S. Wang), R01CA183976 (to X.-S. Wang), Susan G. Komen Foundation PDF15333523 (to X. Wang), Congressionally Directed Medical Research Program W81XWH-12-1-0166 (to X.-S. Wang), W81XWH-12-1-0167 (to R. Schiff), W81XWH-13-1-0201 (to X.-X. Cao), and Nancy Owens Foundation. This study was also supported, in part, by NIH grant R21CA237964 (to X.-S. Wang); CDMRP W81XWH-13-1-0431 (to J. Veeraraghavan); Susan G. Komen Foundation PDF12231561 (to J.-A. Kim); the Breast Cancer Research Foundation grants BCRF-16-142, 17-143, 18-145 (to R. Schiff), Stand Up To Cancer-American Association for Cancer Research Dream Team Translational Research Grant, grant number SU2C-AACR-DT0409 (to R. Schiff); Commonwealth of PA Tobacco Phase 15 Formula Fund (to X.-S. Wang), the Shear Family Foundation, and the Hillman Foundation (to X.-S. Wang); and U24CA209837 (to S. Li). The results published here are, in part, based upon data generated by The Cancer Genome Atlas project established by the NCI and NHGRI (dbGaP accession: phs000178.v6.p6). The computational infrastructure was supported by the Dan L. Duncan Comprehensive Cancer Center Biostatistics and Informatics Shared Resource and the University of Pittsburgh Center for Research Computing. We thank the Washington University HAMLET Core for providing the tissue microarrays of WHIM PDX tumors and the WHIM11J tumor cells for retransplantation. The RPPA experiment was supported, in part, by Cancer Prevention & Research Institute of Texas Proteomics & Metabolomics Core Facility Support Award (RP170005 to S.G. Hilsenbeck) and NCI Cancer Center Support Grant to Antibody-based Proteomics Core/Shared Resource (P30CA125123to S.G. Hilsenbeck). We thank Dr. Shixia Huang, Hsin-Yi Cincy Lu, and Mr. Carlos Ramos from the Antibody-based Proteomics Core/Shared Resource for their excellent technical assistant in performing RPPA experiments. We thank Drs. Kimal Rajapakshe and Cristian Coarfa and Mr. Dimuthu Perera for RPPA data processing and normalization. We thank Dr. Bert W. O’Malley at Baylor College of Medicine (Houston, TX) for providing recombinant SRC-3 protein.
The costs of publication of this article were defrayed in part by the payment of page charges. This article must therefore be hereby marked advertisement in accordance with 18 U.S.C. Section 1734 solely to indicate this fact.
References
Supplementary data
Supplementary Tables
Supplementary Methods





