Abstract
This study tested the hypothesis that a patient-derived orthotopic xenograft (PDOX) model would recapitulate the common clinical phenomenon of breast cancer–induced skeletal muscle (SkM) fatigue in the absence of muscle wasting. This study additionally sought to identify drivers of this condition to facilitate the development of therapeutic agents for patients with breast cancer experiencing muscle fatigue.
Eight female BC-PDOX–bearing mice were produced via transplantation of tumor tissue from 8 female patients with breast cancer. Individual hind limb muscles from BC-PDOX mice were isolated at euthanasia for RNA-sequencing, gene and protein analyses, and an ex vivo muscle contraction protocol to quantify tumor-induced aberrations in SkM function. Differentially expressed genes (DEG) in the BC-PDOX mice relative to control mice were identified using DESeq2, and multiple bioinformatics platforms were employed to contextualize the DEGs.
We found that SkM from BC-PDOX–bearing mice showed greater fatigability than control mice, despite no differences in absolute muscle mass. PPAR, mTOR, IL6, IL1, and several other signaling pathways were implicated in the transcriptional changes observed in the BC-PDOX SkM. Moreover, 3 independent in silico analyses identified PPAR signaling as highly dysregulated in the SkM of both BC-PDOX–bearing mice and human patients with early-stage nonmetastatic breast cancer.
Collectively, these data demonstrate that the BC-PDOX model recapitulates the expected breast cancer–induced SkM fatigue and further identify aberrant PPAR signaling as an integral factor in the pathology of this condition.
Cancer-associated skeletal muscle fatigue is a common problem in clinical oncology that is often associated with cancer cachexia, but is not exclusively observed in cachectic patients. The majority of patients with breast cancer report muscle fatigue despite cachexia being relatively rare in this patient population, especially in patients with nonmetastatic disease. The clinically relevant phenotype of muscle fatigue in the absence of frank cachexia has no established model system and no approved therapeutic agents. Here, we utilize a breast cancer patient-derived orthotopic xenograft (BC-PDOX) model to recapitulate the human phenotype of tumor-induced muscle fatigue without muscle wasting. Bioinformatics analyses via multiple platforms identifies PPAR signaling as central to transcriptional alterations observed in skeletal muscle from both BC-PDOX–bearing mice and human patients with breast cancer. These data suggest that pharmacologic agents targeting PPAR isoforms, such as FDA-approved thiazolidinediones (TZDs), may be of clinical benefit to patients with breast cancer experiencing muscle fatigue.
Introduction
Cachexia has been clinically recognized as a consequence of advanced cancer for millennia (1) and has been recognized as a cause of death in a significant portion of patients with cancer for nearly 100 years (2). Despite this long history, the mechanistic underpinnings of this devastating condition remain poorly understood, and no curative therapeutics exist (3). A complicating factor in the treatment of cancer cachexia is its multifactorial nature that defies an easy definition, but most agree that cachexia includes some combination of weight loss, inflammation, and abnormal metabolism (4, 5). A multifactorial treatment approach is needed to treat this syndrome (6–9), and that approach must consider the potentially disparate pathologies contributing to weight loss, muscle wasting, and muscle fatigue (10).
SkM dysfunction in patients with cancer is often considered a consequence of muscle wasting. However, a large percentage of women with breast cancer report fatigue (11–14) despite <20% of patients with breast cancer experiencing significant weight loss, and <5% having any cachexia-related International Classification of Disease code on their electronic medical records (15). Although muscle strength and fatigue are strongly related to muscle mass in male patients with cancer, this does not appear to be the case in women. Studies in multiple cancer types indicate female patients with cancer lose muscle quality without losing muscle mass (16–18). This sexual dimorphism in susceptibility to muscle wasting versus muscle dysfunction must be acknowledged given that women with advanced cancer have significantly lower incidence of cachexia than men (19–21). One cannot conclude that weight-stable women are immune to the quality-of-life deficits of cancer-induced muscle dysfunction. Elucidating the mechanistic underpinnings of the clinically relevant phenotype of cancer-induced muscle dysfunction in female patients could provide a great quality-of-life benefit to patients with breast cancer and survivors. A first step toward this goal includes the establishment of a model system that recapitulates the clinically relevant phenotype of cancer-induced muscle dysfunction in the absence of muscle wasting.
A significant barrier to progress in the field of cancer cachexia is the lack of a diverse set of model systems that adequately reflect the heterogeneity of human responses to tumor growth. The use of spontaneous or engrafted tumor models in inbred mouse strains enforces a degree of uniformity in the laboratory that does not exist in the clinic. Patient-derived orthotopic xenograft (PDOX) models, wherein a human tumor fragment is implanted into the appropriate anatomic location of an experimental animal, offer a significant improvement over established cell line–based grafts in their increased ability to reproduce human disease histology and progression (22). As the PDOX model recapitulates human disease histology, progression, and metastatic burden, it is reasonable to hypothesize that BC-PDOX mice will recapitulate the common clinical phenomenon of breast cancer–induced SkM fatigue in the absence of muscle wasting.
In this study, we characterized the transcriptional alterations and assessed multiple physiologic parameters induced in SkM of female mice bearing BC-PDOXs. RNA sequencing (RNA-seq) and subsequent bioinformatics analyses indicated aberrations in canonical pathways previously implicated in cancer cachexia, along with multiple novel pathways that have not yet been related to this phenomenon. Correlation of the BC-PDOX model with our previously published gene expression profile of SkM of human patients with breast cancer strongly implicates PPAR signaling in the pathophysiology of breast cancer–induced muscle fatigue (23). To the authors' knowledge, this study represents the first characterization of cancer-induced alterations in the SkM transcriptome in the context of a BC-PDOX model, as well as the first successful attempt to generate a model of breast cancer–induced muscle dysfunction in the absence of muscle wasting. Collectively, these data demonstrate that BC-PDOX tumor growth recapitulates the expected breast cancer–induced muscle fatigue and further identify aberrant PPAR signaling as an integral factor in the pathology of this condition.
Materials and Methods
Patient selection
Breast cancer tumor tissue was procured at West Virginia University (WVU) Cancer Institute (Morgantown, WV) and by the NCI Cooperative Human Tissue Network under approved WVU Institutional Review Board protocol and WVU Cancer Institute Protocol Review and Monitoring Committee. Informed written consent was obtained from each subject or each subject's guardian. Individuals could be included in this study if they (i) were deemed to have operable disease or were undergoing a diagnostic biopsy, (ii) had been diagnosed with, or were suspected to have, invasive adenocarcinoma of the breast, (iii) were over 21 years old, and (iv) provided informed consent. Muscle biopsies were obtained from patients with breast cancer and controls as previously reported (23). Conduct of research involving human patients at West Virginia University (Morgantown, WV) is guided by the principles set forth in the Ethical Principles and Guidelines for the Protection of Human Subjects of Research (Belmont Report) and is performed in accordance with the Department of Health and Human Services policy and regulations at 45 CFR 46 (Common Rule).
Establishment of BC-PDOX models
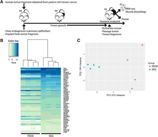
Animal experiments were approved by the WVU Institutional Animal Care and Use Committee. BC-PDOX models were produced by implanting freshly collected breast tumor tissue into the cleared mammary fat pad of NOD.CG-Prkdscid Il2rgtm1 Wjl/SzJ/0557 (NSG) mice (Fig. 1A) as described previously (24, 25). Briefly, female NSG mice were anesthetized with isoflurane. An incision was made over the lower lateral abdominal wall, a 3-mm pocket was opened under the skin to expose the mammary fat pads, and a single tumor fragment of 2 mm3 was placed into the pocket. Tumor growth was assessed by veterinary staff based on approved WVU Tumor Development and Monitoring Policy.
Establishment of BC-PDOX model. Analysis of SkM from BC-PDOX mice compared with NSG controls indicates widespread transcriptional reprogramming of SkM transcriptome in response to tumor growth. A, Schematic diagram outlining establishment of BC-PDOX models (P0) and passaging of tumor to generate study animals (P0-P2). B, Normalized gene expression heatmap showing differential expression patterns of the 50 most differentially expressed genes between BC-PDOX (n = 4) and NSG control mice (n = 4) organized according to unsupervised clustering analysis. C, Principal component analysis showing that transcriptional profiles of NSG and BC-PDOX SkM cluster separately, indicating that tumor growth induces transcriptional alterations in SkM.
Establishment of BC-PDOX model. Analysis of SkM from BC-PDOX mice compared with NSG controls indicates widespread transcriptional reprogramming of SkM transcriptome in response to tumor growth. A, Schematic diagram outlining establishment of BC-PDOX models (P0) and passaging of tumor to generate study animals (P0-P2). B, Normalized gene expression heatmap showing differential expression patterns of the 50 most differentially expressed genes between BC-PDOX (n = 4) and NSG control mice (n = 4) organized according to unsupervised clustering analysis. C, Principal component analysis showing that transcriptional profiles of NSG and BC-PDOX SkM cluster separately, indicating that tumor growth induces transcriptional alterations in SkM.
BC-PDOX–bearing mice were euthanized by CO2 asphyxiation upon reaching a maximal tumor burden score, or earlier if exhibiting signs of health distress. BC-PDOX tumors were then removed from the passage number 0 (P0) animals and cut into fragments, which were then frozen and, in part, passaged into naïve NSG animals to produce passage number 1 (P1) PDOX. Experimental animals bearing BC-PDOX (P0-2) were euthanized at the same humane endpoint as P0 animals. Mice were housed at 22°C under a 12-hour light/12-hour dark cycle and received food and water ad libitum. Each BC-PDOX model produced was authenticated with original patient's biopsy using genomic DNA and short tandem repeat–based PCR amplification (Arizona University Genomics Core Facility, Tucson, AZ). Routine human and mouse pathogen screening was performed on original and passaged tissue by Charles River Laboratories. RNA sequence and whole-exome analysis of original biopsy and passage 1 BC-PDOX further confirm relatedness of samples and stability of genomic alterations identified in patient with breast cancer and corresponding PDOX. Expression of clinically relevant breast cancer receptors correlate with the original breast cancer biopsy. BC-PDOX mice (n = 8) were compared with nontumor NSG mice (n = 6) as well as NSG mice that received human breast cancer-PDOXs that did not engraft (PDOX-Con; n = 5).
E0771 syngeneic mammary tumor model
Detailed methods for E0771 mouse mammary tumor cell growth in syngeneic C57BL/6 mice have been described previously (23). Briefly, 1 × 106 E0771 cells were suspended in sterile PBS and orthotopically implanted into the fourth inguinal mammary fat pad on the left side of experimental mice. Three arms of the study included uninjected control mice (Con; n = 8), mice euthanized following 2 weeks of tumor growth (2WK, n = 5), and mice euthanized following 4 weeks of tumor growth (4WK, n = 11). E0771 cells were obtained through an MTA (Wake Forest University Health Sciences; July 2014). Cells were authenticated and screened for the presence of contaminants prior to use (IDEXX Bioresearch). Experiments described in this publication using E0771 cells were completed between January 2015 and June 2016.
RNA isolation, sequencing, and bioinformatics
Total RNA was isolated from gastrocnemius muscles of experimental mice (n = 4/group) and pectoralis major muscles from human patients (23) using TRIzol (Thermo Fisher Scientific) and established methods (26). RNA purity was assessed using a NanoDrop spectrophotometer, with 260/280 readings of at least 2.0. RNA quantity was measured via a qubit fluorometer. RNA integrity was measured on an Agilent bioanalyzer with an RNA Nano chip. RNA samples had RNA Integrity Numbers (RIN) >9, indicating high-quality RNA. Libraries for RNA-seq were constructed and DEGs were identified according to previously published methods (23). RNA-Seq libraries were built using the Stranded mRNA kit from KAPA Biosciences with Illumina compatible adapters. The concentrations of the completed libraries were quantified with a qubit fluorometer using high-sensitivity DNA reagent. Libraries were subsequently run on the bioanalyzer using a high-sensitivity DNA chip to determine average fragment size. Completed libraries were then pooled in equimolar concentrations and sequenced on 1 lane of the HiSeq 1500 with PE50 bp reads (BioProject ID: PRJNA496042; murine samples). Subsequently, data were compared with the GRCm38.84 reference genome from Ensembl. There was no alignment step utilized. However, Salmon was used for quantification, with both gcBias and seqBias set, and libType A (27). Salmon output was imported into DESeq using tximport (28). DESeq was run with default parameters with the exception of a filtering step: genes which did not have a least 3 samples with a count of at least 10 were eliminated. RNA-Seq output was analyzed using various bioinformatics platforms: STRING (29), Enrichr (30), Ingenuity Pathway Analysis (IPA; Qiagen Inc., https://www.qiagenbioinformatics.com/products/ingenuity-pathway-analysis/), and GeneAnalytics (31). Values presented from Enrichr analyses represent those obtained via querying the intersecting set of transcription factors' target genes identified by both the Encyclopedia of DNA Elements (ENCODE) and ChIP Enrichment Analysis (ChEA).
Protein isolation
Protein homogenates were made from tibialis anterior muscles of experimental mice (n = 4 or 5/group), pectoralis major muscles from human patients with breast cancer (n = 15), and control female patients undergoing breast surgery (n = 5) using a 5-mL Wheaton Tissue Grinder (DWK Life Sciences Inc.) in a tissue lysis buffer (20 mmol/L Tris HCl (pH = 7.4), 150 mmol/L NaF, 1 mmol/L EDTA, 1% Triton X-100, 10% glycerol, 1 mmol/L NaO3V) with 1× Pierce Protease and Phosphatase Inhibitor (Thermo Fisher Scientific). Homogenates were cleared via brief centrifugation, and protein concentration was quantified using Pierce Coomassie Plus Protein Assay (Thermo Fisher Scientific) according to the manufacturer's protocol.
Western blotting analysis
Protein homogenates were diluted to a final concentration of 1 μg· μL−1 in 1X NuPAGE LDS Sample Buffer (Thermo Fisher Scientific). Fifteen to 20 μg of total protein was loaded per well, resolved in NuPAGE Novex 4%–12% Bis-Tris Gels (Thermo Fisher Scientific). Proteins were transferred to nitrocellulose membrane, blocked for 1 hour in 1× TBS, 0.1% Tween20, 5% BSA followed by incubation with primary antibody overnight at 4°C. Membranes were then washed thrice in TBS + 0.1% Tween20 prior to application of appropriate secondary antibody (Thermo Fisher Scientific) for 90 minutes at room temperature, and again prior to application of Pierce ECL Western Blotting Substrate (Thermo Fisher Scientific). Relative band intensity was quantified using the GE Amersham Imager 600 (GE Healthcare Life Sciences) and normalized to GAPDH. Primary antibodies included the following: phospho-Stat5 (#9314S; RRID: AB_2302702), phospho-Stat3 (#9138S; RRID: AB_331261), Stat5 (#9363S; RRID: AB_2196923), Stat3 (#9139S; RRID: AB_331757), PPARγ (#PA3–821A; RRID: AB_2166056), and GAPDH (#2118S; RRID: AB_561053).
qRT-PCR
Total RNA was isolated from gastrocnemius muscles of BC-PDOX mice (n = 8), NSG control mice (n = 6), PDOX-Con mice (n = 5), and pectoralis major muscles of patients with breast cancer (n = 20), and control female patients (n = 10) as described above. Two μg of cDNA was produced using Invitrogen SuperScript III First-Strand Synthesis System (Thermo Fisher Scientific) according to the manufacturer's protocol, and relative expression of selected genes was analyzed using SYBR Green PCR Master Mix (Thermo Fisher Scientific) with the Applied Biosystems 7500 Real-Time PCR System (Thermo Fisher Scientific). Primer efficiencies were determined to be between 90% and 110%, and relative mRNA expression was calculated using the Pfaffl method (32). qRT-PCR primers (Supplementary Table S1) were designed using Primer3 (33).
Ex vivo muscle physiologic analysis
Muscle contractile properties were examined in the extensor digitorum longus (EDL) muscles of experimental mice using methods as described previously (34–36). Muscles were transferred to an oxygenated tissue bath containing Ringer solution (100 mmol/L NaCl, 4.7 mmol/L KCl, 3.4 mmol/L CaCl2, 1.2 mmol/L KH2PO4, 1.2 mmol/L MgSO4, 25 mmol/L HEPES, and 5.5 mmol/L d-glucose) maintained at 22°C. Muscle length was adjusted to obtain the maximal twitch response and this length was recorded as optimal length (i.e., Lo). Parameters analyzed from isometric twitch contractions included peak isometric twitch force (Pt), contraction time (CT), ½ relaxation time (½ RT), rate of force production, and rate of relaxation. With the muscle set at Lo, the force–frequency relationship was generated to quantify maximal force by stimulating muscles with increasing frequencies as follows: 1, 5, 10, 25, 50, 80, 100, 120, and 150 Hz. Muscle fatigue was analyzed using a repeated stimulation protocol lasting 6 minutes and consisting of repeated 40 Hz tetanic trains that occurred once every second and lasted 330 ms. LabChart software V7 (AD Instruments, RRID: SCR_001620) was used to obtain the area under the fatigue curve (AUC) and used as a measure of total force produced during the fatigue protocol. To interpolate the fatigue data as a function of time, a piece-wise cubic spline function with 5 evenly spaced interior knots was linearly regressed to the data using the splines (V3.4.0), spline2 (V0.2.8), and stats (V3.4.0) packages in R (V3.4.0; RRID: SCR_001905). The first derivative of the fit cubic splines and the corresponding 95th percentile confidence intervals were used to determine whether the rate of change in fatigue was significantly different between conditions. Muscle cross-sectional area (CSA) was calculated by dividing the muscle mass by the product of the muscle density coefficient (1.06 g. cm3), muscle Lo, and the fiber length coefficient (EDL: 0.45). The calculated whole-muscle CSA value was used to calculate specific force (i.e., absolute force mN. muscle CSA–1; refs. 37, 38).
Statistical analysis
GraphPad Prism (V5; RRID: SCR_002798) was utilized to analyze the following datasets. Student t test was used (α = 0.05) to compare means for protein expression via Western blotting and log2-transformed fold changes [log2 (FC)] in mRNA expression in human samples. One-way ANOVA was used to compare log2 (FC) in mRNA expression in murine samples, muscle weights, and selected muscle contractile properties, including AUC, Lo, isometric force, CT, ½ RT, rate of force production, and rate of relaxation. Two-way ANOVA was used to compare differences between groups in force output over time during the 6-minute fatigue protocol. Goodness-of-fit (r2) for the relationship between STAT3 and STAT5 activation (e.g., pSTAT3/total STAT3) versus each physiologic parameter was analyzed using the linear regression feature of GraphPad Prism, comparing the best-fit linear regression line to H0 where the best-fit line is a horizontal line (i.e., m = 0) through the mean of all Y values (n = 8, pooled NSG and BC-PDOX).
Results
In silico pathway and transcription factor analysis of RNA-Seq in skeletal muscles from the BC-PDOX mouse model
Muscle tissue from 4 mice bearing unique BC-PDOX tumors representing 4 different patients were used for RNA-Seq (Supplementary Table S2) and compared with muscle tissue from nontumor NSG control mice. Unsupervised clustering analysis identified a unique transcriptional signature present in the BC-PDOX muscle, with a general trend of transcriptional downregulation (Fig. 1B), supporting our previously published transcriptional signature of SkM from early-stage patients with breast cancer (23). Principal component analysis (PCA) shows clustering of the BC-PDOX SkM transcriptional signatures, separate from the more tightly clustered controls (Fig. 1C).
IPA identified several canonical pathways as being dysregulated in this model, with multiple identified pathways having been previously implicated in cancer cachexia and muscle dysfunction in other models, including signaling via PPARs, mTOR, IL1, and IL6. IPA additionally identified several pathways that have not yet been connected to cancer cachexia and therefore warrant further study in the context of tumor-induced SkM dysfunction, such as integrin and gap junctions signaling. Interestingly, IPA predicted no significant dysregulation within 3 pathways that have been strongly implicated in cancer cachexia in other models (Fig. 2A). IPA molecule activity predictor (MAP) predicted inhibition of muscle contraction resulting from aberrant calcium release from the sarcoplasmic reticulum (Fig. 2B). MAP additionally predicted decreased ATP generation in SkM due to decreased activity of electron transport chain complexes IV and V (Fig. 2C).
In silico pathway and transcription factor analysis of RNA-Seq data. A, Selected canonical pathways identified by IPA in the transcriptome of BC-PDOX mice. For each pathway listed on the x-axis, the y-axis reports the raw number of differentially expressed genes in the BC-PDOX SkM relative to NSG controls, separated into up- and downregulated transcripts. The y-axis additionally reports the –log (P) reported by IPA; –log (P) > 1.33 is equivalent to P < 0.05. The figure reports pathways identified by IPA as significantly dysregulated in our model that have been previously implicated in cancer cachexia (left), significantly dysregulated in our model but not previously implicated in cancer cachexia (center), or previously implicated in cancer cachexia but not identified by IPA as significantly dysregulated in our model (right). B, IPA predicts decreased release of calcium from the sarcoplasmic reticulum in the SkM of BC-PDOX mice resulting in decreased muscle contraction. C, Complex IV and V of the electron transport chain are predicted by IPA to have decreased activity in the BC-PDOX mice relative to NSG controls, resulting in decreased ATP production. D, Top ten most highly ranked transcriptional regulators identified by Enrichr as regulating the transcriptional alterations observed in SkM of BC-PDOX and human patients with breast cancer where the input gene list was exclusively downregulated transcripts. Transcription factors are ranked by overlap% (calculated as [(transcripts regulated by transcription factor x) ∩ (transcripts differentially expressed in SkM of tumor-bearing subject)]/(transcripts regulated by transcription factor x). The y-axis reports overlap%, –log (adjusted P), and combined scores for each transcription factor as reported by Enrichr. Arrows identify PPARG and NFE2L2/NRF2. E, IPA upstream regulator analytic predicts weak inhibition of STAT3. Key for (B, C, E): green shading indicates decreased expression of transcripts coding for the shaded entity, red shading indicates increased expression of transcripts coding for the shaded entity, blue shading indicates decreased predicted activity/production of the shaded entity, and orange shading indicates increased predicted activity/production of the shaded entity.
In silico pathway and transcription factor analysis of RNA-Seq data. A, Selected canonical pathways identified by IPA in the transcriptome of BC-PDOX mice. For each pathway listed on the x-axis, the y-axis reports the raw number of differentially expressed genes in the BC-PDOX SkM relative to NSG controls, separated into up- and downregulated transcripts. The y-axis additionally reports the –log (P) reported by IPA; –log (P) > 1.33 is equivalent to P < 0.05. The figure reports pathways identified by IPA as significantly dysregulated in our model that have been previously implicated in cancer cachexia (left), significantly dysregulated in our model but not previously implicated in cancer cachexia (center), or previously implicated in cancer cachexia but not identified by IPA as significantly dysregulated in our model (right). B, IPA predicts decreased release of calcium from the sarcoplasmic reticulum in the SkM of BC-PDOX mice resulting in decreased muscle contraction. C, Complex IV and V of the electron transport chain are predicted by IPA to have decreased activity in the BC-PDOX mice relative to NSG controls, resulting in decreased ATP production. D, Top ten most highly ranked transcriptional regulators identified by Enrichr as regulating the transcriptional alterations observed in SkM of BC-PDOX and human patients with breast cancer where the input gene list was exclusively downregulated transcripts. Transcription factors are ranked by overlap% (calculated as [(transcripts regulated by transcription factor x) ∩ (transcripts differentially expressed in SkM of tumor-bearing subject)]/(transcripts regulated by transcription factor x). The y-axis reports overlap%, –log (adjusted P), and combined scores for each transcription factor as reported by Enrichr. Arrows identify PPARG and NFE2L2/NRF2. E, IPA upstream regulator analytic predicts weak inhibition of STAT3. Key for (B, C, E): green shading indicates decreased expression of transcripts coding for the shaded entity, red shading indicates increased expression of transcripts coding for the shaded entity, blue shading indicates decreased predicted activity/production of the shaded entity, and orange shading indicates increased predicted activity/production of the shaded entity.
The observed trend of transcriptional downregulation in both patients with breast cancer (23) and the BC-PDOX SkM transcriptomes suggests the involvement of genome-wide transcriptional reprogramming. We therefore conducted an in silico transcription factor–enrichment analysis of the downregulated transcripts in each model (Fig. 2D), as well as an analysis including all DEGs (Supplementary Fig. S1A and S1B) using Enrichr. This analysis identified PPAR gamma (PPARγ) and nuclear factor (erythroid-derived 2)–like 2 (NFE2L2, also known as NRF2) as transcriptional regulators with altered activity in both models. Consistent with this analysis, NFE2L2/NRF2 and PPAR signaling were also identified as dysregulated by IPA (Fig. 2A). IPA predicted weak inhibition of STAT3 and moderate inhibition of STAT5 signaling in the BC-PDOX SkM relative to NSG control mice (Fig. 2E). Contrary to previous reports on the involvement of STAT3 in tumor-induced SkM dysfunction (39), IPA, Enrichr, or confirmatory Western blotting did not identify significant activation of STAT3 in SkM in our model (Supplementary Fig. S1A–C). Interestingly, we observed a near-significant increase in pSTAT3 and total STAT3, and a statistically significant decrease in total STAT5 (Supplementary Fig. S1D and S1E), but no significant change in the ratio of activated to total STAT protein in either case, suggesting alternative signaling might be involved. In addition, the ratio of activated to total STAT3 or STAT5 protein did not correlate with any muscle contractile parameter obtained (Supplementary Table S3).
Comparison of RNA-Seq profiles in skeletal muscles from human patients with breast cancer and BC-PDOX mice identifies PPAR-signaling as a central regulator of breast tumor–associated transcriptional alterations in muscle tissue
In comparing the SkM-specific gene expression signatures from the BC-PDOX model with the previously published transcriptome of SkM of human patients with breast cancer (23), expression of 40 transcripts were similarly altered, with 85% of these being downregulated in both models (Fig. 3A). STRING analysis identified a significant functional relationship between the 40 input genes (P = 4.87e−14), with PPAR signaling molecules being central to the generated network and insulin signaling molecules as enriched in the 40-gene set (Fig. 3B). Given that 40 genes is a somewhat undersized dataset for enrichment analysis, we utilized 2 additional bioinformatics tools to verify the role of PPARγ as a regulator of mammary tumor–induced SkM alterations. Consistent with our transcription factor analysis of downregulated transcripts in each model (Fig. 2), in silico transcription factor analysis of the 40 overlapping DEGs identified PPARγ as the single significantly enriched transcriptional regulator (adjusted P = 4.8e−6; Fig. 3C). A third gene enrichment tool, GeneAnalytics, also identified PPAR signaling, twice, in the 8 high-scoring pathways enriched in the 40-gene set (Fig. 3D), where high-scoring matches are defined as those with a corrected P < 0.001 when using a binomial distribution to test the null hypothesis that the 40 input genes are not overrepresented in the pathways noted on the x-axis. Negative controls for Enrichr and STRING enrichment analyses using a random set of 40 protein-coding genes identified no significant enrichments, with all adjusted P > 0.9 (Supplementary Fig. S1F and S1G).
Genes with altered expression in patients with breast cancer and BC-PDOX mice identifies PPAR signaling as potential driver of breast cancer–induced SkM Fatigue. A, Venn diagram identifying 40 genes with commonly altered expression (e.g., downregulated in both sets) in both human patients with breast cancer and BC-PDOX mice, with experimentally verified targets of PPARs underlined. B, STRING in silico protein–protein interaction analysis identifies significant functional interactions between the 40 commonly altered transcripts (P = 4.87e-14), with PPARγ and related signaling molecules central to the generated network of protein–protein interactions present in the set of 40 commonly altered transcripts (red, KEGG 03320, FDR = 0.003). Insulin signaling molecules are also significantly enriched in this gene set (blue, KEGG 04910, FDR = 0.018). C, PPAR signaling is identified by GeneAnalytics twice in the eight pathways identified as high-scoring matches (corrected P < 0.0001). D, Enrichr in silico transcription factor analysis (ENCODE and ChEA Consensus from ChIP-X) identified PPARγ as the single significantly enriched transcriptional regulator in the 40 commonly altered transcripts. The y-axis reports overlap%, –log (adjusted P), and combined scores for each transcription factor as reported by Enrichr; −log(adjusted P) > 1.33 is equivalent to adjusted P < 0.05.
Genes with altered expression in patients with breast cancer and BC-PDOX mice identifies PPAR signaling as potential driver of breast cancer–induced SkM Fatigue. A, Venn diagram identifying 40 genes with commonly altered expression (e.g., downregulated in both sets) in both human patients with breast cancer and BC-PDOX mice, with experimentally verified targets of PPARs underlined. B, STRING in silico protein–protein interaction analysis identifies significant functional interactions between the 40 commonly altered transcripts (P = 4.87e-14), with PPARγ and related signaling molecules central to the generated network of protein–protein interactions present in the set of 40 commonly altered transcripts (red, KEGG 03320, FDR = 0.003). Insulin signaling molecules are also significantly enriched in this gene set (blue, KEGG 04910, FDR = 0.018). C, PPAR signaling is identified by GeneAnalytics twice in the eight pathways identified as high-scoring matches (corrected P < 0.0001). D, Enrichr in silico transcription factor analysis (ENCODE and ChEA Consensus from ChIP-X) identified PPARγ as the single significantly enriched transcriptional regulator in the 40 commonly altered transcripts. The y-axis reports overlap%, –log (adjusted P), and combined scores for each transcription factor as reported by Enrichr; −log(adjusted P) > 1.33 is equivalent to adjusted P < 0.05.
Verification and validation of RNA-Seq profiles in skeletal muscles from BC-PDOX mice and human patients with breast cancer
The gene expression of Pparg and a subset of known and predicted Pparg targets identified in Fig. 3A (Cidec, Fabp4, Rbp4, Slc1a5) were verified and validated by qRT-PCR in the same samples used in RNA-Seq as well as in a new cohort of SkM samples, respectively. In muscles from the original cohort of BC-PDOX mice, the median log2 (FC) was negative for all genes, indicating downregulation of gene expression. In the verification samples, Cidec, Pparg, Rbp4, and Slc1a5 were significantly downregulated. In the validation samples, Fabp4 was significantly downregulated, and Cidec and Pparg showed a statistical trend for downregulation (Fig. 4A). In muscles from human patients with breast cancer, the median log2 (FC) was negative for all samples, indicating downregulation of gene expression. In the verification samples, Fabp4, Pparg, Rbp4, and Slc1a5 were significantly downregulated, whereas Cidec showed a statistical trend for downregulation. In the validation samples, Pparg and Slc1a5 were significantly downregulated, whereas Cidec and Fabp4 showed a statistical trend for downregulation (Fig. 4B). The protein abundance of PPARγ was evaluated in muscles from patients with breast cancer. Although there were no differences in total PPARγ protein between control and patients with breast cancer, we did observe a greater abundance of a truncated form of PPARγ, at approximately 40 kDa, in the muscles from patients with breast cancer (Fig. 4C). Following orthotopic implantation of the syngeneic mouse breast tumor cell line, E0771, Pparg gene expression in SkM was lower in weight-stable tumor-bearing mice and was greater in tumor-bearing mice that lost body weight (Supplementary Fig. S2).
qRT-PCR and protein verification and validation of RNA-Seq. qRT-PCR was performed for Pparg and a subset of known and predicted Pparg target genes to both verify and validate the RNA-Seq completed in muscles from BC-PDOX mice and human patients with breast cancer. A, Verification and validation of RNA-Seq in muscle samples from control and BC-PDOX mice. B, Verification and validation of RNA-Seq in muscle samples from control and patients with breast cancer. Each graph includes the log2 (FC) and associated P value for the gene analyzed. C, Protein quantification of PPARγ in muscle samples from control (n = 5) and patients with breast cancer (n = 15). One representative blot is presented. *, P < 0.05.
qRT-PCR and protein verification and validation of RNA-Seq. qRT-PCR was performed for Pparg and a subset of known and predicted Pparg target genes to both verify and validate the RNA-Seq completed in muscles from BC-PDOX mice and human patients with breast cancer. A, Verification and validation of RNA-Seq in muscle samples from control and BC-PDOX mice. B, Verification and validation of RNA-Seq in muscle samples from control and patients with breast cancer. Each graph includes the log2 (FC) and associated P value for the gene analyzed. C, Protein quantification of PPARγ in muscle samples from control (n = 5) and patients with breast cancer (n = 15). One representative blot is presented. *, P < 0.05.
Tumor growth in BC-PDOX mice induces a greater rate of skeletal muscle fatigue and a slowing of isometric contractile properties
EDL muscles from BC-PDOX–bearing mice, NSG control mice, and PDOX-Con mice were stimulated ex vivo using a repeated contraction protocol to analyze muscle fatigue properties in response to BC-PDOX growth. The shape of the fatigue index curve from muscles of BC-PDOX mice was significantly different than the curve from NSG control mice and PDOX-Con mice, especially during the first 80s of the protocol, with force output declining rapidly from the initiation of the protocol (Fig. 5A). AUC was also significantly lower in muscles from BC-PDOX mice compared with muscles from NSG control mice and showed a statistical trend when compared with muscles from PDOX-Con mice (Fig. 5B). These fatigue responses in mice implanted with BC-PDOXs are strikingly similar to the muscle fatigue responses we previously reported in an orthotopic syngeneic breast cancer model using C57BL/6 mice (23). Fatigue data were also interpolated as a function of time to evaluate the rate of change in muscle fatigue during different phases of the fatigue protocol (Fig. 5C). The rate of change was significantly greater in muscles from BC-PDOX mice compared with muscles from both control groups during the early phase of the fatigue protocol (i.e., first 150 contractions). Thus, muscles from tumor-bearing mice have a greater rate of fatigue and reach their threshold force values earlier in the fatigue protocol. Similar rate of change curves were obtained in EDL muscles from immunocompetent C57BL/6 mice following 4 weeks of orthotopic E0771 mammary tumor growth (Supplementary Fig. S3A). These data demonstrate a greater rate of muscle fatigue in response to mammary tumor growth regardless of the host's immune status, providing strong support for an effect of mammary tumor growth on inducing muscle fatigue.
BC-PDOX induces SkM fatigue. A, Average ex vivo SkM fatigue curves generated for NSG control animals (NSG, n = 6), surgical control animals (PDOX-CON, n = 5), and BC-PDOX mice (n = 6), using the EDL muscle. The leftward shift of the BC-PDOX fatigue curve indicates greater fatigability. The chart presents mean fatigue index ± SEM for every 10th contraction in the fatigue protocol; PDOX-CON versus PDOX groups compared via 2-way ANOVA. B, AUC for the fatigue curves presented in A. C, First-derivative curves generated for the fatigue curves presented in A, representing the rate of change in force output of the EDL muscle. D, Absolute mass comparisons of EDL, soleus, gastrocnemius, and tibialis anterior muscles in the BC-PDOX mice, NSG mice, and PDOX-CON, showing no significant differences; *, P < 0.05; **, P < 0.01, ***, P < 0.001; means compared via 1-way ANOVA unless otherwise stated.
BC-PDOX induces SkM fatigue. A, Average ex vivo SkM fatigue curves generated for NSG control animals (NSG, n = 6), surgical control animals (PDOX-CON, n = 5), and BC-PDOX mice (n = 6), using the EDL muscle. The leftward shift of the BC-PDOX fatigue curve indicates greater fatigability. The chart presents mean fatigue index ± SEM for every 10th contraction in the fatigue protocol; PDOX-CON versus PDOX groups compared via 2-way ANOVA. B, AUC for the fatigue curves presented in A. C, First-derivative curves generated for the fatigue curves presented in A, representing the rate of change in force output of the EDL muscle. D, Absolute mass comparisons of EDL, soleus, gastrocnemius, and tibialis anterior muscles in the BC-PDOX mice, NSG mice, and PDOX-CON, showing no significant differences; *, P < 0.05; **, P < 0.01, ***, P < 0.001; means compared via 1-way ANOVA unless otherwise stated.
Isometric contractile data for the EDL muscles in all groups are presented in Table 1. Although there was no significant difference in CT, the rate of force development of twitch contractions was lower in muscles from BC-PDOX mice. In addition, ½ RT was longer and the rate of relaxation was lower in EDL muscles from BC-PDOX mice. Similar contractile properties were observed in EDL muscles from mice bearing syngeneic E0771 mammary tumors (Supplementary Fig. S3B). Absolute twitch and tetanic forces were lower in muscles from BC-PDOX mice. However, specific twitch and tetanic forces were not different between groups. There were no significant differences in the absolute mass of EDL, soleus, gastrocnemius, or tibialis anterior muscles among the groups (Fig. 5D). Collectively, these data indicate that isometric twitch properties of the fast EDL muscle are slowed in response to mammary tumor growth in the absence of quantifiable differences in muscle mass and normalized isometric force output.
Ex vivo isometric contractile parameters in the EDL muscle
| . | NSG . | BC-PDOX . | PDOX-Con . | P . |
|---|---|---|---|---|
| EDL Lo (mm) | 11.5 ± 0.4 | 11.8 ± 0.4 | 11.1 ± 1.1 | 0.0985 |
| Twitch (mN) | 38.5 ± 4.4 | 33.3 ± 7.9 | 51.9 ± 7.1 | 0.0001 |
| Twitch (mN·CSA−1) | 40.4 ± 19.6 | 34.4 ± 8.1 | 44.6 ± 8.1 | 0.3178 |
| Contraction time (ms) | 21.4 ± 6.9 | 25.0 ± 5.5 | 23.0 ± 9.5 | 0.7220 |
| ½ Relaxation time (ms) | 31.7 ± 4.1 | 46.0 ± 5.5 | 33.3± 7.1 | 0.0017 |
| Rate of force development (mN·s−1) | 1,481 ± 339.3 | 1,038 ± 180.1 | 1,867 ± 415.2 | 0.0010 |
| Rate of relaxation (mN·s−1) | −682.3 ± 46.2 | −450.9 ± 174.2 | −921.5 ± 169.5 | 0.0001 |
| Tetanus (mN) | 201.1 ± 22.5 | 179.6 ± 41.3 | 243.7 ± 28.0 | 0.0015 |
| Tetanus (mN·CSA−1) | 204.3 ± 85.2 | 184.6 ± 40.9 | 212.8 ± 33.3 | 0.6233 |
| . | NSG . | BC-PDOX . | PDOX-Con . | P . |
|---|---|---|---|---|
| EDL Lo (mm) | 11.5 ± 0.4 | 11.8 ± 0.4 | 11.1 ± 1.1 | 0.0985 |
| Twitch (mN) | 38.5 ± 4.4 | 33.3 ± 7.9 | 51.9 ± 7.1 | 0.0001 |
| Twitch (mN·CSA−1) | 40.4 ± 19.6 | 34.4 ± 8.1 | 44.6 ± 8.1 | 0.3178 |
| Contraction time (ms) | 21.4 ± 6.9 | 25.0 ± 5.5 | 23.0 ± 9.5 | 0.7220 |
| ½ Relaxation time (ms) | 31.7 ± 4.1 | 46.0 ± 5.5 | 33.3± 7.1 | 0.0017 |
| Rate of force development (mN·s−1) | 1,481 ± 339.3 | 1,038 ± 180.1 | 1,867 ± 415.2 | 0.0010 |
| Rate of relaxation (mN·s−1) | −682.3 ± 46.2 | −450.9 ± 174.2 | −921.5 ± 169.5 | 0.0001 |
| Tetanus (mN) | 201.1 ± 22.5 | 179.6 ± 41.3 | 243.7 ± 28.0 | 0.0015 |
| Tetanus (mN·CSA−1) | 204.3 ± 85.2 | 184.6 ± 40.9 | 212.8 ± 33.3 | 0.6233 |
Discussion
This study tested the hypothesis that the BC-PDOX mouse model would recapitulate the common clinical phenomenon of breast cancer–induced SkM fatigue in the absence of muscle wasting. We found that BC-PDOX–bearing mice indeed show greater SkM fatigability than nontumor-bearing NSG control mice and PDOX-Con mice, despite no differences in absolute muscle mass. We then discovered that SkM from BC-PDOX–bearing mice exhibits widespread transcriptional changes, including alterations in pathways previously reported to be relevant to cancer cachexia (e.g., PPAR, mTOR, IL6, IL1) as well as those that have never been reported in this condition (e.g., signaling via integrins and gap junctions). These data validate the use of BC-PDOX as a model of breast cancer–induced SkM dysfunction and identify novel therapeutic targets to improve muscle function in patients with breast cancer.
We have recently published the unique transcriptional signature of SkM from patients with early-stage nonmetastatic breast cancer, which showed transcriptional alterations in pathways involved in mitochondrial function, oxidative phosphorylation, and PPAR signaling (23). These data revealed that SkM responds to breast tumor growth with a general downregulation of transcriptional activity; a response that was not affected by breast tumor subtype or whether patients received chemotherapy prior to surgery and biopsy acquisition. In addition, the gene networks identified were dysregulated in SkM at a time when cachexia (i.e., muscle wasting) was likely not evident, as both body mass index and serum albumin levels were not different between patients with breast cancer and patients without breast cancer in this study (23). In this study, we extend these observations by analyzing a cohort of immunocompromised mice bearing human breast cancer tumors of multiple molecular subtypes, including luminal, triple-negative, and HER2-overexpressing tumors. When comparing the transcriptional signature of SkM in human patients with breast cancer with SkM from BC-PDOX mice, similar patterns emerged with respect to affected markers and pathways, with 40 genes concordantly affected by breast tumor growth in SkM from human patients with breast cancer and mice bearing human breast tumors. This set of 40 genes represents those that are dysregulated early in the course of breast cancer progression (patients with breast cancer), remain dysregulated into the late stages of disease (BC-PDOX model), and are altered in 2 different SkMs (pectoralis major vs. gastrocnemius). Moreover, our in silico analysis strongly implicates PPAR signaling in the transcriptional alterations observed in SkM in response to tumor growth, and a large percentage of the DEGs common to both BC-PDOX and breast cancer patients' SkM are either verified or predicted targets of PPARs. A subset of these PPAR targets, including Cidec, Fabp4, Rbp4, and Slc1a5 are central to the network of protein–protein interactions present in the SkM of both patients with breast cancer and BC-PDOX mice and were validated and verified in both mouse and human muscle samples. Therefore, it is probable that these genes and their associated networks represent a significant driving force behind breast cancer–induced muscle dysfunction and fatigue and further suggest that PPAR signaling may be mechanistically central to breast cancer–associated SkM dysfunction. Although Pparg gene expression was downregulated in muscles of human patients with breast cancer, we did not observe a concomitant reduction in PPARγ protein abundance. However, our PPARγ antibody did recognize a lower molecular weight (∼40 kDa) protein with a greater abundance in muscles from patients with breast cancer. Studies have suggested that truncated forms of PPARγ, which are cleaved by active caspases, decrease the transcriptional activity of PPARγ by not translocating to the nucleus (40–42). This mechanism of action is consistent with our analyses, in which multiple downstream targets of PPARγ are transcriptionally downregulated in muscles of patients with breast cancer and BC-PDOX mice.
PPARs are lipid-sensing, ligand-activated transcription factors that regulate multiple metabolic processes throughout the body, with a particularly strong role in regulation of glucose and lipid metabolism. PPARα is predominantly expressed in tissues with high rates of fatty acid catabolism, including liver, SkM, and cardiac muscle. PPARγ is highly expressed in adipose tissue, is considered a master regulator of adipogenesis, and modulates insulin sensitivity. PPARβ/δ is the least well-characterized of the PPARs, but it is ubiquitously expressed in most tissues, regulates blood cholesterol and glucose levels, and is involved in fatty acid oxidation (43). Because PPARs play an obvious role in regulating whole body energy homeostasis, there has been significant success in modulating these transcription factors for the benefit of patients with diabetes, dyslipidemia, and atherosclerosis (44); and promising anticatabolic efficacy has been observed with PPAR agonists in mouse models of Lewis lung carcinoma (45), colon adenocarcinoma (46), and non–small-cell lung cancer (47). PPARγ is 1 of the main regulators of adipocyte differentiation (48, 49) and is downregulated in SkM of patients with breast cancer (23) and BC-PDOX–bearing mice. Clinical trials utilizing PPARγ agonists have been undertaken for breast cancer previously, as there was a hypothesis that the agonists would cause the mammary tumor cells to undergo terminal differentiation and cease proliferation (50, 51). A phase II trial using the oral antidiabetic drug and PPARγ ligand troglitazone in patients with advanced breast cancer showed no benefit in terms of breast cancer progression, but this study did not report assessments of body weight, muscle strength, or muscle fatigue. The drug was tolerated well by patients (52), however. As our data indicate that downregulation of PPARγ transcriptional activity may play an important role in mediating breast cancer–associated muscle dysfunction, further studies assessing the efficacy of PPARγ agonists in ameliorating breast cancer–induced fatigue are warranted.
BC-PDOX tumor growth in female mice resulted in increased SkM fatigability, decreased rate of force development, decreased rate of twitch relaxation, and increased ½ RT in the fast EDL muscle. This shift to a slower, more fatigable EDL occurred despite no change in EDL mass relative to control mice. The rate of twitch force development and relaxation are both strongly influenced by calcium release and reuptake in specialized compartments of the myocyte. The rate of force development in SkM depends upon the rate of calcium release from the sarcoplasmic reticulum (SR) through the ryanodine receptors (RyR), and the rate of SkM relaxation is strongly influenced by the removal of calcium ions from the cytoplasm by the sarco/endoplasmic reticulum Ca2+ ATPase (SERCA; refs. 53, 54). Expression of multiple key regulators of calcium flow in SkM were altered, and IPA identified canonical calcium signaling pathways as being significantly altered in the BC-PDOX SkM. Expression of transcripts encoding calsequestrin 1 (casq1), calsequestrin 2 (casq2), and RyR were all decreased, and IPA predicted impaired calcium release from the SR as a direct result of these transcriptional alterations, which may explain the slowed rate of force development in BC-PDOX SkM. However, we did not observe a change in mRNA expression of any SERCA isoform (adjusted P values of 0.64, 0.87, and 0.92 for Atp2a1, Atp2a2, and Atp2a3, respectively). Our data directly conflict with recent reports describing increased expression of calsequestrin (39) and SERCA isoforms (39, 55) in SkM of tumor-bearing mice. This discrepancy could reflect differences in the animal models used, cancer types studied, or stage of cancer cachexia progression.
A recent report quantifying SkM deficits in male APCMin/+ mice during cachexia progression similarly identified a slower, more fatigable phenotype in the SkM of weight-stable mice, with STAT3 activation correlating with alterations in the rate of twitch contraction and relaxation (39). In our BC-PDOX model, we observed alterations in the rate of twitch contraction and relaxation in the absence of STAT3 activation, and STAT3 activation did not correlate with any muscle contractile parameter obtained from the BC-PDOX mice. This discrepancy indicates that while inflammation correlates with the slowing of SkM physiology in 1 model, inflammatory signaling via STAT3 is likely not associated with the slowed muscle contractile parameters observed in BC-PDOX mice.
Collectively, our data show that breast cancer–induced muscle dysfunction can be effectively recapitulated and studied in a BC-PDOX model. The overall slowing and greater rate of fatigue of the fast EDL muscle, coupled with altered expression of several key regulators of SkM calcium handling, suggest that alterations in calcium handling contribute to the slow, fatigable phenotype induced by tumor growth. In addition, 3 independent in silico analyses identified PPARγ signaling as highly dysregulated in both BC-PDOX SkM and in the muscle of patients with early-stage breast cancer, suggesting that PPAR agonists may be of clinical benefit to patients with breast cancer experiencing fatigue. In conclusion, PPAR signaling, particularly PPARγ signaling, likely mediates a significant portion of mammary tumor's impact on SkM. Further studies are warranted to determine whether PPAR agonists would provide a quality-of-life benefit to patients with breast cancer with muscle dysfunction. Given that the side effect profile of these drugs is relatively benign, PPAR agonists may prove useful as an additive therapy to alleviate cancer-induced muscle fatigue.
Disclosure of Potential Conflicts of Interest
No potential conflicts of interest were disclosed.
Disclaimer
The content is solely the responsibility of the authors and does not necessarily represent the official views of the NIH.
Authors' Contributions
Conception and design: E.E. Pistilli
Development of methodology: E.N. Pugacheva, E.E. Pistilli
Acquisition of data (provided animals, acquired and managed patients, provided facilities, etc.): H.E. Wilson, K.K. Rhodes, I. Chahal, D.A. Stanton, J. Bohlen, H. Hazard-Jenkins, E.N. Pugacheva, E.E. Pistilli
Analysis and interpretation of data (e.g., statistical analysis, biostatistics, computational analysis): H.E. Wilson, D. Rodriguez, I. Chahal, D.A. Stanton, J. Bohlen, M. Davis, A.M. Infante, D.J. Klinke, E.E. Pistilli
Writing, review, and/or revision of the manuscript: H.E. Wilson, I. Chahal, J. Bohlen, M. Davis, D.J. Klinke, E.N. Pugacheva, E.E. Pistilli
Administrative, technical, or material support (i.e., reporting or organizing data, constructing databases): H.E. Wilson, A.M. Infante, E.E. Pistilli
Study supervision: E.E. Pistilli
Acknowledgments
The authors thank Linda Metheny-Barlow, PhD, for providing the E0771 tumor cells for this project. This research was supported by grants from the National Institute Of General Medical Sciences of the NIH under Award Number P20GM121322, American Cancer Society Institutional Research Grant (09-061-04, to E.E. Pistilli), and the WVCTSI through the National Institute of General Medical Sciences (U54GM104942, to S. Hodder). Additional support for this research was provided by WV-INBRE (P20GM103434), (CA193473, to D.J. Klinke), and (CA148671, to E.N. Pugacheva) from the NIH/NCI in part by a NIH/NCRR5 P20-RR016440-09. The WVU HSC Core Facilities were supported by the NIH grants P30- RR032138/GM103488, S10-RR026378, S10-RR020866, S10-OD016165, and P20GM103434.
The costs of publication of this article were defrayed in part by the payment of page charges. This article must therefore be hereby marked advertisement in accordance with 18 U.S.C. Section 1734 solely to indicate this fact.

![Figure 2. In silico pathway and transcription factor analysis of RNA-Seq data. A, Selected canonical pathways identified by IPA in the transcriptome of BC-PDOX mice. For each pathway listed on the x-axis, the y-axis reports the raw number of differentially expressed genes in the BC-PDOX SkM relative to NSG controls, separated into up- and downregulated transcripts. The y-axis additionally reports the –log (P) reported by IPA; –log (P) > 1.33 is equivalent to P < 0.05. The figure reports pathways identified by IPA as significantly dysregulated in our model that have been previously implicated in cancer cachexia (left), significantly dysregulated in our model but not previously implicated in cancer cachexia (center), or previously implicated in cancer cachexia but not identified by IPA as significantly dysregulated in our model (right). B, IPA predicts decreased release of calcium from the sarcoplasmic reticulum in the SkM of BC-PDOX mice resulting in decreased muscle contraction. C, Complex IV and V of the electron transport chain are predicted by IPA to have decreased activity in the BC-PDOX mice relative to NSG controls, resulting in decreased ATP production. D, Top ten most highly ranked transcriptional regulators identified by Enrichr as regulating the transcriptional alterations observed in SkM of BC-PDOX and human patients with breast cancer where the input gene list was exclusively downregulated transcripts. Transcription factors are ranked by overlap% (calculated as [(transcripts regulated by transcription factor x) ∩ (transcripts differentially expressed in SkM of tumor-bearing subject)]/(transcripts regulated by transcription factor x). The y-axis reports overlap%, –log (adjusted P), and combined scores for each transcription factor as reported by Enrichr. Arrows identify PPARG and NFE2L2/NRF2. E, IPA upstream regulator analytic predicts weak inhibition of STAT3. Key for (B, C, E): green shading indicates decreased expression of transcripts coding for the shaded entity, red shading indicates increased expression of transcripts coding for the shaded entity, blue shading indicates decreased predicted activity/production of the shaded entity, and orange shading indicates increased predicted activity/production of the shaded entity.](https://aacr.silverchair-cdn.com/aacr/content_public/journal/clincancerres/25/7/10.1158_1078-0432.ccr-18-1565/5/m_2336fig2.jpeg?Expires=1713138397&Signature=KUgpwWn2DN3r51yeL6yBOpYEtwTaVeWiMqY5nb0Px5H2sSK2tyRLmxvTcN87lJy~apaVwczIK8jExrIoQk9RDIu1QArZ9a~XJiD0rkTSNLD-DeMbbr8FlO7s~h8ko8KrM-seVKALMaZ0EMjwhKRWU4zYht5Ru3isbNykbc8Rx~GXRBcvqvlRPp5D8Eepaj0MJ6JM2Qwy1yy~ilMj~Pnqai817mKf9itu~mcaFvG9Jrf4yB0yj27-rA7lMPDkQKGRjmucEg9rPGBgESfGdlQkGH8LhDvWz9QYtv35LXNGQPUTAzzxXMZRh43L51EWgquNHe6r7TgC3POO9RNywWsFUA__&Key-Pair-Id=APKAIE5G5CRDK6RD3PGA)


