Abstract
Immune checkpoint blockade (ICB) therapy induces durable tumor regressions in a minority of patients with cancer. In this study, we aimed to identify kinase inhibitors that were capable of increasing the antimelanoma immunity.
Flow cytometry–based screening was performed to identify kinase inhibitors that can block the IFNγ-induced PD-L1 expression in melanoma cells. The pharmacologic activities of regorafenib alone or in combination with immunotherapy in vitro and in vivo were determined. The mechanisms of regorafenib were explored and analyzed in melanoma patients treated with or without anti–PD-1 using The Gene Expression Omnibus (GEO) and The Cancer Genome Atlas (TCGA) datasets.
Through screening of a kinase inhibitor library, we found approximately 20 agents that caused more than half reduction of cell surface PD-L1 level, and regorafenib was one of the most potent agents. Furthermore, our results showed that regorafenib, in vitro and in vivo, strongly promoted the antitumor efficacy when combined with IFNγ or ICB. By targeting the RET–Src axis, regorafenib potently inhibited JAK1/2–STAT1 and MAPK signaling and subsequently attenuated the IFNγ-induced PD-L1 and IDO1 expression without affecting MHC-I expression much. Moreover, RET and Src co-high expression was an independent unfavorable prognosis factor in melanoma patients with or without ICB through inhibiting the antitumor immune response.
Our data unveiled a new mechanism of alleviating IFNγ-induced PD-L1 and IDO1 expression and provided a rationale to explore a novel combination of ICB with regorafenib clinically, especially in melanoma with RET/Src axis activation.
Understanding the regulation of feedback expression of PD-L1, IDO1, and MHC-I in the IFNγ abundant tumor microenvironment is the key to relieving ICB resistance. This study reported that regorafenib, an oral multi-kinase inhibitor used to treat patients with advanced gastrointestinal stromal tumors and metastatic colorectal cancer, can block the IFNγ-induced PD-L1 and IDO1 expression while maintaining MHC-I expression in melanoma. Hence, ICB-induced antitumor immune response can be potentiated by the combination of regorafenib. Our study further demonstrated that the RET–Src axis can regulate both JAK1/2–STAT1 and MAPK signaling pathways. Altogether, our findings highlighted that regorafenib is a promising inhibitor in improving the antitumor immunity, and these findings might pave the way for a new therapeutic paradigm in treating patients with melanoma, especially with RET/Src axis activation.
Introduction
Immune checkpoint blockade (ICB) therapies that unleash dynamic and complex immune responses have provided patients with cancer with novel treatments. Agents that interrupt immune checkpoints, such as anti–CTLA-4, anti–PD-1, and anti–PD-L1, have the potential to elicit durable control of cancer and even cures; however, more than half of patients do not respond to ICB, and approximately 30% relapse (1). Therefore, there are unknown mechanisms that limit the antitumor efficacy of ICB, and overcoming the resistance is a major challenge.
Commonly, when tumor antigen-specific T cells are activated by ICB, IFNγ is secreted and elevated in the tumor environment (2), creating an extraordinarily complex and crucial signaling network. On one hand, IFNγ exhibits antitumor effects, including upregulation of pathogen recognition, antigen processing and presentation, inhibition of tumor cell proliferation, and induction of apoptosis (3, 4). On the other hand, IFNγ also shows a feedback suppression effect on antitumor immune response by inducing expression of a series of immunosuppressive factors, including PD-L1 and indoleamine 2,3-dioxygenase (IDO; refs. 3, 5, 6). Moreover, despite the PI3K/AKT and MAPK pathway activation (7), MYC overexpression (8), CDK5 activation (9) leading to constitutive PD-L1 expression, and ONC, PAMP, IL6 signaling pathways facilitating IDO1 expression (10), the adaptive PD-L1 and IDO1 expression induced by IFNγ appears to be more common and potent in tumor cells as well as other tumor microenvironment immune cells (2, 3). It has been reported that some patients with PD-L1–positive expression may not respond to the ICB (11). Importantly, IDO1 contributes to the suppression of tumor immunity, and blocking the IDO1 helps in controlling tumor growth (12). These observations suggest that feedback PD-L1 and IDO1 expression induced by IFNγ may attenuate the therapeutic efficacy of ICB, and blocking the IFNγ-induced expression of immunosuppressive factors may potentiate the therapeutic efficacy of ICB.
In melanoma, treatment strategies have mainly focused on targeted therapy and ICB since 2011, when vemurafenib and ipilimumab were approved by the FDA (13, 14). Although these treatments have drastically improved patient outcomes compared with conventional therapy, the targeted therapies using dabrafenib, vemurafenib, and trametinib are incapable of achieving long-lasting remissions due to chemoresistance, and the benefit from ICB therapy was observed only in a small fraction of patients (15, 16). The combination of ICB with conventional or targeted therapies has become the center of cancer treatment (17).
We performed flow cytometry–based screening to identify kinase inhibitors that can block the IFNγ-induced PD-L1 and IDO1 expression in melanoma. Here, we found that the FDA-approved agent regorafenib is one of the most promising agents in enhancing antimelanoma immunity, alone or in combination with ICB, through decreasing the expression level of IFNγ-induced PD-L1 and IDO1 without compromising cell surface MHC-I levels.
Materials and Methods
Cell culture
Melanoma cell lines MM200, ME4405, MEL-RM, and B16/F10 were purchased from ATCC. Cells were maintained in DMEM supplemented with 10% FBS and antibiotics (50 mg/mL penicillin/streptomycin). All cell lines were verified to ensure they were free of mycoplasma contamination before performing any experiments. Cell lines were authenticated by STR profiling through the Victorian Centre for Functional Genomics (most recent authentication, March 1, 2017).
Mice
In this study, C57BL/6 and BALB/C-nu/nu nude mice were purchased from the Laboratory Animal Center of Guangdong province (Guangzhou, China). About 6-week-old male mice were used for the experiments. All animal experiments were conducted in accordance with the institutional guidelines and approved by the Animal Care and Use Committee of Sun Yat-sen University Cancer Center (Guangzhou, China).
Clinical data
Data of 26 patients with advanced melanoma were retrieved from cbioPortal (http://www.cbioportal.org/study?id=skcm_ucla_2016#summary). All patients were treated with either pembrolizumab or nivolumab as the anti–PD-1 therapy for their metastatic melanoma. Objective response to anti–PD-1 therapy was based on investigator-assessed immune-related Response Evaluation Criteria in Solid Tumors (irRECIST; refs. 18, 19). Data of 163 patients with stage III melanoma without immunotherapy were download from the The Cancer Genome Atlas (TCGA) database. Data of eight TH-MYCN mice bearing detectable spontaneous neuroblastomas treated with anti–PD-1/L1 or control were downloaded from the GEO database (https://www.ncbi.nlm.nih.gov/gds/).
Antibodies and reagents
The antibodies used for Western blotting are listed in Supplementary Table S1A. The secondary antibodies of goat anti-mouse (1:5,000) and goat anti-rabbit (1:5,000) were purchased from Thermo Fisher Scientific. The kinase inhibitor library, the inhibitors, and cytokines are provided in Supplementary Table S1B.
All siRNAs were obtained from GenePharma and transfection was performed using Lipofectamine RNAiMAX Transfection Reagent (Life Technologies, 13778-150) according to the manufacturer's protocol. Information for primer sequences is provided in Supplementary Table S1C.
Flow cytometry analysis
Melanoma cells were harvested and centrifuged at 400 × g (or 1,500 rpm) for 5 minutes. For cell surface staining, cell suspensions were washed twice in PBS and stained with indicated fluorescent labeled antibodies for 30 minutes on ice and washed with PBS. For intracellular staining, the cells were sorted for fixation and permeabilization using the Cytofix/CytoPerm BUF KIT (BD Pharmingen and; no. 554714). Immune cell infiltration of tumors was analyzed as described previously (20). Briefly, tumors were resected from mice on indicated time, weighed, mechanically disrupted to generate a single-cell suspension and stained. All flow cytometry analyses were conducted on LSRFortessa (BD Biosciences) or a Navios and Gallios (Beckman Coulter) and the data were analyzed using FlowJo and CytExpert software according to the manufacturers' instructions. Compensation beads were used to evaluate spectral overlap, and compensation was automatically calculated. All antibodies used for flow cytometry analysis are listed in Supplementary Table S1D.
qRT-PCR
qRT-PCR was conducted as described previously (21). cDNA was reversed from 1 μg of total RNA using the QuantiTect Reverse Transcription Kit (Qiagen). SYBR Master Mix Plus (Eurogentec) was used for qPCR. Real-time PCR was conducted with a Bio-Rad CFX96 qPCR system. Expression of GAPDH gene in each sample was used as an internal control. Both forward and reverse primers are listed in Supplementary Table S1E.
Western blotting
Western blotting was carried out as described previously (22). Whole-cell extracts were prepared by direct lysis with 1× Cell Lysis Buffer (Cell Signaling Technology, no. 9873) and 1 mmol/L phenylmethylsulphonyl fluoride immediately before use. All protein samples were denatured with 6× SDS buffer and boiled at 100°C for 10 minutes and then, resolved by SDS-PAGE.
Cytotoxicity assays in vitro
Human peripheral blood mononuclear cells (PBMC) were isolated from leukopheresis by Ficoll–Hypaque density gradient. Isolated human PBMCs were subjected for CD3+ T-cell isolation by using the Pan T Cell Isolation Kit (Miltenyi Biotec) as instructed in the manual. OT-1 T cells were isolated from spleen of OT-I TCR transgenic mice using the MojoSortTM Mouse CD8 T Cell Isolation Kit (BioLegend # 480007) according to the manufacturer's protocol.The 12-well plates were coated with LEAF Purified- anti-CD3 (10 μg/mL) and LEAF Purified anti-CD28 (2 μg/mL) in PBS overnight at 4°C or for 2 hours at 37°C and washed with ice-cold PBS twice. The isolated T cells were then plated into the 12-well plates to activate for 72 hours in RPMI medium containing 10% FBS and human IL2 (100 IU/mL).
Melanoma cells were treated with indicated inhibitors with or without IFNγ exposure for 24 hours or first transfected with siRNA for 48 hours and then stimulated with or without IFNγ for another 24 hours.The prepared melanoma cells and activated T cells were seeded into 96-well round bottom plates. The cells were sorted and applied for flow cytometric analysis.
Cell proliferation, migration, and invasion assays
Cell viabilities were assessed with 3-(4, 5-dimethylthiazole-2-yl)-2, 5 biphenyl-2H-tetrazolium bromide (MTT) assay. The spectrophotometric absorbance at 570 nm was detected for each sample, and the experiments were performed in triplicate and repeated for three times. For colony formation assay, cells were seeded in a 6-well plate and cultured for 2 weeks in complete DMEM medium containing indicated agents with or without IFNγ exposure. Colonies were fixed and dyed with 0.1% crystal violet (1 mg/mL), and the number of colonies with over 50 cells was counted. Cell invasion was evaluated using a Transwell assay with matrigel (8-μm pore; BD Biosciences). Melanoma cells were seeded at a density of 0.5 × 105 into the upper chamber in 200 μL DMEM medium without FBS, but containing indicated agents with or without IFNγ exposure. Complete medium (600 μL) was added to the bottom chamber (i.e., 24-well transwell plate where the transwell inserts were added). After incubation for 24 hours, the migratory cells were harvested and stained with 0.1% crystal violet (1 mg/mL). Wound healing assays were performed to detect cell migration. The cells were seeded in 6-well plates, and an artificial wound was created using a 200 μL pipette tip. The wound closure was observed after 24 hours, and images were obtained.
Animal experiments
An inoculum of 0.5 × 106 B16 cells was injected subcutaneously on the flank of mice in 100 μL sterile PBS. Seven days following injection, mice were randomized into four groups and treatment was initiated. The anti–PD-1 antibody (100 μg/mice) was administered intraperitoneally, regorafenib (3 mg/kg/day in Fig. 5, 5 mg/kg in Fig. 4) was administered intragastrically, and IFNγ (2.5 μg/mice) was administered by injecting directly into the tumor mass. Tumor volume was measured every other day using the formula (L × W2/2).
Statistical analysis
For Gene Set Enrichment Analysis (GSEA), the JavaGSEA Desktop Application was downloaded from http://software.broadinstitute.org/gsea/index.jsp. Statistical analyses were conducted using GraphPad Prism (version 5.0, www.graphpad.com) and SPSS version (SPSS, Inc.). Student t test was used to compare experimental data. Kaplan–Meier plots of overall survival (OS) and progression-free survival (PFS) were compared using the log-rank test. All data are presented as mean ± SD, otherwise noted in the figure legends. All reported P values are two-tailed, and for all analyses, P < 0.05 is considered statistically significant, unless otherwise specified. All data shown are representative of two or more independent experiments, unless indicated otherwise.
Results
Regorafenib is a potent agent attenuating IFNγ-induced PD-L1 and IDO1 expression
To identify a novel small-molecule kinase inhibitor that could suppress IFNγ-induced cell surface PD-L1 expression, we performed flow cytometry–based screening using a kinase inhibitor library (purchased from Selleck) composed of 429 compounds targeting major 52 kinases. A collection of 161 agents was tested, making sure that each kinase had more than one inhibitor. Following stimulation with IFNγ, we added the inhibitors at two different concentrations (1 and 10 μmol/L) to the culture medium of the melanoma cell line MEL-RM. After 24 hours of incubation, we detected PD-L1 expression by flow cytometry analysis (Fig. 1A). We found approximately 20 agents that caused more than half reduction of cell surface PD-L1 level. Most of these hits were JAK inhibitors, CDK inhibitors, MAPK inhibitors, mTOR inhibitors, and the multi-kinase inhibitor regorafenib (Fig. 1B; Supplementary Table S2A). In addition, IFNγ provoked MHC-I expression and enhanced the antigen presentation. Subsequently, we further examined whether these inhibitors had an influence on MHC-I expression. As presented in Fig. 1C and Supplementary Table S2B, regorafenib was the only agent that inhibited PD-L1 expression without reducing cell surface MHC-I levels.
Kinase inhibitor screening identified the potent inhibitor regorafenib blocking IFNγ induced PD-L1 and IDO1 expression. A, Schematic of the screening strategy. One hundred thousand MEL-RM cells were seeded in the 12-well plates overnight. Following IFNγ (125 IU/μL) stimulation, the inhibitors were added to the culture medium at different concentrations (1 or 10 μmol/L). After 24 hours, cells were harvested and labeled with fluorescence conjugated anti–PD-L1 or anti–MHC-I antibody. Fluorescence intensity was captured by flow cytometry. Statistical analysis was performed to identify agents for secondary screening and final selection of agents. B, Results of the kinase inhibitor screening. Mean fluorescence intensity (MFI) fold change = [(inhibitor + IFNγ) MFI – isotype MFI]/(IFNγ MFI – isotype MFI). MFI change values of PD-L1 for each agent were plotted to identify agents with fold change <0.5 at 10 μmol/L. Red filled circles represent hits satisfying these thresholds. C, Results of the secondary screening. MFI change values of MHC-I for each agent identified from B were plotted to identify hits with fold change >0.8 at 10 μmol/L. Red filled circle represents regorafenib. D, Treatment with different concentrations of regorafenib in ME4405 cells for 24 hours decreased the P-ERK, P-STAT1, and PD-L1 levels. E–I, The data were obtained from ME4405 cells treated with indicated inhibitors (10 μmol/L) with or without IFNγ (1000 IU/μL) exposure for 24 hours. E, Changes in STATs, ERK, and Akt pathway activity and PD-L1 and IDO1 expression levels. F, MFI fold change values of PD-L1. G, Changes of PD-L1 mRNA level. H, Changes of IDO1 mRNA level. I, MFI fold change values of MHC-I. Error bars indicate SEM. Unpaired two-tailed t test, NS, not significant; ***, P < 0.001; **, P < 0.01; *, P < 0.05.
Kinase inhibitor screening identified the potent inhibitor regorafenib blocking IFNγ induced PD-L1 and IDO1 expression. A, Schematic of the screening strategy. One hundred thousand MEL-RM cells were seeded in the 12-well plates overnight. Following IFNγ (125 IU/μL) stimulation, the inhibitors were added to the culture medium at different concentrations (1 or 10 μmol/L). After 24 hours, cells were harvested and labeled with fluorescence conjugated anti–PD-L1 or anti–MHC-I antibody. Fluorescence intensity was captured by flow cytometry. Statistical analysis was performed to identify agents for secondary screening and final selection of agents. B, Results of the kinase inhibitor screening. Mean fluorescence intensity (MFI) fold change = [(inhibitor + IFNγ) MFI – isotype MFI]/(IFNγ MFI – isotype MFI). MFI change values of PD-L1 for each agent were plotted to identify agents with fold change <0.5 at 10 μmol/L. Red filled circles represent hits satisfying these thresholds. C, Results of the secondary screening. MFI change values of MHC-I for each agent identified from B were plotted to identify hits with fold change >0.8 at 10 μmol/L. Red filled circle represents regorafenib. D, Treatment with different concentrations of regorafenib in ME4405 cells for 24 hours decreased the P-ERK, P-STAT1, and PD-L1 levels. E–I, The data were obtained from ME4405 cells treated with indicated inhibitors (10 μmol/L) with or without IFNγ (1000 IU/μL) exposure for 24 hours. E, Changes in STATs, ERK, and Akt pathway activity and PD-L1 and IDO1 expression levels. F, MFI fold change values of PD-L1. G, Changes of PD-L1 mRNA level. H, Changes of IDO1 mRNA level. I, MFI fold change values of MHC-I. Error bars indicate SEM. Unpaired two-tailed t test, NS, not significant; ***, P < 0.001; **, P < 0.01; *, P < 0.05.
To validate the results mentioned above, two other melanoma cell lines, MM200 (BRAF V600E) and ME4405 (BRAF WT), were treated with different concentrations of regorafenib in the presence or absence of IFNγ for 24 hours. The results revealed that regorafenib inhibited the IFNγ-induced PD-L1 and p-STAT1 and the constitutive p-ERK1/2 in a dose-dependent manner (Fig. 1D; Supplementary Fig. S1A). Aberrant activation of the p-ERK, p-STAT1, and p-AKT were the main signaling events to drive PD-L1 expression, while regorafenib could not inhibit p-AKT. Hence, we next investigated whether inhibiting p-ERK or p-STAT1 was sufficient to attenuate IFNγ-induced PD-L1 expression. Our results indicated that regorafenib suppressed both the IFNγ-induced p-STAT1 and the constitutive p-ERK, similar to the three MAPK inhibitors (Fig. 1E; Supplementary Fig. S1G). Because only regorafenib reduced the IFNγ-induced PD-L1 expression, as assessed by Western blot analysis, flow cytometry, and RT-PCR (Fig. 1E–G; Supplementary Fig. S1B–S1D, S1G–S1K), we concluded that inhibiting the p-STAT1 but not p-ERK was sufficient to attenuate IFNγ-induced PD-L1 expression. In addition, IFNγ is a potent cytokine to induce IDO1 expression; therefore, we also evaluated and determined that only regorafenib inhibited the IFNγ induced IDO1 expression depending on suppressing p-STAT1 (Fig. 1E and H; Supplementary Fig. S1B, S1E, S1G, S1L, and S1M). As a previous study indicated that MAPK pathway decreased MHC-I expression (23), whereas p-STAT1 promoted MHC-I expression, we further tested the cell surface MHC-I level. As displayed in Fig. 1I and Supplementary Fig. S1F, S1N, and S1O, vemurafenib significantly reduced the IFNγ-induced MHC-I level whereas regorafenib, dabrafenib, and trametinib had mild effects. Collectively, these data showed that regorafenib was a potent agent in reducing adaptive PD-L1 and IDO1 expression without compromising the antigen presentation (maintaining MHC-I level) through repressing the JAK1/2–STAT1 pathway and MAPK pathway.
RET–Src axis is required for regorafenib to inhibit JAK1/2–STAT1 signaling
Regorafenib is a multi-kinase inhibitor that blocks the activity of the oncogenic tyrosine kinases KIT, RET, and BRAF. Our previous data indicated that BRAF did not regulate JAK1/2–STAT1 signaling (Fig. 1E); therefore, we further validated the target between KIT and RET. Knockdown of RET but not KIT caused suppression of p-JAK1, p-JAK2, p-STAT1, PD-L1, and IDO1 with IFNγ exposure (Fig. 2A–C; Supplementary Fig. S2A), suggesting that RET mediated the effect of regorafenib on JAK1/2–STAT1 signaling. To exclude the confounding possibility that regorafenib directly targeted JAK1/2, we added the inhibitor to the RET knockdown cells mentioned above, excluding the influence of RET on regulating JAK1/2. Upon silencing of RET, regorafenib had weak effect on further decreasing the p-JAK1, p-JAK2, p-STAT1, PD-L1, and IDO1 level (Fig. 2B). On the basis of the above observations, we concluded that regorafenib indirectly suppressed the JAK1/2–STAT1 signaling through inhibiting the tyrosine kinase receptor RET.
Regorafenib inhibited the JAK1/2-STAT1 pathway through RET–Src signaling. A and B, Effect of KIT or RET knockdown on JAK1/2-STAT1 pathway activity and PD-L1 expression. ME4405 cells were transfected with indicated siRNA for 48 hours and treated with regorafenib and IFNγ for another 24 hours. C, MFI fold change values of PD-L1 in RET knockdown ME4405 cells with or without IFNγ exposure. D, Decrease of p-Src in RET knockdown ME4405 cells. E, Changes of p-Src, p-ERK, and p-STATs activity in bosutinib-, PP2-, and regorafenib-treated ME4405 cells with or without IFNγ exposure. F, Change of PD-L1 MFI values in bosutinib- and PP2-treated ME4405 cells with or without IFNγ exposure. G, MFI fold change values of MHC-I in RET knockdown ME4405 cells with or without IFNγ exposure. H, MFI fold change values of MHC-I in bosutinib- and PP2-treated ME4405 cells with or without IFNγ exposure. Error bars, SEM. Unpaired two-tailed t test. NS, not significant; ***, P < 0.001; **, P < 0.01; *, P < 0.05.
Regorafenib inhibited the JAK1/2-STAT1 pathway through RET–Src signaling. A and B, Effect of KIT or RET knockdown on JAK1/2-STAT1 pathway activity and PD-L1 expression. ME4405 cells were transfected with indicated siRNA for 48 hours and treated with regorafenib and IFNγ for another 24 hours. C, MFI fold change values of PD-L1 in RET knockdown ME4405 cells with or without IFNγ exposure. D, Decrease of p-Src in RET knockdown ME4405 cells. E, Changes of p-Src, p-ERK, and p-STATs activity in bosutinib-, PP2-, and regorafenib-treated ME4405 cells with or without IFNγ exposure. F, Change of PD-L1 MFI values in bosutinib- and PP2-treated ME4405 cells with or without IFNγ exposure. G, MFI fold change values of MHC-I in RET knockdown ME4405 cells with or without IFNγ exposure. H, MFI fold change values of MHC-I in bosutinib- and PP2-treated ME4405 cells with or without IFNγ exposure. Error bars, SEM. Unpaired two-tailed t test. NS, not significant; ***, P < 0.001; **, P < 0.01; *, P < 0.05.
We next evaluated the contribution of more proximal RET-activated signaling enzymes to JAK1/2–STAT1 activation. Src is aberrantly activated in many tumors and was known to interact with transmembrane receptor tyrosine kinases at the cell membrane via its SH2 and SH3 domains (24). Meanwhile, previous studies also reported that Src could activate the JAK and STAT families (25, 26). Accordingly, we speculated that Src mediated RET-induced JAK1/2–STAT1 activation. To investigate this, ME4405 or MM200 cells were treated with different concentrations of the Src inhibitor bosutinib, Lck/Fyn inhibitor PP2, and regorafenib as a positive control. Consistent with our hypothesis, RET knockdown in ME4405 cells decreased the p-Src level (Fig. 2D), and regorafenib also inhibited p-Src (Fig. 2E). Moreover, bosutinib suppressed the induced p-STAT1, PD-L1, and IDO1 expression levels, similar to regorafenib (Fig. 2E and F; Supplementary Fig. S2B). Finally, we detected the MHC-I level and found that RET–Src signaling did not affect the MHC-I level (Fig. 2G and H; Supplementary Fig. S2C and S2D). Taken together, regorafenib blocked the IFNγ induced PD-L1 and IDO1 expression without influencing MHC-I expression through inhibiting RET–Src signaling.
Regorafenib recovered sensitivity of IFNγ-pretreated melanoma cells to T-cell killing in vitro
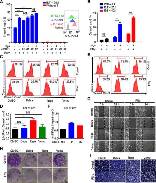
We hypothesized that PD-L1 was the major target mediating the antitumor effect of regorafenib in the presence of IFNγ. To verify this, we used coculture experiments with melanoma cells to evaluate the effects of PD-L1 depletion or suppression on T-cell responses. Melanoma cell lines were incubated with IFNγ prior to coculture to induce PD-L1 expression. Cocultured with activated human peripheral blood T cells, PD-L1 knockdown and regorafenib pretreatment enhanced the sensitivity of melanoma cells to T-cell killing. Upon PD-L1 knockdown, regorafenib had a slight effect on improving T-cell killing (Fig. 3A). To extend these findings using antigen-specific T-cell killing, OT-I T cells recognizing ovalbumin (OVA)-restricted epitopes were activated and cocultured with OVA-positive B16F10 cells. The data showed that regorafenib sensitized the B16F10 cells to antigen-specific T-cell killing (Fig. 3B). Together, IFNγ-induced PD-L1 expression mediated melanoma cells escaping from T-cell killing and regorafenib regained the sensitivity depending on attenuating PD-L1 expression.
Function of regorafenib or RET knockdown in melanoma cells. A, The percentage of cleaved caspase-3–positive cells among PD-L1 knockdown or regorafenib-pretreated ME4405 cells in the presence of IFNγ. The cells were cocultured with activated human peripheral blood T cells for 8 hours. PD-L1 was effectively interfered. B, The percentage of cleaved caspase-3–positive cells among regorafenib-pretreated B16/F10 cells in the presence of IFNγ. The cells were cocultured with activated OT-1 T cells for 3 hours. C and D, The percentage of cleaved caspase-3–positive cells among dabrafenib-, regorafenib-, and vemurafenib-pretreated ME4405 cells with or without IFNγ exposure. B, Histogram of cleaved caspase-3 from a representative experiment. C, Summary of data from B. Graph shows fold change of cleaved caspase-3 when comparing the IFNγ absence and presence groups. E and F, The percentage of cleaved caspase-3–positive cells among RET knockdown ME4405 cells with or without IFNγ exposure. G, Cell migration of ME4405 cells after indicated treatment was measured by wound healing assay (24 hours). H, Colony formation of ME4405 cells after indicated treatment was measured by clonogenic assay (10 days). I, Cell invasion of ME4405 cells after indicated treatment was measured by Transwell assay (16 hours). Error bars, SEM. Unpaired two-tailed t test. NS, not significant; ***, P < 0.001; **, P < 0.01; *, P < 0.05.
Function of regorafenib or RET knockdown in melanoma cells. A, The percentage of cleaved caspase-3–positive cells among PD-L1 knockdown or regorafenib-pretreated ME4405 cells in the presence of IFNγ. The cells were cocultured with activated human peripheral blood T cells for 8 hours. PD-L1 was effectively interfered. B, The percentage of cleaved caspase-3–positive cells among regorafenib-pretreated B16/F10 cells in the presence of IFNγ. The cells were cocultured with activated OT-1 T cells for 3 hours. C and D, The percentage of cleaved caspase-3–positive cells among dabrafenib-, regorafenib-, and vemurafenib-pretreated ME4405 cells with or without IFNγ exposure. B, Histogram of cleaved caspase-3 from a representative experiment. C, Summary of data from B. Graph shows fold change of cleaved caspase-3 when comparing the IFNγ absence and presence groups. E and F, The percentage of cleaved caspase-3–positive cells among RET knockdown ME4405 cells with or without IFNγ exposure. G, Cell migration of ME4405 cells after indicated treatment was measured by wound healing assay (24 hours). H, Colony formation of ME4405 cells after indicated treatment was measured by clonogenic assay (10 days). I, Cell invasion of ME4405 cells after indicated treatment was measured by Transwell assay (16 hours). Error bars, SEM. Unpaired two-tailed t test. NS, not significant; ***, P < 0.001; **, P < 0.01; *, P < 0.05.
Regorafenib is an FDA-approved drug for advanced gastrointestinal stromal tumors and metastatic colorectal cancer, while dabrafenib, vemurafenib, and trametinib are approved for melanoma. To understand the effects of these agents in melanoma, we first compared whether they affected the T-cell response. IFNγ-pretreated cells were strongly resistant to T-cell killing, and only regorafenib-pretreated cells recovered the sensitivity to T-cell killing (Fig. 3C and D; Supplementary Fig. S3A–S3D). As RET is the target of regorafenib, we then cocultured the RET knockdown cells with activated T cells. Similarly, RET knockdown also potentiated T-cell killing (Fig. 3E and F).
We next validated whether regorafenib exhibited the same antimelanoma functions as the MAPK inhibitors. Melanoma cell lines were treated with various concentrations of dabrafenib, regorafenib, and vemurafenib in the presence or absence of IFNγ, and cells were assessed using MTT assay (Supplementary Fig. S3E and S3F), wound healing assay (Fig. 3G; Supplementary Fig. S3G), soft agar colony formation assay (Fig. 3H; Supplementary Fig. S3H), and transwell assays (Fig. 3I; Supplementary Fig. S3I). These agents displayed similar abilities in suppressing proliferation, colony formation, migration, and invasion. In conclusion, regorafenib is a promising antimelanoma agent by two different mechanisms: a traditional mechanism by targeting oncogenic addiction, and a newly defined mechanism through recovering sensitivity of IFNγ-pretreated melanoma cells to T-cell killing.
Regorafenib enhanced the antitumor effect of IFNγ in vivo
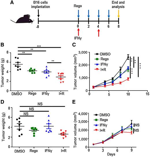
Next, we wondered whether regorafenib exerted antitumor potential in the IFNγ-abundant tumor microenvironment in vivo. To prove this point, we conducted tumor allograft and treatment experiments using the melanoma cell line B16/F10. First, the cells were subcutaneously injected into C57BL/6 mice or nude mice. Following tumor formation, murine IFNγ was injected into the tumor mass every 4 days to induce antitumor immunity and stimulate PD-L1 and IDO1 expression. At the same time, mice were treated with solvent or regorafenib every other day. Mice were sacrificed 10 days later (Fig. 4A). In C57BL/6 mice with intact immunity, the combination of regorafenib with IFNγ led to a significant reduction in tumor growth and tumor weight (Fig. 4B and C). In nude mice with elimination of T cells, tumor growth curve and tumor weight failed to show differences in each group (control, regorafenib, IFNγ, and the combination groups; Fig. 4D and E). Collectively, we theorized that the tumor regression ability of regorafenib combination with IFNγ was dependent on intact T-cell immunity.
Regorafenib enhanced the antitumor effect of IFNγ depending on intact T-cell immunity in vivo. A, In vivo experimental layout. B16/F10 cells were inoculated into C57BL/6 mice or nude mice. B and C, Xenograft volume and weight from C57BL/6 mice (control and IFNγ, n = 6; regorafenib and combination, n = 6). D and E, Xenograft volume and weight from nude mice (control and IFNγ, n = 6; regorafenib and combination, n = 6). Error bars, SEM. Unpaired two-tailed t test. NS, not significant; ***, P < 0.001; **, P < 0.01; *, P < 0.05.
Regorafenib enhanced the antitumor effect of IFNγ depending on intact T-cell immunity in vivo. A, In vivo experimental layout. B16/F10 cells were inoculated into C57BL/6 mice or nude mice. B and C, Xenograft volume and weight from C57BL/6 mice (control and IFNγ, n = 6; regorafenib and combination, n = 6). D and E, Xenograft volume and weight from nude mice (control and IFNγ, n = 6; regorafenib and combination, n = 6). Error bars, SEM. Unpaired two-tailed t test. NS, not significant; ***, P < 0.001; **, P < 0.01; *, P < 0.05.
Regorafenib enhanced the antitumor effect of ICB in vivo
We analyzed the change in the IFNγ pathway using 8 TH-MYCN mice bearing detectable spontaneous neuroblastomas treated with or without anti–PD-1/L1 (https://www.ncbi.nlm.nih.gov/geo/query/acc.cgi?acc=GSE79485). The cellular response to IFNγ and IFNγ pathway genes, including PD-L1 and IDO1, was significantly increased (Supplementary Fig. S4A and S4B). This observation suggested that anti–PD-1 therapy upregulated PD-L1 and IDO1 expression through the activation of the IFNγ pathway in tumor cells.
We then hypothesized that regorafenib could enhance effect of ICB through blocking the feedback expression of PD-L1 and IDO1. The C57BL/6 mice bearing measurable melanoma xenografts were randomly treated with solvent/isotype, regorafenib, anti–PD-1 antibody, or the combination (Fig. 5A). Regorafenib alone caused a 45% tumor reduction, and anti–PD-1 caused a slight tumor repression without statistical significance, which is similar to Chen and colleagues' report (27). The combined treatment significantly improved the tumor growth inhibition as confirmed by the growth curve of the xenograft tumor volume and the tumor weight (Fig. 5B–D). Moreover, regorafenib treatment eliminated the anti–PD-1 induced PD-L1 and IDO1 expression (Fig. 5E), but showed no obvious influence on MHC-I expression (Fig. 5F). To identify immune cell population changes, we analyzed immune cells infiltrating into tumors. CD4+T and CD8+T infiltration was relatively high (30%–40%) and similarly in each group (Fig. 5G–I). Combination therapy stimulated more cytotoxic CD8+ T cells in their tumor-infiltrating lymphocytes than those by each agent alone (Fig. 5F, J, and K). No obvious toxicity was observed in the mice receiving the dosage treatment. These findings suggested that overcoming the resistance caused by feedback expression of PD-L1 and IDO1, regorafenib was required for reinforcing the effect of ICB.
Regorafenib enhanced the antitumor effect of anti–PD-1 by triggering CD8+ T-cell activation in vivo. A–D, Tumor growth of B16 cells in C57BL/6 mice (n = 6/group). A, The treatment protocol is summarized by the arrows. B, Tumor volumes were calculated. C and D, Tumor weights from experiment on autopsy on day 15. E, Representative images of IHC staining of Gzmb, PD-L1, and IDO1 in B16 tumor sections after treatment. F, Quantitative analysis of MHC-I expression of each group as indicated. mRNA was obtained from the xenografts. G–I, Intracellular cytokine staining of CD8+ T-cell populations from isolated tumor-infiltrating lymphocytes. G, Representative dot plots of CD8+T in the TILs isolated from a representative mouse for each group. H and I, Percentage of CD4+ T (H) and CD8+ T (I) in the TILs for each group. J and K, Intracellular cytokine staining of IFNγ+ in CD45+CD8+ T-cell populations from isolated tumor-infiltrating lymphocytes. J, Representative dot plots of IFNγ+CD8+ T in the TILs isolated from a representative mouse for each group. K, Percentage of IFNγ+CD8+T in the TILs for each group. Error bars, SEM. Unpaired two-tailed t test. NS, not significant; ***, P < 0.001; **, P < 0.01; *, P < 0.05.
Regorafenib enhanced the antitumor effect of anti–PD-1 by triggering CD8+ T-cell activation in vivo. A–D, Tumor growth of B16 cells in C57BL/6 mice (n = 6/group). A, The treatment protocol is summarized by the arrows. B, Tumor volumes were calculated. C and D, Tumor weights from experiment on autopsy on day 15. E, Representative images of IHC staining of Gzmb, PD-L1, and IDO1 in B16 tumor sections after treatment. F, Quantitative analysis of MHC-I expression of each group as indicated. mRNA was obtained from the xenografts. G–I, Intracellular cytokine staining of CD8+ T-cell populations from isolated tumor-infiltrating lymphocytes. G, Representative dot plots of CD8+T in the TILs isolated from a representative mouse for each group. H and I, Percentage of CD4+ T (H) and CD8+ T (I) in the TILs for each group. J and K, Intracellular cytokine staining of IFNγ+ in CD45+CD8+ T-cell populations from isolated tumor-infiltrating lymphocytes. J, Representative dot plots of IFNγ+CD8+ T in the TILs isolated from a representative mouse for each group. K, Percentage of IFNγ+CD8+T in the TILs for each group. Error bars, SEM. Unpaired two-tailed t test. NS, not significant; ***, P < 0.001; **, P < 0.01; *, P < 0.05.
Patients with high coexpression of RET and Src showed unfavorable clinical outcome to anti–PD-1 treatment
Our data showed that inhibiting RET–Src signaling had a remarkable effect on blocking the feedback expression of PD-L1 and IDO1, prompting tumor T-cell infiltration and antitumor immunity. We speculated that the patients with high RET and Src coexpression in melanoma might be resistant to PD-1 blockade immunotherapy. To determine the clinical relevance, publicly available data of 26 patients with melanoma who underwent tumor biopsies before starting immunotherapy (pembrolizumab and nivolumab) were obtained from the GEO datasets. Responding pretreatment tumors (n = 13) were derived from patients who had complete or partial responses or stable disease control (with mixed responses excluded) in response to anti–PD-1 therapy. Nonresponding tumors (n = 13) were derived from patients who had progressive disease. These response patterns were based on irRECIST. By interrogating their RNA-seq transcript with clinical signature, 10 patients with RET and Src co-high expression were classified as “High,” while the 16 patients were categorized as “Other.” A total of 80% patients were nonresponders in the “High” group, and only 31% patients were nonresponders in the “Other” group. This result was irrelevant to BRAF and NRAS mutation state (Fig. 6A). Furthermore, we evaluated the influence of RET and Src expression status on clinical benefits of anti–PD-1 immunotherapy as reflected by patient survival. Notably, the “Other” group was markedly associated with long OS and PFS (Fig. 6B and C; Supplementary Fig. S5A) compared with the “High” group. The univariate and multivariate Cox regression analyses indicated that RET and Src co-high expression was an independent prognostic factor associated with poor OS and PFS in anti–PD-1 treated patients (Supplementary Table S2C–S2E). Likewise, analysis of TCGA datasets of 163 patients with stage III melanoma without any treatment also yielded similar results (Supplementary Fig. S5B and S5C; Supplementary Table S2F and S2G), but the survival difference was not as significant as the patients treated with ICB. Moreover, immune response–related GSEA signatures were enriched in the “Other” group (Fig. 6D). Altogether, RET and Src co-high expression was an independent unfavorable prognostic factor through inhibiting the antitumor immune response in melanoma.
The correlation between RET-Src expression and clinical response to PD-1 blockade therapy. A, Histogram representation of clinical benefit of anti–PD-1 based on RET and Src expression. Columns are shaded to indicate RET and Src expression status (high RET and Src coexpression group, red; the other group, green. Gender: M = male; F = female. Vital status: A = alive; D = dead. Mutation status: WT = wild; Mut = mutation). Immune-related Response Evaluation Criteria in Solid Tumors (irRECIST): CR = complete response; PR = partial response; PD = progression of disease. B and C, Kaplan–Meier survival curves of OS and PFS compared between the high RET and Src coexpression group and the other group. The transcriptome data were obtained from patients with melanoma before anti–PD-1 therapy (GSE78220). D, GSEA between the high RET and Src coexpression group and the other group in patients before anti–PD-1 therapy (GSE78220). E, RET-Src co-high expression lead to superactivation of the JAK1/2–STAT1 pathway. By targeting the RET–Src axis and BRAF, regorafenib inhibited the MAPK and JAK1/2–STAT1 at the same time and subsequently attenuated the IFNγ-induced PD-L1 and IDO1 expression without affecting MHC-I much.
The correlation between RET-Src expression and clinical response to PD-1 blockade therapy. A, Histogram representation of clinical benefit of anti–PD-1 based on RET and Src expression. Columns are shaded to indicate RET and Src expression status (high RET and Src coexpression group, red; the other group, green. Gender: M = male; F = female. Vital status: A = alive; D = dead. Mutation status: WT = wild; Mut = mutation). Immune-related Response Evaluation Criteria in Solid Tumors (irRECIST): CR = complete response; PR = partial response; PD = progression of disease. B and C, Kaplan–Meier survival curves of OS and PFS compared between the high RET and Src coexpression group and the other group. The transcriptome data were obtained from patients with melanoma before anti–PD-1 therapy (GSE78220). D, GSEA between the high RET and Src coexpression group and the other group in patients before anti–PD-1 therapy (GSE78220). E, RET-Src co-high expression lead to superactivation of the JAK1/2–STAT1 pathway. By targeting the RET–Src axis and BRAF, regorafenib inhibited the MAPK and JAK1/2–STAT1 at the same time and subsequently attenuated the IFNγ-induced PD-L1 and IDO1 expression without affecting MHC-I much.
Discussion
ICB has resulted in long-lasting tumor regression, but the response rate is relatively low. Hence, thorough understanding of the resistance mechanism is needed to improve the therapeutic efficacy. In this study, we reveal that the RET–Src axis has a profound impact on antimelanoma immunity and is an independent unfavorable prognosis factor in melanoma patients with or without ICB. Inhibition of the RET–Src axis by regorafenib blocks IFNγ-induced feedback expression of PD-L1 and IDO1, reactivating cytotoxic CD8+ T cells in vitro and in vivo, and enhances the effect of IFNγ or ICB in the immunocompetent mice. Mechanistically, we linked the RET–Src axis to the JAK1/2–STAT1 pathway. Thus, by targeting RET–Src axis, regorafenib overcomes the resistance mechanism and may increase the number of patients who benefit from ICB (Fig. 6E).
IFNγ is the most potent driver to induce PDL1 and IDO1 expression, indicating that IFNγ have immunosuppressive roles leading acquired resistance to ICB (1, 3, 28). Here, we performed flow cytometry–based screening to identify agents that can attenuate the IFNγ-induced PD-L1 expression but without influencing MHC-I. We found regorafenib was the agent satisfying this criterion, while JAK inhibitors, CDK inhibitors, MAPK inhibitors, and mTOR inhibitors blocked both PD-L1 and MHC-I expression. Much effort has been made to block the IFNγ-induced PD-L1 expression: loss of CMTM4/6 (29, 30) and CNS5 (31) decreased the PD-L1 protein pool through inducing the ubiquitination-mediated degradation, and CDK5 deletion suppressed PD-L1 transcription (9) while CDK4 kinase inhibitors stabilized PD-L1 protein levels (32), indicating that these were promising targets. Because high levels of IDO1 upon IFNγ stimulation strongly inhibited the proliferation of effector T cells and stimulated the activation of Treg cells and myeloid-derived suppressor cells (MDSC; ref. 12), much more attention should be paid to simultaneously blocking PD-L1 and IDO1 expression. We determined that regorafenib suppressed the IFNγ-induced PD-L1 and IDO1 expression depending on inhibition of the RET–Src axis/JAK1/2–STAT1 pathway.
Besides, IFNγ pathways have emerged as positive regulators of response to ICB (33, 34). By inducing efficient antigen processing through upregulating MHC-I molecules, IFNγ appears to be critical for T-cell priming and activation (28, 35). Inhibiting JAK1/2–STAT1 signaling blocked MHC-I expression while suppressing the MAPK pathway increased MHC-I expression (36). Through inhibiting both the RET–Src axis/JAK1/2–STAT1 and MAPK pathway, regorafenib had little influence on MHC-I expression. Taken together, through blocking the IFNγ-induced PD-L1 and IDO1 expression with little influence on MHC-I expression, regorafenib unleashed the IFNγ side effect without compromising the antigen presentation processes.
IFNγ does regulate several aspects of the immune response. However, our results revealed that regorafenib indirectly inhibited the downstream JAK1/2–STAT1 pathway via the RET–Src axis in melanoma cells. We found that RET deletion and Src inhibition blocked IFNγ-induced PD-L1 and IDO1 expression without influencing MHC-I expression, recovering IFNγ pretreatment melanoma cells' sensitivity to T-cell killing. RET-Src promoted the JAK1/2–STAT1 pathway, significantly enhancing PD-L1 and IDO1 expression. In patients treated with anti–PD-1 therapy, high RET and Src coexpression inhibited antitumor immune response and predicted worse survival. This was consistent with the observations that RET favored an immunosuppressive microenvironment with compromised CD8+ T-cell immunity (37). In the MT/ret model of spontaneous metastatic melanoma, significantly higher numbers of Treg cells were recruited to skin tumors and metastatic lymph nodes, while efficient Treg depletion did not delay melanoma development (38), indicating that inhibiting RET activity might decrease infiltration of Treg cells and some other immunosuppressive cells and factors in the tumor microenvironment. In addition, some reports revealed that RET recruited tumor-infiltrating monocytic MDSCs and stimulated relatively high expression of PD-L1, B7-H3, and B7-H4 coinhibitory molecules in MDSCs (39, 40). Together with the previous studies, our study indicated that the RET–Src axis was a mechanism for the resistance to ICB and allowed for designing combination strategies to improve the efficacy of ICB.
Next, we explored the influence of the treatment on CD8+ T cells function in vivo. Our animal model showed the CD8+T infiltration was relatively high (30%–40%) in each group. Anti—PD-1 or regorafenib alone did not increase CD8+T-cell infiltration. It might be due to high levels of CD8+T-cell infiltration basically in B16 mice model. The combination therapy promoted cytotoxic CD8+T-cell infiltration and caused obviously tumor regression, while the function of regorafenib or anti–PD-1 treatment alone was mild. It has been reported that overexpression of PD-L1 induced by IFNγ could limit the effect of anti–PD-1 or PD-L1 antibodies (41). In fact, we observed inducible PD-L1 expression after anti–PD-1 treatment in our animal models and GEO database. Therefore, the combinational therapy of regorafenib and anti–PD-1 enhanced antitumor effect. In addition, anti–PD-1 treatment also caused inducible IDO1 expression. High IDO1 activity leading to Trp depletion and Kyn accumulation in the tumor microenvironment inhibited T-cell functions and stimulated Treg cells and MDSCs (12). This might also explain how melanomas escape immune destruction despite ICB treatments. In this regard, regorafenib promoted cytotoxic CD8+ T-cell infiltration and enhanced the efficacy of IFNγ or ICB through decreasing the feedback PD-L1 and IDO1 expression in vivo.
Patients with melanoma treated with MAPK inhibitors such as dabrafenib, vemurafenib, and trametinib rapidly develop drug resistance and recurrence after a short period of remission (15, 16). Blocking the PD-L1/PD-1 inhibitory pathway reactivates the antitumor immune response and results in an objective and long-lasting response without recurrence (42). Efforts have been made to study whether MAPK inhibitors have a role in regulating PD-L1 expression. However, the observed results were ambiguous and contradictory, as MAPK inhibitors have been reported to either inhibit PD-L1 or promote PD-L1 expression in the absence or presence of IFNγ exposure (43). Our results suggested that MAPK inhibitors had modest effects on PD-L1 and IDO1 expression in the context of IFNγ exposure and anti–PD-1 treatment. However, regorafenib was the most potent agent blocking IFNγ-induced PD-L1 and IDO1 expression. These results strongly suggested that regorafenib was the optimal targeted drug in melanoma treatment, especially combined with ICB.
Our findings manifested a new model in patients with melanoma with high RET and Src coexpression and had significant implications for combined therapies. Regorafenib showed potent efficacy in promoting antitumor immunity through blocking the IFNγ-induced expression of immunosuppressive factors, while it had a mild effect on antigen processing, providing a mechanism for new combinations of immunotherapies and targeted therapy. On one hand, as our data showed, the combination of regorafenib and ICB significantly eradicates tumors. On the other hand, it is of value to explore the effect of the combination of regorafenib with immune stimulation therapy such as CAR-T or vaccine therapy in melanoma, especially with RET/Src axis activation.
Disclosure of Potential Conflicts of Interest
No potential conflicts of interest were disclosed.
Authors' Contributions
Conception and design: R.-Y. Wu, P.-F. Kong, L.-P. Xia, Y.-Y. Tang, R. Deng, X.-F. Zhu
Development of methodology: R.-Y. Wu, P.-F. Kong, Y. Huang, Z.-L. Li, Y.-Y. Tang, Y.-H. Chen, X. Li, H.-L. Zhang, Y. Yu, X.-D. Peng, L.-H. Zhou, G.-K. Feng, R. Deng
Acquisition of data (provided animals, acquired and managed patients, provided facilities, etc.): R.-Y. Wu, P.-F. Kong, L.-P. Xia, Y. Huang, Z.-L. Li, Y.-Y. Tang, Y.-H. Chen, X. Li, H.-L. Zhang, Y. Yu, X.-D. Peng, L.-H. Zhou, G.-K. Feng
Analysis and interpretation of data (e.g., statistical analysis, biostatistics, computational analysis): R.-Y. Wu, P.-F. Kong, Y. Huang, Z.-L. Li, Y.-Y. Tang, Y.-H. Chen, X. Li, X.-L. Xu, Y. Yu, X.-D. Peng, L.-H. Zhou, R. Deng
Writing, review, and/or revision of the manuscript: R.-Y. Wu, P.-F. Kong, R. Senthilkumar, R. Deng, X.-F. Zhu, Y. Huang, Z.-L. Li, Y. Chen
Administrative, technical, or material support (i.e., reporting or organizing data, constructing databases): L.-P. Xia, T. Sun, X.-L. Xu, Y. Yu, J. Mai, D. Yang, R. Deng, X.-F. Zhu
Study supervision: R.-Y. Wu, P.-F. Kong, L.-P. Xia, Y. Huang, Z.-L. Li, Y.-H. Chen, X. Li, Y. Yu, X.-D. Peng, L.-H. Zhou, G.-K. Feng, R. Deng
Acknowledgments
This study was supported by the National Key R&D Program of China (2017YFC0908501), the Natural Science Foundation of China (81630079, 81772624, 81572605, 81572732, 81803006, 81802789), the Science and Technology Project of Guangzhou (201803010007), the Natural Science Foundation of Guangdong Province (2017A030313481), and the Fundamental Research Funds for the Central Universities of China (17ykjc25).
The costs of publication of this article were defrayed in part by the payment of page charges. This article must therefore be hereby marked advertisement in accordance with 18 U.S.C. Section 1734 solely to indicate this fact.
![Figure 1. Kinase inhibitor screening identified the potent inhibitor regorafenib blocking IFNγ induced PD-L1 and IDO1 expression. A, Schematic of the screening strategy. One hundred thousand MEL-RM cells were seeded in the 12-well plates overnight. Following IFNγ (125 IU/μL) stimulation, the inhibitors were added to the culture medium at different concentrations (1 or 10 μmol/L). After 24 hours, cells were harvested and labeled with fluorescence conjugated anti–PD-L1 or anti–MHC-I antibody. Fluorescence intensity was captured by flow cytometry. Statistical analysis was performed to identify agents for secondary screening and final selection of agents. B, Results of the kinase inhibitor screening. Mean fluorescence intensity (MFI) fold change = [(inhibitor + IFNγ) MFI – isotype MFI]/(IFNγ MFI – isotype MFI). MFI change values of PD-L1 for each agent were plotted to identify agents with fold change <0.5 at 10 μmol/L. Red filled circles represent hits satisfying these thresholds. C, Results of the secondary screening. MFI change values of MHC-I for each agent identified from B were plotted to identify hits with fold change >0.8 at 10 μmol/L. Red filled circle represents regorafenib. D, Treatment with different concentrations of regorafenib in ME4405 cells for 24 hours decreased the P-ERK, P-STAT1, and PD-L1 levels. E–I, The data were obtained from ME4405 cells treated with indicated inhibitors (10 μmol/L) with or without IFNγ (1000 IU/μL) exposure for 24 hours. E, Changes in STATs, ERK, and Akt pathway activity and PD-L1 and IDO1 expression levels. F, MFI fold change values of PD-L1. G, Changes of PD-L1 mRNA level. H, Changes of IDO1 mRNA level. I, MFI fold change values of MHC-I. Error bars indicate SEM. Unpaired two-tailed t test, NS, not significant; ***, P < 0.001; **, P < 0.01; *, P < 0.05.](https://aacr.silverchair-cdn.com/aacr/content_public/journal/clincancerres/25/14/10.1158_1078-0432.ccr-18-2840/3/m_4530fig1.jpeg?Expires=1712937300&Signature=i7bDsdQk8mFcxv-HnGxXUyco~DQuzzyeZyKlCEpQyUZKkhpWmQzkFA5Q-ArehFhjo6I0aJ8DgMDjbtZAte-Dcs-Eunkl7ANuGfVLbIRfcUQ0rxGDdrw300ELx82ktDFM0XCJnhn1Bt22f6vWvBSdCd92esJs8~MwmKtlj7HVWQkNmxol0kJ2EnrZtWQwGJ2YQf7iEUP~PH19mCsrylklbgbTsKkHIYqdol1kcej7sfK3QgWrVvNcpHwyVnCOjjUna6CgsRbvsm2YxzO30r2NGZnlKxA5Hu06NpAgaqgQpGH-~cCGW4e9Gdy9eoRpUmTUnnzSYHBf1aPMWDvv16noxQ__&Key-Pair-Id=APKAIE5G5CRDK6RD3PGA)




