Abstract
Purpose: Long noncoding RNAs (lncRNAs) have emerged as important regulators in a variety of human diseases, including cancers. However, the overall biological roles and clinical significance of most lncRNAs in gastric carcinogenesis are not fully understood. We investigated the clinical significance, biological function, and mechanism of LINC01234 in gastric cancer.
Experimental Design: First, we analyzed LINC01234 alterations in gastric cancerous and noncancerous tissues through an analysis of sequencing data obtained from The Cancer Genome Atlas. Next, we evaluated the effect of LINC01234 on the gastric cancer cell proliferation and apoptosis, and its regulation of miR-204-5p by acting as a competing endogenous RNA (ceRNA). The animal model was used to support the in vitro experimental findings.
Results: We found that LINC01234 expression was significantly upregulated in gastric cancer tissues and was associated with larger tumor size, advanced TNM stage, lymph node metastasis, and shorter survival time. Furthermore, knockdown of LINC01234-induced apoptosis and growth arrest in vitro and inhibited tumorigenesis in mouse xenografts. Mechanistic investigations indicated that LINC01234 functioned as a ceRNA for miR-204-5p, thereby leading to the derepression of its endogenous target core-binding factor β (CBFB).
Conclusions: LINC01234 is significantly overexpressed in gastric cancer, and LINC01234–miR-204-5p–CBFB axis plays a critical role in gastric cancer tumorigenesis. Our findings may provide a potential new target for gastric cancer diagnosis and therapy. Clin Cancer Res; 24(8); 2002–14. ©2018 AACR.
Long noncoding RNAs (lncRNAs) are emerging as critical regulators in a variety of human cancers. In this study, we identified a novel gastric cancer–associated lncRNA termed LINC01234, which is significantly upregulated in gastric cancer tissues and associated with patients poorer prognosis and shorter survival time. LINC01234 promotes cell proliferation in vitro and tumor growth in vivo through acting as a ceRNA for miR-204-5p and regulating CBFB expression in gastric cancer. Moreover, we first demonstrate the critical role of LINC01234–miR-204-5p–CBFB axis in gastric cancer tumorigenesis. Our findings may provide a potential new target for gastric cancer diagnosis and therapy.
Introduction
Gastric cancer is a major cause of cancer-related death worldwide due to a combination of high morbidity and lack of effective therapies (1, 2). Despite advances in surgical techniques and molecular targeting therapy, the overall 5-year survival rate for patients with gastric cancer remains poor. Because gastric cancer has few specific symptoms, most patients are diagnosed at an advanced stage when lymphatic metastasis has already occurred (3–5). Currently, there are no unambiguous molecular signatures of gastric cancer progression and metastasis. Therefore, it is vital to discover diagnostic markers and novel effective therapies that correlate with the development and progression of gastric cancer.
The rapid development of high-resolution microarray and next-generation sequencing technology has enabled the elucidation of whole genomes and transcriptomes. The achievement of whole human genome sequencing and annotation of Encyclopedia of DNA Elements data has revealed that 98% of the human transcriptome is noncoding RNAs (ncRNAs) and only 2% encodes proteins (6, 7). Long noncoding RNAs (lncRNAs) are a class of ncRNAs that transcript longer than 200 nucleotides, with limited or no protein-coding capacity (8). Numerous studies have uncovered that lncRNAs participate in several important cellular biological processes, including X chromosome imprinting, stem cell differentiation, immune response, cancer cell proliferation, and chemotherapy resistance (9–11). Generally, lncRNAs exert their function through regulating underlying target genes expression at the epigenetic, transcriptional, and posttranscriptional levels (12, 13). In recent years, a large number of lncRNAs have been demonstrated to be misregulated in human diseases, especially cancers. For example, LncHIFCAR is substantially upregulated in oral carcinoma and significantly associated with poor clinical outcomes, and knockdown of its expression impairs cells' sphere-forming ability, and metastatic potential in vitro and in vivo via affecting the recruitment of HIF-1α and p300 cofactor to the target promoters (14). In addition, overexpressed lncRNA LINC00673 promotes non –small cell lung cancer proliferation, migration, invasion, and epithelial–mesenchymal transition by sponging miR-150-5p (15).
In case of gastric cancer, several important lncRNAs' clinical relevance, biological function, and underlying mechanisms have been characterized. For instance, the lncRNA HOTAIR promotes gastric cancer metastasis by binding to the epigenetic transcriptional regulator polycomb repressive complex 2 (PRC2; ref. 16). HOTAIR also regulates cisplatin resistance in gastric cancer by functioning as a competing endogenous RNA (ceRNA) of miR-126 (17). Moreover, lncRNA UCA1 expresses highly in gastric cancer tissues and cells and promotes cell proliferation and G1–S transition through interacting with EZH2, and promoting cyclin D1 expression (18). In addition, our previous studies showed that lncRNAs HOXA11-AS (19), LINC00673 (20), and ZFAS1 (21) are overexpressed and exhibit oncogenic functions in gastric cancer, whereas GAS5 (22) and MEG3 (23) exert tumor-suppressive function. Despite the evidence that lncRNAs are vital players in gastric cancer, their contribution to gastric cancer tumorigenesis remains unclear. Therefore, it is essential to uncover the function of lncRNAs and determine whether they may serve as diagnostic markers and therapy targets in gastric cancer.
In the current study, we first identified a novel gastric cancer–associated lncRNA LINC01234, which is located at 12q24.13, and the biological function and expression pattern of LINC01234 in cancer have not been discovered. We found that LINC01234 was markedly upregulated in gastric cancer tissues and associated with poor prognosis. Loss- and gain-of-function assays showed that LINC01234 promotes gastric cancer cell proliferation and inhibits cell apoptosis via functioning as a ceRNA for miR-204-5p, thereby preventing its association with target CBFB mRNA. Collectively, the results of this study show that LINC01234 is an oncogenic regulator of gastric cancer tumorigenesis and may be useful candidate for gastric cancer diagnosis and therapy.
Materials and Methods
Tissue samples
We obtained 50 paired gastric cancer and adjacent nontumor tissues who were diagnosed with gastric cancer based on histopathologic evaluation and had underwent surgery at the Second Affiliated Hospital of Nanjing Medical University (Nanjing, China) between 2010 and 2013. All patients did not receive chemotherapy or radiotherapy prior to surgery. All collected tissue samples were immediately snap frozen in liquid nitrogen and stored at −80°C until required. Histologic grade was staged according to the eighth tumor–node–metastasis (TNM) staging of the International Union against Cancer/American Joint Committee on Cancer system. All research complied with the principles of the Declaration of Helsinki. The clinical characteristics of all patients were recorded and summarized in Supplementary Tables S1–S4. The study was approved by the Research Ethics Committee of Nanjing Medical University and informed consent was obtained.
Cell culture
Five human gastric cancer cell lines (BGC823, SGC7901, AGS, HGC27, and MGC803) and a normal gastric epithelium cell line (GES-1) were purchased from the Institute of Biochemistry and Cell Biology of the Chinese Academy of Sciences (Shanghai, China). BGC823 and MGC803 cells were cultured in RPMI1640; SGC7901 and HGC27 cells were cultured in DMEM; AGS cells were cultured in F12 medium supplemented with 10% FBS, 100 U/mL penicillin, and 100 mg/mL streptomycin (Invitrogen) in humidified air at 37°C with 5% CO2. All cell lines were authenticated by short tandem repeat DNA profiling.
RNA extraction and quantitative RT-PCR assays
Total RNA was extracted from tissues or cultured cells using TRIzol reagent (Invitrogen) according to the manufacturer's instructions. RNA (1 μg) was reverse transcribed in a final volume of 20 μL using random primers under standard conditions for the PrimeScript RT Reagent Kit (TaKaRa). Real-time PCR analyses were performed with SYBR Premix Ex Taq (Takara). Results were normalized to the expression of GAPDH. Primers for miR-204-5p and U6 were purchased from (GeneCopoeia). The specific primers used are shown in Supplementary Table S5. qRT-PCR and data collection were conducted on ABI 7500 real-time PCR system (Applied Biosystems). Our qRT-PCR results were analyzed and expressed relative to threshold cycle (Ct) values, and then converted to fold changes.
Cell transfection
Gastric cancer cells were transfected with siRNAs and plasmid vectors using Lipofectamine 2000 (Invitrogen), in accordance with the manufacturer's protocol. Three individual LINC01234 siRNAs (si-LINC01234 1#, 2#, and 3#), CBFB siRNA, miR-204-5p mimics, miR-204-5p inhibitor, and scrambled negative control siRNA (si-NC) were purchased from Invitrogen. The nucleotide sequences of siRNAs for LINC01234, CBFB, miR-204-5p mimics, and miR-204-5p inhibitor are listed in Supplementary Table S5. Human LINC01234 transcript cDNA and short hairpin RNA (shRNA) directed against LINC01234 was inserted into the pCDNA3.1 and PLKO vectors. Plasmid vectors (pCDNA-LINC01234, sh-LINC01234, and empty vectors) for transfection were prepared using DNA Midiprep or Midiprep Kits (Qiagen) and transfected into cells. At 48 hours posttransfection, cells were harvested for qRT-PCR or Western blot analysis.
Cell proliferation assays
A cell proliferation assay was performed with Cell Counting Kit-8 (CCK8) assay (Promega). The SGC7901 and BGC823 cells 24 hours after transfection with si-LINC01234 (3,000 cells/well) were grown in 96-well plates and cultured at 37°C and 5% CO2 atmosphere. CCK8 assay was used to detect the relative cell growth every 24 hours according to the instructions of the manufacturer. Simply, 20 μL of CCK8 solution was added to each well, and each well was measured spectrophotometrically at 450 nm after incubating for 2 hours. For the colony formation assay, a total of 500 SGC7901 and BGC823 cells transfected with si-LINC01234 were placed in each well of a 6-well plate and maintained in proper media containing 10% FBS for about 14 days, replacing the medium every 5 days. After 14 days, the colonies were fixed with methanol and stained with 0.1% crystal violet (Sigma-Aldrich), and the colony formation was determined by counting the number of stained colonies. For each treatment group, wells were assessed in triplicate, and experiments were independently repeated three times. Colony formation assays were performed to monitor gastric cancer cell cloning capability.
Flow cytometric analysis
We harvested SGC7901 and BGC823 cells that were transfected with si-LINC01234 or si-NC for 48 hours after transfection by accutase (Invitrogen). After double staining with FITC-Annexin V and Propidium iodide (PI), the cells were analyzed with a flow cytometer (FACScan; BD Biosciences) equipped with a CellQuest software (BD Biosciences). Cells were classified into viable cells, dead cells, early apoptotic cells, and late apoptotic cells, and then, the relative ratio of early and late apoptotic cells was compared with that of the control transfectant for each experiment. Cells for cell-cycle analysis were stained with PI using the CycleTEST PLUS DNA Reagent Kit (BD Biosciences) following the protocol and analyzed by FACScan. The percentages of the cells in G0–G1, S, and G2–M phase were counted and compared.
Ethynyldeoxyuridine analysis
Proliferating cells were assessed using a 5-ethynyl-2-deoxyuridine (EdU) Labeling/Detection Kit (RiboBio), in accordance with the manufacturer's protocol. Briefly, SGC7901 and BGC823 cells were cultured in 96-well plates at 5 × 103 cells per well and transfected with plasmid DNA or siRNA for 48 hours. Then, 50 μmol/L EdU labeling media were added to the 96-well plates, and they were incubated for 2 hours at 37°C under 5% CO2. After treatment with 4% paraformaldehyde and 0.5% Triton X-100, cells were stained with anti-EdU working solution. DAPI was used to label cell nuclei. The percentage of EdU-positive cells was calculated from five random fields in three wells after analyses of fluorescent microscopy.
Animal experiments
All protocol was approved by the Committee on the Ethics of Animal Experiments of the Nanjing Medical University. All of the experimental procedures involving animals were carried out in strict accordance with the recommendations in the Guide for the Care and Use of Laboratory Animals of the NIH (Bethesda, MD). For the tumorigenicity studies, SGC7901 cells were stably transfected with control shRNA or sh-LINC01234 (3 × 106). Lentiviruses carrying miR-204-5p, miR-NC (negative control), sh-CBFB, and empty vector (negative control) were purchased from GenePharma. miR-204-5p and sh-CBFB stably expressed cell lines were established by infecting SGC7901 cells with lentivirus and selected by puromycin (Sigma). Gastric cancer cells were subcutaneously injected into either side of the armpit regions of the male BALB/c nude mice (4–5 weeks old). Tumor volumes and weights were measured every 3 days and tumor volumes were calculated using the following equation: V = 0.5 × D × d2 (V, volume; D, longest diameter; d, diameter perpendicular to the longest diameter). At 15 days after injection, mice were euthanized, and the subcutaneous growth of each tumor was examined. The primary tumors were cut and subjected to H&E and IHC staining as described previously.
Western blot assay and antibodies
SGC7901 and BGC823 cells were lysed with RIPA extraction reagent (Beyotime) supplemented with a protease inhibitor cocktail (Roche). Cell protein lysates were separated by 10% SDS-PAGE, transferred to 0.22-mm polyvinylidene fluoride membranes (Millipore), and probed with specific antibodies. Specific bands were detected by ECL chromogenic substrate and quantified by densitometry (Quantity One software, Bio-Rad). GAPDH antibody was used as control. Anti–caspase-3, cleaved caspase-3, PARP proteins, cleaved PARP, Bax, Bak, Cyclin D3, and CDK4 (1:1000) were purchased from Cell Signaling Technology; anti-CBFB was purchased from Abcam; BCL-2 and BCL-XL antibodies were purchased from Proteintech. All antibodies are listed in Supplementary Table S5.
FISH and subcellular fractionation
SGC7901 and BGC823 cells were fixed in 4% formaldehyde for 15 minutes and followed by washes with PBS. Fixed cells were treated with pepsin (1% in 10 mmol/L HCl) and subsequent dehydrated through 70%, 90%, and 100% ethanol. The air-dried cells were further incubated with 40 nmol/L FISH probe in hybridization buffer (100 mg/mL dextran sulfate, 10% formamide in 2× SSC) at 80°C for 2 minutes. Hybridization was performed at 55°C for 2 hours, and the slide was washed and dehydrated. The air-dried slide was mounted with Prolong Gold Antifade Reagent with DAPI for detection. RNA FISH probes were designed and synthesized by Bogu Co, Ltd. Probe sequences are listed in Supplementary Table S5. Cytoplasmic and nuclear RNA were separated and purified using the PARIS Kit (Life Technologies) according to the manufacturers' instructions.
RNA immunoprecipitation
RNA immunoprecipitation was used to investigate whether LINC01234 could interact or bind with the potential binding protein Ago2 in SGC7901 and BGC823 cells. We used the EZMagna RIP Kit (Millipore) according to the manufacturer's instructions. SGC7901 and BGC823 cells were lysed and incubated with protein A magnetic beads, which were conjugated with antibodies at 4°C. After 3 to 6 hours, the beads were washed with wash buffer and then incubated with 0.1% SDS/0.5 mg/mL Proteinase K for 30 minutes at 55°C to remove proteins. Finally, immunoprecipitated RNA was subjected to qRT-PCR analysis to demonstrate the presence of LINC01234 using specific primers.
Luciferase assay
The complementary DNA fragment containing the wild-type or mutant LINC01234 fragment and 3′ untranslated region (UTR) of CBFB was subcloned downstream of the luciferase gene within the pGL3-Baisc luciferase reporter vector (Promega). Human HEK-293T cells (1.0 × 105) grown in a 24-well plate were cotransfected with 150 ng of either empty vector or miR-148a-5p, miR-204-5p, miR-30d-3p, miR-33b-5p, miR-29c-5p, and miR-193a-5p, 50 ng of firefly luciferase reporter comprising wild-type or mutant LINC01234 and 3′ UTR of CBFB fragment using Lipofectamie 3000 (Invitrogen). Forty-eight hours after transfection, luciferase assay was determined using the Dual-Luciferase Kit (Promega). The relative firefly luciferase activities were normalized to those of Renilla luciferase. Transfection was repeated in triplicate.
Statistical analysis
The significance of differences between groups was assessed by a paired, two-tailed Student t test Wilcoxon test, or χ2 test. The univariate and multivariate Cox proportional hazards model was used to determine the effects of variables on survival. The Kaplan–Meier method test was utilized for progression-free survival (PFS) and overall survival (OS) analysis. Spearman correlation analysis was used to calculate the correlation between LINC01234, miR-204-5p, CBFB, and other clinical factors. All statistical analyses were performed using SPSS 17.0 software A P value of <0.05 determined statistical significance. The tumor marker prognostic analysis was performed following the REMARK reporting guidelines (24–27).
Results
LINC01234 is upregulated in gastric cancer and associated with poor prognosis
To identify gastric cancer–associated lncRNAs that may be involved in gastric tumorigenesis, we first analyzed RNA sequencing (RNA-seq) data of 376 STAD tissues (Tumor group) and 33 adjacent nontumor tissues (Normal group) from The Cancer Genome Atlas (TCGA). As a result, we found that LINC01234 expression levels were significantly higher in tumor tissues than nontumor tissues (Fig. 1A). Then, analysis of another three gene profiling data (GSE13911, GSE70880, and GSE99416) from gene expression omnibus (GEO) confirmed that LINC01234 was upregulated in gastric cancer tissues compared with normal tissues (Supplementary Fig. S1A). In situ hybridization assays stained with LINC01234 probe also showed that gastric cancer tissues displayed higher expression level of LINC01234, whereas gastric normal tissues exhibited lower LINC01234 signal (Fig. 1B). In addition, we measured the expression level of LINC01234 in 50 paired gastric cancer tissues, gastric cancer cell lines (BGC823, SGC7901, MGC803, AGS, and HGC27), and normal gastric epithelial cell GES-1 by qRT-PCR. The results showed that LINC01234 expression was significantly increased in gastric cancer tissues and cells compared with adjacent nontumor tissues and normal cell line (Fig. 1C and D).
LINC01234 expression is upregulated in gastric cancer tissues and associated with poor prognosis. A, Relative expression of LINC01234 in gastric cancer tissues compared with normal tissue was analyzed using TCGA data. B, In situ hybridization was used to detect LINC01234 expression in gastric cancer tissues and adjacent nontumor tissues. C, LINC01234 expression was analyzed by qRT-PCR in gastric cancer tissues and corresponding adjacent nontumor tissues, and the data were presented as the ΔCt value (n = 50). D, qRT-PCR analysis of LINC01234 expression in the normal gastric epithelium cell line (GES-1) and gastric cancer cells. E and F, Kaplan–Meier OS and disease-free survival curves according to LINC01234 expression levels. Error bars, mean ± SEM. *, P < 0.05; **, P < 0.01.
LINC01234 expression is upregulated in gastric cancer tissues and associated with poor prognosis. A, Relative expression of LINC01234 in gastric cancer tissues compared with normal tissue was analyzed using TCGA data. B, In situ hybridization was used to detect LINC01234 expression in gastric cancer tissues and adjacent nontumor tissues. C, LINC01234 expression was analyzed by qRT-PCR in gastric cancer tissues and corresponding adjacent nontumor tissues, and the data were presented as the ΔCt value (n = 50). D, qRT-PCR analysis of LINC01234 expression in the normal gastric epithelium cell line (GES-1) and gastric cancer cells. E and F, Kaplan–Meier OS and disease-free survival curves according to LINC01234 expression levels. Error bars, mean ± SEM. *, P < 0.05; **, P < 0.01.
To assess the clinical significance of LINC01234 overexpression in gastric cancer, we evaluated the correlation between LINC01234 levels and patient clinicopathologic characteristics. For this, 50 patients were divided into two groups with high or low LINC01234 expression, using the median expression level as the cut-off value (n = 25 > median; n = 25 ≤ median). As shown in Supplementary Table S2, high LINC01234 expression is correlated significantly with larger tumor size (P = 0.047*), invasion depth (P = 0.021*), and lymph node metastasis (P = 0.009*) and TNM stage (P = 0.031*), However, there was no significant relationship between LINC01234 expression and other factors, including gender (P = 0.571) and age (P = 0.777). We also examined the correlation between LINC01234 expression level and the prognosis of patients with gastric cancer. Kaplan–Meier survival analysis showed that patients with higher LINC01234 levels had shorter OS and PFS times than those that had lower levels of LINC01234 (Fig. 1E and F). In addition, univariate survival analysis showed that tumor size, depth of tumor, lymph node metastasis, TNM stage, and LINC01234 expression level were significantly associated with both OS and PFS of patients. These factors were further assessed by multivariate Cox regression analyses, which showed that LINC01234 expression levels and TNM stage were independent prognostic factors for patients with gastric cancer (Supplementary Tables S3 and S4).
LINC01234 silencing inhibits gastric cancer cell proliferation
To investigate the biological functions of LINC01234 in gastric cancer cells, we knocked down or overexpressed LINC01234 in SGC7901 and BGC823 cells by transfecting with siRNA, shRNA vector, or with an overexpression plasmid (pcDNA3.1-LINC01234; Fig. 2A and B). Growth curves generated from CCK8 proliferation assays showed that LINC01234 knockdown significantly inhibited SGC7901 and BGC823 cell proliferation, whereas LINC01234 overexpression promoted SGC7901 and BGC823 cells' growth ability (Fig. 2C and D). Similarly, colony formation assays revealed that the clonogenic survival of SGC7901 and BGC823 cells was significantly impaired by LINC01234 downregulation but markedly increased by LINC01234 overexpression (Fig. 2E and F). The same results were obtained using EdU proliferation assays (Fig. 2G and H). These findings indicate that LINC01234 behaves as an oncogene to promote gastric cancer cell proliferation.
Effects of LINC01234 on gastric cancer cells proliferation in vitro. A and B, qRT-PCR analysis of LINC01234 expression in control, si-LINC01234 1#, si-LINC01234 2#, si-LINC01234 3#, and pcDNA-LINC01234–treated gastric cancer cells. C and D, CCK8 assays were used to determine the viability of si-LINC01234–transfected or pcDNA-LINC01234–transfected gastric cancer cells. E–H, Colony formation assays and EdU staining assays were performed to determine the proliferation of si-LINC01234–transfected or pcDNA-LINC01234–transfected gastric cancer cells. The data represent the mean ± SD from three independent experiments. *, P < 0.05; **, P < 0.01.
Effects of LINC01234 on gastric cancer cells proliferation in vitro. A and B, qRT-PCR analysis of LINC01234 expression in control, si-LINC01234 1#, si-LINC01234 2#, si-LINC01234 3#, and pcDNA-LINC01234–treated gastric cancer cells. C and D, CCK8 assays were used to determine the viability of si-LINC01234–transfected or pcDNA-LINC01234–transfected gastric cancer cells. E–H, Colony formation assays and EdU staining assays were performed to determine the proliferation of si-LINC01234–transfected or pcDNA-LINC01234–transfected gastric cancer cells. The data represent the mean ± SD from three independent experiments. *, P < 0.05; **, P < 0.01.
Knockdown of LINC01234 induces apoptosis and G1 arrest of gastric cancer cells
Increased apoptosis and cell-cycle arrest are two factors that could contribute to the proliferation of cancer cells. Therefore, we performed flow cytometric assays and TUNEL staining to analyze the effect of LINC01234 knockdown on these properties. We found that SGC7901 and BGC823 cells transfected with two independent LINC01234-specific siRNAs (si-LINC01234 2# or 3#) had higher apoptotic rates than cells expressing scrambled siRNA (Fig. 3A; Supplementary Fig. S1B). Meanwhile, SGC7901 and BGC823 cells transfected with si-LINC01234 also showed cell-cycle arrest. Significantly more cells were in G1–G0 phase and fewer cells were in G2–S phase of the cell cycle compared with cells transfected with scrambled siRNA (Fig. 3B). Moreover, cells depleting LINC01234 expressed significantly higher levels of apoptosis-related proteins, including cleaved caspase-3, cleaved PARP, Bak, and Bax. Consistent with the cell-cycle progression data, the expression levels of G1–S-phase checkpoint proteins (such as Cyclin D3 and CDK4) were markedly decreased when LINC01234 was silenced (Fig. 3C and D; Supplementary Fig. S1C). These data indicate that inhibition of gastric cancer cell proliferation by LINC01234 silencing could be attributed to enhanced apoptosis and cell-cycle arrest at the G1–S checkpoint.
Effect of LINC01234 on gastric cancer cells apoptosis and cell cycle in vitro and in vivo. A, Flow cytometry was used to detect the apoptotic rates (LR + UR) of cells. LR, early apoptotic cells; UR, terminal apoptotic cells. B, Flow cytometry showing significant decreases or increases in the proportion of cells in S or G1-phase, respectively, when LINC01234 was silenced in SGC7901 and BGC823 cells. C and D, Western blot analysis of apoptosis-related and cell cycle–related proteins after control siRNA, si-LINC01234 2#, or si-LINC01234 3# transfection in SGC7901 and BGC823 cells. GAPGH protein was used as an internal control. Error bars, mean ± SEM. E, The stable LINC01234 knockdown SGC7901 cells were used for the in vivo assays. The tumors from two groups' nude mice were shown and tumor growth curves were measured and shown after the injection of SGC7901 cells. The tumor volume was calculated every 3 days. F, Tumor weights from two groups are represented. G, Ki67 protein levels and apoptotic cells in tumor tissues from sh-LINC01234 or negative control SGC7901 cells were determined by IHC and TUNEL staining. The data represent the mean ± SD from three independent experiments. *, P < 0.05; **, P < 0.01.
Effect of LINC01234 on gastric cancer cells apoptosis and cell cycle in vitro and in vivo. A, Flow cytometry was used to detect the apoptotic rates (LR + UR) of cells. LR, early apoptotic cells; UR, terminal apoptotic cells. B, Flow cytometry showing significant decreases or increases in the proportion of cells in S or G1-phase, respectively, when LINC01234 was silenced in SGC7901 and BGC823 cells. C and D, Western blot analysis of apoptosis-related and cell cycle–related proteins after control siRNA, si-LINC01234 2#, or si-LINC01234 3# transfection in SGC7901 and BGC823 cells. GAPGH protein was used as an internal control. Error bars, mean ± SEM. E, The stable LINC01234 knockdown SGC7901 cells were used for the in vivo assays. The tumors from two groups' nude mice were shown and tumor growth curves were measured and shown after the injection of SGC7901 cells. The tumor volume was calculated every 3 days. F, Tumor weights from two groups are represented. G, Ki67 protein levels and apoptotic cells in tumor tissues from sh-LINC01234 or negative control SGC7901 cells were determined by IHC and TUNEL staining. The data represent the mean ± SD from three independent experiments. *, P < 0.05; **, P < 0.01.
Knockdown of LINC01234 inhibits gastric cancer cell tumorigenesis in vivo
To determine whether LINC01234 affects tumor growth in vivo, SGC7901 cells were stably transfected with control vector or LINC01234-targeting shRNA and inoculated subcutaneously into male nude mice. All of the mice developed tumors at the injection site. However, the average size and weight of tumors generated by sh-LINC01234–expressing cells were significantly smaller than those generated from control cells (Fig. 3E and F; Supplementary Fig. S1D). qRT-PCR analysis confirmed that the average expression of LINC01234 was lower in sh-LINC01234–expressing tumor tissues compared with control tumors (Supplementary Fig. S1E). Finally, IHC staining showed that expression of the proliferation marker Ki-67 was lower in sh-LINC01234 tumors than control tumors. TUNEL staining analysis revealed that sh-LINC0123 tumors exhibited more apoptotic cells compared with control tumors (Fig. 3G). Collectively, these results confirm the oncogenic activity of LINC01234 in gastric cancer in vivo.
LINC01234 functions as a ceRNA and sponges miR-204-5p in gastric cancer cells
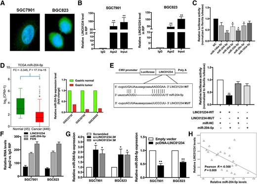
Recent studies have shown that lncRNAs can regulate target gene expression by interacting with RNA-binding proteins, such as PRC2, or by acting as ceRNAs for miRNAs (19, 28). To investigate the molecular mechanism by which LINC01234 promotes gastric cancer cell proliferation, we first analyzed its distribution using FISH and subcellular fractionation. The results showed that LINC01234 is more abundant in the cytoplasm (Fig. 4A; Supplementary Fig. S2A), suggesting that LINC01234 might regulate target expression at the posttranscriptional level. Indeed, RNA-binding protein immunoprecipitation assays of gastric cancer cell extracts revealed that LINC01234 binds directly to Ago2, a component of the RNA-induced silencing complex involved in miRNA-mediated repression of mRNAs (Fig. 4B). This finding suggested that LINC01234 may function as a ceRNA of miRNAs. To determine this hypothesis, we used online bioinformatics databases (DIANA Tools) and observed that LINC01234 sequence contains potential miR-148a-5p, miR-204-5p, miR-30d-3p, miR-33b-5p, miR-29c-5p, and miR-193a-5p–binding sites. We then performed dual luciferase reporter assays to confirm the prediction analysis. HEK-293T cells were transfected with a luciferase plasmid harboring the sequence of LINC01234 together with plasmids encoding the miRNAs or a control sequence. We found that only miR-204-5p, miR-30d-3p, miR-33b-5p, and miR-29c-5p could suppress LINC01234-driven luciferase activity, and the suppression ability of miR-204-5p is stronger (Fig. 4C).
Regulation relationship between LINC01234 and miR-204-5p. A, FISH analysis of the location of LINC01234 (green) in the cytoplasm and nuclear fractions (blue) of SGC7901 and BGC823 cells. B, RIP experiments were performed in SGC7901 and BGC823 cells and the coprecipitated RNA was subjected to qRT-PCR for LINC01234. The fold enrichment of LINC01234 in Ago2 RIP is relative to its matching IgG control. C, The luciferase reporter plasmid (RLuc-LINC01234) was cotransfected into HEK-293T cells with the 6 various miRNA-coding plasmids. D, Relative expression of miR-204-5p in gastric cancer tissues compared with normal tissue was analyzed by using TCGA and GEO datasets, including GSE23739, GSE28700, and GSE26595. E, The luciferase reporter plasmid containing wild-type (WT) or mutant (Mut) LINC01234 was cotransfected into HEK-293T cells with miR-204-5p in parallel with an empty plasmid vector. F, RNA levels in immunoprecipitates are presented as fold enrichment in Ago2 relative to IgG immunoprecipitates. G, qRT-PCR analysis of miR-204-5p expression in SGC7901 and BGC823 cells transfected with control siRNA, LINC01234 siRNA, or pcDNA-LINC01234. H, Association analysis of the relationship between LINC01234 and miR-204-5p expression levels, in 20 paired gastric cancer tissues. Values represent the mean ± SE of three independent experiments. *, P < 0.05; **, P < 0.01.
Regulation relationship between LINC01234 and miR-204-5p. A, FISH analysis of the location of LINC01234 (green) in the cytoplasm and nuclear fractions (blue) of SGC7901 and BGC823 cells. B, RIP experiments were performed in SGC7901 and BGC823 cells and the coprecipitated RNA was subjected to qRT-PCR for LINC01234. The fold enrichment of LINC01234 in Ago2 RIP is relative to its matching IgG control. C, The luciferase reporter plasmid (RLuc-LINC01234) was cotransfected into HEK-293T cells with the 6 various miRNA-coding plasmids. D, Relative expression of miR-204-5p in gastric cancer tissues compared with normal tissue was analyzed by using TCGA and GEO datasets, including GSE23739, GSE28700, and GSE26595. E, The luciferase reporter plasmid containing wild-type (WT) or mutant (Mut) LINC01234 was cotransfected into HEK-293T cells with miR-204-5p in parallel with an empty plasmid vector. F, RNA levels in immunoprecipitates are presented as fold enrichment in Ago2 relative to IgG immunoprecipitates. G, qRT-PCR analysis of miR-204-5p expression in SGC7901 and BGC823 cells transfected with control siRNA, LINC01234 siRNA, or pcDNA-LINC01234. H, Association analysis of the relationship between LINC01234 and miR-204-5p expression levels, in 20 paired gastric cancer tissues. Values represent the mean ± SE of three independent experiments. *, P < 0.05; **, P < 0.01.
Then, we analyzed TCGA RNA-seq data and gastric cancer miRNA microarray profile from GEO datasets and found that miR-204-5p, miR-30d-3p, miR-33b-5p, and miR-29c-5p were downregulated in gastric tissues, and miR-204-5p showed the highest fold change (Fig. 4D; Supplementary Fig. S2B). Hence, we chose miR-204-5p as the candidate for further investigation and constructed a reporter construct in which the putative miR-204-5p–binding site in the LINC01234 sequence was mutated by site-directed mutagenesis. As expected, the observed miR-204-5p–mediated suppression of luciferase activity was abolished by mutation of LINC01234 (Fig. 4E). In addition, RNA-binding protein immunoprecipitation experiments showed that LINC01234 and miR-204-5p were enriched in immunoprecipitates of Ago2 compared with the control IgG (Fig. 4F). We next evaluated the expression level of miR-204-5p in SGC7901 and BGC823 cells after knockdown or overexpression of LINC01234. Notably, LINC01234 knockdown significantly increased the expression level of miR-204-5p (Fig. 4G); however, overexpression of miR-204-5p had no effect on LINC01234 expression levels (Supplementary Fig. S2C). Moreover, qRT-PCR analysis of LINC01234 and miR-204-5p in 20 gastric cancer tissues identified a significant inverse correlation between LINC01234 and miR-204-5p levels (Fig. 4H).
LINC01234 activity is partially mediated by negative regulation of miR-204-5p
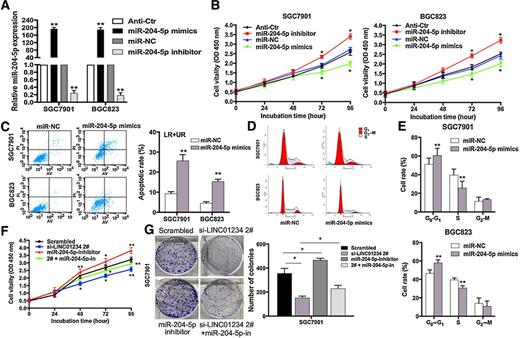
To determine whether miR-204-5p functions as a tumor suppressor in gastric cancer cells, we transfected SGC7901 and BGC823 cells with miR-204-5p mimic or miR-204-5p inhibitor (Fig. 5A). We then performed CCK-8, colony formation, and EdU assays and found that cell proliferation and colony formation ability were significantly reduced by overexpression of miR-204-5p and significantly enhanced by silencing of miR-204-5p expression (Fig. 5B; Supplementary Fig. S2D and S2E). Furthermore, flow cytometry analysis revealed that overexpression of miR-204-5p induced apoptosis and cell-cycle arrest at G1–G0 phase in SGC7901 and BGC823 cells (Fig. 5C–E). Western blot analysis showed that the protein levels of Bcl-2, Bcl-xl, CyclinD3, and CDK4 were decreased, whereas cleaved PARP, cleaved caspase-3, Bax, and Bak protein levels were increased in miR-204-5p mimics transfected SGC7901 and BGC823 cells (Supplementary Fig. S2F). Moreover, Kaplan–Meier survival analysis showed that patients with higher miR-204-5p levels had longer OS than those with lower levels (Supplementary Fig. S2G). In addition, overexpression of miR-204-5p inhibited gastric cancer cell tumor growth in vivo (Supplementary Fig. S2H–S2J). To determine whether miR-204-5p is involved in mediating the effects of LINC01234 in gastric cancer cells, SGC7901 cells were cotransfected with si-LINC01234 2# and miR-204-5p inhibitor. Notably, si-LINC01234 2#–mediated inhibition of cell proliferation was partially rescued by cotransfection with miR-204-5p inhibitor (Fig. 5F and G), suggesting that LINC01234 promotes cell proliferation, at least in part, though suppression of miR-204-5p activity.
Effects of miR-204-5p on gastric cancer cells proliferation, cell cycle, and apoptosis in vitro. A, miR-204-5p expression was detected in SGC7901 and BGC823 cells by qRT-PCR after transfection of miR-204-5p mimics, miR-204-5p inhibitor, or control miRNA. B, CCK8 assays showed that cell proliferation was suppressed by miR-204-5p mimics and promoted by miR-204-5p inhibitor. C, Flow cytometry cell apoptosis assays were used to analyze the cell apoptotic in miR-204-5p mimics transfected BGC823 and SGC7901 cells. D and E, Flow cytometry assays were performed to analysis the cell-cycle progression when SGC7901 and BGC823 cells transfected with miR-204-5p mimics. F, Growth curves for SGC7901 cells after cotransfection with LINC01234 2#, miR-204-5p inhibitor, or control siRNA were determined by CCK8. G, Cell colony formation ability for SGC7901 cells after cotransfection with LINC01234 2#, miR-204-5p inhibitor, or control siRNA was determined by colony formation assays. Values represent the mean ± SE of three independent experiments. *, P < 0.05; **, P < 0.01.
Effects of miR-204-5p on gastric cancer cells proliferation, cell cycle, and apoptosis in vitro. A, miR-204-5p expression was detected in SGC7901 and BGC823 cells by qRT-PCR after transfection of miR-204-5p mimics, miR-204-5p inhibitor, or control miRNA. B, CCK8 assays showed that cell proliferation was suppressed by miR-204-5p mimics and promoted by miR-204-5p inhibitor. C, Flow cytometry cell apoptosis assays were used to analyze the cell apoptotic in miR-204-5p mimics transfected BGC823 and SGC7901 cells. D and E, Flow cytometry assays were performed to analysis the cell-cycle progression when SGC7901 and BGC823 cells transfected with miR-204-5p mimics. F, Growth curves for SGC7901 cells after cotransfection with LINC01234 2#, miR-204-5p inhibitor, or control siRNA were determined by CCK8. G, Cell colony formation ability for SGC7901 cells after cotransfection with LINC01234 2#, miR-204-5p inhibitor, or control siRNA was determined by colony formation assays. Values represent the mean ± SE of three independent experiments. *, P < 0.05; **, P < 0.01.
CBFB is a miR-204-5p target gene and is indirectly regulated by LINC01234
To determine the ceRNA network between LINC01234, miR-204-5p, and its targets in gastric cancer, we used TargetScan and miRanda to predict potential miR-204-5p target genes. Next, we predicted the LINC01234–miR-204-5p targets ceRNA network using their expression in TCGA data and found that CBFB, UBA2, etc., genes might be involved in this network (Fig. 6A). Then, we performed RNA-seq analysis of the gene expression in LINC01234 downregulated SGC7901 cells, and the results showed that knockdown of LINC01234 could obviously decrease a series of genes that promote proliferation in gastric cancer. Interestingly, CBFB is one of the most commonly altered genes (Supplementary Fig. S3A); hence, CBFB was selected for further analysis in gastric cancer. In silico analysis revealed that the 3′ UTR of CBFB (2131–2151 nucleotides) contains potential miR-204-5p–binding site (Supplementary Fig. S3B). Nest, we performed luciferase reporter assays driven by the wild-type 3′ UTR sequence of CBFB, which contains the predicted miR-204-5p–binding site (wt-CBFB), or mutant constructs containing a mutation in the miR-204-5p–binding sites (mut-CBFB). These plasmids were cotransfected into HEK-293T cells together with nontargeting control miRNA or miR-204-5p mimic. The results showed that wt-CBFB–driven luciferase expression was significantly reduced by cotransfection with the miR-204-5p mimic compared with the control, but this repression was abolished by mutation of the putative miR-204-5p–binding site in the CBFB 3′ UTR (Fig. 6B). To determine whether CBFB is regulated by miR-204-5p in gastric cancer cells, we measured CBFB mRNA and protein levels when miR-204-5p was overexpressed or inhibited in SGC7901 and BGC823 cells. We found that CBFB mRNA and protein levels were significantly decreased or increased by miR-204-5p overexpression or inhibition, respectively (Fig. 6C and D). Taken together, these results indicate that miR-204-5p regulates CBFB expression in gastric cancer cells by directly binding to the predicted site in the 3′ UTR of CBFB mRNA.
CBFB is a target of miR-204-5p and is suppressed by LINC01234 deletion. A, LINC01234-miR-204-5p-targets ceRNA network. B, Schematic view of miR-204-5p putative targeting site in the WT and Mut 3′ UTR of CBFB (left). Luciferase activity assay in HEK-293 T cells transfected with luciferase report plasmids containing CBFB 3′ UTR (WT or Mut), and control miRNA or miR-204-5p (right). C and D, Relative mRNA and protein levels of CBFB in SGC7901 and BGC823 cells transfected with control miRNA, miR-204-5p inhibitor or miR-204-5p mimics. E, CBFB mRNA and protein level in SGC7901 and BGC823 cells following knockdown of LINC01234. F, CBFB mRNA and protein level in SGC7901 cells following knockdown of LINC01234 and/or inhibition of miR-204-5p. G, Association analysis of the relationship between LINC01234 and CBFB expression levels, in 20 paired gastric cancer tissues. *, P < 0.05; **, P < 0.01.
CBFB is a target of miR-204-5p and is suppressed by LINC01234 deletion. A, LINC01234-miR-204-5p-targets ceRNA network. B, Schematic view of miR-204-5p putative targeting site in the WT and Mut 3′ UTR of CBFB (left). Luciferase activity assay in HEK-293 T cells transfected with luciferase report plasmids containing CBFB 3′ UTR (WT or Mut), and control miRNA or miR-204-5p (right). C and D, Relative mRNA and protein levels of CBFB in SGC7901 and BGC823 cells transfected with control miRNA, miR-204-5p inhibitor or miR-204-5p mimics. E, CBFB mRNA and protein level in SGC7901 and BGC823 cells following knockdown of LINC01234. F, CBFB mRNA and protein level in SGC7901 cells following knockdown of LINC01234 and/or inhibition of miR-204-5p. G, Association analysis of the relationship between LINC01234 and CBFB expression levels, in 20 paired gastric cancer tissues. *, P < 0.05; **, P < 0.01.
As LINC01234 can sponge miR-204-5p, we next determined whether LINC01234 can regulate the expression of CBFB by binding to the same site in miR-204-5p. We found that knockdown of LINC01234 also significantly reduced CBFB mRNA and protein levels in SGC7901 and BGC823 cells (Fig. 6E). To determine whether miR-204-5p plays a role in the relationship between LINC01234 and CBFB, we examined cells cotransfected with si-LINC01234 and the miR-204-5p inhibitor. Indeed, the suppression of CBFB protein levels induced by si-LINC01234 2# was effectively reversed by the miR-204-5p inhibitor (Fig. 6F). Consistently, IHC staining of mouse xenograft tumors showed lower CBFB expression in tumors formed by SGC7901 cells stably transfected with sh-LINC01234 compared with control shRNA (Supplementary Fig. S3C). Then, we analyzed the correlation between LINC01234 and CBFB expression in 20 pairs of gastric cancer tissues and found a positive correlation between LINC01234 and CBFB, consistent with the existence of a LINC01234–miR-204-5p–CBFB regulatory axis (Fig. 6G). Collectively, these data suggest that LINC01234 modulates the expression of CBFB by posttranscriptional regulation of miR-204-5p.
CBFB expression is upregulated in gastric cancer tissues and promotes gastric cancer cell growth
To investigate the oncogenic role of CBFB in gastric cancer, we first analyzed its expression in gastric cancer and normal tissues. The results showed that CBFB is increased in gastric cancer samples compared with normal tissues by analysis of TCGA sequencing data (Supplementary Fig. S3D). Similarly, IHC staining of human gastric cancer tissues displayed that CBFB protein abundance is increased in gastric cancer samples (Supplementary Fig. S3C). Importantly, higher CBFB expression is significantly associated with gastric cancer patients' shorter OS time (Supplementary Fig. S3E). Then, SGC7901 and BGC823 cells were transfected with CBFB siRNA to knock down its expression, which was confirmed by qRT-PCR and Western blotting (Fig. 7A; Supplementary Fig. S4A). CCK8 and EdU incorporation assays showed that knockdown of CBFB expression significantly reduced cell growth viability, and colony formation assays showed the similar result (Fig. 7B and C; Supplementary Fig. S4B). Meanwhile, knockdown of CBFB in SGC7901 and BGC823 cells caused cell-cycle arrest at G1–G0 and increased cell apoptosis, as determined by flow cytometric analysis (Fig. 7D and E). Western blot analysis showed that the protein levels of Bcl-2, Bcl-xl, CyclinD3, and CDK4 were decreased, whereas cleaved PARP, cleaved caspase-3, Bax, and Bak protein levels were increased in CBFB downregulated SGC7901 and BGC823 cells (Supplementary Fig. S4C). Moreover, knockdown of CBFB could inhibit gastric cancer cell tumor growth in vivo (Supplementary Fig. S4D–S4F). In addition, proliferation and colony-forming assays revealed that inhibition of the miR-204-5p promoted the proliferation of SGC7901 and BGC823 cells, and this effect was partly reversed by cotransfection with CBFB-targeting siRNA (Fig. 7F and G). The increase in CBFB mRNA and protein levels in miR-204-5p inhibitor–transfected SGC7901 cells was also partly rescued by cotransfection with CBFB siRNA (Supplementary Fig. S4G and S4H). Moreover, expressions of miR-204-5p expression levels were inversely correlated to CBFB expression levels in 20 gastric cancer tissues (Supplementary Fig. S4I).
The effects of CBFB on gastric cancer cells viability in vitro. A, The CBFB protein levels were determined by Western blot analysis in CBFB knockdown SGC7901 and BGC823 cell. B and C, SGC7901 and BGC823 cell growth after transfection with si-CBFB or control siRNA were determined by CCK8 assays and EdU staining assays. D, Cell cycle was analyzed by flow cytometry. The bar chart represents the percentage of cells in G0–G1, S, or G2–M phase, as indicated. E, Flow cytometry was used to detect the apoptotic rates of cells. LR, early apoptotic cells; UR, terminal apoptotic cells. F and G, Growth curves and colony formation ability for SGC7901 and BGC823 cells after cotransfection with si-CBFB, miR-204-5p inhibitor, or control siRNA were determined by CCK8 and colony formation assays. Values represent the mean ± SE of three independent experiments. *, P < 0.05; **, P < 0.01.
The effects of CBFB on gastric cancer cells viability in vitro. A, The CBFB protein levels were determined by Western blot analysis in CBFB knockdown SGC7901 and BGC823 cell. B and C, SGC7901 and BGC823 cell growth after transfection with si-CBFB or control siRNA were determined by CCK8 assays and EdU staining assays. D, Cell cycle was analyzed by flow cytometry. The bar chart represents the percentage of cells in G0–G1, S, or G2–M phase, as indicated. E, Flow cytometry was used to detect the apoptotic rates of cells. LR, early apoptotic cells; UR, terminal apoptotic cells. F and G, Growth curves and colony formation ability for SGC7901 and BGC823 cells after cotransfection with si-CBFB, miR-204-5p inhibitor, or control siRNA were determined by CCK8 and colony formation assays. Values represent the mean ± SE of three independent experiments. *, P < 0.05; **, P < 0.01.
Discussion
Recently, mounting evidence has suggested that lncRNAs are playing a key role in human diseases and cellular development. Dysregulation of these lncRNAs may also result in progressive and uncontrolled tumor growth (29–31). In the current study, we identified a novel gastric cancer–associated lncRNA LINC01234, which is significantly upregulated in gastric cancer tissues and cell lines. Higher expression of LINC01234 was correlated with advanced TNM stage, larger tumor size, and positive lymph node metastasis. Moreover, increased LINC01234 expression was associated with shorter OS and PFS time of patients with gastric cancer. In vitro and in vivo assays demonstrated that knockdown of LINC01234 inhibited cell proliferation and tumor growth and induced cell apoptosis, whereas overexpression of LINC01234 promoted cell proliferation. These findings indicate that LINC01234 has an oncogenic role in gastric tumorigenesis and could be considered as a potential prognostic indicator for gastric cancer.
A growing number of reports suggest the existence of a novel and widespread interaction network involving ceRNAs, where lncRNAs could regulate miRNA by binding and titrating them off their binding sites on protein-coding messengers (32, 33). For example, lncRNA HOXA11-AS promotes gastric cancer cell proliferation by acting as a ceRNA for miR-1297 (19); lncRNA Unigene56159 promotes hepatocellular carcinoma cell invasion and epithelial–mesenchymal transition by acting as a ceRNA of miR-140-5p (34). In this study, we determined that LINC01234 was mostly localized in the cytoplasm and could interact with Ago2 in gastric cancer cells, which suggests that LINC01234 may function as endogenous miRNA sponges. Further bioinformatics analyses and luciferase reporter assays reveals that miR-204-5p is a novel target of LINC01234. miR-204-5p is found to be downregulated in various types of human cancers and functions as a tumor suppressor. Yin and colleagues found that miR-204-5p inhibits colorectal cancer cell proliferation and invasion and enhances chemotherapeutic sensitivity by downregulating RAB22A (35). In addition, restoring expression of miR-204-5p could suppress tumorigenesis in glioma cells (36). Furthermore, miR-204-5p suppresses cell proliferation by inhibiting IGFBP5 in papillary thyroid carcinoma (37). In this study, we also found that miR-204-5p is significantly downregulated in gastric cancer and increased miR-204-5p impaired gastric cancer cell proliferation and induces cell apoptosis. Consistent with our results, a recent report showed that miR-204-5p is deregulated in gastric cancer tissues (38). Another study indicates that miR-204-5p suppresses gastric cancer cell proliferation by targeting USP47 and RAB22A (39). Our findings uncover the significance of the interaction between LINC01234 and miR-204-5p in tumorigenesis given that LINC01234 exerts oncogenic behavior partly via sponging miR-204-5p in gastric cancer cells.
Generally, lncRNAs exert function by acting as ceRNA dependent on derepression of miRNA targets; hence, miRNA target is an important part of ceRNA network. Using online predicting database, we revealed that CBFB is one of the potential miR-204-5p targets that have not been reported. To confirm CBFB as the direct target of miR-204-5p, we conducted luciferase reporter assays and verified that miR-204-5p targeted CBFB mRNA at its 3′ UTR. In addition, miR-204-5p overexpression inhibited CBFB mRNA and protein expression. CBFB was one of the most frequently mutated genes in human leukemias. Chromosomal translocations and copy-number variations have been widely reported to result in the malfunction of CBFB. Andersen and colleagues reported that dysregulation of the CBFB correlates with the outcome of patients with colorectal cancer (40). Consistent with the former report concerning CBFB in gastric cancer (41), we found CBFB was upregulated in gastric cancer tissues compared with normal samples. Higher CBFB expression was significantly associated with poorer OS of patients with gastric cancer. Furthermore, we first revealed that knockdown of CBFB repressed gastric cancer cell proliferation and induced cell apoptosis. Rescue experiments determined that knockdown of CBFB could partly reverse the inhibition effect induced by miR-204-5p downregulation, indicating that miR-204-5p inhibits gastric cancer cell proliferation dependent on inhibiting CBFB expression.
In summary, we identified a novel gastric cancer–associated lncRNA-LINC01234 and first uncover that LINC01234 is an oncogenic lncRNA that promotes cell proliferation and inhibits cell apoptosis through miR-204-5p–CBFB axis in human gastric cancer. The current study may provide a better understanding of the lncRNA–miRNA–mRNA ceRNA network function in gastric cancer development, and LINC01234 could be a potential useful target for gastric cancer diagnosis and therapies.
Disclosure of Potential Conflicts of Interest
No potential conflicts of interest were disclosed.
Authors' Contributions
Conception and design: X. Chen, Z. Chen, Z. Wang, M. Sun
Development of methodology: X. Chen, Z. Chen, F. Nie, Q. Chen
Acquisition of data (provided animals, acquired and managed patients, provided facilities, etc.): X. Chen, Z. Chen, S. Yu, H. Fu, T. Xu, S. Ren
Analysis and interpretation of data (e.g., statistical analysis, biostatistics, computational analysis): X. Chen, S. Yan, P. Ma
Writing, review, and/or revision of the manuscript: X. Chen, Z. Chen, C. Wei, M. Sun, Z. Wang
Administrative, technical, or material support (i.e., reporting or organizing data, constructing databases): Z. Wang
Study supervision: M. Sun, Z. Wang
Acknowledgments
This work was supported by grants from the National Natural Science Foundation of China (No. 81472198 and 81672307 to Z. Wang, No. 81602013 to F. Nie), the Key Clinical Medicine Technology Foundation of Jiangsu Province (No. BL2014096), the Medical Innovation Team Foundation of the Jiangsu Provincial Enhancement Health Project (No. CXTDA2017021), “333 high class Talented Man Project” (No. BRA2016509; to Z. Wang). M. Sun was supported by Odyssey program from UT MD Anderson Cancer Center.
The costs of publication of this article were defrayed in part by the payment of page charges. This article must therefore be hereby marked advertisement in accordance with 18 U.S.C. Section 1734 solely to indicate this fact.






