Abstract
Purpose: To evaluate the safety, efficacy, and immunobiological correlates of allogeneic NK-cell–based therapy in primary chemotherapy-refractory or relapsed high-risk myelodysplastic syndrome (MDS), secondary AML (MDS/AML), and de novo AML patients.
Experimental Design: Sixteen patients received fludarabine/cyclophosphamide conditioning combined with total lymphoid irradiation followed by adoptive immunotherapy with IL2–activated haploidentical NK cells.
Results: NK-cell infusions were well-tolerated, with only transient adverse events observed in the 16 patients. Six patients achieved objective responses with complete remission (CR), marrow CR, or partial remission (PR). Five patients proceeded to allogeneic hematopoietic stem cell transplantation (HSCT). Three patients are still free from disease >3 years after treatment. All evaluable patients with objective responses (5/5 evaluable) had detectable donor NK cells at days 7/14 following infusion and displayed reduction of tumor cell clones, some of which carried poor prognosis mutations. Residual lin−CD34+CD123+CD45RA+ blast cells in responders had increased total HLA class I and HLA-E expression. Responding patients displayed less pronounced activation of CD8+ T cells and lower levels of inflammatory cytokines following NK-cell infusion. Intriguingly, despite omission of systemic IL2, all patients displayed increased frequencies of activated Ki-67+CD127−FoxP3+CD25hiCD4+ Treg cells of recipient origin following NK-cell therapy.
Conclusions: Overall, this study suggests that high-risk MDS is responsive to NK-cell therapy and supports the use of haploidentical NK-cell infusions as a bridge to HSCT in refractory patients. Objective clinical responses and reduction of high-risk clones were associated with detectable donor-derived NK cells, immunoediting of residual blast cells, and less pronounced host immune activation. Clin Cancer Res; 24(8); 1834–44. ©2018 AACR.
Despite the detailed understanding of the molecular mechanisms that determine the specificity strength of NK-cell–mediated responses to human cancer, the clinical potential of NK cells remains largely untapped. Here, we present the clinical results from a phase I/II trial using haploidentical NK cells for patients with refractory myelodysplastic syndrome (MDS), MDS/AML, and acute myeloid leukemia (AML). The objective response rate in chemotherapy- and azacytidine-refractory patients was 38%. Responders displayed reduced allelic burden of tumor cell clones with high-risk mutations. Altogether, the clinical outcomes and correlative immunobiology suggest that MDS and MDS/AML, in addition to de novo AML, are susceptible to NK-cell–based cancer immunotherapy.
Introduction
Natural killer (NK) cells were originally discovered because of their intrinsic ability to lyse tumor cells both in vitro (1, 2) and in vivo (3, 4). In humans, high spontaneous cytotoxic activity by NK cells has been associated with a reduced incidence of cancer (5), suggesting that NK cells contribute to tumor immune surveillance (6). In clinical settings, there is ample evidence that allogeneic NK cells can contribute to graft-versus-leukemia effects in the context of hematopoietic stem cell transplantation (HSCT; refs. 7–9), paving the way for evaluating NK-cell–based immunotherapeutic strategies to treat human malignancies (10).
Several strategies for using NK cells in therapeutic settings have been attempted during the last decades (7, 10, 11). Emerging data from phase I/II clinical trials have demonstrated that allogeneic NK cells are well tolerated, can persist and expand in vivo, and induce complete remission (CR) in subpopulations of patients (12–17). In settings of adoptive transfer of allogeneic NK cells, conditioning regimens are necessary to avoid rejection of the infused NK cells by host immunity. Notably, in vivo expansion has been found to correlate with induction of CR in patients with AML (14). To further support NK-cell expansion in vivo, most protocols include a subsequent systemic infusion of IL2 or IL15. However, both the conditioning and systemic administration of high doses of cytokines may have adverse effects. Systemically administered IL2, even at low doses, may trigger the activation of regulatory T cells (Treg; refs. 18, 19), and has been used to dampen graft-versus-host disease (GVHD) in allogeneic HSCT settings (20). In this context, depletion of Tregs by IL2-diptheria toxin fusion protein led to improved expansion of adoptively transferred NK cells in vivo and correlated with induction of CR (21), suggesting that careful consideration is needed when designing protocols to balance persistence of donor NK cells and host Treg activation.
Here, we describe the results of a phase I/II adoptive immunotherapy trial with overnight IL2-activated haploidentical NK cells administered to 16 patients with relapsed/refractory high-risk myeloid malignancies. To minimize unwanted side effects from intensive induction chemotherapy regimen in this heavily pre-treated patient group with expected high treatment–related morbidity and possible mortality, we used a less toxic primary lymphodepleting regimen. In addition, subcutaneous IL2 administration was omitted to avoid stimulation of Tregs. Using this protocol, 6 of 16 patients showed objective responses with complete remission (CR), marrow CR (mCR), or partial response (PR) according to the International Working Group consensus criteria for treatment response (22, 23). In addition, three patients reached a morphologic leukemia-free state (MLFS) or stable disease (SD). Notably, in responding patients, clones with high-risk mutations became undetectable following NK-cell therapy. Immunomonitoring revealed a positive association between the presence of donor NK cells in the recipient and clinical response, and indicate possible immunoediting on the blast cell population imposed by the infused haploidentical NK cells.
Materials and Methods
Patient eligibility, clinical protocol, and toxicity evaluation
Patients included in this trial (EudraCT number 2011-003181-32) were ages 18 to 70 years with either refractory high-risk MDS, MDS/AML, or de novo AML. All included patients had failed standard-of-care therapy and were not candidates for additional induction chemotherapy or eligible for allogeneic HSCT due to insufficient disease control or refractoriness to chemotherapy (Table 1; Supplementary Table S3). The protocol and consent procedures were approved by the local ethical review board and the Swedish Medical Products Agency. Informed consent was given by all patients and donors for treatment, cell harvest, and prospective data collection, in accordance with the Declaration of Helsinki. The trial was monitored by Karolinska Trial Alliance. The primary endpoints were safety and successful donor NK-cell expansion defined as >100 donor NK cells/μL peripheral blood at day 14 after NK-cell infusion [(absolute lymphocyte count/μL) × (% of lymphocyte gate that are CD56+/CD3− NK cells) × (% donor chimerism using standard short tandem repeat testing)]. Secondary endpoints included evaluation of response according to IWG 2006 MDS or IWG AML (22, 23), and correlative immunobiology. Grading and reporting of adverse events (AE) was done according to the NCI Common Terminology Criteria for Adverse Events (CTCAE), version 4.03.
Patient and disease characteristics, and conditioning regimen
| Patient . | Age, y . | Sex . | Diagnosis . | No. of previous therapy lines . | Disease Status . | Cytogen./FISH . | Marrow biopsy blasts/CD34+/CD117+ . | Comment . | Condi. . | CyA . |
|---|---|---|---|---|---|---|---|---|---|---|
| P01 | 67 | F | MDS-AML | 3a | Relapse Progr. AZA | Normal | 22%/25%/- | Flu/Cy TLI 2Gy | No | |
| P02 | 53 | F | MDS-AML | 6a | Relapse Post HSCT Progr. AZA | Complex, del 5q- | 70%/-/- | Flu/Cy TLI 2Gy | No | |
| P03 | 64 | M | MDS w fibr. RAEB-2 | 1a | Progr. AZA | Normal | 2.5%/21%/- | Fibrosis, ALIPs, Previous analysis: 10%–20% blasts | Flu/Cy TLI 2Gy | No |
| P04 | 70 | M | MDS-AML | 3a | Relapse Chemorefr. | Complex, del 5q-, del 7q- Monosomy 17 | 30%/-/- | Flu/Cy TLI 4Gy | No | |
| P05 | 66 | M | Primary AML | 4b | Relapse Chemorefr. | Trisomy 8 | 9%/10%/40% | Non-remission after Ara-C + Amsa | Flu/Cy TLI 4Gy | No |
| P06 | 44 | M | Primary AML | 6a | Relapse Post HSCT Chemorefr. | Monosomy 7 | 53%/-/- | Flu/Cy TLI 4Gy | No | |
| P08 | 60 | F | Primary AML | 3b | PIF | Trisomy 4 | 80%/-/- | Refr | Flu/Cy TLI 4Gy | No |
| P10 | 66 | M | MDS CMML 2 | 1a | Progr. AZA | Normal | 19%/-/- | Flu/Cy TLI 4Gy | No | |
| P11 | 69 | F | MDS w fibr. RAEB-2 | 1a | Progr. AZA | Normal | 15%/-/- | Fibrosis, ALIPs | Flu/Cy TLI 4Gy | No |
| P12 | 67 | F | MDS-AML Fibr. | 1a | Progr. AZA | Complex, del 5q- Del 12q- Trisomy 4 P53 mutation | 9.5%/60%/- | Fibrosis, ALIPs | Flu/Cy TLI 4Gy | Yes |
| P13 | 38 | M | MDS-AML | 3a,b | PIF | Trisomy 8 | 7%/25%/- | ALIPs, Non-remission after FA-Ida | Flu/Cy TLI 4Gy | Yes |
| P14 | 40 | M | MDS-AML | 1a | Progr. AZA | Monosomy 7 | 48%/-/- | Flu/Cy TLI 4Gy | Yes | |
| P15 | 63 | M | MDS w fibr. RAEB-1 | 3a | Relapse Post HSCT AZA refr. | Trisomy 8 (Complex and P53 mutation pre HSCT) | 4%/5%/- | Flu/Cy TLI 4Gy | Yes | |
| P16 | 67 | M | MDS-AML | 2a | Relapse Post HSCT Progr. AZA | Trisomy 8 & 11 | 25%/37%/- | Flu/Cy TLI 4Gy | Yes | |
| P17 | 44 | F | MDS RAEB-2 | 4a | Relapse Post HSCT Progr. AZA | Monosomy 7 | 3%/12%/- | Non-remission after AZA + DLI | Flu/Cy TLI 4Gy | Yes |
| P18 | 52 | M | MDS-AML | 3a | Relapse Post HSCT Chemorefr. | t(1;3)(p36;q21) | 22%/-/- | Flu/Cy TLI 4Gy | Yes |
| Patient . | Age, y . | Sex . | Diagnosis . | No. of previous therapy lines . | Disease Status . | Cytogen./FISH . | Marrow biopsy blasts/CD34+/CD117+ . | Comment . | Condi. . | CyA . |
|---|---|---|---|---|---|---|---|---|---|---|
| P01 | 67 | F | MDS-AML | 3a | Relapse Progr. AZA | Normal | 22%/25%/- | Flu/Cy TLI 2Gy | No | |
| P02 | 53 | F | MDS-AML | 6a | Relapse Post HSCT Progr. AZA | Complex, del 5q- | 70%/-/- | Flu/Cy TLI 2Gy | No | |
| P03 | 64 | M | MDS w fibr. RAEB-2 | 1a | Progr. AZA | Normal | 2.5%/21%/- | Fibrosis, ALIPs, Previous analysis: 10%–20% blasts | Flu/Cy TLI 2Gy | No |
| P04 | 70 | M | MDS-AML | 3a | Relapse Chemorefr. | Complex, del 5q-, del 7q- Monosomy 17 | 30%/-/- | Flu/Cy TLI 4Gy | No | |
| P05 | 66 | M | Primary AML | 4b | Relapse Chemorefr. | Trisomy 8 | 9%/10%/40% | Non-remission after Ara-C + Amsa | Flu/Cy TLI 4Gy | No |
| P06 | 44 | M | Primary AML | 6a | Relapse Post HSCT Chemorefr. | Monosomy 7 | 53%/-/- | Flu/Cy TLI 4Gy | No | |
| P08 | 60 | F | Primary AML | 3b | PIF | Trisomy 4 | 80%/-/- | Refr | Flu/Cy TLI 4Gy | No |
| P10 | 66 | M | MDS CMML 2 | 1a | Progr. AZA | Normal | 19%/-/- | Flu/Cy TLI 4Gy | No | |
| P11 | 69 | F | MDS w fibr. RAEB-2 | 1a | Progr. AZA | Normal | 15%/-/- | Fibrosis, ALIPs | Flu/Cy TLI 4Gy | No |
| P12 | 67 | F | MDS-AML Fibr. | 1a | Progr. AZA | Complex, del 5q- Del 12q- Trisomy 4 P53 mutation | 9.5%/60%/- | Fibrosis, ALIPs | Flu/Cy TLI 4Gy | Yes |
| P13 | 38 | M | MDS-AML | 3a,b | PIF | Trisomy 8 | 7%/25%/- | ALIPs, Non-remission after FA-Ida | Flu/Cy TLI 4Gy | Yes |
| P14 | 40 | M | MDS-AML | 1a | Progr. AZA | Monosomy 7 | 48%/-/- | Flu/Cy TLI 4Gy | Yes | |
| P15 | 63 | M | MDS w fibr. RAEB-1 | 3a | Relapse Post HSCT AZA refr. | Trisomy 8 (Complex and P53 mutation pre HSCT) | 4%/5%/- | Flu/Cy TLI 4Gy | Yes | |
| P16 | 67 | M | MDS-AML | 2a | Relapse Post HSCT Progr. AZA | Trisomy 8 & 11 | 25%/37%/- | Flu/Cy TLI 4Gy | Yes | |
| P17 | 44 | F | MDS RAEB-2 | 4a | Relapse Post HSCT Progr. AZA | Monosomy 7 | 3%/12%/- | Non-remission after AZA + DLI | Flu/Cy TLI 4Gy | Yes |
| P18 | 52 | M | MDS-AML | 3a | Relapse Post HSCT Chemorefr. | t(1;3)(p36;q21) | 22%/-/- | Flu/Cy TLI 4Gy | Yes |
NOTE: Fibrosis was defined as positive staining for abnormal levels of reticulin and/or collagen in the bone marrow biopsy. ALIPs were defined as hypercellular areas in the bone marrow containing pathologic accumulation of CD34+ blasts or cluster of aggressive subtypes of myeloid neoplastic cells.
Abbreviations: F, female; M, male; ALIPs, abnormal localized immature precursors; Progr., progression; Aza, azacytidine; HSCT, hematopoetic stem cell transplantation; Chemorefr., chemotherapy refractory; PIF, primary induction failure; Cytogen., cytogenetics; FISH, fluorescence in situ hybridization; DLI, donor lymphocyte infusion; Condi., conditioning; Flu, fludarabine; Cy, cyclophosphamide; TLI, total lymphoid irradiation; FA-Ida, fludarabine, ara-C and idarubicin; Gy, Gray; CyA, peroral cyclosporine A from day 1 until day 30 or until no evidence of positive donor NK-cell chimerism.
aIncluding previous therapy with azacytidine.
bIncluding previous therapy regimen containing fludarabine.
Preparation of NK-cell–enriched products
Non-mobilized donor peripheral blood mononuclear cells (PBMC) were collected with the Cobe Spectra Apheresis System (Therumo BCT). The apheresis products were T- and B-cell depleted using the Miltenyi Biotec CliniMACS Cell Selection System and the CliniMACS CD3/CD19 Complete Kit (Miltenyi Biotec) followed by overnight incubation in X-VIVO15 (Lonza) supplemented with 1,000 IU/mL IL2 (Proleukin; Chiron) as previously described (14). The following release criteria were used: endotoxin-negative cell products with <5.00 × 105 donor T cells/kg patient, <3% donor B cells of total nucleated cells, and viability >70% as determined by Nucleocounter NC-100 Cell Counter (ChemoMetec). Maximum allowed cell dose was 8 × 107 cells/kg.
Microchimerism analysis
Because the number of NK cells counted in peripheral blood after adoptive cell infusion was too small for reliable quantitation of NK-cell chimerism in many patients, a modified RT-PCR assay was used based on the method reported by Alizadeh and colleagues (24).
Immunophenotyping
PBMCs were isolated from each patient's blood by density gradient centrifugation (Ficoll-Hypaque; GE Healthcare). Samples were collected at day −7 and days 1, 7, 14, 28 after NK-cell infusion and PBMCs were cryopreserved until analysis. Similarly, mononuclear cells were isolated from bone marrow aspirates and cryopreserved. Immunophenotyping and functional analyses were performed on thawed cells.
Antibodies and flow cytometry
The following fluorochrome-conjugated antibodies were used in this study: anti-CD3 PE-Cy5, CD3 PE-Cy5.5, CD56 ECD, CD158a,h (KIR2DL1, KIR2DS1) PE-Cy7 and PE-Cy5.5, CD158b1/b2,j PE-Cy5.5, CD3/7/10/14/16/19/56 ECD, CD19 PE-Cy5, custom-made anti-NKG2A APC-AF750 (from Beckman Coulter). Anti-CD19 V500, IgM BV650, CD107a PE, Ki-67 PE, CD107A AF700, GzB AF700, Ki-67 FITC, CXCR4 BV421, CD25 BV421, CTLA-4 PE-CF594, PD1 PE-Cy7, CD123 PE-Cy5.5, CD38 BV711, PDL-1 PE-Cy7 (from BD Biosciences). Anti-IFNγ BV785, KIR3DL1 AF700 and BV421, CD56 BV421, CD57 PB, CD45 BV570, CD16 BV785, CD69 APC-Cy7, CD127 FITC, HLA-DR BV785, CD34 PB, PVR PE, HLA-E PE-Cy7, Nectin-2 PE, CD200 APC (from BioLegend). Purified anti-CD57, FoxP3 EF660, Perforin PE-Cy7, CD38 AF700, CD45RA Evolve 605 (from eBiosciences). Anti-KIR3DL2 biotin (from MabTech), streptavidin QD605 (from Invitrogen), anti-KIR2DL1 APC, NKG2C PE-Vio 770, HLA-A2 biotin, HLA-B7/B27 biotin (from Miltenyi Biotec), anti-HLA-B13 biotin (from OneLambda), anti-HLA-A11 biotin (from Abcam), anti-NKG2C PE, MICA APC, MICB APC, ULBP1 APC, ULBP2/5/6 APC, KIR2DL3 FITC, TRAIL-R2 AF488 (from R&D systems), HLA-I AF488 (from Serotec), and anti-CD8 QD605, CD4 QD705, LIVE/DEAD Fixable Aqua Dead Cell Stain Kit (from Life Technologies).
Data were acquired in FACSDiva software on a BD LSRFortessa equipped with a 488-nm laser, a 633-nm laser, a 405-nm laser, and a 562-nm laser. Acquired data were analyzed in FlowJo software (TreeStar).
Functional assays
For measurements of NK-cell degranulation and intracellular cytokine production, NK cells were coincubated with K562 target cells. Monensin (Golgi Stop, 1:1,500, BD Biosciences), Brefeldin A (GolgiPlug, 1:1,000, BD Biosciences), and anti-CD107a antibodies were added at the start of a 4-hour co-incubation. At the end of incubation, cells were surface stained, followed by fixation and permeabilization (Fix/Perm kit, eBioscience) and subsequent intracellular staining for IFNγ. For all functional assays, values from unstimulated cultures were subtracted from those of stimulated cultures, and statistical analysis followed.
Targeted DNA sequencing
Mutation screening was performed using Haloplex target enrichment for Illumina (Agilent) in 72 frequently mutated genes according to the manufacturer's instructions as previously described (25). Briefly, bone marrow mononuclear cells were separated by density gradient centrifugation (Ficoll-Hypaque) and genomic DNA was extracted using GeneElute DNA extraction kit (Sigma Aldrich). All samples were individually barcoded using 96 barcoding oligos by Agilent and pooled before sequencing by a HiSeq 2000 (Illumina) sequencer through paired-end, 100 bp reads.
Analysis of cytokine concentrations in serum
The serum concentrations of 33 cytokines were assessed using the Bio-Plex Pro Human Cytokine 27-plex, IL2, IL18, IFNα2 and TNFα 3-plex kits from Bio-Rad. In brief, cryopreserved serum samples were thawed and directly placed on ice. To remove cell debris and aggregates, samples were centrifuged before being diluted 1:4 in sample diluent and cytokine measurements were carried out according to the manufacturer's instructions. The analysis was performed using a Bio-Rad BioPlex 200 instrument equipped with the Bio-Plex Manager software version 6.0 (Bio-Rad).
Statistical analyses
Statistical differences were evaluated by the non-parametric Mann-Whitney U test or Wilcoxon matched-pairs signed rank test. Complete-linkage hierarchical clustering was performed using R(3.1.2) and the pheatmap-R package. All analyses were performed with GraphPad Software. Statistical significance was set at P < 0.05.
Results
Patients, disease characteristics, and treatment schedule
Sixteen patients with high-risk MDS, MDS/AML and de novo AML were included in this study and their disease characteristics are described in Table 1. Of these 16 patients, 5 had high-risk MDS (RAEB-1 progressing toward RAEB-2, RAEB-2, and CMML-2), 8 had MDS/AML, and 3 had de novo AML. All patients were refractory to first-line chemotherapy and were considered ineligible for HSCT at the time of inclusion in the trial. The median age of the enrolled patients was 64 years (range, 40–70 years) and the median number of prior therapies was 3 (range, 1–6; Table 1). Six patients had undergone an allogeneic HSCT and relapsed before enrollment. All patients received lymphodepleting chemotherapy with Flu (25 mg/m2 per day at days −7 to −4), Cy (25 mg/kg per day at days −3 and −2) and TLI (at day −1) before infusion of haploidentical NK cells (Fig. 1A). TLI was administered as one dose of 200 cGy to the supradiaphragmatic lymph nodes, thymus, subdiaphragmatic lymph nodes, and spleen. Patients at dose level 2 (n = 6) and dose level 3 (n = 7) received one dose of 400 cGy each. The clinical outcomes were evaluated at day 28 according to IWG consensus criteria for treatment response (22, 23). Patients were followed until death or June 30, 2017. The median follow-up was 8 months for all patients and 28 months for responding patients.
Study design and overview of clinical outcomes. A, The conditioning regimen was initiated at day −7 from NK-cell infusion and consisted of one infusion of fludarabine (f; 25 mg/m2) per day the first 4 days (days −7 to −4) followed by one infusion of cyclophosphamide (c; 25 mg/kg) per day (days −3 to −2) before either 2 or 4 Gray (Gy) total lymphoid irradiation (t) was given at day −1. The NK-cell product was administrated at day 0. Evaluation of clinical responses was done on day 28, with weekly immunologic assessment from week 1 until week 4 from NK-cell infusion. Patients with response were followed monthly thereafter. B, Swimmer plot providing an overview of clinical interventions and outcome. Bars represent type of disease and the time alive after the initiation of therapy. The start and end of disease response, and other clinical events are marked with symbols (see to the right). Detection of donor NK cells by RT-PCR at day (d) 7 or 14 is indicated in the left column. Q, quarter; CR, complete remission; mCR, marrow CR; PR, partial remission with clear hematologic improvement but insufficient time for full hematologic improvement (<8 w) because of rapid subsequent hematopoietic stem cell transplantation (HSCT); SD, stable disease; NK re-treat, retreatment with the protocol due to relapse; Objective responders (CR, mCR and PR); MLFS, morphologic leukemia-free state at early treatment assessment day 14; DLI, donor lymphocyte infusion; PTLD, posttransplant lymphoproliferative disease.
Study design and overview of clinical outcomes. A, The conditioning regimen was initiated at day −7 from NK-cell infusion and consisted of one infusion of fludarabine (f; 25 mg/m2) per day the first 4 days (days −7 to −4) followed by one infusion of cyclophosphamide (c; 25 mg/kg) per day (days −3 to −2) before either 2 or 4 Gray (Gy) total lymphoid irradiation (t) was given at day −1. The NK-cell product was administrated at day 0. Evaluation of clinical responses was done on day 28, with weekly immunologic assessment from week 1 until week 4 from NK-cell infusion. Patients with response were followed monthly thereafter. B, Swimmer plot providing an overview of clinical interventions and outcome. Bars represent type of disease and the time alive after the initiation of therapy. The start and end of disease response, and other clinical events are marked with symbols (see to the right). Detection of donor NK cells by RT-PCR at day (d) 7 or 14 is indicated in the left column. Q, quarter; CR, complete remission; mCR, marrow CR; PR, partial remission with clear hematologic improvement but insufficient time for full hematologic improvement (<8 w) because of rapid subsequent hematopoietic stem cell transplantation (HSCT); SD, stable disease; NK re-treat, retreatment with the protocol due to relapse; Objective responders (CR, mCR and PR); MLFS, morphologic leukemia-free state at early treatment assessment day 14; DLI, donor lymphocyte infusion; PTLD, posttransplant lymphoproliferative disease.
Donor selection and NK-cell products
Prospective NK-cell donors were selected from relatives of all patients enrolled in the study. Fourteen recipients had HLA-haploidentical donors. The two recipients (P06 and P14), for whom no HLA-haploidentical donors were available, received HLA-identical NK cells. A killer cell immunoglobulin-like receptor (KIR)-KIR ligand mismatch in the graft-versus-host (GvH) direction was present in seven of the sixteen donor-recipient pairs (Supplementary Table S1). The median NK-cell dose infused was 6.7 × 106 cells/kg (range, 1.3–17.6 × 106 cells/kg) with T-cell numbers not exceeding 1.2 × 105 cells/kg (range, 0.0–1.2 × 105 cells/kg). Cell numbers, viability, and type of KIR-ligand mismatch for each cell product and patient are summarized in Supplementary Table S1.
Safety
The NK-cell infusions were well tolerated with transient (<6 hours) grade 3-4 toxicities, including chills and nausea, observed in 2 out of 16 patients (Table 2; Supplementary Table S2). Two patients (P17 and P06) presented with cytokine release syndrome (grade 3 and 5, respectively), likely associated with hemophagocytic lymphohistiocytosis (HLH). One of these patients (P06) died 6 weeks after cell infusion having AML relapse, HLH and human herpes virus 6 (HHV-6) encephalitis. All reported grade 1–2 AEs considered having a possible or probably causality to NK-cell infusion, including transient chills, nausea and tachycardia, were in line with those reported in previous clinical trials on adoptive NK-cell transfer (12–15). All other reported severe AEs (SAEs; grade >2), including cytopenia and infections, were assessed as non-NK-cell treatment-related and encompass typically AEs observed following treatment with standard chemotherapy such as Flu/Cy. On the basis of these data, we conclude that administration of the NK-cell product was safe with only 2 out of 16 patients having transient (<6 hours) and treatable SAEs (chills and nausea) attributed to cell infusion.
Adverse eventsa
| NCI CTCAE term . | Total, n . | Grade 1, n . | Grade 2, n . | Grade 3, n . | Grade 4, n . | Grade 5, n . |
|---|---|---|---|---|---|---|
| Chills | 13 | 3 | 9 | 1 | ||
| Nausea | 4 | 1 | 1 | 2 | ||
| Cytokine release syndrome (incl. HLH) | 2 | 1 | 1 | |||
| Headache | 1 | 1 | ||||
| Vomiting | 1 | 1 | ||||
| Encephalitis infection | 1 | 1 | ||||
| Sinus tachycardia | 1 | 1 | ||||
| Bone pain | 1 | 1 | ||||
| Pain in extremity | 1 | 1 | ||||
| Rash maculopapular | 1 | 1 |
| NCI CTCAE term . | Total, n . | Grade 1, n . | Grade 2, n . | Grade 3, n . | Grade 4, n . | Grade 5, n . |
|---|---|---|---|---|---|---|
| Chills | 13 | 3 | 9 | 1 | ||
| Nausea | 4 | 1 | 1 | 2 | ||
| Cytokine release syndrome (incl. HLH) | 2 | 1 | 1 | |||
| Headache | 1 | 1 | ||||
| Vomiting | 1 | 1 | ||||
| Encephalitis infection | 1 | 1 | ||||
| Sinus tachycardia | 1 | 1 | ||||
| Bone pain | 1 | 1 | ||||
| Pain in extremity | 1 | 1 | ||||
| Rash maculopapular | 1 | 1 |
aNumber and grade of AEs that were considered to have either a possible or probable causality related to treatment with haploidentical NK cells. AEs related to conditioning, including fludarabine, cyclophosphamide, and total lymphoid irradiation, are not reported in this table. NCI CTCAE, National Cancer Institute Common Terminology Criteria for Adverse Events; HLH, hemophagocytic lymphohistiocytosis.
Objective responses in six patients following NK-cell infusion
Overall, 6 patients achieved an objective response with CR, mCR or PR in combination with improved hematologic parameters (Fig. 1B). In addition, 2 patients achieved SD and one fulfilled the criteria for MLFS, with a short-lasting reduction in blast cells without hematologic recovery, at day 14 according to the IWG classification (Supplementary Table S3). Patients in CR after therapy were considered eligible for transplant. In addition, P14, with MDS-AML had a PR with very low MRD 0.03% and 8.5% blasts (48% before treatment) and improving hematological parameters. P15 with a progressive MDS RAEB-1 with uneven distribution of blasts (ALIP) had a significant blast reduction (4.0%–1.5%) and reduced cellularity (70%–20%). Five of these six eligible patients had an available stem cell donor and proceeded to HSCT. One of these patients (P11) died 3 months after HSCT due to posttransplantation lymphoproliferative disease but without signs of the original disease. Another patient (P14) relapsed after 9 months of remission. P15 died from a cardiac ischemic event over 3 years after therapy, without evidence of MDS. The remaining two patients (P03, P13) are free from disease >3 years after transplant (Fig. 1B). In addition to these two patients, one additional patient (P16) remains a long-term survivor (>3 years). P16 had been previously transplanted but had relapsed in MDS/AML before inclusion into this study. This patient achieved an mCR for 2 months following NK-cell infusion, but then showed increasing blast count in the bone marrow aspirate and therefore received one cycle of chemotherapy followed by DLI from the original stem cell donor. Thereafter the patient developed a moderate chronic GVHD and remains alive and free from the original disease >3 years after the treatment. Among the 6 patients with objective responses, two had high-risk MDS, three had MDS/AML and one de novo AML. These results suggest that the current treatment protocol with conditioning combined with the infusion of haploidentical NK cells without post-NK-cell infusion IL2 can induce objective responses and, as such, may serve as a bridge to HSCT for patients with high-risk MDS, MDS/AML and de novo AML.
Donor NK-cell engraftment and receptor repertoires
In previous NK-cell–based cancer immunotherapy trials, donor NK-cell persistence correlated with clearance rates of AML (14, 21). Here, we monitored donor-recipient NK-cell chimerism by RT-PCR. In 8 of the 13 patients that could be evaluated, donor NK cells were detectable 7 and/or 14 days after the infusion. Notably, although not statistically significant, all evaluable patients with objective responses had detectable donor NK cells at day 7 and/or 14, whereas only 50% of the nonresponders had evidence of circulating donor NK cells at any of these time-points (Supplementary Fig. S1A). The degree of donor chimerism was variable (mean 41%, range 3.3%–100%), and none of the conditioning regimes (dose levels 1 to 3) fully supported expansion of donor NK cells above the set endpoint of 100 NK cells/μL peripheral blood at day 14. In a limited number of patients, the presence of donor NK cells was verified by flow-cytometry analysis using HLA class I discrimination, thereby confirming detectable but very low frequencies of circulating NK cells at days 14 and/or 21 (Supplementary Fig. S1B). Neither the donor NK-cell repertoire, cell dose, nor the size of the alloreactive NK-cell subsets, as defined in Supplementary Table S1, was associated with a clinical response (Supplementary Fig. S2 and data not shown). The observation that all evaluable responders showed evidence of transient persistence of donor NK cells in the circulation supports the notion that NK-cell engraftment, even at very low levels, may be an important contributor to clinical outcomes in the present therapeutic setting, and is in line with previous observations (13, 14, 21).
Reduced allelic burden after NK-cell infusion in responders suggests a therapeutic effect on the malignant subclone
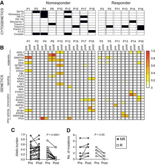
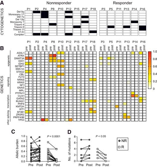
To evaluate the antitumor response, we analyzed the cytogenetics and mutational burden in all patients and stratified the results based on the IWG response status (Fig. 2). Overall, non-responders displayed more chromosomal aberrations and more complex cytogenetics than responders (Fig. 2A). We screened for common recurrently mutated genes and identified 26 different mutations, most of which were found in epigenetic or signaling pathways (Fig. 2B). Importantly, clone size of all pre-treatment mutations decreased with response, and all responders had at least one mutated clone that became undetectable following therapy. Furthermore, responders displayed a significant reduction of the total allelic burden following therapy (Fig. 2C and D). Four of the responders had mutations associated with poor prognosis, including ASXL1 and RUNX1 (26), which became undetectable after therapy. The average depth in our sequencing reactions was 2,233 ± 1,510 reads, which translates in a detection sensitivity of 1%.
Reduced allelic burden after NK-cell infusion in responders. A, Cytogenetic aberrations in nonresponders (NR) and responders (R). B, Visualization of the allelic burden for 26 detected mutations before (pre) and after (post) NK-cell infusion. C, Quantification of the allelic burden of each detected mutation and (D) the number of mutations in NR (filled circles, n = 9) and R (open squares, n = 6) before and after NK-cell infusion.
Reduced allelic burden after NK-cell infusion in responders. A, Cytogenetic aberrations in nonresponders (NR) and responders (R). B, Visualization of the allelic burden for 26 detected mutations before (pre) and after (post) NK-cell infusion. C, Quantification of the allelic burden of each detected mutation and (D) the number of mutations in NR (filled circles, n = 9) and R (open squares, n = 6) before and after NK-cell infusion.
Two of the patients (P05 and P14) who had CR and PR, respectively, after the first NK-cell infusion subsequently relapsed and fulfilled criteria for retreatment with conditioning at the same dose level and infusion of NK cells from the original donor. Neither of the two patients had a renewed response (Fig. 1B). Genetic analysis of the relapsed MDS clones revealed the same mutational spectra in P05, but the appearance of multiple new mutations in P14 without re-emergence of the ASXL1 high-risk clone (Supplementary Fig. S3A–S3B). Altogether, these results show that patients with lower mutational burden respond better to the present NK-cell treatment protocol, and that some patients, with the technique used, no longer have detectable clones.
Residual lin−CD34+CD123+CD45RA+ myeloblasts in responders display increased levels of total HLA class I and HLA-E expression
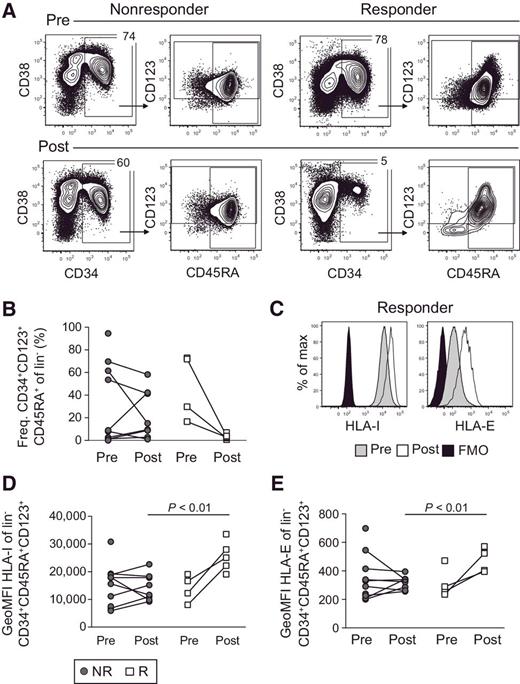
Experimental and clinical immunotherapies impose selection pressure on tumor cells that may lead to outgrowth of less responsive tumor cell clones, a process referred to as immunoediting (27, 28). T-cell–mediated immunoediting often results in selective survival of HLA class Ilow and/or specific peptide-antigen loss tumor cell variants (29, 30). Because NK cells typically target HLA class Ilow tumor cells, one might predict that NK-cell therapy selects for persistence of HLA class Ihigh tumor cells. To address whether the present treatment yielded any signs of such NK-cell–mediated immunoediting, we monitored the frequency and phenotype of lin−CD34+CD123+CD45RA+ myeloblasts in the bone marrow by flow cytometry 4 to 8 weeks post NK-cell infusion. In congruence with the morphologic assessment of blast cell counts (Supplementary Table S4), responders had low frequencies of myeloblasts post NK-cell infusions (Fig. 3A and B). Intriguingly, residual blast cells in responders showed significantly higher levels of total HLA class I as well as HLA-E compared with blasts in the nonresponders (Fig. 3C–E). These data indicate that conditioning followed by NK-cell infusion is associated with phenotypic changes in the residual blast cell population among responders, possibly as a consequence of tumor cell immunoediting mediated by the adoptively transferred NK cells.
Loss of myeloblasts and signs of immunoediting in the blast compartment. A, Representative staining of lin−CD34+CD45RA+CD123+ myeloblasts and (B) frequencies of these cells in nonresponders (NR; filled circles) and responders (R; open squares) before (pre) and after (post) NK-cell infusion. C, Expression of total HLA class I and HLA-E on lin−CD34+CD45RA+CD123+ cells before and after NK-cell infusion in one patient who achieved a CR. FMO, fluorescence minus one. D and E, Summarized results of total HLA class I and HLA-E on lin−CD34+CD45RA+CD123+ cells for the NR and R groups presented as geometric mean fluorescence intensity (GeoMFI). NR (n = 10) and R (n = 4–5).
Loss of myeloblasts and signs of immunoediting in the blast compartment. A, Representative staining of lin−CD34+CD45RA+CD123+ myeloblasts and (B) frequencies of these cells in nonresponders (NR; filled circles) and responders (R; open squares) before (pre) and after (post) NK-cell infusion. C, Expression of total HLA class I and HLA-E on lin−CD34+CD45RA+CD123+ cells before and after NK-cell infusion in one patient who achieved a CR. FMO, fluorescence minus one. D and E, Summarized results of total HLA class I and HLA-E on lin−CD34+CD45RA+CD123+ cells for the NR and R groups presented as geometric mean fluorescence intensity (GeoMFI). NR (n = 10) and R (n = 4–5).
T-cell activation and inflammatory onset after NK-cell infusion
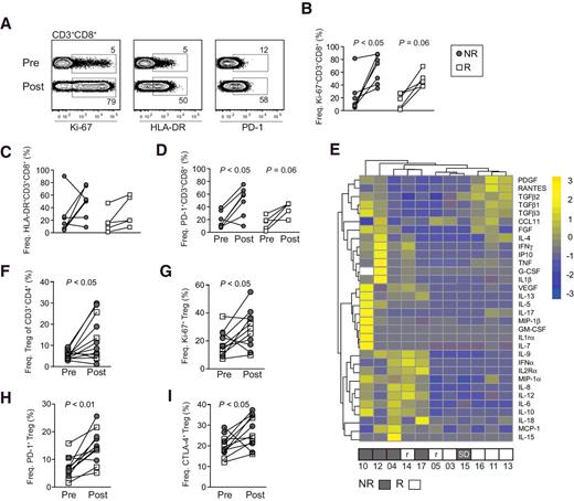
To further explore cellular correlates with clinical outcomes, we studied the dynamics of the host immune response following conditioning and NK cell infusion. All patients showed varying degrees of CD8+ T-cell activation with high frequencies of proliferating (Ki-67+), activated (HLA-DR+), and exhaustion marker PD-1–expressing cells, four to six weeks after infusion of haploidentical NK cells (Fig. 4A–D). In parallel to host T-cell activation, recipient NK cells also showed signs of activation following donor NK cell infusion, including proliferation and upregulation of CD69 (Supplementary Fig. S4). The phenotypic changes observed in the host NK- and T-cell compartments were particularly marked in nonresponders, suggesting the possibility of a more vigorous activation of host immunity in these patients.
Pronounced recipient T-cell activation and proinflammatory cytokine release in nonresponders following conditioning and infusion of haploidentical NK cells. A, Representative examples of Ki-67, HLA-DR, and PD-1 expression on CD3+CD8+ T cells before (pre) and after (post) (day 28) NK-cell infusion and (B–D) summary of results for all evaluable nonresponders (NR; filled circles, n = 7) and R (open squares, n = 5). E, Heatmap showing nonhierarchical clustering of the cytokine profile at day 28 after NK-cell infusion. Boxes below show clinical response (NR, gray; R, white) and highlight patients who relapsed (r) after achieving objective responses or those with stable disease (SD). Numbers below boxes show patient ID. F, Frequencies of CD3+CD4+CD127−FoxP3+ before and after NK-cell infusion. G–I, Summary of expression of Ki-67, PD-1, and CTLA-4 on CD3+CD4+CD127−FoxP3+ Treg before and after NK-cell infusion (NR; filled circles, n = 6–7) and major responders (R; open squares, n = 5).
Pronounced recipient T-cell activation and proinflammatory cytokine release in nonresponders following conditioning and infusion of haploidentical NK cells. A, Representative examples of Ki-67, HLA-DR, and PD-1 expression on CD3+CD8+ T cells before (pre) and after (post) (day 28) NK-cell infusion and (B–D) summary of results for all evaluable nonresponders (NR; filled circles, n = 7) and R (open squares, n = 5). E, Heatmap showing nonhierarchical clustering of the cytokine profile at day 28 after NK-cell infusion. Boxes below show clinical response (NR, gray; R, white) and highlight patients who relapsed (r) after achieving objective responses or those with stable disease (SD). Numbers below boxes show patient ID. F, Frequencies of CD3+CD4+CD127−FoxP3+ before and after NK-cell infusion. G–I, Summary of expression of Ki-67, PD-1, and CTLA-4 on CD3+CD4+CD127−FoxP3+ Treg before and after NK-cell infusion (NR; filled circles, n = 6–7) and major responders (R; open squares, n = 5).
Non-hierarchical clustering of the cytokine profile at the time of response evaluation on day 28, clustered responders separately from nonresponders with only a few exceptions. Although the sample size was small, nonresponders had higher levels of both proinflammatory and regulatory cytokines (Fig. 4E). The dominant cluster suggested a bias toward Th2 and myeloid cell activation in patients that did not respond to therapy.
One unique aspect of the present trial was the deliberate omission of systemic IL2 administration post NK cell infusion to avoid expansion of Tregs. However, despite this precaution, we observed activation and proliferation of recipient CD127−FoxP3+CD25hi Tregs (Fig. 4F–I; Supplementary Fig. S5). The activation of Tregs was observed universally in all patients. Together, these results indicate that the current conditioning protocol followed by infusion of haploidentical NK cells was associated with a proinflammatory cytokine profile and activation of host NK- and T cells that was particularly strong among nonresponders.
Discussion
NK-cell–based immunotherapy strategies are rapidly gaining recognition as a possible treatment approach both for hematologic malignancies and solid tumors (7, 10, 31). We here report the results from a phase I/II clinical trial of a refined conditioning regimen, including intermediate doses of Flu/Cy in combination with TLI followed by infusion of haploidentical NK cells in patients with chemotherapy and azacytidine treatment-refractory, high-risk MDS, MDS/AML or de novo AML. Altogether, the clinical outcomes and correlative immunobiology suggest that MDS and MDS/AML, in addition to de novo AML, are susceptible to NK-cell–based cancer immunotherapy.
The study protocol was safe. Two patients had transient treatable grade 3–4 toxicities associated with cell infusion and 2 heavily pretreated patients developed infectious complications during neutropenia, followed by cytokine release syndrome associated with HLH. In one of the patients this was easily reversed by standard treatment, but the other patient died with a combination of HLH, HHV-6 encephalitis and AML relapse, 6 weeks after the therapy. The objective response rate in the present trial was 38% (6/16). Among the 6 patients with objective responses, only one had de novo AML, whereas 2 had high-risk MDS and 3 had MDS/AML suggesting that high-risk MDS and MDS/AML may be particularly responsive to NK-cell–based approaches. Notably, 6 patients became eligible for and five proceeded to allogeneic HSCT. Hence, NK-cell therapy may convert refractory patients to transplant candidates, ultimately leading to a possible cure. Such sequential application of complementary immunotherapies may prove to be particularly attractive. For example, loss of HLA class I during checkpoint inhibition therapy may set the stage for adoptively transferred NK cells (32, 33).
Anti-tumor responses were also evaluated by targeted sequencing of commonly mutated genes in MDS/AML before and after NK-cell infusions. All responders had clones carrying mutations that became undetectable following therapy. Furthermore, responders displayed a significant reduction of the total allelic burden following therapy. These results demonstrate that the current protocol may induce a powerful reduction of the disease burden, and even make clones undetectable in some patients. The evolution of the mutational landscape in MDS and AML remains incompletely understood and warrants further investigation particularly in the context of identifying predictive biomarkers for responses to immunotherapy. Three of the responding patients had mutations associated with high-risk disease, including RUNX1 and ASXL1 (26). Two of these patients eventually relapsed, but only one had re-appearance of the original high-risk mutational signature. Re-treatment under the same protocol was ineffective in both these patients. Given that the current protocol is based on a combination of conditioning with fludarabin, cyclophosphamide, TLI and allogeneic NK cells, it is impossible to formally prove that antitumor effects were mediated by NK cells. Notably, however, one of the responding patients (P13), had previously failed several rounds of induction therapy, including Fludarabine/Ara-C/Idarubicin, suggesting that the NK-cell therapy contributed to the CR in this patient.
In the context of allogeneic HSCT, NK-cell alloreactivity predicted by the absence of KIR ligands in the recipient is associated with targeting of leukemic blasts and improved clinical outcome (34, 35). Killing by such allogeneic NK cells depends on the size of the alloreactive subset in the donor (36, 37). Under certain conditions, the absolute dose of alloreactive NK cells correlates with clinical outcome and induction of molecular remission following NK-cell therapy (38). Yet, in other trials of NK-cell therapy, stratification of donors based on KIR-ligand mismatching in the GvH direction has not shown beneficial effects, and the effect of alloreactivity remains controversial (13, 14, 39). In the current protocol, having a KIR-ligand mismatched donor did not result in an improved outcome (data not shown). Given the strong, almost digital, effect of KIR-ligand mismatch in most assays used to monitor NK-cell killing in vitro, the minimal impact in several clinical studies is puzzling and deserves further attention. It is possible that the benefit of alloreactivity is neutralized by activation of hyporesponsive NK cells that lack self-specific receptors (39). Alternatively, educated NK cells rapidly become down-tuned in a recipient lacking cognate HLA ligands, as seen in adoptive transfer of educated mouse NK cells into HLA class I-deficient mice (40). Perhaps such detuning takes place more rapidly in the absence of post-NK-cell infusion IL2 to bolster donor NK-cell expansion and persistence. Development of strategies that maintain or boost the alloreactivity of KIR-incompatible NK-cell subsets following transfer across HLA barriers may further improve the efficacy of NK-cell–based therapies (41).
In chimeric antigen receptor-T (CAR-T) cell therapy, hyperinflammation has been coupled to clinical responses as tumor cell recognition by the infused T cells triggers elevated levels of cytokines that further promotes their activation and proliferation (42). In the present study, the conditioning regimen and NK-cell infusion led to a global activation of the host immune system, notable 4 weeks after therapy. In contrast with the experience with CAR-T cells, we found that the level of immune activation, including cytokine production and immune cell activation, was more pronounced in patients with poor clinical outcomes. Possibly, this outcome reflects a more rigorous rejection of donor NK cells, which is supported by the relative lack of chimerism in non-responders. Some of the responders also showed a somewhat paradoxical increase in TGF-ß. We also found a general expansion and activation of recipient Tregs in most patients, despite the lack of systemic IL2. This suggests that Treg expansion may be induced by the lymphodepleting treatment itself and is not fully dependent on exogenously administered IL2. Thus, finding means to dampen global immune activation and/or Tregs specifically may be one way to improve engraftment of donor NK cells in vivo and, thereby, their therapeutic efficacy.
Acquired resistance to checkpoint inhibition therapy and adoptive T-cell therapy with tumor-infiltrating lymphocytes may select for HLA class I low/deficient tumor cells (29, 43). The role for NK cells in tumor immune surveillance and their ability to shape the tumor's immunogenicity remain less clear. One intriguing observation in the present study is that patients who had objective clinical responses displayed increased levels of total HLA class I and HLA-E on residual myeloblasts. One explanation for this result could be selection (sparing) of less NK-cell–sensitive hematopoietic progenitor cells. As an alternative explanation, activated NK cells might have induced upregulation of HLA class I through production of IFNγ or other cytokines during the antitumor response. The fact that the effects occurred primarily in patients with evidence of transient donor NK-cell chimerism and less pronounced post-infusion host immune activation with lower levels of inflammatory cytokines, including IFNγ, supports the hypothesis that donor-derived NK cells contribute to immunoediting of the blast cell compartment.
Designing future NK-cell therapies poses exciting challenges, with significant hopes for efficient responses from patients with selected malignant conditions. The present haploidentical NK-cell–based strategy points to the possibilities of getting clinical responses in treatment-refractory MDS and MDS/AML patients, in particular in those with relatively less complex karyotypes and low-proliferating disease.
Disclosure of Potential Conflicts of Interest
J.S. Miller and K.-J. Malmberg serve on the Scientific Advisory Board of Fate Therapeutics.
H.-G. Ljunggren serves on the Scientific Advisory Board of CellProtect Nordic Pharmaceuticals and HOPE Bio-Sciences; on the Board of Directors of Vycellix; and is a collaborator with Fate Therapeutics.
Authors' Contributions
Conception and design: A.T. Björklund, E. Sohlberg, S. Cooley, J.S. Miller, B.E. Wahlin, M. Palma, P. Ljungman, E. Hellström-Lindberg, H.-G. Ljunggren, K.-J. Malmberg
Development of methodology: A.T. Björklund, M. Carlsten, E. Sohlberg, S. Cooley, K. Wikström, E. Hellström-Lindberg
Acquisition of data (provided animals, acquired and managed patients, provided facilities, etc.): A.T. Björklund, M. Carlsten, E. Sohlberg, L.L. Liu, M. Karimi, M. Klimkowska, M. Schaffer, E. Watz, P. Blomberg, M. Palma, L. Hansson, P. Ljungman, K.-J. Malmberg
Analysis and interpretation of data (e.g., statistical analysis, biostatistics, computational analysis): A.T. Björklund, M. Carlsten, E. Sohlberg, L.L. Liu, T. Clancy, M. Karimi, J.S. Miller, M. Klimkowska, E. Hellström-Lindberg, H.-G. Ljunggren, K.-J. Malmberg
Writing, review, and/or revision of the manuscript: A.T. Björklund, M. Carlsten, E. Sohlberg, M. Karimi, S. Cooley, J.S. Miller, M. Klimkowska, B.E. Wahlin, M. Palma, L. Hansson, P. Ljungman, E. Hellström-Lindberg, H.-G. Ljunggren, K.-J. Malmberg
Administrative, technical, or material support (i.e., reporting or organizing data, constructing databases): A.T. Björklund, M. Carlsten, E. Sohlberg, H.-G. Ljunggren, K.-J. Malmberg
Study supervision: P. Ljungman, H.-G. Ljunggren, K.-J. Malmberg
Acknowledgments
This clinical trial would not have been possible without generous support from the Tobias Foundation, which funded a significant part. In addition, the authors are supported by grants from the Swedish Research Council, the Swedish Children's Cancer Society, the Swedish Foundation for Strategic Research, the Swedish Cancer Society, the Swedish Society for Medical Research, the Jeansson's Foundations, Radiumhemmets Research Foundation, the Knut and Alice Wallenberg Foundation, Marianne and Marcus Wallenberg Foundation, the Karolinska Institutet, the Karolinska University Hospital, the Norwegian Research Council, the Norwegian Cancer Society, the Norwegian Research Council, the South-Eastern Norway Regional Health Authority, the KG Jebsen Center for Cancer Immunotherapy, and the European Research Council.
The costs of publication of this article were defrayed in part by the payment of page charges. This article must therefore be hereby marked advertisement in accordance with 18 U.S.C. Section 1734 solely to indicate this fact.



