Abstract
Purpose: Neuroblastoma is treated with aggressive multimodal therapy, yet more than 50% of patients experience relapse. We recently showed that relapsed neuroblastomas frequently harbor mutations leading to hyperactivated ERK signaling and sensitivity to MEK inhibition therapy. Here we sought to define a synergistic therapeutic partner to potentiate MEK inhibition.
Experimental Design: We first surveyed 22 genetically annotated human neuroblastoma-derived cell lines (from 20 unique patients) for sensitivity to the MEK inhibitor binimetinib. After noting an inverse correlation with sensitivity to ribociclib (CDK4/6 inhibitor), we studied the combinatorial effect of these two agents using proliferation assays, cell-cycle analysis, Ki67 immunostaining, time-lapse microscopy, and xenograft studies.
Results: Sensitivity to binimetinib and ribociclib was inversely related (r = −0.58, P = 0.009). MYCN amplification status and expression were associated with ribociclib sensitivity and binimetinib resistance, whereas increased MAPK signaling was the main determinant of binimetinib sensitivity and ribociclib resistance. Treatment with both compounds resulted in synergistic or additive cellular growth inhibition in all lines tested and significant inhibition of tumor growth in three of four xenograft models of neuroblastoma. The augmented growth inhibition was attributed to diminished cell-cycle progression that was reversible upon removal of drugs.
Conclusions: Here we demonstrate that combined binimetinib and ribociclib treatment shows therapeutic synergy across a broad panel of high-risk neuroblastoma preclinical models. These data support testing this combination therapy in relapsed high-risk neuroblastoma patients, with focus on cases with hyperactivated RAS–MAPK signaling. Clin Cancer Res; 23(7); 1785–96. ©2016 AACR.
The mortality associated with neuroblastoma remains significant despite treatment with aggressive multimodal regimens. We have recently shown that MAPK-activating gene alterations are frequent in relapsed disease. Here we evaluated the efficacy of MEK1/2 inhibition (binimetinib; Array BioPharma) across a panel of human neuroblastoma cell lines. Next-generation sequencing of a cancer-specific gene panel and microarray gene expression analysis contributed to the analysis of biomarkers and signatures predictive of response. Sensitivity of neuroblastoma to binimetinib was associated with MAPK-related genomic aberrations and low MYCN expression. There was a striking inverse relationship between neuroblastoma cell lines sensitive to binimetinib and those sensitive to CDK4/6 inhibition with ribociclib (Novartis Oncology). Combination of binimetinib and ribociclib showed synergistic G1 arrest in vitro, and improved activity in neuroblastoma xenograft models. These findings support a recently developed clinical trial (NCT02780128) designed to test this combination in relapsed patients with neuroblastoma harboring hyperactivating MAPK mutations.
Introduction
Neuroblastoma arises from cells of neural crest lineage in the developing sympathetic nervous system and accounts for 10% of all childhood cancer–related deaths (1). With the development of a comprehensive and aggressive treatment approach, including surgery, chemoradiotherapy, stem cell transplantation, and immunotherapy, cure rates have improved incrementally over time (2). However, relapse occurs in 50% to 60% of high-risk patients, and there is no known curative salvage therapy. This reality underscores the need for novel treatment strategies that include safe and effective therapies to improve cure rates and diminish the long-term side effects caused by cytotoxic chemotherapeutic agents.
We, and others, have shown that multiple genes within the Cyclin D/CDK4/RB axis are altered in primary and relapsed neuroblastomas, including genomic amplification of CCND1 and CDK4 and homozygous deletion of the negative regulator CDKN2A (3–8). The CDK4 and CDK6 kinases cooperate with Cyclin D family members to activate the E2F transcription factor through the phosphorylation of RB. E2F transcriptional activity results in the stimulation of cell proliferation by promoting progression through the G1–S cell-cycle checkpoint. Using an RNAi screening strategy targeting the kinome, we independently identified a requirement for CDK4 in the survival and proliferation of neuroblastoma cells (9). Subsequently, we demonstrated efficacy of CDK4 inhibition in neuroblastoma (10) using the small molecule CDK4/6 inhibitor ribociclib (Novartis Oncology), currently in numerous clinical trials both alone and in combination with other novel targeted agents for the treatment of solid tumors.
The MAPK signaling cascade is one of the primary oncogenic pathways attributed to cancer initiation, maintenance, and resistance to therapy. MAPK activation often occurs through mutations and amplifications in upstream receptor tyrosine kinases (ALK, EGFR, ERBB2), mutations in signal transduction genes (NRAS, KRAS), and/or pathway regulatory genes (NF1, PTPN11). Although lesions in the canonical MAPK signaling pathway occur in only 3% to 5% of newly diagnosed neuroblastoma specimens (11), it is now becoming clear that neuroblastoma genomes evolve extensively under the selective pressure of intensely cytotoxic therapy. For example, ALK mutations are significantly enriched in relapse specimens (12). In addition, we recently showed that 78% (18/23) of relapsed neuroblastomas harbor mutations predicted to hyperactivate RAS signaling, and many of these were clonally enriched after the selective pressure of chemoradiotherapy (13).
Because of the expansion of somatic mutations in the relapsed setting and the numerous therapeutic interventions already employed by the time of relapse, the identification of novel drug combinations is of utmost importance. Our primary objective was to identify biomarkers of sensitivity and/or resistance to binimetinib and ribociclib treatment in order to design combination strategies. Here we show that binimetinib and ribociclib activity are inversely related, and that combined binimetinib and ribociclib treatment is synergistic in neuroblastoma cell lines and xenografts with MAPK-hyperactivating mutations or MYCN amplification.
Materials and Methods
Cell culture and chemicals
Human-derived neuroblastoma cell lines and the hTERT immortalized, nontransformed RPE-1 cell line were obtained from the Children's Hospital of Philadelphia cell line bank, the Children's Oncology Group, or ATCC and were cultured in RPMI1640 medium containing 10% FBS, 2 mmol/L l-glutamine, and 1% streptomycin/penicillin at 37°C under 5% CO2. It is important to note that the SY5Y cell line is a subclone of the SK-N-SH line, and the SK-N-BE(2), and SK-N-BE(2)C cell lines were obtained from the same patient before and after chemotherapy, respectively. The genomic identity of each line was confirmed (2015) using the AmpFISTR Identifier Kit (Applied Biosystems), and lines were routinely tested to confirm the lack of mycoplasma contamination. Binimetinib and ribociclib were provided by Novartis and dissolved in DMSO.
Gene expression profiling
Neuroblastoma cell lines were plated in 100-mm dishes and cultured for approximately 48 hours. Messenger RNA was extracted from log-phase cultures using the AllPrep DNA/RNA/Protein Mini Kit (Qiagen). Baseline gene expression profiling was performed (HuGene1.0ST microarrays, Affymetrix, GEO accession GSE78061). See “Statistical analysis” for details on analyses performed.
Foundation medicine profiling
Neuroblastoma cell lines were plated in 100-mm dishes and cultured for 48 hours to roughly 80% confluency. DNA was extracted using the DNEasy Kit (Qiagen). Exome sequencing was performed (Foundation Medicine) on DNA samples according to the Foundation Medicine T5 assay cancer-specific panel.
Cell growth and viability assays
Single-agent activity of binimetinib and ribociclib was determined on a panel of 22 neuroblastoma cell lines and the RPE normal control cell line using the RT-CES (real-time cell electronic sensing) cellular impedance assay (Roche). Briefly, cells were seeded in 96-well plates at roughly 8,000 to 10,000 cells per well depending on growth kinetics and were dosed in triplicate 24 hours later with a four-log dose range (0–10,000 nmol/L) of ribociclib or binimetinib. IC50 values were calculated using AUC at time points when cell indexes plateaued indicating confluency (roughly 96 hours posttreatment) as previously described (10).
To assess the combination efficacy of ribociclib and binimetinib, neuroblastoma cell lines (N = 20) were seeded in 96-well plates and treated with the combination of binimetinib and ribociclib. Doses used in combination assays were based upon single-agent IC50 values determined by CellTiter-Glo: cells were plated at 1,000 to 4,000 cells per well of a 96-well plate and dosed in triplicate 24 hours later with the same dose range of either compound. Viability was measured after 6 days with CellTiter-Glo, and IC50 values were calculated as previously described (14). For combination studies, the dose selection included a range from 1/4× to 4× (with × indicating single-agent IC50) and cells were plated in duplicate wells in a matrix format for treatment with both compounds. A select panel of cell lines (n = 4) was also treated with binimetinib and ribociclib at low doses of 0, 187, 375, 750, 1,500, and 3,000 nmol/L irrespective of IC50. After 6 days of treatment, cell viability was measured using CellTiter-Glo. Drug synergy was analyzed by isobologram and combination index methods (15), and synergy scores were determined by Chalice (16).
Immunoblots
Whole-cell protein was extracted with lysis buffer containing 150 mmol/L NaCl, 25 mmol/L Tris, 1 mmol/L EDTA, 1 mmol/L EGTA, 1 mmol/L DTT, and 1% Triton X-100 with 1% Halt protease/phosphatase inhibitor (Thermo Scientific, #78440). Protein concentration was determined using the BCA protein assay (Thermo Scientific). Approximately 20 to 40 μg of protein were resolved by SDS-PAGE and were blotted as previously described (10) with the following primary antibodies (Cell Signaling Technology, unless otherwise noted): p-ERK (1:4,000, #4370), ERK (1:4,000, #4695), p-MEK (1:1,000, #9121), MEK (1:1,000, #8727), Ku80 (1:2,000, #2753), PARP (1:1,000, #9542), c-PARP (1:1,000, #5625), RB (1:2,000, #9309), p-RB S807/811 (1:1,000, #9308), p-RBS795 (1:1,000, #9301), p-RBS780 (1:1,000, #9307), MYCN (1:1,000, #9405), p21 (1:1,000; BD Pharmingen #556430), β-actin (1:5,000; Santa Cruz Biotechnology; #sc-47778). All immunoblots were stained with Ponceau S prior to immunoblotting to confirm equal protein loading between lanes.
Flow cytometry
Cell-cycle analysis.
Following treatment at the indicated time points, cells were trypsinized, washed with PBS supplemented with 1% FBS, and fixed overnight at −20 °C with 70% ethanol. Cells were then washed twice, stained with Fx-Cycle Violet (Invitrogen #F10347) according to the manufacturer's protocol, and analyzed on an Attune flow cytometer (Life Technologies). Analysis was performed using FlowJo v10, where cells were gated to exclude non-cell debris and doublets. Proportions of cells in sub-G1, G1, S, and G2–M phases of the cell cycle were then determined using FlowJo's Cell Cycle Univariate Analysis feature and normalized to 100% prior to graphing.
Ki67 staining.
After 3 days of treatment with binimetinib, ribociclib, or both, cells were trpysinized, washed with PBS supplemented with 1% FBS, and fixed overnight at −20 °C with 70% ethanol. Cells were washed twice with PBS containing 1% FBS and 0.09% sodium azide (Sigma Aldrich), resuspended in PBS at a concentration of 1 × 106 cells/mL, and stained for 30 minutes at room temperature with 20 μL/mL PE-conjugated Ki67 (BD Biosciences, #51-36525X) or with 20 μL/mL isotype control (BD Biosciences, #51-35405X). The mean fluorescent intensity of stained cells was then measured on an Attune flow cytometer (Life Technologies).
Cell doubling time.
Cells suspended in PBS at 1 × 107 cells/mL were stained with 1 mmol/L carboxyfluorescein diacetate succinimidyl ester (CFSE; Invitrogen # C34554) for 10 minutes in the dark at room temperature. Excess dye was quenched by washing cells in culture medium containing 10% FBS. Stained cells were then seeded into 6-well plates and treated 24 hours later with ribociclib, binimetinib, or the combination of ribociclib and binimetinib. Cells were harvested at the time of treatment (0 hours) and daily between 24 and 144 hours after treatment prior to analysis on an Attune flow cytometer (Life Technologies). The loss of CFSE fluorescence was used as a measure of cellular division as CFSE fluorescence is reduced by half within each actively dividing cell (17).
Xenograft studies
Female CB17 SCID−/− mice ages 5 to 7 weeks were obtained from Taconic Biosciences. To evaluate the synergy of binimetinib and ribociclib in vivo, neuroblastoma cell line-derived xenografts were implanted subcutaneously into the right flank of each mouse. Animals bearing engrafted tumors of 0.2 to 0.5 cm3 were then randomized (n ≥ 9 mice/group) into the following groups for oral treatment: (i) 3 mg/kg binimetinib in 0.1% carboxymethylcellulose/0.5% Tween-80, twice daily; (ii) 75 mg/kg ribociclib in 0.5% methylcellulose, once daily; (iii) 3 mg/kg binimetinib and 75 mg/kg ribociclib; or (iv) vehicle control. Tumor volume was measured throughout treatment using calipers, and was calculated as: volume = (π/6)(diameter3), as previously described (18–20). Mice were euthanized when tumor volume reached 3 cm3, in accordance with CHOP IACUC guidelines (Approved IACUC Protocol #643). A linear mixed-effects model was used to measure differences in tumor growth rates between the vehicle, single agent, and combination groups as described “Statistical analysis.”
Immunohistochemistry
Tumors excised from mice after 7 days of treatment were fixed with 10% buffered formalin phosphate (Thermo Fisher Scientific), paraffin embedded, and sectioned for staining of the Ki67 proliferation marker (Abcam #16667). Staining and subsequent imaging were performed as previously described (10).
Statistical analysis
Microarray analysis.
All microarray data were processed using robust multiarray procedure (RMA), and quality control metrics were obtained using the “arrayqualitymetrics” package in R. The data were then log2 transformed, and Pearson correlation was performed against IC50 values (log10) to find genes significantly associated with sensitivity or resistance to each compound. From the correlation statistic and the sample size, the two-tailed P value was calculated for each gene. The P values were than adjusted for multiple hypotheses testing using the Benjamini–Hochberg correction. At this point, genes were called significant if their adjusted P value was less than 0.25, a cutoff used by Broad GSEA (http://www.broadinstitute.org/cancer/software/gsea/wiki/index.php/FAQ). Gene set P values were calculated using the hypergeomtric test, comparing each gene set to the list of genes associated sensitivity. Details about the gene sets including number of genes, source, a description, and actual gene names are captured in the Broad Molecular Signatures Database at the following:
For purposes of differentiating sensitive, intermediate, and refractory to examine correlation between drug response and mutations, the k-means clustering method was used with a setting of three centers (K = 3). This method can be used to group sets of observations together in a data-driven manner by partitioning points into k groups such that the sum of squares from points to the assigned cluster centers is minimized, thereby eliminating the bias stemming from arbitrary cut-offs. Once observations (IC50s) were assigned to groups the group with the lowest average IC50 was called as “sensitive,” the group with the highest average IC50 was termed the “resistant” group, and the final group was deemed the “intermediate” group. Visualizations including bar charts, heatmaps, Venn diagrams, and scatter plots were created using the “ggplot2,” “pheatmap,” and “VennDiagram” packages. All data analysis and plots were generated within the R/Bioconductor framework.
Xenograft studies.
Linear mixed-effects model was used to test the difference in the rate of tumor volume changing over time between different groups. The model included group, day, and group-by-day interaction as fixed effects, and included a random intercept and a random slope for each mouse. A significant group-by-day interaction suggests that the tumor volume changes at different rates for the two comparison groups. The model used control group as the reference group and create separate group indicators and interaction terms for other groups. Appropriate contrast statements were created to compare the treatment groups against the control group.
Results and Discussion
Mutation and gene expression analysis of human neuroblastoma cell lines
We utilized next-generation sequencing and gene expression microarrays to identify key driver mutations and biomarkers predictive of response to small-molecule kinase inhibitors targeting CDK4/6 and MEK1/2. To associate the activity of the inhibitors to relevant genomics variables, including gene mutations and copy number alterations, we used a validated cancer-specific gene panel approach (21) in 22 human neuroblastoma cell lines (Table 1 and Supplementary Tables S1 and S2). Finally, for the analysis of differential gene expression patterns predictive of sensitivity to CDK4/6 and MEK1/2 inhibition, we performed gene expression microarray experiments (Affymetrix HuGene1.0ST, GEO accession GSE78061) on RNA isolated from 20 of the cell lines.
Binimetinib and ribociclib alone and in combination across a human neuroblastoma cell line panel annotated with relevant genomic alterations.

NOTE: Cell lines are ranked according to binimetinib sensitivity. Genomic analysis was performed according to a focused cancer-associated gene list (Foundation Medicine) with displayed aberrations (copy number loss (NF-1), copy number amplification defined as CN > 8 (BRAF, MYCN, CDK4, MDM2), and mutations (NRAS, KRAS, PTPN11, ALK, CDKN2A, TP53) reduced to genes most commonly altered in neuroblastoma pathogenesis. Synergy values were determined by Chalice analysis of cell survival data obtained from CellTiter-Glo assays using a matrix treatment schedule from 1/4× to 4× IC50 (strong synergy >2; synergy >1; additive ∼0; ND, not determined).
Inverse relationship of sensitivity to MEK1/2 and CDK4/6 inhibition
Because of our recent demonstration of an enrichment of MAPK-related genomic lesions in relapsed neuroblastoma (13), we tested the anti-neuroblastoma efficacy of MEK1/2 inhibition with the small-molecule MEK1/2 inhibitor binimetinib. Using real-time cell electronic sensing (RT-CES) technology (10, 22), we analyzed the response of human neuroblastoma cell lines to binimetinib treatment and determined IC50 values (Table 1; Supplementary Fig. S1A). We found a wide range of sensitivity to MEK1/2 inhibition in vitro, with a median IC50 of 545 nmol/L (range 5–>10 μmol/L). Binimetinib treatment resulted in a rapid reduction in the levels of phosphorylated ERK in the majority (but not all) of the sensitive cell lines, and there was minimal modulation apparent in the resistance cells (Supplementary Fig. S1B). As expected, binimetinib treatment induced p21 expression and G1 accumulation in sensitive neuroblastoma cell lines (Supplementary Fig. S1C and S1D).
In parallel to performing single-agent binimetinib studies, we demonstrated that single-agent CDK4/6 inhibition (ribociclib) shows efficacy in preclinical models of neuroblastoma (10). We were interested in establishing biomarkers predictive of response to binimetinib and ribociclib treatment for the development of criteria for patient selection in future neuroblastoma trials. Strikingly, a direct comparison of the binimetinib and ribociclib IC50 values revealed that cell lines most resistant to ribociclib (NB-EBc1, NB-16, SK-N-AS, SK-N-FI) were remarkably susceptible to growth inhibition by binimetinib treatment. Compilation of the aberrations with regards to ranked IC50 values provides a visual map of pathway involvement with MAPK alterations associated with binimetinib sensitivity and MYCN amplification associated with ribociclib sensitivity (Table 1).
Using the Pearson correlation, we compared gene expression levels against the IC50-generated cell line values for both binimetinib and ribociclib single-agent activity to establish gene lists associated with both sensitivity and resistance to each compound (Supplementary Table S3). We ranked the cell lines according to the IC50 values for each compound and the corresponding gene lists cluster into heatmaps demonstrating variable expression according to sensitivity (Fig. 1A and B). The analysis of sensitivity based on gene expression highlights distinct sensitivity profiles for each of the kinase inhibitors suggesting distinct vulnerabilities among the neuroblastoma cell lines.
Gene expression profiling of human neuroblastoma cell lines with regards to relative sensitivity to MEK1/2 and CDK4/6 inhibition. HuGene1.0ST microarrays were performed on a panel of human neuroblastoma cell lines (N = 21). A and B, Heatmap visualizations of differentially expressed genes according to cell line rankings based on IC50 values (represented by wedges) of (A) binimetinib and (B) ribociclib; C and D, k-means clustering of cell line IC50 values to identify associations between the presence of relevant genomic alterations and sensitivity to binimetinib and ribociclib: C, RAS–MAPK pathway (binimetinib, P = 0.042) and (D) MYCN amplification (ribociclib, P = 0.017).
Gene expression profiling of human neuroblastoma cell lines with regards to relative sensitivity to MEK1/2 and CDK4/6 inhibition. HuGene1.0ST microarrays were performed on a panel of human neuroblastoma cell lines (N = 21). A and B, Heatmap visualizations of differentially expressed genes according to cell line rankings based on IC50 values (represented by wedges) of (A) binimetinib and (B) ribociclib; C and D, k-means clustering of cell line IC50 values to identify associations between the presence of relevant genomic alterations and sensitivity to binimetinib and ribociclib: C, RAS–MAPK pathway (binimetinib, P = 0.042) and (D) MYCN amplification (ribociclib, P = 0.017).
To further identify whether MAPK pathway mutations and/or MYCN amplification was associated with sensitivity to either compound, we used the k-means clustering method to segregate the cell lines into resistant, intermediate, and sensitive groups in an unbiased manner. Binimetinib (but not ribociclib) sensitivity was significantly associated with the presence of MAPK-activating mutations (Fig. 1C). Consistent with our previously analysis of single-agent ribociclib, we found that ribociclib sensitivity (but not binimetinib) significantly associated with the presence of MYCN amplification (Fig. 1D; ref. 10). Sensitivity to either compound was independent of ALK and TP53 mutation status (Supplementary Fig. S2A and S2B).
We observed that many of the lines most sensitive to binimetinib were lacking MYCN amplification. These models (NB-EBc1, NB-16, SK-N-AS, SK-N-FI) demonstrate extreme resistance to ribociclib, an observation we previously reported (10). To further explore the significance of this relationship, we evaluated the correlation of sensitivity to each compound with regards to MYCN amplification status and MYCN expression level. Neuroblastoma models characterized by MYCN amplification or increased MYCN expression were significantly more sensitive to ribociclib and resistant to binimetinib (Fig. 2A–C). This inverse relationship is explained, at least in part, by the inverse correlation of MYCN protein levels with phosphorylated ERK. Although increased MYCN protein levels trended with binimetinib resistance (high IC50s, right side of immunoblots), increased ERK activation was associated with binimetinib sensitivity (low IC50s, left side of immunoblots; Fig. 2D). Low levels of NF1, a negative regulator of MAPK, was also associated with sensitivity to binimetinib, a finding that corroborates similar studies recently reported by Woodfield and colleagues (23). Activation status of MEK itself did not appear correlated with sensitivity to MEK1/2 inhibition, consistent with previous studies (24). Finally, as we have previously demonstrated, levels of CDK4 and activation status of Rb were not associated with sensitivity to ribociclib (10).
Inverse relationship of binimetinib and ribociclib sensitivity with regards to MYCN amplification and expression. A, Inverse relationship of binimetinib and ribociclib (Pearson r = −0.58, P = 0.009) according to IC50 values (N = 19) obtained from CellTiter-Glo assays used for combination studies, MYCN amplification status annotated (note: CHP-212 excluded from analysis due to high sensitivity and significant apoptosis induced by all compounds tested); B and C, MYCN expression levels plotted against IC50 values (nmol/L) for (B) binimetinib (Pearson r = 0.698, P = 4.35 × 10−4) and (C) ribociclib (Pearson r = −0.496, P = 0.022); and (D) immunoblots of MAPK and Cyclin D/CDK4/RB pathway proteins with cell lines ranked according to binimetinib sensitivity (wedge denotes binimetinib IC50 ranking); actin and Ku80 are included as loading controls.
Inverse relationship of binimetinib and ribociclib sensitivity with regards to MYCN amplification and expression. A, Inverse relationship of binimetinib and ribociclib (Pearson r = −0.58, P = 0.009) according to IC50 values (N = 19) obtained from CellTiter-Glo assays used for combination studies, MYCN amplification status annotated (note: CHP-212 excluded from analysis due to high sensitivity and significant apoptosis induced by all compounds tested); B and C, MYCN expression levels plotted against IC50 values (nmol/L) for (B) binimetinib (Pearson r = 0.698, P = 4.35 × 10−4) and (C) ribociclib (Pearson r = −0.496, P = 0.022); and (D) immunoblots of MAPK and Cyclin D/CDK4/RB pathway proteins with cell lines ranked according to binimetinib sensitivity (wedge denotes binimetinib IC50 ranking); actin and Ku80 are included as loading controls.
In addition, using three different published MAPK gene sets we observed a significant association of each with sensitivity to binimetinib (BIOCARTA_MAPK_PATHWAY P = 0.007; BIOCARTA_P38MAPK_PATHWAY P = 0.001; RAS_PROTEIN_SIGNAL_TRANSDUCTION P = 0.009). Although sensitivity to each compound correlated directly (ribociclib) and inversely (binimetinib) with MYCN amplification status and expression level, gene-set enrichment analysis of the sensitivity gene lists did not identify previously reported MYC/MYCN signatures (25, 26). Therefore, although associated with MYCN expression, sensitivity to MEK1/2 and CDK4/6 inhibitors is not explained by downstream MYC/MYCN effectors.
Synergistic interaction of MEK1/2 and CDK4/6 inhibitors
To test the synergistic effects of combined binimetinib and ribociclib treatment in neuroblastoma, we performed cell proliferation assays based on the quantification of ATP. The combination treatments were performed in a matrix design across a range of doses for each compound determined by single-agent IC50 values previously described (Table 1). More than half of the cell lines tested (N = 12/20) demonstrated synergy to the combination with the remaining lines showing additivity. Because of the relative resistance of each cell line to one of the two compounds, we also tested four models at a low dose range of each compound. We chose two models with single copy MYCN, deleterious MAPK pathway alterations, and demonstrated sensitivity to binimetinib [NB-EBc1 (mutant KRAS and copy number loss of NF1) and NBL-S (copy number loss of NF1)] and two ribociclib-sensitive models with amplified MYCN and CDK4-related aberrations [NGP (CDK4 amplification) and SK-N-BE(2)C (CDKN2A mutation)]. The percent affected was calculated from the surviving fraction at each dose combination followed by a Loewe conversion to determine synergy of the combination based on excess inhibition beyond that achieved over the maximum single-agent additive response (16). Consistent with recent findings in KRAS-mutant colorectal cancer models, isobologram analysis of the four neuroblastoma models shown in Fig. 3A demonstrate synergy at low doses (Table 1; Fig. 3A; ref. 27). As expected, the combination of binimetinib and ribociclib reduces the activation of both MAPK and RB pathway effectors (Fig. 3B). Although the inhibition of phosphorylated ERK appears similar between single agent and combination treatments, phosphorylated Rb decreased to a greater extent and at lower doses when ribociclib was combined with binimetinib. The augmented inhibition of Rb we observed is consistent with reports of combined MEK1/2 and CDK4/6 inhibition in pancreatic and colorectal cancer models (28, 29). Therefore, MEK1/2 inhibition promotes the effects of ribociclib on cell-cycle inhibition, suggesting MAPK signaling at least partially confers resistance to ribociclib in neuroblastoma.
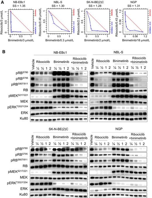
Neuroblastoma cell lines show a synergistic response to combined MEK1/2 and CDK4/6 inhibition. A, Isobologram plots for select neuroblastoma cell lines treated with both binimetinib and ribociclib and (B) immunoblot analysis of MAPK and CyclinD/CDK4/RB pathway effectors in response to binimetinib–ribociclib combination treatment; Ku80 is included as loading controls.
Neuroblastoma cell lines show a synergistic response to combined MEK1/2 and CDK4/6 inhibition. A, Isobologram plots for select neuroblastoma cell lines treated with both binimetinib and ribociclib and (B) immunoblot analysis of MAPK and CyclinD/CDK4/RB pathway effectors in response to binimetinib–ribociclib combination treatment; Ku80 is included as loading controls.
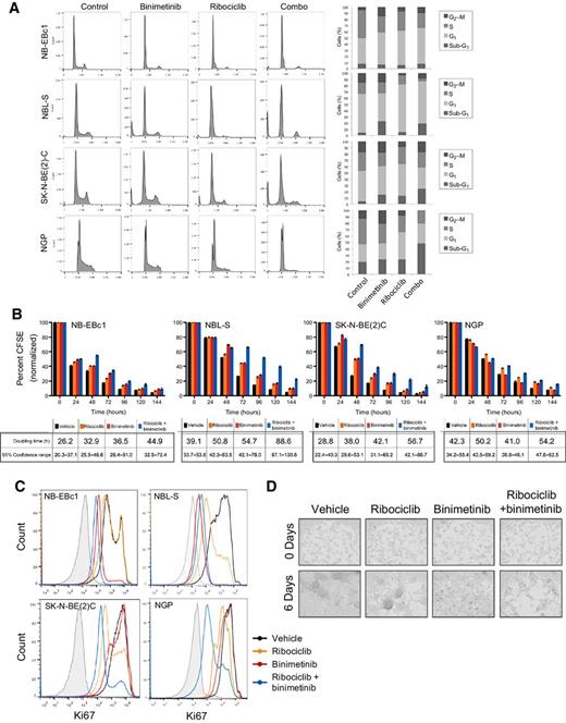
Under single-agent conditions, both compounds induced a G1 delay with binimetinib also inducing modest levels of apoptosis in some cell lines (Fig. 4A and Supplementary Figs. S1D, S3A, and S3B; ref. 10). Therefore, we were interested in determining the effects on cell-cycle progression under combined binimetinib and ribociclib treatment. We found near complete accumulation in G1 induced by the combination at IC50 dosing for each compound (Fig. 4A) with similar results observed with as little as 1/4×-IC50 doses. As an extension of cell-cycle analyses, we measured the doubling rate of cells treated with either single agent or the combination using CFSE cell-labeling assay in conjunction with flow cytometry. The combination of binimetinib and ribociclib decreased the rate of CFSE loss suggesting the proliferation rate of the cells was reduced, and the doubling time subsequently increased (Fig. 4B). We also measured the proliferation marker Ki67 and found a striking reduction in Ki67 in cells treated with both binimetinib and ribociclib compared with the effects observed with either single agent (Fig. 4C). Of note, a small percentage of Ki67HI cells appear to persist, a finding potentially related to the observed reversibility of the cell-cycle arrest (Supplementary Fig. S4). A modest induction of markers of apoptosis (PARP cleavage, sub-G1 content sensitive to the caspase-inhibitory peptide Q-VD-OPh) was observed, but appeared associated with binimetinib treatment and limited to a subset of cell lines (NBL-S, SK-N-BE(2)C; Supplementary Fig. S3A and S3B). Although senescence was determined to be a factor in ribociclib single-agent activity (10), we did not observe an increased contribution of senescence following combination binimetinib–ribociclib treatment (Supplementary Fig. S3C), and future experimentation will focus on defining the mechanistic basis of the therapeutic synergy observed here.
Combined MEK1/2 and CDK4/6 inhibition induces near complete accumulation in G1. A, Cell-cycle analysis of single agent and combined binimetinib and ribociclib treatment (1× IC50 doses at 72 hours, quantification on far right from a single dataset representative of three independent experiments); B, CFSE analysis and corresponding doubling times (analysis was repeated in at least three independent experiments with representative plots from one experiment shown); C, Ki67 staining of treated cells (1× IC50 doses at 72 hours); and (D) time-lapse microscopy images taken from NBL-S cells treated with binimetinib and ribociclib (1/2× IC50).
Combined MEK1/2 and CDK4/6 inhibition induces near complete accumulation in G1. A, Cell-cycle analysis of single agent and combined binimetinib and ribociclib treatment (1× IC50 doses at 72 hours, quantification on far right from a single dataset representative of three independent experiments); B, CFSE analysis and corresponding doubling times (analysis was repeated in at least three independent experiments with representative plots from one experiment shown); C, Ki67 staining of treated cells (1× IC50 doses at 72 hours); and (D) time-lapse microscopy images taken from NBL-S cells treated with binimetinib and ribociclib (1/2× IC50).
To visualize any potential temporal differences of cell growth inhibition between single agent and combination treatments, we performed time-lapse microscopy and imaged identical fields of NBL-S cells treated over the course of 6 days. We observed a difference in cell growth and overall confluency in as little as 48 hours, with a more distinct difference observed at 72 hours and beyond (Fig. 4D). Combined binimetinib and ribociclib treatment induces G1 accumulation faster and to a larger extent than either single agent alone. However, the cell-cycle arrest was found to be reversible given that the cell lines re-established their baseline cell-cycle profiles within 3 days following removal of the drugs (Supplementary Fig. S4). This finding suggests that ultimately this combination may be most useful in the maintenance stage of treatment when patients with high-risk disease who have achieved a complete response to chemotherapy, but are presumed to harbor chemotherapy-resistant minimal residual disease, are treated with the retinoid isotretinoin in combination with an anti-GD2-directed immunotherapeutic approach to prevent relapse (30).
To identify whether MAPK-activating mutations and/or MYCN amplification were associated with synergy, we segregated the cell lines into synergistic and nonsynergistic groups based on synergy score. Synergy was independent of the presence of genomic alterations within the MAPK pathway, MYCN, ALK, or TP53 (Table 1; Supplementary Fig. S5). This suggests that patients with MYCN-amplified neuroblastoma may benefit from the combination of ribociclib and binimetinib despite the predicted response to either single agent.
Efficacy of combined MEK1/2 and CDK4/6 inhibitors in murine xenotransplantation models
Given the significant synergy demonstrated with combined binimetinib–ribociclib treatment in vitro, we sought to test the efficacy of the combination in neuroblastoma xenograft models (18–20). Neuroblastoma xenografts were implanted subcutaneously and allowed to grow to approximately 200 mm3 at which point they were randomized to one of four treatment arms: vehicle (daily), binimetinib (twice daily, 3 mg/kg), ribociclib (daily, 75 mg/kg), or the combination of binimetinib–ribociclib. Treatments continued daily without holiday until tumor burden endpoints were reached. We observed tumor growth delay by single-agent binimetinib [NB-EBc1 P = 0.001, NBL-S P < 0.0001, SK-N-BE(2)C P = 0.0002, NGP P = 0.0962] and ribociclib [NB-EBc1 P = 0.0256, NBL-S P = 0.0065, SK-N-BE(2)C P < 0.0001, NGP P < 0.0001] treatments compared with vehicle treatment (Fig. 5A and Supplementary Fig. S6). These results are consistent with the relative in vitro sensitivity of the models (Table 1). Combined binimetinib and ribociclib treatment contributed to additional tumor growth delay and prolonged survival beyond single-agent treatment without toxicity (Fig. 5A and Supplementary Fig. S6). All four models showed a significant difference between combination and vehicle treatment groups (P < 0.0001), three models showed significant differences between the combination and closest single agent arms [NB-EBc1 P = 0.0003, NBL-S P < 0.0001, SK-N-BE(2)C P = 0.0129], and one of the four models (NBL-S) showed stable disease. The modest effect of combination treatment and progressive disease observed in NB-EBc1, SK-N-BE(2)C, and NGP xenografts may be attributed to the particularly rapid growth rate of these models, as well as the presence of TP53 mutations [SK-N-BE(2)C and NGP], a characteristic not common in primary human neuroblastomas (31).
Neuroblastoma xenografts are sensitive to combined binimetinib and ribociclib treatment. Xenografts were treated with vehicle, single-agent binimetinib (3 mg/kg twice a day), single-agent ribociclib (75 mg/kg every day), or the combination. A, Tumor growth delay, B, MAPK and RB signaling immunoblots, and (C) Ki67 immunohistochemical staining are shown for each model tested. Linear mixed-model statistics were performed as described in the methods. Comparing the combination treatments to the closest single-agent study groups: NB-EBc1 (P = 0.0003), NBL-S (P < 0.0001), SK-N-BE(2)C (P = 0.0129), and NGP (P = 0.1214).
Neuroblastoma xenografts are sensitive to combined binimetinib and ribociclib treatment. Xenografts were treated with vehicle, single-agent binimetinib (3 mg/kg twice a day), single-agent ribociclib (75 mg/kg every day), or the combination. A, Tumor growth delay, B, MAPK and RB signaling immunoblots, and (C) Ki67 immunohistochemical staining are shown for each model tested. Linear mixed-model statistics were performed as described in the methods. Comparing the combination treatments to the closest single-agent study groups: NB-EBc1 (P = 0.0003), NBL-S (P < 0.0001), SK-N-BE(2)C (P = 0.0129), and NGP (P = 0.1214).
All four models showed reduced phosphorylation of ERK and RB after 7 days of therapy according to treatment with binimetinib and ribociclib, respectively (Fig. 5B). Combination treatment resulted in similar inhibition of ERK phosphorylation and additional inhibition of Rb phosphorylation compared to that observed with either single agent and consistent with the effects observed in vitro. We observed a reduction in Ki67 staining in tumors treated with the combination, also consistent with our in vitro results (Figs. 4C and 5C).
Translational potential of combined binimetinib–ribociclib treatment in neuroblastoma
The treatment of recurrent neuroblastoma is complicated by the inherently aggressive nature of therapy-resistant disease and the limited novel therapy options available at the time of relapse. The presence of newly acquired and/or clonally selected genomic alterations in relapsed disease offers an opportunity for the development of novel treatment (13, 32). The challenge lies in the identification of pathway(s) most important to the survival of the tumors in question. Here we have shown that binimetinib and ribociclib are inversely related with regards to drug sensitivity and MYCN amplification status and expression in neuroblastoma cell lines. The combination of the two compounds induces synergistic growth inhibition in vitro, often with cells highly resistant to one of the agents becoming sensitive to the combination at exposure levels expected to be achievable in the clinic. In addition, the binimetinib–ribociclib combination showed significant tumor growth delay in vivo. Tumor regressions were not achieved in the models tested here, suggesting that more potent inhibitors driving cells toward programmed cell death or irreversible senescence may be required to achieve significant clinical activity in the setting of bulk disease.
This “novel–novel” drug combination challenges the straightforward notion of biomarker-based patient enrichment strategies used for single-agent studies. For example, the correlations of binimetinib response in cells harboring mutations in the RAS–MAPK pathway and ribociclib sensitivity based on MYCN amplification and expression status are obscured when ranking synergy scores. However, synergy is a notoriously difficult phenotype to quantify, and patient response data will be required to clarify which genetic lesions robustly predict for response of the combination. Importantly, binimetinib and ribociclib have shown nonoverlapping toxicities in clinical trials to date, suggesting that they could be safely combined in children with neuroblastoma. We suggest that next-generation sequencing results should drive the selection of patients for this combination, particularly for tumors with aberrations predicted to hyperactivate RAS–MAPK signaling. A clinical trial to test this hypothesis, and to explore whether or not the most common somatic alterations in the relapsed neuroblastoma genome can predict response to targeted therapy, has been designed based in part on the data presented herein (NCT02780128).
Disclosure of Potential Conflicts of Interest
M. Peters holds ownership interest (including patents) in Novartis. J.M. Maris reports receiving commercial research grants from Novartis. No potential conflicts of interest were disclosed by the other authors.
Authors' Contributions
Conception and design: L.S. Hart, J.A. Rader, V. Batra, A. Wood, S. Parasuraman, S. Krupa, M. Boehm, M. Peters, G. Caponigro, J.M. Maris
Development of methodology: L.S. Hart, J.A. Rader, V. Batra, M.R. Russell, L. Chen, A. Wood, S. Krupa, J.M. Maris
Acquisition of data (provided animals, acquired and managed patients, provided facilities, etc.): L.S. Hart, J.A. Rader, V. Batra, M.R. Russell, M. Tsang, M. Gagliardi, L. Chen, D. Martinez, K.A. Cole
Analysis and interpretation of data (e.g., statistical analysis, biostatistics, computational analysis): L.S. Hart, J.A. Rader, P. Raman, V. Batra, L. Chen, Y. Li, S. Kim, S. Parasuraman, S. Delach, M. Boehm, M. Peters, G. Caponigro, J.M. Maris
Writing, review, and/or revision of the manuscript: L.S. Hart, J.A. Rader, V. Batra, D. Martinez, Y. Li, S. Parasuraman, M. Boehm, G. Caponigro, J.M. Maris
Administrative, technical, or material support (i.e., reporting or organizing data, constructing databases): L.S. Hart, P. Raman, J.M. Maris
Study supervision: L.S. Hart, M. Peters, G. Caponigro, J.M. Maris
Grant Support
This work was supported by a commercial research grant with Novartis (to J.M. Maris), the Giulio D'Angio Endowed Chair (to J.M. Maris), and foundation research grants from the Cookies for Kids' Cancer Foundation (to J.M. Maris and L.S. Hart), the Arms Wide Open Foundation (to J.M. Maris), the Rally Foundation (to J.M. Maris), and the Alex's Lemonade Stand Foundation (to J.M. Maris).
The costs of publication of this article were defrayed in part by the payment of page charges. This article must therefore be hereby marked advertisement in accordance with 18 U.S.C. Section 1734 solely to indicate this fact.




