Abstract
Purpose: To explore the functional consequences of possible cross-talk between the CXCR4/CXCL12 and the sphingosine-1-phosphate (S1P) pathways in multiple myeloma (MM) cells and to evaluate the effect of S1P targeting with the FTY720 modulator as a potential anti-MM therapeutic strategy.
Experimental Design and Results: S1P targeting with FTY720 induces MM cell apoptosis. The combination of FTY720 with the SPHK1 inhibitor SKI-II results in synergistic inhibition of MM growth. CXCR4/CXCL12-enhanced expression correlates with reduced MM cell sensitivity to both FTY720 and SKI-II inhibitors, and with SPHK1 coexpression in both cell lines and primary MM bone marrow (BM) samples, suggesting regulative cross-talk between the CXCR4/CXCL12 and SPHK1 pathways in MM cells. FTY720 was found to directly target CXCR4. FTY720 profoundly reduces CXCR4 cell-surface levels and abrogates the CXCR4-mediated functions of migration toward CXCL12 and signaling pathway activation. Moreover, FTY720 cooperates with bortezomib, inducing its cytotoxic activity and abrogating the bortezomib-mediated increase in CXCR4 expression. FTY720 effectively targets bortezomib-resistant cells and increases their sensitivity to bortezomib, promoting DNA damage. Finally, in a recently developed novel xenograft model of CXCR4-dependent systemic MM with BM involvement, FTY720 treatment effectively reduces tumor burden in the BM of MM-bearing mice. FTY720 in combination with bortezomib demonstrates superior tumor growth inhibition and abrogates bortezomib-induced CXCR4 increase on MM cells.
Conclusions: Altogether, our work identifies a cross-talk between the S1P and CXCR4 pathways in MM cells and provides a preclinical rationale for the therapeutic application of FTY720 in combination with bortezomib in patients with MM. Clin Cancer Res; 23(7); 1733–47. ©2016 AACR.
This article is featured in Highlights of This Issue, p. 1621
Despite the progress in the development of novel therapeutics, multiple myeloma (MM) remains an incurable disease. The CXCR4/CXCL12 chemokine axis plays an important role in MM pathophysiology. The sphingosine-1-phosphate (S1P) pathway is considered to be involved in MM pathogenesis as well. In this study, we describe the potent in vitro and in vivo anti-MM effects of the S1P modulator FTY720. CXCR4 is identified as a molecular target of FTY720, suggesting functional cross-talk between the CXCR4 and S1P pathways in MM. We demonstrate the ability of FTY720 to cooperate with bortezomib and target MM cells in the bone marrow (BM) niche using a novel in vivo xenograft model of CXCR4-driven MM that recapitulate the natural BM milieu. Finally, our in vivo model provides a suitable tool to study the activity of novel anti-MM agents targeting MM in BM microenvironment. Altogether, our work provides the preclinical rationale for therapeutic application of FTY720 in MM.
Introduction
Multiple myeloma (MM) is a plasma cell malignancy characterized by monoclonal proliferation of B cells producing a single immunoglobulin and affecting hematopoiesis and osseous bone (1). Despite the recent therapeutic advances, MM remains an incurable disease, thus illustrating limitations of existing therapies and the urgent need for innovative approaches (2–4).
The chemokine receptor CXCR4 and its ligand CXCL12 are critically involved in the function of normal and malignant hematopoietic cells. This axis is critical for the homing of MM cells to the protective bone marrow (BM) niche (5); it induces the proliferation of MM cells and protects them from drug-induced apoptosis (6, 7). CXCR4 expression on MM cells is correlated with poor prognosis (8), while elevation of CXCL12 serum levels is associated with increased osteolytic disease (9). CXCL12 is secreted by BM stromal cells and bone endothelium (10), as well as from MM cell lines and primary myeloma cells (11).
Sphingosine-1-phosphate (S1P) is a phospholipid recently shown to activate VLA-4–dependent myeloma cell adhesion and migration in concert with CXCL12 (12). This suggests an interaction between the CXCL12/CXCR4 and S1P pathways in MM pathogenesis and disease progression.
FTY720 (fingolimod) is a synthetic compound produced by the modification of myriocin, a naturally occurring substance with immunosuppressive properties (13). FTY720 is phosphorylated by sphingosine kinase 2 and binds to four of five S1P receptors (S1PR1, S1PR3, S1PR4, and S1PR5; ref. 14). Besides its use in relapsing multiple sclerosis patients for immunosuppression, FTY720 was also shown to induce apoptosis of various neoplastic cells, including solid tumors (15), acute lymphoblastic leukemia (16), and chronic myelogenous leukemia (17) and MM (18). FTY720 is reportedly cytotoxic to cancer cells by inducing both caspase-dependent and caspase-independent apoptotic pathways. This anticancer activity does not require phosphorylation or S1PR interaction, but depends on the restoration of protein phosphatase 2A (PP2A) function (19, 20). Additional molecular targets have been suggested for the unphosphorylated form of FTY720, including cytosolic phospholipase A2 (21), protein kinase Cδ (22), ceramide synthase (23), and sphingosine kinase 1 (SPHK1; ref. 24). In addition to apoptotic cell death induction, FTY720 was shown to induce necrotic cell death and autophagy in ovarian cancer cells (25).
The activity of FTY720 against MM cells needs to be more thoroughly deciphered. Here, we demonstrate a profound antimyeloma effect of FTY720. This was achieved by inducing mitochondrial-associated apoptosis and enhancing the cytotoxic efficacy of bortezomib. Furthermore, we identified CXCR4 as a novel target of FTY720 in MM, suggesting the mechanism by which FTY720 may restrict the tumor-promoting activities of the S1P and CXCR4/CXCL12 axes. Moreover, utilizing a recently established CXCR4-dependent in vivo xenograft model of MM with BM involvement, our data show potent preclinical anti-MM activity of FTY720, effectively targeting MM tumor load in the BM niche.
Materials and Methods
Cell lines and MM patient samples
The following human MM cell lines were obtained from ATCC: ARH77, RPMI8226, U266, NCI-H929, OPM-1, and OPM-2. The CAG MM cell line (generated by the group at the University of Arkansas for Medical Sciences (UAMS; ref. 26) was kindly donated by Prof. Israel Vlodavsky, Technion, Israel. Cells were maintained in log-phase growth in RPMI 1640 medium (Biological Industries) supplemented with 10% heat-inactivated fetal calf serum (FCS), 1 mmol/L l-glutamine, 100 U/mL penicillin, and 0.01 mg/mL streptomycin (Biological Industries) in a humidified atmosphere of 5% CO2 at 37°C. RPMI8226 cells were authenticated in 2013 by STR DNA fingerprinting using an AmpFISTR Identifier Kit (Applied Biosystems). Other cell lines were not authenticated, but the cells were not used for more than 20 passages after being thawed from stock.
Primary MM cells were isolated from BM aspirates of consenting myeloma patients. The study was approved by the ethics committee of the Sheba Medical Center. Mononuclear cells were collected after standard separation on Ficoll-Paque (Pharmacia Biotech). MM cells were purified (>95% purity) by CD138+ isolation using an MACS magnetic cell sorter (Miltenyi Biotec Inc.).
Inhibitors
The following chemicals were used: FTY720 and Okadaic Acid (OA) from Cayman, SKI-II and AMD3100 from Sigma Aldrich, LY294002, SP600125, SB203580, AG490 from Calbiochem, Bortezomib, and RAD001 from LC Laboratories.
Cell line transduction
In order to stably overexpress CXCR4, the MM cell lines RPMI8226 and CAG were transduced with the lentiviral bicistronic vector encoding for CXCR4 and GFP genes. This was done using a three-plasmid system: empty vector pHR'-CMV-GFP-WPRE or pHR'-CMV-CXCR4-IRES-GFP-WPRE; envelope coding plasmid VSV-G and a packaging construct CMVDR8.91. For CXCR4 silencing, cells with exogenously expressed CXCR4 (RPMI8226-CXCR4) were stably transduced with lentiviral vectors encoding for specific anti-CXCR4 short hairpin RNA (shRNA; pLKO.1-shRNA-CXCR4 TRCN, Mission TRC Sigma) using the same envelope and packaging constructs. For CXCL12 silencing, CXCL12-expressing RPMI8826 cells were stably transduced with lentiviral vectors encoding for specific anti-CXCL12 shRNA (pLKO.1-shRNA-CXCL12 TRCN, Mission TRC Sigma).
Establishment of the bortezomib-resistant RPMI8226-CXCR4 cell line
The bortezomib-resistant MM cell line RPMI8226-CXCR4-Bort was established as described in Supplementary Methods.
Analysis of surface markers
Expression levels of CXCR4 were evaluated by immune staining with allophycocyanine (APC)-conjugated anti-CXCR4 monoclonal antibody (12G5 clone; eBioscience). In primary MM samples, counterstaining with anti-CD138 fluorescein (FITC)-conjugated antibody (IQ products) was performed. The cells were analyzed by FACScalibur (Becton Dickinson Immunocytometry Systems), using the CellQuest and FlowJo software.
XTT viability assay
MM cells (2 × 104 per 100 μL per well) were plated in 96-well flat plates in quadruplicate samples, with an increasing concentration of FTY720 or SKI-II at various time points. To evaluate the role of CXCR4/CXCL12 autocrine signaling in MM cell growth and survival, RPMI8826 cells with silenced CXCL12 or with overexpressed CXCR4 were plated in complete (containing 10% FCS) versus serum-reduced (1% FCS) medium. Cell viability was assessed using the 2,3-bis(2-methoxy-4-nitro-5-sulfophenly)-5-[(phenylamino) carbonyl]-2H-tetrazolium hydroxide (XTT) assay (Biological Industries).
Soft-agar colonies
MM cells with native, increased or silenced CXCR4 were plated in soft agar in 24-well plates (5,000 cells per well). Following two weeks of incubation, colonies were counted and photographed.
Assessment of apoptosis
Apoptosis was determined as described in Supplementary Methods.
Cell-cycle analysis
Cells were exposed in vitro to increasing concentrations of FTY720 for 24 to 48 hours and analyzed by FACS as described in Supplementary Methods.
Assessment of mitochondrial membrane potential (ΔΨm)
Effect of FTY720 treatment (elevated concentration, 24 hours) on ΔΨm was evaluated using DiOC6 staining as previously described (27).
Cell migration assay
Migration of MM cell lines in response to various CXCL12 concentrations (5–500 ng/mL; PeproTech EC) was evaluated using 5-μm pore size Transwells (Costar). The quantity of cells migrating within four hours to the lower compartment was determined by FACS and expressed as a percentage of the input. For FTY720 or SKI-II treatment, cells were pretreated (30 minutes in 37°C) with various doses of FTY720 (2.5–10 μmol/L) or SKI-II (20 μmol/L) and subjected to migration.
Immunoblot analysis
Total protein lysates (50–70 μg) were resolved by electrophoresis in 10% SDS-PAGE and transferred onto PVDF membranes. Blots were subjected to a standard immuno-detection procedure using specific antibodies and the ECL substrate (Biological Industries). Signal was detected using a Bio-Rad image analyzer (Bio-Rad). Primary antibodies were as follows: pErk1/2 (Sigma-Aldrich), pAKT (Cell Signaling Technology), pS6 and cleaved PARP (Cell Signaling Technology), BCL-2 (Dako), pH2AX (Upstate), MCL-1 (Santa Cruz), and β-actin (Sigma-Aldrich).
Preparation of BMSCs and coculture experiments
Primary human BM stromal cells (BMSC) were generated from BM aspirates of healthy donor volunteers after signing an informed consent. BMSCs were isolated by plate adherence and expanded as previously described (28).
Murine xenograft models of disseminated human MM and drug treatment
NSG mice were maintained under defined flora conditions at the Hebrew University Pathogen-Free Animal Facility (Jerusalem, Israel). All experiments were approved by the Animal Care Committee of the Hebrew University. Mice were injected intravenously with RPMI8226-EV, RPMI8226-CXCR4, or RPMI822-CXCR4shCXCR4 human cells (5 × 106/mouse). Endpoints were paraplegia and weight loss >10%. The mice were sacrificed on the same day the endpoint was reached. Disease was verified by measurement of human immunoglobulin in plasma of inoculated mice using the ELISA kit (Immunology Consultants Laboratory). To investigate the therapeutic potential of FTY720 as a single agent, 3 days after inoculation with RPMI8226-CXCR4 cells, mice were randomized and treated with daily intraperitoneal (i.p.) injections of either FTY720 (10 mg/kg) or control saline, during 3 weeks, for a total of 15 injections. To evaluate the effect of FTY720 in combination with bortezomib, mice inoculated with RPMI826-CXCR4 were injected with a lower dose of FTY720 (i.p., 5 mg/kg) three times per week, a total of nine injections, bortezomib (subcutaneously, 0.25 mg/kg) twice per week, a total of six injections, or with a combination of both agents. Animals were sacrificed 24 days after tumor inoculation.
RT-PCR analysis
RNA isolation and RT-PCR analysis were performed as described in Supplementary Methods.
CXCR4 immunohistochemistry
For histologic analysis, the bone specimens from myeloma-inoculated mice were fixed in freshly prepared 4% paraformaldehyde, decalcified in 10% EDTA with 0.5% paraformaldehyde, and embedded in paraffin using standard procedures. CXCR4 expression was evaluated by immunohistochemical staining as described in Supplementary Methods.
Statistical analyses
Data are expressed as the mean ± standard deviation (SD), or standard error (SE). Statistical comparisons of means were performed by a two-tailed unpaired Student t test or the Mann-Whitney U test.
Results
FTY720 suppresses MM cell viability and induces apoptotic cell death with mitochondrial involvement
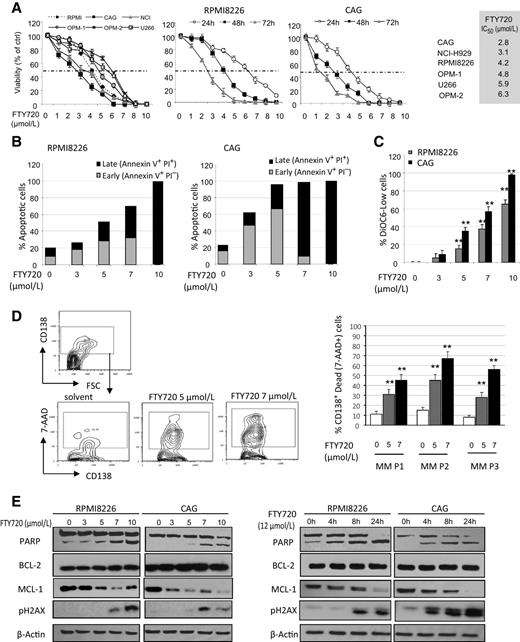
The viability of various human MM cell lines was examined following treatment with FTY720. As shown in Fig. 1A, FTY720 effectively inhibited cell viability of all six MM cell lines tested in a time- and dose-dependent manner, with IC50 ranging between 2.8 and 6.3 μmol/L at 48 hours. Next, we tested the mechanism of FTY720-induced cell death. A significant induction of early and late apoptosis was observed in MM cells upon treatment with increasing doses of FTY720 (Fig. 1B; Supplementary Fig. S1A). Moreover, FTY720 promoted mitochondrial depolarization, as demonstrated by the uptake of the mitochondrial dye DiOC6 (Fig. 1C; Supplementary Fig. S1B). Importantly, in vitro treatment with FTY720 induced dose-dependent cell death of primary human CD138+ MM cells isolated from BM samples from newly diagnosed patients with MM (Fig. 1D).
FTY720 suppresses MM viability and induces mitochondrial-involved apoptosis accompanied with DNA damage. A, Growth-inhibitory effect of FTY720 on MM cell lines. Cells were treated with various concentrations of FTY720 for 24, 48, and 72 hours. Cell viability was evaluated using the XTT method. Decreased viability is presented as a percentage from untreated control. IC50 of FTY720 for each MM cell line is presented. B, Apoptosis was detected using Annexin V–APC/PI staining. The percentage of early (Annexin V+/PI−) and late (Annexin V+/PI+) apoptotic cells was determined. C, MM cells were treated with FTY720 (3, 5, 7, and 10 μmol/L) for 24 hours and mitochondrial membrane potential (ΔΨm) was determined using DiOC6 staining. The percentage of apoptotic cells with reduced ΔΨm and subsequent staining intensity was detected. Data are presented as mean of triplicates ±STDEV (**, P < 0.01). D, Primary BM samples from patients with MM (n = 3) were incubated with indicated concentrations of FTY720 for 24 hours. Viability was determined using 7-AAD staining and flow cytometry. The analysis was gated on CD138+ cells. The percentage of dead (7-AAD–positive) CD138+ MM cells is presented as mean of triplicates ±STDEV (**, P < 0.01). E, Western blot analysis of antiapoptotic proteins BCL-2 and MCL-1, apoptotic marker PARP, DNA-damage marker pH2AX and mTOR pathway target pS6 in RPMI826 and CAG MM cells before and after treatment with various doses of FTY720 for 24 hours (left) or treated with fixed concentration of FTY720 (12 μmol/L) at different time points (4 hours, 8 hours, and 24 hours; right). β-Actin was used as an internal control. Representative data from at least two independent experiments are shown.
FTY720 suppresses MM viability and induces mitochondrial-involved apoptosis accompanied with DNA damage. A, Growth-inhibitory effect of FTY720 on MM cell lines. Cells were treated with various concentrations of FTY720 for 24, 48, and 72 hours. Cell viability was evaluated using the XTT method. Decreased viability is presented as a percentage from untreated control. IC50 of FTY720 for each MM cell line is presented. B, Apoptosis was detected using Annexin V–APC/PI staining. The percentage of early (Annexin V+/PI−) and late (Annexin V+/PI+) apoptotic cells was determined. C, MM cells were treated with FTY720 (3, 5, 7, and 10 μmol/L) for 24 hours and mitochondrial membrane potential (ΔΨm) was determined using DiOC6 staining. The percentage of apoptotic cells with reduced ΔΨm and subsequent staining intensity was detected. Data are presented as mean of triplicates ±STDEV (**, P < 0.01). D, Primary BM samples from patients with MM (n = 3) were incubated with indicated concentrations of FTY720 for 24 hours. Viability was determined using 7-AAD staining and flow cytometry. The analysis was gated on CD138+ cells. The percentage of dead (7-AAD–positive) CD138+ MM cells is presented as mean of triplicates ±STDEV (**, P < 0.01). E, Western blot analysis of antiapoptotic proteins BCL-2 and MCL-1, apoptotic marker PARP, DNA-damage marker pH2AX and mTOR pathway target pS6 in RPMI826 and CAG MM cells before and after treatment with various doses of FTY720 for 24 hours (left) or treated with fixed concentration of FTY720 (12 μmol/L) at different time points (4 hours, 8 hours, and 24 hours; right). β-Actin was used as an internal control. Representative data from at least two independent experiments are shown.
Furthermore, treatment with FTY720 resulted in marked reduction of expression of the antiapoptotic protein MCL-1, without a significant effect on the BCL-2 protein level in MM cell lines. FTY720 treatment markedly increased proteolytic cleavage of apoptosis-associated poly(ADP-ribose) polymerase (PARP) and elevated the levels of phosphorylated H2AX in a dose- and time-dependent manner, indicating the activation of the latter stages of the apoptotic pathway and subsequent induction of DNA damage (Fig. 1E).
Together, these findings indicate that FTY720 exhibits potent antiproliferative effect on MM cells and is capable of inducing apoptosis with mitochondrial involvement.
Increased expression of CXCR4 promotes a tumorigenic phenotype in MM cells
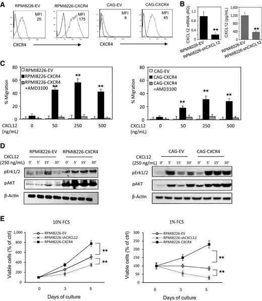
To study whether CXCR4 has a role in FTY720-mediated MM cell death, we generated a stable cell line with functional overexpression of CXCR4 (RPMI8226-CXCR4 and CAG-CXCR4), as well as control cell lines transduced with empty lentiviral vectors (RPMI8226-EV and CAG-EV; Fig. 2A). In addition, to delineate the role of endogenous CXCL12 expressed by MM cells, we stably silenced CXCL12 in RPMI8226 cells using shRNA (Fig. 2B). As expected, enhanced expression of CXCR4 resulted in increased migration of MM cells toward CXCL12, while CXCR4 inhibition with specific antagonist AMD3100 blocked this response, demonstrating its specificity (Fig. 2C).
Modulation of CXCR4 and CXCL12 expression in MM cells promotes functional responses. A, Generation of MM cells with overexpressed functional CXCR4. RPMI8226 and CAG cells were stably transduced with lentiviral vector encoding for GFP (empty vector) or vector encoding for CXCR4 and GFP in order to generate the RPMI8226-EV, CAG-EV, RPMI8226-CXCR4, and CAG-CXCR4 cell lines. CXCR4 surface expression in generated lines, assessed by flow cytometry. B, Generation of RPMI8226 cells with reduced levels of endogenously expressed CXCL12 using lentiviral transduction with shRNA-encoding vectors. CXCL12 mRNA and secreted levels in the generated RPMI8226-shCXCL12 cell line comparing with the line transduced with an empty vector, assessed by qRT-PCR and ELISA. C, Transwell migration of cells with native or increased CXCR4 in response to CXCL12 (50–500 ng/mL) during 4 hours. To inhibit CXCR4, CXCR4-overexpressing cells were preincubated with AMD3100 (20 μmol/L) for 30 minutes prior to migration. D, RPMI8226-EV, RPMI8226-CXCR4, CAG-EV, and CAG-CXCR4 cells were incubated during 16 hours in serum-reduced (0.1% FCS) medium, and then stimulated with CXCL12 (250 ng/mL) for 5, 15, and 30 minutes. Cell lysates were analyzed by Western blot for the levels of phosphorylated Erk1/2 and AKT proteins. β-Actin was used as an internal control. Representative data from at least two independent experiments are shown. E, Growth and survival of RPMI8226-EV, RPMI8226-CXCR4, and RPMI8226-shCXCL12 cells in full (10% FCS) or serum reduced (1% FCS) medium was measured by XTT at the indicated time points. Data are presented as mean of triplicates ±STDEV (**, P < 0.01).
Modulation of CXCR4 and CXCL12 expression in MM cells promotes functional responses. A, Generation of MM cells with overexpressed functional CXCR4. RPMI8226 and CAG cells were stably transduced with lentiviral vector encoding for GFP (empty vector) or vector encoding for CXCR4 and GFP in order to generate the RPMI8226-EV, CAG-EV, RPMI8226-CXCR4, and CAG-CXCR4 cell lines. CXCR4 surface expression in generated lines, assessed by flow cytometry. B, Generation of RPMI8226 cells with reduced levels of endogenously expressed CXCL12 using lentiviral transduction with shRNA-encoding vectors. CXCL12 mRNA and secreted levels in the generated RPMI8226-shCXCL12 cell line comparing with the line transduced with an empty vector, assessed by qRT-PCR and ELISA. C, Transwell migration of cells with native or increased CXCR4 in response to CXCL12 (50–500 ng/mL) during 4 hours. To inhibit CXCR4, CXCR4-overexpressing cells were preincubated with AMD3100 (20 μmol/L) for 30 minutes prior to migration. D, RPMI8226-EV, RPMI8226-CXCR4, CAG-EV, and CAG-CXCR4 cells were incubated during 16 hours in serum-reduced (0.1% FCS) medium, and then stimulated with CXCL12 (250 ng/mL) for 5, 15, and 30 minutes. Cell lysates were analyzed by Western blot for the levels of phosphorylated Erk1/2 and AKT proteins. β-Actin was used as an internal control. Representative data from at least two independent experiments are shown. E, Growth and survival of RPMI8226-EV, RPMI8226-CXCR4, and RPMI8226-shCXCL12 cells in full (10% FCS) or serum reduced (1% FCS) medium was measured by XTT at the indicated time points. Data are presented as mean of triplicates ±STDEV (**, P < 0.01).
CXCR4 is known to be an important player in supportive interactions between tumor cells and BM stroma (29, 30). Accordingly, MM cells with overexpressed CXCR4 demonstrated increased susceptibility to stromal-produced signals. In addition, coculture with BMSCs supported proliferation and suppressed starvation-induced apoptosis of CXCR4-overexpressing cells more effectively than that of native cells (Supplementary Fig. S2A and S2B). Importantly, CXCR4 overexpression resulted in decreased sensitivity to signal transduction inhibitors, including LY294002 (PI3K inhibitor), SP600125 (JNK inhibitor), and SB203580 (p38 inhibitor). However, no difference in sensitivity to JAK2 inhibition (using AG490) was observed in cells with either low or high CXCR4 expression (Supplementary Fig. S2C). These results suggest an increased activation of signaling pathways downstream to CXCR4. Indeed, elevated levels of phosphorylated AKT and Erk1/2 proteins were detected in CXCR4-overexpressing cells. Stimulation with CXCL12 further increased the phosphorylation of these signaling mediators (Fig. 2D). Additionally, overexpressed CXCR4 promoted the tumorigenic potential of MM cells, supporting the clonogenic growth of CXCR4-expressing cells in soft agar (Supplementary Fig. S2D).
Upregulation of CXCR4 promoted cell growth and increased cell survival under serum-reduced conditions, while CXCL12 silencing resulted in a slower growth rate and significantly decreased the survival upon serum deprivation, further demonstrating the importance of the CXCR4/CXCL12 axis activity in MM cell growth and survival (Fig. 2E).
Role of the CXCR4/CXCL12 axis in modulating MM cell response to S1P inhibitors FTY720 and SKI-II
Following the establishment of MM cell lines with increased functional CXCR4 and silenced endogenous CXCL12, we evaluated the possible role of the CXCR4/CXCL12 axis in response of MM cells to FTY720 treatment. Of note, MM cells overexpressing CXCR4 demonstrated a decreased sensitivity to FY720-mediated cell death, while the cells with downregulated CXCL12 were significantly more sensitive to FTY720 treatment (Fig. 3A). The effect of CXCR4 was achieved via antagonizing FTY720-mediated apoptosis induction (Fig. 3B; Supplementary Fig. S3A). Consistently, CXCR4 overexpression resulted in a reduced caspase-3 activation and a decreased cytochrome release in response to FTY720 treatment (Supplementary Fig. S3B and C). In addition, the effect of another modulator of the S1P pathway, the SPHK1 inhibitor SKI-II, was tested. SKI-II suppressed MM cell growth less efficiently than FTY720, demonstrating higher IC50 doses. However, similarly to FTY720, the CXCR4/CXCL12 expression correlated with reduced MM cell sensitivity to SKI-II-mediated inhibition (Fig. 3C). Importantly, the combination of FTY720 with SKI-II synergistically suppressed the viability of both native and CXCR4-overexpressing MM cells (Fig. 3D). Levels of SPHK1 mRNA were increased in CXCR4-overexpressing cells and consistently decreased in CXCL12-silenced cells (Fig. 3E). Furthermore, the coexpression pattern of CXCL12 and SPHK1 genes was detected in 14 BM samples from patients with MM (Fig. 3F). Collectively, these results illuminate the contribution of CXCR4/CXCL12 activity to the FTY720 and SKI-II responses and suggest the regulative cross-talk between CXCR4/CXCL12 and the SPHK1 pathways in MM cells.
CXCR4/CXCL12 endogenous activity defines the sensitivity of MM cells to the S1P modulators FTY720 and SKI-II. A and B, Cells with low native CXCR4 (RPMI8226-EV and CAG-EV), increased CXCR4 (RPMI8226-CXCR4 and CAG-CXCR4), or silenced CXCL12 (RPMI8226-shCXCL12) were incubated in the absence or presence of indicated concentrations of FTY720 for 48 hours. A, Cell viability was evaluated by the XTT method. B, Apoptosis was detected using Annexin V–APC/PI staining. Percentage of live (Annexin V−/PI−), early (Annexin V+/PI−), and late (Annexin V+/PI+) apoptotic cells was determined. C, Indicated cell lines were incubated in the absence or presence of SKI-II (2–50 μmol/L) for 48 hours. Cell viability was evaluated by the XTT method. D, MM cells were treated with FTY720 (5 and 7 μmol/L), SKI-II (10 and 20 μmol/L), or the combination of both agents for 48 hours. Cell viability was evaluated by the XTT method. Data are presented as mean of triplicates ± STDEV (**, P < 0.01). E, Expression of SPHK1 in MM cell lines with induced CXCR4 and silenced CXCL12, evaluated by quantitative RT-PCR. Data (RQ) are presented as mean of triplicate ± STDEV; **, P < 0.01. F, Expression of CXCL12 and SPHK1 in BM samples from patients with MM, evaluated by quantitative RT-PCR.
CXCR4/CXCL12 endogenous activity defines the sensitivity of MM cells to the S1P modulators FTY720 and SKI-II. A and B, Cells with low native CXCR4 (RPMI8226-EV and CAG-EV), increased CXCR4 (RPMI8226-CXCR4 and CAG-CXCR4), or silenced CXCL12 (RPMI8226-shCXCL12) were incubated in the absence or presence of indicated concentrations of FTY720 for 48 hours. A, Cell viability was evaluated by the XTT method. B, Apoptosis was detected using Annexin V–APC/PI staining. Percentage of live (Annexin V−/PI−), early (Annexin V+/PI−), and late (Annexin V+/PI+) apoptotic cells was determined. C, Indicated cell lines were incubated in the absence or presence of SKI-II (2–50 μmol/L) for 48 hours. Cell viability was evaluated by the XTT method. D, MM cells were treated with FTY720 (5 and 7 μmol/L), SKI-II (10 and 20 μmol/L), or the combination of both agents for 48 hours. Cell viability was evaluated by the XTT method. Data are presented as mean of triplicates ± STDEV (**, P < 0.01). E, Expression of SPHK1 in MM cell lines with induced CXCR4 and silenced CXCL12, evaluated by quantitative RT-PCR. Data (RQ) are presented as mean of triplicate ± STDEV; **, P < 0.01. F, Expression of CXCL12 and SPHK1 in BM samples from patients with MM, evaluated by quantitative RT-PCR.
FTY720 suppresses CXCR4-induced activity and promotes CXCR4 internalization in MM cells
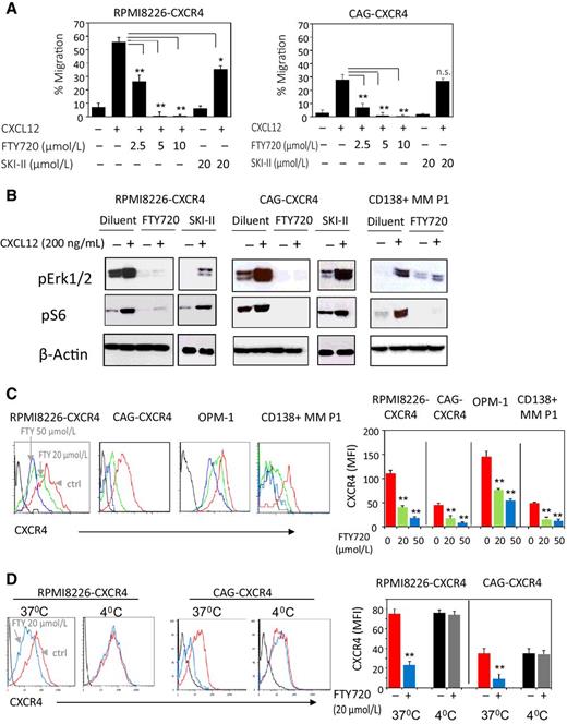
To explore whether FTY720 and SKI-II treatment can directly affect CXCR4 activity, MM cells with high functional CXCR4 were pretreated with increasing concentrations of FTY720 and subjected to Transwell migration in response to CXCL12. As demonstrated in Figure 4A, FTY720 suppressed CXCR4-mediated migration in a dose-dependent manner. In contrast to FTY720, a high dose of SKI-II only mildly affected the migration of RPMI226-CXCR4 cells, having no effect on the migration response of CAG-CXCR4 cells. Next, the effect of FTY720 and SKI-II on CXCR4-triggered intracellular signaling was investigated. Importantly, FTY720 pretreatment completely abolished CXCL12-mediated phosphorylation of Erk1/2 and pS6. Consistent with the migration results, the SKI-II treatment was not effective in suppressing CXCL12-induced signal transduction (Fig. 4B).
FTY720 suppresses CXCR4 activity and induces CXCR4 internalization in MM cells. A, RPMI8226-CXCR4 and CAG-CXCR4 cells were pretreated with indicated doses of FTY720 for 30 minutes and their migratory response to CXCL12 (200 ng/mL) was measured using the Trans-well migration assay. B, Effect of FTY720 and SKI-II pretreatment (20 μmol/L for both agents, for 1 hour at 37°C) on CXCL12-induced (200 ng/mL, 30 minutes activation) intracellular signaling in RPMI8226-CXCR4, CAG-CXCR4, and primary CD138+ MM cells. Levels of phosphorylated Erk1/2 and S6 proteins, measured by Western blot, β-actin was used as an internal control. Representative data from at least two independent experiments is shown. C, Effect of FTY720 treatment (20 μmol/L and 50 μmol/L, 1 hour, 37°C) on cell-surface CXCR4 expression in RPMI8226-CXCR4, CAG-CXCR4, OPM-1, and primary CD138+ MM cells, measured by FACS. CXCR4 expression level is presented as mean fluorescent intensity (MFI); data are presented as mean of triplicates ±STDEV (**, P < 0.01). D, Effect of FTY720 treatment (20 μmol/L, 1-hour incubation) at 37°C or 4°C on cell levels of CXCR4, evaluated by FACS. Data are presented as mean of triplicates ± STDEV (**, P < 0.01).
FTY720 suppresses CXCR4 activity and induces CXCR4 internalization in MM cells. A, RPMI8226-CXCR4 and CAG-CXCR4 cells were pretreated with indicated doses of FTY720 for 30 minutes and their migratory response to CXCL12 (200 ng/mL) was measured using the Trans-well migration assay. B, Effect of FTY720 and SKI-II pretreatment (20 μmol/L for both agents, for 1 hour at 37°C) on CXCL12-induced (200 ng/mL, 30 minutes activation) intracellular signaling in RPMI8226-CXCR4, CAG-CXCR4, and primary CD138+ MM cells. Levels of phosphorylated Erk1/2 and S6 proteins, measured by Western blot, β-actin was used as an internal control. Representative data from at least two independent experiments is shown. C, Effect of FTY720 treatment (20 μmol/L and 50 μmol/L, 1 hour, 37°C) on cell-surface CXCR4 expression in RPMI8226-CXCR4, CAG-CXCR4, OPM-1, and primary CD138+ MM cells, measured by FACS. CXCR4 expression level is presented as mean fluorescent intensity (MFI); data are presented as mean of triplicates ±STDEV (**, P < 0.01). D, Effect of FTY720 treatment (20 μmol/L, 1-hour incubation) at 37°C or 4°C on cell levels of CXCR4, evaluated by FACS. Data are presented as mean of triplicates ± STDEV (**, P < 0.01).
Because our results showed that FTY720 blocked the CXCR4 pathway activity, we investigated the effect of FTY720 on CXCR4 cell-surface levels. FTY720 significantly reduced CXCR4 located at the cell surface of RPMI8226-CXCR4, CAG-CXCR4, and CXCR4-natively expressing OPM-1 cells. Moreover, a similar effect on CXCR4 expression was observed in primary CD138+ MM cells (Fig. 4C). Incubation on ice prevented FTY720-induced relocalization of CXCR4, indicating that FTY720 is capable of inducing CXCR4 internalization (Fig. 4D). CXCR4 mRNA levels were not affected by FTY720 treatment (Supplementary Fig. S4). Of note, pretreatment with the PP2A inhibitor okadaic acid (OA) did not affect the ability of FTY720 to induce cytotoxicity, or suppress migration of MM cells (Supplementary Fig. S5A and S5B), demonstrating that the FTY720-promoting effects on MM cells are not dependent on the reactivation of PP2A, thus suggesting an alternative mechanism of action.
FTY720 cooperates with bortezomib and effectively targets bortezomib-resistant MM cells
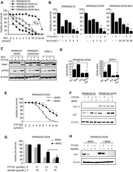
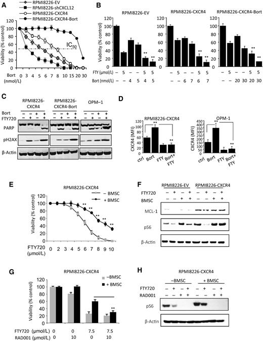
Bortezomib is commonly used as first-line drug combinations for MM patients, and the development of bortezomib resistance is associated with major clinical problems during treatment of these patients. The mechanism of bortezomib resistance remains elusive. We observed that CXCR4-overexpressing cells are less sensitive to bortezomib compared with parental cells. We further established bortezomib-resistant cells by exposing RPMI8226-CXCR4 cells to gradually increasing concentrations of bortezomib. RPMI8226-CXCR4-BortRes cells displayed a significantly decreased sensitivity to the cytotoxic effect of bortezomib (Fig. 5A). However, FTY720 treatment inhibited cell viability irrespective of bortezomib sensitivity, demonstrating a similar dose response in both bortezomib-sensitive and -resistant lines. The combination of FTY720 with bortezomib effectively targeted MM cells with either low or high CXCR4 expression and resulted in increased cytotoxicity toward bortezomib-resistant cells (Fig. 5B). Moreover, the combination of FTY720 with bortezomib markedly increased PARP cleavage and promoted DNA damage, as detected by pH2AX expression (Fig. 5C). A significant increase in CXCR4 surface expression levels in surviving MM cells upon bortezomib monotherapy was detected, enabling the selection and enrichment of resistant cells with increased CXCR4. However, the combination of FTY720 with bortezomib reversed this undesirable increase in CXCR4 expression (Fig. 5D).
FTY720 cooperates with bortezomib and targets both bortezomib-sensitive and -resistant MM cells. CXCR4 mediates stroma-provided protection of MM cells from FTY720-induced apoptosis through the mTOR–pS6 axis. A, RPMI8226-EV, RPMI8226-shCXCL12, RPMI8226-CXCR4, and RPMI8226-CXCR4-bortezomib-resistant cells were treated with indicated concentrations of bortezomib during 48 hours. Viability was evaluated using the XTT method. B, RPMI8226-EV, RPMI8226-CXCR4, and RPMI8226-CXCR4-bortezomib–resistant cells were incubated during 48 hours with indicated concentrations of FTY720, bortezomib, or a combination of both agents. Viability was evaluated using the XTT method. Results represent the average of triplicates ±STDEV (**, P < 0.01). C, Western blot analysis of the apoptotic marker PARP and the DNA-damage marker pH2AX in RPMI826-CXCR4, RPMI8226-CXCR4-bortezomib–resistant and OPM-1 cells before and after treatment with FTY720 (5 μmol/L), bortezomib (5 nmol/L), or their combination for 24 hours. β-Actin was used as the internal control. Representative data from at least two independent experiments is shown. D, Effect of treatment with FTY720 (5 μmol/L), bortezomib (5 nmol/L), or the combination of both agents during 24 hours on CXCR4 surface expression in RPMI8226-CXCR4 and OPM-1 cells, measured by FACS. The CXCR4 expression level is presented as mean fluorescent intensity (MFI); data are presented as mean of triplicates ±STDEV (**, P < 0.01). E, RPMI8226-CXCR4 cells were treated with various doses of FTY720 during 48 hours in the absence or presence of BMSCs. Proliferation was measured by FACS. Data are presented as mean of triplicates ±STDEV (**, P < 0.01). F, RPMI8226-EV and RPMI8226-CXCR4 cells were treated with FTY720 (10 μmol/L) during 24 hours in the absence or presence of BMSCs. Cell lysates were analyzed by Western blot for the levels of MCL-1 and pS6 proteins; β-actin was used as an internal control. G, Effect of treatment with FTY720 (7.5 μmol/L), RAD001 (10 μmol/L), or their combination on the viability of RPMI8226-CXCR4 cells incubated in the absence or presence of BMSCs, measured by FACS. H, RPMI8226-CXCR4 cells were incubated during 24 hours with FTY720 (10 μmol/L), RAD001 (10 μmol/L), or their combination in the absence or presence of BMSCs. Cell lysates were analyzed by Western blot for the levels of pS6 protein and β-actin was used as an internal control.
FTY720 cooperates with bortezomib and targets both bortezomib-sensitive and -resistant MM cells. CXCR4 mediates stroma-provided protection of MM cells from FTY720-induced apoptosis through the mTOR–pS6 axis. A, RPMI8226-EV, RPMI8226-shCXCL12, RPMI8226-CXCR4, and RPMI8226-CXCR4-bortezomib-resistant cells were treated with indicated concentrations of bortezomib during 48 hours. Viability was evaluated using the XTT method. B, RPMI8226-EV, RPMI8226-CXCR4, and RPMI8226-CXCR4-bortezomib–resistant cells were incubated during 48 hours with indicated concentrations of FTY720, bortezomib, or a combination of both agents. Viability was evaluated using the XTT method. Results represent the average of triplicates ±STDEV (**, P < 0.01). C, Western blot analysis of the apoptotic marker PARP and the DNA-damage marker pH2AX in RPMI826-CXCR4, RPMI8226-CXCR4-bortezomib–resistant and OPM-1 cells before and after treatment with FTY720 (5 μmol/L), bortezomib (5 nmol/L), or their combination for 24 hours. β-Actin was used as the internal control. Representative data from at least two independent experiments is shown. D, Effect of treatment with FTY720 (5 μmol/L), bortezomib (5 nmol/L), or the combination of both agents during 24 hours on CXCR4 surface expression in RPMI8226-CXCR4 and OPM-1 cells, measured by FACS. The CXCR4 expression level is presented as mean fluorescent intensity (MFI); data are presented as mean of triplicates ±STDEV (**, P < 0.01). E, RPMI8226-CXCR4 cells were treated with various doses of FTY720 during 48 hours in the absence or presence of BMSCs. Proliferation was measured by FACS. Data are presented as mean of triplicates ±STDEV (**, P < 0.01). F, RPMI8226-EV and RPMI8226-CXCR4 cells were treated with FTY720 (10 μmol/L) during 24 hours in the absence or presence of BMSCs. Cell lysates were analyzed by Western blot for the levels of MCL-1 and pS6 proteins; β-actin was used as an internal control. G, Effect of treatment with FTY720 (7.5 μmol/L), RAD001 (10 μmol/L), or their combination on the viability of RPMI8226-CXCR4 cells incubated in the absence or presence of BMSCs, measured by FACS. H, RPMI8226-CXCR4 cells were incubated during 24 hours with FTY720 (10 μmol/L), RAD001 (10 μmol/L), or their combination in the absence or presence of BMSCs. Cell lysates were analyzed by Western blot for the levels of pS6 protein and β-actin was used as an internal control.
These results suggest that the introduction of functional CXCR4 provides prosurvival and antiapoptotic signals, antagonizing bortezomib-induced cytotoxicity. Most importantly, FTY720 was shown to be effective in suppressing bortezomib-resistant cells, resensitizing them to bortezomib-induced cell death and abrogating the increase in CXCR4 expression.
CXCR4 mediates stroma-provided protection of MM cells from FTY720-induced apoptosis through the mTOR–pS6 axis
CXCR4 is known to mediate interaction with BM milieu components and provide chemoresistance to MM cells (6, 31). Therefore, we investigated the impact of BMSCs on CXCR4-expressing MM cells' response to FTY720. Interaction with BMSCs antagonized the FTY720-induced cytotoxicity (Fig. 5E). Intracellular levels of different signaling mediators were evaluated in order to further investigate the downstream molecular machinery involved in stroma-mediated resistance of MM cells with forced CXCR4 expression to FTY720. We determined the prosurvival mTOR pathway to be regulated by both CXCR4 overexpression and interaction with BMSCs, as indicated by the increased levels of the phosphorylated protein S6. Specifically, in the absence of BMSCs, FTY720 treatment decreased pS6 levels in both native and CXCR4-overexpressing MM cells. While coculture with stromal cells effectively protected CXCR4-expressing MM cells and prevented FTY720-induced S6 de-phosphorylation (Fig. 5F), the combination of FTY720 with the mTOR inhibitor RAD001 resulted in a significantly increased cell death, effectively abrogating CXCR4- and stroma-dependent resistance to FTY720 and suppressing mTOR signaling in MM cells (Fig. 5G and H).
In vivo model
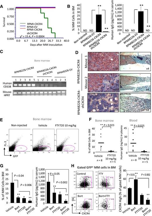
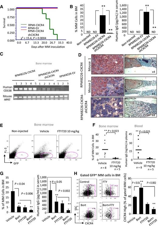
To investigate the in vivo functional relevance of CXCR4 in MM dissemination and growth, MM cells with native low (RPMI8226-EV), enhanced (RPMI8226-CXCR4), or silenced (RPMI8226-CXCR4-shCXCR4) CXCR4 were intravenously injected into NSG mice. Tumor load was assessed by flow-cytometry analysis of GFP-positive MM cells in the BM and by measuring serum M-protein concentrations. The intravenous injection of RPMI8226-CXCR4 cells resulted in the development of systemic MM disease specifically localized to the murine BM. As demonstrated in Fig. 6A, injection of CXCR4-overexpressing (but not native or CXCR4-silenced) MM cells resulted in 100% animal lethality on days 33 to 34. In mice with disseminated tumors, 60% (6 of 10) of the animals developed hind leg paralysis. Kinetic studies detected massive seeding of RPMI8226-CXCR4 cells in the BM, reaching 20% to 35% of total mononuclear cells in the murine BM on day 23 following the inoculation. No significant myeloma dissemination was observed in other hematopoietic organs, such as spleen and liver (data not shown). In correlation with BM dissemination, there was a corresponding increase in human M-protein serum levels, reaching 12,000 pg/mL on day 23. Importantly, CXCR4 silencing totally abolished the potential of MM cells to localize in the BM and induce systemic disease (Fig. 6B). RT-PCR analysis confirmed the presence of human CD138-positive MM cells in the BM of mice inoculated with high-CXCR4-expressing cells but not in those inoculated with low-CXCR4-expressing cells (Fig. 6C). Finally, analysis of histological samples detected and visualized the presence of CXCR4-expressing MM tumors in murine femurs and tibias (Fig. 6D). Altogether, our results demonstrate that CXCR4-overexpressing human MM cells localize in the BM of NSG mice and form disease with features consistent with those of MM in human patients. The established preclinical model of systemic myeloma with BM involvement in mice allowed us to test the antimyeloma effect of FTY720.
Development of the CXCR4-driven xenograft MM in vivo model with BM involvement. Effect of FTY720 treatment, alone, or in combination with bortezomib, effectively targeting MM tumor burden in vivo in the BM niche. A, RPMI8226-EV, RPMI8226-CXCR4, and RPMI8226-CXCR4shCXCR4 cells (5 × 106) were intravenously (i.v.) injected into NSG mice. On days 21 to 25 following the i.v injection, the presence of human MM cells in the murine BM and spleen was assessed by FACS using GFP flag detection and specific anti-human CD138 antibody. Kaplan–Meier survival curve of animals intravenously inoculated with human MM cells with low or high CXCR4, followed during 35 days, 6 mice per group. Calculation was performed using NCSS. B, Percent of human MM infiltrated cells in murine BM and plasma levels of human IgG in MM-inoculated and non-inoculated mice, 23 days following cell injection. Data are presented as mean ± SE from 6 mice. C, The presence of human CD138 mRNA was detected in BM of inoculated animals by specific RT-PCR. D, RPMI8226-CXCR4 tumor mass in BM tissue slides was detected by specific anti-human CXCR4 immunohistochemical staining. E–F, NSG mice were inoculated with RPMI8226-CXCR4 cells, and 3 days later, daily intraperitoneal injections of either FTY720 (10 mg/kg) or vehicle, for a total 15 injections, were initiated. On day 24 following MM cell inoculation, mice were sacrificed and tumor burden was evaluated. E, Representative plots showing the detection of human GFP+ RPMI8226-CXCR4 cells in the BM of mice treated with vehicle or FTY720 injections. F, Response of tumor burden to FTY720 treatment, percentage of RPMI8226-CXCR4 MM cells in the BM and human IgG serum levels (five mice per group). Data are presented as mean ±SE; **, P < 0.01. G–H, The combination treatment with FTY720 and bortezomib. NSG mice inoculated with RPMI8226-CXCR4 cells were treated with subcutaneous bortezomib injections (0.25 mg/kg) twice a week, total of six injections, intraperitoneal FTY720 injections (5 mg/kg) three times a week, total of nine injections, or the combination of both agents. Animals were sacrificed 24 days after tumor inoculation. G, Response of tumor burden, percentage of RPMI8226-CXCR4 MM cells in the BM and plasma levels of human IgG, five mice per group. Data are presented as mean ±SE; **, P < 0.01. H, CXCR4 cell-surface expression on human GFP+ MM cells detected in the BM of MM-bearing control animals, or following the treatment with FTY720, bortezomib or their combination (five mice per group), evaluated by FACS and presented as mean fluorescent intensity (MFI). Data are presented as mean ± SE; **, P < 0.01.
Development of the CXCR4-driven xenograft MM in vivo model with BM involvement. Effect of FTY720 treatment, alone, or in combination with bortezomib, effectively targeting MM tumor burden in vivo in the BM niche. A, RPMI8226-EV, RPMI8226-CXCR4, and RPMI8226-CXCR4shCXCR4 cells (5 × 106) were intravenously (i.v.) injected into NSG mice. On days 21 to 25 following the i.v injection, the presence of human MM cells in the murine BM and spleen was assessed by FACS using GFP flag detection and specific anti-human CD138 antibody. Kaplan–Meier survival curve of animals intravenously inoculated with human MM cells with low or high CXCR4, followed during 35 days, 6 mice per group. Calculation was performed using NCSS. B, Percent of human MM infiltrated cells in murine BM and plasma levels of human IgG in MM-inoculated and non-inoculated mice, 23 days following cell injection. Data are presented as mean ± SE from 6 mice. C, The presence of human CD138 mRNA was detected in BM of inoculated animals by specific RT-PCR. D, RPMI8226-CXCR4 tumor mass in BM tissue slides was detected by specific anti-human CXCR4 immunohistochemical staining. E–F, NSG mice were inoculated with RPMI8226-CXCR4 cells, and 3 days later, daily intraperitoneal injections of either FTY720 (10 mg/kg) or vehicle, for a total 15 injections, were initiated. On day 24 following MM cell inoculation, mice were sacrificed and tumor burden was evaluated. E, Representative plots showing the detection of human GFP+ RPMI8226-CXCR4 cells in the BM of mice treated with vehicle or FTY720 injections. F, Response of tumor burden to FTY720 treatment, percentage of RPMI8226-CXCR4 MM cells in the BM and human IgG serum levels (five mice per group). Data are presented as mean ±SE; **, P < 0.01. G–H, The combination treatment with FTY720 and bortezomib. NSG mice inoculated with RPMI8226-CXCR4 cells were treated with subcutaneous bortezomib injections (0.25 mg/kg) twice a week, total of six injections, intraperitoneal FTY720 injections (5 mg/kg) three times a week, total of nine injections, or the combination of both agents. Animals were sacrificed 24 days after tumor inoculation. G, Response of tumor burden, percentage of RPMI8226-CXCR4 MM cells in the BM and plasma levels of human IgG, five mice per group. Data are presented as mean ±SE; **, P < 0.01. H, CXCR4 cell-surface expression on human GFP+ MM cells detected in the BM of MM-bearing control animals, or following the treatment with FTY720, bortezomib or their combination (five mice per group), evaluated by FACS and presented as mean fluorescent intensity (MFI). Data are presented as mean ± SE; **, P < 0.01.
FTY720 targets MM and cooperates with bortezomib in vivo
To test the in vivo effect of FTY720 as a single agent, NSG mice were inoculated with RPMI8226-CXCR4 cells and, 3 days later, were randomized into vehicle or FTY720 treatment (10 mg/kg). Mice were injected 5 days per week for 3 weeks. On day 24, the number of MM cells in the BM was significantly reduced in the FTY720-treated group when compared with the control vehicle-injected group. The reduction in tumor burden was consistent with markedly reduced serum M-protein levels in the FTY720-treated group (Fig. 6E and F). Furthermore, animals tolerated the treatment well, and no weight loss or side effects were observed. Next, the in vivo activity of FTY720 in combination with bortezomib was evaluated. RPMI8226-CXCR4-inoculated mice were treated with low-dose bortezomib (0.25 mg/kg), a reduced dose of FTY720 (5 mg/kg) or their combination. Combining both agents markedly reduced BM tumor burden (Fig. 6G). As seen in vitro, bortezomib increased CXCR4 expression in surviving MM cells in the BM. The addition of FTY720 to bortezomib abrogated the undesirable bortezomib-induced increase in CXCR4 expression, resulting in reduced CXCR4 surface levels on the remaining MM cells in vivo (Fig. 6H). Altogether, these results demonstrate that FTY720 administration leads to potent in vivo reduction of MM tumor burden in the BM microenvironment, and suggest further increased activity when used in combination with bortezomib.
Discussion
Despite the introduction of effective new therapies, MM remains an incurable malignancy in the vast majority of patients. The functional interplay between MM cells and the BM microenvironment is believed to be a leading contributing factor by promoting the proliferation, survival, and drug resistance of MM cells (32). These effects are mediated via pleiotropic signaling pathways and mediators. The CXCR4/CXCL12 and S1P axes are thought to be especially important forces affecting the BM milieu cellular composition.
The bioactive lipid S1P has been recognized as an important regulator of many pathologic processes, including cancer. Abundant evidence indicates that S1P can stimulate growth and survival of leukemia and lymphoma cells (33). S1P regulates the hematopoietic progenitor and plasma cell localization in the BM (34, 35). It was previously shown that CD138+ MM cells express the S1P1 receptor and that S1P enhances CXCL12-chemotactic activity and adhesion of myeloma cells (12, 36). These findings prompted us to consider the S1P pathway as a therapeutic target in MM using the modulator FTY720.
We showed that FTY720 treatment resulted in a dose-dependent MM apoptotic cell death accompanied by a marked decrease in mitochondrial polarization, a reduction in MCL-1 and pS6 levels, as well as an increase in PARP cleavage and pH2AX levels. These findings indicate apoptosis with subsequent DNA damage as the prevalent cell death mechanism activated by FTY720 in MM cells. These results are in line with those of numerous previous reports (37). The FTY720-mediated downmodulation of the antiapoptotic protein MCL-1 could have specific implications relevant to the pathogenesis of MM, because its critical role in the biology of MM has been well established (38, 39).
In agreement with several previous studies (40, 41), but in contrast to others (42, 43), we observed that cell death induced by FTY720 in MM cells was PP2A independent, as the PP2A inhibitor OA did not reverse FTY720-mediated cell death.
Because interactions between the S1P and CXCR4 pathways were implicated in HSC and MM migration and BM retention (12, 35, 44), we evaluated the effect of the S1P axis modulation with FTY720 on CXCR4 expression and function in MM cells. Our results with enforced CXCR4 and reduced endogenous CXCL12 expression indicate an imperative role of CXCR4/CXCL12 axis in MM biology, showing the importance of CXCR4 signaling for MM cell growth, motility, interaction with BMSCs and clonogenic potential. These results are in agreement with those of previous works demonstrating the expression of CXCR4 in MM cells and describing its role in MM migration and BM localization (6, 45).
Enhanced CXCR4 signaling decreased the sensitivity of MM cells to apoptosis induced by SPHK1 inhibitors FTY720 and SKI-II. Further, overexpression of CXCR4 promoted the upregulation of SPHK1 mRNA levels while CXCL12 silencing decreased the levels of SPHK1, suggesting regulative cross-talk between CXCR4/CXCL12 and SPHK1. Accordingly, we detected a coexpression pattern of the SPHK1 and CXCL12 genes in BM primary samples from patients with MM. However, it was interesting to discover that FTY720, but not SKI-II, effectively suppressed known CXCR4 functions in MM cells, including the complete inhibition of CXCL12-induced migration and intracellular signaling. Furthermore, FTY720 induced CXCR4 internalization and surface downmodulation in MM cells. A high degree of variability in the expression of CXCL12 and SPHK1 across MM samples suggests the possibility of variability in the responses of patients with MM to FTY720 and SKI-II.
Partnerships between S1P and additional signaling networks were previously recognized. It was shown that the S1P1 receptor may act in complex with tyrosine kinase receptors such as platelet-derived growth factor (PDGF) receptor (46) or vascular endothelial growth factor (VEGF) receptor (47). S1P1 inhibition could interrupt PDGF- and VEGF-induced stimulation of Erk1/2 and cell migration (47, 48). Our results suggest that cross-talk between S1P and CXCR4 pathways in MM is an additional interaction for S1P. By identifying CXCR4 as one of the molecular targets of FTY720, we suggest a potential application of FTY720 as an agent to control CXCR4-mediated processes in MM.
Resistance to bortezomib is a critical emerging issue in MM therapy response in the clinic. We observed that an increased CXCR4/CXCL12 expression decreases the responsiveness of MM cells to bortezomib. In parallel, the bortezomib treatment was shown to upregulate CXCR4 in MM cells, therefore possibly enabling an enrichment of resistant cells with increased CXCR4. Our results are in agreement with a recently published work identifying chemoresistant PCs and showing the enrichment of CXCR4 in minimal residual disease (MRD) subclone in MM patients (49). Of importance, we found that FTY720-induced cytotoxicity in MM cells was irrespective of response to bortezomib because FTY20 effectively targeted bortezomib-resistant cells. Moreover, the combination of FTY20 with bortezomib resulted in increased cell death and elevated pH2AX in both bortezomib-sensitive and resistant MM cells, suggesting the role of induced DNA damage in the mechanism of combinational treatment. Combining FTY720 with bortezomib effectively abrogated the undesirable increase in CXCR4 induced by bortezomib treatment, providing a strong rationale for the combination treatment. This implies that FTY720 may be a potent inducer of apoptosis independent of the proteasome pathway and distinct from proteasome inhibitor-promoted apoptosis.
We further confirmed that the CXCR4/CXCL12 axis is a downstream component of the S1P signaling network in MM cells. Interaction with BMSCs that provides exogenous CXCL12, and therefore activate CXCR4, partially protected CXCR4-expressing MM cells from apoptosis induced by FTY720. This effect was mediated by the activation of the mTOR/pS6 pathway. Indeed, inhibition of mTOR with RAD001 overcame the protection of BMSCs and restored the sensitivity of MM cells to FTY720.
These results come in agreement with previous works showing that the mTOR pathway is activated by CXCR4 in tumor cells (50, 51). The data we present here identify mTOR as one of the downstream targets of the CXCR4 signaling pathway activated by stromal cells, a feature that may be important for evaluating combination strategies targeting the microenvironment-mediated resistance. The combination of FTY720 with mTOR inhibitors may be a promising strategy for the treatment of patients with MM with high CXCR4 expression to ameliorate the protective signals supplied by the BM niche. Recently, the safety and activity of RAD001 (everolimus) in relapsed or refractory MM were evaluated in a phase I clinical study and promising clinical responses were observed (52).
Finally, the effect of FTY720 was validated in our newly established in vivo model of CXCR4-driven human MM engrafting in murine BM. Importantly, the FTY720 treatment was effective in targeting MM cells in the BM niche and significantly reduced tumor load. The combination of FTY720 with bortezomib demonstrated preferential anti-MM activity, effectively reducing tumor burden and decreasing CXCR4 levels on surviving MM cells.
Taken together, our present findings demonstrate an activating interaction between S1P and CXCR4/CXCL12 signaling pathways, which is important for MM cell survival and localization in CXCL12-expressing protective niches. Moreover, this is the first evidence that CXCR4 can be directly targeted with FTY720, thus limiting the tumor-promoting activities of S1P and the CXCR4/CXCL12 axes. In addition, the mTOR pathway was recognized as a downstream molecular effector being involved in FTY720-mediated antimyeloma activities. Finally, FTY720 was shown to be effective in targeting MM cells in a recently developed xenograft model of MM with BM involvement, as a single agent and in combination with bortezomib, providing a preclinical rationale for its therapeutic application in patients with MM.
Disclosure of Potential Conflicts of Interest
M. Abraham is an employee of Biokine. No potential conflicts of interest were disclosed by the other authors.
Authors' Contributions
Conception and design: K. Beider, A. Shimoni, M. Leiba, S. Klein, E. Galun, A. Peled, A. Nagler
Development of methodology: K. Beider, H. Wald, A. Peled
Acquisition of data (provided animals, acquired and managed patients, provided facilities, etc.): K. Beider, E. Rosenberg, H. Bitner, A. Shimoni, M. Koren-Michowitz, E. Ribakovsky, D. Olam, L. Weiss, M. Abraham, A. Nagler
Analysis and interpretation of data (e.g., statistical analysis, biostatistics, computational analysis): K. Beider, E. Rosenberg, M. Koren-Michowitz, E. Ribakovsky, A. Peled
Writing, review, and/or revision of the manuscript: K. Beider, M. Leiba, M. Koren-Michowitz, A. Nagler
Administrative, technical, or material support (i.e., reporting or organizing data, constructing databases): L. Weiss
Study supervision: A. Peled
Acknowledgments
We wish to thank the Naor family for a generous research grant memorializing their son-in-law through the “Guy Weinshtock Multiple Myeloma Foundation,” in support of research in the field of MM in the Division of Hematology at Chaim Sheba Medical Center, Tel Hashomer. We thank Joshua Fein (Sheba Medical Center) and Mery Clausen (Gene Therapy Institute, Hadassah Hospital) for technical assistance.
The costs of publication of this article were defrayed in part by the payment of page charges. This article must therefore be hereby marked advertisement in accordance with 18 U.S.C. Section 1734 solely to indicate this fact.





