Abstract
Purpose: Bone marrow–derived progenitor cells, including VEGFR2+ endothelial progenitor cells (EPCs) and copper-dependent pathways, model the tumor microenvironment. We hypothesized that copper depletion using tetrathiomolybdate would reduce EPCs in high risk for patients with breast cancer who have relapsed. We investigated the effect of tetrathiomolybdate on the tumor microenvironment in preclinical models.
Experimental Design: Patients with stage II triple-negative breast cancer (TNBC), stage III and stage IV without any evidence of disease (NED), received oral tetrathiomolybdate to maintain ceruloplasmin (Cp) between 8 and 17 mg/dL for 2 years or until relapse. Endpoints were effect on EPCs and other biomarkers, safety, event-free (EFS), and overall survival (OS). For laboratory studies, MDA-LM2-luciferase cells were implanted into CB17-SCID mice and treated with tetrathiomolybdate or water. Tumor progression was quantified by bioluminescence imaging (BLI), copper depletion status by Cp oxidase levels, lysyl oxidase (LOX) activity by ELISA, and collagen deposition.
Results: Seventy-five patients enrolled; 51 patients completed 2 years (1,396 cycles). Most common grade 3/4 toxicity was neutropenia (3.7%). Lower Cp levels correlated with reduced EPCs (P = 0.002) and LOXL-2 (P < 0.001). Two-year EFS for patients with stage II–III and stage IV NED was 91% and 67%, respectively. For patients with TNBC, EFS was 90% (adjuvant patients) and 69% (stage IV NED patients) at a median follow-up of 6.3 years, respectively. In preclinical models, tetrathiomolybdate decreased metastases to lungs (P = 0.04), LOX activity (P = 0.03), and collagen crosslinking (P = 0.012).
Conclusions: Tetrathiomolybdate is safe, well tolerated, and affects copper-dependent components of the tumor microenvironment. Biomarker-driven clinical trials in high risk for patients with recurrent breast cancer are warranted.
This study targets copper-dependent processes within the tumor microenvironment known to be critical for establishment of the premetastatic niche in a cohort of patients with breast cancer at high risk of relapse. The premetastatic niche constitutes a local microenvironment that provides optimal infrastructure for disseminated tumor cells to colonize and grow. Using a copper depletion strategy that targets copper-dependent processes critical for creating this niche, we show a markedly reduced infrastructure critical for tumor progression (LOX- and bone marrow–derived progenitor cells called VEGFR2+ EPCs), and this is possibly most relevant in triple-negative breast cancer. Breast cancer recurrence in this high-risk cohort of patients is quite low with relapses rare after 2 years, even in the stage IV patients with NED. Translational studies are underway to understand the clinical observations and identify those patients who are potentially best suited to this strategy.
Introduction
The tumor microenvironment has emerged as a critical target influencing cancer progression. It is well established in preclinical mouse models of breast cancer progression that the premetastatic niche depends on bone marrow–derived cells to create a hospitable microenvironment that supports tumor progression (1–5). We and others have shown that this includes bookmarking of the premetastatic niche by hematopoietic progenitor cells (HPCs; CD45+, CD34+, VEGFR1+) and activation of the angiogenic “switch” by VEGFR2+ endothelial progenitor cells (EPCs; CD45dim, CD133+, VEGFR2+) and CD11b+ myeloid progenitor cells (6–9). Furthermore, we have demonstrated, in a large cohort of patients with breast cancer, that this model of metastatic progression recapitulates the preclinical models (10).
Copper has emerged as an essential component of the metastatic process, and multiple preclinical studies have demonstrated that copper depletion decreases proliferation, blood vessel formation, tumor growth, and motility (11–15). Copper depletion may also reverse epithelial–mesenchymal transition (EMT) and downregulate expression of EMT-related genes, such as vimentin and fibronectin (16). Furthermore, copper is a key component of several enzymes critical to remodeling the tumor microenvironment and lung premetastatic niche, including lysyl oxidase (LOX), superoxide dismutase-1, and vascular adhesion protein-1 (17–21).
Specifically LOX, secreted by the primary tumor, is a copper-dependent amine oxidase that accumulates at premetastatic sites, where it crosslinks collagen forming a scaffold for recruited bone marrow–derived CD11b+ myeloid cells. This scaffold acts as a “premetastatic niche” and promote tumor outgrowth of disseminated metastatic tumor cells (22–25). Thus, VEGFR1+ HPCs and CD11b+ myeloid progenitor cells establish the premetastatic niche; VEGFR2+ EPCs, among other cells, colonize and activate the angiogenic switch, leading to macrometastases formation (6, 22, 26, 27).
Tetrathiomolybdate is an oral copper chelator initially developed for the treatment of Wilson disease (28). It blocks key steps in angiogenesis by inactivating copper chaperones and decreasing copper-dependent enzymes (29). It was also suggested that tetrathiomolybdate could promote tumor dormancy (30, 31). Subsequent phase I and II studies in advanced malignancies showed that tetrathiomolybdate was safe and well-tolerated, but with limited efficacy in patients with advanced cancer (32–36).
We hypothesized that copper depletion using tetrathiomolybdate could prevent relapse by suppressing the EPC-mediated angiogenic switch and by disrupting copper-dependent LOX in the tumor microenvironment. We piloted this approach in patients with breast cancer who have no evidence of disease (NED) but who are at a very high risk of relapse after standard therapy. This includes N3 disease, stage II and higher triple-negative breast cancer (TNBC), and those with stage IV NED. To elucidate the mechanisms behind our clinical observations, we used mouse models of TNBC to understand whether tetrathiomolybdate affected the premetastatic niche so that it could better inform our choice of correlative studies on banked patient samples. Using a preclinical breast cancer mouse model, we also explored the relationship between copper depletion and its effects on the tumor microenvironment, specifically on LOX, and collagen crosslinking. We report here the clinical results of the first 75 patients who completed 24 months of tetrathiomolybdate therapy and the results of our concurrent laboratory experiments elucidating the effect of tetrathiomolybdate on the premetastatic niche in a mouse model of lung metastases. We have previously reported our clinical experience in 40 patients on tetrathiomolybdate for 12 months (37).
Materials and Methods
Tetrathiomolybdate
Tetrathiomolybdate is an oral copper chelator initially developed for the treatment of Wilson disease (28). Tetrathiomolybdate blocks key steps in angiogenesis by decreasing copper-dependent enzymes and can promote tumor dormancy (29–31). All treatment with tetrathiomolybdate was administered on an outpatient basis. Clinical grade tetrathiomolybdate (produced by GMP) was purchased in bulk from Sigma Aldrich Chemical Company under IND #71,380 held by L. Vahdat (Department of Medicine, Weill Cornell Medicine, New York, NY). Tetrathiomolybdate was stored under argon, and stability testing was routinely performed (38). Research pharmacists dispensed tetrathiomolybdate in gelatin capsules and maintained an inventory using the NCI Drug Accountability Record Form.
Treatment
Tetrathiomolybdate was administered for 2 years on the primary study. We administered tetrathiomolybdate in two phases, induction and maintenance: In the induction phase, patients were prescribed 180 mg of tetrathiomolybdate daily in four divided doses until Cp levels decreased to a target range of 5–17 mg/dL. Twenty-eight days of tetrathiomolybdate administration comprised one cycle. When Cp was within target, patients were switched to the maintenance phase. In the maintenance phase, patients took 100 mg of tetrathiomolybdate daily in divided doses. Doses were reduced in 20-mg increments to minimize toxicity and/or increased in 20-mg increments to maintain Cp target. Patients were taken off study for relapse or unacceptable toxicity. Patients completed medication logs for each cycle. The duration of the trial was 2 years. To evaluate compliance, patients were asked to document dose intake through daily dosage logs that were collected at the end of each cycle.
Extension studies.
Patients with stage IIIC and stage IV NED were eligible to continue tetrathiomolybdate in 2-year increments on a series of extension studies, and those data will be reported separately.
Clinical study design
This phase II, open-label, single-arm study enrolled patients on an Institutional Review Board (IRB)-approved trial (NCT00195091, 0903-882, local IRB: 0309006307) at Weill Cornell Medical College Iris Cantor Breast Cancer Center (New York, NY). Written informed consent was obtained prior to undergoing any study-specific procedures in accordance with the Declaration of Helsinki. The schema is outlined in Supplementary Fig. S1. Patients were accrued between June 2007 and August 2014.
Clinical study objectives
The primary endpoint was to assess the change in VEGFR2+ EPCs in patients who were treated with oral tetrathiomolybdate for 2 years. Secondary endpoints were safety, event-free survival (EFS), effect of tetrathiomolybdate on VEGFR1+ HPCs, and levels of plasma angiogenic factors and cytokines. Samples were banked for every cycle.
Patients.
Patients were considered eligible for the study if they met the following criteria: at least 18 years of age; histologically confirmed stage II TNBC, stage III, or stage IV NED of all molecular subtypes; no radiographic, biochemical, or physical evidence of active breast cancer; more than 6 weeks from previous therapy including surgery, radiation, chemotherapy, biologic treatment; Eastern Cooperative Oncology Group (ECOG) performance status 0–1 and adequate organ function. Patients were stratified by molecular subtype according to the immunohistochemical marker profile described by Cheang and colleagues (39). For the purposes of this study, the TNBC and basal-like (ER and/or PR ≤ 10% and HER 2 neu–negative) were grouped together as TNBC. Protocol eligibility was expanded to include patients with stage II TNBC on March 25, 2009 due to new data suggesting that the risk of recurrence is comparable with a stage III non-TNBC (40). Concurrent hormonal therapy was permitted. HER2-positive patients were all required to have completed 1 year of standard trastuzumab therapy. Physical exam, laboratory studies (CBC, CMP, CEA, and CA15-3), imaging studies (either CT of chest, abdomen, and pelvis (CT C/A/P) and bone scan, or positron emission tomography (PET/CT) were required within 4 weeks prior to start of treatment.
Clinical and radiographic assessments
Patients were evaluated at baseline and every 4 weeks thereafter with physical examination and laboratory studies including complete blood count, complete metabolic panel, tumor markers, and research laboratory studies. Patients underwent imaging of investigator's choice, CT of chest, abdomen, and pelvis or PET/CT every 6 months and as needed to assess for relapse, using Response Evaluation Criteria in Solid Tumors (RECIST; 41).
Safety and tolerability
The National Cancer Institute Common Toxicity Criteria for Adverse Events (CTCAE) version 3.0 were used for toxicity and adverse event reporting (42). In the event of grade 3/4 toxicity, dosing was held until recovery. Treatment was resumed at the investigator's discretion at up to 90% of the previous dose. If recovery did not occur within 2 weeks, the patient was removed from study. In the event of grade 2 toxicity, the dose of tetrathiomolybdate was held until recovery and a new cycle could be initiated at 100%. If grade 2 toxicity recurred, dosing was held until recovery and the next cycle was resumed at 80% to 90% of prior dose. All patients were available to be evaluated for toxicity.
Measurement of hemangiogenic progenitor cells
Ten to 20 mL of venous blood was collected in EDTA-containing tubes and processed within 12 hours. Peripheral blood mononuclear cells were isolated by Ficoll density-gradient centrifugation. To quantitate circulating EPCs, cells were stained with CD133-PE (Miltenyi Biotec), VEGFR2-APC (R&D Systems), and CD45-PerCP (BD Biosciences). To quantitate HPCs, cells were stained with CD34-FITC (BD Biosciences), VEGFR1-APC (R&D Systems), and CD45-PerCP (BD Biosciences). Multicolor flow cytometry was performed as described previously (10).
Methods for quantification of LOXL2 levels in patient serum
Patient serum samples were collected in blood vacutainer tubes containing no anticoagulant. Blood was left at room temperature for at least 30 minutes to allow clotting. Blood samples were spun at 1,500 × g for 10 minutes at 4°C. Serum was removed and stored at −80°C until assayed.
Quantitation of blood serum LOXL2 levels
Patient LOXL2 serum levels were quantitated using an ELISA kit from US Biologicals following the manufacturer's protocol. One-hundred microliters of patient serum was added in duplicate to the wells of a microtiter plate coated with a biotin-conjugated antibody specific to LOXL2, along with concentration standards. After 2-hour incubation, avidin conjugated to horseradish peroxidase (HRP) was added to each well and incubated. TMB substrate solution was added and wells containing LOXL2 biotin–conjugated antibody and HRP enzyme–conjugated avidin exhibited a color change. The degree of color change was then measured with a spectrophotometric plate reader at 450 nm. Concentrations were calculated on the basis of the standard curve.
Statistical analysis
Descriptive statistics for demographic and biomarker variables were calculated for all patients enrolled in the trial. The intent-to-treat (ITT) population consisted of patients who had at least two doses of tetrathiomolybdate. The following outcomes were recorded: toxicity attributable to tetrathiomolybdate, time to progression of disease, overall survival, number of circulating hemangiogenic progenitor cells, and serum markers of interest. A sample size of 35 achieved a 90% power to detect a difference of 0.5 between EPC/mL at baseline and at last time point, with an estimated SD of 1.1 and two-sided α level of 0.05. After the first 35 patients were enrolled and a potential “signal” was observed in TNBC, we expanded the enrollment to 75 (accounting for ∼10% dropout) to further characterize the intervention in patients with TNBC. Each hypothesis testing procedure is as stated in the article. EFS and OS calculations were performed via Kaplan–Meier. Survival analyses for EFS, OS and time to first depletion event were computed using Fleming–Harrington tests with ρ = 1. For brevity, if the testing procedure was not stated then a mixed-model was used; details of all mixed models are available in Supplementary Statistical Methods.
All models involving “dose” reflect the actual dose taken as recorded in the patients’ medication logs. For this reason, no patients were excluded from the analysis for compliance reasons.
The large number of inferential tests performed in this article necessitates a multiple comparisons adjustment. Details of the adjustment procedure are available in Supplementary Statistical Methods. The procedure implies that a significance level of alpha = 0.0244 should be used to assess significant hypotheses. Throughout the article, only hypotheses that meet this threshold are described as significant.
Analysis and graphics were computed using R: A Language and Environment for Statistical Computing, R Core Development Team (2013), and packages lme4, survival, and ordinal were used. All code was documented and adhered to the highest reproducibility standards.
Preclinical study
The primary objective was to assess the effect of copper depletion on tumor burden in mice treated with tetrathiomolybdate or placebo (water). We used a breast cancer mouse model that closely resembled breast cancer progression and metastasis in patients with TNBC. In this model, highly metastatic human TNBC cells (MDA-LM2), stably expressing the luciferase and GFP transgene (1 × 106 cells) were implanted into the mammary fat pad of CB17-SCID mice (n = 27), and allowed to develop primary tumors (43). Upon tumor incidence (2 weeks postimplantation), one cohort (n = 11) was treated with tetrathiomolybdate (0.7 mg/day in drinking water for 3 weeks) and the other cohort (n = 16) with water as a control. For the metastasis studies, there were 10 controls and five tetrathiomolybdate–treated mice. For the premetastatic niche studies, there were six controls and six tetrathiomolybdate–treated mice.
Serum Cp level was used as a biomarker to determine copper status and monitor copper depletion 7 days post-tetrathiomolybdate treatment initiation (44, 45). Blood serum was collected and centrifuged at 3,000 × g at 4°C for 10 minutes. The serum was then pre-incubated in in sodium acetate buffer (pH5, 4°C) at 30°C for 5 minutes. O-dianisidine dihydrochloride (7.88 mmol/L, Sigma) reagent (preincubated at 30°C) was then added as a substrate to two replicate tubes of serum and incubated at 30°C for 30 minutes and 45 minutes, respectively. The reaction mixture was quenched with 9 mol/L sulfuric acid, and the absorbency was measured at 540 nm. The Cp oxidase activity was calculated as [(A45-A30) × 0.625 U]/mL. Once we achieved copper depletion (20%–30% baseline) as measured by Cp oxidase levels, we continued to monitor tumor progression by bioluminescence imaging (BLI) to further assess the effects of tetrathiomolybdate on the primary tumor (44, 45).
After 4 weeks, primary tumors were resected to prevent mortality due to primary tumor burden, and to develop metastases to the lungs. The mice were evaluated for lung metastases for an additional 2 weeks by BLI. Metastatic lungs harvested from both tetrathiomolybdate and water-treated mice were analyzed for collagen deposition by Picrosirius Red staining, according to the manufacturer's protocol (PolySciences, Inc.). Collagen fibers were visualized and images captured using both parallel and orthogonal light microscopy. Collagen fibers were quantified using ImageJ. Multiphoton second harmonic generation (SHG) imaging was used to characterize collagen quantity and collagen fiber length in rehydrated cross-sections of lungs using a custom-built multiphoton microscope as described previously (46).
We measured LOX antigen on these lungs as described previously (47). The assay was first optimized using a commercially available recombinant mouse LOX protein (rmLOX; R&D Systems, catalog no. 1564-LX). The assay reaction mixture consisted of 50 mmol/L sodium borate (pH 8.2), 1.2 mol/L urea, 50 μmol/L Amplex Red, 0.1 U/mL horseradish peroxidase, and 10 mmol/L 1,5-diaminopentane (cadaverine) substrate (3). The protein samples [hydrogen peroxide (H2O2), rmLOX, and lung lysates] were added to the reaction mix in the presence or absence of 500 μmol/L BAPN and were preincubated for 5 minutes at room temperature. The absorbance was measured at 590 nm using a microplate reader, at 1-minute intervals for a period of 10 minutes. Following optimization, we extracted protein from the metastatic lungs with a lysis buffer consisting of 4 mol/L urea, 0.02 mol/L borate (pH 7.8), phenylmethylsulfonylfluoride, and protease inhibitors (Roche). To maintain the activity of the LOX enzyme, we concentrated the protein extract using a 10 K micron filter (Millipore). We measured LOX activity of this concentrated protein as described previously. The fluorescent product was excited at 560 nm, and the emission was read at 590 nm every 5 minutes for 2 hours. LOX activity was measured as fluorescent units and normalized to untreated controls.
Mouse and human LOX levels in concentrated lung lysates were quantified by LOX ELISA following the manufacturer's instructions (USCN SEC580Hu and SEC580Mu).
Results
Patient characteristics
Between June 13, 2007 and August 1, 2014, 75 patients were enrolled as shown in Fig. 1. Supplementary Tables S1 and S2 describe patient baseline characteristics. The majority of patients were at high risk of relapse, including 55% of patients with stage III disease and 40% of patients with stage IV NED. The prior disease sites for stage IV NED patients include bone, chest wall, axilla, and visceral sites such as liver, brain, lung, and the peritoneum. Of note, 48% (36/75) of the patients had TNBC. The entire cohort received standard chemotherapy either in the adjuvant or metastatic setting prior to enrolling in this study.
Consort diagram of patients enrolled on the tetrathiomolybdate (TM) trial. This study reports on the first 75 patients who completed the primary 2-year study.
Consort diagram of patients enrolled on the tetrathiomolybdate (TM) trial. This study reports on the first 75 patients who completed the primary 2-year study.
Tetrathiomolybdate effectively depletes copper level as measured by Cp level
Median baseline Cp level at study entry was 28 mg/dL, which decreased to 14 mg/dL after one cycle (paired Wilcoxon: P < 0.001, n = 73). Median time to first depletion (Cp ≤ 17 mg/dL) was 4 weeks, with 85% of patients achieving at least one Cp of 17 or less within 8 weeks and 97% within 16 weeks.
The addition of a proton pump inhibitor (PPI) was significantly associated with improved tetrathiomolybdate absorption, which facilitated lowering the Cp level (paired Wilcoxon: P = 0.001, n = 47). As tetrathiomolybdate is a short-acting compound, the drug is administered between two and four times a day. Adherence was good with 55% of cycles having perfect adherence. Of the remainder 45%, of the cycles where adherence was not perfect, patients missed on average less than one pill (4 mg) a day. A mixed-effects model revealed no significant association between age (P = 0.078), body surface area (P = 0.839), or non-tamoxifen hormone therapies (P = 0.482) and Cp level. We observe no significant evidence of tachyphylaxis (effect of cycle number on Cp level) for patients who have continuous dosing of tetrathiomolybdate therapy (mixed model: P = 0.485).
Patients with TNBC are copper depleted significantly faster compared with other molecular subtypes
The amount of time to achieve first Cp ≤ 17 mg/dL was significantly reduced for TN compared with non-TN patients (survival model: P < 0.001, n1 = 39, n2 = 35; Supplementary Fig. S2). Median baseline Cp for patients with TNBC was 23 mg/dL compared with 31 mg/dL for other molecular subtypes (unpaired Wilcoxon: P = 0.024, n1 = 3, n2 = 27). Patients on tamoxifen achieved target levels of copper depletion significantly slower than their non-tamoxifen–prescribed counterparts (survival model: P < 0.001, n1 = 62, n2 = 13).
EPCs and LOXL2 are significantly reduced only in patients who are copper depleted
A mixed-effects model for EPC suggests that effective copper depletion drives down EPCs. Cp is highly significant in explaining EPC level and that a lower Cp correlates with lower EPC level (P = 0.002; Fig. 2A). Furthermore, TNBC subtype does affect EPC level (P = 0.002), even after accounting for the effect of Cp. In addition, a mixed-effects model for EPC level with tetrathiomolybdate dose suggests a significant negative correlation (P = 0.005). A difference in EPC levels between TNBC and non-TNBC patients at baseline was also observed (unpaired Wilcoxon: P = 0.007, n1 = 36, n2 = 38).
Effect of tetrathiomolybdate on patients at a high risk for recurrence. A, Tetrathiomolybdate (TM)-associated copper depletion was strongly associated with a reduction in VEGFR2+ EPCs using a mixed-effects model (P = 0.002). Each observation reflects a cycle (28 days); B, Lysyl oxidase 2 (LOXL-2) at cycle 12 and 24 were markedly reduced at both time points (P < 0.001). Both VEGFR2+ EPCs and LOX condition the pre-metastatic niche and create a permissive environment for tumor metastases.
Effect of tetrathiomolybdate on patients at a high risk for recurrence. A, Tetrathiomolybdate (TM)-associated copper depletion was strongly associated with a reduction in VEGFR2+ EPCs using a mixed-effects model (P = 0.002). Each observation reflects a cycle (28 days); B, Lysyl oxidase 2 (LOXL-2) at cycle 12 and 24 were markedly reduced at both time points (P < 0.001). Both VEGFR2+ EPCs and LOX condition the pre-metastatic niche and create a permissive environment for tumor metastases.
In the preclinical models, lysyl oxidase, a heavily copper-dependent enzyme critical for conditioning the premetastatic niche, was markedly reduced in the premetastatic niche of the lungs of the mice that were copper depleted; therefore, we sought to investigate whether circulating lysyl oxidase levels were affected in the patients with breast cancer who were copper depleted. We found that LOXL2 was significantly reduced at 12 months (paired Wilcoxon: P < 0.001, n = 36) and 24 months (P < 0.001, n = 29) in patients compared with baseline with a 55% decline at 12 months (Fig. 2B). In addition, Cp is correlated and highly significant in a mixed-effects model for LOXL2 (P < 0.001), as is tetrathiomolybdate dose (P = 0.001).
Tetrathiomolybdate is safe and well tolerated with a low (5.4 %) incidence of grade 3 or 4 toxicities
Tetrathiomolybdate was well tolerated in most patients, with only 5.4% of all cycles with grade 3 or 4 toxicities as shown in Table 1. The most common toxicities were sulfur eructation, neutropenia, and fatigue; however, most were grade 1 and 2. One patient who developed febrile neutropenia discontinued from the study. A patient with grade 3 anemia also discontinued from the study, but was later found to have vitamin B12 deficiency as the cause. If a grade 3 or 4 toxicity occurred, tetrathiomolybdate was held until resolution (average 5–10 days) and restarted at 20 mg a day lower dose.
Adverse events of patients enrolled on study
| Adverse event per cycle . | N (%) . | N (%) . |
|---|---|---|
| (total cycles = 1,396) . | All grades . | Grade 3/4 . |
| Hematologic | ||
| Anemia | 174 (12.5) | 1 (0.07) |
| Neutropenia | 292 (20.9) | 47 (3.7) |
| Febrile neutropenia | 1 (0.07) | 1 (0.07) |
| Leukopenia | 287 (20.6) | 23 (1.6) |
| Thrombocytopenia | 26 (1.9) | 0 (0) |
| Gastrointestinal | ||
| Sulfur burps | 374 (26.8) | 0 (0) |
| Nausea | 14 (1.0) | 0 (0) |
| Vomiting | 4 (0.3) | 0 (0) |
| Diarrhea | 32 (2.3) | 0 (0) |
| Constipation | 6 (0.4) | 0 (0) |
| Abdominal pain | 1 (0.07) | 0 (0) |
| General | ||
| Fatigue | 232 (16.6) | 0 (0) |
| Neurologic | ||
| Dizziness | 10 (0.7) | 0 (0) |
| Neuropathy | 116 (8.3) | 0 (0) |
| Adverse event per cycle . | N (%) . | N (%) . |
|---|---|---|
| (total cycles = 1,396) . | All grades . | Grade 3/4 . |
| Hematologic | ||
| Anemia | 174 (12.5) | 1 (0.07) |
| Neutropenia | 292 (20.9) | 47 (3.7) |
| Febrile neutropenia | 1 (0.07) | 1 (0.07) |
| Leukopenia | 287 (20.6) | 23 (1.6) |
| Thrombocytopenia | 26 (1.9) | 0 (0) |
| Gastrointestinal | ||
| Sulfur burps | 374 (26.8) | 0 (0) |
| Nausea | 14 (1.0) | 0 (0) |
| Vomiting | 4 (0.3) | 0 (0) |
| Diarrhea | 32 (2.3) | 0 (0) |
| Constipation | 6 (0.4) | 0 (0) |
| Abdominal pain | 1 (0.07) | 0 (0) |
| General | ||
| Fatigue | 232 (16.6) | 0 (0) |
| Neurologic | ||
| Dizziness | 10 (0.7) | 0 (0) |
| Neuropathy | 116 (8.3) | 0 (0) |
Relationship between tetrathiomolybdate dose, Cp level, and toxicity
We explored the relationship between grade 3 or 4 toxicity, tetrathiomolybdate dose, and Cp level. We found the mean Cp for cycles with these toxicities was 10.7 mg/dL (SD = 3.8 mg/dL). However, the mean tetrathiomolybdate dose prescribed was low at only 3.2 pills per day (SD = 1.6 mg/dL) or 64 mg a day. All grade 3 or 4 adverse events resulted from a dose of less than six pills per day (120 mg). This suggests that low Cp levels, rather than prescribed dose, are associated with toxicity. A mixed-effects ordinal regression model showed that Cp correlated negatively with adverse events toxicity (P < 0.001), that is, lower Cp levels increased the risk for high-toxicity grade-adverse events. Furthermore, dose was not significant in explaining adverse events toxicity (P = 0.142) after accounting for Cp levels. Adverse events toxicity risk decreased as patients underwent more treatment cycles (P = 0.002).
Outcome EFS and OS
Overall, with a median follow-up time of 6.3 years, the EFS and OS rates for the entire cohort were 72% and 84%, respectively. At 2 years, the EFS and OS for patients with stage II and III breast cancer were 91% and 96%, respectively. The EFS and OS for the patients with stage IV NED was 67% and 93%, respectively (Fig. 3A–C). The outcome did not differ significantly between TN and non-TN patients (survival model: P = 0.814 (EFS) and P = 0.222 (OS). The time to relapse for adjuvant TNBC patients was similar to non-TNBC patients (P = 0.814). The 2-year EFS for stage II, III TNBC is 90% and 69% for those who are stage IV NED (Fig. 3D). With prolonged follow-up, recurrences are rare after 2 years.
Event-free (EFS) and overall survival (OS) 2-year (24 cycles) are shown in these Kaplan-Meier curves with associated confidence intervals. (A) EFS and OS for the entire cohort (stage II TNBC and stage III and IV NED) was 81% and 95%, respectively; (B) EFS and OS for the adjuvants was 91% and 96%, with no difference observed between TNBC and non-TNBC patients (data not shown) (C). For patients who were stage IV NED at study entry, 67% are event free, and OS is 93% (D) EFS for the TNBC patients that are adjuvants is 90%, and stage 4 NED is 69%.
Event-free (EFS) and overall survival (OS) 2-year (24 cycles) are shown in these Kaplan-Meier curves with associated confidence intervals. (A) EFS and OS for the entire cohort (stage II TNBC and stage III and IV NED) was 81% and 95%, respectively; (B) EFS and OS for the adjuvants was 91% and 96%, with no difference observed between TNBC and non-TNBC patients (data not shown) (C). For patients who were stage IV NED at study entry, 67% are event free, and OS is 93% (D) EFS for the TNBC patients that are adjuvants is 90%, and stage 4 NED is 69%.
Sixteen patients relapsed on study (including four patients after 2 years). The median time to relapse for the patients who relapsed was 9.2 months from study enrollment with a range of 1.5 months to 32 months. Only four patients relapsed after more than 1 year on study. Of the 12 patients with recurrent disease within 1 year, six relapsed at ≤6 months, and the remainder relapsed between 6 months at ≤10 months). In this group, only 50% of the patients were copper depleted to target.
In preclinical models, tetrathiomolybdate suppresses lung metastases but has no effect on primary tumor.
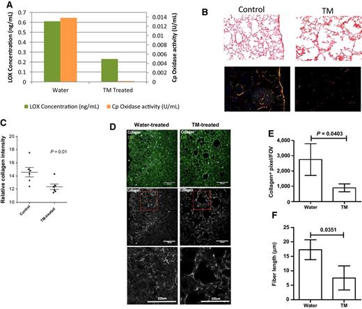
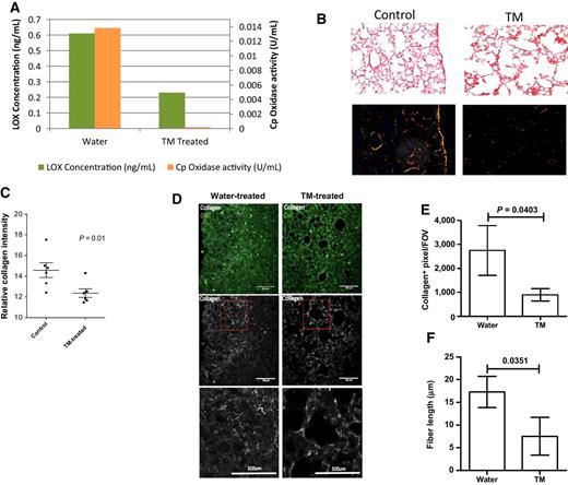
The investigational schema is shown in Fig. 4A. Tetrathiomolybdate therapy reduced Cp oxidase levels in the metastatic lungs of mice treated with tetrathiomolybdate versus water to acceptable levels (64% below baseline; Fig. 4B, P = 0.04). Tetrathiomolybdate-mediated copper depletion decreased secondary lung metastases as demonstrated by BLI, but did not have significant effects on the primary tumor (Fig. 4C, P = 0.30; Fig. 4D, P = 0.04).
Tetrathiomolybdate (TM) suppresses lung metastases in vivo. A, Schema of experimental timeline. B, Cp levels in water control and tetrathiomolybdate (TM)-treated (0.7 mg/day) mice 1-week post-tetrathiomolybdate administration, showing 64% copper depletion (CD) below baseline in the tetrathiomolybdate-treated group. C, Quantification of primary tumors at 6 weeks post-tumor implantation and 5 weeks post-tetrathiomolybdate administration. Top right, BLI of primary tumors derived from orthotopic injections into the mammary fat pad of 1 × 106 MDA- LM2-luciferase cells (n = 10 water control, n = 5 tetrathiomolybdate; TM). D, Quantification of lung metastases at 7 weeks post-tumor implantation, 6 weeks post-tetrathiomolybdate administration and 7 days postresection.
Tetrathiomolybdate (TM) suppresses lung metastases in vivo. A, Schema of experimental timeline. B, Cp levels in water control and tetrathiomolybdate (TM)-treated (0.7 mg/day) mice 1-week post-tetrathiomolybdate administration, showing 64% copper depletion (CD) below baseline in the tetrathiomolybdate-treated group. C, Quantification of primary tumors at 6 weeks post-tumor implantation and 5 weeks post-tetrathiomolybdate administration. Top right, BLI of primary tumors derived from orthotopic injections into the mammary fat pad of 1 × 106 MDA- LM2-luciferase cells (n = 10 water control, n = 5 tetrathiomolybdate; TM). D, Quantification of lung metastases at 7 weeks post-tumor implantation, 6 weeks post-tetrathiomolybdate administration and 7 days postresection.
LOX activity and levels are reduced in tetrathiomolybdate-treated premetastatic lungs.
To determine whether LOX could be directly targeted by tetrathiomolybdate, we incubated recombinant LOX with tetrathiomolybdate. Strikingly, LOX activity as measured by Amplex Red Fluorescence Assay Kit (Molecular Probes), was dramatically reduced by tetrathiomolybdate comparable with BAPN (a known inhibitor of LOX activity). Notably, addition of copper rescued LOX activity in a dose-dependent fashion confirming that the loss of LOX activity was due to copper depletion by tetrathiomolybdate (Supplementary Fig. S3).
In vivo, LOX antigen was reduced in the premetastatic lungs of mice treated with tetrathiomolybdate and correspond to lower Cp levels than water-treated lungs (Fig. 5A, P = 0.03), Mouse LOX levels were unaffected.
Tetrathiomolybdate (TM) decreases human LOX levels and collagen deposition in premetastatic lungs in vivo. A, LOX was reduced in the TM-treated lungs (P = .03). Human LOX ELISA of one representative water (N = 6) and tetrathiomolybdate (N = 6) premetastatic lungs at 4 weeks after tumor implantation and 2 weeks post-tetrathiomolybdate administration. B, Picrosirius Red staining of premetastatic lungs measuring parallel (top) and orthogonal (bottom) polarized light intensity of fibrillar collagen. C, Average quantification of Picrosirius using ImageJ, including representative figures quantified within the boxed area (water, n = 10; tetrathiomolybdate n = 5; D and E). Accordingly, SHG imaging analysis confirmed that less collagen was deposited in lungs with tetrathiomolybdate treatment (P = 0.04) and that the collagen fibers formed with tetrathiomolybdate therapy were shorter relative to those formed in control animals P = 0.04; F.
Tetrathiomolybdate (TM) decreases human LOX levels and collagen deposition in premetastatic lungs in vivo. A, LOX was reduced in the TM-treated lungs (P = .03). Human LOX ELISA of one representative water (N = 6) and tetrathiomolybdate (N = 6) premetastatic lungs at 4 weeks after tumor implantation and 2 weeks post-tetrathiomolybdate administration. B, Picrosirius Red staining of premetastatic lungs measuring parallel (top) and orthogonal (bottom) polarized light intensity of fibrillar collagen. C, Average quantification of Picrosirius using ImageJ, including representative figures quantified within the boxed area (water, n = 10; tetrathiomolybdate n = 5; D and E). Accordingly, SHG imaging analysis confirmed that less collagen was deposited in lungs with tetrathiomolybdate treatment (P = 0.04) and that the collagen fibers formed with tetrathiomolybdate therapy were shorter relative to those formed in control animals P = 0.04; F.
Collagen deposition is decreased in tetrathiomolybdate-treated premetastatic lungs.
Tetrathiomolybdate therapy diminished collagen deposition as revealed by Picrosirius staining and visualization for fibrillar collagen under polarized light in tetrathiomolybdate and water-treated premetastatic lungs and quantified by ImageJ software (Fig. 5B and C, P = 0.01). Accordingly, SHG imaging analysis confirmed that less collagen was deposited in lungs with tetrathiomolybdate treatment (Fig. 5D and E, P = 0.04) and that the collagen fibers formed with tetrathiomolybdate therapy were shorter relative to those formed in control animals (Fig. 5F, P = 0.04).
Discussion
Emerging evidence demonstrates that the interactions between tumor cells and the microenvironment play key roles in the metastatic process. To the best of our knowledge, this is the first study demonstrating that the tumor microenvironment can potentially be altered to remove critical components of the metastatic cascade that are necessary for tumor progression in patients with breast cancer at a high risk of relapse. We demonstrate that patients can be safely copper depleted for up to 2 years and that this is associated with a marked reduction of the VEGFR2+ EPCs (critical for the angiogenic switch) and LOXL2 two components of the tumor microenvironment that appear to be important for tumor progression. Our results suggest that if components of the tumor microenvironment, specifically bone marrow–derived VEGFR2+ EPCs, are reduced (either through the inability to mobilize or quantitative reduction), then tumor progression might be less likely to occur. Taken a step further, we speculate that significant suppression of EPC surges may inhibit activation of the angiogenic switch and subsequent clinical relapse.
Several key themes emerge from this study, including that patients with TNBC are more effectively copper depleted than other molecular subtypes, and for patients who are copper depleted, serum LOX2 is also reduced. LOX is critical to conditioning the premetastatic niche in preclinical models of TNBC that metastasize to lung and was reduced with tetrathiomolybdate administration in our patients with breast cancer who were copper depleted.
As this is a single-arm study, the low number of EFS events while very encouraging, need to be confirmed in a larger randomized placebo-controlled study. We enrolled patients at very high risk of relapse in this study including 31% that were triple negative with involved axillary lymph nodes and 35% that were stage IV NED. In our trial, the EFS for patients with stage II/III TNBC was 90% and 50% for those with stage IV NED disease at a median follow-up time of 6.3 years. While selection bias can account for these results, we look forward to conducting additional studies that can control for those factors. We observed two patterns of relapses in this study. The first pattern was the development of overt metastases within 3 months of study entry and the second pattern was tumor recurrence around cycle 11 of tetrathiomolybdate therapy, less than a year after starting protocol therapy. We speculate that early relapses were occurring when enrolled on the tetrathiomolybdate trial (i.e., too late to make an effect) and the later relapses were predominantly (although not exclusively) in patients who were not adequately copper depleted. This is particularly encouraging because the median overall survival of stage IV TNBC is 13 months in multiple large datasets and the median overall survival in our study has not been reached. Similarly, the median overall survival for stage III TNBC is less than 40% at 4 years in most large datasets and in our cohort appears to be longer although a randomized trial is necessary to confirm this exploratory observation (40, 48).
This translational study also highlights the importance of a seamless laboratory to clinic and back again collaboration. After we observed what we considered a paucity of tumor recurrences (realizing that this is not a randomized trial) in our patients with stage IV NED TNBC, we sought to dissect what mechanisms might be responsible in a xenograft model of TNBC that metastasizes to the lungs. We found that the tumor microenvironment or premetastatic niche was significantly altered, specifically that LOX was significantly reduced and this in turn led to the inhibition of collagen crosslinking, which forms the scaffolding necessary for tumor progression. Going back to the banked human specimens, we found that LOX was significantly reduced in patients who were copper depleted with tetrathiomolybdate in our study similar to what was observed in the preclinical model optimizing our utilization of samples and resources.
Moving forward, we hypothesize that tetrathiomolybdate causes global changes in the tumor and host microenvironment, rendering it inhospitable for tumor progression. It is well known that the extracellular matrix (ECM) is critical for cancer–stromal cell interactions that allow and promote invasion and metastasis (49, 50). The ECM provides the structural and molecular framework for tumor progression facilitating focal adhesion, cell proliferation and motility, and availability of copper to be mobilized from existing pools is a critical component (51–55). Taken together, we believe that the effect of copper depletion on the VEGFR2+ EPCs and LOXL2 are just two of a series of downstream effects that potentially render the microenvironment nonreceptive to tumor progression resulting in the promotion of tumor dormancy. Further studies to elucidate these steps in both the preclinical models of tumor progression and identify the group of patients who might benefit from this approach are warranted and underway.
Disclosure of Potential Conflicts of Interest
T. Cigler reports receiving speakers bureau honoraria from Novartis. C. Fischbach is a consultant/advisory board member for Leibniz Institute for Polymer Research Dresden. No potential conflicts of interest were disclosed by the other authors.
Authors' Contributions
Conception and design: V. Mittal, L. Vahdat
Development of methodology: M.M. Ward, J.D. Warren, M.E. Lane, C. Fischbach, V. Mittal, L. Vahdat
Acquisition of data (provided animals, acquired and managed patients, provided facilities, etc.): N. Chan, N. Kornhauser, M.M. Ward, S.B. Lee, E. Nackos, B.R. Seo, E. Chuang, T. Cigler, A. Moore, D. Donovan, M.V. Cobham, V. Fitzpatrick, S. Schneider, A. Wiener, J. Guillaume-Abraham, R. Zelkowitz, J.D. Warren, M.E. Lane, C. Fischbach, V. Mittal, L. Vahdat
Analysis and interpretation of data (e.g., statistical analysis, biostatistics, computational analysis): N. Chan, A. Willis, N. Kornhauser, B.R. Seo, J.D. Warren, M.E. Lane, C. Fischbach, V. Mittal, L. Vahdat
Writing, review, and/or revision of the manuscript: N. Chan, A. Willis, N. Kornhauser, S.B. Lee, E. Chuang, T. Cigler, A. Moore, M.V. Cobham, S. Schneider, J. Guillaume-Abraham, J.D. Warren, C. Fischbach, V. Mittal, L. Vahdat
Administrative, technical, or material support (i.e., reporting or organizing data, constructing databases): N. Chan, N. Kornhauser, S.B. Lee, M.V. Cobham, A. Wiener, J. Guillaume-Abraham, J.D. Warren, L. Vahdat
Study supervision: N. Chan, N. Kornhauser, M.V. Cobham, E. Anjom, M.E. Lane, V. Mittal, L. Vahdat
Other (monitoring CBC and ceruloplasmin results in relation to dose adjustments): M.V. Cobham
Other (data entry): J. Guillaume-Abraham
Other (raised philanthropic funds for the study and wrote grants to support it): L. Vahdat
Acknowledgments
We would like to thank our donors who contributed to the study without whose support this project would not be possible. A special thanks to Divya Ramchandani, PhD who assisted with the preclinical studies. Finally, we would like to thank our patients enrolled on this study. They are equally committed to this study as we are and have voted with their feet in support of it.
Grant Support
This work was supported by the Anne Moore Breast Cancer Research Fund (all authors), Stephen and Madeline Anbinder Foundation (all authors), Susan G Komen for the Cure (to L. Vahdat), New York Community Trust (to L. Vahdat), Manhasset Women Against Breast Cancer (to L. Vahdat, V. Mittal), Breast Cancer Alliance of Greenwich (to L. Vahdat) Cancer Research and Treatment Fund (to L. Vahdat), and Berman Fund (to L. Vahdat), Keith Miller Foundation (to L. Vahdat), Anonymous (to L. Vahdat, V. Mittal), and Lefkofsky Foundation (to L. Vahdat, V. Mittal). Laboratory specimens were supported by The National Center for Advancing Translational Science of the NIH award number UL1TR000457.
The costs of publication of this article were defrayed in part by the payment of page charges. This article must therefore be hereby marked advertisement in accordance with 18 U.S.C. Section 1734 solely to indicate this fact.




