Abstract
Purpose: To identify tumor-derived exosomal biomarkers that are able to discriminate between adenocarcinoma and squamous cell carcinoma (SCC) as a noninvasive method in the early diagnosis of non–small cell lung cancer (NSCLC).
Experimental Design: Tumor-derived exosomes from the plasma of early-stage NSCLC patients were isolated. Exosomal miRNA profiling of 46 stage I NSCLC patients and 42 healthy individuals was performed using miRNA-seq to identify and validate adenocarcinoma- and SCC-specific miRNAs. The diagnostic accuracy of select miRNAs was tested further with an additional 60 individuals.
Results: There were 11 and 6 miRNAs expressed at remarkably higher levels, 13 and 8 miRNAs expressed at lower levels in adenocarcinoma and SCC patients, respectively, compared with healthy volunteers. Distinct adenocarcinoma- and SCC-specific exosomal miRNAs were validated. The reliability of miRNA-seq data was verified with several demonstrated diagnostic potential miRNAs for NSCLC and other carcinomas, as reported in previous studies, such as let-7, miR-21, miR-24, and miR-486. The results indicated that miR-181-5p, miR-30a-3p, miR-30e-3p, and miR-361-5p were adenocarcinoma-specific, and miR-10b-5p, miR-15b-5p, and miR-320b were SCC-specific. The diagnostic accuracy of three combination miRNA panels was evaluated using an AUC value of 0.899, 0.936, and 0.911 for detecting NSCLC, adenocarcinoma, and SCC, respectively.
Conclusions: Tumor-derived exosomal miRNAs, adenocarcinoma-specific miR-181-5p, miR-30a-3p, miR-30e-3p and miR-361-5p, and SCC-specific miR-10b-5p, miR-15b-5p, and miR-320b were observed by next-generation sequencing, and their diagnostic accuracy were verified. These miRNAs may be promising and effective candidates in the development of highly sensitive, noninvasive biomarkers for early NSCLC diagnosis. Clin Cancer Res; 23(17); 5311–9. ©2017 AACR.
Noninvasive and ideal sensitivity diagnostic methods for non–small cell lung cancer (NSCLC) have been aggressively studied to improve the early diagnosis and outcome of NSCLC. Bodily fluids, such as plasma, serum, sputum and urine, have been approved as ideal samples for disease diagnosis by detecting nucleic acid or protein. However, few studies have identified the specific miRNA profiles of adenocarcinoma and squamous cell carcinoma (SCC) in early NSCLC diagnosis from peripheral blood. In this study, tumor-derived exosomes from the plasma of adenocarcinoma and SCC patients were isolated. An extensive exosomal miRNA profiling of adenocarcinoma and SCC patients paired with healthy individuals was performed using miRNA-seq. The unique properties of adenocarcinoma- or SCC-specific tumor-derived exosomal miRNAs were observed, and their diagnostic accuracy was verified. These miRNAs may be promising and effective candidates in the development of highly sensitive, noninvasive biomarkers for early NSCLC diagnosis.
Introduction
Lung cancer remains the leading cause of cancer deaths in both men and women in the United States (1) and China (2). Non–small cell lung cancer (NSCLC) is the most common type of lung cancer with two major pathologic subtypes: adenocarcinoma and squamous cell carcinoma (SCC). Late diagnosis is a major obstacle to improving lung cancer outcomes with an average 5-year survival rate of approximately 15% for NSCLC due to advanced-stage diagnosis and delayed treatment (2, 3). Efforts and techniques for early identification and intervention in lung cancer have been strengthened in clinical diagnosis through pneumonocentesis, X-ray, and computerized tomography (CT; refs. 2, 4). Early lung screening using low-dose CT scans had been reported by North American and European studies, but with inconsistent results. Studies from the United States that screened a very large number of individuals at risk for developing lung cancer reported that low-dose CT scan allows for the screening of a certain number of asymptomatic parenchymal nodules. These nodules give rise to the histologic diagnosis of lung cancer and surgery, which significantly reduces the mortality of the population who benefit from systematic screening (5). However, European studies showed less significant results and that low-dose CT scan was not recommended for lung screening (6). One of the limitations of early lung cancer screening using low-dose CT scan is the increased cancer risk and cost with repeated ionizing radiation.
Studies demonstrated that cancerous lesions less than 1 mm may be associated with the presence of circulating tumor cells before being detected by imaging, which has a sensitivity of 3–4 mm (7). Using noninvasive and ideal sensitivity diagnostic methods for lung cancer have been aggressively studied. Several studies have demonstrated that bodily fluids, such as plasma, serum, sputum, and urine are ideal samples for disease diagnosis by detecting nucleic acid or protein (8–14).
MicroRNAs (miRNA) are 22nt, small noncoding RNAs found in multiple organisms and may play important roles in gene regulation (15). Although the biological function of all miRNAs is not yet completely understood, it has been shown that miRNAs are involved in oncobiology, such as cell proliferation, cell death, metastasis and hemopoiesis (16). Furthermore, miRNAs have been widely studied in lung cancer diagnosis and prognosis (17–19). Several studies have demonstrated that the miRNAs let-7, miR-221, miR-137, miR-372, and miR-182 expressed in lung cancer may be used as a formula to predict the survival rates of lung cancer patients (19, 20). The high level of miR-205 in SCC tissue was used to identify SCC patients from non-SCC patients (21, 22). Microarray data showed that a group of 32 miRNAs were highly expressed in adenocarcinoma tissue, where let-7e, miR-25, miR-191, miR-34a, and miR-34c correlated with prognosis (23). Moreover, circulating miRNAs are extensively investigated for their roles in the noninvasive diagnosis (8, 24). The expression of miR-21, miR-126, miR-182, miR-210, and miR-486 in plasma was similar to the tissues of stage I lung cancer (12). One study on the sera of NSCLC patients suggested that a set of 11 miRNAs could predict poor prognosis and that miR-486, miR-30d, miR-1, and miR-499 were significantly correlated with prognosis (9). Evaluating the level of miR-22 and miR-155 in sputum could help to diagnose NSCLC patients directly (10). A group of 34 miRNAs in serum was reported to be able to identify asymptomatic NSCLC individuals (25), and the level of miR-21 and miR-24 in the serum of lung cancer patients postoperation showed a remarkable difference from individuals preoperation (26). However, few studies have identified the specific miRNA profiles of adenocarcinoma and SCC in early NSCLC diagnosis using peripheral blood.
Exosomes are 30–100 nm extracellular vesicles consisting of nucleotides and proteins, secreted by specific cell types and are found in various bodily fluids, participating in communication between cells (27). Unlike circulating miRNAs, exosomes are enriched in the circulatory system and protected from RNase degradation (28). The identification of exosomal miRNAs in bodily fluids demonstrated their potential application in clinical diagnosis or prognosis for NSCLC (29, 30). A group of 12 exosomal miRNAs was reported to be specifically expressed in adenocarcinoma lung cancer patients compared with a control group, indicating a close correlation between circulating miRNAs of tumor-derived exosomes and tumor miRNAs (31). Some studies have shown that exosomal let-7f, miR-20b, miR-301, miR-379, and miR-200b are expressed in plasma or bronchoalveolar lavage could distinguish NSCLC patients from healthy individuals (14, 32). Exosomes in the circulatory system are composed of different cell-type exosomes, and it remains unknown whether tumor cell–derived exosomal miRNAs in plasma could indicate early NSCLC diagnosis.
In the present study, tumor-derived exosomes from the plasma of adenocarcinoma and SCC patients were isolated. An extensive exosomal miRNA profiling of adenocarcinoma and SCC patients paired with healthy individuals was performed using miRNA-seq. The purpose of this study is to identify tumor-derived exosomal biomarkers that are able to discriminate between adenocarcinoma and SCC in early diagnosis as a noninvasive method, in order to improve the specificity and sensitivity of NSCLC diagnosis at an early stage.
Materials and Methods
Patients and clinical samples
There were 26 (16 with adenocarcinoma and 10 with SCC) and 20 (10 with adenocarcinoma and 10 with SCC) stage I NSCLC patients enrolled for testing and validation studies, respectively, between January 2015 and July 2016, as well as 12 and 30 healthy individuals matched for sex and age in the testing and validation sets, respectively. For the symptomatic set, 60 individuals who were suspected of suffering from NSCLC according to preliminary diagnosis were included to verify the diagnostic accuracy of select miRNA panels. Detailed clinical data are summarized in Table 1.
Clinical characteristics of patients and healthy individuals of all sets
| . | Testing set (N = 38) . | Validation set (N = 50) . | Symptomatic set (N = 60) . |
|---|---|---|---|
| Categories | |||
| Tumor | 26 | 20 | 47 |
| Health | 12 | 30 | 13 |
| Gender | |||
| Male | 16 | 21 | 25 |
| Female | 22 | 29 | 35 |
| Age (years) | 61.7 ± 8.6 | 60.9 ± 8.9 | 61.1 ± 7.4 |
| NSCLC subtype | |||
| AC | 16 | 10 | 34 |
| SCC | 10 | 10 | 13 |
| Tumor stage | |||
| Ia | 18 | 14 | 31 |
| Ib | 8 | 6 | 16 |
| . | Testing set (N = 38) . | Validation set (N = 50) . | Symptomatic set (N = 60) . |
|---|---|---|---|
| Categories | |||
| Tumor | 26 | 20 | 47 |
| Health | 12 | 30 | 13 |
| Gender | |||
| Male | 16 | 21 | 25 |
| Female | 22 | 29 | 35 |
| Age (years) | 61.7 ± 8.6 | 60.9 ± 8.9 | 61.1 ± 7.4 |
| NSCLC subtype | |||
| AC | 16 | 10 | 34 |
| SCC | 10 | 10 | 13 |
| Tumor stage | |||
| Ia | 18 | 14 | 31 |
| Ib | 8 | 6 | 16 |
Abbreviation: AC, adenocarcinoma.
The plasma samples included in this study were collected in vacuum blood tubes with anticoagulant before operation and pharmacotherapy and handled within 1 hour after collection as previously described for these patients (33). All individuals gave their written consent for their plasma samples and pathologic information to be used in this research. The studies were conducted in accordance with International Ethical Guidelines for Biomedical Research Involving Human Subjects (CIOMS), and protocol was reviewed and approved by the Research Ethics Committee of the First Affiliated Hospital of Wenzhou Medical University.
Plasma exosome isolation
Blood samples were centrifuged at 1,500 × g for 15 minutes at 4°C. The collected supernatant (2.5 mL plasma) were centrifuged at 12,000 × g for 30 minutes at 4°C, and then ultracentrifuged at 110,000 × g for 2 hours at 4°C (33). The pellets containing total exosomes were resuspended in 0.5 mL PBS. Immunoaffinity magnetic beads were used to isolate tumor-derived exosomes as described previously (34, 35). Adenocarcinoma and SCC exosome samples were incubated with anti-EpCAM (ab85987, 1:250 diluted, Abcam) coupled to 100 μL of magnetic beads. The mixtures were incubated for 2 hours at 4°C with horizontal shaking and then the samples were placed vertically in magnetic separators. Tris-buffered saline (TBS) was used to rinse beads complexes several times after the supernatants were discarded. The isolated exosomes were then diluted in IgG elution buffer and the mixtures were centrifuged at 12,000 × g to separate the beads from the exosomes. The supernatants were finally centrifuged at 110,000 × g for 2 hours at 4°C. The pelleted exosomes were resuspended in 0.5 mL PBS for later analysis.
Characterization and quantification of exosomes
Exosome protein extraction and Western blot analysis were performed according to the described protocol. Exosomes were homogenized in lysis buffer with proteinase inhibitors, ran on a 12% SDS-PAGE gel, blotted onto a PVDF membrane (Millipore), and then incubated with primary antibodies (anti-CD63, 1:500 diluted, ab68418, Abcam) at 4°C overnight. The membranes were then rinsed four times with Tris-buffered saline containing 0.5% Tween-20 (TBST), incubated with anti-rabbit IRDye (Odyssey) for 2 hours at room temperature, and visualized using an Odyssey Infrared Imaging System. The NS300 equipment (NanoSight) was used for real-time tracking and analyzing the exosomes. All samples were diluted with PBS (1:100) before NS300 analysis. Under the video recording, 500 μL per sample was loaded into the chamber.
RNA isolation from exosomes and plasma
The miRNAs were extracted from plasma and plasma-isolated exosomes using the mirVana microRNA isolation kit per the manufacturer's protocol (ThermoFisher). The quality, yield, and distribution of miRNAs were analyzed using the Agilent 2100 bioanalyzer with Small RNA Chips.
Small RNA sequencing libraries preparation
Small RNA libraries were constructed using the NEBNext, Multiplex Small RNA Library Prep Set for Illumina (NEB) per the manufacturer's protocol. Reverse transcription primer was hybridized after 3' adaptor ligation of 10 ng RNA per sample, following 5′ adaptor ligation. Twelve cycles of PCR were performed by Illumina feasible barcode primers after first strand cDNA synthesis. The prepared libraries were resolved on a native 7% polyacrylamide gel (PAGE). DNA fragments corresponding to 160–180 bp (including 3′ and 5′ adaptors) were recovered in 10 μL of DNase- and RNase-free water. Libraries were quantified by the Agilent 2100 bioanalyzer using DNA 1000 Chips. A total of 36 sequencing libraries were pooled into a single sequencing lane and sequenced using an Illumina HiSeq4000 analyzer.
Bioinformatics analysis of miRNA-seq data
The miRNA-seq data were quantified and tested for differential expression with eRNA published in 2014 (36). After raw data cleaning, sequences with a length more than 18 nt were aligned against miRBase (Release 21). The miRNA profiling was normalized using reads per million (RPM) mappable miRNA sequences. The prediction of miRNAs targets were performed by the online bioinformatics tool, MirTarget in miRDB (http://mirdb.org/miRDB/index.html). The potential miRNA targets were annotated and analyzed in cancer relative pathway by DAVID bioinformatics database (https://david.ncifcrf.gov/).
miRNA quantification
For cDNA synthesis, the TaqMan microRNA reverse transcription kit was used per the manufacturer's protocol. A total of 10 ng RNA from each sample was mixed with 1 μL of dNTPs, 5 U of MultiScribe reverse transcriptase, 2 μL of 10 × RT buffer, 0.5 μL RNase inhibitor with Megaplex PreAmp Primers (Applied Biosystems), Human Pool. The reaction mixture was incubated at 16°C for 30 minutes, 42°C for 60 minutes, and 85°C for 5 minutes. Taqman qPCR was performed using the ABI7500 (Applied Biosystems) with a miRNA-specific probe mix and cDNA template. The reaction mixture was incubated at 95°C for 5 minutes, followed by 40 cycles of 95°C for 10 seconds, 60°C for 30 seconds, and 72°C for 1 second. The data were normalized to cel-miR-39, a synthetic miRNA (5′-UCACCGGGUGUAAAUCAGCUUG-3′, GenePharma), which was spiked in to normalize the plasma or exosome samples at the onset of RNA isolation, as previously described (37).
Study design
To identify adenocarcinoma- and SCC-specific exosomal miRNAs, we isolated tumor-derived exosomes from adenocarcinoma and SCC clinical stage I patients' plasma using anti-EpCAM and compared with plasma exosomal miRNAs from healthy individuals (Supplementary Fig. S1). For the miRNA profiling study, we utilized miRNA-seq to identify 26 NSCLC patients before surgery (16 patients with adenocarcinoma in stage I and 10 patients with SCC in stage I) and 12 healthy volunteers. To validate the miRNA-seq data and evaluate miRNA expression in plasma and tumor-derived exosomes, another 20 NSCLC patients and 30 healthy individuals with similar status to the miRNA-seq group were studied. Finally, we measured the accuracy of select adenocarcinoma- or SCC-specific miRNA panels as early NSCLC diagnostic biomarkers in 60 symptomatic patients.
Statistical analysis
Statistical analysis was performed using SPSS 17.0 statistical software (SPSS, Inc.) and graphs were generated using GraphPad Prism 5.0. One-way ANOVA test was used to evaluate the differential expression of exosomal miRNA levels between adenocarcinoma, SCC patients and healthy individuals. The exosomal miRNAs were evaluated to define an optimal miRNA panel for identifying NSCLC patients and healthy individuals in a symptomatic group. Clinicopathologic diagnoses were used as the gold standard to assess the diagnostic accuracy of a group of exosomal miRNAs by receiver operating characteristic (ROC) curves generated by GraphPad Prism 5.0. A P value <0.05 was considered to be statistically significant.
Results
Identification of miRNAs associated with plasma total exosomes in healthy volunteers and tumor-derived exosomes in adenocarcinoma and SCC patients in the testing set
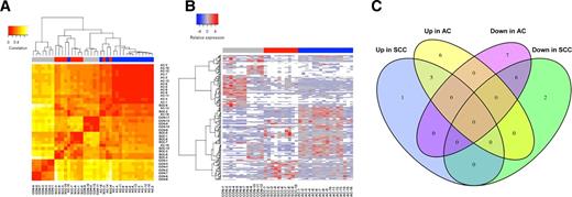
The raw miRNA-seq data, including 956 miRNAs, were normalized and summarized (Supplementary Table S1). Adenocarcinoma, SCC patients and healthy controls were classified by miRNA profiles. The miRNAs that are able to discriminate between the healthy groups from adenocarcinoma and SCC groups were identified (Fig. 1A).The criterion of each mappable miRNA was chosen for further analysis based on differentially expressed gene (DEG) analysis with fold change values for adenocarcinoma (or SCC) versus control of more than 20 and less than 0.02 (Fig. 1B). Based on the criteria described, 20 upregulated and 31 downregulated miRNAs in adenocarcinoma patients, 15 upregulated and 20 downregulated miRNAs in SCC patients, respectively, were selected for further validation (Supplementary Table S2).
Identification of adenocarcinoma (AC)- and SCC-specific miRNAs by statistical analysis of miRNA-seq data. A, Heatmap of pairwise correlation values of 38 samples in testing set (Table 1). The Pearson correlation coefficients were calculated for log2 transformed ratios of the miRNAs panels with more than 1,000 RPM in healthy individuals and in adenocarcinoma and SCC patients. B, Hierarchical clustering of normalized miRNA expression levels for the 27 miRNAs that have the strongest statistical significance for differential expression between adenocarcinoma and SCC samples. Average linkage and 1-Pearson correlation as a distance metric were used for the clustering. C, The Venn diagram is used to identify overlapping and nonoverlapping miRNAs in the analysis of adenocarcinoma and SCC upregulated or downregulated miRNAs after comparison with healthy subjects in the testing group. The miRNAs with a 2-fold change difference (up or down) were included.
Identification of adenocarcinoma (AC)- and SCC-specific miRNAs by statistical analysis of miRNA-seq data. A, Heatmap of pairwise correlation values of 38 samples in testing set (Table 1). The Pearson correlation coefficients were calculated for log2 transformed ratios of the miRNAs panels with more than 1,000 RPM in healthy individuals and in adenocarcinoma and SCC patients. B, Hierarchical clustering of normalized miRNA expression levels for the 27 miRNAs that have the strongest statistical significance for differential expression between adenocarcinoma and SCC samples. Average linkage and 1-Pearson correlation as a distance metric were used for the clustering. C, The Venn diagram is used to identify overlapping and nonoverlapping miRNAs in the analysis of adenocarcinoma and SCC upregulated or downregulated miRNAs after comparison with healthy subjects in the testing group. The miRNAs with a 2-fold change difference (up or down) were included.
Validation of the miRNA-seq data by quantitative PCR analysis
The robustness of the miRNA-seq data was studied by analyzing their levels using quantitative PCR in a validation set, which included an additional 10 adenocarcinoma and 10 SCC exosomal samples and 30 healthy volunteer samples (Supplementary Table S2). It was proved that the primary content of total exosomes of NSCLC patients was derived from tumor in plasma (Supplementary Fig. S1), and then qPCR validation in total exosomes from adenocarcinoma, SCC and health donors were carried on. First, 32 targets that were undetectable in adenocarcinoma, SCC, or healthy donor samples which met the criterion in miRNA-seq data were eliminated. And then, another 11 targets due to no statistically significant difference or irrelevant compared with validation data by qPCR were excluded (Supplementary Fig. S2). Based on the evaluation by qPCR in both total exosomes and tumor-derived exosomes (TME), 27 most significant adenocarcinoma- and SCC-specific miRNAs were identified (Fig. 1B; Table 2), which included several targets that have been previously reported by different research groups as NSCLC diagnostic or prognostic biomarkers, such as miR-24-3p, miR-486-5p, and miR-21-5p (25, 38–40). Compared with the healthy group, there were 11 and 6 out of 27 miRNAs highly expressed in the exosomes of adenocarcinoma and SCC patients, respectively. There were 13 and 8 out of 27 miRNAs decreased in exosomes of adenocarcinoma and SCC patients, respectively. There were 5 miRNAs upregulated and 6 miRNAs downregulated consistently in both adenocarcinoma and SCC patients (Fig. 1C). Distinct adenocarcinoma-specific (6 upregulated and 7 downregulated) and SCC-specific (1 upregulated and 2 downregulated) exosomal miRNAs were found (Fig. 1C and Table 2).
miRNAs profiling between adenocarcinoma and SCC-dependent exosomal miRNAs
| miRNA regulation (P < 0.05) . | |||
|---|---|---|---|
| Adenocarcinoma vs. healthy controls . | SCC vs. healthy controls . | ||
| Upregulated | Downregulated | Upregulated | Downregulated |
| miR-132-3p | let-7a-5p | miR-320b | miR-10b-5p |
| miR-181b-5p | let-7d-5p | let-7b-5p | miR-15b-5p |
| miR-27a-3p | let-7f-5p | miR-24-3p | let-7e-5p |
| miR-27b-3p | miR-26b-5p | miR-3184-5p | miR-191-5p |
| miR-320a | miR-30a-3p | miR-486-5p | miR-206 |
| miR-361-5p | miR-30e-3p | miR-486-3p | miR-21-5p |
| let-7b-5p | miR-744-5p | miR-23a-5p | |
| miR-24-3p | let-7e-5p | miR-23b-5p | |
| miR-3184-5p | miR-191-5p | ||
| miR-486-5p | miR-206 | ||
| miR-486-3p | miR-21-5p | ||
| miR-23a-5p | |||
| miR-23b-5p | |||
| miRNA regulation (P < 0.05) . | |||
|---|---|---|---|
| Adenocarcinoma vs. healthy controls . | SCC vs. healthy controls . | ||
| Upregulated | Downregulated | Upregulated | Downregulated |
| miR-132-3p | let-7a-5p | miR-320b | miR-10b-5p |
| miR-181b-5p | let-7d-5p | let-7b-5p | miR-15b-5p |
| miR-27a-3p | let-7f-5p | miR-24-3p | let-7e-5p |
| miR-27b-3p | miR-26b-5p | miR-3184-5p | miR-191-5p |
| miR-320a | miR-30a-3p | miR-486-5p | miR-206 |
| miR-361-5p | miR-30e-3p | miR-486-3p | miR-21-5p |
| let-7b-5p | miR-744-5p | miR-23a-5p | |
| miR-24-3p | let-7e-5p | miR-23b-5p | |
| miR-3184-5p | miR-191-5p | ||
| miR-486-5p | miR-206 | ||
| miR-486-3p | miR-21-5p | ||
| miR-23a-5p | |||
| miR-23b-5p | |||
Four miRNAs, let-7b-5p, let-7e-5p, miR-24-3p, and miR-486-5p, which have been previously reported as NSCLC biomarkers and expressed in both adenocarcinoma and SCC tumor–derived exosome samples, were picked for validation (Figs. 1B and C). The ΔCt of the 4 miRNAs after normalizing to cel-miR-39 was evaluated. The increased levels of let-7b-5p, miR-24-3p, and miR-486-5p in tumor-derived exosomes from adenocarcinoma and SCC patients compared with healthy individuals were verified. Meanwhile, the exosomal level of let-7e-5p was remarkably decreased in adenocarcinoma and SCC samples (Fig. 2A). Our data showed that both exosomal levels of miR-181-5p and miR-361-5p identified NSCLC patients from healthy volunteers. Furthermore, the two miRNAs in adenocarcinoma patients were 10–20 times more than those in SCC patients (Fig. 2B). The miR-320b was overexpressed in both adenocarcinoma and SCC patients compared with healthy subjects. Meanwhile, the exosomal level of miR-320b in SCC plasma was over 20 times than that in adenocarcinoma samples (Fig. 2C). Specific downregulated expression of miR-30a-3p and miR-30e-3p in adenocarcinoma patients and decreased expression of miR-10b-5p and miR-15b-5p in SCC patients were detected in concert with the miRNA-seq data (Fig. 2D and E; Supplementary Table S2). The robustness of our miRNA-seq profiling was validated by our qPCR data. The miR-181-5p, miR-30a-3p, miR-30e-3p, and miR-361-5p were adenocarcinoma-specific, and miR-10b-5p, miR-15b-5p, and miR-320b were SCC-specific.
qPCR data on miRNA expression levels of select miRNAs in the validation set. A, The relative expression of let-7b-5p, miR-24-3p, miR-486-5p, and let-7e-5p for healthy controls (gray), adenocarcinoma (AC; red), and SCC patients (purple). One numeric difference in ΔCt represents a 2-fold difference in the amount of validated miRNAs (ΔCt: Ct single sample miR − Ct single sample cel-miR-39). The relative difference between the groups can be calculated as 2ΔCt. Log10 of the median fold change in expression levels of validated miR-181b-5p, miR-361-5p (B), and miR-320b (C). The relative miR-30a-3p, miR-30e-3p (D) and miR-10b-5p, miR-15b-5p (E) levels in health controls, adenocarcinoma, and SCC were detected by qPCR in the validation set (**, P < 0.01; ***, P < 0.001).
qPCR data on miRNA expression levels of select miRNAs in the validation set. A, The relative expression of let-7b-5p, miR-24-3p, miR-486-5p, and let-7e-5p for healthy controls (gray), adenocarcinoma (AC; red), and SCC patients (purple). One numeric difference in ΔCt represents a 2-fold difference in the amount of validated miRNAs (ΔCt: Ct single sample miR − Ct single sample cel-miR-39). The relative difference between the groups can be calculated as 2ΔCt. Log10 of the median fold change in expression levels of validated miR-181b-5p, miR-361-5p (B), and miR-320b (C). The relative miR-30a-3p, miR-30e-3p (D) and miR-10b-5p, miR-15b-5p (E) levels in health controls, adenocarcinoma, and SCC were detected by qPCR in the validation set (**, P < 0.01; ***, P < 0.001).
Differential miRNA expression between circulating plasma and tumor-derived exosomes in a validation set
Circulating miRNAs are studied extensively as cancer diagnostic biomarkers in lung cancer and other types of carcinomas. However, the expression of the same targets is inconsistent in serum, plasma, or other bodily fluids in different reports (37–39, 41–44). Previous studies have demonstrated the enrichment of miRNAs in exosomes (9, 28, 31, 37, 40, 45). The expression of select miRNAs, miR-21-5p, and miR-24-3p was analyzed in tumor-derived exosomal and circulating plasma in this study, due to their important roles in tumorigenesis. The normalized Ct values of the individual miRNAs in all tumor-derived exosomes were plotted and compared with those in all circulating plasma samples to examine the systematic variation. Very low correlations between the miRNA expression levels in tumor-derived exosomes and circulating plasma samples from the same individuals were observed. None of the individual miR-21 and miR-24 showed any appreciable correlation between the tumor-derived exosomes and those from plasma with correlation coefficients below 0.3 (Fig. 3A and B). Both miR-21-5p and miR-24-3p were concentrated in exosomes.
The correlation of tumor-derived exosomal and circulating plasma (A) miR-24-3p and (B) miR-21-5p expression. Normalized Ct values from plasma tumor-derived exosome (x-axis) and circulating plasma (y-axis) miRNAs are plotted for all ten samples. The relative expression of let-7b-5p, miR-181-5p, and miR-486-5p in adenocarcinoma (AC; C) and let-7b-5p, miR-320b, and miR-486-5p in SCC (D) were evaluated as the difference in threshold cycle number between exosomes and exosomes-depleted supernatants of plasma. One numeric difference in ΔCt represents a 2-fold difference in the amount of validated miRNAs (ΔCt: Ct single sample miR − Ct single sample cel-miR-39). The expression correlation through normalized Ct value comparison in neoplastic vs. normal tissues-derived and exosome-derived let-7b-5p (E), miR-23a-3p (F), and let-7e-5p (G).
The correlation of tumor-derived exosomal and circulating plasma (A) miR-24-3p and (B) miR-21-5p expression. Normalized Ct values from plasma tumor-derived exosome (x-axis) and circulating plasma (y-axis) miRNAs are plotted for all ten samples. The relative expression of let-7b-5p, miR-181-5p, and miR-486-5p in adenocarcinoma (AC; C) and let-7b-5p, miR-320b, and miR-486-5p in SCC (D) were evaluated as the difference in threshold cycle number between exosomes and exosomes-depleted supernatants of plasma. One numeric difference in ΔCt represents a 2-fold difference in the amount of validated miRNAs (ΔCt: Ct single sample miR − Ct single sample cel-miR-39). The expression correlation through normalized Ct value comparison in neoplastic vs. normal tissues-derived and exosome-derived let-7b-5p (E), miR-23a-3p (F), and let-7e-5p (G).
In addition to the differential expression pattern, we also evaluated the selected miRNAs in exosomes-depleted plasma supernatants and found distinct expression between deposits and supernatants after ultracentrifugation. The expression of let-7b-5p and miR-486-5p, which could discriminate NSCLC patients from health individuals, was abundant in exosomes instead of exosomes-depleted plasma (Fig. 3C and D). The adenocarcinoma-specific miR-181b-5p and SCC-specific miR-320b were also concentrated in exosomes (Fig. 3C and D). Similarly, the Ct values of several targets in tumor tissues, adjacent normal tissues, and matched plasma exosomes spiked with cel-miR-39 were analyzed. It was found that let-7b-5p, miR-23a-3p, and let-7e-5p were closely related between tissues and circulating exosomes according to correlation coefficients (Fig. 3E–G).
Diagnostic accuracy of exosomal miRNA panels as diagnostic biomarkers to detect early-stage adenocarcinoma and SCC patients in a symptomatic set
To evaluate the early diagnostic value of the miRNA-seq profiling data for NSCLC, we selected let-7b-5p, let-7e-5p, miR-23a-3p, and miR-486-5p and measured the normalized Ct values using qPCR in a symptomatic set with 60 subjects (Supplementary Fig. S3; Table 1). Forty-three NSCLC patients out of 60 individuals were identified. The combined Ct values of miR-181b-5p and miR-361b-5p, as well as miR-10b-5p and miR-320b, were measured to further identify 31 adenocarcinoma patients and 11 SCC patients from the 43 considered NSCLC patients, respectively (Supplementary Fig. S3). The four miRNAs for NSCLC diagnosis exhibited an AUC value of 0.899 in distinguishing NSCLC patients from non-NSCLC individuals with a sensitivity of 80.25% and a specificity of 92.31% (Fig. 4A). The two miRNAs for adenocarcinoma diagnosis exhibited an AUC value of 0.936 in distinguishing adenocarcinoma patients from considered NSCLC patients with a sensitivity of 80.65% and a specificity of 91.67% (Fig. 4B). The two miRNAs for SCC diagnosis exhibited an AUC value of 0.911 in distinguishing SCC patients from considered NSCLC patients with a sensitivity of 83.33% and a specificity of 90.32% (Fig. 4C). The four miRNA panels could serve as primary diagnostic biomarkers for NSCLC. By involving adenocarcinoma- or SCC-specific miRNAs in diagnosis, outcomes could improve with further pathologic diagnosis.
Diagnostic values of miRNAs in exosomes by qPCR. The ROC and AUC were used to determine the sensitivity and specificity of select miRNAs. AUC for miRNAs demonstrates accuracy in differentiating NSCLC patients or adenocarcinoma (AC) and SCC out of the symptomatic set of subjects or suspected NSCLC patients in terms of sensitivity and specificity, respectively. A, ROC curve analysis of ΔCt summation of let-7b-5p, let-7e-5p, miR-24-5p, and miR-21-5p in the exosomes of 47 NSCLC patients and 13 non-NSCLC individuals produces an AUC value of 0.899, a sensitivity of 80.25% and a specificity of 92.31% in differentiating NSCLC patients out of the symptomatic set. B, Combining miR-181-5p and miR-361-5p created an AUC value of 0.936, a sensitivity of 80.65% and a specificity of 91.67% in identifying adenocarcinoma patients out of 43 suspected NSCLC patients. C, miR-320b and miR-10b-5p by qPCR ΔCt summation produces an AUC value of 0.911, a sensitivity of 83.33% and a specificity of 90.32% in identifying SCC patients out of 43 suspected NSCLC patients.
Diagnostic values of miRNAs in exosomes by qPCR. The ROC and AUC were used to determine the sensitivity and specificity of select miRNAs. AUC for miRNAs demonstrates accuracy in differentiating NSCLC patients or adenocarcinoma (AC) and SCC out of the symptomatic set of subjects or suspected NSCLC patients in terms of sensitivity and specificity, respectively. A, ROC curve analysis of ΔCt summation of let-7b-5p, let-7e-5p, miR-24-5p, and miR-21-5p in the exosomes of 47 NSCLC patients and 13 non-NSCLC individuals produces an AUC value of 0.899, a sensitivity of 80.25% and a specificity of 92.31% in differentiating NSCLC patients out of the symptomatic set. B, Combining miR-181-5p and miR-361-5p created an AUC value of 0.936, a sensitivity of 80.65% and a specificity of 91.67% in identifying adenocarcinoma patients out of 43 suspected NSCLC patients. C, miR-320b and miR-10b-5p by qPCR ΔCt summation produces an AUC value of 0.911, a sensitivity of 83.33% and a specificity of 90.32% in identifying SCC patients out of 43 suspected NSCLC patients.
Bioinformatics analysis for selected miRNAs and their targets
Not only complicated miRNAs profiling in NSCLC patients, health donors plasma exosomes, and matched tumor tissues by qPCR were performed, but also an enrichment of potential target genes of selected miRNAs in oncogenesis-related pathway was carried out in this study (Supplementary Table S3). We found some of predictive targets, such as IGF1R, IGF2, MAPK8, AKT3, etc., participated in canonical signaling pathways, like MAPK, Insulin, and TGFβ signaling and HMGA2, PAX5 transcriptional misregulated in cancer (Supplementary Table S3). In addition, several genes like AKT3, CDK6, NOTCH2, and PTEN were targeted by different miRNAs simultaneously (Supplementary Table S3).
Discussion
Recently, extracellular miRNAs have attracted major interest as a method to diagnose tumorigenesis or evaluate prognosis after tumor resection. Exosomal miRNAs, composed of cell-free nucleic acids, could be novel and functional biomarkers for cancer detection. In this study, a comprehensive analysis of tumor-derived exosomal miRNA profiles was performed by next-generation sequencing. There were 11 and 6 miRNAs expressed at remarkably higher levels, 13 and 8 miRNAs expressed at lower levels in adenocarcinoma and SCC patients, respectively, compared with healthy volunteers (Fig. 1; Table 2). Furthermore, 6 adenocarcinoma-dependent and 2 SCC-specific tumor-derived exosomal miRNAs that were expressed at higher levels, and 7 adenocarcinoma-dependent and 2 SCC-specific miRNAs that were expressed at significantly lower levels were validated. The reliability of our miRNA-seq data was verified with several proven diagnostic potential miRNAs for NSCLC and other types of carcinomas as reported in previous studies, such as let-7, miR-21, miR-24, and miR-486 (12, 34, 40, 46). We also found novel adenocarcinoma- and SCC-specific biomarkers, such as miR-361b-5p and miR-10b-5p, suggesting that they are effective indicators in adenocarcinoma and SCC diagnosis (Figs. 4B and C).
Exosome isolation methods are explored extensively in different cell culture supernatants and body fluids such as plasma, serum, and urine samples due to their potential value of disease diagnosis (27, 28, 46). Modified techniques for isolating exosomes were applied in RNA profiling and proteomic analyses in a sense of diverse (47). Urinary exosome isolation could be disturbed by THP protein and pH value which could cause somehow unstable exosomes content (46). We found that the concentration of lipoidemia in blood samples also interfered the yield rate of exosomes as demonstrated by three commercial exosome isolation kits. Generally, ultracentrifugation, sedimentation by polymers, ultrafiltration by nanomembranes, and immunoaffinity capture are commonly used methods for exosome isolation (27, 47). Ultracentrifugation is the standard isolation method, which is easily handled but time consuming. Immunoaffinity exosomes capture relies on antibody efficiency and skilled processing, and it is limited in lab currently. The other two methods are commercialized with different diameter distribution of small particles between different kits. More effective antibodies combination and automatic microfluidic chips could benefit large-scale clinical application of exosome-based diagnosis in the future (47).
In this study, a modified method was applied to capture tumor-derived exosomes (TME). It was observed that TMEs were only enriched in adenocarcinoma and SCC patients but not in healthy individuals (Supplementary Fig. S1). Although NS300 data detected little EpCAM positive signal in control samples, we speculated that peripheral blood contains circulating stem cells and the debris of epithelial cells. Comparing TME miRNAs to total plasma miRNAs could eliminate the interference of exosomal miRNAs secreted by normal cells (28, 34). The circulating plasma miRNA levels evaluated by qPCR did not correlate with those of tumor-derived exosomal miRNAs (Fig. 3), suggesting that the content of cell-free plasma samples could be different from plasma exosomes. The miRNA expression level used for cancer diagnosis or prognosis could vary from circulating RNA to exosomal RNA and cause diverging outcomes. The results of this study could explain some of the phenomena observed in previous studies where the same miRNAs showed different expression patterns among serum, plasma or cell-free exosomes (26, 38).
The miRNAs involved in this study were from clinical stage I NSCLC patients (Table 1). However, miR-486 was highly relevant to the survival of advanced stage NSCLC patients (9). Both miR-21 and miR-24 could be used as diagnostic and prognostic biomarkers, and even be detected in sputum or bronchoalveolar lavage fluid (10, 12, 26, 45). Therefore, further validation is required in samples from advanced-stage patients with other types of bodily fluids to refine the miRNA combination and assess the accuracy and sensitivity of these miRNAs as biomarkers. Therefore, the findings in this study only suggest that these miRNAs are suitable biomarkers for the detection of early stage NSCLC.
The expression of let-7, miR-21, miR-24, and miR-30 as a diagnostic biomarker had been reported in several other kinds of cancers; even adenocarcinoma-specific miR-181b-5p and SCC-specific miR-15b-5p were measured in prostate and liver cancer samples (19, 38, 39, 43, 48). The findings of this study indicated that these exosomal miRNAs may be common characteristics of cancer patients. Total miRNAs from circulating plasma may be composed of endogenous cellular miRNAs derived from the debris of all kinds of cells, which may explain the differential expression of miR-21-5p and miR-24-3p between tumor-derived exosomes and circulating plasma (Fig. 3; ref. 49). In addition, circulating plasma miRNAs, which are not associated with exosomes, were reported to have differential stability when treated by RNase A (50). This finding suggests that exosomal miRNAs are more suitable for developing diagnostic biomarkers because of their stability and miRNA enrichment. The adenocarcinoma- or SCC-specific miRNAs validated in this study demonstrated that exosomes are actively excreted from cancer cells and that their specific miRNA components depend on the cells from which they originated.
In summary, several miRNAs or miRNA panels from plasma or serum have been used for the early diagnosis of NSCLC. In this study, the unique properties of adenocarcinoma- or SCC-specific tumor-derived exosomal miRNAs were revealed. These miRNAs may be promising and effective candidates in the development of highly sensitive, noninvasive biomarkers for early NSCLC diagnosis.
Disclosure of Potential Conflicts of Interest
No potential conflicts of interest were disclosed.
Authors' Contributions
Conception and design: D. Xie, C. Xie
Development of methodology: H. Chen, S. Fei, D. Chen, X. Cai, L. Liu, L. Zhao, M. Su, L. Shen
Acquisition of data (provided animals, acquired and managed patients, provided facilities, etc.): H. Chen, D. Chen, B. Lin, L. Zhao, H. Pan, L. Shen
Analysis and interpretation of data (e.g., statistical analysis, biostatistics, computational analysis): X. Jin, Y. Chen, H. Chen, S. Fei, L. Shen
Writing, review, and/or revision of the manuscript: X. Jin, H. Chen, S. Fei, H. Su, L. Shen, C. Xie
Administrative, technical, or material support (i.e., reporting or organizing data, constructing databases): D. Xie
Study supervision: C. Xie
Grant support
The study was partially supported by a grant from the National Natural Science Foundation of China (11675122) and the Natural Science Foundation of Zhejiang Province (LY16H160046 and LY17H160051).
The costs of publication of this article were defrayed in part by the payment of page charges. This article must therefore be hereby marked advertisement in accordance with 18 U.S.C. Section 1734 solely to indicate this fact.
References
Supplementary data
The raw miRNA-seq data



