Abstract
Purpose: The AMP-activated protein kinase (AMPK) serves as an energy sensor in eukaryotic cells and occupies a central role in linking metabolism and cancer development. However, the phosphorylation status of AMPK and its therapeutic value in human hepatocellular carcinoma (HCC) remain unclear.
Experimental Design: The phosphorylation status of AMPK (Thr172) was determined by immunoblotting and immunostaining in specimens from 273 patients with HCC (including 253 patients with hepatitis B virus -related HCC). Kaplan–Meier survival analysis was used to determine the correlation with prognosis. The effects of therapeutic metformin/AMPK activation were assessed in cultured human HCC cell lines and primary HCC cells in vitro and in xenograft tumors model in vivo. To define the mechanisms of anticancer effects of metformin, we examined its influence on AMPK activation and NF-κB pathway.
Results: AMPK is dysfunctional in patients with HCC, and low p-AMPK staining is correlated with aggressive clinicopathologic features and poor prognosis. Activation of AMPK by metformin not only inhibited HCC cells growth in vitro and in vivo, but also augmented cisplatin-induced growth inhibition in HCC cells. Knockdown of AMPKα expression can greatly decrease the inhibitory effect of metformin, indicating that AMPK activation is required for the anticancer action of metformin. Mechanistically, metformin/AMPK activation inhibited NF-κB signaling through upregulation of IκBα. Activation of NF-κB signaling by ectopic expression of P65 or overexpression of an undegradable mutant form of IκBα attenuated the anticancer effects of metformin.
Conclusions: These results present novel insight into a critical role of AMPK in HCC progression. Anticancer effects of therapeutic metformin/AMPK activation unravel metformin's potential in treatment of HCC. Clin Cancer Res; 19(19); 5372–80. ©2013 AACR.
Hepatocellular carcinoma (HCC) is a major health problem with 700,000 new cases per year worldwide. The AMP-activated protein kinase (AMPK) occupies a central role in linking metabolism and cancer development. In this study, through large-scale analysis of specimens, we showed for the first time that AMPK is dysfunctional in patients with HCC, and low p-AMPK staining is correlated with aggressive clinicopathologic features and poor prognosis. Moreover, in vitro and in vivo study also revealed that activation of AMPK by metformin inhibited NF-κB and STAT3 signaling activity, and thus inhibited HCC cells growth. Therefore, low p-AMPK expression could serve as a valuable predicting factor for recurrence and poor survival of patients with HCC, and therapeutic metformin/AMPK activation could be useful for the treatment of HCC.
Introduction
Hepatocellular carcinoma (HCC) is the third leading cause of cancer-related mortality worldwide (1). Although the short-term prognosis of HCC has been improved, the long-term prognosis of HCC remains dismal even after radical excision. Therefore, it is necessary to identify novel effective therapeutic strategies for the management of HCC (2).
The AMP-activated protein kinase (AMPK) is a highly conserved heterotrimeric serine/threonine kinase. It serves as an energy sensor in all eukaryotic cells (3) and also occupies a central role in linking metabolism and cancer development (4). AMPK is activated typically by an increase in the cellular AMP/ATP ratio under conditions such as glucose deprivation, hypoxia, ischemia, and heat shock (5). In addition, it is also activated by several hormones and cytokines such as adiponectin and leptin and by the antidiabetic drug metformin (6). Once activated, AMPK promotes energy production and limits energy usage to ensure cellular survival (5).
Various molecules and signaling pathways have been identified to be regulated by AMPK (7). Recent studies also indicate that AMPK activation strongly suppresses cell proliferation in nonmalignant cells, as well as in tumor cells. AMPK mediates these effects through multiple mechanisms including regulation of cell cycle, apoptosis, autophagy, and inhibition of protein synthesis, de novo fatty acid synthesis (8). Altered levels of AMPK have been linked with many human diseases including cancer, and the modulation of AMPK has emerged as an important target for the treatment of obesity, diabetes, and cancer.
Despite the growing evidence to a link between AMPK and cancer, little is known about the phosphorylation status of AMPK and its significance in human HCC. The objective of the present study was to evaluate the state of AMPK phosphorylation in HCC and determine its prognostic value in patients with HCC. In particular, we explored the effects of therapeutic metformin/AMPK activation on HCC cell growth in vitro and in vivo. We also identified the signaling pathway by which AMPK activation inhibits HCC cell growth.
Materials and Methods
Collection of human tissue specimen
Ten human normal liver tissues were obtained from the distal normal liver tissue (at least 2 cm away from the hemangioma front) of patients with liver hemangioma. Formalin-fixed and paraffin-embedded HCC tissues from 273 consecutive patients and fresh-frozen HCC tissues from 19 patients who underwent radical resection in Eastern Hepatobiliary Surgery Hospital (Shanghai, China) from September 2005 to July 2009 were retrieved for immunohistochemical or Western blot analysis. All human sample collection procedures were approved by the Ethical Review Committee of the Hospital. Informed consent was obtained in all cases before surgery. The diagnosis of HCC was confirmed by pathologic results. All patients were followed up until December 2011, with a median observation time of 32 months. Overall survival (OS) was defined as the interval between the dates of surgery and death. Time to recurrence (TTR) was defined as the interval between the dates of surgery and first recurrence of disease; if recurrence was not diagnosed, patients were censored on the date of death or the last follow-up. First recurrence was classified as recurrence, distant recurrence, or a combination of both (9).
Statistical analysis
Values presented are expressed as mean ± SD. After acquiring all data for histologic parameters and in vitro assays, Fisher exact test and Student t test were applied to determine statistical significance. Kaplan–Meier analysis, log-rank tests, and Cox regression analysis were used for survival analysis. Data analysis was conducted by the SPSS software (version 16; SPSS).
Chemicals and reagents, histopathologic and immunohistochemical evaluation, cell culture, RNA extraction and real-time PCR (RT-PCR), Western blot assay, dual-luciferase reporter system, ELISA, in vivo tumorigenicity experiments, siRNA transfections, and isolation of primary HCC cells have been described in Supplementary Materials and Methods.
Results
Expression of p-AMPK in HCC tissues
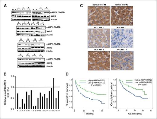
We first evaluated the status of AMPK phosphorylation in normal human liver and paired tumorous and nontumorous HCC samples. As shown in Fig. 1A and B, normal liver tissues showed strong p-AMPK (Thr172) expression. In 18 of the 19 specimens, significant decreased level of p-AMPK (normalized by corresponding total AMPK expression level) was observed in tumors relative to paired nontumorous tissues. Furthermore, immunohistochemical analysis also showed that p-AMPK level was down-regulated in 61.8% (81/131) of the patients with HCC (Fig. 1C). These data revealed that p-AMPK expression was downregulated in a vast majority of HCC tissues.
p-AMPK downregulation is a common event in HCC tissues, and low p-AMPK expression correlates with poor prognosis of HCC. A–C, representative Western blot analysis showing (A and B) and immunohistochemical staining (C) of the expression of p-AMPK in normal liver tissues (N), tumor tissues (T), and paired peritumor tissues (L). B, p-AMPK/AMPK ratios of tumor tissues were also expressed as fold change of paired peritumor tissues. D, the OS time and TTR of 252 patients with HCC were compared between the low and high p-AMPK groups.
p-AMPK downregulation is a common event in HCC tissues, and low p-AMPK expression correlates with poor prognosis of HCC. A–C, representative Western blot analysis showing (A and B) and immunohistochemical staining (C) of the expression of p-AMPK in normal liver tissues (N), tumor tissues (T), and paired peritumor tissues (L). B, p-AMPK/AMPK ratios of tumor tissues were also expressed as fold change of paired peritumor tissues. D, the OS time and TTR of 252 patients with HCC were compared between the low and high p-AMPK groups.
Low p-AMPK expression correlated with poor prognosis of HCC
Furthermore, based on the immunohistochemical analysis of HCC tissues, all 273 patients with HCC were divided into two groups: high p-AMPK expression group (n = 76) and low p-AMPK expression group (n = 197). Intriguingly, as shown in Table 1, patients in low-expression group were significantly associated with aggressive clinicopathologic features [high-serum α-fetoprotein (AFP) level, incomplete tumor encapsulation, late tumor–node–metastasis (TNM) stage, portal venous invasion, and distant metastasis]. To further evaluate its prognostic value, p-AMPK expression was examined by immunohistochemistry (IHC) in sections from 252 HCC specimens with TTR and OS time. Kaplan–Meier survival analysis revealed that the prognosis of the patients with HCC with lower p-AMPK expression (n = 183) in tumor tissues was worse than those with higher p-AMPK expression (n = 69; Fig. 1D). Then multivariate survival analysis was conducted to identify the prognostic factors for recurrence. As shown in Table 2, low p-AMPK expression was found to be an independent poor prognostic factor for recurrence in the patient. These data suggested that low p-AMPK expression correlated with recurrence and poor survival of patients with HCC.
Correlation between expression of p-AMPK (Thr172) and clinicopathological characteristics in 273 HCCs
| . | High p-AMPK . | Low p-AMPK . | . |
|---|---|---|---|
| . | (Thr172; n = 76) . | (Thr172; n = 197) . | Pa . |
| Age | |||
| <50 | 43 | 109 | 0.892 |
| ≥50 | 33 | 88 | |
| Gender | |||
| Male | 67 | 165 | 0.451 |
| Female | 9 | 32 | |
| HBV Infection | |||
| Yes | 69 | 184 | 0.446 |
| No | 7 | 13 | |
| AFP (ng/mL) | |||
| ≥200 | 24 | 109 | 0.000448 |
| <200 | 52 | 88 | |
| Liver cirrhosis | |||
| Yes | 56 | 147 | 0.878 |
| No | 20 | 50 | |
| Maximal tumor size (cm) | |||
| <5 | 24 | 67 | 0.775 |
| ≥5 | 52 | 130 | |
| Tumor multiplicity | |||
| Single | 66 | 153 | 0.0932 |
| Multiple | 10 | 44 | |
| Tumor encapsulation | |||
| Incomplete | 35 | 131 | 0.00235 |
| Complete | 41 | 66 | |
| Edmondson grade | |||
| I/II | 23 | 28 | 0.00324 |
| III/IV | 53 | 169 | |
| Pathologic TNM stage | |||
| Early stage (I-II) | 56 | 95 | 0.00014 |
| Late stage (III) | 20 | 102 | |
| Portal vein thrombosis | |||
| Absence | 70 | 150 | 0.00207 |
| Gross | 6 | 47 | |
| Distant metastasis | |||
| Absent | 73 | 163 | 0.00281 |
| Present | 3 | 34 | |
| Child-Pugh stageb | |||
| A | 72 | 183 | 0.78677 |
| B | 4 | 14 | |
| MELDc Score | |||
| <10 | 71 | 188 | 0.99999 |
| ≥10 | 3 | 9 | |
| . | High p-AMPK . | Low p-AMPK . | . |
|---|---|---|---|
| . | (Thr172; n = 76) . | (Thr172; n = 197) . | Pa . |
| Age | |||
| <50 | 43 | 109 | 0.892 |
| ≥50 | 33 | 88 | |
| Gender | |||
| Male | 67 | 165 | 0.451 |
| Female | 9 | 32 | |
| HBV Infection | |||
| Yes | 69 | 184 | 0.446 |
| No | 7 | 13 | |
| AFP (ng/mL) | |||
| ≥200 | 24 | 109 | 0.000448 |
| <200 | 52 | 88 | |
| Liver cirrhosis | |||
| Yes | 56 | 147 | 0.878 |
| No | 20 | 50 | |
| Maximal tumor size (cm) | |||
| <5 | 24 | 67 | 0.775 |
| ≥5 | 52 | 130 | |
| Tumor multiplicity | |||
| Single | 66 | 153 | 0.0932 |
| Multiple | 10 | 44 | |
| Tumor encapsulation | |||
| Incomplete | 35 | 131 | 0.00235 |
| Complete | 41 | 66 | |
| Edmondson grade | |||
| I/II | 23 | 28 | 0.00324 |
| III/IV | 53 | 169 | |
| Pathologic TNM stage | |||
| Early stage (I-II) | 56 | 95 | 0.00014 |
| Late stage (III) | 20 | 102 | |
| Portal vein thrombosis | |||
| Absence | 70 | 150 | 0.00207 |
| Gross | 6 | 47 | |
| Distant metastasis | |||
| Absent | 73 | 163 | 0.00281 |
| Present | 3 | 34 | |
| Child-Pugh stageb | |||
| A | 72 | 183 | 0.78677 |
| B | 4 | 14 | |
| MELDc Score | |||
| <10 | 71 | 188 | 0.99999 |
| ≥10 | 3 | 9 | |
aFisher exact test.
bNo patients with Child-Pugh C were included.
cMELD (the model for end-stage liver disease). Significant results (P < 0.05) are given in bold.
Univariate and multivariate Cox regression analysis of risk factors for recurrence
| . | Univariate analysis . | Multivariable analysis . | ||
|---|---|---|---|---|
| Variable . | HR (95% CI) . | P . | HR (95% CI) . | P . |
| Age (≥50 vs. <50) | 1.036 (0.764–1.405) | 0.819 | ||
| Sex (male vs. female) | 0.836 (0.546–1.280) | 0.41 | ||
| HBV Infection (absent vs. present) | 0.968 (0.56–1.674) | 0.907 | ||
| AFP (ng/mL) (<400 vs. ≥400) | 1.815 (1.336–2.466) | 0.00014 | 1.598 (1.163–2.196) | 0.004 |
| Liver cirrhosis (absent vs. present) | 1.062 (0.754–1.496) | 0.731 | ||
| Tumor multiplicity (single vs. multiple) | 1.866 (1.321–2.635) | 0.00040 | 1.811 (1.258–2.608) | 0.001 |
| Maximal tumor size (cm; <5 vs. ≥5) | 1.337 (0.960–1.862) | 0.086 | ||
| Tumor encapsulation (present vs. absent) | 1.667 (1.209–2.299) | 0.0018 | 1.322 (0.947–1.850) | 0.101 |
| Edmondson grade (I/II vs. III/IV) | 1.428 (0.985–2.070) | 0.060 | ||
| Pathologic TNM stage (I–II vs. III) | 1.807 (1.335–2.447) | 0.00013 | 1.092 (0.772–1.545) | 0.617 |
| Portal vein thrombosis (absence vs. gross) | 1.864 (1.300–2.672) | 0.00071 | 1.621 (1.104–2.381) | 0.014 |
| p-AMPK level (low vs. high) | 0.512 (0.352–0.745) | 0.00047 | 0.609 (0.409–0.906) | 0.014 |
| Child-Pugh stage (A vs. B) | 1.190 (0.574–2.467) | 0.648 | ||
| MELDa Score (<10 vs. ≥10) | 1.354 (0.653–2.807) | 0.434 | ||
| . | Univariate analysis . | Multivariable analysis . | ||
|---|---|---|---|---|
| Variable . | HR (95% CI) . | P . | HR (95% CI) . | P . |
| Age (≥50 vs. <50) | 1.036 (0.764–1.405) | 0.819 | ||
| Sex (male vs. female) | 0.836 (0.546–1.280) | 0.41 | ||
| HBV Infection (absent vs. present) | 0.968 (0.56–1.674) | 0.907 | ||
| AFP (ng/mL) (<400 vs. ≥400) | 1.815 (1.336–2.466) | 0.00014 | 1.598 (1.163–2.196) | 0.004 |
| Liver cirrhosis (absent vs. present) | 1.062 (0.754–1.496) | 0.731 | ||
| Tumor multiplicity (single vs. multiple) | 1.866 (1.321–2.635) | 0.00040 | 1.811 (1.258–2.608) | 0.001 |
| Maximal tumor size (cm; <5 vs. ≥5) | 1.337 (0.960–1.862) | 0.086 | ||
| Tumor encapsulation (present vs. absent) | 1.667 (1.209–2.299) | 0.0018 | 1.322 (0.947–1.850) | 0.101 |
| Edmondson grade (I/II vs. III/IV) | 1.428 (0.985–2.070) | 0.060 | ||
| Pathologic TNM stage (I–II vs. III) | 1.807 (1.335–2.447) | 0.00013 | 1.092 (0.772–1.545) | 0.617 |
| Portal vein thrombosis (absence vs. gross) | 1.864 (1.300–2.672) | 0.00071 | 1.621 (1.104–2.381) | 0.014 |
| p-AMPK level (low vs. high) | 0.512 (0.352–0.745) | 0.00047 | 0.609 (0.409–0.906) | 0.014 |
| Child-Pugh stage (A vs. B) | 1.190 (0.574–2.467) | 0.648 | ||
| MELDa Score (<10 vs. ≥10) | 1.354 (0.653–2.807) | 0.434 | ||
aMELD (the model for end-stage liver disease). Significant results (P < 0.05) are given in bold.
Therapeutic metformin/AMPK activation inhibits HCC cells growth in vitro
To address whether modulation of p-AMPK level can affect HCC cells growth, we aimed to activate AMPK in HCC cells. Metformin, a widely used drug for treatment of type II diabetes, is known to activate AMPK in various tissues. As shown in Fig. 2A and Supplementary Fig. S2, treatment of HCC cells with metformin led to significant activation of AMPK and inhibited the growth of HCC cells at a dose and time-dependent manner. Next, we examined whether metformin's inhibitory effect depended on activation of AMPK. For this, we first used AICAR (5-Aminoimidazole-4-carboxamide 1-β-D-ribofuranoside), an AMPK-specific activator. As shown in Supplementary Fig. S3, treatment with AICAR also showed inhibitory effect on HCC cells proliferation. Then, knockdown of AMPK isoforms was conducted by transient transfection of siRNA oligos against two catalytic subunits of AMPKα1 and α2 (Supplementary Fig. S4). We observed that knockdown AMPKα1/2 expression can greatly decrease the inhibitory effect of metformin (Supplementary Fig. S5). These data indicated that metformin inhibited HCC cell growth mainly through activation of AMPK.
Therapeutic metformin/AMPK activation inhibits HCC cells growth and sensitizes HCC cells toward chemotherapy. A, metformin inhibits human HCC cells growth. The results are expressed as the percentage of viable cells over cells in control group. B, metformin decreases clone formation ability of HCC cells. Treatments were conducted in triplicate; representative wells are shown. (*, P < 0.05; **, P < 0.01). C, therapeutic metformin/AMPK activation augmented cisplatin-induced growth inhibition in HCC cells. Left, HepG2 and HCC-LM3 cells were treated with cisplatin, metformin, or their combination for 48 hours. Cell viability was generated by CCK-8 assay. The results are expressed as mean ± SD values from three independent experiments (**, P < 0.01). Right, expression of PARP, p-AMPK, p-PTEN, and Abcg2 was determined via Western blot analysis after treatment with cisplatin, metformin, or their combination for 48 hours. Representative results from three experiments were shown. D, knockdown of AMPKα1/2 abolished the metformin-induced increase in PTEN expression.
Therapeutic metformin/AMPK activation inhibits HCC cells growth and sensitizes HCC cells toward chemotherapy. A, metformin inhibits human HCC cells growth. The results are expressed as the percentage of viable cells over cells in control group. B, metformin decreases clone formation ability of HCC cells. Treatments were conducted in triplicate; representative wells are shown. (*, P < 0.05; **, P < 0.01). C, therapeutic metformin/AMPK activation augmented cisplatin-induced growth inhibition in HCC cells. Left, HepG2 and HCC-LM3 cells were treated with cisplatin, metformin, or their combination for 48 hours. Cell viability was generated by CCK-8 assay. The results are expressed as mean ± SD values from three independent experiments (**, P < 0.01). Right, expression of PARP, p-AMPK, p-PTEN, and Abcg2 was determined via Western blot analysis after treatment with cisplatin, metformin, or their combination for 48 hours. Representative results from three experiments were shown. D, knockdown of AMPKα1/2 abolished the metformin-induced increase in PTEN expression.
Therapeutic metformin/AMPK activation blocks cell cycle, induces cell apoptosis, and sensitizes HCC cells toward chemotherapy
We further investigate the effect of metformin/AMPK activation on other biologic characteristics of HCC cells. Metformin treatment caused cell-cycle block in G0–1 and S phase, induced apoptosis, and decreased clone formation ability of HCC cells (Fig. 2B and Supplementary Fig. S6). Chemoresistance is a major obstacle to the efficacy of chemotherapeutic treatment of HCC. We next studied the potential effect of metformin/AMPK activation on chemosensitivity. As shown in Fig. 2C and Supplementary Fig. S7, cisplatin exerted a stronger inhibitory effect on cells treated with metformin. Because PTEN (deleted on chromosome ten)/Abcg2 has been implicated in HCC resistance toward chemotherapy (10), we next investigated whether this suppressive growth effect of metfomin was mediated through modulation of the PTEN pathway. Western blot analysis revealed that metformin/AMPK activation increased PTEN protein activity, which was accompanied by decreased expression levels of Abcg2, wherever knockdown AMPKα1/2 expression abolished this effect (Fig. 2C and D).
Therapeutic metformin/AMPK activation inhibited NF- κB and IL-6/STAT3 signaling activity
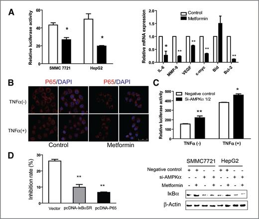
Because NF-κB is critically involved in the regulation of divergent physiologic and pathologic processes (11), we further investigated whether NF-κB is also involved in the inhibitory effects of metformin/AMPK activation in HCC cells. Luciferase assay showed that NF-κB activities were repressed by metformin treatment (Fig. 3A). RT-PCR also showed that metformin treatment repressed NF-κB–regulated gene transcription (Fig. 3A). Interleukin (IL)-6, one of the most important NF-κB–dependent cytokines, is a major STAT3 activator. IL-6/STAT3 signaling pathway has also been closely linked with HCC development (12). As shown in Supplementary Fig. S8A, ELISA assays revealed that metformin treatment decreased IL-6 synthesis and secretion. Western blot analysis also showed that addition of metformin decreased p-STAT3 level both in the rest state and after IL-6 stimulation (Supplementary Fig. S8B).
Therapeutic metformin/AMPK activation inhibited NF-κB and IL-6/STAT3 signaling activity. A, metformin treatment repressed NF-κB reporter gene activity and expression of NF-κB–regulated gene transcription. Left, SMMC7721 or HepG2 cells with or without metformin treatment were transfected with reporter gene. Right, metformin treatment repressed NF-κB–regulated gene transcription. Data represent the mean ± SD of three independent experiments (*, P < 0.05; **, P < 0.01). B, effect of metformin on TNFα-stimulated nuclear translocation of the P65. Cells were fixed, stained, and analyzed using confocal microscopy. Scale bar = 50 μm. C, metformin inhibits NF-κB signaling activity via activation of AMPK. HepG2 cells were transfected with the AMPKα1/2 siRNA or control siRNA, and then incubated with metformin. NF-κB signaling activity was assayed by luciferase assay (top) and IκBα expression was determined by Western blot analysis (bottom). Representative results from three experiments were shown. *, P < 0.05; **, P < 0.01. D, ectopic expression of IκBα superrepressor (IκBαSR) or P65 rescues metformin mediated growth inhibition in SMMC7721 cells. The growth inhibition rate was detected by CCK-8. The results are expressed as mean ± SD values from three independent experiments (**, P < 0.01).
Therapeutic metformin/AMPK activation inhibited NF-κB and IL-6/STAT3 signaling activity. A, metformin treatment repressed NF-κB reporter gene activity and expression of NF-κB–regulated gene transcription. Left, SMMC7721 or HepG2 cells with or without metformin treatment were transfected with reporter gene. Right, metformin treatment repressed NF-κB–regulated gene transcription. Data represent the mean ± SD of three independent experiments (*, P < 0.05; **, P < 0.01). B, effect of metformin on TNFα-stimulated nuclear translocation of the P65. Cells were fixed, stained, and analyzed using confocal microscopy. Scale bar = 50 μm. C, metformin inhibits NF-κB signaling activity via activation of AMPK. HepG2 cells were transfected with the AMPKα1/2 siRNA or control siRNA, and then incubated with metformin. NF-κB signaling activity was assayed by luciferase assay (top) and IκBα expression was determined by Western blot analysis (bottom). Representative results from three experiments were shown. *, P < 0.05; **, P < 0.01. D, ectopic expression of IκBα superrepressor (IκBαSR) or P65 rescues metformin mediated growth inhibition in SMMC7721 cells. The growth inhibition rate was detected by CCK-8. The results are expressed as mean ± SD values from three independent experiments (**, P < 0.01).
Because NF-κB activation requires nuclear translocation of P65 subunit of NF-κB, we examined the subcellular localization of TNF-α–activated P65 in the presence of metformin using immunofluorescent confocal microscopy. After a 1-hour treatment with 100 ng/mL TNFα, there was extensive nuclear staining for the P65 protein (Fig. 3B). However, pretreatment with 5 mmol/L metformin blocked TNFα-stimulated translocation of P65 from cytoplasm to nuclear. We also observed an inverse relationship between p-AMPK expression and p65 nuclear staining using immunohistochemistry (IHC) in 82 human HCC tissues (Supplementary Fig. S9).
The activity of NF-κB is tightly regulated by interaction with inhibitory IκB proteins. To determine whether metformin attenuated IκBα degradation, we measured the level of total IκBα by Western blot analysis. As shown in Fig. 3C, metformin treatment increased the expression of IκBα in both HepG2 and SMMC7721 cells. Consistent with metformin, activation of AMPK by AICAR had similar inhibitory effect on NF-κB activities (Supplementary Fig. S10). Conversely, knockdown of AMPKα1/2 expression not only resulted in increased NF-κB activities, but also inhibited the upregulation of IκBα expression by metformin treatment (Fig. 3C). These data further verified that metformin inhibits NF-κB activity via activation of AMPK.
Furthermore, to investigate whether metformin/AMPK activation inhibited HCC cell growth through inhibition of NF-κB signaling, SMMC7721 cells were transfected with P65 to activate NF-κB signaling (Supplementary Fig. S11). As shown in Fig. 3D, forced expression of P65 attenuated the effect of metformin. Because metformin inhibited NF-κB signaling activity through upregulation of IκBα, we next investigated whether the inhibitory effect of metformin can also be rendered on HCC cells overexpressing an undegradable mutant form of IκB [IκBα superrepressor (IκBαSR)]. As expected, transfection of IκBαSR also attenuated the growth inhibiting effects of metformin (Fig. 3D). In addition, transfection of IκBαSR also prevented metformin-induced upregulation of PTEN expression (Supplementary Fig. S12), suggesting that metformin increased PTEN expression through inhibition of NF-κB activation. Together, these data suggested that metformin/AMPK activation inhibited IκBα degradation and thus decreased NF-κB and IL-6/STAT3 signaling activity. The anticancer effects of metformin are mediated, at least in part, by inhibiting NF-κB and IL-6/STAT3 signaling activity.
Therapeutic metformin/AMPK activation inhibits HCC cells growth in vivo
To evaluate the antitumor effects of metformin in vivo, we generated HCC tumor xenografts by subcutaneous inoculation of SMMC7721 or HCC-LM3 cells in nude mice. Mice were daily treated with vehicle or metformin for 7 to 8 weeks. During the treatment, metformin did not significantly affect body weight, average blood glucose level, and liver function of the mice (Supplementary Fig. S13). As shown in Fig. 4A, metformin administration significantly inhibited the growth of SMMC7721 or HCC-LM3 cell-derived tumors over the course of the experiment. Moreover, metformin-treated tumors exhibited enhanced AMPK phosphorylation and reduced Stat3 phosphorylation, which was accompanied by a decrease of Ki67 staining and an increase of IκBα (Fig. 4B).
Therapeutic metformin/AMPK activation inhibits HCC cells growth in vivo and primary HCC cells in vitro. A and B, SMMC7721 or HCC-LM3 cells were injected subcutaneously in the right flank of male nude mice. A, tumor growth curve after administration of vehicle (squares) or metfomin (circles). Results represent the mean ± SD of 8 mice in each group. Representative images of the dissected tumors after treatment are shown. *, P < 0.05; **, P < 0.01. B, Hematoxylin and eosin (H&E) and immunostaining of p-AMPK, Ki67, and active caspase-3 expression in tumor tissues were shown (top). Western blot analyses of representative tumors for each group are shown (bottom). C and D, freshly isolated HCC cells were treated with various concentrations of metformin for 24 or 48 hours. C, a cell viability assay (CCK-8) was conducted. The results are expressed as the percentage of viable cells over cells in control group. D, metformin induces apoptosis in primary HCC cells. Primary HCC cells were exposed to metformin (5 mmol/L) for 48 hours and then labeled with Annexin V. The results are expressed as mean ± SD values from three independent experiments. *, P < 0.05; **, P < 0.01.
Therapeutic metformin/AMPK activation inhibits HCC cells growth in vivo and primary HCC cells in vitro. A and B, SMMC7721 or HCC-LM3 cells were injected subcutaneously in the right flank of male nude mice. A, tumor growth curve after administration of vehicle (squares) or metfomin (circles). Results represent the mean ± SD of 8 mice in each group. Representative images of the dissected tumors after treatment are shown. *, P < 0.05; **, P < 0.01. B, Hematoxylin and eosin (H&E) and immunostaining of p-AMPK, Ki67, and active caspase-3 expression in tumor tissues were shown (top). Western blot analyses of representative tumors for each group are shown (bottom). C and D, freshly isolated HCC cells were treated with various concentrations of metformin for 24 or 48 hours. C, a cell viability assay (CCK-8) was conducted. The results are expressed as the percentage of viable cells over cells in control group. D, metformin induces apoptosis in primary HCC cells. Primary HCC cells were exposed to metformin (5 mmol/L) for 48 hours and then labeled with Annexin V. The results are expressed as mean ± SD values from three independent experiments. *, P < 0.05; **, P < 0.01.
Therapeutic metformin/AMPK activation inhibits primary HCC cells growth
To explore the effect of therapeutic metformin/AMPK activation on the proliferation of primary HCC cells, freshly isolated primary HCC cells were treated with metformin. As shown in Fig. 4C and D, metformin exerted inhibitory effects at a dose- and time-dependent manner and induced apoptosis on the primary HCC cells. Western blot analysis further confirmed that metformin enhanced AMPK phosphorylation, increased PTEN phosphorylation, and reduced STAT3 phosphorylation, which was accompanied by an increase of IκBα expression level (Supplementary Fig. S14). These data further verified that therapeutic metformin/AMPK activation elicits anticancer effects on primary HCC cells.
Discussion
In mammals, AMPK has been described as a sensor of cellular and whole-body energy homeostasis (13). Thus, AMPK is a widely accepted pharmacologic target for the treatment of metabolic syndrome and type II diabetes. During the last 10 years, there is a considerable amount of evidence showing that AMPK is implicated in cancer cell growth and metabolism (14). By regulating a variety of tissue- and cell-specific downstream targets, AMPK controls intracellular energy homeostasis to maintain the proper growth rates (15). Likewise, under conditions of metabolic stress, AMPK activation can regulate various processes, including development, cell-cycle progression, apoptosis, and autophagy. Inactivation of AMPK has been implicated in tumorigensis and malignant behaviors in several cancers, including prostate, lung, and breast.
Despite the fact that hepatitis B virus (HBV) or hepatitis C virus infection is the major risk factor for HCC development worldwide, emerging evidence has also indicated that alcohol consumption, diabetes, obesity, or other important lifestyle factors contributed to HCC tumorigenesis (16). So it is interesting to evaluate the expression and function of the fuel-sensing enzyme, AMPK, in HCC. In this study, we investigated the status of AMPK phosphorylation in HCC for the first time. On the basis of human HCC clinical specimens, we showed that the p-AMPK (Thr172) was downregulated in majority of the patients with HCC, and low p-AMPK staining correlated with poor prognosis of HCC. Although our work was being completed, Lee and colleagues also reported that AMPK-α2 is a tumor suppressor in HCC, and inactivation of AMPK-α2 promotes hepatocarcinogenesis by destabilizing p53 in a SIRT1-dependent manner (17). Taken together, these findings imply that AMPK may serve as a negative regulator in liver, and the loss of inhibitory effect of AMPK contributes to progression and invasion of HCC.
AMPK is also a promising target for cancer therapy. Many recent studies have shown that exercise or pharmacologic activators of AMPK, such as metformin, phenformin, AICAR, A769662, cannabinoids, and aspirin, caused AMPK activation and inhibited or delayed the onset of tumors in different animal cancer models (8, 18, 19). Population study also showed that in type II diabetes mellitus patients with HCC, metformin therapy is associated with a reduced HCC risk and seems to have a protective effect on HCC development (20, 21). In this study, we mainly selected metformin to modulate AMPK activity and showed the inhibitory effect of metformin on cultured HCC cells or primary HCC cells growth. We further showed that metformin treatment resulted in cell-cycle block and induced apoptosis. Interestingly, metformin also increased chemosensitivity of HCC cells, consistent with observation in clinical study and mouse xenografts models (22, 23).
Metformin exerts its effect through both AMPK-dependent and -independent mechanisms. Recent studies also showed that downregulation of AMPK did not affect metformin action on prostate cancer cell growth and mTOR inhibition, suggesting the existence of an alternative AMPK-independent pathway (24). In this study, AMPKα1/2 knockdown greatly decreased, but not completely reversed the inhibitory effect of metformin, further indicating that the effect of metformin on HCC cells is mainly dependent on activation of AMPK. However, whether metformin exerts some of the antitumoral effects on HCC cells through AMPK-independent mechanism remains to be elucidated.
It is estimated that about 15% of human cancers, including colon cancer, gastric cancer, and HCC are associated with chronic infections and inflammation (25). Multiple signaling pathways are involved in inflammation-mediated tumorigenesis and also in human HCC development, among which NF-κB and STAT3 are likely the central signaling hubs. NF-κB and STAT3, each have a central role in regulating the expression of a large number of downstream genes that control cell proliferation, apoptosis, stress responses, and immune functions. Most importantly, a role for NF-κB–regulated expression of the STAT3-activating cytokine IL-6 has recently emerged both in viral hepatitis and in hepatosteatosis (26). Expression of IL-6 is elevated in cirrhosis and HCC, and high-serum IL-6 level is also an independent risk factor for progression from chronic viral hepatitis to HCC (27). Therefore, both the pathways that control IL-6 expression and those that control its ability to activate STAT3 offer interesting opportunities to therapeutic intervention, as well as prevention. In fact, several IKK/NF-κB or STAT3 inhibitors have been developed and provided promising results in preclinical models (11, 28). We showed that activation of AMPK by metformin reduced IκBα degradation, resulting in inhibition of NF-κB signaling, decreased IL-6 expression, and STAT3 signaling. These findings are supported by the observation that inhibitory effect of metformin on proliferation is significantly attenuated in cells transfected with P65 or IκBαSR, which activated NF-κB signaling or inhibited IκBα degradation, respectively. Therefore, these preclinical results provide further evidence that metformin might be considered as a valuable modulator for HCC prevention and therapy.
In summary, we have revealed that activation of AMPK by metformin inhibited NF-κB and STAT3 signaling, and thus inhibited HCC cells growth in vitro and in vivo. Although needing further clinical trials to evaluate its safety and efficacy, our results indicated that therapeutic AMPK activation should be an attractive target for HCC treatment. Considering that aberrant NF-κB and STAT3 signaling activity is one of the most important characteristics of inflammation-mediated tumorigenesis, our study also unravels metformin's potential in the treatment of human tumors.
Disclosure of Potential Conflicts of Interest
No potential conflicts of interest were disclosed.
Authors' Contributions
Conception and design: H. Wang, L.-Y. Zheng, W. Yang, F.-Q. Wu, C. Wang, M-C. Wu, G.-S. Feng, D. Zou
Development of methodology: H. Wang, L.-Y. Zheng, W. Yang, L. Tang
Acquisition of data (provided animals, acquired and managed patients, provided facilities, etc.): L.-Y. Zheng, W. Yang, F.-Q. Wu, C. Wang, L. Yu, L. Tang, B. Qiu, L. Guo
Analysis and interpretation of data (e.g., statistical analysis, biostatistics, computational analysis): L.-Y. Zheng, W. Yang, F.-Q. Wu, L. Tang, M-C. Wu, G.-S. Feng, D. Zou
Writing, review, and/or revision of the manuscript: H. Wang, L.-Y. Zheng, W. Yang, M-C. Wu, G.-S. Feng, D. Zou
Administrative, technical, or material support (i.e., reporting or organizing data, constructing databases): H. Wang, L. Yu, Y.-Q. Li
Study supervision: H. Wang, M-C. Wu, G.-S. Feng, D. Zou
Acknowledgments
The authors thank Dong-Ping Hu, Dan Cao, Shan-Hua Tang, Dan-Dan Huang, and Shan-Na Huang for their technical assistances.
Grant Support
This work was supported by National Natural Science Foundation of China (81221061, 31201026, 30900770) and Chinese National Key Project (2012ZX10002-009, 2013ZX10002-011).
The costs of publication of this article were defrayed in part by the payment of page charges. This article must therefore be hereby marked advertisement in accordance with 18 U.S.C. Section 1734 solely to indicate this fact.



