Abstract
Purpose: microRNAs (miRNA) are small noncoding transcripts that play an important role in carcinogenesis. miRNA expression profiles have been shown to discriminate between different types of cancers. The aim of this study was to analyze global miRNA signatures in various groups of colorectal cancers (CRC) based on the presence of microsatellite instability (MSI).
Experimental Design: We analyzed genome-wide miRNA expression profiles in 54 CRC tissues [22 with Lynch syndrome, 13 with sporadic MSI due to MLH1 methylation, 19 without MSI (or microsatellite stable, MSS)] and 20 normal colonic tissues by miRNA microarrays. Using an independent set of MSI-positive samples (13 with Lynch syndrome and 20 with sporadic MSI), we developed a miRNA-based predictor to differentiate both types of MSI by quantitative reverse transcriptase PCR.
Results: We found that the expression of a subset of nine miRNAs significantly discriminated between tumor and normal colonic mucosa tissues (overall error rate = 0.04). More importantly, Lynch syndrome tumors displayed a unique miRNA profile compared with sporadic MSI tumors; miR-622, miR-1238, and miR-192 were the most differentially expressed miRNAs between these two groups. We developed a miRNA-based predictor capable of differentiating between types of MSI in an independent sample set.
Conclusions: CRC tissues show distinct miRNA expression profiles compared with normal colonic mucosa. The discovery of unique miRNA expression profiles that can successfully discriminate between Lynch syndrome, sporadic MSI, and sporadic MSS colorectal cancers provides novel insights into the role of miRNAs in colorectal carcinogenesis, which may contribute to the diagnosis, prognosis, and treatment of this disease. Clin Cancer Res; 17(19); 6239–49. ©2011 AACR.
This article is featured in Highlights of This Issue, p. 6107
Accumulating evidence in the last few years clearly indicates that microRNAs (miRNA) have critical functions across various biological processes, particularly in the pathogenesis of human cancers. Because miRNA expression patterns are unique for different cancers, there is a growing interest in exploiting the diagnostic potential of these small noncoding RNAs in the classification of various cancers and their subtypes. Colorectal cancer is a heterogeneous disease. There are currently several types of colorectal cancer recognized by histopathologic methods; however, the disease classification at a molecular level is currently an area of intensive investigation. In this study, we have used miRNA expression profiling for the molecular classification of familial and sporadic forms of colorectal cancer. We have identified that miRNA expression profiles not only distinguished between tumor and normal tissues but more importantly a subset of miRNAs successfully discriminated between Lynch syndrome, sporadic microsatellite instability, and microsatellite stable colorectal cancers. These findings have clinical and translational relevance in the diagnosis and prognosis as well as in guiding treatment strategies for various subtypes of colorectal cancer patients.
Introduction
Colorectal cancer (CRC) is one of the most common tumors in Western countries and the second leading cause of cancer-related deaths (1). From a molecular standpoint, colorectal cancer is a complex and heterogeneous disease caused by the accumulation of genetic and epigenetic events (2–4). On the basis of the evidence that tumors with similar molecular characteristics arise and behave similarly, the molecular classification of colorectal cancer has been greatly developed over the last decade (5, 6). The main goal of classification is to empirically understand the pathogenesis and predict the biological behavior of each tumor, which may have diagnostic, prognostic, and therapeutic implications.
On the basis of the presence or absence of microsatellite instability (MSI), the hallmark of DNA mismatch repair (MMR) deficiency, colorectal cancer may be classified into 3 groups: Lynch syndrome, sporadic MSI, and microsatellite stable (MSS) tumors. Lynch syndrome, which account for 3% of all colorectal cancers, is caused by a germ line mutation in one of the MMR genes (MLH1, MSH2, MSH6, and PMS2; ref. 7). Tumors from Lynch syndrome patients are typically characterized by MSI and the absence of the protein corresponding to the mutated gene and are associated with a better prognosis than MSS tumors. On the other hand, most colorectal cancers with MSI arise through biallelic somatic methylation of the MLH1 promoter in older patients with no family history of colorectal cancer (the so-called sporadic MSI; refs. 8, 9). This form of colorectal cancer, which accounts for approximately 12% of all colorectal cancers, arises through a process that involves the CpG island methylator phenotype (CIMP), is usually associated with BRAF mutations (never present in Lynch syndrome), and is associated with a reduced mortality (10, 11). Finally, MSS tumors account for 85% of all colorectal cancers and are often characterized by chromosomal instability, aneuploidy, and a worse prognosis than MSI tumors.
MicroRNAs (miRNA) are small noncoding RNA molecules of approximately 18 to 22 nucleotides that negatively regulate gene expression by inhibiting translation or inducing mRNA degradation (12). Since their discovery, miRNAs have been implicated in various cellular processes, including apoptosis, differentiation, and cell proliferation, and play a key role in carcinogenesis (13–15). Altered miRNA expression has been reported in most tumors, including colorectal cancer, and specific miRNAs dysregulated in certain types of cancers may act as biomarkers for diagnosis and outcome in that cancer type (16). Besides their potential as diagnostic and prognostic tools, one of the most interesting biological features of miRNA compared with mRNA is that they are present in different tissues in a stable form and are remarkably protected from endogenous degradation, thus making it feasible to analyze their expression in archived materials (17, 18). Finally, understanding the miRNA regulation is critical to gain insight into the different colorectal carcinogenesis pathways and their specific role as potential therapeutic targets.
The miRNA profiles of colorectal cancer have been analyzed in several studies (16, 19–22); however, only a few have specifically analyzed miRNA signatures in different subtypes of colorectal cancer based on the presence of MSI (16, 23–25). Although the current evidence suggests that the miRNA profile can distinguish between MSI and MSS tumors, most studies have been limited to a modest number of samples. In addition, most studies have used arrays with a limited number of miRNAs and, more important, none have validated their results in an independent set of samples. Another issue is that the nature of MSI in the tumor (i.e., Lynch syndrome or sporadic MSI) has not been described in prior studies, and consequently, the miRNA signature in Lynch syndrome tumors remains unknown. In this study, we have addressed the issues raised earlier by analyzing global miRNA signatures in well-characterized colorectal cancers based on the presence of MSI and validated our results in an independent set of samples.
Patients and Methods
Patient selection
A total of 87 CRC samples available as formalin-fixed, paraffin-embedded (FFPE) tissues were divided into training and test sets. The training set was used for miRNA microarray profiling and included 54 CRC and 20 normal colonic tissue samples. CRC tissues were divided in 3 groups. The first group, Lynch syndrome (n = 22), was composed of tumors with MMR deficiency (loss of MLH1/MSH2/MSH6/PMS2 protein expression and/or MSI). These tumors were collected either from carriers of a germ line mutation in one of the MMR genes (n = 13; 7 in MLH1, 5 in MSH2, and 1 in MSH6) or from patients fulfilling the Amsterdam criteria but without an identified germ line mutation (n = 9; 6 with loss of MLH1 and PMS2, and 3 with loss of MSH2 and MSH6). The second group, sporadic MSI (n = 13), included tumors with loss of MLH1 protein expression from nonfamilial colorectal cancer cases associated with somatic MLH1 promoter methylation. The third group, MSS (n = 19), had MMR-proficient tumors. Normal colonic tissues were obtained from individuals undergoing colonic surgery for reasons other than cancer (i.e., diverticulosis), showing microscopically normal mucosa. All samples from the training set used for microarray analysis were carefully selected from the same institution (Baylor University Medical Center at Dallas).
The test set included an independent collection of Lynch syndrome (n = 13; 4 with a germ line mutation in MLH1, 5 in MSH2, 3 in MSH6, and 1 EpCam deletion) and sporadic MSI (n = 20) tumors. This set of tumors was used to develop a miRNA-based predictor to distinguish both types of MSI based on the microarray results from the training set. These samples were obtained from different institutions (Lynch syndrome tumors from Brigham and Women's Hospital, Boston, and Hospital Universitario de Alicante; sporadic MSI from Hospital Universitario de Alicante and Hospital Clinic of Barcelona). The clinicopathologic features of the samples included in the study are detailed in Table 1. Informed written consent was obtained from all patients, and the project was approved by the Institutional Review Board of all participating institutions.
Clinicopathologic characteristics of patients included in the study
| Characteristic . | Normal colonic tissue patients (n = 20) . | Sporadic MSI (n = 33) . | Lynch syndrome (n = 35) . | Pa . | MSS (n = 19) . | Pb . |
|---|---|---|---|---|---|---|
| Age, mean (SD) | 64.4 (15.8) | 65.3 (12.6) | 47.5 (11.7) | <0.0001 | 67.1 (12.0) | 0.629 |
| Sex, n (%) | ||||||
| Males | 10 (50) | 16 (48.5) | 19 (54.3) | 0.808 | 8 (42.1) | 0.775 |
| Females | 10 (50) | 17 (51.5) | 16 (45.7) | 11 (57.9) | ||
| Tumor location,cn (%) | ||||||
| Proximal | 26 (78.8) | 20 (57.1) | 0.146 | 5 (26.3) | <0.0001 | |
| Distal | 5 (15.2) | 11 (31.4) | 14 (73.7) | |||
| Unknown | 2 (6) | 4 (11.4) | – | |||
| Tumor stage, n (%) | ||||||
| I | 2 (6) | 8 (22.9) | 0.065 | 3 (15.8) | 0.334 | |
| II | 15 (45.5) | 11 (31.4) | 9 (47.4) | |||
| III | 7 (21.2) | 9 (25.7) | 6 (31.6) | |||
| IV | 7 (21.2) | 2 (5.7) | 1 (5.2) | |||
| Unknown | 2 (6) | 5 (14.3) | – | |||
| MMR protein expression, n (%) | ||||||
| Loss of MLH1 | 31 (93) | 17 (48.6) | 0.0001 | – | – | |
| Loss of MSH2 | – | 14 (40) | – | |||
| Loss of MSH6 | – | 4 (11.4) | – | |||
| Normal expression | 2 (7) | – | 19 (100) | |||
| Characteristic . | Normal colonic tissue patients (n = 20) . | Sporadic MSI (n = 33) . | Lynch syndrome (n = 35) . | Pa . | MSS (n = 19) . | Pb . |
|---|---|---|---|---|---|---|
| Age, mean (SD) | 64.4 (15.8) | 65.3 (12.6) | 47.5 (11.7) | <0.0001 | 67.1 (12.0) | 0.629 |
| Sex, n (%) | ||||||
| Males | 10 (50) | 16 (48.5) | 19 (54.3) | 0.808 | 8 (42.1) | 0.775 |
| Females | 10 (50) | 17 (51.5) | 16 (45.7) | 11 (57.9) | ||
| Tumor location,cn (%) | ||||||
| Proximal | 26 (78.8) | 20 (57.1) | 0.146 | 5 (26.3) | <0.0001 | |
| Distal | 5 (15.2) | 11 (31.4) | 14 (73.7) | |||
| Unknown | 2 (6) | 4 (11.4) | – | |||
| Tumor stage, n (%) | ||||||
| I | 2 (6) | 8 (22.9) | 0.065 | 3 (15.8) | 0.334 | |
| II | 15 (45.5) | 11 (31.4) | 9 (47.4) | |||
| III | 7 (21.2) | 9 (25.7) | 6 (31.6) | |||
| IV | 7 (21.2) | 2 (5.7) | 1 (5.2) | |||
| Unknown | 2 (6) | 5 (14.3) | – | |||
| MMR protein expression, n (%) | ||||||
| Loss of MLH1 | 31 (93) | 17 (48.6) | 0.0001 | – | – | |
| Loss of MSH2 | – | 14 (40) | – | |||
| Loss of MSH6 | – | 4 (11.4) | – | |||
| Normal expression | 2 (7) | – | 19 (100) | |||
aP value for the comparison of sporadic MSI versus Lynch syndrome.
bP value for the comparison of sporadic MSI versus MSS.
cRelative to the splenic flexure.
MMR deficiency analysis
Tumor MMR deficiency was evaluated in all cases by MSI analysis and immunohistochemistry for the 4 MMR proteins (MLH1, MSH2, MSH6, and PMS2), and 100% concordance was observed in both analyses. MSI testing was done using the 5 markers of the original Bethesda panel (BAT25, BAT26, D2S123, D5S346, and D17S250; ref. 26). Because mononucleotide sequences have been shown to perform better in identifying MSI-high tumors, we confirmed the MSI results using 5 quasi-monomorphic mononucleotide markers (BAT25, BAT26, NR21, NR24, and NR27) as recently described (27). MSI was defined as the presence of 2 or more unstable markers for the Bethesda panel, and 3 or more unstable markers for the mononucleotide pentaplex panel. Tumors with stability at all loci were labeled as MSS. Immunohistochemistry for the 4 MMR proteins was done as previously described (28).
Germ line mutational analysis of the MMR genes was conducted by Myriad Genetics, Inc. Tumor MLH1 promoter methylation was analyzed by bisulfite pyrosequencing as previously described (29). Primers sequences are available on request.
RNA extraction
Total RNA from 10-μm thick microdissected FFPE tissue cuts was isolated using the RecoverAll Total Nucleic Acid Isolation Kit for FFPE tissues (Ambion Inc.) according to the manufacturer's instructions.
miRNA microarray experiments
RNA processing.
Global miRNA expression profiles were analyzed using the MicroRNA Expression Profiling Assay based on BeadArray v.2 (Illumina Inc.), which contains 1,146 probes including 743 validated miRNAs. The miRNA microarray analysis was carried out in collaboration with the Genomics Platform CICbioGUNE (Center for Cooperative Research in Biosciences, Derio, Spain). The assay was done following the manufacturer's instructions (Illumina, Inc.), as previously described (30, 31).
Microarray data normalization.
Data were extracted using Bead Studio data analysis software and transformed to a log base 2 scale. Microarray data from 74 samples (20 normal colonic tissues, 22 Lynch, 13 sporadic MSI, and 19 MSS) were quantile normalized using the lumi bioconductor package (32). Next, we employed a conservative probe-filtering step, excluding those probes not reaching a detection value of P < 0.05 in 90% of the samples, which resulted in the selection of a total of 891 probes of the original 1,146 set. Fold changes in miRNA expression in the microarray analyses were calculated on the basis of the difference of the group median values (2log2difference). All microarray data discussed in this publication have been deposited in the NCBI Gene Expression Omnibus (GEO; accession number GSE30454).
Differential miRNA expression assessment and prediction.
We first used limma (linear models for microarray data; ref. 33) to identify miRNAs differentially expressed among the 4 groups included in the study (normal colonic tissues, Lynch syndrome, sporadic MSI, and MSS) within the filtered 891-probe set. Limma uses linear models and empirical Bayes paired moderated t-statistics and F-statistics. Because the MicroRNA Expression Profiling Assay from Illumina includes 403 nonvalidated probes, these were not considered for further analyses. False discovery rates (FDR) were determined by the Benjamini–Hochberg procedure. The topmost significant 50 miRNAs using F-statistics were used on the 74-sample set to conduct a correspondence analysis, as implemented in the bga (between-group analysis) function included in the made4 package (34). Between-group analysis plots are based on principal component analysis, where pc1 corresponds to the x-axis and pc2 corresponds to the y-axis. This method is capable of visualizing high-dimensional data (such as multiple expression measurements) in a 2-dimensional graph in which the areas delimited by the ellipses represent 95% of the estimated binormal distribution of the sample scores on the first and second axes (35).
Predictability of the most discriminant miRNAs with statistical significance was further explored using the nearest shrunken centroid classifier implemented in the PAM package (predictive analysis for microarrays;ref. 36) to identify the minimal set of miRNAs capable of discriminating between the following groups: tumor tissue (CRC) versus normal colonic tissue (N-C), Lynch versus sporadic MSI, and sporadic MSI versus MSS. To estimate the classification accuracy of the miRNA signature in the training set [area under the receiving operating curves (AUROC) with 95% CI], a 10-fold cross-validation was conducted by selecting the threshold associated with the lowest error rate and filtering the noisiest miRNAs (37). For each of these groups, the PAM classifier was then used to conduct a multidimensional scaling analysis on the basis of between-sample Euclidean distances as implemented by the isoMDS function in R. This method is capable of visualizing high-dimensional data (such as multiple expression measurements) on a 3-dimensional graph in which the distances between samples are kept as unchanged as possible (37).
Validation of microarray data by TaqMan quantitative reverse transcriptase PCR
We first carried out a technical validation of the microarray data by analyzing the expression of a subset of 10 miRNAs in a randomly selected subset of samples from the training set (8 normal colonic tissues, 7 Lynch syndrome, 7 sporadic MSI, and 8 MSS). The selection of miRNAs for validation was rigorously based on the following criteria: log base 2 intensity 8 or more, FDR less than 5%, fold change, and selection in either limma or PAM analyses. Following these criteria, we selected those miRNAs that were commonly found in the different comparisons. Expression of miRNAs was analyzed by the TaqMan miRNA Assay (Applied Biosystems Inc.) as previously described. The expression of miR-16 was used as an endogenous control (38). All experiments were carried out in triplicate. To normalize the miRNA expression levels from different experiments, the miRNA expression in each sample was calculated by comparing the normalized Ct of the sample with a normalized Ct of a technical replicate common in all experiments (ΔΔCt = ΔCt of sample − ΔCt of technical replicate). Fold change was calculated on the basis of the 2(−ΔΔCt) method.
We next evaluated the expression of the same 10 target miRNAs in an independent set of MSI tumor samples (n = 33), including Lynch syndrome and sporadic MSI tumors (test set). On the basis of this analysis, we developed a miRNA-based predictor model to differentiate the type of MSI (Lynch syndrome vs. sporadic MSI). The method implements a forward stepwise cross-validated procedure to find the optimal prediction model. We specified the linear discriminant analysis method as classification rule, and different candidate models were evaluated with 10-fold cross-validation and 1,000 random split using the subset of 13 Lynch samples and 20 sporadic MSI samples. All these algorithms are included in the mipp.seq function from MiPP package (39). The performance of the resulting model was evaluated in the set of MSI tumors from the training set used for technical validation (n = 14). We next combined the MSI cases from both training and test cohorts to assess the performance of the predictor model to discriminate the type of MSI based on the ΔΔCt value. We constructed receiving operating curves and determined the AUROC (95% CI).
In situ hybridization
In situ detection of miR-622 on FFPE colonic tissues (5 primary CRC and 5 normal colonic mucosa samples) was done as previously described (40). Positive controls (RNU6B; Exiqon) and no probe controls were included for each hybridization procedure.
Statistical analysis
Quantitative variables were analyzed by Student's t test. Qualitative variables were analyzed by either the χ2 test or the Fisher test. A 2-sided P < 0.05 value was regarded as significant. Clinical data were analyzed using GraphPad Prism 4.0 statistical software.
Results
Overview
In this study, we carried out global miRNA microarray profiling on a large collection of tumor and normal colonic tissues categorized by the presence of MMR deficiency with the aim of recognizing the most significant differences in miRNA expression. This is the first study to investigate the miRNA expression profile in Lynch syndrome, the most common form of hereditary colorectal cancer, and compare it with the sporadic form of MMR deficiency, which is caused by somatic inactivation of MLH1 by methylation of its promoter. The study was conducted in 3 steps: (i) miRNA microarray profiling in a training set (n = 74) composed of 4 well-defined groups: normal colonic tissue, Lynch syndrome tumors, sporadic MSI tumors, and MSS tumors; (ii) technical validation of the most significant results by quantitative reverse transcriptase PCR (qRT-PCR) in an randomly selected subset of samples from the training set (n = 30); and (iii) development of a predictor to differentiate the type of MSI (Lynch syndrome vs. sporadic MSI tumors) using an independent set of samples (n = 33). Clinicopathologic characteristics of all patients included in this study are summarized in Table 1. There were no clinical differences between the training set and the test set.
A miRNA expression signature discriminates normal colonic mucosa from tumor tissue
We first used linear-effects models (limma) to determine the miRNAs differentially expressed between the 4 groups included in the study, identifying 692 probes with an adjusted F < 0.05 (Supplementary Table S1). Expression profiles of the 50 most significant miRNAs are depicted in Figure 1A. The between-group analysis plot was then conducted to visually represent the distance/separation between the 4 different groups according to the expression of the 50 most significant miRNAs. As depicted in Figure 1B, normal colonic and tumor tissues appeared as 2 clearly separated groups, and within-tumor samples, sporadic MSI, MSS, and Lynch syndrome tumors were also visibly different.
Differential miRNA expression between normal colonic mucosa and tumor tissue. A, heat map showing the expression of the 50 most significant miRNAs identified by limma in the 4 groups [Lynch syndrome, sporadic MSI, MSS, and normal colonic tissue (N-C)]. Rows represent miRNAs and columns represent individual samples. B, the between-group analysis plot showing sample clustering based on the expression of the 50 most significant miRNAs. The 4 groups clearly clustered in distinct sets based on this group of miRNAs. C, the Venn diagram shows significantly dysregulated miRNAs among the 3 tumor subtypes (sporadic MSI, MSS, and Lynch syndrome) compared with normal colonic tissue mucosa.
Differential miRNA expression between normal colonic mucosa and tumor tissue. A, heat map showing the expression of the 50 most significant miRNAs identified by limma in the 4 groups [Lynch syndrome, sporadic MSI, MSS, and normal colonic tissue (N-C)]. Rows represent miRNAs and columns represent individual samples. B, the between-group analysis plot showing sample clustering based on the expression of the 50 most significant miRNAs. The 4 groups clearly clustered in distinct sets based on this group of miRNAs. C, the Venn diagram shows significantly dysregulated miRNAs among the 3 tumor subtypes (sporadic MSI, MSS, and Lynch syndrome) compared with normal colonic tissue mucosa.
We identified 499 probes differentially expressed between normal colonic mucosa and tumor tissue (FDR < 0.05; Supplementary Table S1). To identify the minimal set of miRNAs capable of predicting tumor tissues, PAM was done comparing tumor versus normal colonic tissues resulting in the identification of 9 miRNAs (all of them present in the limma list) with an overall error rate of 0.04 [AUROC = 0.99 (95% CI, 0.98–1); Supplementary Table S2a]. In particular, upregulation in tumor tissues of miR-1238, miR-938, and miR-622 and downregulation of miR-133b, miR-490-3p, miR-138, and miR-1 were among the most significantly dysregulated miRNAs. Overall, the miRNA microarray data resulted in the identification of a set of miRNAs capable of discriminating tumor versus normal colonic mucosa tissues with a high degree of accuracy.
We next analyzed the specific miRNA profile for each tumor type compared with normal colonic mucosa tissue and found that a subset of 176, 46, and 55 probes were exclusively and significantly dysregulated in sporadic MSI, MSS, and Lynch syndrome tumors, respectively (Fig. 1C and Supplementary Table S3).
Tumors from patients with suspected Lynch syndrome show a similar miRNA profile compared with the proven ones
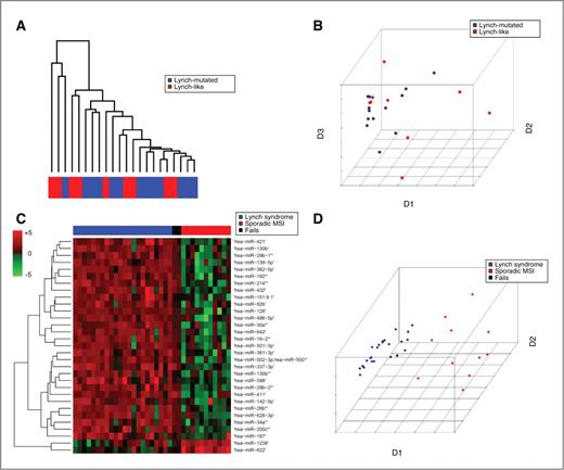
The Lynch syndrome group in our study included tumor tissues from patients with an identified germ line mutation in one of the DNA MMR genes (i.e., Lynch-mutated), and tumor tissues with MMR deficiency belonging to patients who fulfilled the Amsterdam criteria but had a negative genetic test (i.e., Lynch-like). From a clinical standpoint, both groups are considered to have the same disease, and it is assumed that the underlying genetic mutation remains undetected by current analytic methods in the latter group. To explore the similarities between these 2 subgroups in miRNA expression, we conducted an unsupervised hierarchical clustering analysis and the dendrogram revealed a lack of clustering between these 2 subgroups (Fig. 2A). Notably, none of the probes of the array showed a significant difference between the 2 groups. A multidimensional scaling plot showed that both subgroups are grouped together, in concordance with the clinical phenotype (Fig. 2B). Overall, these findings indicate that Lynch syndrome–like patients with unidentified germ line mutation have a similar miRNA profile as seen in mutated cases, suggesting the presence of a common molecular basis.
miRNAs differentially expressed between sporadic MSI and Lynch syndrome tumors. A, unsupervised hierarchical clustering of Lynch syndrome tumor samples based on the microarray results. Tumor tissues from patients with a germ line mutation in one of the DNA MMR genes (Lynch-mutated, in blue) and those with a negative genetic testing (Lynch-like, in red) are shown. According to miRNAs expression, there is no clustering between these 2 subgroups. B, the multidimensional scaling plot incorporates Lynch-mutated (blue) versus Lynch-like (red) subgroups, revealing that both are grouped together and they are undistinguishable based on the miRNA profile. C, the heat map represents expression profiles of the 31 miRNAs that best discriminate between sporadic MSI and Lynch syndrome, identified by PAM prediction. D, the multidimensional scaling plot includes Lynch syndrome (blue) and sporadic MSI tumor (red) samples, showing a significant separation between both groups. Fails, misclassified.
miRNAs differentially expressed between sporadic MSI and Lynch syndrome tumors. A, unsupervised hierarchical clustering of Lynch syndrome tumor samples based on the microarray results. Tumor tissues from patients with a germ line mutation in one of the DNA MMR genes (Lynch-mutated, in blue) and those with a negative genetic testing (Lynch-like, in red) are shown. According to miRNAs expression, there is no clustering between these 2 subgroups. B, the multidimensional scaling plot incorporates Lynch-mutated (blue) versus Lynch-like (red) subgroups, revealing that both are grouped together and they are undistinguishable based on the miRNA profile. C, the heat map represents expression profiles of the 31 miRNAs that best discriminate between sporadic MSI and Lynch syndrome, identified by PAM prediction. D, the multidimensional scaling plot includes Lynch syndrome (blue) and sporadic MSI tumor (red) samples, showing a significant separation between both groups. Fails, misclassified.
A miRNA expression signature discriminates Lynch syndrome from sporadic MSI tumors
We next evaluated the ability of microarray data to predict the molecular type of colorectal cancer based on the type of MMR deficiency. Lynch syndrome accounts for about 3% of all MSI colorectal cancers and is caused by germ line mutations in DNA MMR genes, whereas the most frequent cause of MSI involves CIMP, associated with somatic methylation of the MLH1 gene. We identified 418 probes differentially (FDR < 0.05) expressed between these 2 groups (Supplementary Table S1). To explore the possibility of distinguishing both types of MSI based on the miRNA microarray signature, we employed PAM prediction (Fig. 2C), identifying a set of 31 miRNAs (29 upregulated and 2 downregulated in Lynch syndrome) able to predict the type of MSI with an overall error rate of 0.11 [AUROC = 0.94 (95% CI, 0.84–1); Supplementary Table S2b]. The most up- and downregulated miRNAs in Lynch syndrome tumors compared with sporadic MSI were miR-30a*, miR-16-2*, 362-5p and miR-1238, and miR-622, respectively.
Multidimensional scaling was next used to plot Lynch syndrome and sporadic MSI samples based on the PAM-derived signature, and there was a remarkable separation between them (Fig. 2D). When we conducted a subanalysis comparing only those Lynch syndrome tumors with MLH1 mutations versus sporadic MSI tumors, we obtained the same different miRNA patterns found by analyzing all Lynch syndrome tumors together, showing that the miRNA profiles do not exclusively depend on MLH1 mutations. Overall, these results suggest that Lynch syndrome and sporadic MSI colorectal cancers can be distinguished on the basis of the miRNA expression profile.
The miRNA expression signature discriminates between sporadic MSI and MSS tumors
We identified 353 probes differentially expressed between sporadic MSI and MSS tumors (FDR < 0.05; Supplementary Table S1). The analysis of miRNA expression profiles using PAM revealed a signature of 59 miRNAs capable of predicting the presence of MSI with an overall error rate of 0.25 [AUROC = 0.73 (95% CI, 0.53–0.93; Supplementary Table S2c)]. The most up- and downregulated miRNAs in sporadic MSI compared with MSS tumors included miR-938, miR-615-5p, miR-1184, miR-551a, miR-622 and miR-17-5p, miR-192*, and miR-337-3p, respectively. Using the PAM cross-validation procedure, all but 4 tumors were correctly assigned, and although both groups were separated in the multidimensional scaling plot (Supplementary Figure S1), the spatial differential distribution was not as clean as in the previous comparisons.
Technical validation of miRNA expression
We employed TaqMan qRT-PCR to confirm the expression differences of target miRNAs identified by microarray in a randomly selected subset of samples from the training set (technical validation). Selected target miRNAs for qRT-PCR experiments included 10 miRNAs that were selected among limma or PAM analyses: miR-1238, miR-192*, miR-362-5p, miR-938, miR-622, miR-133b, miR-16-2*, miR-30a*, miR-183, and miR-486-5p. The results from these analyses are shown in Supplementary Table S4. Overall, we were able to validate most of the microarray results.
In this study, we have revealed and validated several miRNAs that are differentially expressed in CRC tissues compared with normal colonic mucosa. We found that miR-1238 and miR-622 are consistently overexpressed in colorectal cancer, and we could successfully validate previously known dysregulated miRNAs in colorectal cancer (i.e., miR-133b and miR-30a*; ref. 19). To further validate the microarray results, we carried out in situ hybridization using 5′-DIG-labeled LNA probes for miR-622 in several normal colonic mucosa and CRC tissues to further investigate the pattern of expression of this miRNA. In normal colonic mucosa, miR-622 was expressed only in the colonic epithelial cells throughout the colonic crypts, with a gradient of miRNA expression decreasing from the bottom to the top of the crypts (Fig. 3). CRC samples evaluated showed a marked increase in the expression of this miRNA, consistent with our observation that miR-622 is overexpressed in most CRCs.
In situ hybridization (ISH) of miR-622 in normal colorectal mucosa and CRC tissues. miR-622, positive control (U6) and negative control (no probe) ISH analyses were conducted in normal colorectal mucosa (A) and a group of CRC samples (B). Staining for miR-622 was observed in the epithelium throughout the colonic crypt, but there was no staining in the stromal cells. There was a marked overexpression of miR-622 in the CRC samples compared with the normal colorectal mucosa. H&E, hematoxylin–eosin.
In situ hybridization (ISH) of miR-622 in normal colorectal mucosa and CRC tissues. miR-622, positive control (U6) and negative control (no probe) ISH analyses were conducted in normal colorectal mucosa (A) and a group of CRC samples (B). Staining for miR-622 was observed in the epithelium throughout the colonic crypt, but there was no staining in the stromal cells. There was a marked overexpression of miR-622 in the CRC samples compared with the normal colorectal mucosa. H&E, hematoxylin–eosin.
Differentiation of MMR-deficient tumors based on miRNA analysis
We next aimed to develop a predictor able to differentiate the type of MMR deficiency based on miRNA analysis using an independent set of samples with sporadic MSI (n = 20) and Lynch syndrome tumors (n = 13). For this purpose, we analyzed by TaqMan qRT-PCR the expression of the 10 target miRNAs evaluated in the training set in an independent set of MSI tumors (Supplementary Table S4). Statistical analyses showed that the combination of the expression of 3 miRNAs (miR-622, miR-362-5p, and miR-486-5p), all of them present in the PAM classifier identified in the microarray analysis, could differentiate the 2 types of MSI with high accuracy (AUROC = 0.77; 95% CI, 0.57–0.98; Fig. 4). These results are of great significance because we could successfully validate the microarray results in an independent cohort of MSI CRC samples and develop a miRNA-based predictor to differentiate both types of MSI.
Performance of the miRNA-based predictor to distinguish the type of MSI. A, receiver operating curve of the miRNA-based predictor (miR-622, miR-362-5p, and miR-486-5p) to distinguish the presence of Lynch syndrome among MSI tumors. S1, training set (n = 14); S2, test set (n = 33). B, discriminant probability plot. The graphical representation shows the LOO-CV probabilities (from 0.0 to 1.0) of each tumor for being sporadic MSI (red dots and triangles) or Lynch syndrome (blue dots and triangles). Dots indicate samples from the training set (set 1) and triangles from the test set (set 2).
Performance of the miRNA-based predictor to distinguish the type of MSI. A, receiver operating curve of the miRNA-based predictor (miR-622, miR-362-5p, and miR-486-5p) to distinguish the presence of Lynch syndrome among MSI tumors. S1, training set (n = 14); S2, test set (n = 33). B, discriminant probability plot. The graphical representation shows the LOO-CV probabilities (from 0.0 to 1.0) of each tumor for being sporadic MSI (red dots and triangles) or Lynch syndrome (blue dots and triangles). Dots indicate samples from the training set (set 1) and triangles from the test set (set 2).
Discussion
In this study, we conducted miRNA profiling by microarrays in a group of colorectal cancers categorized by the presence and type of MSI. Our results show that miRNAs can be used to discriminate between normal versus tumor tissue and, more important, within tumor subtypes. We identified the miRNA signature in Lynch syndrome tumors and compare it with the sporadic form of MSI, which is caused by somatic methylation of MLH1, showing that each type of MMR deficiency is associated with a unique miRNA signature. In addition, we show that tumors from patients with suspected Lynch syndrome who have an unidentified germ line mutation display a similar miRNA expression profile as those in which a mutation has been identified, suggesting a shared molecular basis. Finally, using an independent cohort of MSI tumor tissues, we developed a miRNA-based predictor able to differentiate the type of MSI with high accuracy, reinforcing the robustness of this approach.
In agreement with previous reports, our findings confirm that numerous miRNAs are aberrantly expressed in colorectal cancer relative to normal tissues. Although several groups have profiled miRNAs in CRC tissues using different platforms (16, 19, 22, 24, 25), we have used the most comprehensive commercial platform available including 1,146 probes with 743 validated human miRNAs. Despite methodologic differences between our study and previous reports, we found concordant expression of previously reported miRNAs altered in cancers (i.e., downregulation of miR-9, miR-129, miR-137, miR-34b, miR-133b, and miR-124 and upregulation of miR-183, miR-31, and miR-182) and described several other miRNAs that are significantly deregulated in tumor tissues (i.e., miR-1238, miR-938, miR-622, miR-1290, and miR-490-3p). More important, qRT-PCR experiments confirmed the most significant microarray results that can discriminate between tumor and normal colonic tissues (i.e., miR-1238, miR-622, or miR-938). These results illuminate novel miRNAs that are involved in the pathogenesis of colorectal cancer, which provide potential diagnostic and prognostic markers.
miRNA patterns from Lynch syndrome tumors and colorectal cancers with sporadic MSI are significantly different. Although these 2 conditions share the same unique molecular mechanism of tumor development (i.e., MSI), the underlying cause is quite different. Lynch syndrome is an autosomal dominant disorder caused by germ line mutations in 1 of 4 MMR genes (MLH1, MSH2, MSH6, and PMS2) and accounts for a minority of MMR-deficient tumors (∼20%; ref. 7). Sporadic MSI colorectal cancers, which account for approximately 80% of MSI cases, are caused by somatic inactivation of the MLH1 gene through biallelic methylation of its promoter in the setting of the CIMP. Tumors with CIMP are characterized by altered patterns of DNA methylation, with concordant hypermethylation of multiple tumor suppressor genes, although the cause of this alteration remains unknown (11). Consistent with the distinct genetic and epigenetic backgrounds, we found that both types of MSI can be distinguished by the miRNA profile. Microarray data revealed a set of 31 miRNAs that could be used as classifiers with high accuracy (AUROC = 0.94). In addition, using an independent set of MSI tumors (including Lynch syndrome and sporadic MSI), we found that the expression of 3 miRNAs identified in the microarray analysis (miR-622, miR-362-5p, and miR-486-5p) could accurately classify the type of MSI, although these results will require further independent validation in the future. The explanation for the differential miRNA expression between these 2 groups of tumors deserves a more in-depth analysis. Because sporadic MSI tumors are consistently associated with the CIMP phenotype, it is plausible to suggest that this phenotype could explain the observed differences. In addition, Melo and colleagues (41) recently showed that somatic frameshift mutations in one of the miRNA processing genes (TARBP2) could explain the miRNA disruption in Lynch syndrome and sporadic MSI tumors. It is worth mentioning that Lynch syndrome tumors from MLH1, MSH2, and MSH6 mutation carriers shared the same miRNA profile, suggesting a common mechanism of miRNA dysregulation. Overall, our results could shed light on the molecular mechanism underlying the sporadic MSI and Lynch tumors and contribute to the generation of biomarkers to improve diagnosis and prognosis in these 2 forms of colorectal cancer.
This study also shows that MMR-deficient tumors from patients who fulfill the Amsterdam criteria in families with an unidentified germ line mutation have a similar miRNA profile as those in whom the mutation has been found. In clinical practice, it is usually assumed that the underlying genetic mutation has not been detected by current methods, but it remains possible that these tumors have a unique pathogenesis. Our results support the hypothesis that these are all Lynch syndrome tumors and that the germ line mutations have been missed because of technical limitations in the gene analysis because the global miRNA signatures resembles those in tumors from patients with known germ line mutations in the MMR genes. These data suggest that the somatic miRNA profile could be used to predict the presence of a germ line mutation in the MMR genes, which could have a significant impact in the genetic counseling of these patients. However, further studies are needed to validate this hypothesis.
Several studies have analyzed and compared the miRNA profiles in MSI compared with MSS tumors (16, 23–25). It is noteworthy, however, that the consistency of the results regarding the miRNAs that distinguish both types of tumors has been poor. There are several possible explanations for these discrepancies. First, although most colorectal cancers with MSI are a consequence of somatic methylation of MLH1 promoter, the presence of Lynch syndrome tumors in the MSI group would have distorted the results. One publication (23) attempted to validate a previously published profile (24) and only 3 of 8 miRNAs provided confirmatory results using qRT-PCR. Second, biological differences other than the presence of MSI could also explain the differences between studies, and finally, technical differences (array characteristics, tissues source) cannot be ruled out.
There are several potential pitfalls from this study. First, colonic tissues used in this study came from different institutions and times. Although we made an earnest effort to collect the most recent tumors, differential processing procedures could have biased the results. Second, the number of tumors analyzed may not be enough to generalize our conclusions, and future studies may be needed to validate them. Finally, although most of the studies of miRNA expression in cancer tissues have been carried out on frozen samples, we used FFPE tissue samples due to their ready availability. Several studies have shown that miRNAs are well preserved in FFPE tissues, and there is an excellent correlation between miRNA expression in fresh-frozen and FFPE tissues (17, 18). Despite these concerns, our microarray data validated several miRNAs shown previously to be differentially expressed between healthy and CRC tissue and between MSI and MSS tumors. Comparative miRNA expression profiles between our study and previous literature are summarized in Supplementary Table S5. These findings are of considerable significance because they come from different populations, and analyses were conducted using different technologies, which indicate the potential biological relevance of these miRNAs in the pathogenesis of colorectal cancer. For example, our results are quite consistent with the data obtained by Lanza and colleagues (24), in which miRNA profiling was done in 23 MSS and 16 MSI fresh-frozen tissues using a custom array, and with the study from Sarver and colleagues (25), in which the miRNA profiling was evaluated in 12 MSI and 68 MSS tumors using Illumina microarray technology.
In summary, this study describes the miRNA signature in colorectal cancers from Lynch syndrome patients and shows a unique expression signature compared with sporadic MSI tumors caused by somatic methylation of the MLH1 promoter. In addition, we have discovered that the tumor miRNA profiles from patients with “suspected” and “definitive” Lynch syndrome showed a similar profile, suggesting common molecular pathogenesis for both categories of Lynch syndrome patients. Finally, using a comprehensive platform and a large number of samples, we identified several miRNAs dysregulated between tumor and normal colonic tissues, and within molecular subtypes of colorectal cancer based on the presence of MSI. These miRNAs are likely to provide insight into the pathogenesis of colorectal cancer, but in a more immediate fashion, they may be used to classify tumors for diagnostic purposes, particularly in the case of a Lynch syndrome family without an identified germ line mutation, and may be useful in the future for the design of individualized treatment strategies.
Disclosure of Potential Conflicts of Interest
No potential conflicts of interest were disclosed.
Authors' Contributions
Study concept and design (F. Balaguer, A. Goel, M. Gironella, and L. Moreira); acquisition of data (F. Balaguer, L. Moreira, G. Ramirez, Y. Shen, and M. Gironella); analysis and interpretation of data (F. Balaguer, L. Moreira, J.J. Lozano, A. Link, A. Goel, and M. Gironella); drafting of the manuscript (F. Balaguer, L. Moreira, J.J. Lozano, M. Gironella, and A. Goel); critical revision of the manuscript for important intellectual content (C.R. Boland, A. Castells, S. Syngal, and S.J. Meltzer); statistical analysis (J.J. Lozano, F. Balaguer, and L. Moreira); and provision of samples (M. Cuatrecasas, M. Arnold, S. Syngal, E. Stoffel, R. Jover, and X. Llor).
Grant Support
This work was supported by grants from Fundación Mutua Madrileña, Instituto de Salud Carlos III/FEDER (PI10-02888) and Fundació Olga Torres to M. Gironella, and from the National Cancer Institute (R01 CA72851 and CA129286), NIH, and funds from the Baylor Research Institute to C.R. Boland and A. Goel. A. Castells is supported by grants from Ministerio de Ciencia e Innovación (SAF2010-19273) and Agència de Gestió d'Ajuts Universitaris i de Recerca (2009 SGR 849). CIBEREHD is funded by the Instituto de Salud Carlos III. F. Balaguer was supported by a grant from Fundación Alfonso Martín Escudero and from Societat Catalana de Digestologia. L. Moreira was supported by a grant Josep Font from the Hospital Clínic of Barcelona. The work was carried out (in part) at the Esther Koplowitz Centre, Barcelona.
The costs of publication of this article were defrayed in part by the payment of page charges. This article must therefore be hereby marked advertisement in accordance with 18 U.S.C. Section 1734 solely to indicate this fact.
References
Supplementary data
PDF file - 980K
PDF file - 54K
PDF file - 65K
PDF file - 14K
XLS file - 451K
XLS file - 123K
![Figure 1. Differential miRNA expression between normal colonic mucosa and tumor tissue. A, heat map showing the expression of the 50 most significant miRNAs identified by limma in the 4 groups [Lynch syndrome, sporadic MSI, MSS, and normal colonic tissue (N-C)]. Rows represent miRNAs and columns represent individual samples. B, the between-group analysis plot showing sample clustering based on the expression of the 50 most significant miRNAs. The 4 groups clearly clustered in distinct sets based on this group of miRNAs. C, the Venn diagram shows significantly dysregulated miRNAs among the 3 tumor subtypes (sporadic MSI, MSS, and Lynch syndrome) compared with normal colonic tissue mucosa.](https://aacr.silverchair-cdn.com/aacr/content_public/journal/clincancerres/17/19/10.1158_1078-0432.ccr-11-1424/2/m_6239fig1.jpeg?Expires=1709183293&Signature=vyvQPEDrbteS-vOXjj117JvShUPWdgYnVdreP5CjGfhsEjtHKd3OGRgxHRAc-aUoMr59~RFKj5PlS8T3N2jzmgi-o4Kic8mjXb0pRrLDwYh0idWpJZSitToGYPNacOsJQDXbxn4AxYyGISxpZ0G6FHbMzRPXlCg8aqy9qfSLOUXdOAFoTD8gAiu39~vnAeaGmmmz6bCCdbdgq44oh38Ja3oCzHmMQz~g9mKUMLr28ePsM381CdqcYNjhoc6Fmh9QIMY0zpSRperen6PTPU4XZSH46G7NHSXp3YXpivgpZmJTI~1m6j3EzI2CLWRyboSygoRvhjY9ZXGEZuetyqh8Mw__&Key-Pair-Id=APKAIE5G5CRDK6RD3PGA)


