Abstract
Purpose: The resistance of tumors to antiangiogenic therapies is becoming increasingly relevant. There are currently no validated predictive biomarkers for selecting which cancer patients will benefit from antiangiogenic therapy. Also lacking are resistance biomarkers that can identify which escape pathways should be targeted after tumors develop resistance to VEGF treatment. Recent studies showed that anti-VEGF treatment can make tumor cells more aggressive and metastatic. However, the mechanisms and mediators of this are unidentified. Therefore, we aimed this study at directly identifying the tumor cell–initiated mechanisms responsible for the resistance of pancreatic cancer to anti-VEGF treatment.
Experimental Design: We established and validated two murine models of human pancreatic cancer resistant to the VEGF-specific antibody bevacizumab in vivo. We used a genome-wide analysis to directly identify which tumor-secreted factors were overexpressed by pancreatic cancer cells that were resistant to anti-VEGF treatment.
Results: Rather than direct proangiogenic factors, we identified several proinflammatory factors that were expressed at higher levels in cells resistant to anti-VEGF treatment than in treatment-sensitive control cells. These proinflammatory factors acted in a paracrine manner to stimulate the recruitment of CD11b+ proangiogenic myeloid cells. Also, we found that secreted factors overexpressed by anti-VEGF treatment-resistant pancreatic cancer cells acted in an autocrine manner to induce epithelial-to-mesenchymal transition (EMT) and were thus responsible for increased aggressiveness of bevacizumab-resistant pancreatic tumors.
Conclusions: Our results identified proinflammatory factors and EMT markers as potential biomarkers for selecting patients with pancreatic cancer for antiangiogenic therapy. Clin Cancer Res; 17(17); 5822–32. ©2011 AACR.
Resistance of tumors to antiangiogenic therapies is becoming increasingly relevant. In the present study, we propose a model in which anti-VEGF therapies induce selection of pancreatic cancer cells overexpressing secreted mediators of vascular inflammation. These factors may act in a paracrine manner, recruiting proangiogenic myeloid cells and thus indirectly inducing angiogenesis. In addition, they could act in an autocrine manner to induce EMT and, in turn, increase the aggressiveness of pancreatic cancer. Incorporating the analysis of these proinflammatory factors and EMT in prospective randomized clinical trials with bevacizumab in patients with solid tumors would provide a more solid mechanistic rationale for the identification of predictive markers of response and resistance to anti-VEGF therapies. More significantly, these proinflammatory factors may represent new targets in the search for ways to reverse the almost invariable escape of cancer from anti-VEGF therapies.
Introduction
Chronic angiogenesis is a hallmark of cancer (1). The first antiangiogenic drug to be approved for the treatment of several metastatic cancers was bevacizumab, a humanized monoclonal VEGF-neutralizing antibody (2, 3). However, after an initial period of clinical benefit, these diseases almost inevitably progress, manifesting resistance to bevacizumab. For pancreatic cancer in particular, the AViTA (BO17706) randomized phase III study (4) recently showed that adding bevacizumab to a standard combination of gemcitabine and erlotinib significantly improved progression-free survival durations but did not translate into a significant overall survival benefit, indicating development of resistance to this antiangiogenic drug.
In this regard, the need for accurate biomarkers to select the patients most likely to benefit from antiangiogenic drugs has become even more critical (5, 6). A variety of putative clinical, radiological, and molecular markers of antiangiogenic drugs efficacy have been studied recently. However, the search for predictive biomarkers by which to gauge the likely efficacy of these treatments has yielded few useful results so far (7, 8). There is a wide consensus that biomarkers selection would be greatly advanced if we could achieve a better understanding of the molecular mechanisms of action and resistance to antiangiogenic drugs (9).
Researchers recently fielded a hypothesis about the mechanisms involved in the resistance of cancers to VEGF pathway inhibitors (10, 11). Analysis of the expression of a defined number of hypoxia-induced proangiogenic genes in murine Rip1-Tag2 tumors that had relapsed after treatment with the anti-VEGF receptor antibody DC101 revealed that expression levels of several members of the fibroblast growth factor, ephrin, and angiopoietin gene families were upregulated in tumor cells and, to a lesser extent, in tumor endothelial cells (12). Interestingly, tumor-associated fibroblasts isolated from tumors resistant to anti-VEGF treatment promoted tumor growth by upregulating the expression of several proangiogenic genes, including platelet-derived growth factor-C, angiopoietin-like (Angptl)-2, and cyclooxygenase-2 (13). In addition, recent studies using syngeneic murine tumor models have shown that significant infiltration of bone marrow–derived cells, particularly CD11b+/Gr1+ myeloid cells, may be a cellular mechanism of tumor refractoriness to anti-VEGF therapy (14). More recently, Butler and colleagues (15) proposed the existence of a “vascular niche”, a microenvironment established by endothelial cells that should nurture tumor growth via the paracrine secretion of growth factors and trophogens.
Although we recognize the fundamental contributions of all these different cell types in the tumor microenvironment to tumor progression during antiangiogenic therapy, in our hypothesis tumor cells remain the primum movens responsible for the recruitment and activation of the numerous proangiogenic cells in the tumor microenvironment. Therefore, we aimed the present study at directly identifying the tumor cell–initiated mechanisms responsible for the resistance of pancreatic cancer to anti-VEGF treatment, the identification of which could potentially yield useful resistance biomarkers.
Materials and Methods
Cell lines and reagents
The human pancreatic cancer cell line PANC-1 was purchased from the American Type Culture Collection. The human pancreatic cancer cell line COLO357FG was obtained from the laboratory of Dr. Isaiah J. Fidler (MD Anderson Cancer Center). All cell lines used in this study were authenticated by using DNA fingerprinting at the genomic core facility at Wayne State University (2009) and were maintained as described previously (16).
Orthotopic xenograft model in nude mice
Six- to eight-week-old female athymic nude mice (NCI-nu) were purchased from the Animal Production Area of the National Cancer Institute at Frederick Center for Cancer Research. All of the mice were housed and given treatment in accordance with the guidelines of MD Anderson's Institutional Animal Care and Use Committee and were maintained under specific pathogen-free conditions. The facilities were approved by the Association for Assessment and Accreditation of Laboratory Animal Care International and met all current regulations and standards of the U.S. Department of Agriculture, U.S. Department of Health and Human Services, and the NIH.
The orthotopic injection of pancreatic cancer cells was done as described previously (17). Bioluminescent imaging of the mice was done by using a cryogenically cooled IVIS 100 imaging system coupled with a data acquisition computer running the Living Image software program (Xenogen). All mice were weighed weekly and observed for tumor growth. The mice were euthanized by using carbon dioxide inhalation when evidence of advanced bulky disease or ascitic abdominal swelling developed, which was considered the day of death for the purpose of survival evaluation.
Gene expression microarray and pathway analysis
Differences in gene expression between COLO357FG and FGBR cells and between PANC-1 and P1BR cells were examined by using a whole-genome microarray (44K chip; Agilent Technologies, Inc.). Each microarray experiment was repeated twice. Differentially expressed transcripts were tested for network and functional interrelatedness by using the IPA software program (Ingenuity Systems).
Coculture
Coculture systems were designed using 100-mm cell culture dishes half-divided by using a polysiloxane gel and then sterilized for 24 hours by UV light. A total of 1 × 105 anti-VEGF–sensitive or -resistant cells were separately seeded in each half of the cell culture dishes and let stably adhere. Fresh medium up to 10 mL was then added to cover the polysiloxane gel layer, to have the two halves of the dish sharing the same culture medium. Coomassie blue staining was used to check for putative pancreatic cancer cells cross contamination between each halfs of the dish. After 7 days of incubation at 37°C in 5% CO2 humidified atmosphere, each cell line growing in separate halves of the culture dish was individually collected and subjected to protein extraction as indicated hereafter.
Statistical analysis
The P values for individual disorders, physiologic systems and functions, and cellular functions were calculated by comparing the likelihood of obtaining at least the same number of transcripts in a random gene set as that actually present in the input by using the Fisher exact test on the basis of hypergeometric distribution. All results were expressed as the mean, and 95% CI for at least 3 independent experiments done in triplicate. All of the statistical analyses were done by using the GraphPad Prism software program (version 4.0c; GraphPad Software).
Results
In vivo selection of two pancreatic cancer models with evasive resistance to anti-VEGF treatment
Initially, we established and validated two in vivo pancreatic cancer models with evasive resistance to anti-VEGF treatment (Fig. 1A). Green fluorescent protein+/luciferase+ PANC-1 or COLO357FG cells were orthotopically injected into 2 nude mice. When the resulting tumors became detectable, the mice were given 100 μg of bevacizumab intraperitoneally (i.p.) twice a week. As expected, on the basis of results of previous studies (18), the tumors responded dramatically to the treatment. The mice received treatment for 33 weeks, until the tumors suddenly recurred during continuous therapy with bevacizumab. On day 234 of the study, both mice exhibited evidence of advanced bulky disease and were euthanized. We established bevacizumab-resistant PANC-1 and COLO357FG cell lines—P1BR and FGBR, respectively—from excised tumors via repeated green fluorescent protein flow cytometric sorting (Fig. 1B).
In vivo selection of 2 pancreatic cancer models with evasive resistance to anti-VEGF treatment. A, green fluorescent protein+/luciferase+ PANC-1 or COLO357FG cells were orthotopically injected into nude mice. When the resulting tumors became detectable, the mice were given 100 μg of bevacizumab i.p. twice a week (b.i.w.). The tumor growth was quantified weekly on the basis of bioluminescence emitted by the tumor cells as the sum of all detected photons within the region of the tumor per second. A digital grayscale image was acquired, followed by the acquisition and overlay of a pseudocolor image representing the spatial distribution of detected photons emerging from the active luciferase within the mouse. B, light-microscopic phenotypes of the anti-VEGF treatment–sensitive PANC-1 and COLO357FG cells, and anti-VEGF treatment–resistant P1BR and FGBR pancreatic cancer cells. C, thirty-two athymic nude mice bearing orthotopic COLO357FG, FGBR, PANC-1, or P1BR pancreatic tumors were randomly assigned to 8 groups (n = 4 per group) to receive 100 μg of either bevacizumab or saline (control) i.p. twice a week. Mice were sacrificed by carbon dioxide inhalation when evidence of advanced bulky disease developed. The day of sacrifice was considered the day of death from disease for the purpose of survival evaluation.
In vivo selection of 2 pancreatic cancer models with evasive resistance to anti-VEGF treatment. A, green fluorescent protein+/luciferase+ PANC-1 or COLO357FG cells were orthotopically injected into nude mice. When the resulting tumors became detectable, the mice were given 100 μg of bevacizumab i.p. twice a week (b.i.w.). The tumor growth was quantified weekly on the basis of bioluminescence emitted by the tumor cells as the sum of all detected photons within the region of the tumor per second. A digital grayscale image was acquired, followed by the acquisition and overlay of a pseudocolor image representing the spatial distribution of detected photons emerging from the active luciferase within the mouse. B, light-microscopic phenotypes of the anti-VEGF treatment–sensitive PANC-1 and COLO357FG cells, and anti-VEGF treatment–resistant P1BR and FGBR pancreatic cancer cells. C, thirty-two athymic nude mice bearing orthotopic COLO357FG, FGBR, PANC-1, or P1BR pancreatic tumors were randomly assigned to 8 groups (n = 4 per group) to receive 100 μg of either bevacizumab or saline (control) i.p. twice a week. Mice were sacrificed by carbon dioxide inhalation when evidence of advanced bulky disease developed. The day of sacrifice was considered the day of death from disease for the purpose of survival evaluation.
To verify the resistance of P1BR and FGBR cell lines to bevacizumab, 32 mice were orthotopically injected with COLO357FG, FGBR, PANC-1, or P1BR cells and randomly assigned to receive 100 μg of bevacizumab i.p. twice a week or saline i.p. as a control. As expected, COLO357FG and PANC-1 tumors were sensitive to bevacizumab, whereas mice bearing FGBR and P1BR tumors exhibited resistance to it and had survival rates similar to those in untreated control mice (Fig. 1C).
Selection of relevant biological processes and secreted protein genes by using global transcript profiling
To gain insight into the molecular mechanisms underlying the anti-VEGF treatment–resistant phenotype in pancreatic cancer cells, we compared gene expression profiles in pancreatic cancer cell lines sensitive and resistant to this treatment by microarray analysis. We analyzed data on the genes with significantly different levels of expression in the sensitive versus resistant cell lines by using the IPA software program. This analysis identified groups of genes associated with a specific disease or disorder, physiologic or pathologic molecular or cellular function.
We found a significant and consistent association of the genes in the anti-VEGF treatment–resistant gene expression profiles with the immune response pathway (Fig. 2A and B). The cellular functions significantly associated with these treatment-resistant gene expression profiles were related to the chemoattraction of leukocytes, especially granulocytes, and with the mobilization of myeloid progenitor cells (Table 1).
Selection of relevant biological processes and secreted protein genes by using global transcript profiling. A, disease, disorder, or physiologic systems or functions enriched among genes differentially expressed in anti-VEGF treatment–resistant pancreatic cancer cell lines versus their respective treatment-sensitive control cell lines. The X-axis represents the −log (10) P value for enrichment, with the threshold drawn at P = 0.05. B, interaction network derived from genes upregulated in anti-VEGF treatment–resistant pancreatic cancer cell lines versus their respective treatment-sensitive control cell lines. Each interaction is supported by at least one literature reference identified in the Ingenuity Pathway Knowledge Base, with solid lines representing direct interactions and dashed lines representing indirect interactions. C, gene expression levels and unsupervised hierarchical clustering of differentially secreted genes in treatment-resistant FGBR versus treatment-sensitive COLO357FG and treatment-resistant P1BR versus treatment-sensitive PANC-1 cells. In the heat map shown in this figure, the logarithms of the gene expression levels are shown in colors (green = decreased expression, red = increased expression). D, serial paraffin-embedded pancreatic tumor sections stained immunohistochemically with antibodies against CD11b+ cells. E, anti-VEGF treatment–resistant FGBR and P1BR tumors showing significantly greater infiltration by CD11b+ cells than do that in anti-VEGF treatment–sensitive COLO357FG and PANC-1 tumors. ***, P < 0.0001 (unpaired Student's t test).
Selection of relevant biological processes and secreted protein genes by using global transcript profiling. A, disease, disorder, or physiologic systems or functions enriched among genes differentially expressed in anti-VEGF treatment–resistant pancreatic cancer cell lines versus their respective treatment-sensitive control cell lines. The X-axis represents the −log (10) P value for enrichment, with the threshold drawn at P = 0.05. B, interaction network derived from genes upregulated in anti-VEGF treatment–resistant pancreatic cancer cell lines versus their respective treatment-sensitive control cell lines. Each interaction is supported by at least one literature reference identified in the Ingenuity Pathway Knowledge Base, with solid lines representing direct interactions and dashed lines representing indirect interactions. C, gene expression levels and unsupervised hierarchical clustering of differentially secreted genes in treatment-resistant FGBR versus treatment-sensitive COLO357FG and treatment-resistant P1BR versus treatment-sensitive PANC-1 cells. In the heat map shown in this figure, the logarithms of the gene expression levels are shown in colors (green = decreased expression, red = increased expression). D, serial paraffin-embedded pancreatic tumor sections stained immunohistochemically with antibodies against CD11b+ cells. E, anti-VEGF treatment–resistant FGBR and P1BR tumors showing significantly greater infiltration by CD11b+ cells than do that in anti-VEGF treatment–sensitive COLO357FG and PANC-1 tumors. ***, P < 0.0001 (unpaired Student's t test).
Relevant cellular functions enriched among genes overexpressed in anti-VEGF treatment–resistant pancreatic cancer cell lines versus their respective treatment-sensitive control cell lines
| Genes overexpressed . | P . | Cellular functions . | |
|---|---|---|---|
| FGBR vs. COLO357FG . | P1BR vs. PANC-1 . | . | . |
| CXCL10, IL8, PF4 | CCL2, IL8 | 3.21E-02 | Mobilization of myeloid progenitor cells |
| C5, CCL5, CXCL1, CXCL3, CXCL10, DEFB4A, IL8, IL15, IL1B, PF4, TGFB1, TLR4 | CCL2, CXCL1, CXCL3, IL8, IL1B, TLR4 | 4.44E-02 | Attraction of leukocytes |
| C5, CCL5, CXCL1, CXCL3, CXCL10, IL8, PF4, TGFB1 | CXCL1, CXCL3, IL8 | 7.59E-03 | Attraction of neutrophils |
| C5, CCL5, CCL26 (includes EG:10344), IL8, PLAUR | CCL2, CCL26 (includes EG:10344), IL8 | 1.79E-02 | Chemotaxis of basophils |
| IFNAR1, BDNF, CAST, IL8, TFF | IL8, TFF1 | 3.61E-02 | Chemokinesis of eukaryotic cells |
| Genes overexpressed . | P . | Cellular functions . | |
|---|---|---|---|
| FGBR vs. COLO357FG . | P1BR vs. PANC-1 . | . | . |
| CXCL10, IL8, PF4 | CCL2, IL8 | 3.21E-02 | Mobilization of myeloid progenitor cells |
| C5, CCL5, CXCL1, CXCL3, CXCL10, DEFB4A, IL8, IL15, IL1B, PF4, TGFB1, TLR4 | CCL2, CXCL1, CXCL3, IL8, IL1B, TLR4 | 4.44E-02 | Attraction of leukocytes |
| C5, CCL5, CXCL1, CXCL3, CXCL10, IL8, PF4, TGFB1 | CXCL1, CXCL3, IL8 | 7.59E-03 | Attraction of neutrophils |
| C5, CCL5, CCL26 (includes EG:10344), IL8, PLAUR | CCL2, CCL26 (includes EG:10344), IL8 | 1.79E-02 | Chemotaxis of basophils |
| IFNAR1, BDNF, CAST, IL8, TFF | IL8, TFF1 | 3.61E-02 | Chemokinesis of eukaryotic cells |
To identify which secreted factors were potentially responsible for these cellular functions and thus the development of the anti-VEGF treatment–resistant phenotype, we narrowed our analysis to genes coding for proteins in the extracellular space that exhibited statistically significantly higher expression in anti-VEGF treatment–resistant pancreatic cancer cell lines than in their respective treatment-sensitive control cell lines. In addition to detecting minor overexpression of the direct proangiogenic factors VEGF, TGF-β, and bone morphogenetic protein-2, we found overexpression of numerous proinflammatory factors also known as indirect proangiogenic factors, including several CXCR2 ligands, interleukin (IL)-1α and IL-1β, and Angptl-2 (Fig. 2C and Supplementary Fig. S1).
Consistently, anti-VEGF treatment–resistant FGBR and P1BR tumors showed significantly greater infiltration by CD11b+ proangiogenic myeloid cells than did anti-VEGF treatment–sensitive COLO357FG and PANC-1 tumors (Fig. 2D and E).
Oncomine expression analysis (www.oncomine.org) showed a significantly higher expression of these proinflammatory factors in human pancreatic cancer than in normal pancreatic tissue in 2 different datasets (refs. 19, 20; Fig. 3, Supplementary Fig. S2).
Oncomine bar charts of the expression levels of the indicated proinflammatory factors between human normal pancreatic tissues (N; n = 16) and human pancreatic cancer (T; n = 36) in the dataset by Pei and colleagues (19). The P values were determined by Student's t test.
Oncomine bar charts of the expression levels of the indicated proinflammatory factors between human normal pancreatic tissues (N; n = 16) and human pancreatic cancer (T; n = 36) in the dataset by Pei and colleagues (19). The P values were determined by Student's t test.
Anti-VEGF treatment–resistant pancreatic cancer cells showed features of malignant progression and EMT
The emergent mechanisms of evasive resistance to antiangiogenic therapies include increased invasiveness of tumour cells into local normal tissue to coopt the normal vasculature (10). Thus, we used a wound closure assay to compare the invasive potential of anti-VEGF treatment–resistant pancreatic cancer cell lines with that of their respective control cell lines. We did not observe any significant differences in proliferation rate among the anti-VEGF treatment–resistant pancreatic cancer cell lines compared with their respective control cell lines (Supplementary Fig. S3).
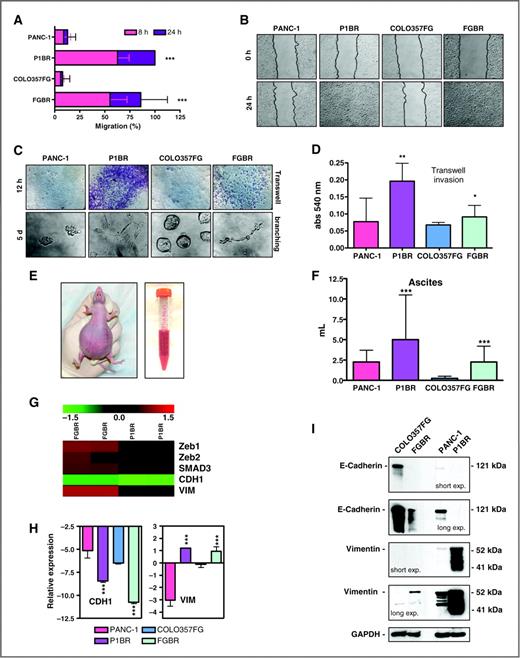
Treatment-sensitive COLO357FG and PANC-1 cells were unable to migrate after 24 hours. FGBR and P1BR cells had significantly higher invasion rates and covered 50% of the distance between the wound edges after 8 hours and 100% after 24 hours (Fig. 4A and B).
Anti-VEGF treatment–resistant pancreatic cancer cells showing features of malignant progression and EMT. A, levels of cancer cell migration between anti-VEGF treatment–resistant and treatment-sensitive pancreatic cancer cells. Results are presented as percentages of the total distances between the wound edges enclosed by cancer cells. The mean values and 95% CIs from 3 independent experiments done in quadruplicate are shown. ***, P < 0.001 (unpaired Student's t test). B, photographs of the wound area were taken by using phase-contrast microscopy immediately and 24 hours after the incision. C, cell invasion assays. Representative photographs of Matrigel-coated transwell traversing activity and branching morphogenesis in 3D Matrigel of pancreatic cancer cells; D, to quantify invasiveness, the stained invading cells were lysed and their absorbance measured. The mean values and 95% CIs are shown. **, P < 0.01; *, P < 0.05 (unpaired Student t-test). E, representative photograph of hemorrhagic ascites in an orthotopic treatment-resistant P1BR tumor-bearing mouse. F, amount of ascites drained from pancreatic tumor–bearing mice. The mean values and 95% CIs are shown. ***, P < 0.001 (unpaired Student t-test). G, heat map showing EMT gene expression values in treatment-resistant FGBR versus treatment-sensitive COLO357FG and treatment-resistant P1BR versus treatment-sensitive PANC-1 cells. H, results of quantitative real-time PCR (RT-PCR) analysis of E-cadherin (CDH1) and vimentin (VIM) genes presented as the fold change in RNA expression between the gene of interest and β-actin. The mean values and 95% CIs from 3 independent experiments conducted in quadruplicate are shown. ***, P < 0.001 (unpaired Student's t test). I, expression of E-cadherin and vimentin proteins. GAPDH, glyceraldehyde-3-phosphate dehydrogenase.
Anti-VEGF treatment–resistant pancreatic cancer cells showing features of malignant progression and EMT. A, levels of cancer cell migration between anti-VEGF treatment–resistant and treatment-sensitive pancreatic cancer cells. Results are presented as percentages of the total distances between the wound edges enclosed by cancer cells. The mean values and 95% CIs from 3 independent experiments done in quadruplicate are shown. ***, P < 0.001 (unpaired Student's t test). B, photographs of the wound area were taken by using phase-contrast microscopy immediately and 24 hours after the incision. C, cell invasion assays. Representative photographs of Matrigel-coated transwell traversing activity and branching morphogenesis in 3D Matrigel of pancreatic cancer cells; D, to quantify invasiveness, the stained invading cells were lysed and their absorbance measured. The mean values and 95% CIs are shown. **, P < 0.01; *, P < 0.05 (unpaired Student t-test). E, representative photograph of hemorrhagic ascites in an orthotopic treatment-resistant P1BR tumor-bearing mouse. F, amount of ascites drained from pancreatic tumor–bearing mice. The mean values and 95% CIs are shown. ***, P < 0.001 (unpaired Student t-test). G, heat map showing EMT gene expression values in treatment-resistant FGBR versus treatment-sensitive COLO357FG and treatment-resistant P1BR versus treatment-sensitive PANC-1 cells. H, results of quantitative real-time PCR (RT-PCR) analysis of E-cadherin (CDH1) and vimentin (VIM) genes presented as the fold change in RNA expression between the gene of interest and β-actin. The mean values and 95% CIs from 3 independent experiments conducted in quadruplicate are shown. ***, P < 0.001 (unpaired Student's t test). I, expression of E-cadherin and vimentin proteins. GAPDH, glyceraldehyde-3-phosphate dehydrogenase.
In a transwell invasion assay, FGBR and P1BR cells had significantly higher migration rates than did their respective control cell lines (Fig. 4C and D). When cultured in Matrigel, COLO357FG and PANC-1 cell colonies showed a markedly rounded morphology. In contrast, FGBR and P1BR cell colonies displayed a higher branching activity (Fig. 4C).
We did not observe any significant differences at necropsy in abdominal metastasis among the mice bearing COLO357FG, FGBR, PANC-1, or P1BR orthotopic tumors. However, whereas untreated mice bearing treatment-sensitive PANC-1 or COLO357FG tumors exhibited a typical prominent pancreatic lump in the abdomen, untreated mice bearing P1BR or FGBR tumors had significantly higher amounts of cytologically positive hemorrhagic ascites (Fig. 4E and F).
To gain insight into the molecular mechanisms underlying this aggressive phenotype, we analyzed data from the gene expression profiles of nuclear protein genes that exhibited statistically significant upregulation in both of the anti-VEGF treatment–resistant pancreatic cancer cell lines compared with their respective control cell lines. We identified the genes coding for Zeb1, Zeb2, and SMAD3 proteins, which are key members of the transcriptional complexes essential for the development of the epithelial-to-mesenchymal transition (EMT) genetic program (Fig. 4G; refs. 21, 22). Accordingly, expression of the epithelial marker gene E-cadherin was strongly downregulated and that of the mesenchymal marker Vimentin was strongly upregulated in both anti-VEGF treatment–resistant cell lines compared with their respective control cell lines (Fig. 4H). Consistently, the FGBR and P1BR cell lines had significantly lower levels of E-cadherin and higher levels of vimentin protein expression than did their respective anti-VEGF treatment–sensitive cell lines when cultured in vitro (Fig. 4I). In vivo, COLO357FG and PANC-1 tumors had high expression levels of E-cadherin but moderate expression levels of vimentin. In contrast, FGBR and P1BR tumors had no expression of E-cadherin but high expression levels of vimentin (Fig. 5). Interestingly, anti-VEGF treatment–resistant tumors exhibited significantly stronger desmoplastic reactions than did the treatment-sensitive tumors as found by using Masson's trichrome staining protocol (Fig. 5).
Serial paraffin-embedded tumor sections stained immunohistochemically with antibodies against E-cadherin and vimentin proteins. Masson's trichrome staining protocol was used to visualize the extracellular matrix (blue).
Serial paraffin-embedded tumor sections stained immunohistochemically with antibodies against E-cadherin and vimentin proteins. Masson's trichrome staining protocol was used to visualize the extracellular matrix (blue).
Induction of EMT by secreted proteins in anti-VEGF treatment–resistant pancreatic cancer cells
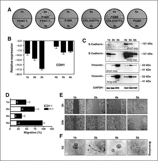
To determine whether the secreted factors overexpressed in the anti-VEGF treatment–resistant cells were responsible for the induction of their EMT phenotypes, we used a coculture approach as described in Supplementary experimental procedures (Fig. 6A and Supplementary Fig. S4). PANC-1 and COLO357FG cells that shared culture media with P1BR and FGBR cells, respectively (Fig. 6A, samples 2b and 5b), had significantly reduced expression of E-cadherin and increased expression of vimentin at levels between those seen in anti-VEGF treatment–sensitive (Fig. 6A, samples 1b and 4b) and treatment-resistant (Fig. 6A, samples 3b and 6b) cells that had grown under regular conditions (Fig. 6B and C). Moreover, anti-VEGF treatment–sensitive cells sharing culture media with anti-VEGF treatment–resistant cells exhibited significantly higher migration rates (Fig. 6D and E) and branching activities in Matrigel than did their respective control cell lines that had grown under regular conditions (Fig. 6F and Supplementary Fig. S5).
Induction of EMT by secreted proteins in anti-VEGF treatment–resistant pancreatic cancer cells. A, schematic representation of the coculture technique used to culture anti-VEGF treatment–resistant and treatment-sensitive pancreatic cancer cells physically separated by a hydrophobic barrier but in the same culture medium. Samples of different cell lines cultured under different conditions are indicated as follows: 1a = empty, 1b = PANC-1, 2a = P1BR cocultured with PANC-1, 2b = PANC-1 cocultured with P1BR, 3a = empty, 3b = P1BR, 4a = empty, 4b = COLO357FG, 5a = FGBR cocultured with COLO357FG, 5b = COLO357FG cocultured with FGBR, 6a = empty, and 6b = FGBR. B, results of quantitative RT-PCR analysis of the E-cadherin (CDH1) gene presented as the fold change in RNA expression between the gene of interest and β-actin. The mean values and 95% CIs from 3 independent experiments conducted in quadruplicate are shown. C, expression of E-cadherin and vimentin proteins. The results shown are representative of 3 independent experiments conducted. D, pancreatic cancer cell migration. The results are presented as the percentages of the total distances between the wound edges enclosed by cancer cells. The mean values and 95% CIs from 3 independent experiments conducted in quadruplicate are shown. E, photographs of the wound area were taken immediately and 24 hours after the incision. F, cell invasion assays. Representative photographs of branching morphogenesis in 3D Matrigel of pancreatic cancer cells. GAPDH, glyceraldehyde-3-phosphate dehydrogenase.
Induction of EMT by secreted proteins in anti-VEGF treatment–resistant pancreatic cancer cells. A, schematic representation of the coculture technique used to culture anti-VEGF treatment–resistant and treatment-sensitive pancreatic cancer cells physically separated by a hydrophobic barrier but in the same culture medium. Samples of different cell lines cultured under different conditions are indicated as follows: 1a = empty, 1b = PANC-1, 2a = P1BR cocultured with PANC-1, 2b = PANC-1 cocultured with P1BR, 3a = empty, 3b = P1BR, 4a = empty, 4b = COLO357FG, 5a = FGBR cocultured with COLO357FG, 5b = COLO357FG cocultured with FGBR, 6a = empty, and 6b = FGBR. B, results of quantitative RT-PCR analysis of the E-cadherin (CDH1) gene presented as the fold change in RNA expression between the gene of interest and β-actin. The mean values and 95% CIs from 3 independent experiments conducted in quadruplicate are shown. C, expression of E-cadherin and vimentin proteins. The results shown are representative of 3 independent experiments conducted. D, pancreatic cancer cell migration. The results are presented as the percentages of the total distances between the wound edges enclosed by cancer cells. The mean values and 95% CIs from 3 independent experiments conducted in quadruplicate are shown. E, photographs of the wound area were taken immediately and 24 hours after the incision. F, cell invasion assays. Representative photographs of branching morphogenesis in 3D Matrigel of pancreatic cancer cells. GAPDH, glyceraldehyde-3-phosphate dehydrogenase.
CXC receptors (CXCR)1 and 2—the receptors for CXCL1, CXCL2, CXCL3, and CXCL8, among the proinflammatory factors more significantly overexpressed in anti-VEGF treatment–resistant pancreatic cancer cell lines—were expressed in all 4 cell lines (COLO357FG, PANC-1, FGBR, and P1BR; Supplementary Fig. S6).
Discussion
In this study, we sought to identify the mechanisms and mediators responsible for the resistance of pancreatic cancer to anti-VEGF treatment, the identification of which could potentially yield useful resistance biomarkers. We propose a model in which anti-VEGF therapy induces the selection of tumor cells overexpressing secreted mediators of vascular inflammation. These factors may act in a paracrine manner, recruiting proangiogenic myeloid cells and thus indirectly inducing angiogenesis. They may also act in an autocrine manner to induce EMT and, in turn, increase the aggressiveness of pancreatic cancer.
In particular, the inflammatory chemokines CXCL1, CXCL2, CXCL3, and CXCL8 may affect tumor development either directly by influencing tumor growth, invasion, and metastasis or indirectly by influencing angiogenesis and promoting the chemotaxis of neutrophils (23). IL-1α and IL-1β are proinflammatory cytokines that initiate and sustain the inflammatory response mainly by promoting leukocyte infiltration (24). In a previously reported model of a hypoxic microenvironment, IL-1α and IL-1β did not directly activate endothelial cell organization into blood vessel-like structures but rather recruited inflammatory cells to produce endothelial cell–activating factors (25). We recently showed that autocrine stimulation of IL-1α contributes to the metastatic behavior of pancreatic cancer (26). Angptl-2 was first reported as a secreted protein with a weak stimulatory effect on endothelial cell sprouting in vitro (27). Overexpression of Angptl-2 in skin and adipose tissue results in local inflammation characterized by abundant leukocytes attached to the walls of postcapillary venules and increased blood vessel permeability. Interestingly, the number of blood vessels remains unaltered, suggesting that Angptl2 promotes vascular inflammation but not angiogenesis in vivo (28). The large proportion of these proinflammatory factors among the secreted proteins significantly overexpressed in our two independent models of pancreatic cancer with evasive resistance to VEGF pathway inhibition indicates that the genetic program of pancreatic cancer resistance to anti-VEGF treatment occurs via the induction of inflammation rather than the relevant activation of alternate directly proangiogenic pathways. Bone marrow–derived proangiogenic myeloid cells play an important role in regulating tumor angiogenesis, and CD11b is among the most common phenotypic markers used to identify this heterogeneous population of inflammatory cells (29). We measured a significantly greater infiltration by CD11b+ cells in the anti-VEGF treatment–resistant tumors than in their sensitive controls, suggesting that the proinflammatory factors overexpressed by pancreatic cancers with resistance to VEGF pathway inhibition could sustain angiogenesis by inducing the recruitment of bone marrow–derived proangiogenic myeloid cells.
Two recent independent studies have raised concerns about the efficacy of anti-VEGF therapies by providing evidence that VEGF-targeted drugs can elicit invasive phenotypes and increase cancer cell dissemination and metastasis (30, 31). Although this increased invasion may have resulted from increased expression of various cytokines induced by treatment or hypoxia (32, 33), the actual mechanisms and mediators of this behavior have yet to be directly identified. EMT is a well-coordinated process triggered by many signaling pathways during embryonic development and is a pathologic feature in neoplasia and fibrosis. Carcinoma cells undergoing EMT lose expression of E-cadherin and other components of epithelial cell junctions. Instead, they experience development of a mesenchymal cell cytoskeleton and acquire motility and invasive properties (34). In this study, we showed that the secreted factors overexpressed by the anti-VEGF treatment–resistant cells act in an autocrine manner to induce and sustain an EMT phenotype in these cells. Consistently, in vivo anti-VEGF treatment–resistant pancreatic tumors showed mesenchymal markers and clinically relevant characteristics, including the production of large amounts of cytologically positive hemorrhagic ascites and an intense desmoplastic reaction. Whether the proinflammatory factors identified in our study are crucial mediators of the desmoplastic reaction in pancreatic tumors is currently under investigation.
This study, however, had some limitations. There is a wide consensus that appropriate preclinical tumor models should be used for the validation of sensitivity to targeted agents and to identify drug resistance biomarkers (35, 36). A recent study indicated that whereas transplanted pancreatic tumors are densely vascularized, blood vessel density is markedly decreased within pancreatic tumors from mice conditionally expressing endogenous mutant Kras and p53 alleles in pancreatic cells, as well as in human pancreatic tumors (37). These differences could account for the promising results with anti-VEGF strategies in orthotopic human pancreatic cancer xenografts (18) contradicted by the poor response of pancreatic cancer patients to these therapies (4). Although we used orthotopic xenograft tumor models in our study, we believe that comparing anti-VEGF–resistant tumor models with their respective sensitive counterparts remains the only strategy to directly identify the actual mechanisms responsible for the tumor resistance to anti-VEGF treatments, an analysis that would be otherwise impossible by using anti-VEGF intrinsically resistant genetically engineered mouse models. Moreover, we corroborated the clinical relevance of our findings for human pancreatic cancer patients by verifying a statistically significant higher expression of the proinflammatory factors identified in this study in human pancreatic cancers than in normal pancreatic tissues in 2 different datasets, including Pei and colleagues (19) and Badea and colleagues (20).
Preclinical and clinical studies have evaluated a number of biomarkers of response and resistance to anti-VEGF drugs, with contradictory results (9). Recent preclinical studies measured changes in the levels of expression of a definite number of secreted proteins before and after anti-VEGF therapy in models of glioblastoma (38, 39) and renal cell carcinoma (40). Several recent clinical studies of antiangiogenic agents in different solid tumors have incorporated analyses of a number of factors known for their proangiogenic activities (41–44). However, very few of these proangiogenic factors showed the potential for predicting the clinical benefit of a given antiangiogenic agent, and all should be validated prospectively (6). Incorporating the analysis of the proinflammatory factors and EMT markers identified in this study in prospective randomized clinical trials with bevacizumab in patients with pancreatic cancer as well as other solid tumors would provide a more solid mechanistic rationale for the identification of predictive markers of response and resistance to anti-VEGF therapies. More significantly, these proinflammatory factors may represent new targets in the search for ways to reverse the almost invariable escape of cancer from anti-VEGF therapies.
Disclosure of Potential Conflicts of Interest
No potential conflicts of interest were disclosed.
Acknowledgments
We thank the support and many helpful suggestions and support of the members of our laboratories. In particular, we thank Michele Simbolo and Annamaria Di Filippo for technical assistance and Adele De Caro for administrative assistance (Experimental Pharmacology Unit, Fondazione “G. Pascale”). We also thank Don Norwood and Maude Veech (Department of Scientific Publications, The University of Texas MD Anderson Cancer Center) for editorial assistance.
Grant Support
This work was supported in part by the Associazione Italiana per la Ricerca sul Cancro (AIRC; start-up grant #10129), the American-Italian Cancer Foundation (AICF), and The Sass Foundation for Medical Research grants to D. Melisi; and the National Cancer Institute (CA142674-01) grant to P.J. Chiao. This research is supported in part by the NIH through MD Anderson's Cancer Center support grant CA016672.
The costs of publication of this article were defrayed in part by the payment of page charges. This article must therefore be hereby marked advertisement in accordance with 18 U.S.C. Section 1734 solely to indicate this fact.





