Abstract
Purpose: The vascular targeting antibody bavituximab is being combined with chemotherapy in clinical trials in cancer patients. Bavituximab targets the membrane phospholipid, phosphatidylserine, complexed with 2-glycoprotein I. Phosphatidylserine is normally intracellular but becomes exposed on the luminal surface of vascular endothelium in tumors. Phosphatidylserine exposure on tumor vessels is increased by chemotherapy and irradiation. Here, we determined whether treatment with the murine equivalent of bavituximab, 2aG4, combined with irradiation can suppress tumor growth in a rat model of glioblastoma.
Experimental Design: F98 glioma cells were injected into the brains of syngeneic rats where they grow initially as a solid tumor and then infiltrate throughout the brain. Rats with established tumors were treated with 10 Gy whole brain irradiation and 2aG4.
Results: Combination treatment doubled the median survival time of the rats, and 13 of animals were rendered disease free. Neither treatment given individually was as effective. We identified two mechanisms. First, irradiation induced phosphatidylserine exposure on tumor blood vessels and enhanced antibody-mediated destruction of tumor vasculature by monocytes/macrophages. Second, the antibody treatment induced immunity to F98 tumor cells, which are normally weakly immunogenic. Surviving rats were immune to rechallenge with F98 tumor cells. In vitro, 2aG4 enhanced the ability of dendritic cells (DCs) to generate F98-specific cytotoxic T cells. Phosphatidylserine exposure, which is induced on tumor cells by irradiation, likely suppresses tumor antigen presentation, and 2aG4 blocks this tolerogenic effect.
Conclusion: Bavituximab combined with radiotherapy holds promise as a vascular targeting and immune enhancement strategy for the treatment of human glioblastoma. (Clin Cancer Res 2009;15(22):687180)
The vascular targeting antibody bavituximab is in clinical trials in cancer patients. Bavituximab targets phosphatidylserine complexed with 2-glycoprotein I. Phosphatidylserine becomes exposed on tumor blood vessels in response to oxidative stresses in the tumor. Phosphatidylserine exposure on tumor vessels is increased by chemotherapy and irradiation. Here, we used the murine equivalent of bavituximab, 2aG4, plus local irradiation to treat established F98 gliomas growing in the brains of syngeneic rats. The F98 tumor is an aggressive, poorly immunogenic tumor that has an infiltrative pattern of growth. Rats receiving the combined treatment had markedly prolonged survival times, and 13 of animals were rendered disease free. Mechanistic studies showed that the combined treatment targeted tumor vasculature and, in addition, induced tumor immunity. The combination thus acted on both the solid vascularized disease and the infiltrating tumor cells. Our studies indicate that bavituximab plus radiotherapy should be considered for the treatment of glioblastoma patients.
Malignant gliomas grow aggressively and infiltrate into surrounding normal brain. The 5-year survival rate for glioblastoma patients remains at <4 despite decades of advances in neurosurgery, imaging-guided radiation administration, and novel chemotherapeutic drugs (1). Most patients succumb to their disease as a result of local tumor recurrence (2). Interventions are urgently needed that transform glioblastoma into a manageable chronic disease while causing minimal damage to normal brain tissue.
We have developed a vascular targeting agent, bavituximab, which is in clinical trials in patients with various solid tumors, except brain tumors. Bavituximab is a chimeric monoclonal antibody that indirectly binds to anionic phospholipids, principally phosphatidylserine (3). Phosphatidylserine is normally tightly segregated to the internal surface of the plasma membrane in most cell types, including the vascular endothelium (4). In tumors, however, phosphatidylserine becomes exposed on the accessible outer surface of the vascular endothelium in response to oxidative stresses present in the tumor microenvironment (5, 6). Bavituximab binds with high affinity to complexes of the phosphatidylserine-binding plasma protein 2-glycoprotein 1 (2GP1) and anionic phospholipids (7). The antibody cross-links and stabilizes a complex of two molecules of 2GP1 bound to phosphatidylserine on the cell surface. The complex is only stably formed on phosphatidylserine surfaces. The binding profile of bavituximab in tumor-bearing animals is identical to that of the direct phosphatidylserine-binding antibody 9D2 (5).
The murine predecessors of bavituximab, 3G4 (mouse IgG3) and 2aG4 (mouse IgG2a), have the same Fv region and antigen-binding properties as bavituximab (7, 8). They bind to phosphatidylserine in the presence of human or rat 2GP1. Experiments in mice require supplementation with human 2GP1 because the mouse protein does not bind to the antibody. When administered to mice together with human 2GP1, the murine antibodies inhibit tumor growth as single agents in multiple tumor models (8). They bind to phosphatidylserine-positive tumor vascular endothelium and mediate antibody-dependent cell-mediated cytotoxicity (ADCC) by monocytes and macrophages. Tumor vessels become de-endothelialized and collapse, resulting in the death of the tumor cells through starvation of oxygen and nutrients (9).
The antitumor effects of 2aG4 and 3G4 in rodents are greatly enhanced when the antibodies are administered together with clinical chemotherapeutic agents (10, 11) or radiotherapy (12). The increased antitumor effects are attributable to amplification of phosphatidylserine exposure on tumor vessels (13, 14), probably caused by reactive oxygen species (ROS) generated by the chemotherapeutic drugs and irradiation (15). ROS are thought to induce endothelial phosphatidylserine exposure either by oxidizing membrane lipids and generating calcium influxes that activate phosphatidylserine exporters (16, 17), or by activating acid sphingomyelinase A to generate ceramide that facilitates transbilayer movement of phosphatidylserine directly (13).
In the present study, we tested the hypothesis that radiation therapy combined with 2aG4 treatment would be effective at treating orthotopic glioma in immunocompetent syngeneic rats. We used the highly aggressive F98 glioma, which has an infiltrative pattern of growth and is refractory to a variety of therapeutic modalities (18). The F98 tumor is poorly immunogenic in syngeneic rats. An intracerebral inoculation of as few as 10 cells is invariably lethal (19). The biological characteristics of the F98 tumor resemble those of human glioblastoma, making it a good model of the human disease. We found that treatment of rats bearing established F98 tumors with whole brain irradiation and 2aG4 markedly prolonged the survival time of the animals, and a significant percentage (13) of animals were rendered disease free. We show that 2aG4 treatment not only has an antivascular action when combined with irradiation in this model, but also enhances the immunogenicity of the tumor leading to immunologic control of residual tumor cells. This study lays the foundation for combining bavituximab, or other antiphosphatidylserine antibodies, with radiotherapy to treat patients with brain cancer.
Materials and Methods
Cells
F98 (ATCC CRL-2397), a Fisher 344 rat glioma cell line, was maintained in DMEM (Mediatech) supplemented with 10 fetal bovine serum, 10 mmol/L sodium pyruvate, and nonessential amino acids (Mediatech) in a humidified incubator gassed with 5 carbon dioxide (37C) until reaching 70 confluence. The mouse macrophage cell line Raw264.7 (TIB-71) was obtained from the American Type Culture Collection. Human umbilical vascular endothelial cells (HUVEC) were obtained from Clonetics.
Antibodies
A mouse IgG2a version of 3G4 (8), named 2aG4, and C44, an isotype-matched control antibody for 2aG4, were purified from cell culture supernatant as described previously (20). A human-mouse chimeric version of 3G4, named bavituximab, was provided by Peregrine Pharmaceuticals, Inc. Rituximab was used as an isotype-matched control antibody. Mouse monoclonal antibodies to rat CD18 (integrin 2 chain, clone WT.3), Mac-1 (clone OX-42), CD4 (clone OX-35), CD8a (clone OX-8), CD80 (B7-1, clone 3H5), dendritic cells (DC) (clone OX-62), and MHC-II (RT1B, clone OX-6) were purchased from BD Pharmingen. A rabbit polyclonal anti-van Willebrand Factor (vWF) antibody was obtained from DAKO. Secondary antibodies were purchased from Jackson ImmunoResearch.
Intracerebral F98 rat glioma model
Male syngeneic Fisher 344 rats ranging in age from 4 to 5 wk were obtained from the National Cancer Institute. Animals were kept in specific pathogen-free facilities and given free access to sterile food and water. Tumor cells for intracerebral implantation were trypsinized and their viability confirmed by trypan blue exclusion. Cells were washed twice in DMEM, and a final suspension of 1 107 cells/mL in 50 (v/v) Cultrex (Trevigen) in PBS was obtained. Using a stereotactic frame (David Kopf instruments) and a 10-L Hamilton syringe, 50,000 tumor cells in a volume of 5 L were injected into the right caudate nucleus of anesthetized rats. Coordinates used for intracerebral injection were 2 mm lateral, 1 mm anterior to the bregma, and 4 mm deep from the outer border of the cranium. To evaluate the growth pattern of F98 glioma, a group of six male Fisher 344 rats received F98 cells implantation using the method described here. Five days after implantation, the rats were anesthetized, exsanguinated, and perfused with heparinized saline. Whole brains were removed and prepared for H&E or immunofluorescence staining respectively. Vascular endothelium was stained using a rabbit anti-vWF antibody followed by Cy3-labeled goat anti-rabbit IgG. Cell nuclei were counterstained with 4,6-diamidino-2-phenylindole.
All animal experimentation was carried out in compliance with guidelines from University of Texas Southwestern's Institutional Animal Care and Use Committee.
Detection and quantification of anionic phospholipid exposure in vivo
Orthotopic F98 tumors were established by intracerebral implantation of F98 cells as above. Five days later, the rats were given 10 Gy whole brain irradiation as a single fraction. Twelve hours later, 500 g bavituximab or control antibody rituximab were injected i.v. and allowed to circulate for 12 h. The rats were anesthetized, exsanguinated, and perfused with heparinized saline. Whole brains were removed and snap-frozen for preparation of cryosections. Sections were fixed with 4 paraformaldehyde and blocked with PBS containing 10 goat serum. Vascular endothelium was stained using a rabbit anti-vWF polyclonal antibody followed by Cy3-labeled goat anti-rabbit IgG. Bavituximab or rituximab was detected using biotinylated goat anti-human IgG followed by Cy2-labeled streptavidin. Images were captured using a Coolsnap digital camera mounted on a Nikon microscope and analyzed with MetaVue software (Universal Imaging Corporation). Doubly labeled endothelial cells (i.e. vWF positive/bavituximab positive) were identified by yellow fluorescence on merged images. The percentage of doubly positive vessels was calculated as follows: (mean number of yellow vessels per field/mean number of total vessels) 100. Ten random 0.079-mm2 fields were evaluated for each section.
Detection of phosphatidylserine on irradiated cells in vitro
To induce exposure of phosphatidylserine, HUVECs and F98 cells were grown to approximately 70 confluence and irradiated with 10 Gy using a Mark I Cesium-137 irradiator (J. L. Shepherd) at a dose rate of 1.74 Gy/min. Cells were irradiated in the presence of 2aG4 or control antibody C44 (10 g/mL). Exposure of phosphatidylserine was determined by flow cytometry at various time points following irradiation. Briefly, cells were harvested and washed gently three times with ice-cold 1 bovine serum albumin/PBS. Cells were incubated with a Cy2-labeled goat anti-mouse antibody for 30 min and 7-AAD for 15 min at 4C. Next, cells were washed three times with ice-cold 1 bovine serum albumin and analyzed using a BD FACScalibur flow cytometer. Data were acquired and analyzed by Cellquest software (BD Biosciences). Cells positive for 7-AAD were excluded from analysis.
Treatment of rats bearing F98 brain tumors
Male syngeneic Fisher 344 rats ranging in age from 4 to 5 wk were injected with 5 104 F98 cells intracerebrally as above. Five days later, the rats were randomly divided into five groups and treatment was initiated as follows: group 1, radiation therapy; group 2, 2aG4; group 3, radiation therapy plus 2aG4; group 4, radiation therapy plus C44; group 5, untreated. Radiation therapy was delivered as a single dose of 10 Gy using an XRAD320 X-ray generator (Precision X-ray) operating at 250 kV, 15 mA, with a 3.1-mm copper filter (source-to-skin distance, 35 cm), at a dose rate of 106.5 cGy/min. Anesthetized rats were restrained in a custom jig constructed to position, and the head was expose for radiation. Other body areas were shielded using a sheet of lead 3 mm thick. Antibodies were given i.p. in doses of 4 mg/kg three times per week for 2 wk starting on day 5 after tumor cell injection. Each group was monitored daily, and the animals were anesthetized, exsanguinated, and perfused with heparinized saline when they presented neurologic symptoms such as seizures or hemiplegia or weight loss of 20 of their body weight. Kaplan-Meier survival curves were created using Prism 4 (Graphpad software). Whole brain hemispheres were harvested and snap-frozen for sectioning and analysis.
In a separate experiment, four rats, which had been rendered disease free by treatment with radiotherapy plus 2aG4, were injected intracerebrally with 5 104 tumor cells into the left caudate nucleus. The rats were monitored daily for neurologic symptoms, as above. None of the rats developed disease. Age-matched untreated control rats all developed intracerebral tumors.
Detection of immune cells infiltration following combination therapy
Rats were implanted intracerebrally with F98 cells, and 5 d later were treated with 10 Gy whole brain irradiation and 2aG4 or C44 as above. Two days after the last treatment, the brains were removed. Frozen sections of tumor and surrounding normal brain were stained with antibodies specific for the rat macrophage marker CD11b (Mac-1), leukocyte marker CD18 (integrin 2 chain), lymphocyte markers CD4 and CD8a, DC marker CD80, and rat MHC-II, followed by Cy2-labeled goat anti-mouse IgG. Blood vessels were detected with a polyclonal rabbit anti-vWF antibody followed by Cy3-labeled goat anti-rabbit IgG. Images were captured using a Coolsnap digital camera mounted on a Nikon microscope and analyzed with MetaVue software.
Quantification of microvascular density
Rats bearing orthotopic F98 tumors were randomly divided into three groups. Rats were given the following treatments: group 1, radiation therapy plus 2aG4; group 2, radiation therapy plus C44; group 3, untreated. Radiation therapy and antibody treatment were delivered as described above. Forty-eight hours after the last treatment, frozen sections of tumors were prepared and stained with anti-vWF antibody as previously described. Ten random 0.15-mm2 fields on each section at 200 magnification were used to count microvessel-like structures consisting of endothelial cells that were stained with the anti-vWF antibody. Three tumors from each group were analyzed. The microvascular density was expressed as the mean number of vessels per visual field.
Antibody-dependent cell-mediated cytotoxicity
ADCC was measured using a 51Cr release assay. HUVECs were irradiated with 10 Gy using a Mark I 137Cs irradiator, as above. Twenty-four hours later, irradiated cells were labeled with 51Cr for 3 h (0.1 mCi, GE Healthcare Bio-Sciences). Labeled cells (1 104) were mixed with 10 g/mL 2aG4, 2aG4 F(ab')2, or C44 and seeded into 96-well microplates. Raw264.7 mouse macrophages were added to each well such that effector-to-target ratios ranged from 40:1 to 1:1. Optimal specific lysis was obtained with an effector-to-target ration of 5:1. After incubation overnight, supernatants were collected and release of 51Cr was measured using a gamma counter (Packard Cobra II). Spontaneous Release (SR) is defined as 51Cr released from labeled target cells in the absence of Raw264.7 effector cells. Maximum Release (MR) was determined by measuring 51Cr released from labeled target cells treated with 1 Triton X-100. Percent lysis was calculated as (Effector-Mediated Release - Target SR)/(Target MR - Target SR) 100.
Loading of DCs with irradiated antibody-coated F98 cells and stimulation of T-cells
DCs were obtained by culturing bone marrow cells derived from F344 rats in RPMI 1640 medium supplemented with 20 ng/mL recombinant rat granulocyte-macrophage colony-stimulating factor (PeproTech) for 7 to 8 d, as described (21). Cells were uniformly reactive with OX-62 antibody, confirming they were DCs. Phosphatidylserine exposure of F98 cells was induced by 40 Gy -irradiation and overnight incubation in serum-free media at 37C. Irradiated F98 cells were collected and treated with 2aG4 (10 g/mL) for 1 h before coculturing with bone marrowderived DCs (DC:F98 cell ratio, 1:1) for 2 d. C44 was used as a negative control. Splenocytes isolated from nave rats were enriched for T cells using rat T-cell enrichment columns according to the manufacturer's instructions (R&D Systems). F98-loaded DCs were cocultured with T cells at a ratio of 1:10 for 2 d for the enzyme-linked immunospot (ELISPOT) assays below. For the cytotoxicity assays, the DCs and the T cells were cocultured for 6 d, and rhIL-2 (500 IU/mL, National Cancer Institute Biological Resources Branch Preclinical Repository) was added on days 2 and 4 of coculture.
Quantification of tumor-reactive IFN-producing T cells by ELISPOT
The induction of tumor-reactive, IFN-producing T cells by F98-loaded DCs was assessed 2 d after coculture by using an ELISPOT assay kit (Cell Sciences). Briefly, 105 stimulated T cells were cocultured for 24 h with F98 cells (T-cell: F98 cell ratio, 30:1) in polyvinylidene difluoride/ELISPOT plates precoated with antiIFN- antibody. The plates were developed according to the manufacturer's instructions. The spots in each well were counted with the aid of a microscope. The experiment was repeated three times and the means S.E were calculated.
Cytotoxicity of tumor-reactive T cells to F98 cells
The cytotoxicity of T cells stimulated by coculture with F98-loaded DCs was assessed after 6 d of coculture using a CellTiter 96 AQueous One Solution Cell Proliferation Assay kit (Promega). Briefly, 5 103 F98 cells were seeded into each well of 96-well microplates. After 4 h, 105 stimulated T cells were added to each well (T cell: F98 cell ratio, 20:1). After 24 h in culture, T cells were removed by gently washing the plates three times with fresh DMEM, leaving the adherent F98 cells. Twenty microliters of AQueous One solution was added to each well and the absorbance at 570 nm was read with a plate reader. Percentage cytotoxicity due to T cellmediated killing of F98 cells was calculated as specified in the manufacturer's instructions.
Statistical analyses
ADCC, ELISPOT, and cytotoxicity results were analyzed using Student's non-paired t-tests. Animal survival data were analyzed using the Mantel-Cox logrank test (Graphpad software). A probability value of 0.05 was considered significant.
Results
The F98 glioma model
The radiation-resistant F98 glioma is an aggressive, poorly immunogenic tumor that mimics human glioblastoma in its infiltrative pattern of growth in syngeneic rats. In our model, 5 104 F98 cells were injected stereotactically into the right caudate nucleus of Fischer rats (Fig. 1A). Therapy was begun 5 days later. At the time of treatment, rats typically had a solid vascularized tumor of approximately 3 mm 1 mm in the brain (Fig. 1B). Clusters of tumor cells and single tumor cells had infiltrated into the normal brain (Fig. 1C). The tumors seemed to grow initially by coopting existing vasculature. On the growing edges of the tumor, tendrils of tumor were seen stretching along existing vascular tracts into the normal brain (Fig. 1D). Coopted vessels were enlarged and the endothelium was thickened (activated) but otherwise seemed organized. Behind the growing edges, the tumor seemed to have consolidated into a typical angiogenic tumor with dilated, enlarged, misshapen blood vessels. The tumor quickly expanded into the frontal lobe and the parietal lobe. Rats succumbed to progressively growing tumor in 18 6 days.
Orthotopic rat F98 glioma model. A, 5 104 F98 cells were injected stereotactically into the right caudate nuclei of Fischer rats. Five days later, the rats received 10 Gy whole brain irradiation and/or 2aG4 (4 mg/kg, i.p.) three times a week for 2 wk. Other rats received control mouse IgG2a C44. B, macroscopic appearance of tumor at time of treatment. Bar, 1 mm. C, histologic appearance of tumor at time of treatment (stained with H&E). F98 cells have grown into a solid tumor surrounded by clusters of infiltrating tumor cells and single cells invading into the normal brain. D, immunohistochemistry showing cooption of native vessels by F98 tumor cells at the growing edge of the tumor. The F98 glioma (thick arrows) initially grows as cords of tumor cells along existing vascular tracts (dashed arrows) and then consolidates into a typical angiogenic tumor. Red, vWF-positive vascular endothelium; blue, nuclei.
Orthotopic rat F98 glioma model. A, 5 104 F98 cells were injected stereotactically into the right caudate nuclei of Fischer rats. Five days later, the rats received 10 Gy whole brain irradiation and/or 2aG4 (4 mg/kg, i.p.) three times a week for 2 wk. Other rats received control mouse IgG2a C44. B, macroscopic appearance of tumor at time of treatment. Bar, 1 mm. C, histologic appearance of tumor at time of treatment (stained with H&E). F98 cells have grown into a solid tumor surrounded by clusters of infiltrating tumor cells and single cells invading into the normal brain. D, immunohistochemistry showing cooption of native vessels by F98 tumor cells at the growing edge of the tumor. The F98 glioma (thick arrows) initially grows as cords of tumor cells along existing vascular tracts (dashed arrows) and then consolidates into a typical angiogenic tumor. Red, vWF-positive vascular endothelium; blue, nuclei.
Irradiation induces exposure of phosphatidylserine on vascular endothelial cells and F98 glioma cells in vitro and in vivo
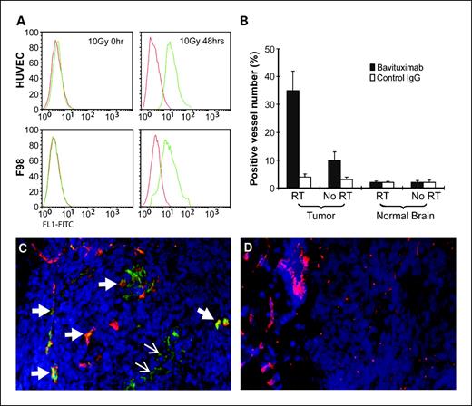
Irradiation of cultured HUVECs and F98 rat glioma cells with 10 Gy, the therapeutic dose, induced phosphatidylserine exposure on both cell types. Phosphatidylserine exposure on 7-AADnegative HUVEC and F98 cells was clearly detectable 24 hours after irradiation and reached its maximum 48 hours after irradiation (Fig. 2A). HUVEC and F98 cells that were stained by 2aG4 were intact as judged by forward-side scatter characteristics and were negative by 7-AAD staining. The 2aG4 antibody did not bind to nonirradiated cells (results not shown). With HUVECs, there was an 18-fold increase in mean fluorescence intensity of staining with 2aG4 after irradiation. With F98 cells, the increase was 15-fold.
Irradiation induces phospatidylserine exposure on tumor vessels and F98 glioma cells in vitro and in vivo. A, irradiation induces phospatidylserine exposure on cultured HUVEC and F98 cells. Cells in culture were irradiated once (10 Gy) and 0 and 48 h later were detached and stained with bavituximab (green) or control chimeric IgG (red). The cells were analyzed by flow cytometry. No phospatidylserine exposure was evident at 0 h (left panels). Phospatidylserine exposure was distinct by 24 h (not shown) and reached its maximum by 48 h (right panels). The phospatidylserine-positive cells were intact and excluded 7-AAD. Graphs show number of cells per channel versus fluorescence intensity (arbitrary units). B, irradiation increases the percentage of phospatidylserine-positive vessels in F98 tumors but not in normal brain. The number of bavituximab-positive vessels is expressed as a percentage of the number of vWF-positive vessels in the same 0.079-mm2 fields. Mean percentages SD are shown on the vertical axis. C and D, rats bearing orthotopic F98 gliomas (as in Fig. 1) received 10 Gy whole brain irradiation. Exposure of phospatidylserine in the tumor was determined 12 h later by i.v. injection of bavituximab (C) or control rituximab (D). Animals were perfused with saline 12 h later. Sections of frozen brain were analyzed for the presence of human immunoglobulin by indirect immunofluorescence. Injected antibody appears green. Vasculature stained with anti-vWF appears red. Localization of bavituximab to phospatidylserine-positive tumor vessels in the merged image (Fig. 2C) appears yellow (thick arrows). Localization of bavituximab to phospatidylserine-positive tumor cells is also seen (thin arrows). No localization was found in rats injected with the control antibody. Magnification, 200.
Irradiation induces phospatidylserine exposure on tumor vessels and F98 glioma cells in vitro and in vivo. A, irradiation induces phospatidylserine exposure on cultured HUVEC and F98 cells. Cells in culture were irradiated once (10 Gy) and 0 and 48 h later were detached and stained with bavituximab (green) or control chimeric IgG (red). The cells were analyzed by flow cytometry. No phospatidylserine exposure was evident at 0 h (left panels). Phospatidylserine exposure was distinct by 24 h (not shown) and reached its maximum by 48 h (right panels). The phospatidylserine-positive cells were intact and excluded 7-AAD. Graphs show number of cells per channel versus fluorescence intensity (arbitrary units). B, irradiation increases the percentage of phospatidylserine-positive vessels in F98 tumors but not in normal brain. The number of bavituximab-positive vessels is expressed as a percentage of the number of vWF-positive vessels in the same 0.079-mm2 fields. Mean percentages SD are shown on the vertical axis. C and D, rats bearing orthotopic F98 gliomas (as in Fig. 1) received 10 Gy whole brain irradiation. Exposure of phospatidylserine in the tumor was determined 12 h later by i.v. injection of bavituximab (C) or control rituximab (D). Animals were perfused with saline 12 h later. Sections of frozen brain were analyzed for the presence of human immunoglobulin by indirect immunofluorescence. Injected antibody appears green. Vasculature stained with anti-vWF appears red. Localization of bavituximab to phospatidylserine-positive tumor vessels in the merged image (Fig. 2C) appears yellow (thick arrows). Localization of bavituximab to phospatidylserine-positive tumor cells is also seen (thin arrows). No localization was found in rats injected with the control antibody. Magnification, 200.
Next, we examined the effects of irradiation on phosphatidylserine exposure on tumor blood vessels and tumor cells in rat brain (Fig. 2B). Because phosphatidylserine positioning in the plasma membrane cannot be resolved by light microscopy, we used an in vivo staining method. Rats bearing established F98 tumors (5 days after tumor cell injection as above) received 10 Gy whole brain irradiation, and 12 hours later bavituximab was injected i.v. and allowed to circulate for 12 hours before perfusing the animals to remove circulating antibody. Frozen sections were cut and stained for the presence of bavituximab (green) and anti-vWF to identify vascular endothelium (red). Where bavituximab was localized to tumor endothelial cells the merged image appeared yellow (Fig. 2C, thick arrows). In nonirradiated F98 tumors, only 11 of the vessels in the main body of the tumor were phosphatidylserine positive (Fig. 2B). Coopted vessels at the growing edges of the tumor were phosphatidylserine negative. Irradiation increased the percentage of phosphatidylserine-positive vessels in the main body of the tumor to 35 (Fig. 2B). Irradiated coopted vessels appeared to be mainly phosphatidylserine negative. In contrast, vascular endothelium in normal brain remained negative for phosphatidylserine exposure even after irradiation (Fig. 2B). Phosphatidylserine exposure was also induced by irradiation on the tumor cells themselves (Fig. 2C, thin arrows). The staining produced by bavituximab was antigen specific. No staining was observed in tumors from mice injected with the control antibody rituximab (Fig. 2B and D).
Prolonged survival and cures of rats bearing F98 gliomas after combined treatment with radiotherapy and 2aG4
When rats bearing established F98 gliomas were treated with radiation therapy in combination with 2aG4 treatment, a marked prolongation of survival time was observed (Fig. 3). Rats receiving the combination treatment had a median survival time of 46 days, as compared with 28 days and 34.5 days for rats treated with radiation therapy and 2aG4 alone, respectively (P < 0.001). Remarkably, 13 (3 of 23) of rats treated with the combination were rendered disease free and were alive and well 230 days later, when the experiment was terminated. In contrast, there were no long-term survivors in any other treatment groups. The combination therapy was well tolerated. No gross side effects such as body weight loss or changes in physical signs were observed. These results showed that 2aG4 cooperates with radiation therapy to give markedly improved antitumor effects in this syngeneic rat glioma model.
Prolonged survival time and cures in rats bearing orthotopic F98 tumors treated with irradiation and 2aG4. Rats bearing orthotopic F98 gliomas were treated with 10 Gy radiation therapy (RT), 2aG4, RT + 2aG4, or RT + C44 5 d after injection of tumor cells as in Fig. 1. The survival in the RT + 2aG4 group was significantly longer than in all other groups (P < 0.001). Thirteen percent of rats treated with RT + 2aG4 were rendered disease free. After 230 d, the disease-free rats were rechallenged by intracerebral injection of 5 104 into the contralateral hemisphere. None of the rats developed disease, indicating that their prior treatment had caused them to develop immunity.
Prolonged survival time and cures in rats bearing orthotopic F98 tumors treated with irradiation and 2aG4. Rats bearing orthotopic F98 gliomas were treated with 10 Gy radiation therapy (RT), 2aG4, RT + 2aG4, or RT + C44 5 d after injection of tumor cells as in Fig. 1. The survival in the RT + 2aG4 group was significantly longer than in all other groups (P < 0.001). Thirteen percent of rats treated with RT + 2aG4 were rendered disease free. After 230 d, the disease-free rats were rechallenged by intracerebral injection of 5 104 into the contralateral hemisphere. None of the rats developed disease, indicating that their prior treatment had caused them to develop immunity.
Monocyte/macrophage infiltration into tumors after combination therapy
Brains from glioma-bearing rats treated with 10 Gy radiotherapy and 2aG4 were removed 2 days after the final treatment and examined by immunohistochemistry. A striking observation was that there was a large infiltration of macrophages into tumor vessels and perivascular tumor tissue (Fig. 4A). Macrophages were identified by their expression of Mac-1 and MHC II. The macrophages coexpressed high levels of CD16 (FcRIII) consistent with macrophages of tumoricidal M1 subtype. A few CD4-positive T cells, CD8-positive T cells, and activated DCs (CD80 positive, MHC class II positive) were also present, but they only accounted for a total of 5 to 10 of the host cell infiltrate.
Antivascular effects of irradiation plus 2aG4 in vivo and in vitro. A and B, immunohistochemistry. Rats were implanted with F98 glioma cells intracerebrally and 5 d later were treated with 10 Gy whole brain irradiation and 2aG4 (A) or C44 (B) as in Fig. 1. Tumors were harvested 2 d after the final treatment. Frozen tumor sections were stained for macrophages (Mac-1, green), endothelial cells (vWF, red) and nuclei (blue). A, tumors in rats treated with irradiation plus 2aG4 were heavily infiltrated with macrophages (solid arrow). Tumor vascular endothelium was largely disintegrated and present as vWF-positive remnants (dotted arrows). B, tumors in rats treated with irradiation plus C44 were not infiltrated by macrophages and the vasculature was intact (dotted arrow). Vessels in normal brain tissue appeared normal with either of these combinations. C, quantification of the numbers of infiltrating Mac-1positive macrophages. A larger number of macrophages infiltrated into tumors treated with irradiation plus 2aG4 than in tumors treated with 2aG4 alone or irradiation plus C44 (P < 0.05). Histograms show average number of macrophages per high power field (0.15 mm2) SD. D, 70 reduction in vascular density of tumors treated with irradiation plus 2aG4 (P < 0.02). Treatment with 2aG4 alone or irradiation plus C44 did not significantly reduce vascular density. Tumor vascular density is the mean number of vessels per 0.079-mm2 field in consecutive sections across two perpendicular tumor diameters.
Antivascular effects of irradiation plus 2aG4 in vivo and in vitro. A and B, immunohistochemistry. Rats were implanted with F98 glioma cells intracerebrally and 5 d later were treated with 10 Gy whole brain irradiation and 2aG4 (A) or C44 (B) as in Fig. 1. Tumors were harvested 2 d after the final treatment. Frozen tumor sections were stained for macrophages (Mac-1, green), endothelial cells (vWF, red) and nuclei (blue). A, tumors in rats treated with irradiation plus 2aG4 were heavily infiltrated with macrophages (solid arrow). Tumor vascular endothelium was largely disintegrated and present as vWF-positive remnants (dotted arrows). B, tumors in rats treated with irradiation plus C44 were not infiltrated by macrophages and the vasculature was intact (dotted arrow). Vessels in normal brain tissue appeared normal with either of these combinations. C, quantification of the numbers of infiltrating Mac-1positive macrophages. A larger number of macrophages infiltrated into tumors treated with irradiation plus 2aG4 than in tumors treated with 2aG4 alone or irradiation plus C44 (P < 0.05). Histograms show average number of macrophages per high power field (0.15 mm2) SD. D, 70 reduction in vascular density of tumors treated with irradiation plus 2aG4 (P < 0.02). Treatment with 2aG4 alone or irradiation plus C44 did not significantly reduce vascular density. Tumor vascular density is the mean number of vessels per 0.079-mm2 field in consecutive sections across two perpendicular tumor diameters.
Macrophages and other infiltrating leukocytes were essentially absent from tumors in rats treated with radiotherapy plus the C44 control antibody (Fig. 4B and C), indicating that the macrophage-recruiting effect of 2aG4 and radiotherapy was antigen specific and not due to the effects of the irradiation alone. Tumors from rats treated with 2aG4 alone contained about one fifth as many macrophages as did the tumors from rats treated with the 2aG4 and radiotherapy, consistent with the lower levels of phosphatidylserine exposure in nonirradiated tumors (Fig. 4C). Macrophages were not present in normal brain tissue surrounding tumors in animals receiving any of the treatments.
Antivascular effects of radiotherapy plus 2aG4 on F98 gliomas in rats
Vessels in gliomas were destroyed by treatment with 10 Gy irradiation and 2aG4. The endothelium in the tumors was essentially completely disintegrated. Remnants of endothelium positive for vWF, surrounded by macrophages, were all that remained of vessels in most tumor regions (Fig. 4A). No morpholologically identifiable vascular structures remained intact, except on the borders between the tumor and surrounding normal brain tissue. In marked contrast, vessels in tumors treated with irradiation and C44 appeared as morphologically intact vWF-positive structures (Fig. 4B). No effects on vascular morphology or vascular density in normal brain were observed with any of the treatments. Vascular damage in rats treated with irradiation and 2aG4 was also evident from changes in tumor vascularity. The mean vessel density in tumors from rats treated with irradiation and 2aG4 decreased by 70 relative to that in untreated control tumors (Fig. 4D). In contrast, tumor vessel density was reduced by only 17 in tumors treated with irradiation plus C44 control antibody, and 14 in tumors treated with 2aG4 alone. The combination of radiation plus 2aG4 thus seems to exert antivascular effects on F98 glioma vessels similar to those observed previously after 2aG4 and chemotherapy or radiotherapy in other tumor models (10,12).
ADCC of irradiated HUVEC cells
In vitro studies were conducted to confirm that 2aG4 can mediate the killing of irradiated endothelial cells by macrophages. HUVECs were irradiated to induce phosphatidylserine exposure, labeled with 51Cr, then incubated with 2aG4, 2aG4 F(ab')2, or C44 in the presence of the macrophage cell line Raw264.7. In the presence of intact 2aG4 antibody, 13 lysis of irradiated HUVEC was observed, whereas there was no significant lysis in the presence of the control C44 antibody (Fig. 5). Lysis was dependent on the Fc part of the antibody, because 2aG4 F(ab')2 induced only 3 lysis. These findings lend support to the possibility that 2aG4 mediates ADCC of phosphatidylserine-expressing endothelial cells in an Fc'-dependent manner by cells of the innate immune system in vivo.
2aG4 mediates ADCC of irradiated endothelial cells by macrophages in vitro. HUVEC were irradiated with 10 Gy to induce phospatidylserine exposure (shown in Fig. 2A) and were labeled with 51Cr. Raw264.7 macrophages were able to lyse the HUVEC in the presence of 2aG4 but not of C44. Lysis required the Fc piece of 2aG4. Specific lysis is the percentage of 51Cr release in treated cultures relative to the Triton-X (100 lysis) control (*, P < 0.01).
2aG4 mediates ADCC of irradiated endothelial cells by macrophages in vitro. HUVEC were irradiated with 10 Gy to induce phospatidylserine exposure (shown in Fig. 2A) and were labeled with 51Cr. Raw264.7 macrophages were able to lyse the HUVEC in the presence of 2aG4 but not of C44. Lysis required the Fc piece of 2aG4. Specific lysis is the percentage of 51Cr release in treated cultures relative to the Triton-X (100 lysis) control (*, P < 0.01).
Immunity to F98 cells in rats treated with radiation therapy plus 2aG4
Four rats which had been rendered disease free for >7 months after treatment with radiation therapy plus 2aG4 were rechallenged by injection of 5 104 F98 glioma cells into the contralateral hemisphere. None of the rats developed tumors whereas all nave rats developed tumors and died within 20 days, as expected. Thus, the long-term survivors after treatment with radiotherapy and 2aG4 were immune to rechallenge with F98 glioma cells.
2aG4 treatment of irradiated F98 cells enhances their antigenic presentation by rat DCs and the generation of F-98directed cytotoxic T cells
In vitro immunization experiments were conducted to confirm that 2aG4 treatment of phosphatidylserine-expressing (irradiated) F98 cells enhances their antigen presentation by DCs and the generation of F98-reactive T cells. In the first series of experiments, the ability of the DCs to generate T cells that secrete IFN- in response to F98 cells was examined. Rat bone marrowderived DCs were loaded with irradiated F98 cells in the presence of 2aG4 or control C44 antibody. The loaded DCs were then cocultured with purified T cells from the spleens of nave rats. F98-reactive T cells were quantified by coculturing the T cells with F98 cells and identifying IFN-secreting T cells in ELISPOT assays. The number of F98-reactive IFN-secreting T cells was 2.5-fold higher when the DCs had been loaded with irradiated F98 cells in the presence of 2aG4 as opposed to C44 control antibody (Fig. 6A; P < 0.05). In the second series of experiments, we determined whether DCs loaded with 2aG4-coated F98 cells generate T cells with cytotoxic activity against viable F98 cells. Rat DCs were loaded with irradiated F98 cells in the presence of 2aG4 or control antibody C44, and were used to stimulate purified T cells over a 6-day period in culture. The T cells were harvested and their cytotoxic activity against F98 cells was determined. DCs loaded with F98 cells in the presence of 2aG4 generated cytotoxic T cells that lysed 60 of F98 cells. In contrast, DCs loaded with F98 cells in the presence of C44 did not generate T cells that could lyse F98 cells (*, P < 0.01; Fig. 6B). These results indicate that 2aG4 enhances the ability of DCs to take up irradiated F98 cells and generate cytotoxic T cells that can kill viable F98 cells.
Adaptive immunity to F98 glioma cells induced by irradiation and 2aG4 in vitro. A, 2aG4 treatment of irradiated F98 cells enhanced their antigenic presentation by rat DCs and the generation of T cells that secreted IFN- in response to F98 cells. Rat bone marrowderived DCs were cocultured with irradiated F98 cells that had been treated with 2aG4 or control C44 antibody. F98-loaded DCs were then cocultured with splenic T-cells from nave rats. The number of F98-reactive T cells was quantified using an ELISPOT assay to detect T cells secreting IFN- in response to F98 cells (*, P < 0.05 for 2aG4 versus C44). B, 2aG4 treatment of irradiated F98 cells enhanced their antigenic presentation by rat DCs and the generation of T cells that could kill F98 cells in vitro. Rat bone marrowderived DCs were loaded with irradiated F98 cells that had been treated with 2aG4 or control C44 antibody. The DCs were cocultured with rat splenic T cells. The ability of the T cells to specifically kill viable F98 cells was determined (*, P < 0.01 for 2aG4 versus C44).
Adaptive immunity to F98 glioma cells induced by irradiation and 2aG4 in vitro. A, 2aG4 treatment of irradiated F98 cells enhanced their antigenic presentation by rat DCs and the generation of T cells that secreted IFN- in response to F98 cells. Rat bone marrowderived DCs were cocultured with irradiated F98 cells that had been treated with 2aG4 or control C44 antibody. F98-loaded DCs were then cocultured with splenic T-cells from nave rats. The number of F98-reactive T cells was quantified using an ELISPOT assay to detect T cells secreting IFN- in response to F98 cells (*, P < 0.05 for 2aG4 versus C44). B, 2aG4 treatment of irradiated F98 cells enhanced their antigenic presentation by rat DCs and the generation of T cells that could kill F98 cells in vitro. Rat bone marrowderived DCs were loaded with irradiated F98 cells that had been treated with 2aG4 or control C44 antibody. The DCs were cocultured with rat splenic T cells. The ability of the T cells to specifically kill viable F98 cells was determined (*, P < 0.01 for 2aG4 versus C44).
Discussion
The major finding to emerge from the present study is that combining the vascular targeting antibody 2aG4 with radiotherapy led to a marked prolongation of survival and some enduring complete responses in a rat model of glioblastoma. The mechanism of action seems to be a combination of vascular targeting and induction of tumor immunity.
The F98 glioma used in these studies is an aggressive tumor having the infiltrative pattern of growth typical of glioblastomas (22, 23). To establish tumors, 5 104 F98 glioma cells were injected into the right caudate nucleus of the brain of syngeneic rats. The tumor was allowed to become established for 5 days. At that time, the gliomas consisted of solid tumor tissue measuring approximately 3 mm 1 mm at the site of injection. The tumor grew initially by coopting native blood vessels in the normal brain. Behind the growing edges, the tumor consolidated into what appeared to be a typical angiogenic tumor with distended, disorganized vessels. The growth pattern of the F98 tumor thus resembles that of human glioblastomas in humans and rodents where cooption and angiogenesis contribute to tumor vascularization (24,26). Around the tumor were clusters of tumor cells and individual tumor cells that had infiltrated into the normal brain. Because the F98 glioma produces lethal tumor growth from as few as 10 cells in the brain (19), both the solid tumor and the infiltrating tumor cells need to be destroyed essentially completely to achieve cure. Thus, this model is a demanding system in which to test our therapeutic antibody.
Rats bearing established F98 gliomas were treated with a single 10 Gy whole brain irradiation either alone or in combination with 2aG4 antibody treatment. The single 10-Gy dose was selected to simulate stereotactic beam radiotherapy, as is used to treat glioblastoma in humans (27). We first looked at the consequence of irradiation alone on phosphatidylserine exposure within the brain. In nonirradiated tumors, only a minority (11) of the vessels in the body of the tumor were phosphatidylserine positive, and coopted vessels in the growing edges of the tumor were phosphatidylserine negative. Irradiation markedly increased phosphatidylserine exposure on tumor blood vessels, as expected from prior studies with lung tumor xenografts (12). The percentage of phosphatidylserine-positive vessels in the angiogenic body of the tumor increased from 11 to 35 after irradiation. Coopted vessels seemed to remain phosphatidylserine negative after irradiation. In vitro studies confirmed that irradiation of dividing endothelial cells with 10 Gy induced strong phosphatidylserine exposure. The exposure of phosphatidylserine on the endothelium is explained by the generation of ROS by irradiation. ROS cause oxidation of lipids and generate calcium influxes that activate phosphatidylserine exporters (28). ROS also activate sphingomyelinase A on endothelial cells to generate ceramide that facilitates direct transbilayer movement of phosphatidylserine to the cell exterior (29). We have previously shown that the phosphatidylserine-expressing irradiated endothelium seems to be viable at the time of analysis: it lacks markers of apoptosis and is morphologically intact and functional at transporting solutes and blood. These findings are consistent with those of Kolesnick and colleagues who showed that irradiation of tumor endothelium with a single dose of 12 Gy is needed to cause apoptosis of tumor vascular endothelium (14). Importantly, irradiation did not induce phosphatidylserine exposure on the vascular endothelium in the normal brain or on the coopted normal vessels, probably because the endothelial cells in such vessels are not dividing rapidly and are relatively resistant to irradiation injury.
The combination of radiotherapy and 2aG4 more than doubled the median survival time of glioma-bearing rats, and 13 of rats were rendered disease free. The combination treatment was significantly superior to either radiotherapy or 2aG4 treatment alone. Based on our prior work with lung tumor xenografts, we expected that radiotherapy and 2aG4 would have a vascular targeting action on glioma vessels. This was indeed the case. Radiotherapy and 2aG4, but not the individual treatments, caused disintegration of the tumor endothelium and marked reductions in tumor vascularity. The density of morphologically intact vessels was reduced by 70 in tumors from animals treated with the combination of irradiation and 2aG4, whereas antibody or irradiation alone had relatively little effect. These findings are in accord with our prior studies in which we used 2aG4 in combination with radiotherapy or chemotherapy to treat nonsmall cell lung cancer (12), breast (11) and pancreatic (10) tumor xenografts growing in immunocompromised mice. In these earlier studies, we showed that antibody binding to tumor endothelium mediates binding of monocytes, followed by vascular destruction. In the present study, as in our prior studies, antivascular effects and antitumor effects were accompanied by the arrival of host immune cells in tumor vasculature and subsequent infiltration into the tumor interstitium. The majority (95) of the infiltrating cells expressed Mac-1, identifying them as monocytes/macrophages. The macrophages also had high levels of FcRIII (CD16), a characteristic of M1-subtype macrophages with antitumor activity (28). The likely mechanism of vascular damage is that 2aG4 binds to the phosphatidylserine-expressing vasculature in irradiated tumors and mediates attachment of FcR-positive monocytes that kill the endothelial cells by ADCC. Irradiated endothelial cells having exposed phosphatidylserine were efficiently lysed by macrophages in the presence of 2aG4 in vitro through an Fc-dependent mechanism, supporting ADCC as the mechanism of vascular damage in vivo. In addition, 10 Gy of irradiation of F98 cells in vitro and in vivo induced phosphatidylserine exposure on the tumor cells themselves. Thus, 2aG4 might also stimulate ADCC of phosphatidylserine-expressing F98 cells, contributing to the antitumor effects that we observe.
An unexpected finding was that radiotherapy and 2aG4 treatment of gliomas in rats induced adaptive immunity to the tumor cells. The F98 glioma is poorly immunogenic (30), and ways to enhance its immunogenicity have been sought without success (31). Rats that were rendered disease free were immune to intracerebral rechallenge. It is probable that these cytotoxic T cells were responsible for controlling the outgrowth of the infiltrating F98 cells and F98 cells around coopted vessels. Although normal brain is an immune privileged site without immune surveillance (32), the barrier becomes partly disrupted inside tumors. Indeed, DC-based therapies show promising efficacy against gliomas (33,35). In vitro immunization studies confirmed that treatment of phosphatidylserine-positive irradiated F98 cells with 2aG4 enhanced their antigenic presentation by DCs. The DCs were then able to present F98 glioma-associated antigens to T cells to stimulate the production of IFN-secreting and cytotoxic T cells directed against F98 cells.
The ability of 2aG4 to render irradiated F98 cells immunogenic could have two explanations. First, the antibody could facilitate the uptake of phosphatidylserine-expressing tumor cells by interacting with Fc receptors on DCs. Enhanced presentation of antigens through Fc-dependent mechanisms (opsonization) has been described for many antigens (36,38). However, there is an intriguing second possible mechanism. Phosphatidylserine on irradiated F98 cells may function in a similar manner to phosphatidylserine on apoptotic cells to suppress DC maturation and the production of proinflammatory cytokines (39, 40). Phosphatidylserine on tumor cells, like that on apoptotic cells, may bind to phosphatidylserine receptors on DCs and signal the secretion of anti-inflammatory cytokines, such as tumor growth factor- and interleukin-10 (41). Phosphatidylserine exposure may counteract one of the beneficial actions of irradiation, which is to upregulate MHC on tumor cells and stimulate host immunity (42, 43). Phosphatidylserine on stressed F98 cells possibly contributes to the poor immunogenicity of this tumor, which has long been recognized (19). If so, 2aG4 could may act by masking the phosphatidylserine on the tumor cells, allowing the DCs to switch to the production of proinflammatory cytokines, such as tumor necrosis factor- and interleukin-1. These proinflammatory cytokines upregulate MHC antigens and costimulatory molecules on DCs, and cause them to differentiate into fully fledged antigen-presenting cells (44). Our results are in agreement with those of Bondanza et al. (45), who found that inhibiting phosphatidylserine with Annexin 5A targets irradiated lymphoma cells to DCs in vivo, elicits the release of proinflammatory cytokines, and confers immune protection against tumor growth in vivo. In our study, it is possible that 2aG4, in addition to blocking phosphatidylserine, provides an Fc piece for FcR-mediated uptake of irradiated F98 cells and antigen presentation by DCs.
The results presented here show that 2aG4 not only has an antivascular action when combined with irradiation in this glioma model, but also enhances the immunogenicity on the tumor cells, leading to immunologic control of residual tumor cells. Our previous studies in immunodeficient mice may have underestimated the full therapeutic potential of 2aG4. Bavituximab combined with chemotherapy is already in clinical trials in cancer patients, and seems to be well tolerated and is showing promising efficacy.1
The present study suggests that clinical evaluation of bavituximab in combination with radiotherapy should be considered for glioblastoma patients.Disclosure of Potential Conflicts of Interest
P. Thorpe has received a commercial research grant from, has an ownership interest in, and is a consultant to Peregrine Pharmaceuticals.
Acknowledgments
We thank Dr. Steven Albelda (University of Pennsylvania) for his comments on the manuscript.
References
Competing Interests
The costs of publication of this article were defrayed in part by the payment of page charges. This article must therefore be hereby marked advertisement in accordance with 18 U.S.C. Section 1734 solely to indicate this fact.





