Abstract
Purpose: Current morphology-based glioma classification methods do not adequately reflect the complex biology of gliomas, thus limiting their prognostic ability. In this study, we focused on anaplastic oligodendroglioma and glioblastoma, which typically follow distinct clinical courses. Our goal was to construct a clinically useful molecular diagnostic system based on gene expression profiling.
Experimental Design: The expression of 3,456 genes in 32 patients, 12 and 20 of whom had prognostically distinct anaplastic oligodendroglioma and glioblastoma, respectively, was measured by PCR array. Next to unsupervised methods, we did supervised analysis using a weighted voting algorithm to construct a diagnostic system discriminating anaplastic oligodendroglioma from glioblastoma. The diagnostic accuracy of this system was evaluated by leave-one-out cross-validation. The clinical utility was tested on a microarray-based data set of 50 malignant gliomas from a previous study.
Results: Unsupervised analysis showed divergent global gene expression patterns between the two tumor classes. A supervised binary classification model showed 100% (95% confidence interval, 89.4-100%) diagnostic accuracy by leave-one-out cross-validation using 168 diagnostic genes. Applied to a gene expression data set from a previous study, our model correlated better with outcome than histologic diagnosis, and also displayed 96.6% (28 of 29) consistency with the molecular classification scheme used for these histologically controversial gliomas in the original article. Furthermore, we observed that histologically diagnosed glioblastoma samples that shared anaplastic oligodendroglioma molecular characteristics tended to be associated with longer survival.
Conclusions: Our molecular diagnostic system showed reproducible clinical utility and prognostic ability superior to traditional histopathologic diagnosis for malignant glioma.
Malignant gliomas are the most common primary malignant brain tumors. The current treatment strategy for malignant gliomas consists of maximum surgical resection followed by radiation therapy combined with chemotherapy. Despite these aggressive therapeutic interventions, these tumors are still difficult to eliminate because of their highly malignant character. Their diffusely infiltrative growth pattern limits the extent of safe surgical resection, and they are often resistant to chemotherapeutic adjuvant therapy. However, the severity of these malignant properties differs between the different histologic types of malignant gliomas.
Currently, the most widely used classification scheme for human glioma is that of the WHO (1). For classic glioma cases with typical morphologic features, histologic diagnoses are generally consistent and accurately predict the corresponding clinical course. However, many gliomas do not fit neatly into any of the WHO categories due to their atypical histologic features. Additionally, because the WHO classification schemes are based largely on visual criteria, they are inevitably subject to considerable interobserver variation (2). As a result, the more atypical a glioma, the more likely that the clinical outcome will fail to match the predicted biological behavior. Generally, there is a distinct prognostic difference between patients with glioblastoma and anaplastic oligodendroglioma (1). However, the clinical task is more complex than merely separating malignant gliomas into these two groups with distinct malignant properties, and the findings to date indicate the essential limitations of current glioma classification schemes (3).
Ideally, tumor diagnosis should be objective, and to the extent to which it is possible, it should correctly reflect the biological behavior and corresponding outcome. Recently, genetic analyses showed that allelic loss of chromosomes 1p and 19q was significantly associated with prolonged survival in anaplastic oligodendroglioma (4). This finding highlights the importance of classifying gliomas into molecularly distinct groups, a prospect that should allow for markedly increased predictive power in the future.
Thus far, we have done gene expression profiling of a total of 1,200 human cancers using adaptor-tagged competitive PCR (ATAC-PCR), a PCR array system based on a high throughput reverse transcription-PCR technique (5–7), and have constructed a cancer gene expression database that is open to the public (8). In this study, we did gene expression profiling on malignant gliomas to construct a prognostically useful diagnostic system for discriminating anaplastic oligodendroglioma from glioblastoma. The clinical utility of this system was then tested on the microarray-based public data set, which includes outcome information.
Materials and Methods
Samples and RNA/DNA isolation. In all cases, tumor specimens were dissected into two portions at surgery, one for histologic diagnosis and the other for molecular research. Histologic diagnosis was done on formalin-fixed, paraffin-embedded tissues. Tumor specimens for molecular research were snap frozen immediately at surgical resection and kept at −80°C until use. Total RNA was extracted from 100 mg of tumor specimens with TRIzol reagent (Invitrogen) according to the manufacturer's instructions. When total RNA was extracted from every tumor specimen, adjacent portions of tumors were sectioned for histologic reconfirmation. Tumor specimens containing 20% or more of nontumor or necrotic area were excluded for further analysis. Genomic DNA was isolated from tumor specimens using QIAamp DNA Mini Kit (Qiagen GmbH) according to the manufacturer's instructions. The study protocol was approved by the institutional review board of Kyoto University, and written informed consent was obtained from each of the patients.
Random expressed sequence tag sequencing, ATAC-PCR assay, and data processing. The expression of 3,456 genes was measured by PCR array via the ATAC-PCR method. The selection of objective genes for measurement was based on an expressed sequence tag sequencing survey of the genes expressed in 12 glioma tissues as previously described (9). We obtained 3,012 unique sequences from the EST collection and prepared 3,456 primers for ATAC-PCR, including additional 444 genes selected from a literature survey. Use of tissue-specific genes avoided wasteful measurement of genes not detected in glioma tissues, providing the advantage of reducing noise in the statistical analysis. The ATAC-PCR experimental procedure was done as previously described (7). The raw value describing gene expression levels were divided by the median expression value of each sample. This standardization step corrects for variation in mRNA level from sample to sample. Values <0.05 and >20 were converted to 0.05 and 20, respectively, and subsequently the entire data matrix was converted to a logarithmic scale. The detailed protocols for the ATAC-PCR experimental procedure are available on our Web site. The complete list of genes and expression data collected and analyzed in this study are available as Supplementary Data. The data will be deposited in Center for Information Biology Gene Expression Database in the DNA Data Bank of Japan.
Methylation-specific PCR, loss of heterozygosity analysis of 1p and 19q, and mutation analysis. DNA methylation patterns in the CpG island of the MGMT gene was determined by the method of methylation-specific PCR as previously described (10, 11). Genotypes for multiple loci for loss of heterozygosity analysis were determined by PCR using fluorescent primers tagged with FAM (Hokkaido system science) for microsatellite markers on chromosome 1p36 and 19q13 as previously described (12, 13). P53 mutation status was analyzed by sequencing between exons 4 and 10, including the DNA-binding domain as previously described (14). EGFRvIII was detected by reverse transcription-PCR as previously described (15).
Statistical analysis. Hierarchical cluster analysis and principal component analysis were done using Genmath2.0 software. For the hierarchical cluster analysis, the Ward clustering method was adopted, with Euclid distance used as a similarity coefficient.
The statistical significance of the anaplastic oligodendroglioma/glioblastoma comparison was evaluated for each gene by both P value and q value analysis. The P value of a test measures the minimum false-positive rate that is incurred when calling that test significant. Likewise, the q value of a test measures the minimum false-discovery rate that is incurred when calling that test significant. The false-discovery rate is the expected proportion of false positives among the tests found to be significant (16). The P values were calculated using t statistics. The q values were calculated using the software “Qvalue,” supplied online.3
To construct a molecular diagnostic system to discriminate anaplastic oligodendroglioma from glioblastoma, we used a weighted voting algorithm coupled with gene selection using signal-to-noise ratio ranking. The weighted voting algorithm is a popular supervised learning method with excellent predictive ability for binary classification using gene expression data (17). Briefly, we calculated the signal-to-noise ratio (S), S = (Ugb − Uao) / (σgb + σao), where U and σ represent the mean and SD of expression for each class glioblastoma and anaplastic oligodendroglioma, respectively. The magnitude of the gene vote (V) reflects the deviation of the test sample X value from the average of glioblastoma and anaplastic oligodendroglioma.
We summed the V values to obtain the total votes for glioblastoma and anaplastic oligodendroglioma. The prediction strength (PS) for each sample was defined as: PS = (Vgb − |Vao|) / (Vgb + |Vao|). We adopted a threshold of 0. Samples with PS <0 were judged to be anaplastic oligodendroglioma, whereas those with PS >0 were designated glioblastoma. This model was evaluated by leave-one-out cross-validation. Briefly, one sample was randomly withheld, and the withheld sample was diagnosed using the model that was regenerated using the remaining samples. This process was repeated until every sample was tested and the total diagnostic accuracy was recorded. We chose the optimal number of classifier genes as that demonstrating the best performance by leave-one-out cross-validation.
The functional group analysis estimated the chance of association to a functional group using binomial distribution, described as follows.
where M, N, and p are the number of genes within the functional group among the classifier genes showing higher expression in anaplastic oligodendroglioma cases, that among the classifier genes showing higher expression in glioblastoma cases, and that among the total population, respectively.
The functional group was based on the Biological Process Ontology Guidelines from the Gene Ontology database. The chromosomal position of each gene was based on the RefSeq database.
We obtained the gene expression data of 50 malignant gliomas from a previously published microarray study from the Massachusetts General Hospital (MGH). The processing of the original raw data was done as follows. From the original raw data set, we judged the 9,285 genes that had been “present” in two or more samples to be eligible for further analysis (18). The expression value of each gene was divided by its median expression level among the samples. Values below 0.01 and above 100 were converted to 0.01 and 100, respectively, and subsequently the entire data matrix was converted to a logarithmic scale. Cumulative overall survival rates were calculated by the Kaplan-Meier method, and the differences in the survival curves were estimated by the log-rank test, using SPSS software.
We applied the classifier genes in the MGH study to our data set. Classification by K-nearest neighbor was done with K = 3 and Euclidean distance as the similarity measure. The diagnostic accuracy was evaluated by leave-one-out cross-validation.
Results
Sample characteristics. Thirty-two glioma specimens (12 anaplastic oligodendrogliomas and 20 glioblastomas) were obtained from patients who underwent surgical resection at Kyoto University Hospital or nearby regional hospitals between 1999 and 2004. We conducted a phase II clinical trial using nimustine, carboplatin, vincristine, and IFN-β with radiotherapy for high-grade gliomas (KNOG study; ref. 19), and collected the major part of tumor specimens concomitantly with this trial. In most anaplastic oligodendroglioma cases, patients were treated by radiotherapy with chemotherapy of modified PCV regimen (procarbasine, nimustine, and vincristine). All cases were histologically diagnosed according to the WHO 2000 criteria at the primary hospital by a neuropathologist, and the original slides were reviewed centrally by the Kyoto University pathology unit for a final determination. To identify the diagnostic as well as prognostic genes responsible for differences in outcome between the two tumor classes, we focused on the histologically and clinically classic cases that received unanimous agreement by plural neuropathologists in histological diagnosis and followed the corresponding predicted clinical courses for their tumor type (Fig. 1A).
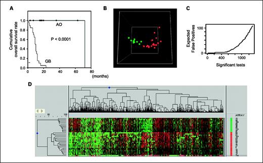
A, Kaplan-Meier estimates of overall survival among 32 malignant gliomas [12 anaplastic oligodendrogliomas (AO) and 20 glioblastomas (GB)]. P value was calculated with the use of the log-rank test. B, principal component analysis of gene expression in 32 malignant gliomas. The variation in the expression levels of the 3,269 genes is reduced to a three-dimensional space. Each sphere represents each sample; green and red, anaplastic oligodendroglioma and glioblastoma, respectively. C, the expected number of false-positive genes versus the total number of significant genes given by the q values. D, unsupervised hierarchical clustering of 32 malignant gliomas using 3,269 genes. Genes (horizontal axis) and samples (vertical axis) were grouped by individual gene expression patterns. Green and red bars, anaplastic oligodendroglioma and glioblastoma, respectively.
A, Kaplan-Meier estimates of overall survival among 32 malignant gliomas [12 anaplastic oligodendrogliomas (AO) and 20 glioblastomas (GB)]. P value was calculated with the use of the log-rank test. B, principal component analysis of gene expression in 32 malignant gliomas. The variation in the expression levels of the 3,269 genes is reduced to a three-dimensional space. Each sphere represents each sample; green and red, anaplastic oligodendroglioma and glioblastoma, respectively. C, the expected number of false-positive genes versus the total number of significant genes given by the q values. D, unsupervised hierarchical clustering of 32 malignant gliomas using 3,269 genes. Genes (horizontal axis) and samples (vertical axis) were grouped by individual gene expression patterns. Green and red bars, anaplastic oligodendroglioma and glioblastoma, respectively.
We examined known molecular prognostic factors, revealing that our anaplastic oligodendroglioma cases typically possessed a favorable molecular feature. Of 11 assessable anaplastic oligodendroglioma cases, 1p loss and combined loss of 1p and 19q were present in all 11 and 10 cases, respectively. On the other hand, of 13 assessable glioblastoma cases, 1p loss and combined loss of 1p and 19q were present in three and one case, respectively. MGMT promoter methylation was present in 5 of the 13 glioblastoma and 10 of the 11 anaplastic oligodendroglioma cases assessable. Interestingly, all 10 anaplastic oligodendroglioma cases with MGMT silencing simultaneously showed combined loss of 1p and 19q. p53 mutation was detected in 3 of the 16 glioblastoma assessable cases and none of all 12 anaplastic oligodendroglioma cases. EGFRvIII was present in only 1 glioblastoma case of 20 assessable cases, including 10 glioblastoma and 10 anaplastic oligodendroglioma cases. The clinical and molecular features of all 32 patients are summarized in Table 1.
Summary of the clinical and pathologic features in all 32 patients
| Sample no. . | Histology . | Vital status . | Survival (mo)* . | Treatment . | p53mut . | EGFRvlllmut . | MGMT methylation . | 1p LOH . | 19q LOH . |
|---|---|---|---|---|---|---|---|---|---|
| 1 | GB | Dead | 10 | KNOG | − | − | NA | NA | NA |
| 2 | GB | Dead | 2 | RT + ACNU | NA | NA | NA | NA | NA |
| 3 | GB | Dead | 12 | KNOG | − | − | NA | NA | NA |
| 4 | GB | Dead | 11 | KNOG | + | NA | − | − | − |
| 5 | GB | Dead | 3 | RT + ACNU | − | − | + | − | − |
| 6 | GB | Dead | 10 | KNOG | − | NA | − | + | + |
| 7 | GB | Dead | 23 | KNOG | − | + | − | − | − |
| 8 | GB | Dead | 12 | KNOG | − | NA | − | − | + |
| 9 | GB | Dead | 9 | KNOG | + | − | + | − | − |
| 10 | GB | Dead | 9 | KNOG | − | NA | + | − | − |
| 11 | GB | Dead | 6 | KNOG | − | NA | + | + | − |
| 12 | GB | Dead | 6 | KNOG | NA | NA | − | − | + |
| 13 | GB | Dead | 8 | KNOG | + | NA | + | + | − |
| 14 | GB | Dead | 16 | KNOG | − | − | NA | NA | NA |
| 15 | GB | Dead | 14 | KNOG | − | − | NA | NA | NA |
| 16 | GB | Dead | 10 | KNOG | − | − | − | − | + |
| 17 | GB | Dead | 7 | KNOG | − | − | NA | NA | NA |
| 18 | GB | Dead | 9 | KNOG | − | − | − | − | + |
| 19 | GB | Dead | 12 | KNOG | NA | NA | − | − | − |
| 20 | GB | Dead | 1 | KNOG | NA | NA | NA | NA | NA |
| 21 | AO | Alive | 7 | PAV alone | − | NA | + | + | + |
| 22 | AO | Alive | 3 | RT + PAV | − | NA | + | + | + |
| 23 | AO | Dead | 72 | RT + PAV | − | − | + | + | + |
| 24 | AO | Alive | 17 | KNOG | − | − | NA | NA | NA |
| 25 | AO | Alive | 63 | RT + PAV | − | − | + | + | + |
| 26 | AO | Alive | 20 | RT + PAV | − | − | + | + | + |
| 27 | AO | Alive | 18 | RT + PAV | − | − | + | + | + |
| 28 | AO | Alive | 18 | KNOG | − | − | + | + | + |
| 29 | AO | Alive | 18 | RT + PAV | − | − | + | + | + |
| 30 | AO | Alive | 36 | RT + PAV | − | − | + | + | + |
| 31 | AO | Alive | 16 | RT + PAV | − | − | − | + | − |
| 32 | AO | Alive | 15 | KNOG | − | − | + | + | + |
| Sample no. . | Histology . | Vital status . | Survival (mo)* . | Treatment . | p53mut . | EGFRvlllmut . | MGMT methylation . | 1p LOH . | 19q LOH . |
|---|---|---|---|---|---|---|---|---|---|
| 1 | GB | Dead | 10 | KNOG | − | − | NA | NA | NA |
| 2 | GB | Dead | 2 | RT + ACNU | NA | NA | NA | NA | NA |
| 3 | GB | Dead | 12 | KNOG | − | − | NA | NA | NA |
| 4 | GB | Dead | 11 | KNOG | + | NA | − | − | − |
| 5 | GB | Dead | 3 | RT + ACNU | − | − | + | − | − |
| 6 | GB | Dead | 10 | KNOG | − | NA | − | + | + |
| 7 | GB | Dead | 23 | KNOG | − | + | − | − | − |
| 8 | GB | Dead | 12 | KNOG | − | NA | − | − | + |
| 9 | GB | Dead | 9 | KNOG | + | − | + | − | − |
| 10 | GB | Dead | 9 | KNOG | − | NA | + | − | − |
| 11 | GB | Dead | 6 | KNOG | − | NA | + | + | − |
| 12 | GB | Dead | 6 | KNOG | NA | NA | − | − | + |
| 13 | GB | Dead | 8 | KNOG | + | NA | + | + | − |
| 14 | GB | Dead | 16 | KNOG | − | − | NA | NA | NA |
| 15 | GB | Dead | 14 | KNOG | − | − | NA | NA | NA |
| 16 | GB | Dead | 10 | KNOG | − | − | − | − | + |
| 17 | GB | Dead | 7 | KNOG | − | − | NA | NA | NA |
| 18 | GB | Dead | 9 | KNOG | − | − | − | − | + |
| 19 | GB | Dead | 12 | KNOG | NA | NA | − | − | − |
| 20 | GB | Dead | 1 | KNOG | NA | NA | NA | NA | NA |
| 21 | AO | Alive | 7 | PAV alone | − | NA | + | + | + |
| 22 | AO | Alive | 3 | RT + PAV | − | NA | + | + | + |
| 23 | AO | Dead | 72 | RT + PAV | − | − | + | + | + |
| 24 | AO | Alive | 17 | KNOG | − | − | NA | NA | NA |
| 25 | AO | Alive | 63 | RT + PAV | − | − | + | + | + |
| 26 | AO | Alive | 20 | RT + PAV | − | − | + | + | + |
| 27 | AO | Alive | 18 | RT + PAV | − | − | + | + | + |
| 28 | AO | Alive | 18 | KNOG | − | − | + | + | + |
| 29 | AO | Alive | 18 | RT + PAV | − | − | + | + | + |
| 30 | AO | Alive | 36 | RT + PAV | − | − | + | + | + |
| 31 | AO | Alive | 16 | RT + PAV | − | − | − | + | − |
| 32 | AO | Alive | 15 | KNOG | − | − | + | + | + |
Abbreviations: LOH, loss of heterozygosity; AO, anaplastic oligodendroglioma; GB glioblastoma; KNOG, nimustine, carboplatin, vincristine, and IFN-β with radiotherapy; PAV, procarbazine, nimustine, vincristine; RT, radiotherapy; ACNU, nimustine; NA, not analyzed.
Survival from date of operation given for all patients. For living patients, survival was given to time of last follow-up.
Gene expression profiling. We measured the relative gene expression levels of 3,456 genes in the 32 gliomas using ATAC-PCR. Of the 3,456 genes, 3,269 genes were used for further analyses, excluding 187 genes that were missing in 20% or more of the cases.
First, we did an unsupervised analysis to obtain a general view of global gene expression signatures. Hierarchical cluster analysis of the 3,269 genes in all 32 gliomas showed that there were distinct patterns of expression for both anaplastic oligodendroglioma and glioblastoma (Fig. 1D). Principal component analysis also showed a clear separation between anaplastic oligodendroglioma and glioblastoma in reduced three-dimensional space (Fig. 1B). These results raise the possibility of classifying anaplastic oligodendroglioma and glioblastoma based on the expression levels of the diagnostic genes that they differentially express.
Then, we evaluated the statistical significance of the anaplastic oligodendroglioma/glioblastoma comparison for each gene by performing both P value and q value analyses. Of the 3,269 genes, 416 genes differed significantly between anaplastic oligodendroglioma and glioblastoma with a cutoff of P value = 0.001.The estimated number of false-positive genes was <2, with a q value of 0.00354 (Fig. 1C).
Next, we did a supervised analysis to construct a diagnostic system for classifying anaplastic oligodendroglioma and glioblastoma for practical use. We adopted a weighted voting algorithm with gene selection by signal-to-noise ratio ranking (17). This diagnostic system was confirmed using leave-one-out cross-validation, showing stable 100% (95% confidence interval, 89.4-100%) diagnostic accuracy in differentiating the test anaplastic oligodendroglioma and glioblastoma cases, using at least the 168 top-ranked genes (Supplementary Figure). Accordingly, we established the top 168 genes by signal-to-noise ratio ranking for all 32 cases as the classifier set. These genes were a subset of the 300 genes whose expression levels were significantly different between anaplastic oligodendroglioma and glioblastoma, with a rigid cutoff value of P = 0.0003, q = 0.0011.
Of the 168 selected classifier genes, the 87 genes showed higher expression in anaplastic oligodendroglioma samples (anaplastic oligodendroglioma classifier genes), including a group of genes involved in general neuronal function or neuronal differentiation (Table 2). On the other hand, the 81 genes with higher expression in glioblastoma samples (glioblastoma classifier genes) included a group of genes for which high expression was previously reported to be correlated with the malignant character of glioblastoma (Table 3). Functional group analysis revealed that the biological process in which classifier genes involved were distinctively different between two tumor classes. Significantly more glioblastoma classifier genes were associated with cell motility and cell adhesion, whereas prominently more anaplastic oligodendroglioma classifier genes were associated with neuron-related functions such as neuron fate commitment, nervous system development, and synaptic activity (Table 4). Analysis of chromosomal positions of classifier genes revealed that there were fewer anaplastic oligodendroglioma classifier genes on 1p and 19q than glioblastoma classifier genes, reflecting the loss of 1p and 19q in most anaplastic oligodendroglioma cases (Tables 2 and 3).
List of genes showing higher expression in anaplastic oligodendrogliomas
| No . | STNR . | GS no. . | Gene symbol . | Genomic location . | Genbank accession no. . | Definition . | General neuronal function or neuronal differentiation . |
|---|---|---|---|---|---|---|---|
| 1 | 2.136 | GS14040 | INA | 10q24.33 | NM_032727 | Homo sapiens internexin neuronal intermediate filament protein, α (INA), mRNA | * |
| 2 | 1.964 | GS1818 | NDRG2 | 14q11.2 | NM_201538 | Homo sapiens NDRG family member 2 (NDRG2), transcript variant 5, mRNA | * |
| 3 | 1.926 | — | SOX4 | 6p22.3 | NM_003107 | Homo sapiens SRY (sex determining region Y)-box 4 (SOX4), mRNA | * |
| 4 | 1.864 | GS13667 | BRSK2 | 11p15.5 | NM_003957 | Homo sapiens BR serine/threonine kinase 2 (BRSK2), mRNA | * |
| 5 | 1.853 | GS13989 | TUB | 11p15.5 | NM_003320 | Homo sapiens tubby homologue (mouse; TUB), transcript variant 1, mRNA | * |
| 6 | 1.848 | GS14085 | GDAP1L1 | 20q12 | NM_024034 | Homo sapiens ganglioside-induced differentiation-associated protein 1-like 1 (GDAP1L1), mRNA | * |
| 7 | 1.815 | GS13275 | RPIP8 | 17q21.31 | AB209802 | Homo sapiens mRNA for RaP2 interacting protein 8 variant protein | * |
| 8 | 1.808 | GS12750 | ACTL6B | 7q22 | NM_016188 | Homo sapiens actin-like 6B (ACTL6B), mRNA | * |
| 9 | 1.775 | GS12811 | SCG3 | 15q21 | NM_013243 | Homo sapiens secretogranin III (SCG3), mRNA | * |
| 10 | 1.752 | GS13065 | ATP1A3 | 19q13.31 | NM_152296 | Homo sapiens ATPase, Na+/K+ transporting, α3 polypeptide (ATP1A3), mRNA | * |
| 11 | 1.747 | GS14014 | SPTBN2 | 11q13 | NM_006946 | Homo sapiens spectrin, β, nonerythrocytic 2 (SPTBN2), mRNA | * |
| 12 | 1.746 | GS6687 | CHGB | 20pter-p12 | NM_001819 | Homo sapiens chromogranin B (secretogranin 1; CHGB), mRNA | * |
| 13 | 1.714 | GS13304 | CA10 | 17q21 | NM_020178 | Homo sapiens carbonic anhydrase X (CA10), mRNA | |
| 14 | 1.697 | GS4519 | ALCAM | 3q13.1 | NM_001627 | Homo sapiens activated leukocyte cell adhesion molecule (ALCAM), mRNA | * |
| 15 | 1.606 | GS13651 | PEN11B | 11p15.5 | AF020089 | Homo sapiens PEN11B mRNA, complete cds | * |
| 16 | 1.593 | GS4155 | SYN1 | Xp11.23 | M58378 | Human synapsin I (SYN1) gene, exon 13 | * |
| 17 | 1.577 | GS12571 | DNAJC12 | 10q22.1 | NM_021800 | Homo sapiens DnaJ (Hsp40) homologue, subfamily C, member 12 (DNAJC12), transcript variant 1, mRNA | |
| 18 | 1.543 | GS12884 | CPLX2 | 5q35.2 | NM_001008220 | Homo sapiens complexin 2 (CPLX2), transcript variant 2, mRNA | * |
| 19 | 1.538 | — | RIMS2 | 8q22.3 | NM_014677 | Homo sapiens regulating synaptic membrane exocytosis 2 (RIMS2),mRNA | * |
| 20 | 1.524 | GS13961 | PHYHIPL | 10q11 | NM_032439 | Homo sapiens phytanoyl-CoA hydroxylase interacting protein-like (PHYHIPL), mRNA | |
| 21 | 1.465 | GS12771 | SYP | Xp11.23-p11.22 | NM_003179 | Homo sapiens synaptophysin (SYP), mRNA | * |
| 22 | 1.458 | GS12839 | HMP19 | 5q35.2 | NM_015980 | Homo sapiens HMP19 protein (HMP19), mRNA | * |
| 23 | 1.448 | GS14072 | KCNQ2 | 20q13.3 | NM_004518 | Homo sapiens potassium voltage-gated channel, KQT-like subfamily, member 2 (KCNQ2), transcript variant 3, mRNA | * |
| 24 | 1.438 | GS11751 | EST | — | — | — | |
| 25 | 1.414 | GS13137 | ARHGDIG | 16p13.3 | NM_001176 | Homo sapiens Rho GDP dissociation inhibitor (GDI) γ (ARHGDIG), mRNA | * |
| 26 | 1.385 | GS13019 | HES6 | 2q37.3 | NM_018645 | Homo sapiens hairy and enhancer of split 6 (Drosophila; HES6), mRNA | * |
| 27 | 1.382 | GS13762 | KIAA0927 protein | 22q12.1 | AB023144 | Homo sapiens mRNA for KIAA0927 protein, partial cds | |
| 28 | 1.344 | GS7227 | DKFZp434J212 | 1pter-q31.3 | BC078676 | Homo sapiens kinesin family member 21B, mRNA (cDNA clone IMAGE:5141761) | |
| 29 | 1.323 | GS13181 | TNK2 | 3q29 | NM_001010938 | Homo sapiens tyrosine kinase, nonreceptor, 2 (TNK2), transcript variant 2, mRNA | * |
| 30 | 1.320 | GS13046 | Ells1 | 7p15.1 | NM_152793 | Hypothetical protein FLJ39214 | |
| 31 | 1.309 | — | ABCC8 | 11p15.1 | NM_000352 | Homo sapiens ATP-binding cassette, subfamily C (CFTR/MRP), member8 (ABCC8), mRNA | |
| 32 | 1.284 | GS14148 | DKFZp434H205 | — | AL117636 | Homo sapiens mRNA; cDNA DKFZp434H205 (from clone DKFZp434H205) | |
| 33 | 1.279 | GS12813 | ATP6V1G2 | 6p21.3 | NM_138282 | ATPase, H+ transporting, lysosomal, V1 subunit | |
| 34 | 1.278 | GS11593 | APBB1 | 11p15 | NM_001164 | Homo sapiens amyloid β (A4) precursor protein-binding, family B, member 1 (Fe65; APBB1), transcript variant 1, mRNA | * |
| 35 | 1.273 | GS13340 | PKNOX2 | — | NM_022062 | Homo sapiens PBX/knotted 1 homeobox 2 (PKNOX2), mRNA | |
| 36 | 1.267 | GS10002 | ALDOC | 17cen-q12 | NM_005165 | Homo sapiens aldolase C, fructose-bisphosphate (ALDOC), mRNA | * |
| 37 | 1.264 | GS13880 | JPH4 | 14q11 | NM_032452 | Homo sapiens junctophilin 4 (JPH4), mRNA | * |
| 38 | 1.253 | GS1752 | ABAT | 16p13.2 | NM_000663 | Homo sapiens 4-aminobutyrate aminotransferase (ABAT), nuclear gene encoding mitochondrial protein, transcript variant 2, mRNA | * |
| 39 | 1.252 | GS13457 | clone24425 | — | AF070565 | Homo sapiens clone 24425 mRNA sequence | |
| 40 | 1.243 | GS3816 | NFIX | 19p13.3 | NM_002501 | Homo sapiens nuclear factor I/X (CCAAT-binding transcription factor; NFIX), mRNA | |
| 41 | 1.232 | GS11850 | BC024752 | 16q22.1 | BC024752 | Homo sapiens cDNA clone IMAGE:5123182, partial cds | |
| 42 | 1.223 | — | SNCB | 5q35 | NM_001001502 | Homo sapiens synuclein, β (SNCB), transcript variant 1, mRNA | * |
| 43 | 1.219 | GS13487 | OLIG1 | 21q22.11 | NM_138983 | Homo sapiens oligodendrocyte transcription factor 1 (OLIG1), mRNA | |
| 44 | 1.214 | GS14208 | BC041405 | — | BC041405 | Homo sapiens, clone IMAGE:5284125, mRNA | |
| 45 | 1.209 | GS12762 | ATCAY | 19p13.3 | NM_033064 | Homo sapiens ataxia, cerebellar, Cayman type (caytaxin; ATCAY), mRNA | * |
| 46 | 1.207 | GS6693 | KIAA0471 | 1q24 | AB007940 | Homo sapiens mRNA for KIAA0471 protein, partial cds | |
| 47 | 1.203 | — | SOX8 | 16p13.3 | NM_014587 | Homo sapiens SRY (sex determining region Y)-box 8 (SOX8), mRNA | |
| 48 | 1.201 | GS14478 | L1CAM | Xq28 | NM_000425 | Homo sapiens L1 cell adhesion molecule (L1CAM), transcript variant 1, mRNA | * |
| 49 | 1.198 | — | OLIG1 | 21q22.11 | NM_138983 | Homo sapiens oligodendrocyte transcription factor 1 (OLIG1), mRNA | |
| 50 | 1.195 | GS14103 | BC094805 | — | BC094805 | Homo sapiens cDNA clone IMAGE:5015789 | |
| 51 | 1.168 | GS685 | SLC22A17 | 14q11.2 | NM_020372 | Homo sapiens solute carrier family 22 (organic cation transporter), member 17 (SLC22A17), transcript variant 1, mRNA | |
| 52 | 1.160 | GS14283 | BC040444 | 17q21.1 | BC040444 | Homo sapiens cDNA clone IMAGE:5770508 | |
| 53 | 1.157 | GS12682 | OLIG2 | 21q22.11 | NM_005806 | Homo sapiens oligodendrocyte lineage transcription factor 2 (OLIG2), mRNA | |
| 54 | 1.152 | GS14490 | EST | 8q21.2 | AF070623 | Homo sapiens clone 24468 mRNA sequence | |
| 55 | 1.149 | GS13380 | KIAA1337 | 1p36.22 | AB037758 | Homo sapiens mRNA for KIAA1337 protein, partial cds | |
| 56 | 1.149 | GS12805 | EST | — | — | — | |
| 57 | 1.148 | — | MYCN | 2p24.1 | NM_005378 | Homo sapiens v-myc myelocytomatosis viral related oncogene, neuroblastoma derived (avian; MYCN), mRNA | |
| 58 | 1.146 | GS643 | RPL15 | 3p24.2 | NM_002948 | Homo sapiens ribosomal protein L15 (RPL15), mRNA | |
| 59 | 1.141 | GS14691 | CKLFSF5 | — | NM_181618 | Homo sapiens chemokine-like factor superfamily 5 (CKLFSF5), transcript variant 2, mRNA | |
| 60 | 1.131 | GS14254 | FAM19A5 | 22q13.32 | NM_015381 | Homo sapiens family with sequence similarity 19 (chemokine (C-C motif)-like), member A5 (FAM19A5), mRNA | * |
| 61 | 1.128 | GS13133 | AB056341 | — | AB056341 | Macaca fascicularis brain cDNA, clone:QflA-15195 | |
| 62 | 1.124 | — | OMG | 17q11.2 | NM_002544 | Homo sapiens oligodendrocyte myelin glycoprotein (OMG), mRNA | |
| 63 | 1.118 | GS13976 | RIPX | 4q13.3 | NM_014961 | Homo sapiens rap2 interacting protein x (RIPX), mRNA | |
| 64 | 1.116 | GS11781 | DKFZp761P2314 | — | AL834342 | Homo sapiens mRNA; cDNA DKFZp761P2314 (from clone DKFZp761P2314) | |
| 65 | 1.107 | GS12728 | BCAN | 1q31 | NM_021948 | Homo sapiens brevican (BCAN), mRNA | * |
| 66 | 1.103 | GS13198 | PPP1R3F | Xp11.23 | NM_033215 | Homo sapiens protein phosphatase 1, regulatory (inhibitor) subunit 3F (PPP1R3F), mRNA | |
| 67 | 1.100 | GS12906 | STXBP1 | 9q34.1 | NM_003165 | Homo sapiens syntaxin binding protein 1 (STXBP1), mRNA | * |
| 68 | 1.090 | GS14082 | ELAVL3 | 19p13.2 | NM_032281 | Homo sapiens ELAV (embryonic lethal, abnormal vision, Drosophila)-like 3 (Hu antigen C; ELAVL3), transcript variant 2, mRNA | * |
| 69 | 1.083 | GS13726 | RNF41 | 12q13.2 | NM_194359 | Homo sapiens ring finger protein 41 (RNF41), transcript variant 3, mRNA | |
| 70 | 1.083 | GS12702 | KIAA1128 | 10q23.1 | NM_018999 | Homo sapiens KIAA1128 (KIAA1128), mRNA | |
| 71 | 1.080 | GS13482 | EST | — | — | — | |
| 72 | 1.077 | GS14338 | CNTFR | 9p13 | NM_147164 | Homo sapiens ciliary neurotrophic factor receptor (CNTFR), mRNA | * |
| 73 | 1.074 | GS12998 | CAMK2N2 | 3q27.1 | NM_033259 | Homo sapiens calcium/calmodulin-dependent protein kinase II inhibitor 2 (CAMK2N2), mRNA | * |
| 74 | 1.074 | GS14540 | KIAA0527 | 3p22.3 | AB011099 | Homo sapiens mRNA for KIAA0527 protein, partial cds | |
| 75 | 1.061 | GS13729 | FLJ30046 | 13q22.3 | NM_144595 | Homo sapiens hypothetical protein FLJ30046 (FLJ30046), mRNA | |
| 76 | 1.059 | GS7935 | FXYD6 | 11q23.3 | NM_022003 | Homo sapiens FXYD domain containing ion transport regulator 6 (FXYD6), mRNA | |
| 77 | 1.052 | GS13356 | PDZK4 | Xq28 | NM_032512 | Homo sapiens PDZ domain containing 4 (PDZK4), mRNA | |
| 78 | 1.052 | GS11619 | SLC6A1 | 3p25-p24 | NM_003042 | Homo sapiens solute carrier family 6 (neurotransmitter transporter, GABA), member 1 (SLC6A1), mRNA | |
| 79 | 1.049 | GS14578 | DKFZp761E1116 | - | AL390131 | Homo sapiens mRNA; cDNA DKFZp761E1116 (from clone DKFZp761E1116) | |
| 80 | 1.039 | GS6318 | HR | 8p21.2 | NM_005144 | Homo sapiens hairless homologue (mouse; HR), mRNA | |
| 81 | 1.035 | GS3177 | MGC40157 | 17p11.2 | NM_152350 | Hypothetical protein MGC40157 | |
| 82 | 1.032 | GS14588 | GRIA2 | 4q32-q33 | NM_000826 | Homo sapiens glutamate receptor, ionotropic, AMPA 2 (GRIA2), mRNA | * |
| 83 | 1.029 | GS191 | NACA | 12q23-q24.1 | NM_005594 | Homo sapiens nascent-polypeptide-associated complex α polypeptide (NACA), mRNA | |
| 84 | 1.021 | GS2746 | EST | — | — | — | |
| 85 | 1.019 | GS4380 | IDI1 | 10p15.3 | NM_004508 | Homo sapiens isopentenyl-diphosphate δ isomerase (IDI1), mRNA | |
| 86 | 1.008 | GS13230 | FLJ39293 | 5p15.31 | AK096612 | Homo sapiens cDNA FLJ39293 fis, clone OCBBF2012678 | |
| 87 | 1.005 | — | ACCN2 | 12q12 | NM_020039 | Homo sapiens amiloride-sensitive cation channel 2, neuronal (ACCN2), transcript variant 1, mRNA | * |
| No . | STNR . | GS no. . | Gene symbol . | Genomic location . | Genbank accession no. . | Definition . | General neuronal function or neuronal differentiation . |
|---|---|---|---|---|---|---|---|
| 1 | 2.136 | GS14040 | INA | 10q24.33 | NM_032727 | Homo sapiens internexin neuronal intermediate filament protein, α (INA), mRNA | * |
| 2 | 1.964 | GS1818 | NDRG2 | 14q11.2 | NM_201538 | Homo sapiens NDRG family member 2 (NDRG2), transcript variant 5, mRNA | * |
| 3 | 1.926 | — | SOX4 | 6p22.3 | NM_003107 | Homo sapiens SRY (sex determining region Y)-box 4 (SOX4), mRNA | * |
| 4 | 1.864 | GS13667 | BRSK2 | 11p15.5 | NM_003957 | Homo sapiens BR serine/threonine kinase 2 (BRSK2), mRNA | * |
| 5 | 1.853 | GS13989 | TUB | 11p15.5 | NM_003320 | Homo sapiens tubby homologue (mouse; TUB), transcript variant 1, mRNA | * |
| 6 | 1.848 | GS14085 | GDAP1L1 | 20q12 | NM_024034 | Homo sapiens ganglioside-induced differentiation-associated protein 1-like 1 (GDAP1L1), mRNA | * |
| 7 | 1.815 | GS13275 | RPIP8 | 17q21.31 | AB209802 | Homo sapiens mRNA for RaP2 interacting protein 8 variant protein | * |
| 8 | 1.808 | GS12750 | ACTL6B | 7q22 | NM_016188 | Homo sapiens actin-like 6B (ACTL6B), mRNA | * |
| 9 | 1.775 | GS12811 | SCG3 | 15q21 | NM_013243 | Homo sapiens secretogranin III (SCG3), mRNA | * |
| 10 | 1.752 | GS13065 | ATP1A3 | 19q13.31 | NM_152296 | Homo sapiens ATPase, Na+/K+ transporting, α3 polypeptide (ATP1A3), mRNA | * |
| 11 | 1.747 | GS14014 | SPTBN2 | 11q13 | NM_006946 | Homo sapiens spectrin, β, nonerythrocytic 2 (SPTBN2), mRNA | * |
| 12 | 1.746 | GS6687 | CHGB | 20pter-p12 | NM_001819 | Homo sapiens chromogranin B (secretogranin 1; CHGB), mRNA | * |
| 13 | 1.714 | GS13304 | CA10 | 17q21 | NM_020178 | Homo sapiens carbonic anhydrase X (CA10), mRNA | |
| 14 | 1.697 | GS4519 | ALCAM | 3q13.1 | NM_001627 | Homo sapiens activated leukocyte cell adhesion molecule (ALCAM), mRNA | * |
| 15 | 1.606 | GS13651 | PEN11B | 11p15.5 | AF020089 | Homo sapiens PEN11B mRNA, complete cds | * |
| 16 | 1.593 | GS4155 | SYN1 | Xp11.23 | M58378 | Human synapsin I (SYN1) gene, exon 13 | * |
| 17 | 1.577 | GS12571 | DNAJC12 | 10q22.1 | NM_021800 | Homo sapiens DnaJ (Hsp40) homologue, subfamily C, member 12 (DNAJC12), transcript variant 1, mRNA | |
| 18 | 1.543 | GS12884 | CPLX2 | 5q35.2 | NM_001008220 | Homo sapiens complexin 2 (CPLX2), transcript variant 2, mRNA | * |
| 19 | 1.538 | — | RIMS2 | 8q22.3 | NM_014677 | Homo sapiens regulating synaptic membrane exocytosis 2 (RIMS2),mRNA | * |
| 20 | 1.524 | GS13961 | PHYHIPL | 10q11 | NM_032439 | Homo sapiens phytanoyl-CoA hydroxylase interacting protein-like (PHYHIPL), mRNA | |
| 21 | 1.465 | GS12771 | SYP | Xp11.23-p11.22 | NM_003179 | Homo sapiens synaptophysin (SYP), mRNA | * |
| 22 | 1.458 | GS12839 | HMP19 | 5q35.2 | NM_015980 | Homo sapiens HMP19 protein (HMP19), mRNA | * |
| 23 | 1.448 | GS14072 | KCNQ2 | 20q13.3 | NM_004518 | Homo sapiens potassium voltage-gated channel, KQT-like subfamily, member 2 (KCNQ2), transcript variant 3, mRNA | * |
| 24 | 1.438 | GS11751 | EST | — | — | — | |
| 25 | 1.414 | GS13137 | ARHGDIG | 16p13.3 | NM_001176 | Homo sapiens Rho GDP dissociation inhibitor (GDI) γ (ARHGDIG), mRNA | * |
| 26 | 1.385 | GS13019 | HES6 | 2q37.3 | NM_018645 | Homo sapiens hairy and enhancer of split 6 (Drosophila; HES6), mRNA | * |
| 27 | 1.382 | GS13762 | KIAA0927 protein | 22q12.1 | AB023144 | Homo sapiens mRNA for KIAA0927 protein, partial cds | |
| 28 | 1.344 | GS7227 | DKFZp434J212 | 1pter-q31.3 | BC078676 | Homo sapiens kinesin family member 21B, mRNA (cDNA clone IMAGE:5141761) | |
| 29 | 1.323 | GS13181 | TNK2 | 3q29 | NM_001010938 | Homo sapiens tyrosine kinase, nonreceptor, 2 (TNK2), transcript variant 2, mRNA | * |
| 30 | 1.320 | GS13046 | Ells1 | 7p15.1 | NM_152793 | Hypothetical protein FLJ39214 | |
| 31 | 1.309 | — | ABCC8 | 11p15.1 | NM_000352 | Homo sapiens ATP-binding cassette, subfamily C (CFTR/MRP), member8 (ABCC8), mRNA | |
| 32 | 1.284 | GS14148 | DKFZp434H205 | — | AL117636 | Homo sapiens mRNA; cDNA DKFZp434H205 (from clone DKFZp434H205) | |
| 33 | 1.279 | GS12813 | ATP6V1G2 | 6p21.3 | NM_138282 | ATPase, H+ transporting, lysosomal, V1 subunit | |
| 34 | 1.278 | GS11593 | APBB1 | 11p15 | NM_001164 | Homo sapiens amyloid β (A4) precursor protein-binding, family B, member 1 (Fe65; APBB1), transcript variant 1, mRNA | * |
| 35 | 1.273 | GS13340 | PKNOX2 | — | NM_022062 | Homo sapiens PBX/knotted 1 homeobox 2 (PKNOX2), mRNA | |
| 36 | 1.267 | GS10002 | ALDOC | 17cen-q12 | NM_005165 | Homo sapiens aldolase C, fructose-bisphosphate (ALDOC), mRNA | * |
| 37 | 1.264 | GS13880 | JPH4 | 14q11 | NM_032452 | Homo sapiens junctophilin 4 (JPH4), mRNA | * |
| 38 | 1.253 | GS1752 | ABAT | 16p13.2 | NM_000663 | Homo sapiens 4-aminobutyrate aminotransferase (ABAT), nuclear gene encoding mitochondrial protein, transcript variant 2, mRNA | * |
| 39 | 1.252 | GS13457 | clone24425 | — | AF070565 | Homo sapiens clone 24425 mRNA sequence | |
| 40 | 1.243 | GS3816 | NFIX | 19p13.3 | NM_002501 | Homo sapiens nuclear factor I/X (CCAAT-binding transcription factor; NFIX), mRNA | |
| 41 | 1.232 | GS11850 | BC024752 | 16q22.1 | BC024752 | Homo sapiens cDNA clone IMAGE:5123182, partial cds | |
| 42 | 1.223 | — | SNCB | 5q35 | NM_001001502 | Homo sapiens synuclein, β (SNCB), transcript variant 1, mRNA | * |
| 43 | 1.219 | GS13487 | OLIG1 | 21q22.11 | NM_138983 | Homo sapiens oligodendrocyte transcription factor 1 (OLIG1), mRNA | |
| 44 | 1.214 | GS14208 | BC041405 | — | BC041405 | Homo sapiens, clone IMAGE:5284125, mRNA | |
| 45 | 1.209 | GS12762 | ATCAY | 19p13.3 | NM_033064 | Homo sapiens ataxia, cerebellar, Cayman type (caytaxin; ATCAY), mRNA | * |
| 46 | 1.207 | GS6693 | KIAA0471 | 1q24 | AB007940 | Homo sapiens mRNA for KIAA0471 protein, partial cds | |
| 47 | 1.203 | — | SOX8 | 16p13.3 | NM_014587 | Homo sapiens SRY (sex determining region Y)-box 8 (SOX8), mRNA | |
| 48 | 1.201 | GS14478 | L1CAM | Xq28 | NM_000425 | Homo sapiens L1 cell adhesion molecule (L1CAM), transcript variant 1, mRNA | * |
| 49 | 1.198 | — | OLIG1 | 21q22.11 | NM_138983 | Homo sapiens oligodendrocyte transcription factor 1 (OLIG1), mRNA | |
| 50 | 1.195 | GS14103 | BC094805 | — | BC094805 | Homo sapiens cDNA clone IMAGE:5015789 | |
| 51 | 1.168 | GS685 | SLC22A17 | 14q11.2 | NM_020372 | Homo sapiens solute carrier family 22 (organic cation transporter), member 17 (SLC22A17), transcript variant 1, mRNA | |
| 52 | 1.160 | GS14283 | BC040444 | 17q21.1 | BC040444 | Homo sapiens cDNA clone IMAGE:5770508 | |
| 53 | 1.157 | GS12682 | OLIG2 | 21q22.11 | NM_005806 | Homo sapiens oligodendrocyte lineage transcription factor 2 (OLIG2), mRNA | |
| 54 | 1.152 | GS14490 | EST | 8q21.2 | AF070623 | Homo sapiens clone 24468 mRNA sequence | |
| 55 | 1.149 | GS13380 | KIAA1337 | 1p36.22 | AB037758 | Homo sapiens mRNA for KIAA1337 protein, partial cds | |
| 56 | 1.149 | GS12805 | EST | — | — | — | |
| 57 | 1.148 | — | MYCN | 2p24.1 | NM_005378 | Homo sapiens v-myc myelocytomatosis viral related oncogene, neuroblastoma derived (avian; MYCN), mRNA | |
| 58 | 1.146 | GS643 | RPL15 | 3p24.2 | NM_002948 | Homo sapiens ribosomal protein L15 (RPL15), mRNA | |
| 59 | 1.141 | GS14691 | CKLFSF5 | — | NM_181618 | Homo sapiens chemokine-like factor superfamily 5 (CKLFSF5), transcript variant 2, mRNA | |
| 60 | 1.131 | GS14254 | FAM19A5 | 22q13.32 | NM_015381 | Homo sapiens family with sequence similarity 19 (chemokine (C-C motif)-like), member A5 (FAM19A5), mRNA | * |
| 61 | 1.128 | GS13133 | AB056341 | — | AB056341 | Macaca fascicularis brain cDNA, clone:QflA-15195 | |
| 62 | 1.124 | — | OMG | 17q11.2 | NM_002544 | Homo sapiens oligodendrocyte myelin glycoprotein (OMG), mRNA | |
| 63 | 1.118 | GS13976 | RIPX | 4q13.3 | NM_014961 | Homo sapiens rap2 interacting protein x (RIPX), mRNA | |
| 64 | 1.116 | GS11781 | DKFZp761P2314 | — | AL834342 | Homo sapiens mRNA; cDNA DKFZp761P2314 (from clone DKFZp761P2314) | |
| 65 | 1.107 | GS12728 | BCAN | 1q31 | NM_021948 | Homo sapiens brevican (BCAN), mRNA | * |
| 66 | 1.103 | GS13198 | PPP1R3F | Xp11.23 | NM_033215 | Homo sapiens protein phosphatase 1, regulatory (inhibitor) subunit 3F (PPP1R3F), mRNA | |
| 67 | 1.100 | GS12906 | STXBP1 | 9q34.1 | NM_003165 | Homo sapiens syntaxin binding protein 1 (STXBP1), mRNA | * |
| 68 | 1.090 | GS14082 | ELAVL3 | 19p13.2 | NM_032281 | Homo sapiens ELAV (embryonic lethal, abnormal vision, Drosophila)-like 3 (Hu antigen C; ELAVL3), transcript variant 2, mRNA | * |
| 69 | 1.083 | GS13726 | RNF41 | 12q13.2 | NM_194359 | Homo sapiens ring finger protein 41 (RNF41), transcript variant 3, mRNA | |
| 70 | 1.083 | GS12702 | KIAA1128 | 10q23.1 | NM_018999 | Homo sapiens KIAA1128 (KIAA1128), mRNA | |
| 71 | 1.080 | GS13482 | EST | — | — | — | |
| 72 | 1.077 | GS14338 | CNTFR | 9p13 | NM_147164 | Homo sapiens ciliary neurotrophic factor receptor (CNTFR), mRNA | * |
| 73 | 1.074 | GS12998 | CAMK2N2 | 3q27.1 | NM_033259 | Homo sapiens calcium/calmodulin-dependent protein kinase II inhibitor 2 (CAMK2N2), mRNA | * |
| 74 | 1.074 | GS14540 | KIAA0527 | 3p22.3 | AB011099 | Homo sapiens mRNA for KIAA0527 protein, partial cds | |
| 75 | 1.061 | GS13729 | FLJ30046 | 13q22.3 | NM_144595 | Homo sapiens hypothetical protein FLJ30046 (FLJ30046), mRNA | |
| 76 | 1.059 | GS7935 | FXYD6 | 11q23.3 | NM_022003 | Homo sapiens FXYD domain containing ion transport regulator 6 (FXYD6), mRNA | |
| 77 | 1.052 | GS13356 | PDZK4 | Xq28 | NM_032512 | Homo sapiens PDZ domain containing 4 (PDZK4), mRNA | |
| 78 | 1.052 | GS11619 | SLC6A1 | 3p25-p24 | NM_003042 | Homo sapiens solute carrier family 6 (neurotransmitter transporter, GABA), member 1 (SLC6A1), mRNA | |
| 79 | 1.049 | GS14578 | DKFZp761E1116 | - | AL390131 | Homo sapiens mRNA; cDNA DKFZp761E1116 (from clone DKFZp761E1116) | |
| 80 | 1.039 | GS6318 | HR | 8p21.2 | NM_005144 | Homo sapiens hairless homologue (mouse; HR), mRNA | |
| 81 | 1.035 | GS3177 | MGC40157 | 17p11.2 | NM_152350 | Hypothetical protein MGC40157 | |
| 82 | 1.032 | GS14588 | GRIA2 | 4q32-q33 | NM_000826 | Homo sapiens glutamate receptor, ionotropic, AMPA 2 (GRIA2), mRNA | * |
| 83 | 1.029 | GS191 | NACA | 12q23-q24.1 | NM_005594 | Homo sapiens nascent-polypeptide-associated complex α polypeptide (NACA), mRNA | |
| 84 | 1.021 | GS2746 | EST | — | — | — | |
| 85 | 1.019 | GS4380 | IDI1 | 10p15.3 | NM_004508 | Homo sapiens isopentenyl-diphosphate δ isomerase (IDI1), mRNA | |
| 86 | 1.008 | GS13230 | FLJ39293 | 5p15.31 | AK096612 | Homo sapiens cDNA FLJ39293 fis, clone OCBBF2012678 | |
| 87 | 1.005 | — | ACCN2 | 12q12 | NM_020039 | Homo sapiens amiloride-sensitive cation channel 2, neuronal (ACCN2), transcript variant 1, mRNA | * |
NOTE: The genes are listed in ascending order determined by the absolute value of signal-to-noise ratio. GS number is the in-house gene identification number.
The genes marked with an asterisk were reported to be involved in general neuronal function or neuronal differentiation.
List of genes showing higher expression in glioblastomas
| No. . | STNR . | GS no. . | Gene symbol . | Genomic location . | Genbank accession no. . | Definition . |
|---|---|---|---|---|---|---|
| 1 | 2.209 | GS1683 | IFITM3 | 11p15.5 | NM_021034 | Homo sapiens IFN induced transmembrane protein 3 (1-8U; IFITM3), mRNA |
| 2 | 1.998 | — | TNC | 9q33 | NM_002160 | Homo sapiens tenascin C (hexabrachion; TNC), mRNA |
| 3 | 1.891 | GS475 | LDHA | 11p15.4 | NM_005566 | Homo sapiens lactate dehydrogenase A (LDHA), mRNA |
| 4 | 1.831 | — | VIM | 10p13 | NM_003380 | Homo sapiens vimentin (VIM), mRNA |
| 5 | 1.816 | GS4232 | TNC | 9q33 | NM_002160 | Tenascin C (hexabrachion) |
| 6 | 1.751 | GS2482 | IGFBP2 | 2q33-q34 | NM_000597 | Homo sapiens insulin-like growth factor binding protein 2, 36 kDa (IGFBP2), mRNA |
| 7 | 1.663 | GS208 | IFI30 | 19p13.1 | NM_006332 | Homo sapiens IFN, γ-inducible protein 30 (IFI30), mRNA |
| 8 | 1.654 | GS7306 | RHOC | 1p13.1 | NM_175744 | Homo sapiens ras homologue gene family, member C (RHOC), mRNA |
| 9 | 1.601 | GS10556 | MSN | Xq11.2-q12 | NM_002444 | Homo sapiens moesin (MSN), mRNA |
| 10 | 1.571 | GS12786 | LAMB2 | 3p21 | NM_002292 | Homo sapiens laminin, β2 (laminin S; LAMB2), mRNA |
| 11 | 1.567 | GS3926 | MYL6 | 12q13.2 | NM_079423 | Homo sapiens myosin, light polypeptide 6, alkali, smooth muscle and nonmuscle (MYL6), transcript variant 2, mRNA |
| 12 | 1.563 | — | YKL40 | 1q32.1 | NM_001276 | Homo sapiens chitinase 3-like 1 (cartilage glycoprotein-39; CHI3L1), mRNA |
| 13 | 1.537 | GS4923 | TIMP1 | Xp11.3-p11.23 | NM_003254 | Homo sapiens tissue inhibitor of metalloproteinase 1 (erythroid potentiating activity, collagenase inhibitor; TIMP1), mRNA |
| 14 | 1.511 | GS2427 | CD14 | 5q22-q32;5q31.1 | NM_000591 | Homo sapiens CD14 antigen (CD14), mRNA |
| 15 | 1.498 | GS1769 | ENO1 | 1p36.3-p36.2 | NM_001428 | Homo sapiens enolase 1, (α; ENO1), mRNA |
| 16 | 1.495 | GS4332 | RPN2 | 20q12-q13.1 | NM_002951 | Homo sapiens ribophorin II (RPN2), mRNA |
| 17 | 1.485 | GS4168 | TAGLN2 | 1q21-q25 | NM_003564 | Homo sapiens transgelin 2 (TAGLN2), mRNA |
| 18 | 1.475 | GS13490 | DKFZp564P143 | — | AL049298 | Homo sapiens mRNA; cDNA DKFZp564P143 (from clone DKFZp564P143) |
| 19 | 1.413 | GS4080 | PSMD8 | 19q13.2 | NM_002812 | Homo sapiens proteasome (prosome, macropain) 26S subunit, non-ATPase, 8 (PSMD8), mRNA |
| 20 | 1.410 | GS421 | TMSB4X | Xq21.3-q22 | NM_021109 | Homo sapiens thymosin, β 4, X-linked (TMSB4X), mRNA |
| 21 | 1.404 | GS3240 | CD63 | 12q12-q13 | NM_001780 | Homo sapiens CD63 antigen (melanoma 1 antigen; CD63), mRNA |
| 22 | 1.390 | GS3483 | ZYX | 7q32 | NM_001010972 | Homo sapiens zyxin (ZYX), mRNA |
| 23 | 1.347 | GS3909 | VMP1 | 17q23.1 | NM_030938 | Hypothetical protein DKFZp566I133, Alt-splicing |
| 24 | 1.342 | GS9541 | ARPC1B | 7q22.1 | NM_005720 | Homo sapiens actin related protein 2/3 complex, subunit 1B, 41 kDa (ARPC1B), mRNA |
| 25 | 1.323 | GS139 | FTL | 19q13.3-q13.4 | NM_000146 | Homo sapiens ferritin, light polypeptide (FTL), mRNA |
| 26 | 1.295 | GS4210 | NPC2 | 14q24.3 | NM_006432 | Homo sapiens Niemann-Pick disease, type C2 (NPC2), mRNA |
| 27 | 1.294 | — | TYROBP | 19q13.1 | NM_003332 | Homo sapiens TYRO protein tyrosine kinase binding protein (TYROBP), transcript variant 1, mRNA |
| 28 | 1.285 | GS7820 | CD99 | Xp22.32; Yp11.3 | NM_002414 | Homo sapiens CD99 antigen (CD99), mRNA |
| 29 | 1.282 | — | TMSB10 | 2p11.2 | NM_021103 | Homo sapiens thymosin, β 10 (TMSB10), mRNA |
| 30 | 1.274 | GS1756 | LR8 | 7q36.1 | NM_014020 | Homo sapiens LR8 protein (LR8), mRNA |
| 31 | 1.257 | GS6132 | PLEKHA4 | 19q13.33 | NM_020904 | Homo sapiens pleckstrin homology domain containing, family A (phosphoinositide binding specific) member 4 (PLEKHA4), mRNA |
| 32 | 1.257 | GS1458 | MRCL3 | 18p11.31 | NM_006471 | Homo sapiens myosin regulatory light chain MRCL3 (MRCL3), mRNA |
| 33 | 1.254 | — | FN14 | 16p13.3 | NM_016639 | Homo sapiens tumor necrosis factor receptor superfamily, member 12A (TNFRSF12A), mRNA |
| 34 | 1.251 | GS242 | S100A10 | 1q21 | NM_002966 | Homo sapiens S100 calcium binding protein A10 (Annexin II ligand, calpactin I, light polypeptide (p11); S100A10), mRNA |
| 35 | 1.251 | GS1890 | LGALS1 | 22q13.1 | NM_002305 | Homo sapiens lectin, galactoside-binding, soluble, 1 (galectin 1; LGALS1), mRNA |
| 36 | 1.241 | GS315 | SFRS11 | 1p31 | NM_004768 | Homo sapiens splicing factor, arginine/serine-rich 11 (SFRS11), mRNA |
| 37 | 1.237 | GS2223 | SOD2 | 6q25.3 | NM_001024466 | Homo sapiens superoxide dismutase 2, mitochondrial (SOD2), nuclear gene encoding mitochondrial protein, transcript variant 3, mRNA |
| 38 | 1.234 | — | A2M | 12p13.3-p12.3 | NM_000014 | Homo sapiens α-2-macroglobulin (A2M), mRNA |
| 39 | 1.233 | GS846 | CD74 | 5q32 | NM_004355 | Homo sapiens CD74 antigen (invariant polypeptide of MHC, class II antigen-associated; CD74), mRNA |
| 40 | 1.226 | GS9792 | ATP6V0B | 1p32.3 | NM_004047 | Homo sapiens ATPase, H+ transporting, lysosomal 21 kDa, V0 subunit c″ (ATP6V0B), mRNA |
| 41 | 1.218 | GS1071 | DKFZp686L01105 | — | BX647603 | Homo sapiens mRNA; cDNA DKFZp686L01105 (from clone DKFZp686L01105) |
| 42 | 1.215 | GS3760 | AEBP1 | 7p13 | NM_001129 | Homo sapiens AE binding protein 1 (AEBP1), mRNA |
| 43 | 1.201 | — | FLNA | Xq28 | NM_001456 | Homo sapiens filamin A, α (actin binding protein 280; FLNA), mRNA |
| 44 | 1.200 | GS4681 | CLIC4 | 1p36.11 | NM_013943 | Homo sapiens chloride intracellular channel 4 (CLIC4), mRNA |
| 45 | 1.186 | GS6844 | GPI | 19q13.1 | NM_000175 | Homo sapiens glucose phosphate isomerase (GPI), mRNA |
| 46 | 1.168 | GS11909 | TCTE1L | Xp21 | NM_006520 | Homo sapiens t-complex-associated-testis-expressed 1-like (TCTE1L), mRNA |
| 47 | 1.159 | — | MMP14 | 14q11-q12 | NM_004995 | Homo sapiens matrix metallopeptidase 14 (membrane-inserted; MMP14), mRNA |
| 48 | 1.147 | — | ANX1 | 9q12-q21.2;9q12-q21.2 | NM_000700 | Homo sapiens Annexin A1 (ANXA1), mRNA |
| 49 | 1.134 | GS1771 | ATPIF1 | — | NM_178191 | Homo sapiens ATPase inhibitory factor 1 (ATPIF1), nuclear gene encoding mitochondrial protein, transcript variant 3, mRNA |
| 50 | 1.133 | GS1089 | ARPC3 | 12q24.11 | NM_005719 | Homo sapiens actin related protein 2/3 complex, subunit 3, 21 kDa (ARPC3), mRNA |
| 51 | 1.128 | GS464 | SPI1 | 11p11.2 | NM_003120 | Homo sapiens spleen focus forming virus (SFFV) proviral integration oncogene spi1 (SPI1), mRNA |
| 52 | 1.127 | GS2882 | SERF2 | 15q15.3 | NM_001018108 | Homo sapiens small EDRK-rich factor 2 (SERF2), mRNA |
| 53 | 1.118 | GS214 | TAPBP | 6p21.3 | NM_003190 | Homo sapiens TAP binding protein (tapasin; TAPBP), transcript variant 1, mRNA |
| 54 | 1.118 | GS7407 | TRIP6 | 7q22 | NM_003302 | Homo sapiens thyroid hormone receptor interactor 6 (TRIP6), mRNA |
| 55 | 1.114 | GS8756 | GATM | 15q21.1 | NM_001482 | Homo sapiens glycine amidinotransferase (l-arginine:glycine amidinotransferase; GATM), mRNA |
| 56 | 1.108 | — | ALOX5AP | 13q12 | NM_001629 | Homo sapiens arachidonate 5-lipoxygenase-activating protein (ALOX5AP), mRNA |
| 57 | 1.097 | — | CD44 | 11p13 | NM_000610 | Homo sapiens CD44 antigen (homing function and Indian blood group system; CD44), transcript variant 1, mRNA |
| 58 | 1.096 | GS13416 | CAPNS1 | 19q13.12 | NM_001003962 | Homo sapiens calpain, small subunit 1 (CAPNS1), transcript variant 2, mRNA |
| 59 | 1.091 | GS13941 | MEP50 | 1p13.2 | NM_024102 | Homo sapiens methylosome protein 50 (MEP50), mRNA |
| 60 | 1.091 | GS13486 | CGI-38 | 16q22.1 | NM_015964 | Homo sapiens brain-specific protein (CGI-38), mRNA |
| 61 | 1.090 | GS7265 | P8 | 16p11.2 | NM_012385 | Homo sapiens p8 protein (candidate of metastasis 1; P8), mRNA |
| 62 | 1.081 | GS6741 | PKIG | 20q12-q13.1 | NM_181805 | Homo sapiens protein kinase (cAMP-dependent, catalytic) inhibitor γ (PKIG), transcript variant 1, mRNA |
| 63 | 1.078 | GS946 | LAPTM4A | 2p24.1 | NM_014713 | Homo sapiens lysosomal-associated protein transmembrane 4α (LAPTM4A), mRNA |
| 64 | 1.069 | GS4571 | SDC4 | 20q12 | NM_002999 | Homo sapiens syndecan 4 (amphiglycan, ryudocan; SDC4), mRNA |
| 65 | 1.066 | GS4202 | NDUFA3 | 19q13.42 | NM_004542 | Homo sapiens NADH dehydrogenase (ubiquinone) 1α subcomplex, 3, 9 kDa (NDUFA3), mRNA |
| 66 | 1.065 | — | ITGA5 | 12q11-q13 | NM_002205 | Homo sapiens integrin, α 5 (fibronectin receptor, αpolypeptide; ITGA5), mRNA |
| 67 | 1.063 | GS2065 | TMED9 | 5q35.3 | NM_017510 | Homo sapiens transmembrane emp24 protein transport domain containing 9 (TMED9), mRNA |
| 68 | 1.063 | GS13922 | F13A1 | 6p25.3-p24.3 | NM_000129 | Homo sapiens coagulation factor XIII, A1 polypeptide (F13A1), mRNA |
| 69 | 1.061 | GS13564 | GPSM3 | 6p21.3 | NM_022107 | Homo sapiens G-protein signaling modulator 3 (AGS3-like, C. elegans; GPSM3), mRNA |
| 70 | 1.060 | — | MCP1 | 17q11.2-q12 | NM_002982 | Homo sapiens chemokine (C-C motif) ligand 2 (CCL2), mRNA |
| 71 | 1.060 | GS2782 | CLIC1 | 6p22.1-p21.2 | NM_001288 | Homo sapiens chloride intracellular channel 1 (CLIC1), mRNA |
| 72 | 1.059 | GS3317 | RABAC1 | 19q13.2 | NM_006423 | Homo sapiens Rab acceptor 1 (prenylated; RABAC1), mRNA |
| 73 | 1.058 | GS13503 | UPP1 | 7p12.3 | NM_181597 | Homo sapiens uridine phosphorylase 1 (UPP1), transcript variant 2, mRNA |
| 74 | 1.050 | — | PLAUR | 19q13 | NM_001005376 | Homo sapiens plasminogen activator, urokinase receptor (PLAUR), transcript variant 2, mRNA |
| 75 | 1.048 | GS220 | PSMC2 | 7q22.1-q22.3 | NM_002803 | Homo sapiens proteasome (prosome, macropain) 26S subunit, ATPase, 2 (PSMC2), mRNA |
| 76 | 1.046 | GS1833 | HSPA5 | 9q33-q34.1 | NM_005347 | Homo sapiens heat shock 70 kDa protein 5 (glucose-regulated protein, 78 kDa; HSPA5), mRNA |
| 77 | 1.042 | GS8061 | AXL | 19q13.1 | NM_001699 | Homo sapiens AXL receptor tyrosine kinase (AXL), transcript variant 2, mRNA |
| 78 | 1.038 | GS19 | PPP1A | 11q13 | NM_002708 | Protein phosphatase 1, catalytic subunit, α isoform |
| 79 | 1.034 | GS3823 | CTSD | 11p15.5 | NM_001909 | Homo sapiens cathepsin D (lysosomal aspartyl protease; CTSD), mRNA |
| 80 | 1.014 | — | PAI1 | 7q21.3-q22 | NM_000602 | Homo sapiens serpin peptidase inhibitor, clade E (nexin, plasminogen activator inhibitor type 1), member 1 (SERPINE1), mRNA |
| 81 | 1.006 | GS2570 | UBE2D2 | 5q31.2 | NM_181838 | Homo sapiens ubiquitin-conjugating enzyme E2D 2 (UBC4/5 homologue, yeast; UBE2D2), transcript variant 2, mRNA |
| No. . | STNR . | GS no. . | Gene symbol . | Genomic location . | Genbank accession no. . | Definition . |
|---|---|---|---|---|---|---|
| 1 | 2.209 | GS1683 | IFITM3 | 11p15.5 | NM_021034 | Homo sapiens IFN induced transmembrane protein 3 (1-8U; IFITM3), mRNA |
| 2 | 1.998 | — | TNC | 9q33 | NM_002160 | Homo sapiens tenascin C (hexabrachion; TNC), mRNA |
| 3 | 1.891 | GS475 | LDHA | 11p15.4 | NM_005566 | Homo sapiens lactate dehydrogenase A (LDHA), mRNA |
| 4 | 1.831 | — | VIM | 10p13 | NM_003380 | Homo sapiens vimentin (VIM), mRNA |
| 5 | 1.816 | GS4232 | TNC | 9q33 | NM_002160 | Tenascin C (hexabrachion) |
| 6 | 1.751 | GS2482 | IGFBP2 | 2q33-q34 | NM_000597 | Homo sapiens insulin-like growth factor binding protein 2, 36 kDa (IGFBP2), mRNA |
| 7 | 1.663 | GS208 | IFI30 | 19p13.1 | NM_006332 | Homo sapiens IFN, γ-inducible protein 30 (IFI30), mRNA |
| 8 | 1.654 | GS7306 | RHOC | 1p13.1 | NM_175744 | Homo sapiens ras homologue gene family, member C (RHOC), mRNA |
| 9 | 1.601 | GS10556 | MSN | Xq11.2-q12 | NM_002444 | Homo sapiens moesin (MSN), mRNA |
| 10 | 1.571 | GS12786 | LAMB2 | 3p21 | NM_002292 | Homo sapiens laminin, β2 (laminin S; LAMB2), mRNA |
| 11 | 1.567 | GS3926 | MYL6 | 12q13.2 | NM_079423 | Homo sapiens myosin, light polypeptide 6, alkali, smooth muscle and nonmuscle (MYL6), transcript variant 2, mRNA |
| 12 | 1.563 | — | YKL40 | 1q32.1 | NM_001276 | Homo sapiens chitinase 3-like 1 (cartilage glycoprotein-39; CHI3L1), mRNA |
| 13 | 1.537 | GS4923 | TIMP1 | Xp11.3-p11.23 | NM_003254 | Homo sapiens tissue inhibitor of metalloproteinase 1 (erythroid potentiating activity, collagenase inhibitor; TIMP1), mRNA |
| 14 | 1.511 | GS2427 | CD14 | 5q22-q32;5q31.1 | NM_000591 | Homo sapiens CD14 antigen (CD14), mRNA |
| 15 | 1.498 | GS1769 | ENO1 | 1p36.3-p36.2 | NM_001428 | Homo sapiens enolase 1, (α; ENO1), mRNA |
| 16 | 1.495 | GS4332 | RPN2 | 20q12-q13.1 | NM_002951 | Homo sapiens ribophorin II (RPN2), mRNA |
| 17 | 1.485 | GS4168 | TAGLN2 | 1q21-q25 | NM_003564 | Homo sapiens transgelin 2 (TAGLN2), mRNA |
| 18 | 1.475 | GS13490 | DKFZp564P143 | — | AL049298 | Homo sapiens mRNA; cDNA DKFZp564P143 (from clone DKFZp564P143) |
| 19 | 1.413 | GS4080 | PSMD8 | 19q13.2 | NM_002812 | Homo sapiens proteasome (prosome, macropain) 26S subunit, non-ATPase, 8 (PSMD8), mRNA |
| 20 | 1.410 | GS421 | TMSB4X | Xq21.3-q22 | NM_021109 | Homo sapiens thymosin, β 4, X-linked (TMSB4X), mRNA |
| 21 | 1.404 | GS3240 | CD63 | 12q12-q13 | NM_001780 | Homo sapiens CD63 antigen (melanoma 1 antigen; CD63), mRNA |
| 22 | 1.390 | GS3483 | ZYX | 7q32 | NM_001010972 | Homo sapiens zyxin (ZYX), mRNA |
| 23 | 1.347 | GS3909 | VMP1 | 17q23.1 | NM_030938 | Hypothetical protein DKFZp566I133, Alt-splicing |
| 24 | 1.342 | GS9541 | ARPC1B | 7q22.1 | NM_005720 | Homo sapiens actin related protein 2/3 complex, subunit 1B, 41 kDa (ARPC1B), mRNA |
| 25 | 1.323 | GS139 | FTL | 19q13.3-q13.4 | NM_000146 | Homo sapiens ferritin, light polypeptide (FTL), mRNA |
| 26 | 1.295 | GS4210 | NPC2 | 14q24.3 | NM_006432 | Homo sapiens Niemann-Pick disease, type C2 (NPC2), mRNA |
| 27 | 1.294 | — | TYROBP | 19q13.1 | NM_003332 | Homo sapiens TYRO protein tyrosine kinase binding protein (TYROBP), transcript variant 1, mRNA |
| 28 | 1.285 | GS7820 | CD99 | Xp22.32; Yp11.3 | NM_002414 | Homo sapiens CD99 antigen (CD99), mRNA |
| 29 | 1.282 | — | TMSB10 | 2p11.2 | NM_021103 | Homo sapiens thymosin, β 10 (TMSB10), mRNA |
| 30 | 1.274 | GS1756 | LR8 | 7q36.1 | NM_014020 | Homo sapiens LR8 protein (LR8), mRNA |
| 31 | 1.257 | GS6132 | PLEKHA4 | 19q13.33 | NM_020904 | Homo sapiens pleckstrin homology domain containing, family A (phosphoinositide binding specific) member 4 (PLEKHA4), mRNA |
| 32 | 1.257 | GS1458 | MRCL3 | 18p11.31 | NM_006471 | Homo sapiens myosin regulatory light chain MRCL3 (MRCL3), mRNA |
| 33 | 1.254 | — | FN14 | 16p13.3 | NM_016639 | Homo sapiens tumor necrosis factor receptor superfamily, member 12A (TNFRSF12A), mRNA |
| 34 | 1.251 | GS242 | S100A10 | 1q21 | NM_002966 | Homo sapiens S100 calcium binding protein A10 (Annexin II ligand, calpactin I, light polypeptide (p11); S100A10), mRNA |
| 35 | 1.251 | GS1890 | LGALS1 | 22q13.1 | NM_002305 | Homo sapiens lectin, galactoside-binding, soluble, 1 (galectin 1; LGALS1), mRNA |
| 36 | 1.241 | GS315 | SFRS11 | 1p31 | NM_004768 | Homo sapiens splicing factor, arginine/serine-rich 11 (SFRS11), mRNA |
| 37 | 1.237 | GS2223 | SOD2 | 6q25.3 | NM_001024466 | Homo sapiens superoxide dismutase 2, mitochondrial (SOD2), nuclear gene encoding mitochondrial protein, transcript variant 3, mRNA |
| 38 | 1.234 | — | A2M | 12p13.3-p12.3 | NM_000014 | Homo sapiens α-2-macroglobulin (A2M), mRNA |
| 39 | 1.233 | GS846 | CD74 | 5q32 | NM_004355 | Homo sapiens CD74 antigen (invariant polypeptide of MHC, class II antigen-associated; CD74), mRNA |
| 40 | 1.226 | GS9792 | ATP6V0B | 1p32.3 | NM_004047 | Homo sapiens ATPase, H+ transporting, lysosomal 21 kDa, V0 subunit c″ (ATP6V0B), mRNA |
| 41 | 1.218 | GS1071 | DKFZp686L01105 | — | BX647603 | Homo sapiens mRNA; cDNA DKFZp686L01105 (from clone DKFZp686L01105) |
| 42 | 1.215 | GS3760 | AEBP1 | 7p13 | NM_001129 | Homo sapiens AE binding protein 1 (AEBP1), mRNA |
| 43 | 1.201 | — | FLNA | Xq28 | NM_001456 | Homo sapiens filamin A, α (actin binding protein 280; FLNA), mRNA |
| 44 | 1.200 | GS4681 | CLIC4 | 1p36.11 | NM_013943 | Homo sapiens chloride intracellular channel 4 (CLIC4), mRNA |
| 45 | 1.186 | GS6844 | GPI | 19q13.1 | NM_000175 | Homo sapiens glucose phosphate isomerase (GPI), mRNA |
| 46 | 1.168 | GS11909 | TCTE1L | Xp21 | NM_006520 | Homo sapiens t-complex-associated-testis-expressed 1-like (TCTE1L), mRNA |
| 47 | 1.159 | — | MMP14 | 14q11-q12 | NM_004995 | Homo sapiens matrix metallopeptidase 14 (membrane-inserted; MMP14), mRNA |
| 48 | 1.147 | — | ANX1 | 9q12-q21.2;9q12-q21.2 | NM_000700 | Homo sapiens Annexin A1 (ANXA1), mRNA |
| 49 | 1.134 | GS1771 | ATPIF1 | — | NM_178191 | Homo sapiens ATPase inhibitory factor 1 (ATPIF1), nuclear gene encoding mitochondrial protein, transcript variant 3, mRNA |
| 50 | 1.133 | GS1089 | ARPC3 | 12q24.11 | NM_005719 | Homo sapiens actin related protein 2/3 complex, subunit 3, 21 kDa (ARPC3), mRNA |
| 51 | 1.128 | GS464 | SPI1 | 11p11.2 | NM_003120 | Homo sapiens spleen focus forming virus (SFFV) proviral integration oncogene spi1 (SPI1), mRNA |
| 52 | 1.127 | GS2882 | SERF2 | 15q15.3 | NM_001018108 | Homo sapiens small EDRK-rich factor 2 (SERF2), mRNA |
| 53 | 1.118 | GS214 | TAPBP | 6p21.3 | NM_003190 | Homo sapiens TAP binding protein (tapasin; TAPBP), transcript variant 1, mRNA |
| 54 | 1.118 | GS7407 | TRIP6 | 7q22 | NM_003302 | Homo sapiens thyroid hormone receptor interactor 6 (TRIP6), mRNA |
| 55 | 1.114 | GS8756 | GATM | 15q21.1 | NM_001482 | Homo sapiens glycine amidinotransferase (l-arginine:glycine amidinotransferase; GATM), mRNA |
| 56 | 1.108 | — | ALOX5AP | 13q12 | NM_001629 | Homo sapiens arachidonate 5-lipoxygenase-activating protein (ALOX5AP), mRNA |
| 57 | 1.097 | — | CD44 | 11p13 | NM_000610 | Homo sapiens CD44 antigen (homing function and Indian blood group system; CD44), transcript variant 1, mRNA |
| 58 | 1.096 | GS13416 | CAPNS1 | 19q13.12 | NM_001003962 | Homo sapiens calpain, small subunit 1 (CAPNS1), transcript variant 2, mRNA |
| 59 | 1.091 | GS13941 | MEP50 | 1p13.2 | NM_024102 | Homo sapiens methylosome protein 50 (MEP50), mRNA |
| 60 | 1.091 | GS13486 | CGI-38 | 16q22.1 | NM_015964 | Homo sapiens brain-specific protein (CGI-38), mRNA |
| 61 | 1.090 | GS7265 | P8 | 16p11.2 | NM_012385 | Homo sapiens p8 protein (candidate of metastasis 1; P8), mRNA |
| 62 | 1.081 | GS6741 | PKIG | 20q12-q13.1 | NM_181805 | Homo sapiens protein kinase (cAMP-dependent, catalytic) inhibitor γ (PKIG), transcript variant 1, mRNA |
| 63 | 1.078 | GS946 | LAPTM4A | 2p24.1 | NM_014713 | Homo sapiens lysosomal-associated protein transmembrane 4α (LAPTM4A), mRNA |
| 64 | 1.069 | GS4571 | SDC4 | 20q12 | NM_002999 | Homo sapiens syndecan 4 (amphiglycan, ryudocan; SDC4), mRNA |
| 65 | 1.066 | GS4202 | NDUFA3 | 19q13.42 | NM_004542 | Homo sapiens NADH dehydrogenase (ubiquinone) 1α subcomplex, 3, 9 kDa (NDUFA3), mRNA |
| 66 | 1.065 | — | ITGA5 | 12q11-q13 | NM_002205 | Homo sapiens integrin, α 5 (fibronectin receptor, αpolypeptide; ITGA5), mRNA |
| 67 | 1.063 | GS2065 | TMED9 | 5q35.3 | NM_017510 | Homo sapiens transmembrane emp24 protein transport domain containing 9 (TMED9), mRNA |
| 68 | 1.063 | GS13922 | F13A1 | 6p25.3-p24.3 | NM_000129 | Homo sapiens coagulation factor XIII, A1 polypeptide (F13A1), mRNA |
| 69 | 1.061 | GS13564 | GPSM3 | 6p21.3 | NM_022107 | Homo sapiens G-protein signaling modulator 3 (AGS3-like, C. elegans; GPSM3), mRNA |
| 70 | 1.060 | — | MCP1 | 17q11.2-q12 | NM_002982 | Homo sapiens chemokine (C-C motif) ligand 2 (CCL2), mRNA |
| 71 | 1.060 | GS2782 | CLIC1 | 6p22.1-p21.2 | NM_001288 | Homo sapiens chloride intracellular channel 1 (CLIC1), mRNA |
| 72 | 1.059 | GS3317 | RABAC1 | 19q13.2 | NM_006423 | Homo sapiens Rab acceptor 1 (prenylated; RABAC1), mRNA |
| 73 | 1.058 | GS13503 | UPP1 | 7p12.3 | NM_181597 | Homo sapiens uridine phosphorylase 1 (UPP1), transcript variant 2, mRNA |
| 74 | 1.050 | — | PLAUR | 19q13 | NM_001005376 | Homo sapiens plasminogen activator, urokinase receptor (PLAUR), transcript variant 2, mRNA |
| 75 | 1.048 | GS220 | PSMC2 | 7q22.1-q22.3 | NM_002803 | Homo sapiens proteasome (prosome, macropain) 26S subunit, ATPase, 2 (PSMC2), mRNA |
| 76 | 1.046 | GS1833 | HSPA5 | 9q33-q34.1 | NM_005347 | Homo sapiens heat shock 70 kDa protein 5 (glucose-regulated protein, 78 kDa; HSPA5), mRNA |
| 77 | 1.042 | GS8061 | AXL | 19q13.1 | NM_001699 | Homo sapiens AXL receptor tyrosine kinase (AXL), transcript variant 2, mRNA |
| 78 | 1.038 | GS19 | PPP1A | 11q13 | NM_002708 | Protein phosphatase 1, catalytic subunit, α isoform |
| 79 | 1.034 | GS3823 | CTSD | 11p15.5 | NM_001909 | Homo sapiens cathepsin D (lysosomal aspartyl protease; CTSD), mRNA |
| 80 | 1.014 | — | PAI1 | 7q21.3-q22 | NM_000602 | Homo sapiens serpin peptidase inhibitor, clade E (nexin, plasminogen activator inhibitor type 1), member 1 (SERPINE1), mRNA |
| 81 | 1.006 | GS2570 | UBE2D2 | 5q31.2 | NM_181838 | Homo sapiens ubiquitin-conjugating enzyme E2D 2 (UBC4/5 homologue, yeast; UBE2D2), transcript variant 2, mRNA |
Abbreviation: STNR, signal-to-noise ratio.
Functional group analysis revealed the biological process in classifier genes
| GO terms . | 3,269 genes . | AO classifier (87 genes) . | P . | GB classifier (81 genes) . | P . | |||||
|---|---|---|---|---|---|---|---|---|---|---|
| Biological process enriched in AO | ||||||||||
| Neuron fate commitment | 6* | 3* | 0.001 | 0* | — | |||||
| Establishment of cell polarity | 2 | 2 | 0.001 | 0 | — | |||||
| Nervous system development | 84 | 8 | 0.002 | 2 | 0.619 | |||||
| Ion transport | 57 | 6 | 0.004 | 3 | 0.168 | |||||
| Vesicle docking during exocytosis | 6 | 2 | 0.011 | 0 | — | |||||
| Neurotransmitter transport | 6 | 2 | 0.011 | 0 | — | |||||
| Potassium ion transport | 22 | 3 | 0.021 | 0 | — | |||||
| Sodium ion transport | 9 | 2 | 0.024 | 0 | — | |||||
| Synaptic transmission | 42 | 4 | 0.026 | 1 | 0.649 | |||||
| Behavioral response to cocaine | 1 | 1 | 0.026 | 0 | — | |||||
| Synaptic vesicle maturation | 1 | 1 | 0.026 | 0 | — | |||||
| Exocrine pancreas development | 1 | 1 | 0.026 | 0 | — | |||||
| Oligodendrocyte differentiation | 1 | 1 | 0.026 | 0 | — | |||||
| Carotenoid biosynthetic process | 1 | 1 | 0.026 | 0 | — | |||||
| Synaptic vesicle membrane organization and biogenesis | 1 | 1 | 0.026 | 0 | — | |||||
| Negative regulation of microtubule depolymerization | 1 | 1 | 0.026 | 0 | — | |||||
| γ-Aminobutyric acid catabolic process | 1 | 1 | 0.026 | 0 | — | |||||
| Mast cell degranulation | 1 | 1 | 0.026 | 0 | — | |||||
| Negative regulation of thymidylate synthase biosynthetic process | 1 | 1 | 0.026 | 0 | — | |||||
| Dopamine metabolic process | 1 | 1 | 0.026 | 0 | — | |||||
| Biological process enriched in GB | ||||||||||
| Cell motility | 48 | 0 | — | 8 | 0.000 | |||||
| Cell adhesion | 105 | 5 | 0.148 | 11 | 0.000 | |||||
| Neuromuscular junction development | 2 | 0 | — | 2 | 0.001 | |||||
| Antigen processing and presentation of exogenous peptide antigen via MHC class II | 2 | 0 | — | 2 | 0.001 | |||||
| Peptide cross-linking | 2 | 0 | — | 2 | 0.001 | |||||
| Cell surface receptor linked signal transduction | 25 | 0 | — | 4 | 0.004 | |||||
| Immune response | 61 | 0 | — | 6 | 0.004 | |||||
| Blood coagulation | 17 | 0 | — | 3 | 0.009 | |||||
| Chloride transport | 7 | 0 | — | 1 | 0.013 | |||||
| Inflammatory response | 38 | 0 | — | 4 | 0.015 | |||||
| Humoral immune response | 8 | 0 | — | 2 | 0.017 | |||||
| Erythrocyte maturation | 1 | 0 | — | 1 | 0.024 | |||||
| Cholesterol homeostasis | 1 | 0 | — | 1 | 0.024 | |||||
| T-cell selection | 1 | 0 | — | 1 | 0.024 | |||||
| Positive thymic T-cell selection | 1 | 0 | — | 1 | 0.024 | |||||
| Uridine metabolic process | 1 | 0 | — | 1 | 0.24 | |||||
| Negative regulation of nucleotide metabolic process | 1 | 0 | — | 1 | 0.024 | |||||
| Negative regulation of T-cell differentiation | 1 | 0 | — | 1 | 0.024 | |||||
| Negative thymic T-cell selection | 1 | 0 | — | 1 | 0.024 | |||||
| Regulation of smooth muscle contraction | 1 | 0 | — | 1 | 0.024 | |||||
| Age-dependent response to reactive oxygen species | 1 | 0 | — | 1 | 0.24 | |||||
| Creatine biosynthetic process | 1 | 0 | — | 1 | 0.024 | |||||
| Regulation of proteolysis | 1 | 0 | — | 1 | 0.24 | |||||
| Lymphocyte differentiation | 1 | 0 | — | 1 | 0.024 | |||||
| Negative regulation of hydrolase activity | 1 | 0 | — | 1 | 0.024 | |||||
| Peptide antigen stabilization | 1 | 0 | — | 1 | 0.024 | |||||
| Immunoglobulin-mediated immune response | 1 | 0 | — | 1 | 0.024 | |||||
| Fibrinolysis | 1 | 0 | — | 1 | 0.024 | |||||
| Positive regulation of transcription factor import into nucleus | 1 | 0 | — | 1 | 0.024 | |||||
| Arachidonic acid secretion | 1 | 0 | — | 1 | 0.024 | |||||
| Negative regulation of membrane protein ectodomain proteolysis | 1 | 0 | — | 1 | 0.024 | |||||
| Regulation of isoprenoid metabolic process | 1 | 0 | — | 1 | 0.024 | |||||
| Leukotriene biosynthetic process | 1 | 0 | — | 1 | 0.024 | |||||
| Response to superoxide | 1 | 0 | — | 1 | 0.024 | |||||
| Release of cytoplasmic sequestered nuclear factor-κB | 1 | 0 | — | 1 | 0.024 | |||||
| Granulocyte differentiation | 1 | 0 | — | 1 | 0.024 | |||||
| Nucleotide catabolic process | 1 | 0 | — | 1 | 0.024 | |||||
| Antigen processing and presentation of endogenous antigen | 1 | 0 | — | 1 | 0.024 | |||||
| GO terms . | 3,269 genes . | AO classifier (87 genes) . | P . | GB classifier (81 genes) . | P . | |||||
|---|---|---|---|---|---|---|---|---|---|---|
| Biological process enriched in AO | ||||||||||
| Neuron fate commitment | 6* | 3* | 0.001 | 0* | — | |||||
| Establishment of cell polarity | 2 | 2 | 0.001 | 0 | — | |||||
| Nervous system development | 84 | 8 | 0.002 | 2 | 0.619 | |||||
| Ion transport | 57 | 6 | 0.004 | 3 | 0.168 | |||||
| Vesicle docking during exocytosis | 6 | 2 | 0.011 | 0 | — | |||||
| Neurotransmitter transport | 6 | 2 | 0.011 | 0 | — | |||||
| Potassium ion transport | 22 | 3 | 0.021 | 0 | — | |||||
| Sodium ion transport | 9 | 2 | 0.024 | 0 | — | |||||
| Synaptic transmission | 42 | 4 | 0.026 | 1 | 0.649 | |||||
| Behavioral response to cocaine | 1 | 1 | 0.026 | 0 | — | |||||
| Synaptic vesicle maturation | 1 | 1 | 0.026 | 0 | — | |||||
| Exocrine pancreas development | 1 | 1 | 0.026 | 0 | — | |||||
| Oligodendrocyte differentiation | 1 | 1 | 0.026 | 0 | — | |||||
| Carotenoid biosynthetic process | 1 | 1 | 0.026 | 0 | — | |||||
| Synaptic vesicle membrane organization and biogenesis | 1 | 1 | 0.026 | 0 | — | |||||
| Negative regulation of microtubule depolymerization | 1 | 1 | 0.026 | 0 | — | |||||
| γ-Aminobutyric acid catabolic process | 1 | 1 | 0.026 | 0 | — | |||||
| Mast cell degranulation | 1 | 1 | 0.026 | 0 | — | |||||
| Negative regulation of thymidylate synthase biosynthetic process | 1 | 1 | 0.026 | 0 | — | |||||
| Dopamine metabolic process | 1 | 1 | 0.026 | 0 | — | |||||
| Biological process enriched in GB | ||||||||||
| Cell motility | 48 | 0 | — | 8 | 0.000 | |||||
| Cell adhesion | 105 | 5 | 0.148 | 11 | 0.000 | |||||
| Neuromuscular junction development | 2 | 0 | — | 2 | 0.001 | |||||
| Antigen processing and presentation of exogenous peptide antigen via MHC class II | 2 | 0 | — | 2 | 0.001 | |||||
| Peptide cross-linking | 2 | 0 | — | 2 | 0.001 | |||||
| Cell surface receptor linked signal transduction | 25 | 0 | — | 4 | 0.004 | |||||
| Immune response | 61 | 0 | — | 6 | 0.004 | |||||
| Blood coagulation | 17 | 0 | — | 3 | 0.009 | |||||
| Chloride transport | 7 | 0 | — | 1 | 0.013 | |||||
| Inflammatory response | 38 | 0 | — | 4 | 0.015 | |||||
| Humoral immune response | 8 | 0 | — | 2 | 0.017 | |||||
| Erythrocyte maturation | 1 | 0 | — | 1 | 0.024 | |||||
| Cholesterol homeostasis | 1 | 0 | — | 1 | 0.024 | |||||
| T-cell selection | 1 | 0 | — | 1 | 0.024 | |||||
| Positive thymic T-cell selection | 1 | 0 | — | 1 | 0.024 | |||||
| Uridine metabolic process | 1 | 0 | — | 1 | 0.24 | |||||
| Negative regulation of nucleotide metabolic process | 1 | 0 | — | 1 | 0.024 | |||||
| Negative regulation of T-cell differentiation | 1 | 0 | — | 1 | 0.024 | |||||
| Negative thymic T-cell selection | 1 | 0 | — | 1 | 0.024 | |||||
| Regulation of smooth muscle contraction | 1 | 0 | — | 1 | 0.024 | |||||
| Age-dependent response to reactive oxygen species | 1 | 0 | — | 1 | 0.24 | |||||
| Creatine biosynthetic process | 1 | 0 | — | 1 | 0.024 | |||||
| Regulation of proteolysis | 1 | 0 | — | 1 | 0.24 | |||||
| Lymphocyte differentiation | 1 | 0 | — | 1 | 0.024 | |||||
| Negative regulation of hydrolase activity | 1 | 0 | — | 1 | 0.024 | |||||
| Peptide antigen stabilization | 1 | 0 | — | 1 | 0.024 | |||||
| Immunoglobulin-mediated immune response | 1 | 0 | — | 1 | 0.024 | |||||
| Fibrinolysis | 1 | 0 | — | 1 | 0.024 | |||||
| Positive regulation of transcription factor import into nucleus | 1 | 0 | — | 1 | 0.024 | |||||
| Arachidonic acid secretion | 1 | 0 | — | 1 | 0.024 | |||||
| Negative regulation of membrane protein ectodomain proteolysis | 1 | 0 | — | 1 | 0.024 | |||||
| Regulation of isoprenoid metabolic process | 1 | 0 | — | 1 | 0.024 | |||||
| Leukotriene biosynthetic process | 1 | 0 | — | 1 | 0.024 | |||||
| Response to superoxide | 1 | 0 | — | 1 | 0.024 | |||||
| Release of cytoplasmic sequestered nuclear factor-κB | 1 | 0 | — | 1 | 0.024 | |||||
| Granulocyte differentiation | 1 | 0 | — | 1 | 0.024 | |||||
| Nucleotide catabolic process | 1 | 0 | — | 1 | 0.024 | |||||
| Antigen processing and presentation of endogenous antigen | 1 | 0 | — | 1 | 0.024 | |||||
Abbreviations: GO, Gene Ontology database; AO classifier, classifier genes showing higher expression in anaplastic oligodendroglioma samples; GB classifier, classifier genes showing higher expression in glioblastoma samples.
Number of genes belonging to the Gene Ontology terms.
Then, to validate the diagnostic accuracy of our algorithm in an independent test set, we applied our classifier genes to a MGH data set of 50 malignant gliomas from a previous microarray study (20). The 50 gliomas consisted of 26 classic gliomas that were diagnosed in unanimous agreement by multiple neuropathologists and 24 nonclassic gliomas for which the histological diagnoses were controversial. The expression levels of 67 genes of our 168 genes were available, so we did molecular diagnosis on these 50 gliomas using the expression data of these 67 genes. From these calculations, there was an obvious tendency for the calculated PS of the glioblastoma cases to be higher than those of the anaplastic oligodendroglioma cases (Fig. 2A). When the cutoff value was set to zero, our molecular diagnoses were completely consistent with the histological diagnoses for the 14 cases of classic glioblastoma. Our diagnoses were also consistent for three of the seven cases of classic anaplastic oligodendroglioma. Among the seven classic anaplastic oligodendrogliomas, two turned out to have overall survival periods of less than 1 year. Interestingly, these two dismal cases were both classified as glioblastoma by our classifier genes. In total, our molecular diagnoses agreed with those of the original article for 28 of 29 of the nonclassic malignant glioma cases (96.6%). Furthermore, when compared with traditional histopathologic diagnosis, our molecular classifier genes showed significantly greater ability to accurately predict the survival time for all 50 glioma patients (Fig. 2B and C). In addition, among the 28 cases of histologically diagnosed glioblastoma, the patients with a lower PS tended to have prolonged survival. Dividing the glioblastoma cases into two groups with a cutoff value of 0.4 simply set by the break on scatter plots among the classic glioblastomas, the survival rate of the patients with a lower PS was significantly higher than that of patients with a higher PS (Fig. 2D).
Our molecular diagnosis system was applied to a MGH data set. A, the scatter plots show the PS values for the 21 classic malignant gliomas for which multiple neuropathologists were unanimous regarding the diagnosis. Red and blue, glioblastoma and anaplastic oligodendroglioma, respectively. ×, cases where overall patient survival was less than 2 y. B and C, Kaplan-Meier estimates of overall survival among all 50 malignant gliomas of a MGH data set. Classification according to (B) our molecular diagnosis system (C) histological diagnosis. D, Kaplan-Meier estimates of overall survival among 26 cases of histologically diagnosed glioblastoma in a MGH data set, stratified according to the PS with a cutoff value 0.4. P value was calculated with the use of the log-rank test.
Our molecular diagnosis system was applied to a MGH data set. A, the scatter plots show the PS values for the 21 classic malignant gliomas for which multiple neuropathologists were unanimous regarding the diagnosis. Red and blue, glioblastoma and anaplastic oligodendroglioma, respectively. ×, cases where overall patient survival was less than 2 y. B and C, Kaplan-Meier estimates of overall survival among all 50 malignant gliomas of a MGH data set. Classification according to (B) our molecular diagnosis system (C) histological diagnosis. D, Kaplan-Meier estimates of overall survival among 26 cases of histologically diagnosed glioblastoma in a MGH data set, stratified according to the PS with a cutoff value 0.4. P value was calculated with the use of the log-rank test.
Finally, we applied the classifier genes in the MGH study to our data set. Among the genes used in the MGH study, we found 19 genes in our data matrix. As in the MGH study, we did classification by K-nearest neighbor with the 19 genes: 30 of 32 cases (94% accuracy) were accurately predicted.
Discussion
Classification of gliomas according to their molecular features is expected to reflect their clinical behavior or outcome. In this study, we focused on the clinicopathologically classic anaplastic oligodendroglioma and glioblastoma cases to capture the intrinsic biological difference between two tumor classes. We documented the striking differences in global gene expression signature between two tumor classes and showed that these differences were actually predictive of the future clinical course. We constructed a molecular diagnostic system capable of discriminating anaplastic oligodendroglioma from glioblastoma based on ATAC-PCR gene expression profiling data. Our system displayed clinical utility and provided reproducible prognostic ability as confirmed by testing on a public microarray-based data set.
Interestingly, the selected classifier genes for each class possessed a distinctive feature in functional aspects. Among the classifier genes whose expression levels were higher in anaplastic oligodendroglioma samples, many genes are implicated in general neuronal function or in neural development. In particular, functional group analysis revealed that the genes associated with neuron fate commitment were most enriched in the anaplastic oligodendroglioma classifier genes. Recent study revealed a close correlation between the stage in neural development and the prognostic classes among high-grade gliomas. Similar to our finding, they showed that strong expression of markers of committed neuronal lineage was the characteristic feature of a good prognosis group (21). These results stressed the prognostic significance of the expression of neuronal lineage markers but also might offer clues for understanding the genesis of anaplastic oligodendroglioma. The neuronal feature in classic anaplastic oligodendrogliomas may reflect the cell they originated from. The previous studies showed that most of the genes showing distinctive expression in oligodendroglial tumors with allelic loss of chromosome 1p had neuron-related functions (22, 23). Of the genes they indicated as diagnostic markers for oligodendroglial tumors with 1p loss, SNCB, INA, L1CAM, and RIMS2 were also included in our classifier gene set.
In addition to such a neural character, some anaplastic oligodendroglioma classifier genes have been reported to be expressed in cells of the oligodendroglial lineage. Olig-1 and Olig-2 are both broadly expressed throughout oligodendrocyte development (24). Although previous studies revealed that Olig genes are not necessarily specific markers for oligodendroglial tumors (25, 26), our finding that expression of Olig-1 and Olig-2 was significantly lower in glioblastoma samples than in anaplastic oligodendroglioma samples indicates its utility in discriminating anaplastic oligodendroglioma from glioblastoma. Another pair of transcription factors, Sox-4 and Sox-8, which were also reported to be expressed in cells of the oligodendrocyte lineage, functioned as classifier genes for anaplastic oligodendroglioma and glioblastoma (27, 28). These results suggest that anaplastic oligodendroglioma shares some of the characteristic gene expression patterns of oligodendrocyte progenitors, and that these oligodendrocyte lineage genes, when used as a set, might act as a powerful diagnostic marker for anaplastic oligodendroglioma.
Conversely, the classifier genes up-regulated in glioblastoma samples included a group of genes that are involved in the tumor invasion process, one of the hallmark malignant features of glioblastoma. The functional group analysis statistically endorsed the result, demonstrating that the genes associated with cell motility and adhesion, which are the main biological processes of tumor invasion, were significantly enriched among glioblastoma classifier genes. The previous microarray study investigated the genes involved in glioma cell motility (29). Of genes up-regulated with increased glioma cell motility, Tenascin-C, CD44, Fn14, PAI-1, Annexin1, and Moesin were also included in our gene set. Invasion of glioma cells into adjacent brain tissue is dependent on their interaction with the extracellular matrix. Extracellular matrix components and cell surface receptors such as Tenascin-C, CD44, and Fn14 play a major role in regulating cell migration, and have been suggested as the principle mediators of the glioma invasion process (30–32). Urokinase plasminogen activator receptor and plasminogen activator inhibitor-1, a member of the urokinase plasminogen activator system, also play an important role in the tumor invasion process and are associated with either aggressive tumor characteristics or a poor prognosis in various malignancies, including gliomas (33–35). In addition to these genes, Galectin-1 was also reported to be involved in the invasion process, and its expression displays a positive correlation with shorter survival among astrocytic tumors (36). Insulin-like growth factor binding protein 2 (IGFBP2) was frequently overexpressed in glioblastoma. IGFBP2 stimulates glioma cell invasion (37, 38).
Recently, several studies have shown the prognostic value of YKL-40 expression for poor outcome (21, 39, 40). It has been suggested to stimulate Ras and Akt pathways (41). Recent evidence indicates that the variation of glioma phenotype results from different kinds of alteration in signaling pathways. Phillips et al. (21) mentioned that YKL-40 expression and Akt activation were markers for poor prognosis among high-grade gliomas. As glioblastoma showed strikingly more YKL-40 expression than anaplastic oligodendroglioma by immunohistochemistry (42), YKL-40 stimulating signaling pathways may cause a highly invasive phenotype.
We note that our diagnostic model could not only discriminate between anaplastic oligodendroglioma and glioblastoma, but also disclose their distinctive molecular features. The characteristic function associated with clinical malignancy of glioblastoma is the invasion process, whereas classic anaplastic oligodendrogliomas had some extent of neuronal property. Using such representative functional features, it may be possible to refine the molecular diagnostic scheme.
It is interesting that a lower PS correlated with longer survival among the histologically diagnosed glioblastoma cases. From a pathologic point of view, Donahue et al. (43) reported that glioblastomas with some oligodendroglial characteristics showed a tendency toward better prognoses than pure glioblastomas. Our results showed the same phenomenon from a molecular point of view. Thus, glioblastomas whose gene expression signatures contained anaplastic oligodendroglioma components would show improved survival. These findings suggest the existence of molecular subclasses within glioblastomas.
Regarding the known molecular prognostic factors, we noted that the loss of 1p and 19q coexisted with MGMT promoter methylation in our anaplastic oligodendroglioma cases, as reported previously (44).
From a technical point of view, it is noteworthy that the results of our PCR array–based molecular diagnosis and those of microarray-based diagnosis were highly consistent with each other, especially for gliomas of histologically indeterminate diagnosis. Recently, the reproducibility of such large-scale gene expression analyses has come into question, particularly as pertains to the use of new methods such as the PCR array–based method we have adopted (45). Common concerns regarding these approaches arise from the statistical problems of handling such vast data sets as well as from the amount of unavoidable noise stemming from both intersample variation and from the techniques themselves. This study showed a clinically useful and reproducible ATAC-PCR–based molecular diagnostic system for malignant gliomas, which was shown to be comparable in effectiveness to systems based on microarrays.
Grant support: Grant-in-Aid for the Development of Innovative Technology from the Ministry of Education, Culture, Sports, Science and Technology of Japan.
The costs of publication of this article were defrayed in part by the payment of page charges. This article must therefore be hereby marked advertisement in accordance with 18 U.S.C. Section 1734 solely to indicate this fact.
Note: Supplementary data for this article are available at Clinical Cancer Research Online (http://clincancerres.aacrjournals.org/).
Acknowledgments
We thank Chiyuri Maruyama, Satoko Maki, Keiko Miyaoka, and Mihoko Yoshino for their valuable technical assistance. A considerable part of this work was done in the Taisho Laboratory of Functional Genomics, Nara Institute of Science and Technology.
![Fig. 1. A, Kaplan-Meier estimates of overall survival among 32 malignant gliomas [12 anaplastic oligodendrogliomas (AO) and 20 glioblastomas (GB)]. P value was calculated with the use of the log-rank test. B, principal component analysis of gene expression in 32 malignant gliomas. The variation in the expression levels of the 3,269 genes is reduced to a three-dimensional space. Each sphere represents each sample; green and red, anaplastic oligodendroglioma and glioblastoma, respectively. C, the expected number of false-positive genes versus the total number of significant genes given by the q values. D, unsupervised hierarchical clustering of 32 malignant gliomas using 3,269 genes. Genes (horizontal axis) and samples (vertical axis) were grouped by individual gene expression patterns. Green and red bars, anaplastic oligodendroglioma and glioblastoma, respectively.](https://aacr.silverchair-cdn.com/aacr/content_public/journal/clincancerres/13/24/10.1158_1078-0432.ccr-06-2789/3/m_7341fig01c.jpeg?Expires=1713027022&Signature=ThSVI~r-DvDaFT9KE3QcWHwN1nbxV8JPFyYI3nDPp8XH-aScqhGfz8R2qIoxYqX5k0eAbWkeqF91E7ancSargtL57hTNg1Xj18yYHKRJFBhglsWdqTMiBBZwFiQEEsBAMViZovh2tvuIVHROgWcRjsuJQPkKL6-Rr7TRMHpHbIYES8Gu4ZYxxSYu8eLxh8NIZEm-EopQMsen-wQptv3XkqamLeLFd~tJSNSqHXUak-R9tIgVeYjChNxvtKNO7Ot68v5GysNJSTu5m2xZkXVZnb0g19LNP095ctroGB-NIci3DFYGzbS0TwTG24uT7-helKN3cIkponeO6fK41V9CaA__&Key-Pair-Id=APKAIE5G5CRDK6RD3PGA)
