Abstract
Purpose: We recently reported that anionic phospholipids, principally phosphatidylserine, become exposed on the external surface of viable vascular endothelial cells in tumors, possibly in response to oxidative stresses present in the tumor microenvironment. In the present study, we tested the hypothesis that a monoclonal antibody directed against anionic phospholipids might exert antitumor effects by causing vascular damage in tumors.
Experimental Design: A new mouse immunoglobulin G3 monoclonal antibody, 3G4, was raised that binds anionic phospholipids in the presence of serum or β2-glycoprotein I. The antibody was tested for its ability to localize to tumor vessels and exert antitumor effects in mice.
Results: 3G4 recognized anionic phospholipids on the external membrane of H2O2-treated endothelial cells and in vitro. It localized specifically to tumor vascular endothelium and to necrotic tumor cells after injection into severe combined immunodeficient mice bearing orthotopic MDA-MB-435 tumors. Treatment with 3G4 retarded the growth of four different tumors in mice. It reduced the growth of established orthotopic MDA-MB-231 and MDA-MB-435 human breast tumors in mice by 75% and 65% respectively, large L540 human Hodgkin's tumors by 50%, and small syngeneic Meth A fibrosarcomas by 90%. Histologic examination revealed vascular damage, a reduction in vascular density, and a reduction in tumor plasma volume. Treatment with 3G4 induced the binding of monocytes to tumor endothelium and infiltration of macrophages into MDA-MB-435 and MDA-MB-231 tumors. No toxicity to the mice was observed.
Conclusions: 3G4 localizes specifically to complexes of anionic phospholipids and serum proteins on the surface of vascular endothelial cells in tumors in mice. This results in damage to tumor vasculature and suppression of tumor growth.
INTRODUCTION
Vascular targeting agents for the treatment of cancer are designed to cause selective shutdown of preexisting tumor blood vessels (1). Vascular targeting agents can result in tumor cell death by indirect means (“starving” the tumor cells of their blood supply) and may therefore be effective against tumors which are resistant to conventional antiproliferative chemotherapy (2, 3). This is in contrast with antiangiogenic drugs that are designed to inhibit the formation of new vessels but have no effect on the existing tumor vasculature. Vascular targeting agents may show enhanced therapeutic benefit when combined with chemotherapeutic agents, radiation, or hyperthermia (1, 4).
Two major types of vascular targeting agents are being developed for cancer, ligand-based and small molecules [e.g., combrestatin (5) and ZD6126 (6)]. The ligand-based vascular targeting agents use antibodies, peptides, or growth factors that bind selectively to tumor versus normal vessels to target tumors with agents that occlude blood vessels. The ligand-based vascular targeting agents include fusion proteins [e.g., vascular endothelial growth factor linked to gelonin (7)], immunotoxins [e.g., monoclonal antibodies to endoglin linked to ricin (8), antibodies linked to cytokines (9), or coagulant proteins (10)], and liposomally encapsulated drugs (11). Small-molecule vascular targeting agents do not specifically localize to tumor vasculature but exploit pathophysiologic differences between tumor and normal endothelia to induce acute vascular shutdown in tumors. Both types of vascular targeting agents have shown impressive antitumor effects in murine tumor models (1).
We have developed a new type of monoclonal antibody-based vascular targeting agent that binds to anionic phospholipids, principally phosphatidylserine. Phosphatidylserine, which is the most abundant anionic phospholipid of the plasma membrane, is tightly segregated to the internal surface of the plasma membrane in most cell types, including the vascular endothelium (12, 13). Phosphatidylinositol, another major anionic phospholipid, is also situated predominantly on the internal surface of the plasma membrane (14). The minor anionic phospholipid, phosphatidic acid, has been examined in very few cell types but also seems to be predominantly intracellular (15). Phosphatidylserine asymmetry is maintained by an ATP-dependent aminophospholipid translocase (a Mg2+-ATPase) that catalyzes the transport of aminophospholipids from the external to the internal leaflet of the plasma membrane (16). Loss of phosphatidylserine asymmetry occurs during apoptosis (17), necrosis (18), cell activation (19), and transformation (20), resulting in the exposure of phosphatidylserine on the external surface of the cells. Phosphatidylserine exposure occurs when the aminophospholipid translocase becomes inhibited (21) or when transporters such as scramblase (22) and the ABC-1 floppase (23) become activated by Ca2+ fluxes into the cytosol (24).
We previously showed that anionic phospholipids become exposed on the vascular endothelium of blood vessels in mice bearing various types of solid tumors (25, 26). This was shown by generating a rat immunoglobulin M monoclonal antibody, 9D2, directed against anionic phospholipids and administering it i.v. to the mice. 9D2 localized specifically to 15% to 40% of blood vessels in various tumors. The distribution of 9D2 was indistinguishable from that of annexin A5, which also binds to phosphatidylserine (25). Owing to the negative staining of vascular endothelium in normal tissues, phosphatidylserine seems to be a specific marker of the tumor vasculature. Phosphatidylserine-expressing tumor endothelial cells seem to be viable. They lack markers of apoptosis (active caspase-3, terminal deoxyribonucleotidyl transferase–mediated dUTP nick end labeling), are morphologically intact and metabolically active, and the vessels are functional at transporting blood and solutes (25). Hypoxia/reoxygenation, acidity, thrombin, inflammatory cytokines, and reactive oxygen species all induced phosphatidylserine exposure on vascular endothelial cells in vitro, suggesting that stress conditions in the tumor microenvironment may be responsible for inducing phosphatidylserine exposure on viable endothelium (25). Stress conditions may generate Ca2+ fluxes in the tumor vascular endothelium that activate scramblase or ABC-1 floppase or inhibit aminophospholipid translocase (27). Alternatively, sphingomyelinase might be activated to generate ceramide, which facilitates transbilayer lipid translocation (28).
In the present study, we tested the hypothesis that an immunoglobulin G (IgG) monoclonal antibody that binds to phosphatidylserine might home to tumor blood vessels and cause vascular damage selectively within the tumor. A mouse IgG3 monoclonal antibody, 3G4, was raised that binds to anionic phospholipids in the presence of serum or β2-glycoprotein I. 3G4 localizes to tumor vessels specifically, causes tumor vessel destruction, and retards tumor growth in multiple mouse models without causing toxicity.
MATERIALS AND METHODS
Materials. DMEM and Dulbecco's PBS containing Ca2+ and Mg2+ were obtained from Mediatech, Inc. (Herndon, VA). FCS was obtained from Hyclone (Logan, UT). l-α-Phosphatidylserine, l-α-phosphatidylcholine, cardiolipin, l-α-phosphatidylethanolamine, l-α-phosphatidylinositol, sphingomyelin, phosphatidic acid, o-phenylenediamine, and hydrogen peroxide, were from Sigma Chemical Co. (St. Louis, MO). Synthetic dipalmitoyl phospholipids were from Avanti Polar Lipids (Alabaster, AL). Ninety-six-well Immulon-1B microtiter plates were from Dynex (Chantilly, VA). FITC-dextran (150 to 2,000 kDa) was from Sigma. Human β2-glycoprotein I was a gift from Dr. Alan Schroit (M.D. Anderson Cancer Center, Houston, TX).
Antibodies. Hamster anti-mouse CD31, rat anti-mouse CD31, rat anti-mouse Ly-6G (Gr-1), hamster anti-mouse Ly-49C, F, H, and I, rat anti-mouse CD11b (M1/70, Mac-1, integrin αM-chain, complement receptor CR3), hamster anti-mouse CD11c (integrin αx-chain), and rat anti-mouse FcγIII/II receptor (CD16/CD32) monoclonal antibodies were from BD PharMingen (San Diego, CA). Monoclonal rat anti-mouse F4/80 was from Serotec Inc. (Raleigh, NC). All secondary antibodies were from Jackson Immunoresearch Labs (West Grove, PA). A hybridoma secreting monoclonal mouse IgG3, κ antibody (23.8.34.24; HB-10113) against a Babesia bovis antigen was obtained from the American Type Culture Collection (Rockville, MD) and this monoclonal antibody is referred to herein as BBG3.
Cells. L540Cy Hodgkin lymphoma cells, derived from a patient with end-stage disease, were provided by Prof. V. Diehl (Köln, Germany). Meth A mouse fibrosarcoma and MDA-MB-231 human breast carcinoma were obtained from American Type Culture Collection (Rockville, MD). MDA-MB-435 human breast carcinoma cells were obtained from Dr. Janet Price (MD Anderson, Houston, TX). The mouse brain endothelioma line, bEnd.3, was provided by Prof. Werner Risau (Max Plank Institute, Munich, Germany). Human umbilical vein endothelial cells (HUVEC) and human microvascular endothelial cells were purchased from Clonetics (East Rutherford, NJ).
Tissue Culture. Tumor cells, except L540Cy lymphoma, were maintained in DMEM supplemented with 10% FCS and 2 mmol/L l-glutamine. L540Cy cells were maintained in RPMI 1640 containing the same additives. Trypsinization of bEnd.3 cells was done using 0.125% trypsin in PBS containing 0.2% EDTA. For in vitro studies, endothelial cells were seeded at a density of 1 × 104 cells/mL in 1 mL of culture medium in 24-well plates and incubated 48 to 96 hours before being used in the assays. Medium was refreshed 24 hours before each experiment.
Growth of Tumors. For s.c. tumor studies, 2 × 107 L540 human Hodgkin's lymphoma cells or 1 × 107 cells of other tumor types were injected s.c. into the right flank of severe combined immunodeficient (SCID) mice (Charles River, Wilmington, MA). For the orthotopic breast tumor models, female SCID mice were injected with MDA-MB-231 or MDA-MB-435 human mammary carcinoma cells into a mammary fat pad according to a published protocol (29). Briefly, mice were anesthetized and a 5-mm incision was made in the skin over the lateral thorax. The mammary pad was exposed to ensure the correct site for injection of 1 × 107 tumor cells resuspended in 0.1 mL of saline. All animal studies here and below were approved by the author's institutional review board. Animal care was in accordance with institutional guidelines.
Generation of 3G4 Mouse Monoclonal Antibody. Female BALB/c mice were immunized with bEnd.3 endothelial cells that had been treated with 200 μmol/L of H2O2 for 2 hours at 37°C, essentially as described previously (26). The H2O2 treatment caused translocation of anionic phospholipids to the external surface of the cells as detected by 125I-labeled annexin A5. Treated cells were washed, detached, and counted. Two million cells were suspended in sterile PBS and injected five times i.p. at three weekly intervals. Hybridomas were obtained by fusing splenocytes from immunized mice with myeloma partner P3 × 63AG8.653 cells (American Type Culture Collection, Manassas, VA). The reactivity of the 3G4 antibody with phosphatidylserine was established by screening hybridomas supernatants on phosphatidylserine, cardiolipin, phosphatidylethanolamine, and phosphatidylcholine immobilized on plastic.
Reactivity of 3G4 Antibody with Plastic-Immobilized Phospholipids. Phospholipids were dissolved in n-hexane to a concentration of 50 μg/mL. One hundred microliters of this solution were added to 96-well microtiter plates. After evaporation of the solvent in air, the plates were blocked for 2 hours with 10% fetal bovine serum diluted in Dulbecco's PBS containing 2 mmol/L Ca2+ (binding buffer). 3G4 antibody was diluted in the binding buffer in the presence of 10% bovine serum at an initial concentration of 33 nmol/L. Serial 2-fold dilutions were prepared in the plates (100 μL per well). The plates were then incubated for 2 hours at room temperature. After washing, horseradish peroxidase goat anti-mouse IgG (diluted 1:1,000) was used to detect 3G4. Secondary reagents were detected by using chromogenic substrate o-phenylenediamine dihydrochloride followed by reading plates at 490 nm using a microplate reader (Molecular Devices, Palo Alto, CA).
Specificity of phospholipid recognition was further confirmed by competition assays with various liposomes. Liposomes were prepared from solutions of 5 mg of a single phospholipid (phosphatidylserine, phosphatidylinositol, phosphatidylcholine, cardiolipin, and phosphatidic acid) in chloroform. The solutions were dried under nitrogen to form a thin layer in a round-bottomed glass flask. Ten milliliters of Tris buffer (0.1 mol/L, pH 7.4) were then added and the flask was sonicated five times for 2 minutes. 3G4 (6.6 nmol/L) was preincubated with 200 μg/mL of liposome solution for 1 hour at room temperature. The mixture was added to phospholipid-coated plates. The ability of 3G4 to bind to an immobilized phospholipid in the presence or absence of the different liposomes was analyzed as described above. Other experiments were carried out in the complete abscence of serum, using buffers containing ovalbumin (10 mg/mL). Human β2-glycoprotein I (0.2 μ/mL) was added to the ovalbumin-containing binding buffer in some experiments.
Detection of Anionic Phospholipids on the Surface of Cultured Endothelial Cells and MDA-MB-435 Tumor Cells. HUVEC cells and tumor cells were grown on eight-well chamber slides to ∼70% confluence. To induce phosphatidylserine exposure, cells were treated with H2O2 (200 μmol/L) in serum-free media for 1 hour at 37°C. Cells were washed with Dulbecco's PBS and incubated with 2 μg/mL 3G4 diluted in serum-free media for 1 hour at room temperature. After gentle washing with Dulbecco's PBS, the cells were fixed with 4% (v/v) paraformaldehyde in PBS for 15 minutes. To co-stain the cytoskeleton with Texas red–labeled phalloidin (Molecular Probes, Eugene, OR), cells were permeabilized with 0.1% Triton X-100 in PBS for 5 minutes. Texas red–labeled phalloidin (1:50 diluted in PBS containing 1% bovine serum albumin) and FITC-labeled goat anti-mouse antibody (1:200 diluted in PBS containing 1% bovine serum albumin) were incubated for 1 hour at room temperature. Cell nuclei were counterstained with 4′ ,6-diamidino-2-phenylindole. Mouse IgG3 of irrelevant specificity and secondary antibody alone were used as negative controls in these experiments. Each experiment was done in duplicate and repeated at least twice. In other experiments, H2O2-treated cells were detached with 0.25% trypsin, washed, and suspended in ice-cold DMEM containing 0.05% w/v sodium azide and 2 μg/mL 3G4 for 1 hour. The cell pellets were washed with PBS containing 1% bovine serum albumin and suspended in the same buffer containing FITC-labeled goat anti-mouse antibody (1:200 diluted) for 30 minutes. After washing thrice, the cell pellets were suspended in PBS containing 1% bovine serum albumin and 0.05% w/v sodium azide. For live/dead discrimination, propidium iodide was added before fluorescence-activated cell sorting analysis.
Detection of Externally Positioned Anionic Phospholipids in Tumor-Bearing Mice In vivo. To detect externally positioned phospholipids, groups of three SCID mice bearing orthotopic MDA-MB-435 tumors (0.5 cm diameter) were injected i.p. or i.v. with 100 μg 3G4 or control mouse IgG3 (BBG3). After 1, 6, and 24 hours, mice were anesthetized and their blood circulation was perfused with heparinized saline to clear it of free antibody as previously described (30). Organs and tumors were removed and snap-frozen for preparation of cryosections. Sections were blocked with PBS containing 10% bovine serum. To prevent loss of phospholipids during slide processing, detergents and organic solvents were omitted from blocking and washing buffers. Mouse IgG was detected using biotinylated goat anti-mouse IgG followed by FITC-streptavidin. Vascular endothelium was detected by rat anti-mouse CD31 antibody followed by Cy3 goat anti-rat (minimally reactive with mouse serum). Tumor sections derived from mice injected with mouse IgG3 of irrelevant specificity served as negative controls. Single images, taken with appropriate filters for FITC (green) and Cy3 (red) fluorescence, respectively, were captured by digital camera and transferred to a computer. Images of 10 random fields (0.317 mm2/field) were merged with the aid of Metaview software. When 3G4 was bound to tumor endothelium, the green and red fluorescence often merged to give a yellow color. The percentage of vessels with localized 3G4 was calculated.
Tumor Growth Inhibition Studies. Groups of 8 to 10 female SCID mice were injected s.c. with 2 × 107 L540 cells or orthotopically with 1 × 107 MDA-MB-435 or MDA-MB-231 cells. BALB/c mice were injected s.c. with 1 × 106 Meth A cells. Tumors were allowed to grow to an average diameter of 0.8 to 1 cm (L540), 0.6 to 0.7 cm (MDA-MB-435), 0.5 to 0.7 cm (MDA-MB-231), or <0.1 cm (Meth A). The mice were then treated i.p. with 100 μg 3G4 or BBG3 thrice a week for 2 to 3 weeks. Animals were monitored thrice a week for tumor size and body weight. Mice were sacrificed when tumors in control mice reached a diameter of 1.5 to 2 cm. Tumor volume was calculated according to the formula π / 6 × D × d2, where D is the larger tumor diameter and d is the smaller tumor diameter measured in two perpendicular directions. Differences in tumor growth rates were tested for statistical significance using a nonparametric test (Mann-Whitney rank sum test; ref. 31).
Indirect immunohistochemistry was conducted on frozen tumor sections with the following primary antibodies directed against mouse antigens: F4/80, M1/70 (CD11b, Mac-1αM-chain), FcγR, Ly-6G, Ly-49, CD11c (integrin αx-chain), CD4, and CD8. Secondary antibody was FITC-labeled anti-rat IgG (green). Blood vessels were detected with hamster anti-mouse CD31 followed by Texas red–labeled anti-hamster IgG (red). Nuclei were stained with 4′ ,6-diamidino-2-phenylindole (blue).
Tumor Vessel Density. SCID mice (six animals per group) bearing orthotopic MDA-MB-231 tumors were treated with 3G4 antibody (100 μg per dose, i.p., thrice a week). A control group of mice bearing tumors of similar size (∼ 200 mm3) was injected with BBG3. Experiments were terminated when the mean tumor volume in the BBG3-treated and the 3G4-treated mice reached 2,000 and 600 mm3 respectively. Other control mice were sacrificed when their tumors reached 600 mm3 to provide a size-matched control group of tumors. Mice were anesthetized and their blood circulation was perfused with heparinized saline. The tumor and major organs were removed and snap-frozen in liquid nitrogen. Cryostat sections of the tissues were cut and stained for vessels using pan-endothelial rat antibody anti-mouse CD31 followed by horseradish peroxidase–labeled anti-rat immunoglobulin. Vessels were counted in 10 fields (two fields from each quadrant of a cross section and two in the center) at a final magnification of 100-fold. The mean number of vessels per square millimeter was calculated. Paraffin sections of tumors were stained with H&E using standard methods. For the tumor plasma volume determinations, SCID mice bearing orthotopic MDA-MB-231 and MDA-MB-435 tumors (five animals per group) were treated with 3G4 antibody (100 μg per dose, i.p., thrice a week for 2 weeks). Each mouse was injected i.v. with the plasma marker FITC-dextran (2 × 106 Da, 25 mg/mL) in 0.2 mL PBS. Thirty minutes later, the mice were sacrificed by cervical dislocation. Blood samples were collected by cardiac puncture and heparinized. Plasma was separated and stored from light at 4°C. Tumors were dissected and weighed. Two milliliters of dispase (2.4 units/mL) were incubated with 1 g tumor tissue. After incubation overnight at 37°C in a shaker bath in the dark, tumor tissue was homogenized and centrifuged at 3,000 × g for 10 minutes. Supernatant was collected. Fluorescence of plasma and tumor was measured spectrophotometrically at 490 nm. The tumor/plasma fluorescence ratio is a measure of the volume in the tumor that was accessible to the plasma.
Toxicity to Mice. Groups of six 8-week-old BALB/c mice were treated i.p. with 100 μg 3G4 or BBG3 thrice a week for 2 weeks. Body weight and physical signs were recorded thrice a week. Citrated whole blood and plasma were collected from the vena cava and were sent to Antech Diagnostics (Irvine, CA) for hematologic assays. Bone marrow was collected from the femurs and examined for cellularity and leukocyte composition. Paraffin sections of femurs were cut, stained with H&E, and examined for erythroid, granulocytic, lymphocytic progenitors, and megakaryocytes. Paraffin sections of major organs were prepared, stained with H&E, and examined for morphologic abnormalities.
RESULTS
Phospholipid Specificity of 3G4 Antibody. 3G4 is a mouse IgG3 κ monoclonal antibody that specifically recognizes anionic phospholipids. It binds strongly to ELISA plates coated with anionic phospholipids (phosphatidylserine, phosphatidic acid, cardiolipin, and phosphatidylinositol) in the presence of 10% bovine serum (Fig. 1A) or 10% human serum (not shown). Half maximal binding was observed at concentrations of 0.2 to 0.4 nmol/L (Fig. 1A). 3G4 does not bind neutral phospholipids (phosphatidylethanolamine, phosphatidylcholine, and sphingomyelin) in ELISA. Control mouse IgG3 monoclonal antibodies of irrelevant specificity did not bind. Binding was blocked by liposomes prepared from anionic phospholipids but not from liposomes prepared from neutral phospholipids (Fig. 1B). 3G4 bound to synthetic phosphatidylserine, phosphatidic acid, and cardiolipin having saturated (nonoxidizable) dipalmitoyl side chains and to lysophosphatidic acid having a single fatty acid side chain. Binding of 3G4 to anionic phospholipids was unaffected by the presence of 5 mmol/L EDTA, showing that binding is not dependent on Ca2+. Binding to ELISA plates coated with anionic phospholipids was negligible when the ELISA was conducted throughout in ovalbumin (10 mg/mL) rather than in serum. Full binding was restored in the presence of β2-glycoprotein I (0.2 μg/mL) indicating that binding of 3G4 to anionic phospholipids was probably mediated through β2-glycoprotein I (not shown).
Binding of 3G4 antibody to phospholipid-coated microplates in the presence of 10% bovine serum. Phospholipid-coated microtiter plates were treated with 3G4 at concentrations ranging from 0.016 to 33 nmol/L. The bound antibody was detected using goat anti-mouse IgG-horseradish peroxidase. A, in the presence of 10% bovine serum, 3G4 specifically bound to anionic phospholipids including phosphatidylserine (PS), phosphatidylinositol (PI), phosphatidic acid (PA), and cardiolipin (CL) but not to neutral lipids including phosphatidylethanolamine (PE), phosphatidylcholine (PC), and sphingomyelin (SM). Binding was lost when serum was omitted but was restored by addition of 0.2 μ/mL β2-glycoprotein I (not shown). B, competition assays with liposomes prepared from various phospholipids show that anionic phospholipids can compete with 3G4 (6.7 nmol/L) binding to phosphatidylserine in the presence of bovine serum. Bars, SD of triplicate measurements.
Binding of 3G4 antibody to phospholipid-coated microplates in the presence of 10% bovine serum. Phospholipid-coated microtiter plates were treated with 3G4 at concentrations ranging from 0.016 to 33 nmol/L. The bound antibody was detected using goat anti-mouse IgG-horseradish peroxidase. A, in the presence of 10% bovine serum, 3G4 specifically bound to anionic phospholipids including phosphatidylserine (PS), phosphatidylinositol (PI), phosphatidic acid (PA), and cardiolipin (CL) but not to neutral lipids including phosphatidylethanolamine (PE), phosphatidylcholine (PC), and sphingomyelin (SM). Binding was lost when serum was omitted but was restored by addition of 0.2 μ/mL β2-glycoprotein I (not shown). B, competition assays with liposomes prepared from various phospholipids show that anionic phospholipids can compete with 3G4 (6.7 nmol/L) binding to phosphatidylserine in the presence of bovine serum. Bars, SD of triplicate measurements.
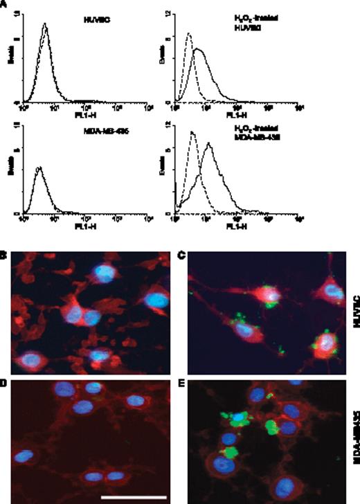
3G4 Binding to H2O2-Treated Human Umbilical Vascular Endothelial Cells and MDA-MB-435 Cells. The binding of 3G4 to H2O2-treated and untreated HUVEC and MDA-MB-435 cells was analyzed by flow cytometry (Fig. 2A). The H2O2 treatment conditions were established in prior experiments to induce exposure of anionic phospholipids on the external surface of the plasma membrane (26). Neither cell type bound detectable levels of 3G4 before treatment with H2O2. After treatment with H2O2, the mean fluorescence intensity of cells stained with 3G4 followed by FITC-anti-mouse IgG was ∼10-fold greater than that of cells treated with BBG3 followed by the secondary reagent. H2O2-treated cells did not stain with propidium iodide, indicating that their outer membranes were intact. 3G4 binding was blocked by liposomes prepared from anionic phospholipids but not by liposomes prepared from neutral phospholipids, indicating that the 3G4 was binding to cellular anionic phospholipids.
Induction of 3G4 binding to intact HUVEC and MDA-MB-435 cells by H2O2 treatment as shown by fluorescence-activated cell sorting or immunohistochemistry. A, HUVEC or MDA-MB-435 cells were treated with H2O2 (200 μmol/L) for 1 hour at 37°C (see MATERIALS AND METHODS). The cells were washed and detached from the culture dish with trypsin. Cells were stained with 3G4 (—) or control mouse IgG3 (BBG3) (- - -) and were analyzed by cytofluorometry using a fluorescence-activated cell sorting. The instrument was gated on intact cells (propidium iodide negative). Top left, HUVEC; top right, H2O2-treated HUVEC; bottom left, MDA-MB-435; bottom right, H2O2-treated MDA-MB-435. B-E, the morphology of 3G4 binding to intact, nonpermeabilized H2O2-treated HUVEC was determined by treating adherent cells with H2O2 as above, washing the cells, and staining them with 3G4 or control mouse IgG3, BBG3, followed by FITC-labeled goat anti-mouse IgG antibody (green). The cells were then fixed with paraformaldehyde and permeabilized. The cytoskeleton was stained with Texas red–labeled phalloidin (red) and nuclei were counterstained with 4′ ,6-diamidino-2-phenylindole (blue). 3G4 bound to discrete regions of the plasma membrane having the appearance of membrane blebs. B, HUVEC stained with BBG3; C, HUVEC stained with 3G4; D, MDA-MB-435 cells stained with BBG3; E, MDA-MB-435 cells stained with 3G4. Cells not treated with H2O2 were not stained by 3G4. Scale bar, 50 μm.
Induction of 3G4 binding to intact HUVEC and MDA-MB-435 cells by H2O2 treatment as shown by fluorescence-activated cell sorting or immunohistochemistry. A, HUVEC or MDA-MB-435 cells were treated with H2O2 (200 μmol/L) for 1 hour at 37°C (see MATERIALS AND METHODS). The cells were washed and detached from the culture dish with trypsin. Cells were stained with 3G4 (—) or control mouse IgG3 (BBG3) (- - -) and were analyzed by cytofluorometry using a fluorescence-activated cell sorting. The instrument was gated on intact cells (propidium iodide negative). Top left, HUVEC; top right, H2O2-treated HUVEC; bottom left, MDA-MB-435; bottom right, H2O2-treated MDA-MB-435. B-E, the morphology of 3G4 binding to intact, nonpermeabilized H2O2-treated HUVEC was determined by treating adherent cells with H2O2 as above, washing the cells, and staining them with 3G4 or control mouse IgG3, BBG3, followed by FITC-labeled goat anti-mouse IgG antibody (green). The cells were then fixed with paraformaldehyde and permeabilized. The cytoskeleton was stained with Texas red–labeled phalloidin (red) and nuclei were counterstained with 4′ ,6-diamidino-2-phenylindole (blue). 3G4 bound to discrete regions of the plasma membrane having the appearance of membrane blebs. B, HUVEC stained with BBG3; C, HUVEC stained with 3G4; D, MDA-MB-435 cells stained with BBG3; E, MDA-MB-435 cells stained with 3G4. Cells not treated with H2O2 were not stained by 3G4. Scale bar, 50 μm.
To determine the distribution of 3G4 on the cell surface, H2O2-treated HUVEC and MDA-MB-435 cells were stained with 3G4 by indirect immunofluorescence and examined using fluorescence microscopy. 3G4 stained discrete regions of the plasma membrane of H2O2-treated HUVEC and MDA-MB-435 cells. The stained regions of cell membrane had the appearance of small surface blebs (Fig. 2C and E) similar to the “membrane blebs” observed by others on endothelial cells treated with H2O2 (32, 33). The H2O2-treated cells were not stained by BBG3 (Fig. 2B and D) showing that the binding of 3G4 to the cells was antigen specific. Identical staining patterns were observed with FITC-labeled annexin A5 (results not shown). The 3G4-positive H2O2-treated cells did not show morphologic signs of nuclear condensation when examined 1 hour after addition of H2O2, consistent with prior reports that peroxide-induced membrane blebbing in endothelial cells is related to glutathione oxidation, not apoptosis, and can be reversible (34). Our findings indicate that 3G4 binds to anionic phospholipids that are normally absent from the surface of HUVEC or MDA-MB-435 cells and that become exposed on the cell surface when the cells are treated with H2O2.
Selective Localization of 3G4 to Tumor Blood Vessels in Orthotopic MDA-MB-435 Human Breast Tumors. The ability of 3G4 to localize selectively to tumor blood vessels in vivo was analyzed by injecting the antibody i.p. or i.v. and exsanguinating the mice 1, 6, or 24 hours later. Frozen sections of tumor and normal tissues were stained for the presence of mouse immunoglobulin (Fig. 3A). SCID mice that had been confirmed as having no detectable circulatory immunoglobulin were used to avoid background staining. Sections were counterstained with anti-mouse CD31 to detect vascular endothelium (Fig. 3B). The images were merged. Coincidence of staining between localized 3G4 and CD31 was taken as evidence of specific localization (Fig. 3C). Coincident staining appeared yellow, unless dominated by a particularly intense green or red fluorescence in that region. The antigen specificity of vessel localization was confirmed by the lack of endothelial staining in tumors from mice injected with the isotype-matched control antibodies, BBG3 (Fig. 3D and E).
Localization of 3G4 to tumor vessels and necrotic tumor cells after injection into mice bearing orthotopic MBA-MB-435 human breast tumors. SCID mice bearing 0.5 cm diameter MDA-MB-435 tumors in their mammary fat pads were injected i.p. with 100 μg 3G4 or control mouse IgG3 (BBG3). Six hours later, the mice were exsanguinated and their tumors were removed. A-C, typical vessel in a frozen section of tumor at high magnification. The sections were stained with biotinylated goat anti-mouse IgG followed by FITC-streptavidin (green) to detect localized 3G4 (A), and with rat anti-mouse CD31 followed by Cy3 goat anti-rat IgG (red) to detect vascular endothelium (B). C, merged image of 3G4 localized to CD31-positive endothelium (thick arrows). Some regions of the vessel are CD31-positive but are not stained by 3G4 (thin arrow). D, typical vessel in the tumor of a control mouse injected with BBG3. No binding of BBG3 is seen. E, low-magnification view of a merged image of tumor from a control mouse injected with BBG3. No localization of BBG3 to vascular endothelium is seen. Tumor cells in necrotic regions are also unstained, as in the top right of the panel where CD31-positive vessels are absent. F, low-magnification view of a merged image of a tumor from a mouse injected with 3G4. Localization of 3G4 to vessels (thick arrows) and to necrotic tumor cells (thin arrow) is seen. Scale bar, 50 μm.
Localization of 3G4 to tumor vessels and necrotic tumor cells after injection into mice bearing orthotopic MBA-MB-435 human breast tumors. SCID mice bearing 0.5 cm diameter MDA-MB-435 tumors in their mammary fat pads were injected i.p. with 100 μg 3G4 or control mouse IgG3 (BBG3). Six hours later, the mice were exsanguinated and their tumors were removed. A-C, typical vessel in a frozen section of tumor at high magnification. The sections were stained with biotinylated goat anti-mouse IgG followed by FITC-streptavidin (green) to detect localized 3G4 (A), and with rat anti-mouse CD31 followed by Cy3 goat anti-rat IgG (red) to detect vascular endothelium (B). C, merged image of 3G4 localized to CD31-positive endothelium (thick arrows). Some regions of the vessel are CD31-positive but are not stained by 3G4 (thin arrow). D, typical vessel in the tumor of a control mouse injected with BBG3. No binding of BBG3 is seen. E, low-magnification view of a merged image of tumor from a control mouse injected with BBG3. No localization of BBG3 to vascular endothelium is seen. Tumor cells in necrotic regions are also unstained, as in the top right of the panel where CD31-positive vessels are absent. F, low-magnification view of a merged image of a tumor from a mouse injected with 3G4. Localization of 3G4 to vessels (thick arrows) and to necrotic tumor cells (thin arrow) is seen. Scale bar, 50 μm.
3G4 localized to an average of 40 ± 10% of tumor blood vessels after i.p. or i.v. injection into mice bearing orthotopic MDA-MB-435 breast tumors (see merged images, Fig. 3C and F). Localization to tumor vessels after i.p. injection of 3G4 was visible 1 hour after injection and was maximal by 6 hours after injection, whereas i.v. injected 3G4 gave maximal staining within 1 hour after injection. Labeled vessels were visible in all regions of the tumors but were particularly abundant in and around regions of necrosis. Larger vessels sometimes had regions where the vascular endothelium was positive for localized 3G4 and other regions where it was not, showing heterogeneity of phosphatidylserine exposure within a single vessel (Fig. 3C). Regions where 3G4 had leaked into the tumor interstitium were also visible around the endothelium of some vessels. Tumor cells in and around regions of tumor necrosis were stained (Fig. 3F). No staining of necrotic tumor cells was observed in tumors from mice injected with the control antibody, BBG3, indicating that the localization to necrotic tumor cells in mice injected with 3G4 was antigen specific (Fig. 3E).
Localization of 3G4 to vascular endothelium in normal tissues was not observed in mice injected i.v. with 3G4 or BBG3 4 hours earlier. Normal tissues examined were heart, lung, liver, gallbladder, esophagus, stomach, pancreas, duodenum, cecum, rectum, kidney, adrenal gland, spleen, brain, eye, salivary gland, and ovary. Nonvascular components of these normal tissues were also unstained.
Inhibition of Tumor Growth in Mice by 3G4. The antitumor activity of 3G4 was analyzed in mice bearing a variety of orthotopic and ectopic tumors. The tumors were (a) established (0.6-0.7 cm diameter) human MDA-MB-435 breast carcinomas growing in the mammary fat pads of SCID mice; (b) established (0.5-0.7 cm diameter) human MDA-MB-231 breast carcinomas growing in the mammary fat pads of SCID mice; (c) small (<0.1 cm diameter) Meth A fibrosarcomas growing s.c. in BALB/c mice; and (d) large (0.8-1.0 cm diameter) human L540 Hodgkin's tumors growing s.c. in SCID mice. Treatment with 3G4 was given i.p. rather than i.v. because for multiple injections the i.p. route is more reliable. Prolonged therapy was given because inhibition of tumor vascularization and subsequent tumor necrosis develops progressively over several days (see below). Treatment with 3G4 retarded tumor growth in all systems (P < 0.05). At the end of the experiments, the average reduction in tumor growth in the 3G4-treated mice was 65% (MDA-MB-435), 75% (MDA-MB-231), 90% (Meth A), and 50% (L540) of that in control mice treated with the isotype-matched control antibody BBG3 (Fig. 4). Complete regressions of established tumors were not observed.
Inhibition of tumor growth in mice treated with 3G4. Top left, established (0.6-0.7 cm diameter, 140 mm3 volume) human MDA-MB-435 breast carcinomas growing in the mammary fat pads of SCID mice. Top right, established (0.5-0.7 cm diameter, 110 mm3 volume) human MDA-MB-231 breast carcinomas growing in the mammary fat pads of SCID mice. Bottom left, small Meth A fibrosarcomas growing s.c. in syngeneic BALB/c mice. Bottom right, large (0.8-1 cm diameter, 370 mm3 volume) human L540 Hodgkin's tumors growing s.c. in SCID mice. Groups of 8 to 10 mice were injected i.p. with 100 μg 3G4 (○) or BBG3 (•) starting on the day indicated by the arrows. Treatments were continued thrice a week thereafter.
Inhibition of tumor growth in mice treated with 3G4. Top left, established (0.6-0.7 cm diameter, 140 mm3 volume) human MDA-MB-435 breast carcinomas growing in the mammary fat pads of SCID mice. Top right, established (0.5-0.7 cm diameter, 110 mm3 volume) human MDA-MB-231 breast carcinomas growing in the mammary fat pads of SCID mice. Bottom left, small Meth A fibrosarcomas growing s.c. in syngeneic BALB/c mice. Bottom right, large (0.8-1 cm diameter, 370 mm3 volume) human L540 Hodgkin's tumors growing s.c. in SCID mice. Groups of 8 to 10 mice were injected i.p. with 100 μg 3G4 (○) or BBG3 (•) starting on the day indicated by the arrows. Treatments were continued thrice a week thereafter.
Inhibition of Tumor Vasculature in Orthotopic Breast Tumors in Mice Treated with 3G4. 3G4 treatment of mice bearing orthotopic MDA-MB-231 tumors decreased the plasma volume and reduced the vascular density in the tumors. A 60% reduction was observed in the total tumor plasma volume of 3G4-treated mice as compared with BBG3-treated mice, as judged by the reduction in plasma marker, FITC-dextran (Fig. 5C). The mean number of CD-31 positive vessels per square millimeter in tumors from 3G4-treated mice was 50 ± 15 as compared with 160 ± 20 in tumors from BBG3-treated mice, representing a reduction in tumor vascularity of about 70% after 3G4 treatment. Vessels in tumors from BBG3-treated mice were homogeneously distributed in all regions except necrotic areas (Fig. 5A). In contrast, vessels were practically absent from the central regions of tumors of 3G4-treated mice (Fig. 5B). Extensive necrotic areas occupying 50% to 70% of tumor cross sections were visible in the tumor core. Residual vessels and viable tumor cells were present in the outer region of 3G4-treated tumors where they bordered on surrounding normal tissues. 3G4-induced necrosis was not visible at 24 hours after onset of treatment and seemed to develop progressively over several days. Platelet aggregates and thrombi were not observed in vessels. These observations indicate that 3G4 treatment specifically inhibits tumor vasculature in orthotopic MDA-MB-231 tumors.
Inhibition of tumor vasculature in 3G4-treated mice. SCID mice bearing orthotopic MDA-MB-231 human breast tumors were treated with 3G4 or BBG3 (100 μg per dose) i.p. thrice a week for 2 weeks. Mice were exsanguinated and tumors were removed. Frozen sections were prepared and stained with rat anti-mouse CD31 to detect vascular endothelium (A, B). Sections were counterstained with H&E. A, low-magnification view of tumor section from BBG3-treated mouse showing homogeneous distribution of blood vessels (arrows). B, low-magnification view of tumor section from 3G4-treated mouse showing necrotic (N) core surrounded by viable (V) tumor. Scale bar, 100 μm. C, tumor plasma volume (measured as tumor/plasma fluorescence ratio) was reduced in 3G4-treated mice. The plasma marker, FITC-dextran, was injected i.v. into mice bearing orthotopic MDA-MB-231 or MDA-MB-435 tumors, and after 30 minutes the fluorescence in the tumor and plasma was measured. D, vascular density was reduced in 3G4-treated mice. CD31-positive vessels per square millimeter are shown. Bars, SE.
Inhibition of tumor vasculature in 3G4-treated mice. SCID mice bearing orthotopic MDA-MB-231 human breast tumors were treated with 3G4 or BBG3 (100 μg per dose) i.p. thrice a week for 2 weeks. Mice were exsanguinated and tumors were removed. Frozen sections were prepared and stained with rat anti-mouse CD31 to detect vascular endothelium (A, B). Sections were counterstained with H&E. A, low-magnification view of tumor section from BBG3-treated mouse showing homogeneous distribution of blood vessels (arrows). B, low-magnification view of tumor section from 3G4-treated mouse showing necrotic (N) core surrounded by viable (V) tumor. Scale bar, 100 μm. C, tumor plasma volume (measured as tumor/plasma fluorescence ratio) was reduced in 3G4-treated mice. The plasma marker, FITC-dextran, was injected i.v. into mice bearing orthotopic MDA-MB-231 or MDA-MB-435 tumors, and after 30 minutes the fluorescence in the tumor and plasma was measured. D, vascular density was reduced in 3G4-treated mice. CD31-positive vessels per square millimeter are shown. Bars, SE.
Monocyte Binding to Tumor Vascular Endothelium and Infiltration of Macrophages into Tumor Interstitium. 3G4 treatment of mice bearing orthotopic MDA-MB-435 and MDA-MB-231 tumors caused mononuclear leukocytes to bind to the tumor vascular endothelium and infiltrate into the tumor interstitium. Often vessels in 3G4-treated tumors were packed with mononuclear leukocytes (Fig. 6D) whereas only occasional leukocytes were seen adhering to vessels in tumors from BBG3-treated mice (Fig. 6C). Mononuclear leukocytes infiltrated into the interstitium of tumors from 3G4-treated mice in strikingly greater numbers than they did in BBG3-treated mice (Fig. 6A and B). Almost all (>90%) of the cells that adhered to tumor vessels and infiltrated into the tumors expressed the monocytes/macrophage markers F4/80, M1/70 (CD11b, Mac-1), and FcγR (Fig. 6). The cells lacked the neutrophil marker, Ly-6G, the natural killer cell marker, Ly-49, and the dendritic cell marker, CD11c. Lymphocyte markers were absent, as expected of SCID mice. Taken together, the results indicate that the cells that were adhering to tumor vessels and that were infiltrating into the tumor interstitium were monocytes and macrophages, respectively.
3G4 causes monocytes to bind to tumor blood vessels and macrophages to infiltrate tumors. SCID mice bearing orthotopic human breast tumors were treated i.p. with 100 μg of BBG3 (A, C) or 3G4 (B, D) thrice a week for 2 weeks. Tumors were MDA-MB-435 (A, B) or MDA-MB-231 (C, D). Frozen tumor sections were prepared as before. Mouse macrophages and monocytes were detected with rat anti-mouse M1/70 (Mac-1) antibody followed by FITC-labeled anti-rat IgG (green). Anti-F4/80 and anti-FcγR antibodies gave coincident staining patterns with anti-M1/70 antibody and are not shown. Blood vessels were detected with hamster anti-mouse CD31 followed by Texas red–labeled anti-hamster IgG (red). Nuclei were visualized with 4′ ,6-diamidino-2-phenylindole (blue). A, control tumor from mouse treated with BBG3 showing sparse infiltration by macrophages. B, tumor from mouse treated with 3G4 showing abundant macrophage infiltration. C, control tumor from mouse treated with BBG3 showing absence of monocytes attaching to vessel. D, tumor from mouse treated with 3G4 showing monocytes attaching to the luminal surface of tumor vascular endothelium (arrows). Scale bar, 50 μm (A and B) and 10 μm (C and D).
3G4 causes monocytes to bind to tumor blood vessels and macrophages to infiltrate tumors. SCID mice bearing orthotopic human breast tumors were treated i.p. with 100 μg of BBG3 (A, C) or 3G4 (B, D) thrice a week for 2 weeks. Tumors were MDA-MB-435 (A, B) or MDA-MB-231 (C, D). Frozen tumor sections were prepared as before. Mouse macrophages and monocytes were detected with rat anti-mouse M1/70 (Mac-1) antibody followed by FITC-labeled anti-rat IgG (green). Anti-F4/80 and anti-FcγR antibodies gave coincident staining patterns with anti-M1/70 antibody and are not shown. Blood vessels were detected with hamster anti-mouse CD31 followed by Texas red–labeled anti-hamster IgG (red). Nuclei were visualized with 4′ ,6-diamidino-2-phenylindole (blue). A, control tumor from mouse treated with BBG3 showing sparse infiltration by macrophages. B, tumor from mouse treated with 3G4 showing abundant macrophage infiltration. C, control tumor from mouse treated with BBG3 showing absence of monocytes attaching to vessel. D, tumor from mouse treated with 3G4 showing monocytes attaching to the luminal surface of tumor vascular endothelium (arrows). Scale bar, 50 μm (A and B) and 10 μm (C and D).
Lack of Toxicity to Mice. No toxicity has been observed in more than 200 tumor-bearing mice treated with 3G4 at therapeutic levels (100 μg, thrice a week, 2-4 weeks). All mice given 3G4 had normal body weight, appetite, appearance, and physical activity compared with control animals. No evidence of hematologic toxicity was identified compared with control animals—peripheral blood composition was normal (based on measurements of complete blood counts with differentials); evaluation of erythrocyte morphology showed no evidence of intravascular hemolysis (i.e., absence of schistocytes); bone marrow cellularity and composition were normal; all blood coagulation variables (prothrombin time, activated partial thromboplastin time, and D-dimer) were normal. Toxicity in other organs was absent as assessed by postmortem histologic examination of the lung, liver, heart, brain, intestine, stomach, and kidney. In further experiments, groups of five non-tumor-bearing mice given a single i.p. injection of 2 mg 3G4 or repeated i.p. injections of 0.5 mg 3G4 daily for 14 days (7 mg total dose) showed no physical signs of toxicity.
DISCUSSION
The major findings to emerge from the present study are that a monoclonal antibody, 3G4, directed against anionic phospholipids localizes specifically to vascular endothelial cells in tumors in mice, reduces tumor vascularity and plasma volume, and retards tumor growth.
The antibody 3G4 bound with high affinity to anionic phospholipids absorbed to plastic as liposomes and on the surface of activated or apoptotic cells in the presence of serum or β2-glycoprotein I. The binding pattern of 3G4 on cells was indistinguishable from that of annexin A5 or the 9D2 antibody against anionic phospholipids, which we described previously (26). All three reagents bound to clusters of plasma membrane resembling membrane blebs, consistent with prior observations on endothelial cells treated with H2O2 (35). 3G4 bound to all anionic phospholipids tested, including synthetic phospholipids having saturated fatty acids that are resistant to oxidation and lysophosphatidic acid having a single fatty acid side chain. Binding of 3G4 to anionic phospholipids in ELISA did not occur in the absence of serum and was restored when β2-glycoprotein I was added. Thus, 3G4 appears to bind to anionic phospholipids in a β2-glycoprotein I-dependent manner. Although still unclear, 3G4 might recognize a conformational epitope created when β2-glycoprotein I binds to anionic phospholipids. Alternatively, it might cross-link and stabilize β2-glycoprotein I monomers on the anionic phospholipid surface.
3G4 localized specifically to tumor vessels and to tumor cells in and around necrotic regions of tumors after injection into mice bearing orthotopic human breast MDA-MB-435 tumors. An average of 40 ± 10% of vessels were bound by 3G4. Staining patterns were similar to those found previously using 9D2 and annexin A5 (26). Vascular endothelium in normal tissues was unstained. In this regard, 3G4 differs from other antibodies that recognize tumor vessel markers. Most tumor vessel markers are present on vessels in the ovary, a site of physiologic angiogenesis, or in the kidney and pancreatic islets where vessels have high permeability (1). Phosphatidylserine is likely to be the anionic phospholipid primarily responsible for the binding of 3G4. Phosphatidylserine is the most abundant anionic phospholipid and the one of which exposure is best known to be regulated by environmental conditions or injury (13, 27). In vivo, exposed phosphatidylserine is likely complexed with serum-derived lipid binding proteins, including β2-glycoprotein I, which are recognized by 3G4. As noted in our earlier study (26), the phosphatidylserine-positive tumor vessels in untreated mice appear to be intact and functional. They transport blood and are perfusible. The vascular endothelium of phosphatidylserine-positive vessels does not display markers of advanced apoptosis (active caspase-3, terminal deoxyribonucleotidyl transferase–mediated dUTP nick end labeling), is morphologically intact, and is metabolically active, as judged by coexpression of the rapidly turned over protein, vascular cell adhesion molecule-1. Prior evidence suggests that stress factors in the tumor microenvironment (hypoxia/reoxygenation, inflammatory cytokines, and low pH) may induce phosphatidylserine exposure on viable tumor endothelium (26). It is possible that reactive oxygen species generated by tumor cells and neutrophils cause phosphatidylserine exposure (36–38). The reactive oxygen species may oxidize phospholipids or ion transporters and induce Ca2+ fluxes into the cytosol that cause externalization of phosphatidylserine. Indeed, peroxides have been shown to induce phosphatidylserine exposure on viable endothelial cells in vitro by a mechanism that relates to glutathione oxidation and/or lipid peroxidation, not apoptosis (33–35).
Treatment with 3G4 retarded tumor growth in various murine models, including established (0.6-0.7 cm diameter) orthotopic human MDA-MB-231 and MDA-MB-435 breast cancers, large (1 cm diameter) s.c. L540 human Hodgkin's tumors, and small syngeneic Meth A fibrosarcomas. 3G4 treatment resulted in 75%, 65%, 50%, and 90% retardation of growth of these tumors, respectively. Previous studies have shown that these tumors are nourished by vasculature with exposed anionic phospholipids (26). However, differences in tumor sizes between our previously reported experiments do not allow us to correlate the level of phosphatidylserine exposure before treatment with 3G4 with the antitumor effect observed in the present study.
The antitumor effect of 3G4 seems to be mediated, at least in part, through damage to tumor vasculature. Histologic examination of orthotopic MDA-MB-231 tumors from mice treated with 3G4 revealed a marked reduction in the vascular density and plasma content of the tumors. Localization of 3G4 to tumor vessels preceded macrophage binding to tumor vessels, impairment of vascular function, and development of necrosis. The vascular shutdown and pattern of necrosis are consistent with the primary effect being on tumor vessels. Central necrosis of tumors with survival of a peripheral rim of tumor cells was observed. This pattern of tumor cell killing is characteristic of vascular targeting agents (1). It is thought that vascular targeting agents are most effective against vessels in the interior of the tumor because high interstitial pressure in these regions contributes to vascular collapse. In contrast, many direct-acting tumor therapies are most effective against the rapidly dividing tumor cells in the well-oxygenated periphery of the tumor. Combining 3G4 with antiproliferative antitumor therapies would be expected to lead to additive or even synergistic antitumor activity, as has been observed with other vascular targeting agents in experimental solid tumors (4, 39, 40).
Extensive binding of blood monocytes to tumor vascular endothelium and profuse infiltration of macrophages into the tumor interstitium were seen. These findings, taken together with the finding that 3G4 enhances the rate of phagocytosis of phosphatidylserine-expressing cells by bone-marrow derived mouse macrophages in vitro by 5-fold in an Fc-dependent fashion (He et al., unpublished results), are consistent with the possibility that 3G4 provokes macrophage cytotoxicity towards tumor vessels or tumor cells in mice. Also, 3G4 does not directly inhibit the proliferation of phosphatidylserine-expressing endothelial cells or tumor cells or mediate complement lysis of the cells in vitro (He et al., unpublished results), suggesting that the antibody is not directly cytotoxic. Two mechanisms of macrophage-mediated damage to tumor vessels or tumor cells seem feasible: (a) 3G4 may bind to exposed anionic phospholipids on tumor vessels and tumor cells and stimulate the binding of monocytes and macrophages via Fcγ receptors, thereby enhancing antibody-dependent cell-mediated cytotoxicity. Activated macrophages have long been recognized as having direct tumoricidal activity (41). In support of this, Manfredi et al. (42) have reported that antiphospholipid antibodies can facilitate opsonization of phosphatidylserine-expressing cells by scavenger macrophages with massive induction of tumor necrosis factor-α secretion. Although macrophages have phosphatidylserine receptors and can bind to, and engulf, phosphatidylserine-expressing cells (27, 43, 44), phosphatidylserine exposure alone is insufficient to stimulate engulfment (45). (b) 3G4 may block phosphatidylserine-mediated “quiescence” signals from phosphatidylserine-expressing tumor endothelial cells that normally would suppress inflammatory responses by macrophages that bind to the tumor vessels and tumor cells. Analogous mechanisms are thought to explain the lack of inflammatory response of macrophage-lineage cells to apoptotic cells (46–49). If so, 3G4 may evoke tumor vessel damage by provoking macrophages to secrete tumor necrosis factor-α, interleukin-1, and other inflammatory cytokines that directly damage tumor endothelium and recruit further host cells into the tumor (50). However, both these possible mechanisms have to be reconciled with the fact that tumor-associated macrophages can induce tumor angiogenesis, which promotes tumor growth (e.g., ref. 51). There is probably a balance between the proangiogenic effects of macrophages and their direct cytotoxic effects on tumor vessels and tumor cells that is determined by local conditions (e.g., hypoxia and transforming growth factor-β) in the tumor microenvironment (52). Perhaps, 3G4 alters the tumor microenvironment in a manner that favors a direct cytotoxic response from macrophages.
3G4 therapy seems to be well-tolerated in tumor-bearing mice. Mice treated repeatedly with the therapeutic dose (4 mg/kg, thrice a week) retained normal physical signs, coagulation variables, bone marrow cellularity, WBC counts, and histology. We did not observe manifestations of antiphospholipid syndrome similar to those reported for anticardiolipin antibodies with reactivity against β2-glycoprotein I (47, 49, 50). In addition, in vivo studies in rats and monkeys have shown that a chimeric version of 3G4, Tarvacin, prolongs activated partial thromboplastin time only at significantly higher doses than those in the studies reported here. Another question is whether phosphatidylserine becomes exposed on vascular endothelium in nonmalignant lesions (e.g., atherosclerotic lesions and sites of inflammation) where cytokines, hypoxia, and reactive oxygen species might induce phosphatidylserine translocation (53). It is possible this could lead to toxicity with an anti-phosphatidylserine antibody, making it necessary to exclude patients with these conditions from treatment. However, treatment of atherosclerotic rabbits with chimeric 3G4 did not exacerbate aortic atherosclerotic lesions.4
Carpenter, King, Thorpe, unpublished results.
In conclusion, 3G4 is an effective and well-tolerated antitumor agent in mice that seems to act by homing to anionic phospholipids on tumor blood vessels and causing host cell–mediated antitumor effects. Because of phosphatidylserine being the same molecule in the human and mouse and having the same cellular distribution, regulation, and induction by reactive oxygen species in both species (27, 41), these studies suggest that a chimeric or humanized version of 3G4 might have anticancer activity in man.
Grant support: Gillson Longenbaugh Foundation, a Specialized Programs of Research Excellence Grant in Lung Cancer Research, and a sponsored research agreement with Peregrine Pharmaceuticals, Inc. (Tustin, CA).
The costs of publication of this article were defrayed in part by the payment of page charges. This article must therefore be hereby marked advertisement in accordance with 18 U.S.C. Section 1734 solely to indicate this fact.
Note: S. Ran and J. He contributed equally to this work. S. Ran is currently in the Department of Medical Microbiology and Immunology, Southern Illinois University School of Medicine, Springfield, Illinois.
Acknowledgments
We thank Linda Watkins, Shuzhen Li, Mary Bennett, Amber Marlet, and Janie Iglehart for technical assistance; Drs. Alan Schroit, Ellen Vitetta, Troy Luster, and Chaitanya Nirodi for discussions; and Samia Burns for typing the manuscript.





