Abstract
Purpose: Myeloid suppressor (Gr-1+/CD11b+) cells accumulate in the spleens of tumor-bearing mice where they contribute to immunosuppression by inhibiting the function of CD8+ T cells and by promoting tumor angiogenesis. Elimination of these myeloid suppressor cells may thus significantly improve antitumor responses and enhance effects of cancer immunotherapy, although to date few practical options exist.
Experimental Design: The effect of the chemotherapy drug gemcitabine on the number of (Gr-1+/CD11b+) cells in the spleens of animals bearing large tumors derived from five cancer lines grown in both C57Bl/6 and BALB/c mice was analyzed. Suppressive activity of splenocytes from gemcitabine-treated and control animals was measured in natural killer (NK) cell lysis and Winn assays. The impact of myeloid suppressor cell activity was determined in an immunogene therapy model using an adenovirus expressing IFN-β.
Results: This study shows that the chemotherapeutic drug gemcitabine, given at a dose similar to the equivalent dose used in patients, was able to dramatically and specifically reduce the number of myeloid suppressor cells found in the spleens of animals bearing large tumors with no significant reductions in CD4+ T cells, CD8+ T cells, NK cells, macrophages, or B cells. The loss of myeloid suppressor cells was accompanied by an increase in the antitumor activity of CD8+ T cells and activated NK cells. Combining gemcitabine with cytokine immunogene therapy using IFN-β markedly enhanced antitumor efficacy.
Conclusions: These results suggest that gemcitabine may be a practical strategy for the reduction of myeloid suppressor cells and should be evaluated in conjunction with a variety of immunotherapy approaches.
Myeloid suppressor cells are a population of cells derived from the myeloid/macrophage/dendritic cell lineage that appear in large amounts in the spleens of tumor-bearing animals. The cells have also been called “immature myeloid cells” (1), “inhibitory macrophages” (2), and “early myeloid cells” (3). Although known by many names, the key phenotype is the expression of two primary cell surface markers, CD11b and Ly-6G (previously known as Gr-1; ref. 4). Some authors also use CD31 (also known as platelet/endothelial cell adhesion molecule 1 or ER-MP12) antibodies to further identify these cells (2). CD31 is present on myeloid precursor cells but is down-regulated on mature macrophages and neutrophils.
Gr-1+/CD11b+ cells are quite heterogeneous in appearance and include the spectrum of myeloid lineage cells from very immature cells to terminally differentiated neutrophils (2, 5). There is strong data showing that these cells are immunosuppressive and inactivate T cells. Myeloid suppressor cells from tumor-bearing animals have been shown to suppress the expression of the CD3ζ chain of the T-cell receptor (6) and inhibit antigen-specific responses from CD8+ T cells (2, 7, 8). There is recent data to suggest that these cells also contribute to tumor angiogenesis (5).
Given these immunosuppressive effects, it has been proposed that elimination of these myeloid suppressor cells may significantly improve antitumor responses and enhance effects of cancer immunotherapy (4, 9). To date, however, there have been few practical approaches. The best strategy described thus far involves using all-trans retinoic acid to differentiate the cells. Using this approach, Kusmartsev et al. (10) were able to reduce immunosuppression and improve the effect of a tumor vaccine in a mouse model.
Our group has been exploring the potential use of chemotherapy agents in combination with immunotherapy. We have focused on the recently developed chemotherapeutic agent, gemcitabine, based on the observations of Nowak et al. (11) that treatment with gemcitabine reduced the number of B cells, while selectively preserving CD4+ T cells and CD8+ T cells in the spleens of BALB/c mice bearing murine mesotheliomas. In this report, we present the novel finding that gemcitabine has the ability to markedly reduce the number of Gr-1+/CD11b+ cells in spleens of tumor-bearing mice without reducing the numbers of other immunocytes. Importantly, this gemcitabine-mediated reduction in Gr-1+/CD11b+ splenic cells resulted in increased activity of antitumor CD8+ T cells and natural killer (NK) cells and led to augmentation of immunogene therapy using an adenovirus expressing IFN-β to treat large tumors.
Materials and Methods
Animals. Pathogen-free female C57Bl/6 mice and BALB/c mice (6-8 weeks old) were purchased from Charles River Laboratories, Inc. (Wilmington, MA) and maintained in a pathogen-free animal facility for at least 1 week before each experiment. The animal use committee of the University of Pennsylvania approved all protocols in compliance with the Guide for the Care and Use of Laboratory Animals.
Cell lines. TC-1 cells derived from mouse lung epithelial cells immortalized with human papillomavirus-16 E6 and E7 and transformed with the c-Ha-ras oncogene (12). The murine bronchoalveolar carcinoma cell line L1C2 was obtained from Dr. Steven Dubinett (University of California-Los Angeles, Los Angeles, CA). The murine Lewis lung carcinoma cell line was obtained from American Type Culture Collection (Manassas, VA). Two murine mesothelioma cell lines derived from asbestos-induced tumors were studied. AB12 cells were provided by Dr. Bruce Robinson (University of Western Australia, Perth, Australia; ref. 13). AE-17 cells were provided by Dr. Delia Nelson (University of Western Australia; ref. 14).
YAC-1 cells (used as NK cell targets) were obtained from the American Type Culture Collection. All cell lines were regularly tested and maintained negative for Mycoplasma spp.
Animal models to evaluate effects of gemcitabine on Gr-1+/CD11b+ immune suppressor cells in vivo. One million tumor cells were inoculated s.c. on one flank of C57Bl/6 or BALB/c mice. When tumors reached a minimal volume of 700 to 1,000 mm3, mice were injected i.p. with a single dose of 120 mg/kg of gemcitabine (Eli Lilly, Indianapolis, IN) diluted in saline. Control mice received saline alone.
On selected days after treatment, spleen cells were isolated and the single cell suspensions were subjected to flow cytometry.
Tumors volumes were estimated using the formula (π × long axis × short axis × short axis) / 6. Unless otherwise mentioned, each control or experimental group had a minimum of three mice.
Cytotoxic effect of gemcitabine on immune cells in vitro. To study cytotoxic effects of gemcitabine on immune cells in vitro, 10 million spleen cells from mice bearing large tumors were cultured in either regular R10 media or gemcitabine media (300 ng/mL gemcitabine) containing 10% plasma from mice bearing large tumors. This mouse serum was found to be important, limiting the loss of Gr-1+/CD11b+ cells spontaneously. As a control, the spleen cells were also cultured with 10% plasma from naïve mice. Twenty-four and 48 hours after cell plating, the remaining cells were counted and subjected to flow cytometry.
Flow cytometry for cell phenotyping and quantification of apoptosis and necrosis. The following antibodies (all from BD Biosciences PharMingen, San Diego, CA) were used for fluorescence-activated cell sorting: allophycocyanin-conjugated rat anti-mouse CD8a or CD11b (recognizing Mac-1), FITC-conjugated rat anti-mouse CD8a, CD4, DX-5 (recognizing NK cell for BALB/c mice) or RB6 (recognizing Gr-1), and phycoerythrin-conjugated rat anti-mouse NK1.1 (recognizing NK cells for C57Bl/6 mice) or B220 (recognizing B cells). The degree of spleen cell apoptosis and necrosis were quantified using Annexin V-FITC apoptosis detection kit II (BD Biosciences PharMingen) according to the instructions of the manufacturer. All analyses were conducted using a FACSCalibur flow cytometer (Becton Dickinson, Mountain View, CA).
Effects of spleen cells from animals bearing large tumors on the activity of CD8+ CTL in vivo. To determine the amount of suppressive activity found in splenocytes from animals bearing large tumors, we used a modification of the Winn assay (see ref. 15). Briefly, CD8+ T cells with spontaneous antitumor lysing activity were first isolated from the spleens of mice bearing small TC-1 tumors using the MACS system (Miltenyi Biotec, Auburn, CA). The resultant cell population contained >90% CD8+ cells by flow cytometry (data not shown). These CD8+ T lymphocytes were mixed with viable TC-1 tumor cells and spleen cells from mice bearing large tumors that had been treated with either control saline or single injection of 120 mg/kg of gemcitabine 48 hours before isolation. The cell ratios were 3 purified CD8+ splenocytes and 18 spleen cells for each tumor cell. The mixture (containing 0.5 × 106 tumor cells, 1.5 × 106 CD8+ T cells, and 9.0 × 106 spleen cells) was inoculated into the flanks of naïve mice. This ratio of CD8+ T cells and tumor cells has previously been determined to be optimal for detecting positive and negative effects (15). Tumor growth was measured after 6 days and expressed as the mean ± SE of at least five mice per group.
Preparation of lymphokine-activated killer cells. Spleen cells from naïve mice (at a concentration of 3 × 106/mL) were cultured in complete RPMI media supplemented with 50 μmol/L β-mercaptoethanol and 20 ng/mL of recombinant mouse interleukin 2 (R&D Systems, Inc., Minneapolis, MN) for 5 days. We added 20 ng/mL of interleukin 2 every other day.
Preparation of activated natural killer cells in vivo. To activate NK cells in intact animals, we injected 1 × 109 plaque-forming unit (pfu) of an adenovirus vector encoding the murine IFN-β gene (Ad.IFN-β) i.v. Ad.IFN-β has been described previously (16). Four to 5 days after injection of Ad.IFN-β, spleen cells were isolated and tested for NK cell activity as defined by their ability to lyse chromium-loaded YAC-1 cells.
51Cr release assay (natural killer cell assay). The cytotoxic activity of NK cells was determined by the 4-hour 51Cr release assay. Target YAC-1 cells were labeled with 100 μCi Na251CrO4. The 51Cr-labeled target cells were then cultured in triplicate with each conditioned effector cell suspension. The effector-to-target ratio was fixed at 50:1.
Isolation of CD11b+ cells. CD11b+ cells were purified using the MACS system. This cell population contained >93% CD11b+ cells by flow cytometry (data not shown).
Effect of Gr-1+/CD11b+ cells on natural killer cell activity. Splenocytes with NK activity were produced as described above by injection of Ad.IFN-β. These cells were then mixed with purified splenic CD11b+ cells from naïve or tumor-bearing animals at a ratio of three CD11b+ cell for each splenocyte (NK cell) and added to chromium-labeled YAC cells for cytotoxicity assays. We used this ratio because it was similar to the ratio of Gr-1+/CD11b+ to NK cells seen in the spleens of animals bearing large tumors.
Effects of spleen cells from animals bearing large tumors on the activity of natural killer cells in vivo. TC-1 tumor cells (1 × 106) were inoculated s.c. on one flank of C57Bl/6 mice. To evaluate effects of spleen cells from animals bearing large tumors on NK cell activity, we prepared five groups of mice as follows: (a) control: mice bearing large TC-1 tumors (700 mm3 in size) were treated i.p. with saline on day 14 and were given a single dose of 1 × 109 pfu of Ad.LacZ on day 18 intratumorally (i.t.); (b) gemcitabine: mice bearing large TC-1 tumors were treated i.p. with 120 mg/kg of gemcitabine on day 14; (c) Ad.IFN-β: mice bearing large TC-1 tumors were treated i.t. with single dose of 1 × 109 pfu of Ad.IFN-β on day 18; (d) gemcitabine→Ad.IFN-β: mice bearing large TC-1 tumors were treated with 120 mg/kg of gemcitabine on day 14 and single dose of 1 × 109 pfu of Ad.IFN-β on day 18 i.t.; (e) Ad.IFN-β i.v. in naïve mice: naïve mice were injected single dose of 1 × 109 pfu of Ad.IFN-β i.v. on day 18. On day 22 (4 days after last Ad.IFN-β treatment), spleen cells were isolated as described above and used in a 51Cr release assay to evaluate NK cell activity. Each control or experimental group had a minimum of three mice and experiments were repeated at least once.
Protocols for immunogene therapy experiments. AB12 tumor cells (1 × 106) were inoculated s.c. on one flank of BALB/c mice. Mice bearing small tumors (100 mm3 in size), moderate sized tumors (450 mm3 in size), and large tumors (900 mm3 in size) were injected i.t. with single dose of 1 × 109 pfu of Ad.IFN-β. Control mice received single dose of 1 × 109 pfu of Ad.LacZ i.t.
To evaluate the combination treatment of gemcitabine and Ad.IFN-β on large tumors, we prepared four groups of tumor-bearing mice as follows: (a) Control: mice bearing large AB12 tumors (700 mm3 in size) were treated i.p. with saline on days 19 and 22 and were given a single dose of 1 × 109 pfu of Ad.LacZ on day 23 i.t.; (b) gemcitabine: mice bearing large AB12 tumors were treated i.p. with 120 mg/kg of gemcitabine on days 19 and 22; (c) Ad.IFN-β: mice bearing large AB12 tumors were treated i.t. with a single dose of 1 × 109 pfu of Ad.IFN-β on day 23; and (d) gemcitabine/Ad.IFN-β: mice bearing large AB12 tumors were treated i.p. with 120 mg/kg of gemcitabine on days 19 and 22 and single dose of 1 × 109 pfu of Ad.IFN-β on day 23 i.t. Unless otherwise mentioned, each control or experimental group had a minimum of five mice and experiments were repeated at least once.
Statistical analyses. Data comparing differences between two groups were assessed using unpaired Student's t test. ANOVA with post hoc testing was used for multiple comparisons. Differences were considered significant when P < 0.05. Statistical analysis was conducted using the StatView 5.0 for Windows program.
Results
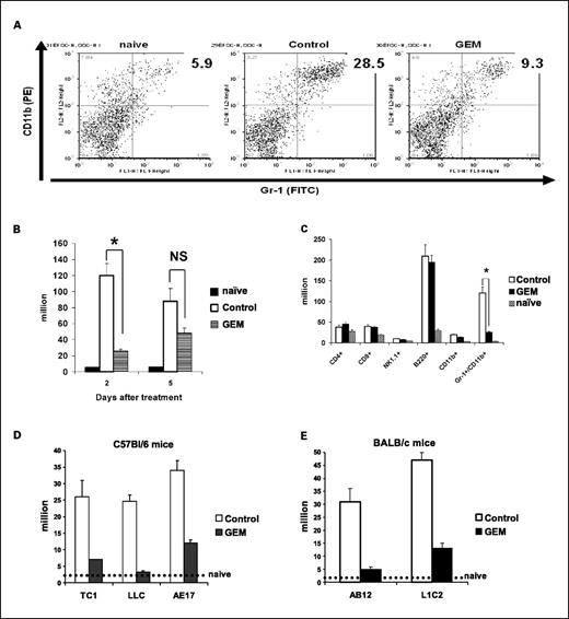
Gemcitabine reduces the number of Gr-1+/CD11b+ cells selectively while preserving the number of CD4+ T cells and CD8+ T cells. Using two-color flow cytometry, Gr-1+/CD11b+ myeloid suppressor cells made up a low percentage (Fig. 1A, left: 5.9%) of the cells in spleens of nontumor-bearing mice (naïve). The average number of Gr-1+/CD11b+ cells in the spleens of naïve C57Bl/6 (Fig. 1D) and BALB/c mice (Fig. 1E) was 4.0 ± 0.2 × 106 and 0.7 ± 0.03 × 106, respectively. In contrast, mice bearing large TC-1 lung cancer tumors showed marked increases in this splenic population. As shown in the example in Fig. 1A (middle), Gr-1+/CD11b+ cells made up 28.5% of the spleen cells in an animal bearing a large tumor (1,000 mm3 in size). The average number of Gr-1+/CD11b+ cells (Fig. 1B) in animals bearing these large tumors increased dramatically to 120 ± 15 × 106, a 30-fold increase (*P < 0.001 versus nontumor-bearing animals).
Gemcitabine reduces Gr-1+/CD11b+ cells in the spleens of mice bearing large tumors. A, spleen cells were stained with FITC-conjugated anti–Gr-1 (RB6) and phycoerythrin-conjugated anti-CD11b antibodies. The percentage of double-positive Gr-1+/CD11b+ cells are shown for the spleen of a naïve animal (naïve), an animal bearing a large TC-1 tumor (Control), and a tumor-bearing animal that had been treated with gemcitabine (120 mg/kg) 48 hours previously (GEM). B, mice bearing large TC-1 tumors were injected i.p. with a single dose of 120 mg/kg of gemcitabine. Control mice received saline alone. Two and 5 days after treatment, spleen cells from control-treated, gemcitabine-treated, and naïve mice were counted, stained with FITC-conjugated anti–Gr-1 and phycoerythrin-conjugated CD11b antibody, and subjected to flow cytometry. Total number of Gr-1+/CD11b+ cells were calculated. *P < 0.01; not significant (NS), P = 0.12. Columns, mean number of Gr-1+/CD11b+ cells; bars, SE. C, mice bearing large TC-1 tumors were injected i.p. with a single dose of 120 mg/kg of gemcitabine. Control mice received saline alone. Two days after treatment, spleen cells from control-treated, gemcitabine-treated, and naïve mice were counted, subjected to flow cytometry, and the total number of each immune cell population was calculated. Columns, mean number of selected immune cells. *P < 0.01; bars, SE. D and E, mice bearing large TC-1, Lewis lung carcinoma, and AE17 (grown in C57Bl/6 mice) and AB12 and L1C2 (grown in BALB/c mice) tumors were injected i.p. with a single dose of 120 mg/kg of gemcitabine. Control mice received saline alone. Two days after treatment, spleen cells were counted, subjected to flow cytometry, and the total number of Gr-1+/CD11b+ cells was calculated. Dotted lines, average number of Gr-1+/CD11b+ cells in the spleen of naïve animals. Columns, mean number of Gr-1+/CD11b+ cells; bars, SE. Decreases were statistically significant (P < 0.01) for all groups.
Gemcitabine reduces Gr-1+/CD11b+ cells in the spleens of mice bearing large tumors. A, spleen cells were stained with FITC-conjugated anti–Gr-1 (RB6) and phycoerythrin-conjugated anti-CD11b antibodies. The percentage of double-positive Gr-1+/CD11b+ cells are shown for the spleen of a naïve animal (naïve), an animal bearing a large TC-1 tumor (Control), and a tumor-bearing animal that had been treated with gemcitabine (120 mg/kg) 48 hours previously (GEM). B, mice bearing large TC-1 tumors were injected i.p. with a single dose of 120 mg/kg of gemcitabine. Control mice received saline alone. Two and 5 days after treatment, spleen cells from control-treated, gemcitabine-treated, and naïve mice were counted, stained with FITC-conjugated anti–Gr-1 and phycoerythrin-conjugated CD11b antibody, and subjected to flow cytometry. Total number of Gr-1+/CD11b+ cells were calculated. *P < 0.01; not significant (NS), P = 0.12. Columns, mean number of Gr-1+/CD11b+ cells; bars, SE. C, mice bearing large TC-1 tumors were injected i.p. with a single dose of 120 mg/kg of gemcitabine. Control mice received saline alone. Two days after treatment, spleen cells from control-treated, gemcitabine-treated, and naïve mice were counted, subjected to flow cytometry, and the total number of each immune cell population was calculated. Columns, mean number of selected immune cells. *P < 0.01; bars, SE. D and E, mice bearing large TC-1, Lewis lung carcinoma, and AE17 (grown in C57Bl/6 mice) and AB12 and L1C2 (grown in BALB/c mice) tumors were injected i.p. with a single dose of 120 mg/kg of gemcitabine. Control mice received saline alone. Two days after treatment, spleen cells were counted, subjected to flow cytometry, and the total number of Gr-1+/CD11b+ cells was calculated. Dotted lines, average number of Gr-1+/CD11b+ cells in the spleen of naïve animals. Columns, mean number of Gr-1+/CD11b+ cells; bars, SE. Decreases were statistically significant (P < 0.01) for all groups.
Gemcitabine was able to markedly reduce this Gr-1+/CD11b+ cell population in animals bearing large tumors (Fig. 1). Two days after treatment with a single dose of 120 mg/kg of gemcitabine, a typical flow cytometry trace showed a marked decrease in the percentage of Gr-1+/CD11b+ cells to 9.3% (Fig. 1A, right). After gemcitabine treatment, the average number of Gr-1+/CD11b+ cells (Fig. 1B) decreased significantly (**P < 0.01) from 120 ± 15 × 106 to 26 ± 2 × 106 cells.
To determine how long treatment with gemcitabine reduced the number of Gr-1+/CD11b+ cells, splenocytes of mice bearing large TC-1 tumors were subjected to flow cytometry at 5 days after treatment with gemcitabine. The numbers of Gr-1+/CD11b+ cells were still decreased 5 days after gemcitabine treatment (Fig. 1B); however, this change did not reach statistical significance.
To determine what other types of immune cells were affected by gemcitabine (Fig. 1C), we also studied the effects of gemcitabine on the numbers of splenic CD4+, CD8+ T cells, NK cells, B cells, and macrophages (CD11b+/Gr-1− cells). Of these cell types, only the number of B cells in the spleens of tumor-bearing animals was also significantly increased. At this dose, gemcitabine treatment did not affect the numbers of CD4+ T cells, CD8+ T cells, or B cells.
Gemcitabine also reduces the number of Gr-1+/CD11b+ cells induced by other cancer cell lines. To determine if gemcitabine had similar effects on the number of Gr-1+/CD11b+ cells induced by other cancer cell lines, mice bearing large Lewis lung carcinoma (lung cancer) and AE-17 (mesothelioma) tumors (in C57Bl/6 mice) and mice bearing large L1C2 (lung cancer) and AB12 (mesothelioma) tumors (in BALB/c mice) were treated with one dose of 120 mg/kg of gemcitabine. As shown in Fig. 1D and E, gemcitabine was effective in reducing the number of Gr-1+/CD11b+ cells in all cell lines tested. The numbers of CD4+ T cells and CD8+ T cells were unchanged by gemcitabine treatment in all models (data not shown).
Gemcitabine selectively reduces the numbers of Gr-1+/CD11b+cells while preserving CD4+ T cells, CD8+ T cells, and B cells in vitro. To determine if the reduction in the numbers of Gr-1+/CD11b+ cells in the spleen was due to gemcitabine-induced cell killing, we studied the effects of gemcitabine on these cells in culture. In preliminary experiments, we found that virtually all of the Gr-1+/CD11b+ cells died within 24 hours of standard ex vivo culture. However, by supplementing the culture media with 10% plasma from tumor-bearing mice, we were able to maintain the viability of ∼50% of the Gr-1+/CD11b+ cells for up to 48 hours (see Fig. 2). Therefore, we cultured spleen cells from mice bearing large tumors with supplemented media and added either 300 ng/mL of gemcitabine or control saline. This dose of gemcitabine was chosen because it closely reflects human serum levels (17). Cell numbers were analyzed 48 hours later. Although the number of Gr-1+/CD11b+ cells was reduced to ∼44% of the original number of cells under control culture conditions, the addition of gemcitabine significantly decreased the number of Gr-1+/CD11b+ cells to only 11% of the starting number (*P < 0.01). In contrast, gemcitabine had virtually no effect on the numbers of CD4+, CD8+ T cells, and B cells (Fig. 2).
Cytotoxic effect of gemcitabine on splenocytes in vitro. Ten million spleen cells from mice bearing large tumors were seeded in six-well plates with either regular R10 media (Control) or gemcitabine-supplemented media (300 ng/mL of gemcitabine) containing 10% plasma from mice bearing large tumors. Zero (Day 0), 24, and 48 hours after cell plating, the cells were counted and subjected to flow cytometry. Columns, mean number of selected immune cells; bars, SE. The number of Gr-1+/CD11b+ cells reduced to ∼44% of the original number of cells under control culture conditions; the addition of gemcitabine significantly decreased the number of Gr-1+/CD11b+ cells to only 11% of the starting number (*P < 0.01).
Cytotoxic effect of gemcitabine on splenocytes in vitro. Ten million spleen cells from mice bearing large tumors were seeded in six-well plates with either regular R10 media (Control) or gemcitabine-supplemented media (300 ng/mL of gemcitabine) containing 10% plasma from mice bearing large tumors. Zero (Day 0), 24, and 48 hours after cell plating, the cells were counted and subjected to flow cytometry. Columns, mean number of selected immune cells; bars, SE. The number of Gr-1+/CD11b+ cells reduced to ∼44% of the original number of cells under control culture conditions; the addition of gemcitabine significantly decreased the number of Gr-1+/CD11b+ cells to only 11% of the starting number (*P < 0.01).
Gemcitabine causes apoptosis and necrosis of splenocytes in vivo. To confirm that gemcitabine also induced cell death in vivo, the numbers of apoptotic and necrotic splenocytes were analyzed by flow cytometric detection of Annexin V and propidium iodide staining using the same approach used to evaluate the extensive splenic apoptosis seen in sepsis (18). Of note, using this technique, relatively small changes in the number of apoptotic cells at any one time point (i.e., 4% in control versus 10% in septic animals) corresponded to large changes in actual splenic cell numbers after 48 hours. C57Bl/6 mice bearing large TC-1 tumors were treated with one dose of 120 mg/kg of gemcitabine. Two, 4, and 16 hours later, splenocytes were isolated and analyzed. Compared to controls, the splenocytes from gemcitabine-treated mice showed significantly higher numbers of apoptotic cells at 4 and 16 hours after treatment (control: 5%; gemcitabine 4 hours: 6.2%; gemcitabine 16 hours: 8.6%; Fig. 3). Splenocytes from gemcitabine-treated mice also showed significantly higher numbers of necrotic cells at 2 and 4 hours after treatment (control: 3%; gemcitabine 2 hours: 4.5%; gemcitabine 4 hours: 7%; Fig. 3).
Quantification of apoptosis and necrosis in spleen cells treated with gemcitabine. Mice bearing large TC-1 tumors were injected i.p. with a single dose of saline (Control) or 120 mg/kg of gemcitabine. Two (Gem 2h), 4 (Gem 4h), and 16 (Gem 16h) hours later, spleen cells from gemcitabine-treated mice were stained with FITC-conjugated Annexin V and propidium iodide and subjected to flow cytometry. Columns, mean percentages of Annexin V-positive or Annexin V plus propidium iodide–positive spleen cells; bars, SE. *P < 0.05, **P < 0.01, §P < 0.05, ‡P < 0.01, £P < 0.05.
Quantification of apoptosis and necrosis in spleen cells treated with gemcitabine. Mice bearing large TC-1 tumors were injected i.p. with a single dose of saline (Control) or 120 mg/kg of gemcitabine. Two (Gem 2h), 4 (Gem 4h), and 16 (Gem 16h) hours later, spleen cells from gemcitabine-treated mice were stained with FITC-conjugated Annexin V and propidium iodide and subjected to flow cytometry. Columns, mean percentages of Annexin V-positive or Annexin V plus propidium iodide–positive spleen cells; bars, SE. *P < 0.05, **P < 0.01, §P < 0.05, ‡P < 0.01, £P < 0.05.
The immunosuppressive activity exerted by spleen cells from mice bearing large tumors on CD8+ CTL activity is reduced after gemcitabine treatment. Previous studies have shown that Gr-1+/CD11b+ cells suppress the antitumor activity of activated CD8+ T cells (2, 6–8). If the gemcitabine-induced changes in spleen cell populations (i.e., lower numbers of Gr-1+/CD11b+ cells) were important functionally, we reasoned that equal numbers of splenocytes from tumor-bearing animals would be more suppressive than equal numbers of splenocytes from tumor-bearing/gemcitabine-treated animals. The effect of splenocytes from treated and nontreated animals on the activity of antitumor CD8+ CTL activity was thus tested using a modified Winn assay.
Mice bearing small TC-1 tumors spontaneously develop CD8+ T cells in their spleens that have potent and specific tumor lytic activity. When tumor cells are mixed with these splenic CD8+ T cells at a ratio of one tumor cell to three T cells (1:3 ratio), and injected into the flanks of naïve mice, tumor growth is markedly inhibited after 6 days (*P < 0.05; Fig. 4, column A versus column B). To determine the suppressive effects of Gr-1+/CD11b+ cells on CD8+ CTL activity, we mixed TC-1 cells with active CD8+ CTLs (as above), but also added spleen cells from naïve mice (Fig. 4, column C), from mice bearing large tumors (Fig. 4, column D), or from mice bearing large tumors that had been treated 48 hours previously with gemcitabine (Fig. 4, column E) at a ratio of 1 tumor cell to 3 CD8+ T cells to 18 splenocytes. As shown in Fig. 4, addition of naïve spleen cells to TC-1 tumor cells and CTLs still resulted in significant tumor growth inhibition (column A versus column C, **P < 0.05) and, importantly, was not significantly different than the inhibition caused by CD8+ T cells alone (compare column B versus column C). If the same number of splenocytes from animals bearing large tumors were mixed with the CD8+ T cells, all growth inhibitory effects of the CTLs were lost (compare column C versus column D, §P < 0.05) and the tumor cells grew at the same rate as TC-1 cells implanted alone (column A versus column D). Importantly, however, if splenocytes from the gemcitabine-treated animals bearing large tumors were added to the tumor cells and CTLs, the CTLs maintained their activity and significant growth inhibitory activity was present (column A versus column E, ‡P < 0.05).
Gemcitabine treatment reduces the immunosuppressive activity of spleen cells from tumor-bearing animals on CD8+ CTL activity. Winn assays were used to quantify the inhibitory effects of splenocytes from tumor-bearing mice on endogenous CD8+ T cell activity. TC-1 tumor cells were mixed with CD8+ T cells isolated from the spleens of animals bearing small TC-1 tumors at a ratio of one tumor cell to three T cells. The mixture was injected into the flanks of naïve mice. Tumor cells mixed with CD8+ cells from nontumor-bearing animals (column A) showed brisk growth (at the same rate as tumor cells alone; data not shown). In contrast, tumor cells mixed with CD8+ cells from animals bearing small tumors (column B) were significantly inhibited in their growth after 6 days (column A versus column B, *P < 0.05). To determine the suppressive effects of Gr-1+/CD11b+ cells on CD8+ CTL activity, TC-1 cells were mixed with active CD8+ CTLs (as above), but spleen cells from naïve mice (column C), spleen cells from mice bearing large tumors (column D), or spleen cells from mice bearing large tumors that had been treated 48 hours previously with gemcitabine (column E) were also added at a ratio of one tumor cell to three CD8+ T cells to 18 splenocytes. After injection of the cell mixture into the flanks of naïve animals, tumor size was assessed after 6 days. Addition of naïve spleen cells to TC-1 tumor cells and CTLs still resulted in significant tumor inhibition (column A versus column C, **P < 0.05) and, importantly, was not significantly different than the inhibition caused by CD8+ T cells alone (compare column B versus column C). However, if the same number of splenocytes from animals bearing large tumors were mixed with the CD8+ T cells, all growth inhibitory effects of the CTLs were lost (compare column C versus column D, §P < 0.05) and the tumor cells grew at the same rate as TC-1 cells implanted alone (column A versus column D). If splenocytes from the gemcitabine-treated animals bearing large tumors were added to the tumor cells and CTL, significant inhibitory activity was present (column A versus column E, ‡P < 0.05).
Gemcitabine treatment reduces the immunosuppressive activity of spleen cells from tumor-bearing animals on CD8+ CTL activity. Winn assays were used to quantify the inhibitory effects of splenocytes from tumor-bearing mice on endogenous CD8+ T cell activity. TC-1 tumor cells were mixed with CD8+ T cells isolated from the spleens of animals bearing small TC-1 tumors at a ratio of one tumor cell to three T cells. The mixture was injected into the flanks of naïve mice. Tumor cells mixed with CD8+ cells from nontumor-bearing animals (column A) showed brisk growth (at the same rate as tumor cells alone; data not shown). In contrast, tumor cells mixed with CD8+ cells from animals bearing small tumors (column B) were significantly inhibited in their growth after 6 days (column A versus column B, *P < 0.05). To determine the suppressive effects of Gr-1+/CD11b+ cells on CD8+ CTL activity, TC-1 cells were mixed with active CD8+ CTLs (as above), but spleen cells from naïve mice (column C), spleen cells from mice bearing large tumors (column D), or spleen cells from mice bearing large tumors that had been treated 48 hours previously with gemcitabine (column E) were also added at a ratio of one tumor cell to three CD8+ T cells to 18 splenocytes. After injection of the cell mixture into the flanks of naïve animals, tumor size was assessed after 6 days. Addition of naïve spleen cells to TC-1 tumor cells and CTLs still resulted in significant tumor inhibition (column A versus column C, **P < 0.05) and, importantly, was not significantly different than the inhibition caused by CD8+ T cells alone (compare column B versus column C). However, if the same number of splenocytes from animals bearing large tumors were mixed with the CD8+ T cells, all growth inhibitory effects of the CTLs were lost (compare column C versus column D, §P < 0.05) and the tumor cells grew at the same rate as TC-1 cells implanted alone (column A versus column D). If splenocytes from the gemcitabine-treated animals bearing large tumors were added to the tumor cells and CTL, significant inhibitory activity was present (column A versus column E, ‡P < 0.05).
CD11b+ cells from the spleens of mice bearing large tumors inhibit natural killer cell activity. To evaluate suppressive effects of Gr-1+/CD11b+ cells from spleens of mice bearing large tumors on NK cell activity, we did in vitro NK cell lytic assays (i.e., lysis of YAC-1 cells). Control splenocytes have very low levels of NK cell activity (Fig. 5A, left). As a positive in vitro control, we prepared lymphokine-activated killer cells as described in Materials and Methods and showed that they lysed ∼60% of target cells when incubated at a 50:1 effector-to-target ratio (Fig. 5A, middle column). We took advantage of the known ability of the cytokine IFN-β to activate NK cells (19–21) to generate activated NK cell in vivo. Accordingly, nontumor-bearing mice were injected i.v. with an adenovirus that produces mouse IFN-β (Ad.IFN-β; ref. 16). This i.v. injection leads to liver transduction and continuous expression of IFN-β for up to 7 days (data not shown). When splenocytes were isolated from mice that had been injected with Ad.IFN-β 5 days previously and mixed with YAC-1 cells, we detected strong NK cell activity, with lysis of >40% of the target YAC-1 cells (Fig. 5, right column).
Gemcitabine prevents the loss of NK cell activity in the spleens of mice bearing large tumors. A, interleukin 2–activated splenocytes (lymphokine-activated killer cells) were mixed with 51Cr-labeled YAC-1 cells at an effector-to-target ratio of 50:1. More than 60% of cells were lysed after 4 hours (IL-2, interleukin 2). A high level of NK cell activity (45%) was also seen when splenocytes from mice injected i.v. with Ad.IFN-β 5 days before assay were evaluated (Ad.IFN-βi.v.). Naïve splenocytes had minimal lytic activity (<10%). B, when purified CD11b+ cells from the spleens of nontumor-bearing animal were mixed with splenocytes from mice injected i.v. with Ad.IFN-β 5 days before assay (as above), there was no loss of NK cell activity (Ad.IFN-βi.v. versus Ad.IFN-βi.v + naïve CD11b+ cell). In contrast, when purified CD11b+ cells from the spleens of animals bearing large tumors were mixed with splenocytes from mice injected i.v. with Ad.IFN-β 5 days before assay (as above), there was a significant (*P < 0.05) decrease in NK cell activity (Ad.IFN-βi.v + TB CD11b+ cell). C, mice bearing large TC-1 tumors were given one dose of 120 mg/kg of gemcitabine 16 days after tumor cell inoculation. Two days later, 1 × 109 pfu of Ad.IFN-β was injected i.t. into either gemcitabine-treated mice or control saline-treated mice. Four days later, equal numbers of spleen cells from each group were evaluated for NK cell activity. Spleen cells from the untreated mice (Untreated) or those treated with gemcitabine only showed minimal ability to lyse YAC-1 cells (columns 1 and 2). Spleen cells of Ad.IFN-β–treated mice (Ad.IFN-βi.t.) showed significant (*P < 0.001 for column 1 versus column 3; **P < 0.001 for column 2 versus column 3) NK cell activity compared with those of control- or gemcitabine-treated mice. The splenocytes from mice treated with both gemcitabine and Ad.IFN-β (GEM→Ad.IFN-βi.t.) had significantly higher NK cell activity than splenocytes treated with just Ad.IFN-β (columns 3 and 4, §P < 0.01). The activity seen in the splenocytes of dual-treated animals was virtually identical to that seen in the splenocytes of naïve animals given an i.v. injection of Ad.IFN-β (Ad.IFN-βi.v.; column 4 versus column 5).
Gemcitabine prevents the loss of NK cell activity in the spleens of mice bearing large tumors. A, interleukin 2–activated splenocytes (lymphokine-activated killer cells) were mixed with 51Cr-labeled YAC-1 cells at an effector-to-target ratio of 50:1. More than 60% of cells were lysed after 4 hours (IL-2, interleukin 2). A high level of NK cell activity (45%) was also seen when splenocytes from mice injected i.v. with Ad.IFN-β 5 days before assay were evaluated (Ad.IFN-βi.v.). Naïve splenocytes had minimal lytic activity (<10%). B, when purified CD11b+ cells from the spleens of nontumor-bearing animal were mixed with splenocytes from mice injected i.v. with Ad.IFN-β 5 days before assay (as above), there was no loss of NK cell activity (Ad.IFN-βi.v. versus Ad.IFN-βi.v + naïve CD11b+ cell). In contrast, when purified CD11b+ cells from the spleens of animals bearing large tumors were mixed with splenocytes from mice injected i.v. with Ad.IFN-β 5 days before assay (as above), there was a significant (*P < 0.05) decrease in NK cell activity (Ad.IFN-βi.v + TB CD11b+ cell). C, mice bearing large TC-1 tumors were given one dose of 120 mg/kg of gemcitabine 16 days after tumor cell inoculation. Two days later, 1 × 109 pfu of Ad.IFN-β was injected i.t. into either gemcitabine-treated mice or control saline-treated mice. Four days later, equal numbers of spleen cells from each group were evaluated for NK cell activity. Spleen cells from the untreated mice (Untreated) or those treated with gemcitabine only showed minimal ability to lyse YAC-1 cells (columns 1 and 2). Spleen cells of Ad.IFN-β–treated mice (Ad.IFN-βi.t.) showed significant (*P < 0.001 for column 1 versus column 3; **P < 0.001 for column 2 versus column 3) NK cell activity compared with those of control- or gemcitabine-treated mice. The splenocytes from mice treated with both gemcitabine and Ad.IFN-β (GEM→Ad.IFN-βi.t.) had significantly higher NK cell activity than splenocytes treated with just Ad.IFN-β (columns 3 and 4, §P < 0.01). The activity seen in the splenocytes of dual-treated animals was virtually identical to that seen in the splenocytes of naïve animals given an i.v. injection of Ad.IFN-β (Ad.IFN-βi.v.; column 4 versus column 5).
We then used this assay to test the suppressive effects of Gr-1+/CD11b+ cells on NK cell activity. A CD11b column was used to isolate cells from the spleens of naïve mice (largely macrophages; see Fig. 1A) or mice bearing large tumors (largely Gr-1+/CD11b+ cells; see Fig. 1A). These CD11b+ cells were then mixed at a ratio of 3:1 for 1 hour with splenocytes containing Ad.INF-β–activated NK cells. We used this ratio because it was similar to the ratio of Gr-1+/CD11b+ to NK cells seen in the spleens of animals bearing large tumors. At this time, the cells were mixed with chromium-labeled YAC-1 cells. Final cell ratios were 50 activated splenocytes and 150 CD11b+ cells for each chromium-labeled YAC-1 cell. As shown in Fig. 5B, addition of CD11b+ cells from the spleens of naïve animals did not inhibit the lytic activity of the activated NK cells (left column versus middle column). In contrast, addition of the CD11b+ cells from the tumor-bearing animals significantly inhibited the lytic activity of the activated NK cells (middle column versus right column, P < 0.05).
Gemcitabine prevents the loss of natural killer cell activity in the spleens from mice bearing large tumors. We next evaluated the effect of gemcitabine on the activity of endogenous NK cells in tumor-bearing animals. Mice bearing large TC-1 tumors were given one dose of 120 mg/kg of gemcitabine 16 days after tumor cell inoculation. Two days later, we injected 1 × 109 pfu of Ad.IFN-β i.t. into either gemcitabine-treated mice or control saline-treated mice. We have observed that i.t. injection of Ad.IFN-β also leads to significant systemic NK cell activation. Four days later, we isolated spleen cells from control-treated mice (control), mice treated with only gemcitabine, mice treated with only Ad.IFN-β (Ad.IFN-β i.t.), or mice treated with gemcitabine followed by Ad.IFN-β (gemcitabine→Ad.IFN-β i.t.). Equal numbers of spleen cells from each group were then mixed with YAC-1 cells for 4 hours to measure NK cell activity. Spleen cells from the control-treated mice or those treated with gemcitabine only showed minimal ability to lyse YAC-1 cells (Fig. 5C, columns 1 and 2). Spleen cells of Ad.IFN-β–treated mice showed significant (P < 0.001) YAC-1 cell lysing activity compared with those of control- or gemcitabine-treated mice (Fig. 5C, compare column 3 with columns 1 and 2). However, the splenocytes from mice treated with both gemcitabine and Ad.IFN-β had significantly higher NK cell activity than splenocytes treated with just Ad.IFN-β (Fig. 5C, columns 3 and 4, §P < 0.01). The activity seen in the splenocytes of dually treated animals was virtually identical to that seen in the splenocytes of naïve animals given an i.v. injection of Ad.IFN-β (Fig. 5C, column 4 versus column 5). These data suggest that Ad.IFN-β–induced NK cell activity was inhibited in the spleens of animals bearing large tumors. This activity was restored by elimination of the splenic Gr-1+/CD11b+ cells by gemcitabine.
Ad.IFN-β treatment eradicates small AB12 tumors but is less effective in large tumors. We previously showed that a single i.p. injection of 1 × 109 pfu of Ad.IFN-β cured i.p. established AB12 mesothelioma tumors and these effects were primarily dependent on CD8+ CTL-mediated immunologic mechanisms (16, 22). To determine the efficacy of Ad.IFN-β on flank tumors, we injected AB12 tumors growing on BALB/c mice with a single injection of 1 × 109 pfu of Ad.IFN-β. Treatments were given at various time points after tumor cell injection so that the tumors were of differing sizes. Although Ad.IFN-β eradicated small AB12 tumors (day 4; Fig. 6A), the antitumor effects were diminished when we treated mice bearing larger tumors with Ad.IFN-β (days 7 and 13; Fig. 6A).
Combination of immunotherapy using Ad.IFN-β with gemcitabine augments efficacy. A, Ad.IFN-β was injected i.t. into the flanks of mice bearing AB12 mesotheloma tumors at various time points (days 4, 7, and 13) after tumor inoculation. Tumor volumes were measured over time. B, 16 days after flank tumor cell injection, mice bearing large tumors (∼700 mm3) were treated with (a) i.p. saline (days 19 and 22) and i.t. Ad.LacZ (day 23; control); (b) i.t. Ad.IFN-β on day 23; (c) i.p. 120 mg/kg gemcitabine on days 19 and 22; or (d) i.p. gemcitabine (120 mg/kg) on days 19 and 22 and i.t. Ad.IFN-β on day 23 (GEM→Ad.INF-β). Points, mean; bars, SE. Only the group treated with combination therapy showed a significant (*P < 0.01) reduction in tumor size when compared with control.
Combination of immunotherapy using Ad.IFN-β with gemcitabine augments efficacy. A, Ad.IFN-β was injected i.t. into the flanks of mice bearing AB12 mesotheloma tumors at various time points (days 4, 7, and 13) after tumor inoculation. Tumor volumes were measured over time. B, 16 days after flank tumor cell injection, mice bearing large tumors (∼700 mm3) were treated with (a) i.p. saline (days 19 and 22) and i.t. Ad.LacZ (day 23; control); (b) i.t. Ad.IFN-β on day 23; (c) i.p. 120 mg/kg gemcitabine on days 19 and 22; or (d) i.p. gemcitabine (120 mg/kg) on days 19 and 22 and i.t. Ad.IFN-β on day 23 (GEM→Ad.INF-β). Points, mean; bars, SE. Only the group treated with combination therapy showed a significant (*P < 0.01) reduction in tumor size when compared with control.
Pretreatment with gemcitabine augments antitumor effects with Ad.IFN-β on large AB12 tumors. One reason for the loss of antitumor effects of Ad.IFN-β on large AB12 tumors could be due to suppressive effects of Gr-1+/CD11b+ immune suppressor cells accumulated in the spleens of mice bearing tumors on the antitumor CD8+ CTL generated by Ad.IFN-β treatment. Given our observation that gemcitabine reduces the number of Gr-1+/CD11b+ immune suppressor cells in large AB12 tumor-bearing mice, we hypothesized that treatment with gemcitabine, before administration of Ad.IFN-β treatment, would augment efficacy. As shown in Fig. 6B, treatment of mice bearing large AB12 tumors with either gemcitabine alone or with 109 pfu of Ad.IFN-β had no significant effect on tumor growth (control, Ad.IFN-β, and gemcitabine; Fig. 6B). In contrast, if mice were pretreated with gemcitabine, subsequent Ad.IFN-β treatment resulted in significant antitumor effects (gemcitabine→Ad.IFN-β, P < 0.01; Fig. 6B).
Discussion
It has become increasingly well recognized that the accumulation of myeloid suppressor cells in spleen, bone marrow, and tumor stroma of mice bearing spontaneous or transplantable tumors results in significant suppression of T and B cell responses (1–4). Although the mechanisms by which these cells inhibit immune responses has not been completely elucidated, possibilities include impaired antigen presentation (23), a IFN-γ–induced stimulation of nitric oxide or other reactive oxygen species that then inactivate T cells (6, 8, 24), production of transforming growth factor-β (25), arginase production (26), or direct CD8+ T cell suppression that is NO independent, antigen-specific, and requires cell-to-cell contact (7).
Regardless of the mechanism, it has been proposed that elimination of these myeloid suppressor cells will likely be a valuable strategy to lessen tumor-induced immunosuppression and augment immunotherapy (9). Accordingly, a number of approaches have been evaluated. Salvadori et al. (27) showed that surgical resection of large tumors led to a very rapid loss of Gr-1+/CD11b+ splenocytes with restoration of some antitumor immunity. Unfortunately, surgical removal of most metastatic tumors is not feasible. Depleting myeloid suppressor cells using anti–Gr-1 antibodies has been suggested; however, this also depletes all the mature granulocytes leading to severe immunosuppression. This depletion is also followed by a rapid rebound of cells (9). To date, the most effective approach has been to use all-trans retinoic acid, a natural metabolite of vitamin A, to induce differentiation of the immature myeloid cells (10). Treatment of mice bearing large tumors with all-trans retinoic acid led to enhanced T-cell activity and augmented effects of cancer vaccines.
In the current study, we have found that the chemotherapeutic drug gemcitabine can significantly reduce the number of myeloid suppressor cells found in the spleens of tumor-bearing animals. A single dose of 120 mg/kg of gemcitabine (a dose similar to the equivalent dose used in patients) was able to dramatically and specifically reduce the number of Gr-1+/CD11b+ cells found in the spleens of animals bearing large tumors with no significant reductions in CD4+ T cells, CD8+ T cells, NK cells, macrophages, or B cells (Fig. 1). This gemcitabine-mediated effect was not limited to one mouse tumor model; similar efficacy was seen in two mesothelioma lines and three lung cancer lines grown in both C57Bl/6 and BALB/c mice.
In addition to showing a decreased number of Gr-1+/CD11b+ cells in the splenocytes of tumor-bearing animals after gemcitabine treatment, we showed a concomitant decrease in the immunosuppressive activity. To study the effects on CD8+ T cells, we utilized a Winn assay to show that the presence of splenocytes containing large numbers of Gr-1+/CD11b+ cells inhibited the endogenous antitumor activity shown by the CD8+ T cells in animals bearing small (immunogenic) TC-1 tumors. In contrast, splenocytes from nontumor-bearing animals had no inhibitory effects (Fig. 4). After treatment with gemcitabine, the splenocytes from tumor-bearing animals lost much of their inhibitory activity in the Winn assay.
We have also presented data that Gr-1+/CD11b+ cells exerted significant inhibitory effects on activated NK cells, an effect, to our knowledge, that has not been previously described. In vitro NK cell activity was inhibited by the addition of CD11b+ cells from the spleens of large tumor-bearing animals, whereas CD11b+ cells from the spleens of naïve mice had no effect on NK cell lytic activity (Fig. 5B). Although >90% of the cells isolated using the CD11b column were Gr-1+/CD11b+, it should be noted that our purified population of CD11b+ cells did contain a small number (5-10%) of Gr-1−/CD11b+ cells. However, we do not believe the presence of these cells affects our conclusions, because our control populations contained similar numbers of these of Gr-1− CD11b+ cells. Our data indicates that gemcitabine could also reduce the inhibitory activity in vivo. Tumor-bearing mice were treated with Ad.IFN-β to activate NK cells in vivo. Splenocytes from these mice had some NK cell activity; however, this lytic activity was significantly enhanced if the mice had also been treated with one dose of gemcitabine (Fig. 5C); presumably, because the myeloid suppressor cell number had been reduced.
Finally, and perhaps most importantly, we showed that gemcitabine could be used in combination with immunotherapy to enhance efficacy. We have shown previously that an adenovirus expressing IFN-β (Ad.IFN-β) can markedly reduce tumor growth in i.p. models of malignant mesothelioma and that the mechanism in this model is primarily dependent on CD8+ T cells (22). Like most immunotherapy approaches, however, the efficacy was markedly diminished in larger tumors (16). This was also true in flank tumors (Fig. 6A), where the growth of tumors of ∼500 mm3 was only slightly delayed by an i.t. injection of Ad.IFN-β. However, by first treating tumor-bearing animals with gemcitabine (at a dose that had very little effect by itself) and then administering Ad.IFN-β, significant antitumor effects were achieved. We have seen similar results in a number of other tumor models, including lung and breast cancer.1
Manuscript in preparation.
Although it is clear that gemcitabine was able to eliminate the majority of splenic Gr-1+/CD11b+ cells in tumor-bearing animals, the mechanism by which this occurred is not known for sure. One possibility we considered was that gemcitabine induced a massive efflux of these cells into the blood and into other organs. We detected no increase in the numbers of Gr-1+/CD11b+ cells in the blood or tumors of animals treated with gemcitabine (data not shown), however. Another possibility, favored by our data, would be selective killing of the Gr-1+/CD11b+ cells. Our in vitro studies (although complicated by some spontaneous loss of Gr-1+/CD11b+ cells in culture) do indicate that gemcitabine accelerates the death of Gr-1+/CD11b+ cells without affecting the numbers of in CD4+ T cells, CD8+ T cells, or B cells (Fig. 2). Using flow cytometry, we were able to show a significantly increased rate of apoptosis in splenocytes at specific time points after gemcitabine treatment (Fig. 3). Although the differences at any one time point were not large, the magnitude of changes was similar to those seen in well-described endotoxin-induced loss of splenic lymphocytes (18). It is possible that gemcitabine induced differentiation of the Gr-1+/CD11b+ cells into more mature cells; however, we did not see any increase in macrophages or neutrophils. Future studies are planned to study the biochemical effects of gemcitabine on Gr-1+/CD11b+ cells that might explain their unique susceptibility.
One interesting question that remains to be studied is whether gemcitabine might be able to reduce the number of myeloid suppressor cells in human patients with large tumors. Although myeloid suppressor cells are well characterized in mice, they have been studied in a much more limited capacity on humans. Initial reports by Young et al. (28, 29) identified a population of circulating suppressor cells in the blood of patients with head and neck tumors that were identified by their expression of CD34. The Gabrilovich group has described a population of circulating cells in patients with advanced cancer patients that purified with the dendritic cells in blood, but lacked markers specific for mature myeloid and lymphoid lineages (23, 30). Recently, Zea at al. (26) have described an arginase-producing myeloid suppressor cell subset (CD11b+/CD14−/CD15+) in advanced renal cell carcinoma patients. Whether these cells are the human equivalents of Gr-1+/CD11b+ cells found in mice remains to be determined, as does their ultimate importance in human tumor biology. It would be of interest, however, to quantify the number of these cells in cancer patients before and after gemcitabine treatment.
In summary, we have identified the chemotherapy drug gemcitabine as a new approach by which the myeloid suppressor cells that accumulate in mice bearing large tumors can be selectively reduced. The immunosuppressive activity of the myeloid suppressor cells on CD8+ T cells and activated NK cells can be reduced after administration of gemcitabine. Gemcitabine can be used to augment at least one type of immunogene therapy. We propose that gemcitabine should also be explored in combination with other types of immunotherapy, such as cancer vaccines and/or adoptive immunotherapy.
Grant support: National Cancer Institute grant PO1 CA 66726.
The costs of publication of this article were defrayed in part by the payment of page charges. This article must therefore be hereby marked advertisement in accordance with 18 U.S.C. Section 1734 solely to indicate this fact.
Acknowledgments
We thank Dr. Ellen Puré (Wistar Institute, Philadelphia, PA) for her helpful comments and Dr. Delia Nelson (University of Western Australia) for the AE17 cells.





