Abstract
A subset of patients with gastric cancer have mutations in genes that participate in or regulate Wnt signaling at the level of ligand (Wnt) receptor (Fzd) binding. Moreover, increased Fzd expression is associated with poor clinical outcome. Despite these findings, there are no in vivo studies investigating the potential of targeting Wnt receptors for treating gastric cancer, and the specific Wnt receptor transmitting oncogenic Wnt signaling in gastric cancer is unknown. Here, we use inhibitors of Wnt/Fzd (OMP-18R5/vantictumab) and conditional gene deletion to test the therapeutic potential of targeting Wnt signaling in preclinical models of intestinal-type gastric cancer and ex vivo organoid cultures. Pharmacologic targeting of Fzd inhibited the growth of gastric adenomas in vivo. We identified Fzd7 to be the predominant Wnt receptor responsible for transmitting Wnt signaling in human gastric cancer cells and mouse models of gastric cancer, whereby Fzd7-deficient cells were retained in gastric adenomas but were unable to respond to Wnt signals and consequently failed to proliferate. Genetic deletion of Fzd7 or treatment with vantictumab was sufficient to inhibit the growth of gastric adenomas with or without mutations to Apc. Vantictumab is currently in phase Ib clinical trials for advanced pancreatic, lung, and breast cancer. Our data extend the scope of patients that may benefit from this therapeutic approach as we demonstrate that this drug will be effective in treating patients with gastric cancer regardless of APC mutation status.
The Wnt receptor Fzd7 plays an essential role in gastric tumorigenesis irrespective of Apc mutation status, therefore targeting Wnt/Fzd7 may be of therapeutic benefit to patients with gastric cancer.
Introduction
Gastric cancer is a common malignancy, ranking in the top 4 of global cancer incidence (1). Often due to advanced stage diagnosis, patients with gastric cancer have a very poor 5-year survival rate (1). This highlights a desperate need for novel clinical treatments as there are very few approved targeted therapies for gastric cancer (2, 3). Gastric cancer is divided histologically into two groups; intestinal-type and diffuse-type, with intestinal-type being more prevalent. Members of the cell-surface Frizzled (Fzd) receptor family are deregulated or overexpressed in several cancer types, including gastric cancer (4). Wnts are lipid-modified glycoproteins that initiate signal transduction by binding to Fzd via a palmitate group, which is appended by the palmitoyltransferase Porcupine (PORCN; refs. 5, 6). Wnts also bind cell surface coreceptors, such as Lrp5/6, forming a ternary complex (7). Formation of the Wnt-receptor complex leads to inhibition of a multiprotein “destruction complex” comprised of Axin, glycogen synthase kinase-3 (GSK3), calcium kinase-1 (CK1), and adenomatous polyposis coli (APC), which targets β-catenin for proteosomal degradation. Newly synthesized cytoplasmic β-catenin can now escape degradation, accumulate, and translocate to the nucleus, where it forms a transcriptionally active complex with T-cell factor (TCF)/lymphoid enhancing factor (LEF) family of transcription factors to induce Wnt target gene transcription (8). However, deregulated Wnt signaling can initiate cell transformation and subsequent carcinogenesis (8).
Furthermore, several Wnt/Fzd antagonists (9) are epigenetically silenced through promoter hypermethylation, including DKK3 (67.6% of gastric tumors; ref. 10), sFRP1 (91%), sFRP2 (96%), sFRP5 (65%; ref. 11), whereas others such as the E3 ligase RNF43, which regulates Fzd turnover on the cell surface (12), are mutated in 54% and 4.8% of microsatellite instable (MSI) and microsatellite stable (MSS) gastric tumors, respectively (13). Exogenous reintroduction of sFRP or DKK can significantly reduce gastric tumor burden in APC or β-catenin–mutant gastric cancer cells by attenuating Wnt signaling (11, 14). Critically, this provides proof-of-principle that modulation of ligand/receptor signaling components can further regulate Wnt signaling irrespective of downstream mutations that constitutively activate the pathway, which has been reported in colorectal cancer cells (15–18). Together, these data strongly implicate a role for Wnt/Fzd in gastric cancer, which could be exploited for targeted therapy.
We recently demonstrated that Frizzled-7 (Fzd7) regulates stem cell function in the gastric and intestinal epithelium (19, 20). In addition, FZD7 is abundantly expressed in human gastric cancer tissue (21–23), which is also associated with poor patient outcome (24). Despite compelling evidence implicating Fzd receptors in gastric cancer, there has been no formal investigation of the therapeutic benefit of targeting Fzd receptors in gastric cancer in vivo. These types of in vivo studies are crucial to fully understand the potential of novel therapeutic strategies due to the complex cellular and molecular interactions of a tumor, which can directly inform clinical trials and cannot be replicated in vitro. Our results demonstrate that Fzd receptors, specifically Fzd7, are rate-limiting for the growth of gastric adenomas with or without Apc mutations in vivo. These findings have significant clinical utility as targeted Fzd therapeutics (OMP-18R5/Vantictumab), currently being tested in other solid cancer types (http://www.oncomed.com/Pipeline), can now be extended to patients with gastric cancer with and without APC mutations.
Materials and Methods
Mice
The Tff1CreERT2 (25), Fzd7fl/fl (20), Apc580 (Apcfl/fl) (26), c-Mycfl/fl (27,), Rosa26LacZ (28), and gp130F/F (29) have been described previously. Mice were interbred to generate compound mice with appropriate alleles on an inbred C57Bl/6 genetic background. Mice were cohoused using appropriate littermates as controls. All animal experiments were approved by the Animal Ethics Committee, Office for Research Ethics and Integrity, University of Melbourne (Melbourne, Australia).
Treatments
In vivo Cre induction was performed in 8- to 10-week-old mice with a single daily intraperitoneal injection of 2 mg of tamoxifen/mouse/day over 4 consecutive days. gp130F/F mice aged 8 to 9 weeks were injected ip with 20 mg/kg of OMP-18R5 (OncoMed) or vehicle control (2.5% DMSO + IgG) twice weekly over the course of 30 days, at which point, animals were sacrificed and tissues harvested.
Tumor xenografts
A total of 4 × 106 cells in 100 μL of PBS were injected subcutaneously into the hind flank of 6- to 8-week-old nude mice (nu(ncr)-foxn1 nu/nu). Seven mice were used for each cohort, which were treated with 20 mg/kg OMP-18R5 or vehicle control (2.5% DMSO + IgG) once tumors were palpable, 5 days following injection of cells. Xenografts were measured with calipers twice a week to monitor tumor growth.
Tissue collection and histologic analysis
Mouse stomachs were isolated, flushed with PBS, fixed overnight at 4°C in 10% neutral-buffered formalin, and processed for IHC and immunofluorescence as we described previously (20, 30, 31), with antibodies used on Supplementary Table S1.
Isolation and culture of normal and tumor organoids
Organoids were cultured from mouse stomachs as described previously (31). Adenomas from gp130F/F mice were isolated from the stomach, washed in PBS, roughly minced, and incubated in digestion buffer [Dispase I (125 μg/mL), Collagenase IV (75 U/mL), and DMEM + 2.5% FCS] at 37°C until epithelial fragments dissociate from tumor bulk. Dissociated cells were passed through a 70 μm cell strainer, counted, centrifuged, and resuspended in Matrigel. In vitro Cre recombinase was activated by treating gastric organoid cultures with 100 nmol/L 4-hydroxytamoxifen (4-OHT) as described previously (31). R-Spondin and Wnt conditioned medium were withdrawn from Tff1Cre+;Apcfl/fl organoid cultures following 4-OHT treatment. Differential interference contrast (DIC) images were captured as Z-sections and final image generated as described previously (20, 32).
RNA extraction and analysis
Gastric glands were homogenized in TRizol and total RNA purified, DNAse treated, quantified, and subjected to qRT-PCR. qRT-PCR and calculating gene expression levels relative to the housekeeping gene 18S (2−ΔΔCt) were performed as described previously (16).
MTT assay
Following treatment, gastric organoids were mechanically dissociated, washed with ADF, resuspended in fresh Matrigel, and seeded in a flat-bottom 96-well tissue culture plate for enumeration using the MTT assay performed exactly as we described previously (19, 20).
Cell culture and transfection
Human gastric cancer cell lines (MKN28, MKN74, MKN7, MKN1, AGS, and MKN45) were maintained in RPMI1640 medium (Invitrogen) supplemented with 10% FCS (Invitrogen), 1% penicillin/streptomycin (Invitrogen), and l-glutamine (Invitrogen) and were not taken past passage 15 for experimental use. All cells were tested for Mycoplasma, authenticated, and cultured at 37°C in 5% CO2. Gastric cancer cells were transfected with short hairpin RNA (shRNA) and expression constructs designed to knockdown and stably express FZD7 respectively, as described previously (16, 33) or MSCV-MYC from Addgene (18119).
Soft agar colony assay
Cells were cultured in 60-mm tissue culture dishes until 50% confluency and transfected with 5 μg of plasmid DNA using Lipofectamine LTX (Invitrogen) following the manufacturer's instructions. After 48-hour incubation, cells were washed in PBS, detached using trypsin, resuspended RPMI + 10% FCS, counted, and mixed with prewarmed 1% agar/RPMI culture medium to a final concentration of 500 cells/well of a 6-well plate. Once agar/cell suspensions solidified, cultures were overlaid with RPMI + 10% FCS culture medium and incubated at 37°C in 5% CO2 for 14 days. For Wnt inhibition experiments, cells were treated with OMP-18R5 (10 μg/mL), IWP-2 (10 μmol/L; ref. 34), or vehicle control (2.5% DMSO + IgG) 3 days after plating. Treatments were removed and replaced every 4 days over the 2 weeks. Cells were fixed in 4% PFA and stained with crystal violet and colonies consisting of ≥50 cells scored and imaged.
Genomic recombination PCR
Conventional PCR to detect the Fzd7 and Apc-mutant alleles following recombination in genomic DNA extracted from compound transgenic mice was performed as described previously (20, 35). Also, see Supplementary Experimental Procedures.
Luciferase assay
Cells were cultured in 24-well tissue culture plates until 50% confluency and transfected with a total of 1 μg plasmid DNA/well [500 ng of SuperTOPflash or SuperFOPflash TCF reporter plasmids expressing firefly luciferase (36), plus 500 ng of either “control” or “treatment” DNA, plus 2 ng of Renilla luciferase plasmid to normalize transfection efficiency]. Cells were transfected using Lipofectamine LTX with Plus reagent (Invitrogen) according to the manufacturer's instructions. Cells were harvested 48 hours later and analyzed using the dual luciferase reporter assay system (Promega). Ratio of luciferase/Renilla reporter activity was calculated and results expressed relative to control cultures.
Analysis of gastric adenocarcinoma genomic dataset
Analysis of somatic mutations and copy number alterations (CNA) for a panel of 21 Wnt pathway genes was performed on The Cancer Genome Atlas stomach adenocarcinoma dataset (37) using the cBioPortal platform (38). Only samples with sequencing and CNA data were assessed across all molecular subtypes, n = 287.
Statistical analysis
Data are expressed as mean ± SEM, where mean represents number of mice (≥ 3 per genotype) or number of independent experiments (≥3). Statistical tests used are Mann–Whitney with Prism7 (GraphPad software) where P values of ≤ 0.05 were considered statistically significant. Heatmap generated in R version 3.0.2 using the heatmap function in the stats base package. Raw Ct values were transformed to ΔCt values using β2M as housekeeping gene.
Results
Gastric cancer cells require cell intrinsic Wnt signaling for growth
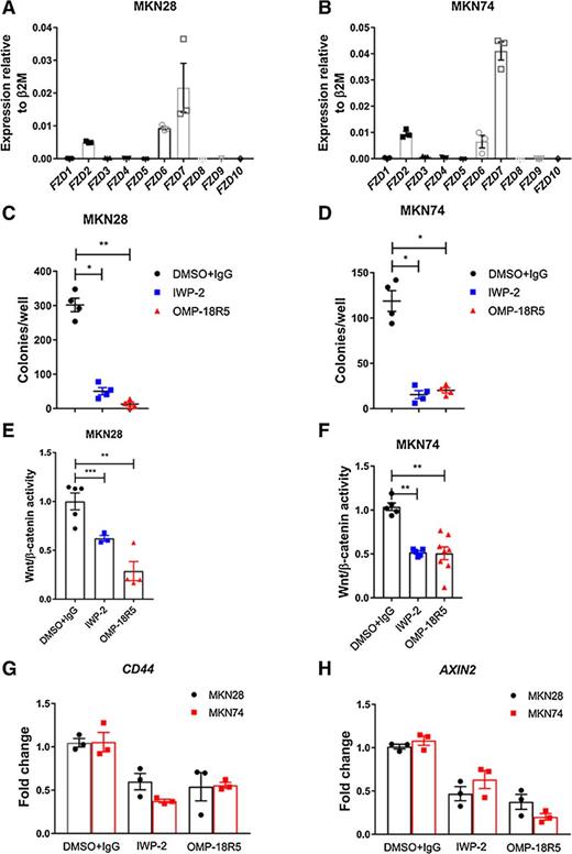
Gastric cancer, like many malignancies, is genetically heterogeneous, which complicates identifying nonredundant signaling pathways suitable for targeted therapy. To investigate the expression of Fzd receptors, which transmit oncogenic Wnt signals, we performed qRT-PCR for all 10 mammalian Fzd genes on a panel of human gastric cancer cell lines. Several Fzd receptors were abundantly expressed, including FZD7 (Fig. 1A and B; Supplementary Fig. S1A–S1D), suggesting these might be attractive therapeutic targets. Although the pan-Fzd antibody, OMP-18R5 (vantictumab) has shown efficacy in several solid cancer types (39), its therapeutic potential for gastric cancer has not been explored. MKN28 (APC mutant), MKN74 (APC mutant), and MKN45 (APC wild-type) gastric cancer cells treated with OMP-18R5 formed significantly fewer anchorage-independent colonies compared with vehicle control-treated cells (Fig. 1C and D; Supplementary Fig. S1E). Of note, MKN28 and MKN45 cells grown as conventional 2D monolayers do not show growth inhibition following OMP-18R5 treatment (Supplementary Fig. S1F and S1G), which highlights the importance of testing drug efficacy in conditions that better mimic tumor biology. This suggests that cell-intrinsic Wnt ligands are required for the 3D growth of gastric cancer cells, which we confirmed by treatment with IWP-2, which prevents Wnt secretion (Figs. 1C and D; ref. 40). TOPflash assays and qRT-PCR demonstrate that either IWP-2 or OMP-18R5 treatment inhibit Wnt signaling in gastric cancer cells (Fig. 1E–H). These data demonstrate cell-intrinsic secretion of Wnt ligands and Fzd receptor availability are required for the sustained growth of gastric cancer cells. To determine whether Fzd regulates the growth of established gastric tumors, MKN28 and MKN45 cells were subcutaneously injected into the hind flanks of nude mice and allowed to develop into palpable gastric tumors. Compared with vehicle control–treated gastric tumor xenografts, OMP-18R5–treated mice had significantly smaller gastric tumors (Supplementary Fig. S2A–S2D), which demonstrates Fzd inhibition is sufficient to block the initiation (Fig. 1C and D) and progression (Supplementary Fig. S2A–S2D) of human gastric cancer cells.
Inhibition of Wnt or Fzd blocks gastric cancer cell growth. A, qRT-PCR for FZD gene expression in MKN28 gastric cancer cells. Expression shown relative to housekeeper (β2M); n = 4 biological replicates. B, qRT-PCR for FZD gene expression in MKN74 gastric cancer cells. Expression shown relative to housekeeper (β2M); n = 4 biological replicates. C, Quantification of cell colonies (>50 cells) from MKN28 gastric cancer cells grown in agar for 2 weeks following treatment with vehicle control (2.5% DMSO + IgG), IWP-2 (10 μmol/L), or OMP-18R5 (10 μg/mL). Treatments were replaced every 4 days for the duration of 2 weeks. Individual experiments were repeated three times. Colonies were counted with ImageJ (*, P < 0.05; mean ± SEM; Mann-Whitney). D, Quantification of cell colonies (>50 cells) from MKN74 gastric cancer cells grown in agar for 2 weeks following treatment with vehicle control (2.5% DMSO + IgG), IWP-2 (10 μmol/L), or OMP-18R5 (10 μg/mL). Treatments were replaced every 4 days for the duration of 2 weeks. Individual experiments were repeated three times. Colonies were counted with ImageJ (*, P < 0.05; mean ± SEM; Mann–Whitney). E, TOPflash assay on MKN28 cells treated 24hrs with DMSO, IWP-2 (10 μmol/L), or OMP-18R5 (10 μg/mL; **, P < 0.005; mean ± SEM; n = 9 biological replicates; Mann–Whitney). Individual experiments were repeated three times. F, TOPflash assay on MKN74 cells treated 24 hours with DMSO, IWP-2 (10 μmol/L), or OMP-18R5 (10 μg/mL; **, P < 0.005; mean ± SEM; n = 9 biological replicates; Mann–Whitney). Individual experiments were repeated three times. G, qRT-PCR for CD44 in MKN28 and MKN74 cells described in E and F (mean ± SEM; n = 6 biological replicates; Mann–Whitney). Individual experiments were repeated twice. H, qRT-PCR for AXIN2 in MKN28 and MKN74 cells described in E and F (mean ± SEM; n = 6 biological replicates; Mann–Whitney). Individual experiments were repeated twice.
Inhibition of Wnt or Fzd blocks gastric cancer cell growth. A, qRT-PCR for FZD gene expression in MKN28 gastric cancer cells. Expression shown relative to housekeeper (β2M); n = 4 biological replicates. B, qRT-PCR for FZD gene expression in MKN74 gastric cancer cells. Expression shown relative to housekeeper (β2M); n = 4 biological replicates. C, Quantification of cell colonies (>50 cells) from MKN28 gastric cancer cells grown in agar for 2 weeks following treatment with vehicle control (2.5% DMSO + IgG), IWP-2 (10 μmol/L), or OMP-18R5 (10 μg/mL). Treatments were replaced every 4 days for the duration of 2 weeks. Individual experiments were repeated three times. Colonies were counted with ImageJ (*, P < 0.05; mean ± SEM; Mann-Whitney). D, Quantification of cell colonies (>50 cells) from MKN74 gastric cancer cells grown in agar for 2 weeks following treatment with vehicle control (2.5% DMSO + IgG), IWP-2 (10 μmol/L), or OMP-18R5 (10 μg/mL). Treatments were replaced every 4 days for the duration of 2 weeks. Individual experiments were repeated three times. Colonies were counted with ImageJ (*, P < 0.05; mean ± SEM; Mann–Whitney). E, TOPflash assay on MKN28 cells treated 24hrs with DMSO, IWP-2 (10 μmol/L), or OMP-18R5 (10 μg/mL; **, P < 0.005; mean ± SEM; n = 9 biological replicates; Mann–Whitney). Individual experiments were repeated three times. F, TOPflash assay on MKN74 cells treated 24 hours with DMSO, IWP-2 (10 μmol/L), or OMP-18R5 (10 μg/mL; **, P < 0.005; mean ± SEM; n = 9 biological replicates; Mann–Whitney). Individual experiments were repeated three times. G, qRT-PCR for CD44 in MKN28 and MKN74 cells described in E and F (mean ± SEM; n = 6 biological replicates; Mann–Whitney). Individual experiments were repeated twice. H, qRT-PCR for AXIN2 in MKN28 and MKN74 cells described in E and F (mean ± SEM; n = 6 biological replicates; Mann–Whitney). Individual experiments were repeated twice.
Inhibiting Fzd receptors limits gastric tumorigenesis in vivo
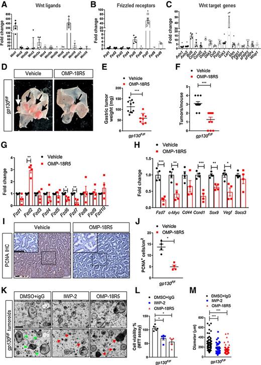
We next utilized the well-characterized gp130F/F mouse-model of intestinal-type gastric tumorigenesis (29, 41), which develops prominent antral lesions with adenomatous hyperplasia to explore the relative expression of Fzd receptors. Compared with normal gastric epithelium, upregulation of several Fzds was observed in gp130F/F gastric adenomas (Figs. 2A–C), supporting expression levels observed in human gastric cancer cells (Fig. 1A and B; Supplementary Fig. S1A–S1D). Expression of Wnt ligands and target genes also increased in gp130F/F gastric adenomas compared with nonadenoma gastric epithelium (Fig. 2A-C; Supplementary Table S2). To determine whether Fzd inhibition could also reduce the growth of antral gastric adenomas in vivo, we treated 8-week-old gp130F/F mice, which at this age have small antral gastric adenomas (Supplementary Fig. S2E), with OMP-18R5 twice a week for 30 days, following published protocols (Supplementary Fig. S3A; ref. 39). Gastric adenomas were significantly smaller and fewer in OMP-18R5–treated gp130F/F mice compared with vehicle control-treated mice (Fig. 2D–F), which was associated with a significant reduction in the expression of Wnt target genes and cell proliferation (PCNA IHC; Fig. 2G–J). As reported previously (39), no toxicity was observed in OMP-18R5–treated mice, which displayed consistent body weight, no signs of morbidity, and no reduction in proliferation of normal nonadenoma gastric epithelial cells for the duration of treatment (Supplementary Fig. S3B–S3D). These data strongly suggest Fzd receptors are rate-limiting for the growth of gastric adenomas in vivo, and in human gastric cancer cells in vitro. Given that Wnts and Fzds can be expressed by nonepithelial cells, we established gastric organoids from gp130F/F antral adenomas using defined culture conditions to determine whether the antigrowth effects observed in gp130F/F mice following OMP-18R5 treatment was systemic or cell intrinsic. gp130F/F gastric adenoma organoids treated with OMP-18R5 or IWP-2 displayed reduced viability (MTT assay) and growth compared with vehicle control-treated organoids (Fig. 2K–M). These data confirm that Wnt ligands and Fzd receptors are required cell intrinsically for the growth of gastric adenoma cells ex vivo.
Inhibition of Fzd receptors reduces cell-intrinsic Wnt signaling and gastric adenoma burden. A, qRT-PCR for Wnt ligands in gp130F/F adenomas compared with normal gastric epithelium (*, P < 0.05; mean ± SEM; n = 4 mice; Mann–Whitney). B, qRT-PCR for Fzd receptors in gp130F/F adenomas compared with normal gastric epithelium (*, P < 0.05; mean ± SEM; n = 4 mice; Mann–Whitney). C, qRT-PCR for Wnt target genes in gp130F/F adenomas compared to normal gastric epithelium (*, P < 0.05; mean ± SEM; n = 4 mice; Mann–Whitney). D, Whole mount images of 8- to 9-week-old gp130F/Fmice treated with control IgG or OMP-18R5 over the course of 30 days and harvested. Black and white arrows show gastric tumors. E, Weights of gastric adenomas from mice described in D (***, P < 0.001; mean ± SEM; n = 9 mice; Mann–Whitney). F, Quantification of gastric adenomas in mice described in D (***, P < 0.001; mean ± SEM; n = 9 mice; Mann–Whitney). G, qRT-PCR for Fzd receptors in mice described in D (**, P < 0.005; mean ± SEM; n = 9 mice; Mann–Whitney). H, qRT-PCR for Wnt target genes in mice described in D (**, P < 0.005, mean ± SEM, n = 9 mice, Mann–Whitney). I, IHC for PCNA on adenomas sections from mice described in D. Scale bars, 100 μm. J, Quantification of PCNA+ cells from adenomas sections described in I (*, P < 0.05; mean ± SEM; n = 4 mice; Mann–Whitney). K, Representative DIC images of gp130F/F adenoma-derived organoids treated with vehicle control (2.5% DMSO + IgG), IWP-2 (10 μmol/L), or OMP-18R5 (10 μg/mL) and cultured for 5 days. Green arrows, viable organoids; red arrows, dying/atrophic organoids. Scale bar, 200 μm. L, MTT viability assay performed on organoids described in K (*, P < 0.05; mean ± SEM; n = 3 biological replicates; Mann–Whitney). M, Measurement (diameter) of organoids described in K. Measurements were quantified in ImageJ (*, P < 0.05; mean ± SEM; n = 3 biological replicates; Mann–Whitney).
Inhibition of Fzd receptors reduces cell-intrinsic Wnt signaling and gastric adenoma burden. A, qRT-PCR for Wnt ligands in gp130F/F adenomas compared with normal gastric epithelium (*, P < 0.05; mean ± SEM; n = 4 mice; Mann–Whitney). B, qRT-PCR for Fzd receptors in gp130F/F adenomas compared with normal gastric epithelium (*, P < 0.05; mean ± SEM; n = 4 mice; Mann–Whitney). C, qRT-PCR for Wnt target genes in gp130F/F adenomas compared to normal gastric epithelium (*, P < 0.05; mean ± SEM; n = 4 mice; Mann–Whitney). D, Whole mount images of 8- to 9-week-old gp130F/Fmice treated with control IgG or OMP-18R5 over the course of 30 days and harvested. Black and white arrows show gastric tumors. E, Weights of gastric adenomas from mice described in D (***, P < 0.001; mean ± SEM; n = 9 mice; Mann–Whitney). F, Quantification of gastric adenomas in mice described in D (***, P < 0.001; mean ± SEM; n = 9 mice; Mann–Whitney). G, qRT-PCR for Fzd receptors in mice described in D (**, P < 0.005; mean ± SEM; n = 9 mice; Mann–Whitney). H, qRT-PCR for Wnt target genes in mice described in D (**, P < 0.005, mean ± SEM, n = 9 mice, Mann–Whitney). I, IHC for PCNA on adenomas sections from mice described in D. Scale bars, 100 μm. J, Quantification of PCNA+ cells from adenomas sections described in I (*, P < 0.05; mean ± SEM; n = 4 mice; Mann–Whitney). K, Representative DIC images of gp130F/F adenoma-derived organoids treated with vehicle control (2.5% DMSO + IgG), IWP-2 (10 μmol/L), or OMP-18R5 (10 μg/mL) and cultured for 5 days. Green arrows, viable organoids; red arrows, dying/atrophic organoids. Scale bar, 200 μm. L, MTT viability assay performed on organoids described in K (*, P < 0.05; mean ± SEM; n = 3 biological replicates; Mann–Whitney). M, Measurement (diameter) of organoids described in K. Measurements were quantified in ImageJ (*, P < 0.05; mean ± SEM; n = 3 biological replicates; Mann–Whitney).
Targeted FZD7 knockdown reduces gastric cancer colony formation
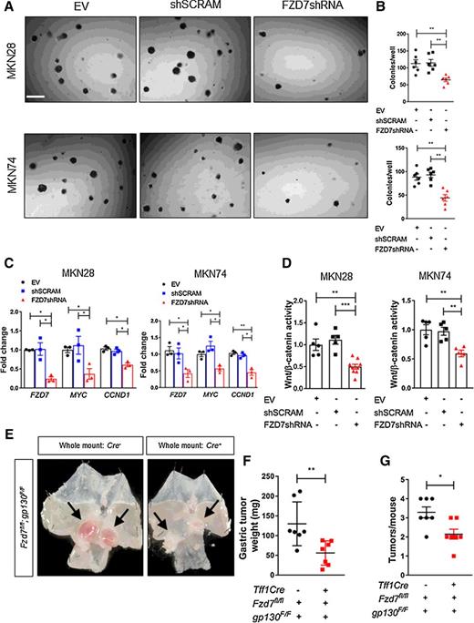
Inhibition of cell growth following OMP-18R5 treatment suggests that one of several Fzds targeted by OMP-18R5 (FZD1, 2, 5, 7, and 8) is responsible for transmitting Wnt signals to gastric cancer cells. Gene expression analysis narrows this down to FZD2 and/or FZD7, as FZD1, FZD5, and FZD8 are undetectable in these cell lines (Fig. 1A and B). We have previously shown that Fzd2 is unable to compensate for the loss of Fzd7 in the intestinal epithelium (20), which may indicate Fzd7 plays a predominant role in Wnt signal transmission in gastric tissue. Indeed, FZD7 is commonly upregulated in a variety of different cancer types, including gastric cancer, which is associated with poor clinical outcome (24, 42). To determine the specific requirement of FZD7 for the growth of human gastric cancer cells, we performed colony formation assays. Cells transfected with FZD7-targeted shRNA (shFZD7; ref. 16) had a marked decrease in colony growth, compared with scrambled shRNA (shSCRAM) or empty vector controls (Fig. 3A and B), associated with decreased Wnt signaling (Fig. 3C and D). These data suggest that Fzd7 is the predominant Wnt receptor transmitting oncogenic Wnt signaling in gastric cancer cells. Importantly, growth inhibition following FZD7-knockdown was rescued by cotransfection with a full-length FZD7 expression construct (33), demonstrating the specificity of the shRNA and FZD7-regulated growth in human gastric cancer cells (Supplementary Fig. S4A and S4B).
Targeted inhibition of Fzd7 reduces gastric cancer clonogenicity and adenoma burden. A, Representative DIC images of MKN28 and MKN74 cells transfected with empty vector (EV), scrambled (shSCRAM), or FZD7-specific shRNA (FZD7shRNA) and grown in agar. Scale bar, 200 μm. B, Quantification of cell colonies from experiment described in A (*, P < 0.05; mean ± SEM; n = 3 biological replicates; Mann–Whitney). Individual experiments were repeated twice. C, qRT-PCR for Wnt target genes on MKN28 and MKN74 cells transfected with empty vector (EV), scrambled (shSCRAM), or FZD7-specific shRNA (Fzd7shRNA; *, P < 0.05; mean ± SEM; n = 3 biological replicates; Mann–Whitney); D, TOPflash assay on MKN28 and MKN74 cells described in C (***, P < 0.001; mean ± SEM; n = 9 biological replicates; Mann–Whitney). Individual experiments were repeated three times. E, Representative images of tamoxifen-treated Tff1CreERT2/− (Cre−) or Tff1CreERT2/+ (Cre+) stomachs following Fzd7 deletion. Black arrows, gastric tumors. F, Weights of gastric adenomas per mouse described in E (**, P < 0.005; mean ± SEM; n = 7 mice; Mann–Whitney). G, Quantification of gastric adenomas per mouse described in E (**, P < 0.005; mean ± SEM; n = 7 mice; Mann–Whitney).
Targeted inhibition of Fzd7 reduces gastric cancer clonogenicity and adenoma burden. A, Representative DIC images of MKN28 and MKN74 cells transfected with empty vector (EV), scrambled (shSCRAM), or FZD7-specific shRNA (FZD7shRNA) and grown in agar. Scale bar, 200 μm. B, Quantification of cell colonies from experiment described in A (*, P < 0.05; mean ± SEM; n = 3 biological replicates; Mann–Whitney). Individual experiments were repeated twice. C, qRT-PCR for Wnt target genes on MKN28 and MKN74 cells transfected with empty vector (EV), scrambled (shSCRAM), or FZD7-specific shRNA (Fzd7shRNA; *, P < 0.05; mean ± SEM; n = 3 biological replicates; Mann–Whitney); D, TOPflash assay on MKN28 and MKN74 cells described in C (***, P < 0.001; mean ± SEM; n = 9 biological replicates; Mann–Whitney). Individual experiments were repeated three times. E, Representative images of tamoxifen-treated Tff1CreERT2/− (Cre−) or Tff1CreERT2/+ (Cre+) stomachs following Fzd7 deletion. Black arrows, gastric tumors. F, Weights of gastric adenomas per mouse described in E (**, P < 0.005; mean ± SEM; n = 7 mice; Mann–Whitney). G, Quantification of gastric adenomas per mouse described in E (**, P < 0.005; mean ± SEM; n = 7 mice; Mann–Whitney).
Conditional deletion of Fzd7 from gp130F/F gastric tumors reduces cell proliferation
To determine the functional requirement of Fzd7 for gastric adenoma growth in vivo, we conditionally deleted Fzd7 in the gastric adenomas of 8-week-old Tff1CreERT2/+;gp130F/F;Fzd7fl/fl mice (Cre+;gp130F/F;Fzd7fl/fl; Supplementary Fig. S4C), which allows robust recombination in these adenomas (25). Tamoxifen-injected Cre+;gp130F/F;Fzd7fl/fl mice developed significantly smaller and fewer antral gastric adenomas than their Cre-negative (Cre−;gp130F/F;Fzd7fl/fl) tamoxifen-treated littermates (Fig. 3E–G; Supplementary Fig. S4D), supporting our previous in vitro experiments demonstrating FZD7 inhibition is sufficient to block gastric adenoma growth (Fig. 3A–D).
Fzd7-deficient cells are retained in gastric tumors and fail to proliferate
The growth of gp130F/F gastric adenomas requires Stat3 (43). Therefore, we performed p-Stat3 IHC and Socs3 qRT-PCR, which identified no alterations in Stat3 activity and did not cause the reduced growth of gastric adenomas in Cre+;gp130F/F;Fzd7fl/fl mice (Figs. 4A and B). This identifies that Fzd7-mediated Wnt signaling is rate-limiting for Stat3-driven gastric adenomas, which have no Wnt-activating mutations. Deletion of Fzd7 in normal, nontransformed gastric epithelium causes repopulation with Fzd7-proficient cells (19). To monitor whether repopulation occurs in Cre+;gp130F/F;Fzd7fl/fl adenomas, we performed PCR for the recombined Fzd7 floxed allele (Fzd7Δ), which we have previously shown is lost during repopulation in the normal gastric epithelium following Fzd7 deletion (19). However, in gastric adenomas of Cre+;gp130F/F;Fzd7fl/fl mice 30 days post-tamoxifen, we detect robust recombination of the Fzd7Δ allele, demonstrating that Fzd7 deleted cells are retained in these adenomas (Fig. 4C). In support, the expression of Fzd7 and many Wnt pathway components and target genes remain low in these adenomas (Fig. 4D; Supplementary Fig. S4E; Supplementary Table S2). This suggests that the mechanism underlying smaller gastric adenomas following Fzd7 deletion is due to retention of Fzd7-deficient cells in the adenoma that are unable to respond to proliferative Wnt signals, and thus fail to proliferate (Fig. 4E). To investigate this further, we performed IHC on serial sections to detect recombined (β-gal+, Fzd7 deleted) cells and proliferating cells (PCNA+) in Cre+;gp130F/F;Fzd7fl/fl;LacZ mice and observed a marked colocalization of nonproliferative (PCNA−) cells with recombined cells (β-gal+; Fig. 4F).
Deletion of Fzd7 from gastric tumors decreases cell proliferation. A, IHC for p-Stat3 on adenoma sections from Fzd7fl/fl;gp130F/F mice (Cre− or Cre+) 30 days after tamoxifen treatment. Scale bars, 100 μm. B, qRT-PCR for Socs3 on gastric adenomas from mice described in A (*, P < 0.05; mean ±SEM; n = 4 mice; Mann–Whitney). C, Conventional PCR to detect recombination of Fzd7fl/fl allele (Fzd7Δ) in gastric adenomas from mice described in A. D, qRT-PCR for Wnt target genes in gastric adenomas from mice described in A (**, P < 0.005; mean ± SEM; n = 7 mice; Mann–Whitney). E, Quantification of PCNA+ cells from adenoma sections described in A (*, P < 0.05; mean ± SEM; n = 3 mice; Mann–Whitney). F, Representative IHC images for β-galactosidase (detecting allelic recombination) and PCNA (proliferation) on serial sections from Tff1Cre−;Fzd7fl/fl;gp130F/F;LacZ or Tff1Cre+;Fzd7fl/fl;gp130F/F;LacZ mice 30 days following tamoxifen. Note, yellow dashed lines demarcate areas of allelic recombination, which correspond to reduced proliferation and black dashed lines represent areas of nonrecombined cells. Scale bars, 100 μm.
Deletion of Fzd7 from gastric tumors decreases cell proliferation. A, IHC for p-Stat3 on adenoma sections from Fzd7fl/fl;gp130F/F mice (Cre− or Cre+) 30 days after tamoxifen treatment. Scale bars, 100 μm. B, qRT-PCR for Socs3 on gastric adenomas from mice described in A (*, P < 0.05; mean ±SEM; n = 4 mice; Mann–Whitney). C, Conventional PCR to detect recombination of Fzd7fl/fl allele (Fzd7Δ) in gastric adenomas from mice described in A. D, qRT-PCR for Wnt target genes in gastric adenomas from mice described in A (**, P < 0.005; mean ± SEM; n = 7 mice; Mann–Whitney). E, Quantification of PCNA+ cells from adenoma sections described in A (*, P < 0.05; mean ± SEM; n = 3 mice; Mann–Whitney). F, Representative IHC images for β-galactosidase (detecting allelic recombination) and PCNA (proliferation) on serial sections from Tff1Cre−;Fzd7fl/fl;gp130F/F;LacZ or Tff1Cre+;Fzd7fl/fl;gp130F/F;LacZ mice 30 days following tamoxifen. Note, yellow dashed lines demarcate areas of allelic recombination, which correspond to reduced proliferation and black dashed lines represent areas of nonrecombined cells. Scale bars, 100 μm.
To monitor cellular changes following Fzd7 deletion in Cre+;gp130F/F;Fzd7fl/fl mice, IHC for apoptosis (caspase-3) and differentiation (Muc5a and Gastrin) was performed (Supplementary Fig. S4F). Muc5a+ and Gastrin+ cells were increased following Fzd7 deletion in Cre+;gp130F/F;Fzd7fl/fl mice compared with Fzd7-proficient gastric adenomas (Cre−;gp130F/F;Fzd7fl/fl). This also suggests that gastric adenomas do not repopulate following Fzd7 deletion, as repopulation in the normal gastric epithelium following Fzd7 deletion is associated with reduced cell differentiation (19). No change in the frequency of caspase-3+ cells was observed (Supplementary Fig. S4D), indicating that deletion of Fzd7 from adenoma cells does not trigger apoptosis.
Cell-intrinsic Wnt signaling via Fzd7 is required for Wnt-driven gastric adenomas
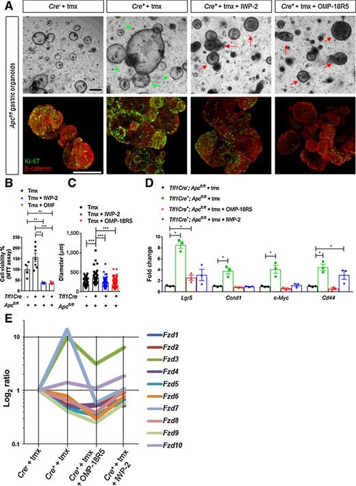
The gp130F/F mice and MKN45 gastric cancer cells are wild-type for APC, and have no known Wnt-activating mutations, suggesting that targeting Fzd7 may be effective in gastric adenomas and gastric cancer cells without mutations to the Wnt pathway. However, some of the gastric cancer cell lines that responded to Fzd therapy (MKN28 and MKN74) have mutant APC (https://portals.broadinstitute.org/ccle), suggesting that Fzd therapies can be effective in gastric adenomas with and without mutant APC. In silico analysis of gastric cancer patient datasets identify mutations in several genes that regulate Wnt signaling, demonstrating that this pathway is aberrantly activated in gastric cancer (Supplementary Fig. S5A). To functionally investigate this, gastric organoids established from Tff1CreERT2/+;Apcfl/fl (Cre+;Apcfl/fl) mice were treated with tamoxifen, to truncate Apc, and showed significant increase in growth and proliferation (Fig. 5A), which was confirmed by Ki-67 staining and increased cell viability (MTT assay; Fig. 5A-C). A concordant increase in Wnt target gene expression was observed in hyperproliferative Apc-mutant organoids (Fig. 5D). Treatment of Apc-mutant organoids with IWP-2 or OMP-18R5 prevented upregulation of the Wnt pathway and blocked organoid proliferation (Fig. 5A–D), demonstrating that cell-intrinsic Wnt secretion and Fzd receptors are required for gastric cells to activate Wnt signaling and regulate growth, even after mutation of Apc (Fig. 5A–D).
Wnt/Fzd inhibition reduces Apc-mutant gastric organoid proliferation. A, Representative DIC and immunofluorescence images of Tff1Cre;Apcfl/fl organoids treated for 24 hours with tamoxifen (tmx; 100 nmol/L), IWP-2 (10 μmol/L), or OMP-18R5 (10 μg/mL). Green arrows, hyperproliferative organoids; red arrows, growth-constrained organoids. Scale bars, 200 μm. B, MTT viability assay performed on organoid cultures described in A (***, P < 0.001; mean ± SEM; n = 3 biological replicates; Mann–Whitney). Individual experiments were repeated twice. C, Measurement of organoid size (μm) from cultures described in A (***, P < 0.001; mean ± SEM; n = 3 biological replicates; Mann–Whitney). D, qRT-PCR for Wnt target genes on organoid cultures described in A (*, P < 0.05; mean ± SEM; n = 3 biological replicates; Mann–Whitney). E, qRT-PCR for Fzd receptors on organoid cultures described in A. Expression of Fzd shown as log2 ratio.
Wnt/Fzd inhibition reduces Apc-mutant gastric organoid proliferation. A, Representative DIC and immunofluorescence images of Tff1Cre;Apcfl/fl organoids treated for 24 hours with tamoxifen (tmx; 100 nmol/L), IWP-2 (10 μmol/L), or OMP-18R5 (10 μg/mL). Green arrows, hyperproliferative organoids; red arrows, growth-constrained organoids. Scale bars, 200 μm. B, MTT viability assay performed on organoid cultures described in A (***, P < 0.001; mean ± SEM; n = 3 biological replicates; Mann–Whitney). Individual experiments were repeated twice. C, Measurement of organoid size (μm) from cultures described in A (***, P < 0.001; mean ± SEM; n = 3 biological replicates; Mann–Whitney). D, qRT-PCR for Wnt target genes on organoid cultures described in A (*, P < 0.05; mean ± SEM; n = 3 biological replicates; Mann–Whitney). E, qRT-PCR for Fzd receptors on organoid cultures described in A. Expression of Fzd shown as log2 ratio.
Fzd7 expression was increased in Apc-mutant gastric organoids and subsequently downregulated in IWP-2 or OMP-18R5–treated organoids (Fig. 5E); therefore, we examined whether Fzd7 is responsible for transmitting Wnt signaling in Apc-mutant gastric adenoma cells in vivo. Thirty days following tamoxifen, Cre+;Apcfl/fl mice developed multiple, large intestinal-type gastric adenomas with extensive hyperplasia in the antral stomach (Fig. 6A and B), which were not observed in tamoxifen-treated Cre−;Apcfl/fl mice (Fig. 6A). Remarkably, corecombination of Apc and Fzd7 alleles in Cre+;Apcfl/fl;Fzd7fl/fl mice inhibited the ability of Apc-mutant cells to develop antral adenomas (Fig. 6A and B). Gastric adenomas of Cre+;Apcfl/fl;Fzd7fl/fl mice had significantly less PCNA+ cells compared with Cre+;Apcfl/fl mice (Fig. 6A and C). In common with gp130F/F tumors, deletion of Fzd7 in Apc-deficient gastric adenomas also results in retention of Fzd7-deficient cells as monitored by expression of the Fzd7Δ allele (Fig. 6D).
Deletion of Fzd7 rescues gastric adenoma formation following Apc truncation. A, Representative whole mount and IHC (PCNA) on wild-type (Tff1Cre−;Apcfl/fl), Apc-mutant (Tff1Cre+;Apcfl/fl), and Apc/Fzd7-mutant mice (Tff1Cre+;Apcfl/fl;Fzd7fl/fl) 30 days following tamoxifen. Black arrows indicate gastric adenomas in top panels. Scale bars, 100 μm. B, Weights of gastric adenomas from harvested mice described in A (**, P < 0.005; mean ± SEM; n = 7 mice; Mann–Whitney). C, Quantification of PCNA+ cells in adenoma sections from mice described in A (***, P < 0.001; mean ± SEM; n = 3 mice; Mann–Whitney). D, Conventional PCR for recombined Fzd7 (Fzd7Δ) and Apc (ApcΔ) alleles in mice described in A. E, qRT-PCR for Wnt target genes on tamoxifen-treated mice described in A (**, P < 0.005; mean ± SEM; n = 4 mice; Mann–Whitney).
Deletion of Fzd7 rescues gastric adenoma formation following Apc truncation. A, Representative whole mount and IHC (PCNA) on wild-type (Tff1Cre−;Apcfl/fl), Apc-mutant (Tff1Cre+;Apcfl/fl), and Apc/Fzd7-mutant mice (Tff1Cre+;Apcfl/fl;Fzd7fl/fl) 30 days following tamoxifen. Black arrows indicate gastric adenomas in top panels. Scale bars, 100 μm. B, Weights of gastric adenomas from harvested mice described in A (**, P < 0.005; mean ± SEM; n = 7 mice; Mann–Whitney). C, Quantification of PCNA+ cells in adenoma sections from mice described in A (***, P < 0.001; mean ± SEM; n = 3 mice; Mann–Whitney). D, Conventional PCR for recombined Fzd7 (Fzd7Δ) and Apc (ApcΔ) alleles in mice described in A. E, qRT-PCR for Wnt target genes on tamoxifen-treated mice described in A (**, P < 0.005; mean ± SEM; n = 4 mice; Mann–Whitney).
As expected, Wnt signaling is increased in gastric adenomas of Cre+;Apcfl/fl mice; however, Wnt signaling is not elevated in the nonadenoma antral epithelium of Cre+;Apcfl/fl;Fzd7fl/fl mice (Fig. 6E). This is supported by IHC for the surrogate markers of active Wnt signaling, β-catenin, and Myc (Supplementary Fig. S6A). IHC revealed a decrease in Muc5a+ and Gastrin+ cells following Apc mutation (Supplementary Fig. S6B), while tamoxifen-treated Cre+;Apcfl/fl;Fzd7fl/fl mice displayed a modest restoration of mucus-secreting and gastrin-producing cells, similar to that observed in Cre+;gp130F/F;Fzd7fl/fl mice (Supplementary Fig. S4D). Collectively, these data demonstrate that Apc-mutant gastric phenotypes require functional Fzd7.
Fzd7-dependent Myc expression is required for the growth of gastric adenomas
The transcription factor c-Myc is a well-characterized β-catenin/TCF target gene in the gastrointestinal tract as c-Myc is required for all intestinal tumor phenotypes following Apc-mediated activation of Wnt signaling (35). Myc is upregulated in our gastric adenoma mouse models and human gastric cancer cell lines, and inhibition of Fzd7 prevents this upregulation (Figs. 2H, 3C, 4D, 5D, and 6E). Conditional deletion of c-Myc in Tff1CreERT2/+;Apcfl/fl;c-Mycfl/fl (Cre+;Apcfl/fl;Mycfl/fl) mice showed complete absence of antral adenoma formation and Wnt activation compared with Cre+;Apcfl/fl mice (Supplementary Fig. S7), indicating Fzd7-dependent expression of Myc is required for the growth of Apc-mutant gastric adenomas.
To determine whether elevated levels of MYC can rescue gastric cancer cell growth suppression following FZD7 knockdown, gastric cancer cells were cotransfected with FZD7shRNA and MSCV-MYC expression plasmids and grown as colonies in soft agar for 2 weeks. Compared with control (empty vector)-transfected cells, cotransfected cells (FZD7shRNA and MSCV-MYC) showed no difference in the number of colonies formed (Supplementary Fig. S7G–S7I), which suggests that overexpression of MYC is able to rescue the growth-suppressive effects of FZD7 knockdown in gastric cancer cells.
Discussion
Expression of Fzd receptors is deregulated in several cancers, including gastric cancer (4, 21 42). Here, we show for the first time that Fzd receptors are rate-limiting for the growth of gastric adenomas in vivo. We further elucidate that Fzd7 is the predominant Wnt receptor transmitting cell-intrinsic Wnt signals in human gastric cancer cells.
In vitro studies have shown that targeted inhibition of Fzd is sufficient to block growth of gastric cancer cells (24, 44). However, it is well documented that in vitro studies do not fully recapitulate the complex cellular and molecular interactions present in tumors (45). Here, we demonstrate that gastric adenomas require Fzd7 for optimal growth using genetic and pharmacologic strategies in two independent mouse models. Our findings support our previous work (39) demonstrating that targeting multiple Fzd receptors blocks the growth of several different cancers, which we now extend to gastric cancer. Using ex vivo adenoma-derived organoids, we demonstrate these antigrowth effects are cell intrinsic as OMP-18R5 blocks the growth of gastric adenoma-derived organoids in the absence of immune or stromal cells.
As previously observed in the normal gastric epithelium (19), genetic inhibition of Fzd7 in gastric adenomas induces upregulation of other Fzd genes (Supplementary Table S2); however, these are insufficient to compensate and promote gastric adenoma growth. This suggests that specific targeting of Fzd7 is an attractive therapeutic strategy for the treatment of gastric cancer.
Deletion of Fzd7 in the normal gastric epithelium triggers repopulation (19), which could be a possible explanation for why Fzd7-deficient gastric adenomas are smaller. Epithelial repopulation is an effective tissue mechanism that helps the gastric epithelium to survive the harsh conditions of the stomach. Here, we show that repopulation is not preserved in gastric adenomas, which contain aberrant cell signaling and tissue architecture, and therefore Fzd7-deficient cells remain in the adenoma but are unable to respond to Wnt signals and thus do not proliferate.
One feature of inflammation-associated tumors in the gastrointestinal tract is phosphorylated Stat3 (p-Stat3), which regulates many cancer hallmarks (43). Gastric adenomas in gp130FF mice do not harbor any Wnt-activating mutations (41); however, they display high levels of Wnt signaling. Stat-3 has been shown to activate Wnt signaling, which would allow pathway activation in the absence of Wnt mutations in gp130FF adenomas (46, 47). Indeed, Wnt and gp130/Stat3 signaling operate in parallel during gastric tumorigenesis as active p-Stat3 levels remain high in Fzd7-deleted adenomas, demonstrating that Wnt/Fzd7 signaling is rate-limiting for Stat3-driven gastric adenomas. Similarly, mTORC1 signaling is also rate-limiting for gp130FF adenoma growth independent of Stat3 (41).
Recent large-scale sequencing of human gastric tumors has identified environmental and genetic factors associated with increased pathology, which include aberrant Wnt signaling (48–50). Importantly, these genomic studies are yet to be validated with functional interrogation in vivo, which are essential to understand the therapeutic potential of targeting Wnt signaling in gastric cancer (21). We and others have demonstrated that Fzd7 inhibition is sufficient to block Wnt signaling in cells with mutant APC (17, 51). Interestingly, approximately 37% of APC-mutant gastric tumors are mutant for RNF43 (regulates Fzd on the cell surface; ref. 12), demonstrating that Fzd is deregulated in a subset of APC-mutant gastric tumors (http://www.cbioportal.org/). Interestingly, RNF43 and APC mutations are mutually exclusive in colon tumors, suggesting that colorectal cancer and gastric cancer cells preferentially select different Wnt mutations that confer optimal or “just-right” levels of Wnt signaling required for tumor growth (52, 53).
Furthermore, we have shown that Myc is required for the gastric adenoma phenotypes associated with Apc mutation. These findings are reminiscent of the role played by Myc in the intestinal epithelium following Apc mutation (35), and thus place the Wnt/Fzd7/Myc signaling axis as an attractive therapeutic target for gastric cancer. Encouragingly, next-generation bromodomain (BET) inhibitors are effective in killing patient-derived gastric cancer cells (54). Importantly, this provides justification for testing a combination of BET and Wnt inhibitors in gastric cancer, which we have previously shown is effective at blocking the growth of human colon cancer cells (55).
New-generation PORCN inhibitors are in clinical trials for solid tumors, which our results show may be effective in gastric cancer; however, these target the secretion of all Wnt ligands. Collectively, we demonstrate that targeted inhibition of Wnt receptors, specifically Fzd7, is rate-limiting for the growth of gastric adenomas with and without Apc mutations. This provides a broad scope for the application of this therapeutic strategy for the treatment of gastric cancer, with potentially fewer side effects than targeting all Wnt secretion with PORCN inhibitors, and will directly inform clinical trials to treat patients with gastric cancer with OMP-18R5 (vantictumab), which only targets 5 out of the 10 Fzd family.
Disclosure of Potential Conflicts of Interest
No potential conflicts of interest were disclosed.
Authors' Contributions
Conception and design: D.J. Flanagan, T.J. Phesse, E. Vincan
Development of methodology: D.J. Flanagan, N. Barker, M. Ernst, H. Clevers, T.J. Phesse, E. Vincan
Acquisition of data (provided animals, acquired and managed patients, provided facilities, etc.): D.J. Flanagan, N. Barker, V.S. Meniel, S. Koushyar, C.R. Austin, M. Ernst, H.B. Pearson, A. Boussioutas, T.J. Phesse, E. Vincan
Analysis and interpretation of data (e.g., statistical analysis, biostatistics, computational analysis): D.J. Flanagan, E.A. Mason, C.R. Austin, M. Ernst, T.J. Phesse, E. Vincan
Writing, review, and/or revision of the manuscript: D.J. Flanagan, A. Gurney, H.B. Pearson, A. Boussioutas, H. Clevers, T.J. Phesse, E. Vincan
Administrative, technical, or material support (i.e., reporting or organizing data, constructing databases): D.J. Flanagan, N.S. Di Costanzo, M. Ernst, A. Boussioutas, T.J. Phesse, E. Vincan
Study supervision: T.J. Phesse, E. Vincan
Acknowledgments
We thank Damian Neate and Jean Moselen for technical assistance. We also thank John Mariadason, Cameron Nowell, Christine Wells, Trevelyan Menheniott, Matthias Ernst, Stefen Glaser, and Andy Giraud for gifting cell lines, plasmids, mutant mice, microscopy assistance, and critical discussion. Funding is gratefully acknowledged from the following: National Health and Medical Research Council of Australia (NHMRC, 566679, and APP1099302 awarded to E. Vincan, T.J. Phesse, and N. Barker), Melbourne Health project grants (605030 and PG-002 awarded to E. Vincan, T.J. Phesse, N. Barker and H. Clevers), Medical Research Council (MR/R026424/1 to T.J. Phesse), and Early career researcher grant (GIA-033 awarded to D.J. Flanagan), Cancer Council of Victoria project grants (CCV, APP1020716 awarded to E. Vincan, T.J. Phesse, and N. Barker), CCV Fellowship awarded to D.J. Flanagan and Cardiff University/CMU Research Fellowship awarded to T.J. Phesse.
The costs of publication of this article were defrayed in part by the payment of page charges. This article must therefore be hereby marked advertisement in accordance with 18 U.S.C. Section 1734 solely to indicate this fact.





