Abstract
Genome-wide association studies have identified 40 ovarian cancer risk loci. However, the mechanisms underlying these associations remain elusive. In this study, we conducted a two-pronged approach to identify candidate causal SNPs and assess underlying biological mechanisms at chromosome 9p22.2, the first and most statistically significant associated locus for ovarian cancer susceptibility. Three transcriptional regulatory elements with allele-specific effects and a scaffold/matrix attachment region were characterized and, through physical DNA interactions, BNC2 was established as the most likely target gene. We determined the consensus binding sequence for BNC2 in vitro, verified its enrichment in BNC2 ChIP-seq regions, and validated a set of its downstream target genes. Fine-mapping by dense regional genotyping in over 15,000 ovarian cancer cases and 30,000 controls identified SNPs in the scaffold/matrix attachment region as among the most likely causal variants. This study reveals a comprehensive regulatory landscape at 9p22.2 and proposes a likely mechanism of susceptibility to ovarian cancer.
Mapping the 9p22.2 ovarian cancer risk locus identifies BNC2 as an ovarian cancer risk gene.
See related commentary by Choi and Brown, p. 439
Introduction
Epithelial ovarian cancer (EOC) is a poorly understood disease often diagnosed at late stages and with low 5-year survival rates. Although it used to be widely acknowledged that the ovarian surface epithelium (OSE) was the likely tissue of origin of EOC, recent evidence supports the notion that the epithelial lining of the fallopian tube and benign endometriosis contribute to the origin of invasive EOCs. Invasive EOCs may also originate from ectopic Müllerian tissue due to endosalpingiosis. The diverse cellular origins of EOC subtypes, in part, underlie the heterogeneity that characterizes ovarian cancer.
Less than half of all familial ovarian cancer cases and less than 15% of high-grade serous EOC are due to highly penetrant pathogenic alleles of genes such as BRCA1 and BRCA2. However, exhaustive family-based linkage studies have not identified additional highly penetrant EOC susceptibility genes (1). The excess familial risk of EOC may be explained, at least in part, by common variants with low to moderate penetrance. Genome-wide association studies (GWAS) have identified approximately 40 common variant loci associated with risk of EOC (2–13). Delineation of the mechanisms and likely causal variants at GWAS-identified loci may reveal novel chemoprevention and therapeutic strategies.
To evaluate the mechanisms by which single-nucleotide polymorphisms (SNP) may contribute to EOC, we conducted a functional dissection at the 9p22.2 locus, the first ovarian cancer risk locus identified through GWAS of European ancestry women (2). The SNP most significantly associated with high-grade serous EOC risk was rs3814113, which is located 44 kb centromeric and 220 kb telomeric to the BNC2 and CNTLN transcription start sites (TSS), respectively (2). The minor allele (C; MAF = 0.323) was associated with reduced risk of high-grade serous EOC (combined data OR = 0.82; 95% CI = 0.79–0.86; P = 2.5 × 10−17).
Materials and Methods
Cell lines
We used two immortalized normal OSE cell lines, iOSE4 and iOSE11 (14), and three immortalized normal fallopian tube surface epithelial cells (iFTSEC33, iFTSEC246, and iFTSEC283), a normal epithelial ovarian cell line, iOSE4CMYC, immortalized with hTERT and transformed with MYC (15), and HEK293FT cells. Cell line aliquots were tested for Mycoplasma (PCR-based method) and authenticated using short tandem repeat analysis before being used for experiments, which were conducted before 20 passages after thawing.
FAIRE-seq and ChIP-seq for histone modifications
Formaldehyde-assisted isolation of regulatory elements followed by sequencing (FAIRE-seq) and chromatin immunoprecipitation followed by sequencing (ChIP-seq) for histone H3 lysine 27 acetylation (H3K27Ac) and histone H3 lysine 4 monomethylation (H3K4me1) were performed in iOSE4, iOSE11, iFTSEC33, iFTSEC246, and iFTSEC283 (GSE68104; ref. 16).
Enhancer scanning
We used an optimized method to identify genomic regions with enhancer activity (17). Genomic tiles of approximately 2 kb were generated by PCR using bacterial artificial chromosome (BAC) clone RPCI-11-185E1 (Empire Genomics) as the template and cloned in forward and reverse orientations upstream in the firefly luciferase reporter vector designed to test for enhancer activity (17). Primers can be found in Supplementary Table 1. Transfections included a plasmid expressing Renilla sp. luciferase as internal control and every tile was tested in two independent experiments. Tiles with significantly (two-tailed t test; P < 0.05) higher luciferase counts than the control tile (TC) were tested for allele-specific effects. For allele-specific luciferase assays, tiles with the effect allele were considered significant if the luciferase counts were significantly higher or lower (P < 0.05) in at least one independent experiment than the tile with the reference allele.
Electrophoretic mobility shift assays
Nuclear extracts were obtained from iOSE4CMYC cells at 70%–90% confluence and electrophoretic mobility shift assays (EMSA) were run as described previously (18).
Nuclear scaffold extraction
A lithium-based nuclear scaffold extraction was performed as described previously (19). Scaffold and genomic DNAs were quantified by qPCR using primers for Region 11, the ApoB S/MAR and the ApoB Neg regions (Supplementary Table S1). Samples were run using SYBR Green Spectrum on Applied Biosystems 7900 HT Real-Time PCR System. Enrichment was calculated by dividing the quantity of the scaffold DNA by the quantity of the digested genomic DNA. A Z-score for the region 11 and ApoB S/MAR was calculated as described previously [ref. 19; Z score = (average of S/MAR – average of ApoB Neg)/SD of ApoB Neg]. A Z-score > 8 indicates a site positive for scaffold binding (19). Each experiment includes three technical replicates.
Chromosome conformation capture
Chromosome conformation capture (3C) libraries were prepared as described previously (20). qPCR was performed by using Taq Polymerase PCR Kit (Qiagen) and Syto9 (Life Technologies). Samples were run using FAM Spectrum on an Applied Biosystems 7900 HT Fast Real-Time PCR System. EcoR1-digested BACs (RPCI-11-185E1 Empire Genomics, RPCI-11-179K24 Life Technologies, RPCI-11-106G11, Life Technologies) for the region were used for the standard curve. Interactions were calculated as a percentage of a restriction site directly adjacent to the bait restriction site. Sites with a significantly higher frequency of interaction than the site adjacent to the anchor were considered significant (P < 0.05; two-tailed t test). 3C was performed in two independent experiments and three technical replicates each.
Protein binding microarray
Fragments containing cDNAs of each of the zinc finger pairs were PCR amplified from a plasmid containing BNC2 cDNA (a gift from Dr. Philippe Djian, Centre National de la Recherche Scientifique, Université Paris Descartes, Paris, France) using primers containing Gateway recombination sites (Supplementary Table S1). PCR products were cloned into pDONR221 using the BP recombination kit and transferred to pDEST15 as a fusion to glutathione-S-transferase (GST) using LR recombination kit (Invitrogen). Purified GST-ZFs were eluted from beads with 50 mmol/L reduced glutathione and 0.5 μg of each GST-ZF protein construct were applied individually to two differently designed arrays designated ME and HK as described previously (21, 22). ZFs typically bind to degenerate motifs and have the potential to have more than one recognition sequence (21). Each DNA probe sequence is given an E-score, which is similar to the area under the ROC curve statistical metric and an E-score above 0.45 was considered significant.
ChIP/ChIP-seq for BNC2
ChIPs were performed as described previously (23) using a validated BNC2 antibody (Sigma Atlas; see Supplementary Data). Real-time qPCR was performed using SYBR Green chemistry with primers at the −2184, −914, and −582 positions relative to the TSS (Supplementary Table S1) in an Applied Biosystems 7900HT Fast Real-Time PCR System. ChIP for each cell line was performed in four biological replicates. Overrepresentation test (release 20170413) was conducted with PANTHER version 11.1 released 2016-10-24 using all genes in Homo sapiens database as a reference list and a Bonferroni correction for multiple testing. The uploaded list contained 965 genes, of which, 839 were mapped to GO-Slim.
For BNC2 ChIP-seq, four individual ChIP samples were pooled for each cell line (iOSE11 and iFTSEC283) in two biological replicates. Immunoprecipitated DNA was used to generate a sequencing library using the NuGEN Ovation Ultralow Library System with indexed adapters (NuGEN, Inc.). The library was PCR amplified and size-selected using AxyPrep Fragment Select beads (Corning Life Sciences – Axygen Inc.). Each enriched DNA library was then sequenced on an Illumina HiScan SQ sequencer to generate 20–30 million 100-base paired-end reads. The raw sequence data were demultiplexed using the Illumina CASAVA 1.8.2 software (Illumina, Inc.) and binding sites were identified using the MACS2 software (24) using input DNA as a control. See Supplementary Data for further details.
NanoString
pNTAP-BNC2 (or the empty vector) was transfected with Fugene 6 into HEK293FT cells at 70% confluence. Cells were harvested after 24 hours, RNA was isolated using TRIzol RNA Isolation (Life Technologies), and cleaned using Qiagen RNeasy Mini Kit (Qiagen). The three biological replicates for HEK293FT cells with the empty vector or overexpressed BNC2 were applied to a NanoString platform containing probes for 87 genes and 10 reference genes (Supplementary Table S2) used to normalize the data in the NanoString nSolver Analysis Software v 1.1. These genes had a %CV < 50. Genes were considered to be differentially expressed if P < 0.05 (two-tailed t test).
Fine-mapping association analyses
To refine the observed signal at rs3814113 (2), fine-mapping was conducted using a customized Illumina iSelect genotyping array (iCOGS). SNPs were selected on the basis of data from 1000 Genomes Project (1000GP; ref. 25) CEU (April 2010), and Hapmap III within a 1 Mb interval of rs3814113 (chr9: 16407967–17407967; ref. 26). We included tagging SNPs (r2 > 0.1) with a minor allele called at least twice in the 1000GP and additional SNPs tagging remaining variation in the interval (r2 > 0.9), requiring Illumina Design score > 0.8.
The iCOGS array was used to genotype cases and controls from constituent studies of the Ovarian Cancer Association Consortium as described previously (6), supplementing with data from three independent ovarian cancer GWAS. In iCOGS, we excluded samples if they were not of European ancestry, had a genotyping call rate of < 95%, showed low or high heterozygosity, were not female or had ambiguous sex, or were duplicates (cryptic or intended). SNPs were excluded if they were monomorphic, had a call rate of <95%, showed evidence of deviation from Hardy–Weinberg equilibrium in controls, or had low concordance between duplicate pairs (6). For two of the GWAS (from Mayo Clinic and the United Kingdom), we also excluded rare SNPs (MAF < 1% or allele count < 5, respectively). The final dataset comprised 11,069 cases and 21,722 controls from iCOGS ('OCAC-iCOGS'), 2,165 cases and 2,564 controls from a GWAS from North America (27), 1,762 cases and 6,118 controls from a United Kingdom–based GWAS (2), and 441 cases and 441 controls from the Mayo Clinic (Rochester, MN). All subjects included in this analysis provided written informed consent as well as data and blood samples in accordance to ethical guidelines under protocols approved by institutional review boards of their respective study sites. Overall, 43 studies from 11 countries provided data on 15,437 women diagnosed with invasive EOC, 9,627 of whom were diagnosed with serous EOC, and 30,845 controls from the general population.
We imputed variants separately for the OCAC-iCOGS and each GWAS from 1000GP data using the v3 April 2012 release as the reference panel using the IMPUTE2 software (28) without prephasing. The final dataset comprised genotypes for 4,234 SNPs, of which, 2,418 had been directly genotyped.
We evaluated the association between genotype and disease using logistic regression by estimating the associations with each additional copy of the minor allele (log-additive models). The analysis was adjusted for study and population substructure by including the eigenvectors of the first five European-specific principal components as covariates in the model. We used the same approach to evaluate SNP associations with serous ovarian cancer after excluding all cases with any other or unknown tumor subtype. For imputed SNPs, we used expected dosages in the logistic regression model to estimate SNP effect sizes and P values. We carried out analyses separately for OCAC-iCOGS and each GWAS and pooled data thereafter using a fixed-effects meta-analysis; thus, all results are based on the combined data. We also performed analyses adjusted for rs3814113 to evaluate evidence of independent signals.
Results
Overview of study design
Here, we utilized two independent approaches to identify a list of candidate causal SNPs (Fig. 1). First, we conducted a comprehensive analysis to identify functional SNPs in linkage disequilibrium (LD, r2 > 0.3) with rs3814113 with no prior assumption about their individual association to risk. Because all resided in noncoding regions, we hypothesized that SNP alleles determine the activity of regulatory elements in enhancers and promoter regions active in OSE and fallopian tube surface epithelial cells (FTSEC; ref. 29). Second, we performed fine-mapping association analyses by densely genotyping over 15,000 ovarian cancer cases and 30,000 controls to identify a credible set of causal SNPs guide by association data. These parallel approaches identified the SNPs most likely to be causal to ovarian cancer risk at the 9p22 locus.
Rules guiding SNP selection and prioritization of causal SNPs at the 9q22 locus using a two-pronged strategy. Functional dissection guided by LD with the most significantly associated risk SNP (left flowchart) identified five SNPs in three regulatory elements, an enhancer to BNC2, the BNC2 promoter, and a Substrate/Matrix attachment region (S/MAR). Analysis guided by fine mapping data (right flowchart) points to the S/MAR as the region with the SNPs most highly associated with risk (bold red), which was also identified in the functional analysis. Conditional analysis (adjusted for rs3814113; green font) revealed independent signals at the locus. Song et al., ref. 2.
Rules guiding SNP selection and prioritization of causal SNPs at the 9q22 locus using a two-pronged strategy. Functional dissection guided by LD with the most significantly associated risk SNP (left flowchart) identified five SNPs in three regulatory elements, an enhancer to BNC2, the BNC2 promoter, and a Substrate/Matrix attachment region (S/MAR). Analysis guided by fine mapping data (right flowchart) points to the S/MAR as the region with the SNPs most highly associated with risk (bold red), which was also identified in the functional analysis. Conditional analysis (adjusted for rs3814113; green font) revealed independent signals at the locus. Song et al., ref. 2.
Candidate causal SNP set for functional analysis
A total of 134 SNPs were chosen for functional analysis, based on their LD (r2 ≥ 0.3) with rs3814113 in European 1000GP data (v3 April 2012 release). They are distributed over an 82-kb region ranging from the first intron of BNC2 to approximately 44 kb centromeric to its transcription start site (TSS; Fig. 2A; Supplementary Table S3).
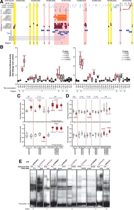
Candidate functional SNPs overlapping with regions of regulatory activity in ovarian cells. A, Within the region of the 9p22 locus containing linked SNPs, 12 regions contain FAIRE peaks (gray bars), H3K27Ac peaks (orange bars), and/or H3K4Me1 peaks (maroon bars) in iOSE and iFTSEC cells. Some regulatory regions do not overlap with candidate SNPs (yellow highlight). Regions highlighted in red overlap with candidate functional SNPs (thin blue bars). Numbered blue bars represent the location of 2 kb tiles cloned into luciferase reporter vectors. B, Box and whisker plots showing the luciferase activity from duplicate experiments with eight biological replicates of each tile in both orientations. Asterisks denote tiles exhibiting significant transcription activity compared with a control tile located in a genomic region inactive in ovarian cells as judged by features in the figure. Tiles moving forward in the functional assays are colored red. C and D, Luciferase assays reveal significant allele-specific differences in transcription activation for rs62541878, rs62541920, rs12379183, rs1092647, rs10810657, rs12350739, and rs77507622, as indicated by red boxes and asterisks in forward (C) or reverse orientation (D). Reference and effect allele tiles are shown in blue and red fonts, respectively. E, EMSA showing allele-specific differences in mobility between the reference and effect alleles. SNPs in regions 7 (rs12379183 and rs6251920) and 8 (rs12350739 and rs77507622) display differences in complex formation between the reference and effect alleles. SNPs with allele-specific differences are indicated by red text.
Candidate functional SNPs overlapping with regions of regulatory activity in ovarian cells. A, Within the region of the 9p22 locus containing linked SNPs, 12 regions contain FAIRE peaks (gray bars), H3K27Ac peaks (orange bars), and/or H3K4Me1 peaks (maroon bars) in iOSE and iFTSEC cells. Some regulatory regions do not overlap with candidate SNPs (yellow highlight). Regions highlighted in red overlap with candidate functional SNPs (thin blue bars). Numbered blue bars represent the location of 2 kb tiles cloned into luciferase reporter vectors. B, Box and whisker plots showing the luciferase activity from duplicate experiments with eight biological replicates of each tile in both orientations. Asterisks denote tiles exhibiting significant transcription activity compared with a control tile located in a genomic region inactive in ovarian cells as judged by features in the figure. Tiles moving forward in the functional assays are colored red. C and D, Luciferase assays reveal significant allele-specific differences in transcription activation for rs62541878, rs62541920, rs12379183, rs1092647, rs10810657, rs12350739, and rs77507622, as indicated by red boxes and asterisks in forward (C) or reverse orientation (D). Reference and effect allele tiles are shown in blue and red fonts, respectively. E, EMSA showing allele-specific differences in mobility between the reference and effect alleles. SNPs in regions 7 (rs12379183 and rs6251920) and 8 (rs12350739 and rs77507622) display differences in complex formation between the reference and effect alleles. SNPs with allele-specific differences are indicated by red text.
Because all SNPs in the candidate functional set are in noncoding regions, several independent assays were used to identify transcriptional regulatory elements. First we analyzed data from FAIRE-seq, and ChIP-seq for H3K27Ac and H3K4Me1. FAIRE-seq reveals regions of open chromatin while H3K27Ac or H3K4Me1 are markers for active chromatin and enhancers, respectively. The chromatin landscape profiles (Fig. 2A) were derived from iOSE and iFTSEC cells (16).
Analysis of FAIRE- and ChIP-seq data identified 12 regions with evidence of enhancer activity in at least one cell line (Fig. 2A). Twenty-two candidate causal SNPs (Table 1) are located within five regions containing FAIRE- or ChIP-seq features, suggesting that these SNPs might have a functional impact (Fig. 2A). The relatively lenient threshold for LD and criteria to consider a region as a putative enhancer was designed to favor sensitivity at the initial stage of analysis (with high specificity being achieved by the integration of the two approaches).
Twenty-two SNPs correlated with rs3814113 overlap with areas of regulatory activity
| Region . | chr9 Coordinates tile . | SNP Name . | Effect allele . | Reference allele . | R2 . | MAF . | P value in Song et al. (2) . |
|---|---|---|---|---|---|---|---|
| 1 | 16,837,392–16,838,723 | ||||||
| 2 | 16,848,158–16,848,790 | ||||||
| 3 | 16,850,432–16,851,014 | ||||||
| 4 | 16,852,717–16,853,479 | ||||||
| 5 | 16,857,377–16,857,907 | ||||||
| T5 | rs10962643 | A | C | 0.719 | A = 0.3904 | ||
| 6 | 16,860,790–16,861,348 | ||||||
| T6 | rs62541878 | T | A | 0.3 | T = 0.0513 | ||
| 7 | 16,863,768–16,874,127 | ||||||
| T7.1 | rs11792249 | G | T | 0.3 | G = 0.0513 | ||
| rs2153271 | T | C | 0.539 | T = 0.2879 | 4.66 × 10−10 | ||
| T7.2 | rs62541920 | A | G | 0.3 | A = 0.0511 | ||
| rs12379183 | G | A | 0.445 | G = 0.2462 | 1.36 × 10−10 | ||
| T7.3 | rs10962647 | G | T | 0.3 | G = 0.0515 | ||
| T7.4 and T7.5 | rs10962648 | C | G | 0.3 | C = 0.0515 | ||
| T7.6 | rs62541922 | C | T | 0.317 | C = 0.0487 | ||
| rs62541923 | A | C | 0.3 | A = 0.0507 | |||
| T7.7 | rs11789875 | A | G | 0.3 | A = 0.0489 | ||
| T7.8 | rs10962649 | T | C | 0.3 | T = 0.0489 | ||
| rs10810650 | T | C | 0.589 | T = 0.2963 | |||
| 8 | 16,883,570–16,885,692 | ||||||
| T8 | rs10810657 | A | T | 0.528 | A = 0.2915 | ||
| rs12350739 | A | G | 0.508 | A = 0.1875 | |||
| rs77507622 | G | A | 0.3 | G = 0.0493 | |||
| 9 | 16,899,790–16,900,338 | ||||||
| 10 | 16,901,238–16,902,039 | ||||||
| 11 | 16,907,559–16,908,180 | ||||||
| T11 | rs113780397 | A | G | 0.818 | A = 0.4395 | ||
| rs9697099 | A | T | 0.301 | T = 0.4814 | |||
| rs181552334 | G | A | 0.527 | G =0.4395 | |||
| rs76718132 | T | C | 0.379 | NA | |||
| rs117224476 | G | T | 0.44 | NA | |||
| rs77795022 | G | T | 0.442 | NA | |||
| 12 | 16,915,387–16,915,739 |
| Region . | chr9 Coordinates tile . | SNP Name . | Effect allele . | Reference allele . | R2 . | MAF . | P value in Song et al. (2) . |
|---|---|---|---|---|---|---|---|
| 1 | 16,837,392–16,838,723 | ||||||
| 2 | 16,848,158–16,848,790 | ||||||
| 3 | 16,850,432–16,851,014 | ||||||
| 4 | 16,852,717–16,853,479 | ||||||
| 5 | 16,857,377–16,857,907 | ||||||
| T5 | rs10962643 | A | C | 0.719 | A = 0.3904 | ||
| 6 | 16,860,790–16,861,348 | ||||||
| T6 | rs62541878 | T | A | 0.3 | T = 0.0513 | ||
| 7 | 16,863,768–16,874,127 | ||||||
| T7.1 | rs11792249 | G | T | 0.3 | G = 0.0513 | ||
| rs2153271 | T | C | 0.539 | T = 0.2879 | 4.66 × 10−10 | ||
| T7.2 | rs62541920 | A | G | 0.3 | A = 0.0511 | ||
| rs12379183 | G | A | 0.445 | G = 0.2462 | 1.36 × 10−10 | ||
| T7.3 | rs10962647 | G | T | 0.3 | G = 0.0515 | ||
| T7.4 and T7.5 | rs10962648 | C | G | 0.3 | C = 0.0515 | ||
| T7.6 | rs62541922 | C | T | 0.317 | C = 0.0487 | ||
| rs62541923 | A | C | 0.3 | A = 0.0507 | |||
| T7.7 | rs11789875 | A | G | 0.3 | A = 0.0489 | ||
| T7.8 | rs10962649 | T | C | 0.3 | T = 0.0489 | ||
| rs10810650 | T | C | 0.589 | T = 0.2963 | |||
| 8 | 16,883,570–16,885,692 | ||||||
| T8 | rs10810657 | A | T | 0.528 | A = 0.2915 | ||
| rs12350739 | A | G | 0.508 | A = 0.1875 | |||
| rs77507622 | G | A | 0.3 | G = 0.0493 | |||
| 9 | 16,899,790–16,900,338 | ||||||
| 10 | 16,901,238–16,902,039 | ||||||
| 11 | 16,907,559–16,908,180 | ||||||
| T11 | rs113780397 | A | G | 0.818 | A = 0.4395 | ||
| rs9697099 | A | T | 0.301 | T = 0.4814 | |||
| rs181552334 | G | A | 0.527 | G =0.4395 | |||
| rs76718132 | T | C | 0.379 | NA | |||
| rs117224476 | G | T | 0.44 | NA | |||
| rs77795022 | G | T | 0.442 | NA | |||
| 12 | 16,915,387–16,915,739 |
NOTE: LD (r2 ≥ 0.3) to rs3814113 based on 1000GP data v3. rs2153271 is reported in dbSNP as the reverse orientation to the genome. SNPs in bold represent the final five SNPs remaining at the end of the functional analysis. SNP in bold and underline indicates the only SNP that is common to the two analytic approaches.
Abbreviations: MAF, minor allele frequency; NA, not available.
Mapping SNPs to regions of enhancer activity
To refine the analysis, we tested 12 genomic tiles (∼2 kb each; Fig. 2A), in both orientations, spanning the five candidate regions using a reporter assay to identify enhancer activity in iOSE4cMYC ovarian cells (17). Although not present in a region with evidence of regulatory activity, we also tested one tile containing rs3814113 (Tile 12), the most significantly associated with high-grade serous EOC in a previous study (2), and a control tile devoid of evidence for enhancer activity as judged by FAIRE- and ChIP-seq data (Fig. 2A, Tile C). Tiles in regions 6 (T6), 7 (T7.2, T7.3, T7.6), and 8 (T8) contained nine candidate causal SNPs and showed significant activity (two tailed t test P < 0.05 compared with the control tile C; two replicates) in at least one orientation (Fig. 2B).
Causal SNPs are hypothesized to display allele-specific effects. Therefore, we used site-directed mutagenesis in tiles T6, T7.2, T7.3, T7.6, and T8 to change each of the nine candidate causal SNPs from the reference to the effect allele and compared their activity. For tiles with multiple SNPs, the reference tile was the most common haplotype (Supplementary Fig. S1; all populations; 1000GP). Individual SNPs were mutated to determine the contribution of each SNP, with other SNPs in the haplotype retaining the reference SNP allele. Seven SNPs in T6 (rs62541878), T7.2 (rs62541920, rs12379183), T7.3 (rs1092647), and T8 (rs77507622, rs10810657, rs12350739) demonstrated significantly different transcription activity (P < 0.05) between the reference and effect allele in at least one replicate (Fig. 2C and D). These seven SNPs were retained for analysis.
Allele-specific activities in EMSAs
We conducted EMSAs using probes with both alleles for each of the seven SNPs in regions 6–8 (Fig. 2E). Tiles that did not show activity in Fig. 2B were not tested. Tile 11 had significant transcription activity in only one reporter experiment but two SNPs within the region (rs113780397 and rs181552334) are correlated with the original SNP (r2 of 0.818 and 0.5, respectively), and so four additional probes were tested. We also examined rs3814113, the most significant original GWAS SNP. EMSAs revealed allele-specific nuclear extract binding for rs12379183, rs62541920 (region 7), rs12350739, rs77507622 (region 8), and rs181552334 (region 11; Fig. 2E), indicating these SNPs were strong causal candidates.
Region 11 attaches to the nuclear scaffold
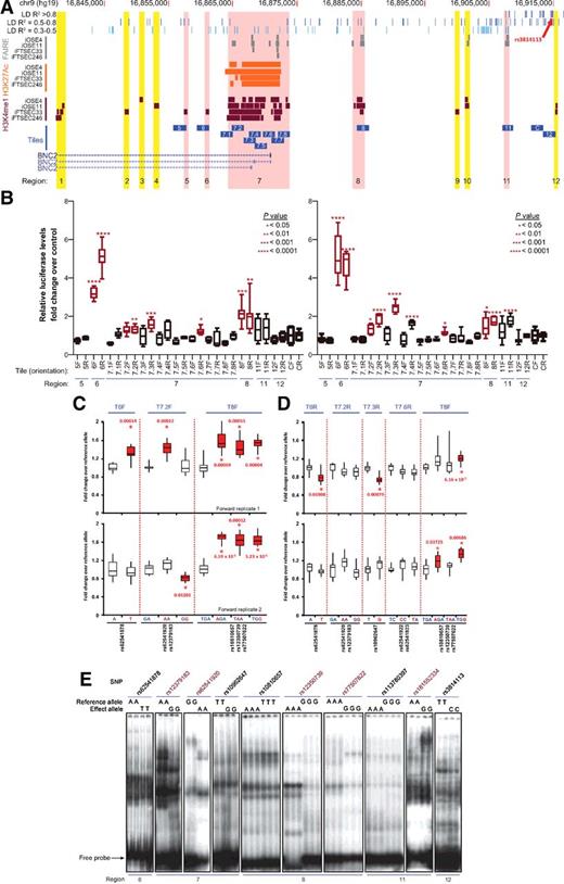
Region 11 overlapped with an open chromatin region, according to FAIRE-seq data obtained in ovarian cells, and one SNP showed allele-specific binding in EMSA experiments (rs181552334). However, this region lacked H3K4Me1 and H3K27Ac marks and luciferase assays showed weak evidence for enhancer activity in ovarian cells (Fig. 2B). Interestingly, the region is A/T rich (> 60%), a feature in regions that anchor the cell's DNA to the nuclear scaffold/matrix (19). Moreover, region 11 was predicted by MAR-Wiz to attach to the nuclear scaffold/matrix compared with the rest of the locus (Supplementary Fig. S2).
To determine whether region 11 was attached to the nuclear scaffold in ovarian cells, we performed a nuclear scaffold extraction in iOSE11 cells (19), using HeLa cells as a control. Region 11 had significantly higher enrichment in the scaffold fraction of iOSE11 and HeLa cells than a previously defined negative control (ApoB Neg; Fig. 3A–C; ref. 19). A region previously defined as a S/MAR (ApoB S/MAR; ref. 19) in HeLa cells did not have significantly higher enrichment in the scaffold fraction of iOSE11 cells than ApoB Neg (Fig. 3A–C), but had significantly higher enrichment in the scaffold fraction of HeLa cells than ApoB Neg. These results indicate that region 11 acts as S/MAR in ovarian cells. Visual inspection of high dimensional chromosome conformation capture (HiC) data from seven cell lines suggested the presence of a 1.8 Mb (chr9:15,750,000–17,550,000) topologically associating domain (TAD) in which the S/MAR (region 11, rs181552334) is situated close to one of its borders (Fig. 3D and E). This TAD includes TSS for BNC2, C9orf92, and CNTLN.
Region 11 is attached to the nuclear scaffold in ovarian cells. A–C, Genomic DNA (total or attached to the nuclear scaffold) was extracted from ovarian iOSE11 and HeLa cells. For each region, the ratio of scaffold-attached to total DNA is depicted. Significance was defined by a Z score ≥21 [Z score = (average of scaffold attached DNA – average of negative control)/SD of negative control]. R11, region 11; ApoB, apoliprotein B gene, used as positive control in HeLa cells. D, HiC interaction frequency data from cell lines obtained from the Yue lab HiC browser (http://promoter.bx.psu.edu/hi-c/view.php). Dashed line, the position of the S/MAR. E, Depiction of the location of the TAD inferred from the interaction data in D and the relative positions of the S/MAR and the other two genes located in the TAD. F, A snapshot from the genome browser displays UCSC genes as well as FAIRE peaks (gray), H3K27Ac peaks (orange), and/or H3K4Me1 peaks (maroon) in iOSE, iFTSE, and ovarian cancer cells generated in the laboratory. The four genes within the region considered as potential target genes for ovarian cancer susceptibility include C9orf92, BNC2, CNTLN, and SH3GL2. ENCODE H3K4me3 peaks (purple), used to identify the promoters of these four genes (highlighted in yellow). H3K27ac tracks (orange) inform the extent to which these promoters are active and show that BNC2 and CNTLN promoters are active in ovarian cells while C9orf92 and SH3GL2 are not. G, RNA-seq for these four genes indicates the presence of transcripts for BNC2 and CNTLN but not for SH3GL2 and c9orf92. H and I, Chromosome conformation capture (3C) analysis indicates that region 8 interacts with the BNC2 promoter (H) while region 11 (right) does not show a significant interaction compared with the adjacent site (I). Anchor regions for 3C are highlighted in red. Red dashed line, the interaction to adjacent probes. Each graph is aligned with chromatin mark and transcript information from the genome browser. Regions containing SNPs are indicated by blue boxes. Blue arches depict the interactions.
Region 11 is attached to the nuclear scaffold in ovarian cells. A–C, Genomic DNA (total or attached to the nuclear scaffold) was extracted from ovarian iOSE11 and HeLa cells. For each region, the ratio of scaffold-attached to total DNA is depicted. Significance was defined by a Z score ≥21 [Z score = (average of scaffold attached DNA – average of negative control)/SD of negative control]. R11, region 11; ApoB, apoliprotein B gene, used as positive control in HeLa cells. D, HiC interaction frequency data from cell lines obtained from the Yue lab HiC browser (http://promoter.bx.psu.edu/hi-c/view.php). Dashed line, the position of the S/MAR. E, Depiction of the location of the TAD inferred from the interaction data in D and the relative positions of the S/MAR and the other two genes located in the TAD. F, A snapshot from the genome browser displays UCSC genes as well as FAIRE peaks (gray), H3K27Ac peaks (orange), and/or H3K4Me1 peaks (maroon) in iOSE, iFTSE, and ovarian cancer cells generated in the laboratory. The four genes within the region considered as potential target genes for ovarian cancer susceptibility include C9orf92, BNC2, CNTLN, and SH3GL2. ENCODE H3K4me3 peaks (purple), used to identify the promoters of these four genes (highlighted in yellow). H3K27ac tracks (orange) inform the extent to which these promoters are active and show that BNC2 and CNTLN promoters are active in ovarian cells while C9orf92 and SH3GL2 are not. G, RNA-seq for these four genes indicates the presence of transcripts for BNC2 and CNTLN but not for SH3GL2 and c9orf92. H and I, Chromosome conformation capture (3C) analysis indicates that region 8 interacts with the BNC2 promoter (H) while region 11 (right) does not show a significant interaction compared with the adjacent site (I). Anchor regions for 3C are highlighted in red. Red dashed line, the interaction to adjacent probes. Each graph is aligned with chromatin mark and transcript information from the genome browser. Regions containing SNPs are indicated by blue boxes. Blue arches depict the interactions.
Candidate target genes BNC2 and CNTLN
Two functional SNPs in region 7 were located in an approximately 7-kb region that includes the TSSs for two BNC2 transcripts (Fig. 2A) denoted by FAIRE-seq and H3K4me1 ChIP-seq data in ovarian cells, and ENCODE layered H3K4me3 (promoters) ChIP-seq data (Fig. 3F). This region is the major BNC2 promoter, raising the hypothesis that BNC2 may act as the mediator of risk at the 9p22.2 locus.
Region 8, containing two SNPs with allele-specific activity in luciferase assays and EMSA, overlapped with FAIRE-seq and ChIP-seq data in ovarian cells with features indicative of an enhancer (Fig. 2A). To determine potential interacting promoters with the enhancer at region 8, we examined all genes (C9orf92, BNC2, CNTLN, and SH3GL2) within a stretch of 1 Mb at either side of the region containing the candidate SNPs (Fig. 3F). First, guided by H3K4me3 marks in seven nonovarian cell lines from ENCODE, we identified their promoters close to TSSs (Fig. 3F). Next, we inferred whether the gene was expressed in ovarian cell lines using H3K27ac as a marker of active promoters combined with analysis of transcript levels from RNA sequencing (RNA-seq) data for ovarian and fallopian tube epithelial cells (Fig. 3G). This analysis indicated that BNC2 and CNTLN were expressed in ovarian cells, but C9orf92 or SH3GL2 were not (Fig. 3G).
Region 8 is physically close to the TSS of BNC2 in ovarian cells
Next, we used 3C to determine which promoters physically interacted with region 8. In iOSE11 cells, region 8, when compared with an adjacent site displayed two regions of frequent (Fig. 3H; blue arches) interactions. The interaction peak closer to the anchor is located upstream of the TSS, but does not overlap with any known chromatin marks. The second interaction peak corresponds to region 7 considered to be the core promoter of BNC2. No significant interaction was detected between region 8 and the CNTLN TSS (Fig. 3H). As expected, no interaction was detected between the S/MAR in region 11 and promoters in the region (Fig. 3I). The modules in regions 7 and 8 appear to affect the major promoter of BNC2 and are a distal regulatory enhancer that physically interacts with the BNC2 promoter, respectively.
Fine mapping
Next, as part of our two-pronged approach, we conducted fine mapping of the 9p22 locus in 15,437 women diagnosed with invasive EOC and 30,845 controls (Fig. 4A). We evaluated the association between genotype and disease using logistic regression by estimating the associations with each additional copy of the minor allele (log-additive models) for 4,234 SNPs, of which, 2,418 were directly genotyped (Supplementary Table S4). SNP rs3814113 remained the most statistically significant association (P = 2.10 × 10−34; Fig. 4A) with the minor allele [C] being protective. Next, we calculated the likelihood ratio of each SNP relative to the most significant SNP (rs3814113) of being the functional variant underlying the signal. For any given set of correlated associated SNPs, the strength of evidence was estimated by the log likelihood statistic from the logistic regression; thus, difference in the log likelihood between the SNP with the strongest association and any other SNP provides a measure of the log odds in favor of the most significant SNP being the SNP that is truly driving the observed association. There were 40 SNPs with odds of 1:1,000 or better and were considered to be credible candidates for mediating the observed association. They were all in strong LD (r2 > 0.89).
Fine mapping of the interval at 9p22 (chr9: 16407967-17407967) locus in 15,437 women diagnosed with invasive EOC and 30,845 controls. Plotted using LocusZoom (http://locuszoom.sph.umich.edu/locuszoom). A, rs3814113 (the most significant SNP in the original analysis; ref. 2) is shown as a purple diamond as remains as the most significant association in fine mapping analysis for serous ovarian cancer. SNPs are colored according to LD to rs3814113. B, Conditional analysis adjusting for rs3814113.
Fine mapping of the interval at 9p22 (chr9: 16407967-17407967) locus in 15,437 women diagnosed with invasive EOC and 30,845 controls. Plotted using LocusZoom (http://locuszoom.sph.umich.edu/locuszoom). A, rs3814113 (the most significant SNP in the original analysis; ref. 2) is shown as a purple diamond as remains as the most significant association in fine mapping analysis for serous ovarian cancer. SNPs are colored according to LD to rs3814113. B, Conditional analysis adjusting for rs3814113.
While 35 of the 40 SNPs were part of the set of 134 SNPs assessed during functional analysis, five SNPs (rs34131140, rs112442786, rs113198237, rs199782476, and c9_pos16900214/rs62543587) were not (Supplementary Fig. S3). SNPs rs199782476 and rs62543587 did not overlap with any biofeatures (FAIRE-seq, H3K4me1, H3K27Ac), suggesting they were not functionally relevant. The remaining three SNPs were part of Tile 11 (rs112442786), Tile 12 (rs34131140), or the control (TC) Tile (rs113198237). Tiles 12 and TC did not display significant activity in enhancer scanning (Fig. 2B), suggesting that rs112442786, which resided in Tile 11 and mapped to the S/MAR region, may be functionally relevant (Supplementary Fig. S3).
Among the 40 SNPs, six SNPs with odds ranging from better than 1:4 (rs112442786) to better than 1:200 (rs181552334) mapped to the S/MAR (region 11; Fig. 4A). We repeated the association analyses adjusting for rs3814113 to identify additional independent signals in the region (Fig. 4B). Nine SNPs were significant at P < 10−5 (Supplementary Table S4; conditional tab) of which two (rs7848057, rs80039758) mapped to the S/MAR (Fig. 4B). In this group of 9 SNPs, rs10756825 and c9_pos16889285 were the next most significant associations (P = 2.3 × 10−5; P = 6.23 × 10-5, respectively) and mapped close to the enhancer in region 8 (Fig. 4B). Finally, several attempts to remove the S/MAR using CRISPR-based genome editing techniques were not successful, suggesting that deletion of this region may impact the viability of ovarian and fallopian tube cells.
To identify eQTL associations for C9orf92, BNC2, CNTLN, and SH3GL2, we searched the GTEx dataset for single gene eQTLs in all tissues (GTEx Analysis Release V7; dbGaP Accession phs000424.v7.p2; fallopian tube not included due to small sample size). Although all four genes displayed eQTL associations (CNTLN = 11,039; C9orf92 = 1; SH3GL2 = 361; BNC2 = 94) (Supplementary Table S5) only BNC2 displayed eQTL associations with SNPs (rs10962662, rs10756823, and rs10124837; whole blood) present in our set of 40 credible candidate SNPs. Next, we searched for single SNP eQTL associations in all tissues for 40 credible candidate SNPs. The only three eQTL associations found were for SNPs rs10962662, rs10756823, and rs10124837 with BNC2.
The data from the functional analysis and fine mapping data provide evidence that the candidate causal SNPs at the locus exert their effects in a 1.8 Mb TAD with BNC2 as the most likely target gene at the locus.
In vitro recognition of specific DNA sequences by BNC2 zinc fingers
BNC2 has three pairs of C2H2 zinc fingers (ZF) raising the possibility that it recognizes specific DNA sequences and is involved in transcription regulation (Fig. 5A; ref. 30). To identify DNA sequences recognized by BNC2, GST-tagged constructs of each ZF pair (Supplementary Fig. S4) were expressed in bacteria and applied to a protein binding microarray (PBM) with overlapping, rationally randomized nucleotides, representing every possible motif up to 10 bp (21, 22). When aligned the top 10 scoring sequences for each ZF pair generated a sequence logo using position weight matrix scoring (Fig. 5A). The motifs for ZF1,2 and 5,6 were consistent with the predicted C2H2 “recognition code” (31). Binding for ZF3,4, which yielded lower confidence data, did not match the recognition code predictions (Fig. 5A; ref. 32). The 3′ end of the ZF1,2 and ZF5,6 binding motifs had the same nucleotides at the exact same position and weight, consistent with the similarity in amino acid residue positions between ZF2 and ZF6 (Fig. 5A). Notably, the BNC2 promoter region contains two BNC2 ZF5,6 PBM binding sequences (Supplementary Fig. S4).
BNC2 recognizes specific nucleotide sequence. A, BNC2 is characterized as a C2H2 zinc finger protein with three pairs of ZFs (called 1,2; 3,4; 5,6). BNC2 zinc finger binding sites were identified in vitro by applying recombinant proteins of each ZF pair to a protein binding microarray. Position weight matrices of all potential binding sites with significant scores for each BNC2 ZF pair are shown as logos. Motifs predicted on the basis of the protein sequence of the ZF domains aligned with ZF1,2 and ZF5,6. The 3′ end of the sequences recognized by ZF1,2 and ZF5,6 reveal the same nucleotides. Inspection of the amino acid sequences for ZF2 and ZF6 show that amino acid residues at position -1, 2, 3, 6, and 10 within the alpha helix that specifically interact with DNA nucleotides (red) are the same. B, The ChIP-seq motif identified by MEME seems to be a concatenation of the predicted motif for ZF1,2 and the predicted reverse complement motif for ZF 5,6. C, Enrichment of motif relative to ChIP-seq peak summits.
BNC2 recognizes specific nucleotide sequence. A, BNC2 is characterized as a C2H2 zinc finger protein with three pairs of ZFs (called 1,2; 3,4; 5,6). BNC2 zinc finger binding sites were identified in vitro by applying recombinant proteins of each ZF pair to a protein binding microarray. Position weight matrices of all potential binding sites with significant scores for each BNC2 ZF pair are shown as logos. Motifs predicted on the basis of the protein sequence of the ZF domains aligned with ZF1,2 and ZF5,6. The 3′ end of the sequences recognized by ZF1,2 and ZF5,6 reveal the same nucleotides. Inspection of the amino acid sequences for ZF2 and ZF6 show that amino acid residues at position -1, 2, 3, 6, and 10 within the alpha helix that specifically interact with DNA nucleotides (red) are the same. B, The ChIP-seq motif identified by MEME seems to be a concatenation of the predicted motif for ZF1,2 and the predicted reverse complement motif for ZF 5,6. C, Enrichment of motif relative to ChIP-seq peak summits.
We validated BNC2 binding sequences identified with the PBM by conducting ChIP in iOSE11 and iFTSEC283 cells for endogenous BNC2 (Supplementary Fig. S4) at the PBM sites (−582 and −914 bp upstream of the TSS) at the BNC2 locus. A significantly larger amount of DNA was immunoprecipitated with the BNC2 antibody than with the IgG control at the −582 (iOSE11, P = 2.6 × 10−3; iFTSEC283, P = 8.3 × 10−3) and −914 (iOSE11 P = 1.8 × 10−4, iFTSEC283 P = 2.0 × 10−6) bp sites, but not at the -2184-bp site (negative control; Supplementary Fig. S4). These data provide evidence that the sites identified in the PBM experiment are recognized by endogenous BNC2.
BNC2 genome-wide target sites
To identify genomic sites bound by BNC2 in ovarian cells, we used ChIP-seq in iOSE11 and iFTSEC283 cells (see extended data). MEME, a motif analysis tool, defined a motif centrally enriched in the ChIP-seq peaks in both cell types (Fig. 5B and C). The motif identified by MEME appears to be a concatenation of the reverse complement motif for ZF1,2 and the motif for ZF5,6 with a 75% homology (Fig. 5B). The concatamer motif was significantly enriched in ChIP-seq peak summits in iFTSEC283 and iOSE11 cells (Fig. 5C). ChIP-seq data replicated BNC2 binding in the iOSE11 cells (chr9:16871799–16872039) at the −914 position tested in ChIP-qPCR (Supplementary Fig. S4).
Identification and validation of BNC2 target genes
To identify putative target genes regulated by regulatory elements containing BNC2 recognition sites, we generated a list of 995 genes/transcripts with TSS within 30 kb of the BNC2 ChIP-seq peak centers found in both iOSE11 and iFTSEC283 cells (Supplementary Table S2). Next, we used PANTHER (33) and found that several functional classes were statistically overrepresented in our set including system development (GO:0048731), anatomic structure development (GO:0048856), single-multicellular organism process (GO:0044707), multicellular organism development (GO:0007275), and tissue development (GO:0009888; Supplementary Table S2).
From the above set, we selected a set of 87 genes that were: (i) implicated in ovarian cancer; (ii) ovarian development; (iii) were part of KEGG pathways related to cancer; (iv) in which BNC2 ChIP-seq peaks were found in their core promoter (within 1 kb from the TSS; Supplementary Table S2) and tested the extent to which their expression (measured by NanoString) was modulated by overexpression of BNC2 in HEK 293T. Multiple unsuccessful attempts were performed to manipulate expression, silencing or ectopic overexpression, levels of BNC2 in ovarian cells, suggesting that BNC2 levels are tightly controlled. Several genes mapping to KEGG Focal Adhesion, ECM–receptor interaction, or TGFβ Signaling Pathways and implicated in ovarian cancer or ovarian development showed significant changes in expression upon BNC2 overexpression (Table 2; Supplementary Table S2). Although most genes showed a positive correlation with BNC2 overexpression, FEM1A and IGTB5 showed an inverse correlation, suggesting that BNC2 modulation of expression is likely to be context dependent (Table 2). Taken together, these experiments validate the BNC2 binding site in vivo and reveal putative downstream targets of BNC2 activity in ovarian cells.
Validation of ChIP-seq Data by NanoString
| Gene . | TSS to Peak center . | P . | Expression correlation to BNC2 . | PBM . | Notes . |
|---|---|---|---|---|---|
| FAM49B | 21553 | 0.000147821 | − | 1,2;5,6 | Ovarian cancer |
| ITGB5 | 8074 | 0.000463581 | − | 1,2;5,6 | Focal adhesion |
| JUN | 20445 | 0.00626649 | + | 1,2;5,6 | Focal adhesion, WNT and MAPK signaling |
| TGFBR3 | 5215|-14508 | 0.0390608 | + | 5,6 | TGFβ signaling pathway |
| CCND3 | −25565 | 0.00106617 | + | 1,2;5,6 | Focal adhesion, WNT, and MAPK signaling |
| CEP55 | −24627|24647 | 0.002645 | + | 1,2;5,6 | Ovarian development |
| FEM1A | −65 | 0.0206431 | − | 1,2;5,6 | Promoter with peak |
| Gene . | TSS to Peak center . | P . | Expression correlation to BNC2 . | PBM . | Notes . |
|---|---|---|---|---|---|
| FAM49B | 21553 | 0.000147821 | − | 1,2;5,6 | Ovarian cancer |
| ITGB5 | 8074 | 0.000463581 | − | 1,2;5,6 | Focal adhesion |
| JUN | 20445 | 0.00626649 | + | 1,2;5,6 | Focal adhesion, WNT and MAPK signaling |
| TGFBR3 | 5215|-14508 | 0.0390608 | + | 5,6 | TGFβ signaling pathway |
| CCND3 | −25565 | 0.00106617 | + | 1,2;5,6 | Focal adhesion, WNT, and MAPK signaling |
| CEP55 | −24627|24647 | 0.002645 | + | 1,2;5,6 | Ovarian development |
| FEM1A | −65 | 0.0206431 | − | 1,2;5,6 | Promoter with peak |
NOTE: Expression correlation to BNC2 indicates whether the expression of the target gene is positively (upregulated; +) or negatively (downregulated; −) correlated with the overexpression of BNC2.
Discussion
Here, we started from early findings from GWAS for EOC risk and delineated a mechanistic hypothesis for susceptibility at the 9p22.2 locus. Using a two-pronged approach combining functional analysis and fine mapping, we identified three genomic features (and enhancer to BNC2, the BNC2 promoter, and a substrate/matrix attachment region) harboring 12 potentially functional SNPs (Fig. 1). On the basis of the likelihood statistics, the most likely causal SNPs were in a Substrate/Matrix Attachment Region (S/MAR) located in a 1.8 Mb TAD. Also, this TAD includes associated SNPs revealed in conditional analysis (adjusting for rs3814113) that locate to an enhancer region that interacts with the BNC2 promoter in ovarian cells. Taken together, our data implicate multiple candidate causal SNPs at the locus that converge to regulate BNC2 in ovarian cancer susceptibility.
Our functional analysis revealed two SNPs in the BNC2 promoter, two SNPs in an enhancer that physically interacts with the BNC2 promoter, and a functional SNP in a S/MAR with allele-specific effects. Of these five SNPs, the strongest genetic evidence for causality is for rs181552334 in the S/MAR. An additional SNP, rs112442786 (r2 to rs181552334 = 0.9556), located in the same region, which emerged in our fine-mapping approach was not directly tested and may also contribute to risk. S/MARs are thought to help maintain the local 3D chromatin structure by contributing to looping and modulate gene expression (34). Polymorphisms in S/MARs can regulate, in an allelic-specific manner, attachment to the nuclear scaffold/matrix (35). Interestingly, our EMSA experiments suggest allelic-specific binding to nuclear proteins. Several attempts to remove the S/MAR using CRISPR-based genome editing techniques were not successful, suggesting that ovarian cells may not be viable without this S/MAR. CRISPR-based deletion of a region including the S/MAR in 293T HEK cells led to a 2-fold reduction of BNC2 expression (36), with no changes in CNTLN expression, implicating the S/MAR in BNC2 regulation. Notably, all three cis–eQTL associations detected for the 40 credible SNPs from fine mapping were with BNC2; and all cis–eQTL associations for the four genes at the locus only BNC2 showed eQTL with the set of credible SNPs. HiC data from seven cell lines indicates the presence of a 1.8 Mb TAD in which the S/MAR is situated close to one of its borders. Our data suggest a role for several regulatory interactions, defined by a TAD containing multiple noncoding elements that target BNC2 (Fig. 1).
Although future research will further delineate the relationship between BNC2 and ovarian biology, recent reports support our findings. Hnisz and colleagues (37) identified a super enhancer in ovarian cells near BNC2, consistent with BNC2 representing a cell identity gene or master regulator in ovarian cells. The bonaparte zebrafish (Bnc2) mutants display skin pigmentation defects (no body stripes), stunted growth, and dysmorphic ovaries coupled to infertility (38). In mice, Bnc2 is expressed in ovarian theca cells, and female mice nullizygous for Bnc2 display an excessive number of stromal cells combined with a reduced number of oocytes (39). Interestingly, rs12379183, in region 7, is associated with sonographically detectable abnormalities in the ovaries (40). Moreover, a network-based integration of GWAS and gene expression in ovarian cancer focusing on transcription factors identified BNC2 using a combination of coexpression and enrichment analysis as a gene contributing to a HOX-centric network associated with serous ovarian cancer risk (41). Finally, a recent analysis of genetic interactions between germline polymorphisms and tumor formation in specific tissues revealed a significant association between rs3814113 and ovarian cancer (42).
Genome-wide and candidate gene association studies suggest that this locus may also be pleiotropic in humans with effects on ovary, skin, and skeletal biology. SNPs in the 9p22.2 locus have been associated with skin pigmentation in Europeans (43) and Asians (44), with freckling (45), and height (46). Functional analysis revealed rs12350739 as the likely causal variant contributing to saturation of skin color (47). SNP rs12350739 was identified in this study mapping to a region 8 (a candidate BNC2 enhancer). An introgressed region of Neanderthal DNA (Chr9: 16,720,121–16,786,930) proposed to confer adaptive advantage to colder climates through changes in skin pigmentation is also present at this locus (48, 49). Finally, this locus has also been shown to modify ovarian cancer risk in carriers of BRCA1 and BRCA2 pathogenic variants (50).
We acknowledge limitations of this work including the that regulatory networks may be significantly altered during development (51), the incomplete knowledge of the regulatory landscape in ovarian cells (e.g., lack of data on CTCF repressor marks and of information on other noncoding RNA elements) and the possibility of missing rare alleles that contribute to the phenotype that could be revealed using the larger Haplotype Reference Consortium data for imputation. Despite these limitations, our data identify plausible and likely biological mechanisms operating to modulate ovarian cancer risk. In summary, we confirmed the region as a highly associated susceptibility locus and propose that the mechanism of ovarian cancer susceptibility at the 9p22.2 locus is likely mediated by changes in a transcriptional regulatory network involving several regulatory elements (enhancers and S/MAR) acting on BNC2.
Disclosure of Potential Conflicts of Interest
No potential conflicts of interest were disclosed.
Authors' Contributions
Conception and design: M.A. Buckley, A. Gjyshi, G. Chenevix-Trench, P.D.P. Pharoah, S.A. Gayther, A.N. Monteiro
Development of methodology: M.A. Buckley, G. Mendoza-Fandiño, A. Gjyshi, R.S. Carvalho, P.C. Lyra, Jr., H.C. Shen, H. Noushmehr, S.A. Gayther, A.N. Monteiro
Acquisition of data (provided animals, acquired and managed patients, provided facilities, etc.): N.T. Woods, G. Mendoza-Fandiño, K. Lawrenson, A. Gjyshi, P.C. Lyra, Jr., S. Yoder, H. Risch, G. Chenevix-Trench, S.J. Ramus, H. Noushmehr, T.R. Hughes, E.L. Goode, P.D.P. Pharoah, S.A. Gayther
Analysis and interpretation of data (e.g., statistical analysis, biostatistics, computational analysis): M.A. Buckley, N.T. Woods, J.P. Tyrer, G. Mendoza-Fandiño, D.J. Hazelett, H.S. Najafabadi, R.S. Carvalho, S.G. Coetzee, H.C. Shen, M.A. Earp, H. Risch, S.J. Ramus, G.A. Coetzee, E.L. Goode, P.D.P. Pharoah, S.A. Gayther, A.N. Monteiro
Writing, review, and/or revision of the manuscript: M.A. Buckley, N.T. Woods, J.P. Tyrer, G. Mendoza-Fandiño, K. Lawrenson, M.A. Earp, H. Risch, G. Chenevix-Trench, S.J. Ramus, T.A. Sellers, E.L. Goode, P.D.P. Pharoah, S.A. Gayther, A.N. Monteiro
Administrative, technical, or material support (i.e., reporting or organizing data, constructing databases): D.J. Hazelett, M.A. Earp, S.J. Ramus
Study supervision: A.N. Monteiro
Other (PBM result): A.W. Yang
Other (contributed to discussion and overall data interpretation): C.M. Phelan, G.A. Coetzee
Acknowledgments
We thank Alexandra Valle, Jiqiang Yao and Xueli Li for technical assistance and Anindya Dutta for helpful discussions. This work was supported by the following awards: NIH Genetic Association and Mechanisms in Oncology (GAME-ON) through NCI U19 (CA148112, to T.A. Sellers); K99/R00 (CA184415, to K. Lawrenson); and R01 (CA136924, to G.A. Coetzee), a grant from the Ovarian Cancer Research Foundation (258807, to S.A. Gayther), and in part by the Cancer Informatics, Proteomics and the Molecular Genomics Core Facilities at the Moffitt Cancer Center through its NCI CCSG grant (P30-CA76292, to T.A. Sellers). M.A. Buckley is an ARCS (Achievement Rewards for College Scientists) fellow and a recipient of the Ruth L. Kirschstein National Research Service Award (F31 CA165528). Funding of the constituent studies was provided by the American Cancer Society (CRTG-00-196-01-CCE); the California Cancer Research Program (00-01389V-20170, N01-CN25403, 2II0200); the Canadian Institutes for Health Research (MOP-86727); Cancer Council Victoria; Cancer Council Queensland; Cancer Council New South Wales; Cancer Council South Australia; Cancer Council Tasmania; Cancer Foundation of Western Australia; the Cancer Institute of New Jersey; Cancer Research UK (C490/A16561, C490/A6187, C490/A10119, C490/A10124, C536/A13086, C536/A6689); the Celma Mastry Ovarian Cancer Foundation; the Danish Cancer Society (94-222-52); the ELAN Program of the University of Erlangen-Nuremberg; the Eve Appeal; the Helsinki University Hospital Research Fund; Helse Vest; Imperial Experimental Cancer Research Centre (C1312/A15589); the Norwegian Cancer Society; the Norwegian Research Council; the Ovarian Cancer Research Fund; Nationaal Kankerplan of Belgium; Grant-in-Aid for the Third Term Comprehensive 10-Year Strategy for Cancer Control from the Ministry of Health Labour and Welfare of Japan; Grants-in-Aid for Scientific Research on Priority Areas and Grant-in-Aid for Scientific Research (C) from the Ministry of Education, Science, Sports, Culture and Technology of Japan; Takeda Science Foundation; the L & S Milken Foundation; the Polish Ministry of Science and Higher Education (4 PO5C 028 14, 2 PO5A 068 27); Malaysian Ministry of Higher Education (UM.C/HlR/MOHE/06) and Cancer Research Initiatives Foundation; the Roswell Park Cancer Institute Alliance Foundation; the US National Cancer Institute (K07-CA095666, K07-CA143047, K22-CA138563, N01-CN55424, N01-PC067010, N01-PC035137, P01-CA017054, P01-CA087696, P01-CA87969, P30-CA15083, P50-CA105009, P50- CA136393, P50-CA159981, R01-CA014089, R01-CA016056, R01-CA017054, R01-CA049449, R01-CA050385, R01-CA054419, R01- CA058598, R01-CA058860, R01-CA061107, R01-CA061132, R01-CA063678, R01-CA063682, R01-CA064277, R01-CA067262, R01- CA071766, R01-CA074850, R01-CA076016, R01-CA080742, R01-CA080978, R01-CA083918, R01-CA087538, R01- CA092044, R01-095023, R01-CA106414, R01-CA122443, R01-CA112523, R01-CA114343, R01-CA126841, R01-CA136924, R01-CA149429, R03-CA113148, R03-CA115195, R37-CA070867, R37-CA70867, U01-CA069417, U01-A071966, UM1 CA186107, UM1 CA176726 and Intramural research funds); the US Army Medical Research and Material Command (DAMD17-98-1- 8659, DAMD17-01-1-0729, DAMD17-02-1-0666, DAMD17-02-1-0669, W81XWH-10-1-0280, W81XWH-07-0449, W81XWH-10-1-02802); the National Health and Medical Research Council of Australia (199600 and 400281); the German Federal Ministry of Education and Research of Germany Programme of Clinical Biomedical Research (01 GB 9401); the German Cancer Research Center (DKFZ); the Minnesota Ovarian Cancer Alliance; the Mayo Foundation; the Fred C. and Katherine B. Andersen Foundation; the Lon V. Smith Foundation (LVS-39420); the Oak Foundation; the OHSU Foundation; the Mermaid I project; the Rudolf-Bartling Foundation; the UK National Institute for Health Research Biomedical Research Centres at the University of Cambridge, Imperial College London, University College Hospital “Womens Health Theme,” the Royal Marsden Hospital; WorkSafeBC, and OvCaRe: British Columbia's Ovarian Cancer Research Team. This study made use of data generated by the Wellcome Trust Case Control consortium; funding for the project was provided by the Wellcome Trust under award 076113.
The costs of publication of this article were defrayed in part by the payment of page charges. This article must therefore be hereby marked advertisement in accordance with 18 U.S.C. Section 1734 solely to indicate this fact.
OCAC Collaborators
Department of Biostatistics and Bioinformatics, H. Lee Moffitt Cancer Center and Research Institute, Tampa, FL: Y. Ann Chen, Brooke L. Fridley.
Department for Health Evidence, Radboud University Medical Center, Radboud Institute for Health Sciences, Nijmegen, the Netherlands: Katja K.H. Aben, Lambertus A. Kiemeney.
Netherlands Comprehensive Cancer Center Organization, Utrecht, the Netherlands: Katja K.H. Aben.
Genetic Epidemiology Research Institute, UCI Center for Cancer Genetics Research and Prevention, School of Medicine, Department of Epidemiology, University of California Irvine, Irvine, CA: Hoda Anton-Culver, Argyrios Ziogas.
Cancer Epidemiology Centre, Cancer Council Victoria, Melbourne, Australia: Fiona Bruinsma, Roger L. Milne.
Cancer Prevention and Control, Rutgers Cancer Institute of New Jersey, New Brunswick, NJ: Elisa V. Bandera, Graham G. Giles.
Department of Obstetrics & Gynecology, Oregon Health & Science University, Portland, OR: Yukie T. Bean, Tanja Pejovic.
Knight Cancer Institute, Oregon Health & Science University, Portland, OR: Yukie T. Bean, Tanja Pejovic.
Department of Gynecology and Obstetrics, University Hospital Erlangen, Friedrich-Alexander-University, Erlangen Nuremberg Comprehensive Cancer Center, Erlanegen EMN, Germany: Matthias W. Beckmann, Alexander Hein.
Department of Gynecology and Obstetrics, Haukeland University Hospital, Bergen, Norway: Line Bjorge, Peter A. Fasching, Liv C.V. Thomsen, Reidun K. Kopperud, Katharina Bischof.
Centre for Cancer Biomarkers, Department of Clinical Medicine, University of Bergen, Bergen, Norway: Line Bjorge, Liv C.V. Thomsen, Reidun K. Kopperud, Katharina Bischof.
Gynaecology Research Unit, Hannover Medical School, Hannover, Germany: Natalia Bogdanova, Thilo Dörk, Peter Hillemanns.
Division of Cancer Epidemiology and Genetics, National Cancer Institute, Bethesda, MD: Louise A. Brinton, Nicolas Wentzensen, Hannah Yang.
Canada's Michael Smith Genome Sciences Centre, BC Cancer Agency, Vancouver, British Columbia, Canada: Angela Brooks-Wilson.
Department of Biomedical Physiology and Kinesiology, Simon Fraser University, Burnaby, British Columbia, Canada: Angela Brooks-Wilson.
Department of Epidemiology, University of Pittsburgh Graduate School of Public Health, Pittsburgh, PA: Clareann H. Bunker.
Department of Obstetrics and Gynecology, University of Helsinki and Helsinki University Central Hospital, Helsinki, Finland: Ralf Butzow, Heli Nevanlinna, Liisa M. Pelttari.
Department of Pathology, Helsinki University Central Hospital, Helsinki, Finland: Ralf Butzow.
Cancer Genetics Laboratory, Research Division, Peter MacCallum Cancer Centre, St Andrews Place, East Melbourne, Australia: Ian G. Campbell.
Department of Pathology, University of Melbourne, Parkville, Victoria, Australia: Ian G. Campbell, Melissa C. Southey.
Sir Peter MacCallum Department of Oncology, University of Melbourne, Parkville, Victoria, Australia: Ian G. Campbell, Francesmary Modugno.
Department of Gynaecological Oncology, Glasgow Royal Infirmary, Glasgow, United Kingdom: Karen Carty.
CRUK Clinical Trials Unit, The Beatson West of Scotland Cancer Centre, Glasgow, United Kingdom: Karen Carty, Rosalind Glasspool, Ian McNeish, James Paul, Nadeem Siddiqui.
Division of Cancer Epidemiology, German Cancer Research Center (DKFZ), Heidelberg, Germany: Jenny Chang-Claude, Anja Rudolph.
University Cancer Center Hamburg (UCCH), University Medical Center Hamburg-Eppendorf, Hamburg, Germany: Jenny Chang-Claude.
Division of Epidemiology and Biostatistics, Department of Internal Medicine, University of New Mexico, Albuquerque, NM: Linda S. Cook.
Obstetrics and Gynecology Center, Brigham and Women's Hospital and Harvard Medical School, Boston, MA: Daniel W. Cramer, Kathryn L. Terry.
Department of Epidemiology, Harvard School of Public Health, Boston, MA: Daniel W. Cramer.
Department of Laboratory Medicine and Pathology, Mayo Clinic, Rochester, MN: Julie M. Cunningham.
International Hereditary Cancer Center, Department of Genetics and Pathology, Pomeranian Medical University, Szczecin, Poland: Cezary Cybulski, Jacek Gronwald, Anna Jakubowska, Jan Lubinski.
Department of Pathology, The Maria Sklodowska-Curie Memorial Cancer Center and Institute of Oncology, Warsaw, Poland: Agnieszka Dansonka-Mieszkowska, Jolanta Kupryjanczyk, Iwona K. Rzepecka.
Department of Gynaecology and Gynaecologic Oncology, Kliniken Essen-Mitte, Essen, Germany: Andreas du Bois, Philipp Harter.
Department of Gynaecology and Gynaecologic Oncology, Dr. Horst Schmidt Kliniken Wiesbaden, Wiesbaden, Germany: Andreas du Bois, Philipp Harter.
Department of Oncology, The Centre for Cancer Epidemiology, University of Cambridge, Strangeways Research Laboratory, Cambridge, United Kingdom: Ed Dicks, Honglin Song.
Department of Community and Family Medicine, Section of Biostatistics & Epidemiology, Dartmouth Medical School, Hanover, NH: Jennifer A. Doherty.
Program in Epidemiology, Division of Public Health Sciences, Fred Hutchinson Cancer Research Center, University of Washington, Seattle, WA: Jennifer A. Doherty, Mary Anne Rossing.
Department of Gynecology, Jena University Hospital, Friedrich Schiller University Jena, Jena, Germany: Matthias Dürst.
The Centre for Cancer Genetic Epidemiology, Department of Public Health and Primary Care, University of Cambridge, Cambridge, United Kingdom: Douglas F. Easton.
Department of Oncology, The Centre for Cancer Epidemiology, University of Cambridge, Strangeways Research Laboratory, Cambridge, United Kingdom: Douglas F. Easton.
Wessex Clinical Genetics Service, Princess Anne Hospital, Southampton, United Kingdom: Diana M. Eccles.
Department of Obstetrics Gynecology/RS, Division of Gynecological Oncology, University of Pittsburgh, Pittsburgh, PA: Robert P. Edwards.
Institute of Human Genetics, University Hospital Erlangen, Friedrich-Alexander-University Erlangen-Nuremberg, Erlangen, Germany: Arif B. Ekici.
University of California at Los Angeles, David Geffen School of Medicine, Department of Medicine, Division of Hematology and Oncology, Los Angeles, CA: Peter A. Fasching.
Department of Epidemiology, Shanghai Cancer Institute, Shanghai, China: Yu-Tang Gao.
Women's Cancer, UCL EGA Institute for Women's Health, London, United Kingdom: Roger L. Milne, Aleksandra Gentry-Maharaj.
Centre for Epidemiology and Biostatistics, School of Population and Global Health, The University of Melbourne, Melbourne, Australia: Graham G. Giles.
Cancer Prevention and Control, Samuel Oschin Comprehensive Cancer Institute, Cedars-Sinai Medical Center, Los Angeles, CA: Marc T. Goodman, Pamela J. Thompson.
Community and Population Health Research Institute, Department of Biomedical Sciences, Cedars-Sinai Medical Center, Los Angeles, CA: Marc T. Goodman, Pamela J. Thompson.
Cancer Research Initiatives Foundation, Sime Darby Medical Center, Subang Jaya, Malaysia: Hanis N. Hasmad, Soo-Hwang Teo.
Department of Epidemiology, The University of Texas MD Anderson Cancer Center, Houston, TX: Michelle A.T. Hildebrandt, Xifeng Wu.
Department of Virus, Lifestyle and Genes, Danish Cancer Society Research Center, Copenhagen, Denmark: Estrid Hogdall, Allan Jensen, Susanne K. Kjaer.
Molecular Unit, Department of Pathology, Herlev Hospital, University of Copenhagen, Copenhagen, Denmark: Estrid Hogdall.
Department of Statistics, Duke University, Durham, NC: Edwin S. Iversen.
Women's Cancer Program at the Samuel Oschin Comprehensive, Cancer Institute, Cedars-Sinai Medical Center, Los Angeles, CA: Beth Y. Karlan, Jenny Lester, Sandra Orsulic, Christine S. Walsh.
Department of Obstetrics, Gynecology and Reproductive Sciences, University of Pittsburgh School of Medicine, Pittsburgh, PA: Joseph L. Kelley.
Vesalius Research Center, VIB, University of Leuven, Leuven, Belgium: Diether Lambrechts.
Laboratory for Translational Genetics, Department of Oncology, University of Leuven, Belgium: Diether Lambrechts.
Division of Gynecologic Oncology; Leuven Cancer Institute, University Hospitals Leuven, KU Leuven, Leuven, Belgium: Sandrina Lambrechts, Ignace Vergote.
Department of Health Science, California State University, Fullerton, Fullerton, CA: Alice W. Lee.
NYU Langone Medical Center, New York University, New York, NY: Douglas A. Levine.
College of Pharmacy and Health Sciences, Texas Southern University, Houston, TX: Dong Liang.
Department of Cancer Epidemiology and Prevention, M. Sklodowska-Curie Memorial Cancer Center and Institute of Oncology, Warsaw, Poland: Jolanta Lissowska.
Department of Gynecologic Oncology, The University of Texas MD Anderson Cancer Center, Houston, TX: Karen Lu.
Department of Gynaecology, Rigshospitalet, University of Copenhagen, Copenhagen, Denmark: Lene Lundvall, Susanne K. Kjaer.
Radboud University Medical Center, Radboud Institute for Molecular Life Sciences, Nijmegen, the Netherlands: Leon F.A.G. Massuger, Anne M. van Altena.
Division of Molecular Medicine, Aichi Cancer Center Research Institute, Nagoya, Japan: Keitaro Matsuo.
Department of Health Research and Policy-Epidemiology, Stanford University School of Medicine, Stanford, CA: Valerie McGuire.
Public Health Ontario, Toronto, Ontario, Canada: John R. McLaughlin.
MRC Clinical Trials Unit at UCL, Institute of Clinical Trials & Methodology, University College London, London, United Kingdom: Usha Menon.
Women's Cancer Research Program, Magee-Women's Research Institute and University of Pittsburgh Cancer Institute, Pittsburgh, PA: Francesmary Modugno.
Department of Obstetrics, Gynecology and Reproductive Sciences, University of Pittsburgh School of Medicine, Pittsburgh, PA: Francesmary Modugno.
Department of Cancer Prevention and Control, Roswell Park Cancer Institute, Buffalo, NY: Kirsten B. Moysich.
The University of Texas School of Public Health, Houston, TX: Roberta B. Ness.
Department of Gynecologic Oncology, Roswell Park Cancer Institute, Buffalo, NY: Kunle Odunsi.
Department of Epidemiology and Biostatistics, Memorial Sloan-Kettering Cancer Center, New York, NY: Sara H. Olson.
Department of Community and Family Medicine, Duke University Medical Center, Durham, NC: Sandra Orsulic, Irene Orlow.
Department of Preventive Medicine, Keck School of Medicine, University of Southern California Norris Comprehensive Cancer Center, Los Angeles, CA: Malcolm C. Pike, Celeste L. Pearce, Anna H. Wu.
Department of Epidemiology, University of Michigan, Ann Arbor, MI: Celeste L. Pearce.
Cancer Epidemiology Program, H. Lee Moffitt Cancer Center and Research Institute, Tampa, FL: Jennifer B. Permuth, Ya-Yu Tsai, Shelley S. Tworoger.
Channing Division of Network Medicine, Brigham and Women's Hospital and Harvard Medical School, Boston, MA: Shelley S. Tworoger, Elizabeth M. Poole.
Department of Epidemiology, Harvard T.H. Chan School of Public Health, Boston, MA: Shelley S. Tworoger, Elizabeth M. Poole, Kathryn L. Terry.
Department of Gynecology-Oncology, Princess Margaret Hospital and Department of Obstetrics and Gynecology, Faculty of Medicine, University of Toronto, Toronto, Ontario, Canada: Barry Rosen.
Epidemiology Center and Vanderbilt, Ingram Cancer Center, Vanderbilt University School of Medicine, Nashville, TN: Xiao-Ou Shu.
Cancer Epidemiology Program, University of Hawaii Cancer Center, Honolulu, HI: Yurii B. Shvetsov, Lynne R. Wilkens.
Departments of Population Health Science and Policy and Genetics and Genomic Sciences, Icahn School of Medicine at Mount Sinai, New York, NY: Weiva Sieh.
Department of Gynecologic Oncology, Institute of Oncology, Warsaw, Poland: Beata Spiewankiewicz.
College of Pharmacy, The Ohio State University, Columbus, OH: Lara Sucheston-Campbell.
University Malaya Medical Centre, University of Malaya, Kuala Lumpur, Maylaysia: Soo-Hwang Teo.
Department of Pathology, Rigshospitalet, University of Copenhagen, Copenhagen, Denmark: Lotte Thomsen.
Molecular Biology Laboratory, Department of Obstetrics and Gynecology, University of Ulm, Ulm, Germany: Shan Wang-Gohrke.
Department of Health Research and Policy- Epidemiology, Stanford University School of Medicine, Stanford, CA: Alice S. Whittemore.
Department of Obstetrics and Gynaecology, University Malaya Medical Centre, University Malaya, Kuala Lumpur, Malaysia: Yin-Ling Woo.
Vanderbilt Epidemiology Center, Vanderbilt University School of Medicine, Nashville, TN: Wei Zheng.
Department of Obstetrics and Gynecology, Duke University Medical Center, Durham, NC: Andrew Berchuck.
QIMR Berghofer Medical Research Institute, Brisbane, Australia: Georgia Chenevix-Trench, on behalf of the AOCS management group.
Peter MacCallum Cancer Centre, East Melbourne, Australia: on behalf of the AOCS management group.
Department of Public Health Sciences, University of Virginia, Charlottesville, VA: Joellen M. Schildkraut.
Department of Public Health Sciences, Medical University of South Carolina, Charleston, SC: Linda E. Kelemen.
Department of Medical Oncology, The Center for Functional Cancer Epigenetics, Dana-Farber Cancer Institute, Boston, MA: Matthew L. Freedman.


![Figure 3. Region 11 is attached to the nuclear scaffold in ovarian cells. A–C, Genomic DNA (total or attached to the nuclear scaffold) was extracted from ovarian iOSE11 and HeLa cells. For each region, the ratio of scaffold-attached to total DNA is depicted. Significance was defined by a Z score ≥21 [Z score = (average of scaffold attached DNA – average of negative control)/SD of negative control]. R11, region 11; ApoB, apoliprotein B gene, used as positive control in HeLa cells. D, HiC interaction frequency data from cell lines obtained from the Yue lab HiC browser (http://promoter.bx.psu.edu/hi-c/view.php). Dashed line, the position of the S/MAR. E, Depiction of the location of the TAD inferred from the interaction data in D and the relative positions of the S/MAR and the other two genes located in the TAD. F, A snapshot from the genome browser displays UCSC genes as well as FAIRE peaks (gray), H3K27Ac peaks (orange), and/or H3K4Me1 peaks (maroon) in iOSE, iFTSE, and ovarian cancer cells generated in the laboratory. The four genes within the region considered as potential target genes for ovarian cancer susceptibility include C9orf92, BNC2, CNTLN, and SH3GL2. ENCODE H3K4me3 peaks (purple), used to identify the promoters of these four genes (highlighted in yellow). H3K27ac tracks (orange) inform the extent to which these promoters are active and show that BNC2 and CNTLN promoters are active in ovarian cells while C9orf92 and SH3GL2 are not. G, RNA-seq for these four genes indicates the presence of transcripts for BNC2 and CNTLN but not for SH3GL2 and c9orf92. H and I, Chromosome conformation capture (3C) analysis indicates that region 8 interacts with the BNC2 promoter (H) while region 11 (right) does not show a significant interaction compared with the adjacent site (I). Anchor regions for 3C are highlighted in red. Red dashed line, the interaction to adjacent probes. Each graph is aligned with chromatin mark and transcript information from the genome browser. Regions containing SNPs are indicated by blue boxes. Blue arches depict the interactions.](https://aacr.silverchair-cdn.com/aacr/content_public/journal/cancerres/79/3/10.1158_0008-5472.can-17-3864/2/m_467fig3.jpeg?Expires=1695139234&Signature=pLxDkm-y4xCpGjWPhENUkbwLOo8ZVqQQp3sAN9nZPIV62wOaewbTAbpFCo2HKo-wJQmh86M8ym6if7zRKo~7DJbeklBBkW8Q4ZGvgA5cBXF90IfGUc2tNLfT7YKzzKguW9mtxJ1tOjkeL5aSIAuKHmMxpch67DKZNNeuv1weA9QZLLgol2JxgcFWI3BACc0H5AuZhnJazaOWNXxCOZfWi-QWROEQYAv3xb4WxJ0HdRr9qMDL27W8N3wq9-ySw7LDRkh2809zLz66lF99XAToq-cF7Wm6omLM0uOjuFgor4psr5uPkPSiIg~1pKVyvP9sHX4q37vkuFbw3V3jMxiLhA__&Key-Pair-Id=APKAIE5G5CRDK6RD3PGA)

