Abstract
Neuroblastoma is the most common malignant disease of infancy, and amplification of the MYCN oncogene is closely associated with poor prognosis. Recently, expression of MYCN was shown to be inversely correlated with aryl hydrocarbon receptor (AHR) expression in neuroblastoma, and overexpression of AHR downregulated MYCN expression, promoting cell differentiation. Therefore, we further investigated the potential of AHR to serve as a prognostic indicator or a therapeutic target in neuroblastoma. First, the clinical significance of AHR in neuroblastoma was examined. Positive AHR immunostaining strongly correlated with differentiated histology of neuroblastoma and predicted better survival for patients. The mouse xenograft model showed that overexpression of AHR significantly suppressed neuroblastoma tumor growth. In addition, activation of AHR by the endogenous ligand kynurenine inhibited cell proliferation and promoted cell differentiation in vitro and in vivo. kynurenine treatment also upregulated the expression of KISS1, a tumor metastasis suppressor, and attenuated metastasis in the xenograft model. Finally, analysis of KISS1 levels in neuroblastoma patient tumors using the R2: Genomics Analysis and Visualization Platform revealed that KISS1 expression positively correlated with AHR, and high KISS1 expression predicted better survival for patients. In conclusion, our results indicate that AHR is a novel prognostic biomarker for neuroblastoma, and that overexpression or activation of AHR offers a new therapeutic possibility for patients with neuroblastoma.
These findings show that AHR may function as a tumor suppressor in childhood neuroblastoma, potentially influencing the aetiologic and therapeutic targeting of the disease.
Introduction
Neuroblastoma is a highly malignant pediatric cancer originating from the sympathoadrenal lineage of the neural crest during development (1). Despite the relatively low incidence (6–10 children/million; ref. 2), approximately 15% of all childhood cancer deaths are attributed to neuroblastoma (3). Neuroblastoma is a complex and heterogeneous disease, with strikingly different outcomes observed across various tumor subtypes. These outcomes range from spontaneous remission without therapeutic intervention, to rapid progression and death in spite of aggressive chemotherapy (3). Genomic amplification of the MYCN transcription factor is one of the most consistent genetic abnormalities associated with advanced disease and a highly malignant phenotype (4). After decades of investigation, MYCN is considered to be a major oncogenic driver in neuroblastoma. Forced expression of MYCN can transform normal cells in vitro (5) and is sufficient to drive neuroblastoma tumorigenesis in model animals, such as zebrafish (6) and mice (7). Recently, MYCN and aryl hydrocarbon receptor (AHR) expression levels were found to be inversely correlated in neuroblastoma, and AHR overexpression downregulated MYCN, promoting neuroblastoma cell differentiation (8).
AHR is a ligand-activated transcription factor, which belongs to the basic-helix-loop-helix (bHLH)/PAS (Period [Per]-Aryl hydrocarbon receptor nuclear translocator [ARNT]-Single minded [SIM]) family of heterodimeric transcriptional regulators (9). Although AHR is well-known for its role in mediating xenobiotic-induced toxicity and carcinogenesis (10), recent studies have suggested that endogenous activators of AHR may also contribute to cell-cycle regulation (11), development (12), and tumor progression (13). Furthermore, AHR knockout animal models clearly show phenotypes in the absence of receptor activating toxicants (14, 15). Thus, mounting evidence strongly suggests that AHR is involved in normal cell physiology, independent of activation by xenobiotics.
In addition to its role in promoting tumorigenesis, AHR has also been suggested to be a tumor suppressor in melanoma (16), breast cancer (17), and prostate cancer (18). In neuroblastoma, AHR overexpression has been shown to induce neural differentiation of mouse Neuro2a cells (19), and dioxins-activating AHR inhibit cell proliferation of SK-N-SH cells via G1 arrest (20). Therefore, some evidence exists that AHR may act as a tumor suppressor in neuroblastoma, but the effects of AHR on neuroblastoma progression remain largely unexplored. In this study, we aimed to elucidate the role of AHR in neuroblastoma tumor progression in vitro and in vivo. Furthermore, we evaluated the clinical significance of AHR expression in neuroblastoma tumors. Here, we show that AHR expression is a positive predictor of survival in patients with neuroblastoma and that overexpression or ligand activation of AHR may limit neuroblastoma progression in disease models.
Materials and Methods
Ethics statement and patient tissues
The use of human tissues for this study was approved by the National Taiwan University Hospital Research Ethics Committee. Written informed consent was obtained from patients before samples were collected. Tumor samples were obtained during surgery and immediately frozen in liquid nitrogen. In a period of 18 years (January 1991–May 2008), a total of 85 patients with neuroblastoma who underwent complete follow-up were enrolled in this study. The ratio of male-to-female was 46:39. The median age at diagnosis was 2.5 years (range, 0–11.5 years). The median follow-up after diagnosis was 70.6 months with a range of 1 to 204 months, and the overall predictive 5-year survival rate in this cohort was 48.7%. The categorization of tumor histology was based on the International Neuroblastoma Pathology Classification scheme. MYCN status was determined by FISH analysis of formalin-fixed paraffin-embedded tissues or fresh tumor single cells.
AHR IHC staining
AHR expression was analyzed using an avidin–biotin complex immunoperoxidase staining technique on archival paraffin-embedded tissue specimens obtained without chemotherapy. Tissue sections (5 μm) of tumors were deparaffinized and rehydrated in a routine manner. After antigen retrieval, the AHR antibody (Upstate) was applied on tumor samples at a dilution of 1:150 overnight at 4°C. The N-Histofine Simple Stain MAX PO (Nichirei) was then applied for 30 minutes at room temperature. Diaminobenzidine was used for visualization of AHR signals. Nuclei were counterstained with hematoxylin. Antigen-competing peptide (MNSSSANITYASRKRRKPVQKTVKPIPAEGIKSNPSKRHRDRLNTELDRL) was used for confirming the specificity of the AHR antibody.
Cell culture
The human neuroblastoma cell lines SK-N-SH (HTB-11TM) and BE(2)-C (CRL-2268) were obtained from the ATCC. Green fluorescent protein (GFP)-tagged neuroblastoma stNB-V1 cell line was kindly provided by Dr. Christina Ling Chang (Institute of Molecular Medicine, National Cheng-Kung University, Tainan, Taiwan). All cell lines were cultured in DMEM medium, supplemented with 10% FBS under a humidified atmosphere of 5% CO2 at 37°C. PCR-based Mycoplasma testing was performed once a month.
Reverse transcription
Total cellular RNA was extracted from the cells using the TRIzol reagent (Invitrogen). Reverse transcription of 1 μg isolated total RNA was performed in a 20 μL reaction mixture using M-MuLV Reverse Transcriptase (Thermo Fisher Scientific) and an oligo-dT primer.
Quantitative real-time PCR
Real-time PCR reactions were conducted in an iCycler iQ Real-Time detection system (Bio-Rad) using SYBR Green I (ABgene). The thermal profile of PCR was 95°C for 3 minutes, followed by 40 cycles of 95°C for 30 seconds, and 60°C for 30 seconds. Thermocycling was performed with a final volume of 15 μL containing 1 μL of cDNA sample. The melting curve of each tube was examined to confirm a single peak appearance. The sequences of paired primers for real-time PCR detection are as follows: GAPDH forward 5′-GGT GGT CTC CTC TGA CTT CAA C-3′, GAPDH reverse 5′-TCT CTC TTC CTC TTG TGT TCT TG-3′; GAP43 forward 5′-TCC GTG GAC ACA TAA CAA GG-3′, GAP43 reverse 5′-CAG TAG TGG TGC CTT CTC C-3′; NSE forward 5′- TGT CTG CTG CTC AAG GTC AA-3′, NSE reverse 5′-CGA TGA CTC ACC ATG ACC C-3′; NF-H forward 5′- CCG ACA TTG CCT CCT ACC -3′, NF-H reverse 5′- GAG CCA TCT TGA CAT TGA GC -3′; CYP1A1 forward 5′- GCT GAC TTC ATC CCT ATT CTT CG -3′, CYP1A1 reverse 5′- TTT TGT AGT GCT CCT TGA CCA TCT -3′; MYCN forward 5′- GTC ACC ACA TTC ACC ATC AC -3′, MYCN reverse 5′- GGG AAG GCA TCG TTT GAG -3′; KISS1 forward 5′- AAC TCA CTG GTT TCT TGG CAG C -3′, KISS1 reverse 5′- CTA GAA TTC CCC ACA GAG GCC -3′.
Western blot analysis
Proteins were extracted from cell lysates. Cells were lysed in a lysis buffer (25 mmol/L Tris, pH 7.4, 150 mmol/L NaCl, 1% NP-40, 1 mmol/L Na3VO4, 1 mmol/L PMSF, and 1 μg/mL leupeptin) for 15 minutes at 4°C. Lysates were centrifuged at 13,000 rpm for 15 minutes at 4°C, and the supernatant was collected. Concentration of the supernatant was determined using a Bio-Rad Protein Assay Kit. Concentration-normalized lysates were mixed with SDS sample buffer and then boiled at 100°C for 10 minutes. Proteins were fractionated by SDS-PAGE (150 volts for 1.5 hours) and transferred onto nitrocellulose membranes (80 volts for 90 minutes). Membranes were blocked with 5% BSA in TBS-T (0.1% Tween 20 in TBS), followed by overnight incubation at 4°C with appropriate dilutions of primary antibodies in TBS-T. After three washes with TBS-T, membranes were incubated with the appropriate secondary antibodies coupled with horseradish peroxidase, and immune complexes were visualized using an Enhanced Chemiluminescence (ECL) Kit (Thermo Fisher Scientific) according to the manufacturer's instructions. The primary antibodies used were as follows: rabbit polyclonal anti-AHR antibody (Enzo Life Science); mouse monoclonal anti-GAP43 antibody (Santa Cruz Biotechnology); mouse monoclonal anti-NSE antibody (Santa Cruz Biotechnology), and goat polyclonal anti-β-actin (Santa Cruz Biotechnology).
Generation of inducible expression cell line
To set up a tetracycline/doxycycline-inducible AHR system, stNB-V1 neuroblastoma cells were first transfected with the pcDNA6/TR vector (Invitrogen), encoding the tetracycline/doxycycline repressor behind a constitutive CMV promoter, using Lipofectamine 2000 (Thermo Fisher Scientific) according to the manufacturer's protocol. The drug resistant clones of stNB-V1-pcDNA6 were obtained by Blasticidin-S selection (5 μg/mL). The human AHR genes were then cloned into pcDNA5/TO vectors (Invitrogen) and were transfected into stNB-V1-pcDNA6 cells by Lipofectamine 2000. After 2-month Hygomycin B (200 μg/mL) selection, tetracycline/doxycycline-inducible AHR single clones (stNB-V1-AI) were obtained and amplified.
Mouse xenograft studies of AHR-inducible cells
Four-week-old female BALB/c nude mice were inoculated subcutaneously with 5 × 106 stNB-V1-AI cells in Matrigel (BD Bioscience). Tumor-bearing mice were randomized into two treatment groups of six mice. Animals were treated with doxycycline in the daily drinking water (2 g/L) or vehicle alone for up to 14 days. Progression of engrafted tumors in treated animals was evaluated by the metric measurement of tumor sizes. Tumor diameters were measured with calipers, and volumes were calculated as L × W2 × 0.5 (L and W are the tumor length and width in mm, respectively). All murine experiments were performed after approval by the Institutional Animal Care and Use Committee of National Taiwan University.
MTT assay
Cell viability was assessed using the 3-(4, 5-Dimethylthiazol-2-yl)-2,5-diphenyl-tetrazolium bromide reduction assay. Cells plated in 96-well plates were treated with indicated concentration of kynurenine in 100 μL culture medium for 72 hours. Then, 25 μL 0.25% MTT was added to each well and incubated at 37°C for 4 hours. The MTT solution was carefully decanted off, and formazan was extracted from the cells by 50 μL DMSO in each well in dark for 20 minutes. Absorbance was measured by a spectrophotometer at the wavelength of 590 nm. All MTT assays were repeated at least three times.
Mouse xenograft studies of kynurenine treatments
Four-week-old female BALB/c nude mice were inoculated subcutaneously with 5 × 106 stNB-V1 or BE(2)-C cells in Matrigel. Tumor-bearing mice were randomized into different treatment groups. Animals were treated by daily intraperitoneal injection with vehicle (control), RA (5 mg/kg), kynurenine (100 mg/kg), or combination of RA and kynurenine for up to 20 days. Progression of engrafted tumors in treated animals was evaluated by the metric measurement of tumor sizes. Tumor diameters were measured with calipers, and volumes were calculated as L × W2 × 0.5 (L and W are the tumor length and width in mm, respectively). All murine experiments were performed after approval from the Institutional Animal Care and Use Committee.
Xenograft metastasis assay
Four-week-old female SCID mice were inoculated subcutaneously with 5 × 106 stNB-V1 cells in Matrigel. When tumors grew to a volume of 500 mm3, tumor-bearing mice were randomized into two treatment groups of twelve mice. Animals were treated by daily intraperitoneal injection with kynurenine (200 mg/kg) or vehicle (control) alone for up to 21 days. Evaluation of lung and liver metastases was performed by gross qualitative observation of lung and liver tissue following dissection. All mouse experiments were performed after approval from the Institutional Animal Care and Use Committee.
Metastasis PCR array
The differential levels of gene expression in control and kynurenine-treated cells were analyzed by the metastasis PCR array (QIAGEN), according to the manufacturer's instructions. Briefly, purified RNA was quantified by an ND-1000 spectrophotometer (NanoDrop Technology). Reverse transcription of 1 μg isolated total RNAs was performed in a 20 μL reaction mixture with the use of the M-MuLV Reverse Transcriptase (Thermo Fisher Scientific) and an oligo-dT primer. cDNA was mixed with the RT2 Master Mix and the mixture was aliquoted into the 96-well PCR array plate, followed by real-time PCR cycling.
KiSS-1 IHC staining
KiSS-1 IHC staining was performed by BenchMark XT automatic medical system. Tissue sections (5 μm) of paraffin-embedded tumors were deparaffinized and rehydrated in a routine manner. After antigen retrieval, the KiSS-1 antibody (Millipore) was applied for tumor samples at a dilution of 1:100 overnight at 4°C. The ultraView Universal DAB Detection Kit (Roche) was then applied for 30 minutes at room temperature. Diaminobenzidine was used for visualization of KiSS-1 signals. Nuclei were counterstained with hematoxylin.
Cell migration assay
Migration rates of neuroblastoma cells were assayed in a transwell system (Cultrex 96 Well Cell Migration Assay, R&D Systems). Cells suspended in 50 μL serum-free DMEM (5 × 104 cells/well) were loaded in the insert. Serum-free DMEM and DMEM with 10% FBS were loaded in the lower chamber as the negative control and chemoattractant, respectively. After 24 hours, migrating cells were incubated with a Calcein-AM solution at 37°C for 1 hour and quantified by a spectrophotometer (485 nm excitation, 520 nm emission).
Cell adhesion assay
Ninety-six–well culture plates were coated with type I collagen (10 μg/mL), laminin (2 μg/mL), or fibronetin (1 μg/mL) and then incubated at 37°C overnight followed by a PBS wash. Cells (5 × 104 cells/100 μL) were seeded in the well and incubated at 37°C for 20 minutes. After removing the culture medium with nonattached cells, wells were washed three times with PBS. Crystal violet (0.1%) was applied for 10 minutes to stain the attached cells. Followed by 3 times PBS wash, 10% acetic acid was added for 20 minutes. Absorbance of cell lysates at 550 nm was measured using a spectrophotometer.
Chromatin immunoprecipitation assay
Chromatin immunoprecipitation (ChIP) assays were performed according to the protocol provided by Upstate Biotechnology. In brief, stNB-V1-AI cells were first treated with tetracycline (1 μg/mL) to induce AHR expression. After 24-hour induction, cells were cross-linked with 1% formaldehyde in the medium at room temperature for 10 minutes. Cells were then washed with ice-cold PBS and resuspended in 200 μL of SDS lysis buffer with protease inhibitors. The suspension was sonicated to an average length of 200–600 nucleotides, and immunoprecipitated by protein A/G-magnetic beads conjugated with the monoclonal anti-AHR antibody (BML-SA210, Enzo Life Sciences) at 4°C overnight. The immune complexes were eluted with 100 μL of elution buffer (1% SDS and 0.1 mol/L NaHCO3). The formaldehyde cross-links were then reversed by heating at 65°C for 6 hours. Protein digestions were executed by proteinase K at 45°C for an additional 1 hour. DNA of the immunoprecipitates and control input DNA were purified, and then analyzed by standard PCR. Primers flanking the AHR binding site on the promoter of CYP1A1 (forward: 5′- CGG CCC CGG CTC TCT -3′, reverse: 5′- GTG TCG GAA GGT CTC CCA GGA -3′) and the SP1 binding site on the promoter of KISS1 (EpiTect ChIP qPCR Primer Assay For Human KISS1, GPH1015285(−)18A, Qiagen) were used for PCR detection.
Statistical analysis
Statistical analyses were performed using StatView software (Abacus Concept). Pearson χ2 test was used to assess the associations between pairs of categorical variables. Survival probabilities in various subgroups were estimated using the Kaplan–Meier method and compared by log-rank tests. For multiple comparisons, the log-rank test was adjusted using Bonferroni correction. A corrected P < 0.05/C, where C is the number of pairwise comparisons being made, was considered statistically significant (21). All factors affecting survival were further analyzed by the multivariate Cox proportional hazard model. Means from different treatment groups were analyzed by one-way ANOVA followed by the Fisher protected least-significant difference test. Student t tests were performed for the comparison of means between two groups.
Results
AHR expression correlates with the histologic grade of neuroblastoma tumors
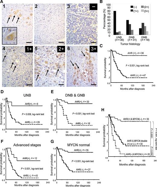
We first investigated the correlations between AHR expression and clinicopathologic features by performing immunohistochemistry for AHR in 85 neuroblastoma tumor samples. AHR-positive staining was observed specifically in ganglion cells of ganglioneuroma tumor tissue (Fig. 1A, 1). The specificity of the AHR antibody was confirmed by addition of the antigen-competing peptide that blocked the AHR staining (Fig. 1A, 2). Tumors were classified into four categories based on the frequency of cellular expression of AHR: (−) no expression: no stained cells or only isolated single cells were stained (<10%, Fig. 1A, 3), (1+) low frequency of cellular expression: 10% to 35% of neuroblastic cells were stained (Fig. 1A, 4), (2+) moderate frequency of cellular expression: 35% to 70% of neuroblastic cells were stained (Fig. 1A, 5), and (3+) high frequency of cellular expression: more than 70% of neuroblastic cells were stained (Fig. 1A, 6). Positive AHR expression (1+, 2+ or 3+) was observed in 77.8% of ganglioneuroblastomas, but AHR expression was not as frequently observed in less differentiated tumors, including differentiated neuroblastoma (51.6%) and undifferentiated neuroblastoma (22.1%) subtypes. Thus, AHR expression was definitively correlated with the histologic grade (Fig. 1B). Notably, the intensity of AHR immunostaining was also higher in tumors with differentiated histology. For further analysis, tumors were assigned into two groups: negative AHR expression (−) and positive AHR expression (1+, 2+, or 3+). The positive AHR expression group included 38 of the 85 tumors (44.7%), and the correlations between AHR protein expression and several clinicopathologic and biologic categories were evaluated (Table 1). In addition to histologic grade, positive AHR expression was also significantly correlated with age at diagnosis (≤1 year) and early clinical stages (stages I, II, and IVS), but was negatively correlated with the unfavorable biomarker of MYCN amplification.
AHR expression predicts better clinical outcome for patients with neuroblastoma. A, IHC analysis of AHR expression in tumor tissues of patients with neuroblastoma. 1, AHR immunostaining of ganglioneuroma as positive control; 2, AHR immunostaining blocked by the specific peptide as negative control; 3, negative (−) AHR immuno-staining; 4, low (1+) AHR immunostaining; 5, medium (2+) AHR immunostaining; 6, high (3+) AHR immunostaining. Scale bar, 100 μm. B, Percentage distribution of AHR expression in undifferentiated neuroblastoma (UNB; n = 36), differentiating neuroblastoma (DNB; n = 31), and ganglioneuroblastoma (GNB; n = 18). C, Kaplan–Meier survival analysis according to the expression of AHR in 85 patients with neuroblastoma. D–G, Kaplan–Meier survival analysis according to the expression of AHR in patients with undifferentiated neuroblastoma (D), patients with differentiating neuroblastoma and ganglioneuroblastoma (E), patients with neuroblastoma with advanced stage disease (stage III and IV; F), and patients with neuroblastoma with normal MYCN copy number (without amplification; G). H, Kaplan–Meier survival analysis according to AHR expression and MYCN amplification in patients with neuroblastoma, with all P < 0.017 after Bonferroni adjustment for multiple pairwise comparisons.
AHR expression predicts better clinical outcome for patients with neuroblastoma. A, IHC analysis of AHR expression in tumor tissues of patients with neuroblastoma. 1, AHR immunostaining of ganglioneuroma as positive control; 2, AHR immunostaining blocked by the specific peptide as negative control; 3, negative (−) AHR immuno-staining; 4, low (1+) AHR immunostaining; 5, medium (2+) AHR immunostaining; 6, high (3+) AHR immunostaining. Scale bar, 100 μm. B, Percentage distribution of AHR expression in undifferentiated neuroblastoma (UNB; n = 36), differentiating neuroblastoma (DNB; n = 31), and ganglioneuroblastoma (GNB; n = 18). C, Kaplan–Meier survival analysis according to the expression of AHR in 85 patients with neuroblastoma. D–G, Kaplan–Meier survival analysis according to the expression of AHR in patients with undifferentiated neuroblastoma (D), patients with differentiating neuroblastoma and ganglioneuroblastoma (E), patients with neuroblastoma with advanced stage disease (stage III and IV; F), and patients with neuroblastoma with normal MYCN copy number (without amplification; G). H, Kaplan–Meier survival analysis according to AHR expression and MYCN amplification in patients with neuroblastoma, with all P < 0.017 after Bonferroni adjustment for multiple pairwise comparisons.
AHR expression according to clinicopathologic and biologic characteristics of neuroblastomas
| . | Cases . | Positive AHR expression (%) . | P . |
|---|---|---|---|
| Sex | |||
| Male | 46 | 18 (39.1) | 0.282 |
| Female | 39 | 20 (51.3) | |
| Age at diagnosis | |||
| ≤1 year | 28 | 21 (75.0) | <0.001 |
| >1 year | 57 | 17 (29.8) | |
| Primary tumor site | |||
| Adrenal | 50 | 21 (42.0) | 0.658 |
| Extraadrenal | 35 | 17 (48.6) | |
| VMA screen | |||
| Yes | 8 | 7 (87.5) | 0.020 |
| No | 77 | 31 (40.3) | |
| Clinical stage | |||
| 1, 2, 4S | 30 | 26 (86.7) | <0.001 |
| 3, 4 | 55 | 12 (21.8) | |
| Tumor histology | |||
| UNB | 36 | 8 (22.2) | <0.001 |
| DNB | 31 | 16 (51.6) | |
| GNB | 18 | 14 (77.8) | |
| MYCN | |||
| Amplified | 23 | 3 (13.0) | <0.001 |
| Nonamplified | 62 | 35 (56.5) | |
| . | Cases . | Positive AHR expression (%) . | P . |
|---|---|---|---|
| Sex | |||
| Male | 46 | 18 (39.1) | 0.282 |
| Female | 39 | 20 (51.3) | |
| Age at diagnosis | |||
| ≤1 year | 28 | 21 (75.0) | <0.001 |
| >1 year | 57 | 17 (29.8) | |
| Primary tumor site | |||
| Adrenal | 50 | 21 (42.0) | 0.658 |
| Extraadrenal | 35 | 17 (48.6) | |
| VMA screen | |||
| Yes | 8 | 7 (87.5) | 0.020 |
| No | 77 | 31 (40.3) | |
| Clinical stage | |||
| 1, 2, 4S | 30 | 26 (86.7) | <0.001 |
| 3, 4 | 55 | 12 (21.8) | |
| Tumor histology | |||
| UNB | 36 | 8 (22.2) | <0.001 |
| DNB | 31 | 16 (51.6) | |
| GNB | 18 | 14 (77.8) | |
| MYCN | |||
| Amplified | 23 | 3 (13.0) | <0.001 |
| Nonamplified | 62 | 35 (56.5) | |
Positive AHR expression predicts favorable clinical outcomes of neuroblastoma patients
To explore the relationship between AHR expression and clinical outcome, Kaplan–Meier survival analysis was performed. Positive AHR expression strongly predicted a favorable prognosis in patients with neuroblastoma (Fig. 1C). By univariate analysis, patient age ≤ 1, early clinical stage (stage I, II, or IVS), differentiated histology and positive AHR expression all predicted better outcome, whereas MYCN amplification predicted worse survival (Table 2). Multivariate analysis by the Cox proportional hazard model further confirmed that AHR protein expression is an independent prognostic factor in neuroblastoma (Table 2), along with clinical stage and MYCN amplification. We then performed survival analyses on subgroups of patients according to tumor histology, clinical stage, and MYCN status. Positive AHR expression predicted better outcomes in patients with neuroblastoma with undifferentiated histology, differentiated histology (Fig. 1D and E), advanced stage disease (Fig. 1F), or normal MYCN expression (Fig. 1G). However, the prognosis of patients with neuroblastoma with MYCN amplification could not be distinguished by AHR expression due to the low frequency of positive AHR protein expression and very poor outcome for these patients (Supplementary Fig. S1). In addition, patient survival was further analyzed according to AHR expression and MYCN amplification (Fig. 1H). The group with negative AHR expression and MYCN amplification showed the worst prognosis outcome, whereas the group with positive AHR expression and normal MYCN copy number showed the best survival. This combinatorial effect suggests that in addition to being independent prognostic factors, AHR and MYCN may regulate neuroblastoma tumorigenesis as two important mediators of the same cell signaling axis.
Clinicopathologic and biologic factors affecting survival rate
| . | Univariate analysis . | Multivariate analysis . | ||||
|---|---|---|---|---|---|---|
| Variable . | RR . | 95% CI . | P . | RR . | 95% CI . | P . |
| Sex: male versus female | 1.66 | 0.896–3.075 | 0.107 | 1.346 | 0.659–2.749 | 0.415 |
| Screen: No versus yes | 6.702 | 0.920–48.807 | 0.060 | 2.138 | 0.128–35.603 | 0.596 |
| Age at diagnosis: >1 year versus ≤1 year | 4.189 | 1.755–9.996 | 0.001 | 1.203 | 0.418–3.458 | 0.732 |
| Clinical stage: advanced (III, IV) versus early (I, II, IVS) | 20.010 | 4.799–83.430 | <0.001 | 11.486 | 1.334–98.915 | 0.026 |
| MYCN: amplified versus nonamplified | 4.134 | 2.200–7.767 | <0.001 | 2.685 | 1.130–6.380 | 0.025 |
| AHR expression: negative versus positive | 8.333 | 3.448–19.905 | <0.001 | 3.019 | 1.029–8.858 | 0.044 |
| Histology: undifferentiated versus differentiated | 2.424 | 1.327–4.430 | 0.004 | 1.207 | 0.552–2.640 | 0.637 |
| Primary tumor site: adrenal versus extraadrenal | 1.426 | 0.769–1.426 | 0.260 | 1.046 | 0.472–2.317 | 0.911 |
| . | Univariate analysis . | Multivariate analysis . | ||||
|---|---|---|---|---|---|---|
| Variable . | RR . | 95% CI . | P . | RR . | 95% CI . | P . |
| Sex: male versus female | 1.66 | 0.896–3.075 | 0.107 | 1.346 | 0.659–2.749 | 0.415 |
| Screen: No versus yes | 6.702 | 0.920–48.807 | 0.060 | 2.138 | 0.128–35.603 | 0.596 |
| Age at diagnosis: >1 year versus ≤1 year | 4.189 | 1.755–9.996 | 0.001 | 1.203 | 0.418–3.458 | 0.732 |
| Clinical stage: advanced (III, IV) versus early (I, II, IVS) | 20.010 | 4.799–83.430 | <0.001 | 11.486 | 1.334–98.915 | 0.026 |
| MYCN: amplified versus nonamplified | 4.134 | 2.200–7.767 | <0.001 | 2.685 | 1.130–6.380 | 0.025 |
| AHR expression: negative versus positive | 8.333 | 3.448–19.905 | <0.001 | 3.019 | 1.029–8.858 | 0.044 |
| Histology: undifferentiated versus differentiated | 2.424 | 1.327–4.430 | 0.004 | 1.207 | 0.552–2.640 | 0.637 |
| Primary tumor site: adrenal versus extraadrenal | 1.426 | 0.769–1.426 | 0.260 | 1.046 | 0.472–2.317 | 0.911 |
Abbreviations: 95% CI, 95% confidence interval; RR, risk ratio.
Overexpression of AHR suppresses neuroblastoma tumor progression
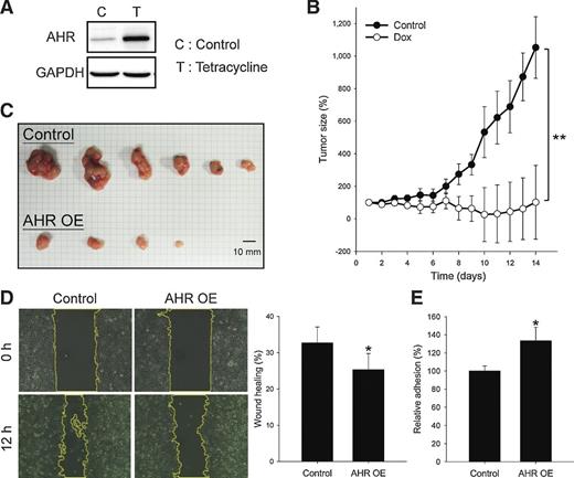
Because AHR overexpression has been suggested to inhibit cell proliferation and promote neural differentiation of neuroblastoma cells in vitro (8), we next investigated the potential for AHR to suppress neuroblastoma tumor progression in vivo. For this purpose, we established stNB-V1-AI cells, which harbor a tetracycline-induced AHR expression cassette in a neuroblastoma cell background. Induction of AHR expression by tetracycline was validated by Western blot analysis (Fig. 2A). The cells were then subcutaneously transplanted into nude mice. Overexpression of AHR was induced by doxycycline, which was administered daily via drinking water. This treatment significantly suppressed xenograft tumor growth (Fig. 2B and C). In addition, the effects of AHR expression on cell migration and adhesion were examined in the inducible cell line. We found that tetracycline-induced overexpression of AHR suppressed migration of stNB-V1-AI cells in a wound healing assay (Fig. 2D), whereas cell adhesion was enhanced by AHR overexpression (Fig. 2E). These results suggest that AHR expression can limit neuroblastoma tumor progression.
Overexpression of AHR suppresses neuroblastoma tumor progression. A, AHR protein expression was examined in AHR-inducible stNB-V1-AI cells by immunoblotting after 24 hours of tetracycline (10 ng/mL) induction. B, AHR-inducible stNB-V1-AI cells were xenotransplanted in a mouse xenograft model. Tumor-inoculated mice were treated daily with doxycycline (n = 6) in the drinking water (2 g/L) or vehicle control (n = 6). Tumor growth was measured daily for 14 days. Error bars, SEM. C, Tumor-inoculated mice were sacrificed after 14 days of treatment. Tumors from each mouse are shown in the photograph. OE, overexpression. D, Wound healing assays were conducted on AHR-inducible stNB-V1-AI cells that had been treated with 10 ng/mL tetracycline for 24 hours. Yellow dotted lines indicate the wound borders. E, Cell adhesion assays were conducted on AHR-inducible stNB-V1-AI cells that had been treated with 10 ng/mL tetracycline for 24 hours. *, P < 0.05; **, P < 0 0.01.
Overexpression of AHR suppresses neuroblastoma tumor progression. A, AHR protein expression was examined in AHR-inducible stNB-V1-AI cells by immunoblotting after 24 hours of tetracycline (10 ng/mL) induction. B, AHR-inducible stNB-V1-AI cells were xenotransplanted in a mouse xenograft model. Tumor-inoculated mice were treated daily with doxycycline (n = 6) in the drinking water (2 g/L) or vehicle control (n = 6). Tumor growth was measured daily for 14 days. Error bars, SEM. C, Tumor-inoculated mice were sacrificed after 14 days of treatment. Tumors from each mouse are shown in the photograph. OE, overexpression. D, Wound healing assays were conducted on AHR-inducible stNB-V1-AI cells that had been treated with 10 ng/mL tetracycline for 24 hours. Yellow dotted lines indicate the wound borders. E, Cell adhesion assays were conducted on AHR-inducible stNB-V1-AI cells that had been treated with 10 ng/mL tetracycline for 24 hours. *, P < 0.05; **, P < 0 0.01.
Kynurenine inhibits cell proliferation and promotes neural differentiation of neuroblastoma cells in vitro and in vivo
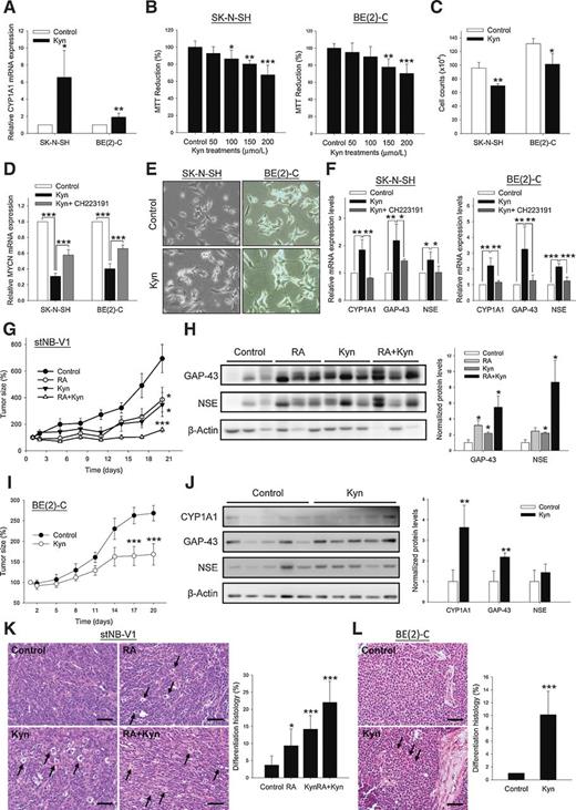
AHR is a well-studied receptor for dioxin-like compounds. However, the actions of endogenous AHR ligands have not been thoroughly investigated. Recently, kynurenine, a metabolite of tryptophan, was reported as a novel endogenous ligand of AHR (22). Since our studies indicated that ectopic expression of AHR downregulates MYCN expression and induces neural differentiation (8), we hypothesized that activation of AHR by kynurenine treatment might also affect characteristics of neuroblastoma cells. To test this hypothesis, we examined the effect of kynurenine on cell proliferation and differentiation in vitro and in vivo by using MYCN amplified [BE(2)-C] and nonamplified (SK-N-SH and stNB-V1) neuroblastoma cells. The effect of kynurenine on the activation of AHR signaling in neuroblastoma was first confirmed. We found that the mRNA expression level of an AHR downstream gene CYP1A1 was upregulated by kynurenine, indicating that kynurenine possess the ability to activate AHR in neuroblastoma (Fig. 3A). Using MTT (Fig. 3B) and Trypan blue staining (Fig. 3C) assays, we found that kynurenine effectively suppressed proliferation of SK-N-SH and BE(2)-C cells. In addition, the mRNA expression levels of MYCN was also found to be downregulated by kynurenine in both cell lines (Fig. 3D). Moreover, kynurenine treatment induced neurite outgrowth (Fig. 3E) and increased the mRNA expression levels of differentiation markers, GAP-43 and NSE (Fig. 3F). To examine whether the effect of kynurenine is AHR dependent, neuroblastoma cells were treated with kynurenine in combination with AHR antagonist CH223191. We found that the inhibitory effect of kynurenine on cell proliferation (Supplementary Fig. S2A–S2C) and MYCN expression (Fig. 3D) were effectively blocked by CH223191. In addition, the induction of differentiation markers and neurite outgrowth were both significantly abolished by the treatment of CH223191 (Fig. 3F; Supplementary Fig. S2D). All these findings indicate that kynurenine affects neuroblastoma cell behavior is mediated by AHR. These in vitro findings were then confirmed in the mouse xenograft models. In the MYCN non-amplified stNB-V1 model, both kynurenine and the well-known differentiation promoting agent, all-trans retinoic acid (ATRA), suppressed neuroblastoma tumor growth when administered by intraperitoneal injection. Notably, a combination effect was observed when kynurenine was treated in combination with RA (Fig. 3G; Supplementary Fig. S3A). Protein levels of GAP-43 and NSE differentiation markers were both upregulated in the tumors of mice treated with kynurenine and RA (Fig. 3H). In the MYCN-amplified BE(2)-C model, kynurenine also showed the inhibition effect on tumor growth (Fig. 3I; Supplementary Fig. S3B). Protein levels of CYP1A1 and GAP-43 in tumor tissues were significantly upregulated by kynurenine (Fig. 3J). Furthermore, the tissue histology analysis showed that kynurenine treatment significantly induced the differentiation histology in both stNB-V1 and BE(2)-C xenograft tumors (Fig. 3K and L). Together, our in vitro and in vivo results support the notion that activation of AHR by kynurenine may inhibit neuroblastoma tumorigenesis.
Kynurenine promotes neural differentiation of neuroblastoma cells and suppresses neuroblastoma tumor growth. A, SK-N-SH and BE(2)-C cells were treated with 200 μmol/L kynurenine (Kyn) for 24 hours. CYP1A1 mRNA expression level was analyzed by SYBR Green real-time PCR. B, SK-N-SH and BE(2)-C cells were treated with indicated concentrations of kynurenine for 72 hours. Cell viability was determined by MTT assay. C, SK-N-SH and BE(2)-C cells were treated with 200 μmol/L of kynurenine for 72 hours. Cell viability was determined by cell counting with Trypan blue staining. D, SK-N-SH and BE(2)-C cells were treated with kynurenine (200 μmol/L) or CH223191(10 μmol/L) for 72 hours. The expression levels of MYCN were analyzed by SYBR Green real-time PCR. E, SK-N-SH and BE(2)-C cells were treated with 200 μmol/L of kynurenine for 72 hours. Neurite outgrowth was apparent after kynurenine treatment. F, Total RNA was collected 24 hours after kynurenine (200 μmol/L) or CH223191(10 μmol/L) treatment. The mRNA expression level of CYP1A1, GAP-43, and NSE were analyzed by SYBR Green real-time PCR. G, stNB-V1 cells were xenotransplanted to BALB/c nude mice. Tumor-inoculated mice were treated with vehicle (control), RA (5 mg/kg), kynurenine (100 mg/kg), or combination with RA (5 mg/kg) and kynurenine (100 mg/kg). Tumor growth was measured daily for 20 days. Error bars, SEM. H, The expression levels of differentiation markers GAP-43 and NSE in the xenograft tumors were analyzed by Western blot analysis. I, BE(2)-C cells were xenotransplanted to BALB/c nude mice. Tumor-inoculated mice were treated with vehicle (control) or kynurenine (100 mg/kg). Tumor growth was measured daily for 20 days. Error bars, SEM. J, The expression levels of differentiation markers GAP-43 and NSE in the xenograft tumors were analyzed by Western blot analysis. K, Tumor histology of stNB-V1 xenograft tumors was analyzed by hematoxylin and eosin stain. Arrows, differentiated neuroblastic cells. L, Tumor histology of BE(2)-C xenograft tumors was analyzed by hematoxylin and eosin stain. Arrows, differentiated neuroblastic cells. *, P < 0.05; **, P < 0 0.01; ***, P < 0.001.
Kynurenine promotes neural differentiation of neuroblastoma cells and suppresses neuroblastoma tumor growth. A, SK-N-SH and BE(2)-C cells were treated with 200 μmol/L kynurenine (Kyn) for 24 hours. CYP1A1 mRNA expression level was analyzed by SYBR Green real-time PCR. B, SK-N-SH and BE(2)-C cells were treated with indicated concentrations of kynurenine for 72 hours. Cell viability was determined by MTT assay. C, SK-N-SH and BE(2)-C cells were treated with 200 μmol/L of kynurenine for 72 hours. Cell viability was determined by cell counting with Trypan blue staining. D, SK-N-SH and BE(2)-C cells were treated with kynurenine (200 μmol/L) or CH223191(10 μmol/L) for 72 hours. The expression levels of MYCN were analyzed by SYBR Green real-time PCR. E, SK-N-SH and BE(2)-C cells were treated with 200 μmol/L of kynurenine for 72 hours. Neurite outgrowth was apparent after kynurenine treatment. F, Total RNA was collected 24 hours after kynurenine (200 μmol/L) or CH223191(10 μmol/L) treatment. The mRNA expression level of CYP1A1, GAP-43, and NSE were analyzed by SYBR Green real-time PCR. G, stNB-V1 cells were xenotransplanted to BALB/c nude mice. Tumor-inoculated mice were treated with vehicle (control), RA (5 mg/kg), kynurenine (100 mg/kg), or combination with RA (5 mg/kg) and kynurenine (100 mg/kg). Tumor growth was measured daily for 20 days. Error bars, SEM. H, The expression levels of differentiation markers GAP-43 and NSE in the xenograft tumors were analyzed by Western blot analysis. I, BE(2)-C cells were xenotransplanted to BALB/c nude mice. Tumor-inoculated mice were treated with vehicle (control) or kynurenine (100 mg/kg). Tumor growth was measured daily for 20 days. Error bars, SEM. J, The expression levels of differentiation markers GAP-43 and NSE in the xenograft tumors were analyzed by Western blot analysis. K, Tumor histology of stNB-V1 xenograft tumors was analyzed by hematoxylin and eosin stain. Arrows, differentiated neuroblastic cells. L, Tumor histology of BE(2)-C xenograft tumors was analyzed by hematoxylin and eosin stain. Arrows, differentiated neuroblastic cells. *, P < 0.05; **, P < 0 0.01; ***, P < 0.001.
Kynurenine suppresses neuroblastoma tumor metastasis
After showing that AHR overexpression inhibits migration and promotes adhesion in neuroblastoma cells (Fig. 2D and E), we further investigated whether AHR activation by kynurenine may affect the metastatic characteristics of neuroblastoma cells. To this end, in vitro cell adhesion and migration assays were performed. Kynurenine treatment significantly inhibited cell migration of AHR-overexpressing stNB-V1 cells in a transwell migration assay (Fig. 4A). In addition, kynurenine effectively promoted cell adhesion in various types of neuroblastoma cells (Fig. 4B; Supplementary Fig. S4). Next, tumor metastasis was examined after subcutaneous inoculation of SCID mice with stNB-V1 neuroblastoma cells. We found that daily intraperitoneal injection of kynurenine (50 mg/kg) for 21 days significantly suppressed lung and liver metastasis (Fig. 4C). According to the number and size of metastatic nodules, tumor metastasis was classified into four categories: (−) no metastasis/no nodule, (1+) mild metastasis, (2+) moderate metastasis, and (3+) servere metastasis (Supplementary Fig. S5A and S5B). Metastatic nodules were observed in lungs of 100% of the control group animals, but only 50% of animals in the kynurenine-treated group had lung metastasis (Fig. 4D). Furthermore, the percentage of mice with high-grade metastasis (2+ and 3+) was much greater in the control group (75%, 9/12 animals) than in the kynurenine-treated group (25%, 3/12 animals; Fig. 4D; Supplementary Fig. S5B). These results strongly suggest that activation of AHR by kynurenine may inhibit neuroblastoma tumor metastasis by suppressing cell migration and promoting cell adhesion of neuroblastoma cells.
Kynurenine upregulates KISS1 expression and inhibits neuroblastoma tumor metastasis. A, A cell migration assay was conducted on AHR-inducible stNB-V1-AI cells, with 24-hour tetracycline induction and subsequent 24-hour treatment with 200 μmol/L kynurenine (Kyn). B, SK-N-SH, SK-N-DZ, and stNB-V1 cells were treated with 200 μmol/L kynurenine for 24 hours. Cell adhesion assays were conducted in 96-well culture plates coated with 10 μg/mL collagen I. C, stNB-V1 cells (5 × 106) with Matrigel were subcutaneously injected into SCID mice, followed by daily intraperitoneal injection of kynurenine (200 mg/kg) or vehicle control for 21 days. Severe metastases in the lung (black arrowheads) and liver (white arrowheads) were found in stNB-V1–inoculated mice with control treatment. D, The severity of lung metastasis was scored, revealing suppression by kynurenine treatment. E, Differentially expressed genes in kynurenine-treated SK-N-SH cells were identified by a metastasis PCR array. F, SK-N-SH and BE(2)-C cells were treated with of kynurenine (200 μmol/L) or CH223191 (10 μmol/L) for 24 hours. The expression levels of KISS1 was analyzed by SRBR Green real-time PCR. G, KiSS-1 was stained by IHC in neuroblastoma tumor tissue xenografts. Staining was quantified according to the percentage of KiSS-1–positive cells per section of tissue specimens. H, stNB-V1-AI cells were induced by tetracycline (10 ng/mL) for 24 hours and ChIP was performed. The AHR binding motif in the CYP1A1 promoter is shown as a positive control. I, Cell adhesion assays were conducted on SK-N-SH cells treated with 200 μmol/L kynurenine, 10 nmol/L Kisspeptin-10 (K-10), 10 nmol/L Kisspeptin-234 (K-234), 200 μmol/L kynurenine + 10 nmol/L K-234, and 10 nmol/L K-10 + 10 nmol/L K-234 for 24 hours. J, A cell migration assay was conducted on AHR-inducible stNB-V1-AI cells, with 24-hour tetracycline induction and subsequent 24-hour treatment with 200 μmol/L kynurenine or 200 μmol/L kynurenine + 10 nmol/L K-234. K, SK-N-SH cells were treated with 200 μmol/L kynurenine for 72 hours. The protein expression levels were analyzed by Western blot analysis. L, A cell adhesion assay was conducted on SK-N-SH cells treated with 200 μmol/L kynurenine or 10 μmol/L PF‐573228 (pretreatment for 1 hour) +200 μmol/L kynurenine. M, SK-N-SH cells were treated with 200 μmol/L kynurenine, 10 nmol/L Kisspeptin-10 (K-10), 10 nmol/L Kisspeptin-234 (K-234), 200 μmol/L kynurenine + 10 nmol/L K-234, and 10 nmol/L K-10 + 10 nmol/L K-234 for 24 hours. The protein expression levels were analyzed by Western blot analysis. Error bars, SD. *, P < 0.05; **, P < 0.01; ***, P < 0.001.
Kynurenine upregulates KISS1 expression and inhibits neuroblastoma tumor metastasis. A, A cell migration assay was conducted on AHR-inducible stNB-V1-AI cells, with 24-hour tetracycline induction and subsequent 24-hour treatment with 200 μmol/L kynurenine (Kyn). B, SK-N-SH, SK-N-DZ, and stNB-V1 cells were treated with 200 μmol/L kynurenine for 24 hours. Cell adhesion assays were conducted in 96-well culture plates coated with 10 μg/mL collagen I. C, stNB-V1 cells (5 × 106) with Matrigel were subcutaneously injected into SCID mice, followed by daily intraperitoneal injection of kynurenine (200 mg/kg) or vehicle control for 21 days. Severe metastases in the lung (black arrowheads) and liver (white arrowheads) were found in stNB-V1–inoculated mice with control treatment. D, The severity of lung metastasis was scored, revealing suppression by kynurenine treatment. E, Differentially expressed genes in kynurenine-treated SK-N-SH cells were identified by a metastasis PCR array. F, SK-N-SH and BE(2)-C cells were treated with of kynurenine (200 μmol/L) or CH223191 (10 μmol/L) for 24 hours. The expression levels of KISS1 was analyzed by SRBR Green real-time PCR. G, KiSS-1 was stained by IHC in neuroblastoma tumor tissue xenografts. Staining was quantified according to the percentage of KiSS-1–positive cells per section of tissue specimens. H, stNB-V1-AI cells were induced by tetracycline (10 ng/mL) for 24 hours and ChIP was performed. The AHR binding motif in the CYP1A1 promoter is shown as a positive control. I, Cell adhesion assays were conducted on SK-N-SH cells treated with 200 μmol/L kynurenine, 10 nmol/L Kisspeptin-10 (K-10), 10 nmol/L Kisspeptin-234 (K-234), 200 μmol/L kynurenine + 10 nmol/L K-234, and 10 nmol/L K-10 + 10 nmol/L K-234 for 24 hours. J, A cell migration assay was conducted on AHR-inducible stNB-V1-AI cells, with 24-hour tetracycline induction and subsequent 24-hour treatment with 200 μmol/L kynurenine or 200 μmol/L kynurenine + 10 nmol/L K-234. K, SK-N-SH cells were treated with 200 μmol/L kynurenine for 72 hours. The protein expression levels were analyzed by Western blot analysis. L, A cell adhesion assay was conducted on SK-N-SH cells treated with 200 μmol/L kynurenine or 10 μmol/L PF‐573228 (pretreatment for 1 hour) +200 μmol/L kynurenine. M, SK-N-SH cells were treated with 200 μmol/L kynurenine, 10 nmol/L Kisspeptin-10 (K-10), 10 nmol/L Kisspeptin-234 (K-234), 200 μmol/L kynurenine + 10 nmol/L K-234, and 10 nmol/L K-10 + 10 nmol/L K-234 for 24 hours. The protein expression levels were analyzed by Western blot analysis. Error bars, SD. *, P < 0.05; **, P < 0.01; ***, P < 0.001.
Kynurenine induces tumor metastasis suppressor gene KISS1 expression
To better understand the underlying mechanisms by which kynurenine suppressed neuroblastoma metastasis, total RNA from kynurenine-treated SK-N-SH cells was collected and analyzed with a metastasis PCR array. Expression levels of distinct metastasis-related genes were changed in response to kynurenine treatment (Fig. 4E). Among these genes, the tumor-metastasis suppressor gene, KISS1, was upregulated more than 4-fold. The induction of KISS1 was further confirmed in kynurenine-treated SK-N-SH and BE(2)-C cells by real-time PCR. KISS1 mRNA expression was upregulated by kynurenine in both SK-N-SH and BE(2)-C cells, which was effectively blocked by the AHR antagonist CH223191 (Fig. 4F). Consistently, tetracycline-induced AHR overexpression also increased KISS1 expression and that the AHR-elicited KISS1 expression can be blocked by CH223191 (Supplementary Fig. S6). In addition, we found a marked enhancement in the IHC signal for KiSS-1 protein in xenograft tumors after mice were treated with kynurenine (Fig. 4G; Supplementary Fig. S5B). To examine whether AHR directly regulates KISS1 promoter activity, a ChIP assay was next examined. Because Sp1 binding motif, a novel binding site of AHR (23, 24), is important in the regulation of KISS1 expression (25, 26), we hypothesized that AHR promotes KISS1 promoter activity by binding to Sp1 motif. The result showed that the Sp1 binding domain in the KISS1 promoter could be successfully pulled down by tetracycline-induced AHR, suggesting that AHR upregulates KISS1 expression through binding to the KISS1 promoter (Fig. 4H). The AHR-binding domain of the CYP1A1 promotor was also pulled down as a positive control.
Kynurenine induces cell adhesion through KiSS-1–FAK axis
To confirm the involvement of KiSS-1 in AHR-mediated inhibition of neuroblastoma tumor metastasis, we analyzed cell adhesion after treatment with the KiSS-1 agonist Kisspeptin-10 and antagonist Kisspeptin-234. We found that the agonist, Kisspeptin-10, promoted cell adhesion, while kynurenine-induced cell adhesion was effectively blocked by the antagonist, Kisspeptin-234 (Fig. 4I). In addition, cell adhesion was further analyzed in KISS1 knockdown SK-N-SH cells. Lentiviral KISS1 shRNA significantly knockdown KiSS-1 protein expression (Supplementary Fig. S7A) and blocked kynurenine-induced cell adhesion (Supplementary Fig. S7B). Moreover, we found that the migration inhibition effect of kynurenine in Tet-induced AHR overexpression stNB-V1 cells was also blocked by Kisspeptin-234 (Fig. 4J). These findings provide evidence that KiSS-1 mediate kynurenine inhibited neuroblastoma tumor metastasis.
Because the effect of kynurenine on migration is minor and was only observed in AHR-overexpressing cells, we assumed that kynurenine inhibited metastasis mainly through the regulation of cell adhesion. To investigate the possible underlying mechanisms by which kynurenine promotes cell adhesion of neuroblastoma, activation of two focal adhesion–associated proteins, focal adhesion kinase (FAK), and paxillin were analyzed by Western blot analysis. We found out that kynurenine significantly enhanced phosphorylation of tyrosine 397 (pY397) in FAK (Fig. 4K). However, phosphorylation of tyrosine 118 (pY118) in paxillin was not affected. Using adhesion assays, we further found that FAK inhibitor PF‐573228 suppressed kynurenine-induced cell adhesion in SK-N-SH cells, suggesting that kynurenine-induced cell adhesion is FAK dependent (Fig. 4L). Finally, the increase of pY397 FAK induced by kynurenine was significantly blocked by Kisspeptin-234 (Fig. 4M). Together, the evidence suggests that KiSS-1-FAK axis mediates the kynurenine triggered enhancement of cell adhesion in neuroblastoma, which may result in the inhibition of neuroblastoma tumor metastasis.
High KISS1 expression is closely associated with favorable clinical outcome of patients with neuroblastoma
To further investigate the clinical significance of KISS1 in neuroblastoma, we used the R2: Genomics Analysis and Visualization Platform (http://r2.amc.nl) to analyze the event-free survival probability of patients with neuroblastoma in relation to KISS1 expression levels. High expression levels of KISS1 predicted favorable prognosis in patients with neuroblastoma (Fig. 5A). Moreover, the low risk group of patients with neuroblastoma exhibited higher expression levels of KISS1 relative to the high-risk group (Fig. 5B). We also found a significant positive correlation between AHR and KISS1 expression in the same cohort of patients with neuroblastoma (Fig. 5C, R = 0.453, P = 1.6e−26). Remarkably, high AHR expression is associated with better survival rate of patients in this dataset (Fig. 5D), which is comparable with our findings. Together, these observations suggest that KiSS-1 is involved in the AHR-regulated progression of neuroblastoma, and that expression of KISS1 may be a favorable prognostic factor in neuroblastoma.
KISS1 is associated with favorable prognosis of patients with neuroblastoma. The clinical significance of KISS1 was analyzed in 498 patients with neuroblastoma from a clinical database (SEQC-498-custom-ag44kcwolf) by the R2: Genomics Analysis and Visualization Platform (http://r2.amc.nl) A, Kaplan–Meier survival analysis of patients with neuroblastoma according to KISS1 expression (Probe NO. UKv4_A_23_P124892; Cutoff modus: Average). B, KISS1 expression level was analyzed in low- and high-risk subgroups. C, The positive correlation between AHR and KISS1 was analyzed (R = 0.453, P = 1.6e−26). D, Kaplan–Meier survival analysis of patients with neuroblastoma according to AHR expression (Probe NO. UKv4_A_23_P215566; Cutoff modus: Average).
KISS1 is associated with favorable prognosis of patients with neuroblastoma. The clinical significance of KISS1 was analyzed in 498 patients with neuroblastoma from a clinical database (SEQC-498-custom-ag44kcwolf) by the R2: Genomics Analysis and Visualization Platform (http://r2.amc.nl) A, Kaplan–Meier survival analysis of patients with neuroblastoma according to KISS1 expression (Probe NO. UKv4_A_23_P124892; Cutoff modus: Average). B, KISS1 expression level was analyzed in low- and high-risk subgroups. C, The positive correlation between AHR and KISS1 was analyzed (R = 0.453, P = 1.6e−26). D, Kaplan–Meier survival analysis of patients with neuroblastoma according to AHR expression (Probe NO. UKv4_A_23_P215566; Cutoff modus: Average).
Discussion
Our previous study showed that AHR expression is inversely correlated with MYCN in neuroblastoma tumors, and based on a small group of patient samples, our study further suggested that the mRNA expression levels of AHR may correlate with the histologic grade of neuroblastoma tumors (8). In this study, tumor samples from a separate, larger cohort of patients were analyzed by IHC, demonstrating that the percentage of AHR-positive stained cells is correlated to both the histological grade and clinical stage of neuroblastoma tumors (Fig. 1B; Table 1). In addition to its diagnostic significance, expression of AHR predicted a favorable prognosis for either differentiated or undifferentiated histologic subtypes (Fig. 1D and E). These observations suggested the possibility that AHR negatively regulates neuroblastoma tumor growth by promoting differentiation. Furthermore, positive AHR expression with negative MYCN amplification [AHR (+) & MYCN (−)], predicted improved survival compared with AHR (−) and MYCN (+) or AHR, MYCN double (+) or (−; Fig. 1H). Survival analysis also showed that positive AHR expression predicted better prognosis, independent of age, tumor histology, or clinical stage (Table 2). Similar to CRT and GRP75, the two favorable neuroblastoma biomarkers identified by our previous studies (27, 28), AHR may be another novel prognostic factor in neuroblastoma. Hence, targeting AHR expression with MYCN, CRT, and GRP75 may be beneficial in developing diagnostic and therapeutic approaches for neuroblastoma.
Increasing evidence suggests that AHR plays a role in normal cell physiology, independent of xenobiotic response. Several studies have also shown the role of AHR in cell-cycle regulation, although the detailed mechanisms remain unclear. In HepG2 human hepatoma cells, AHR knockdown blocks the G1–S transition of the cell cycle and downregulates cyclin D1, cyclin E, and CDK-2/4, suggesting growth promoting activity of AHR (29). Likewise, overexpression of AHR in human lung carcinoma A549 cells stimulates E2F/DP2 activation, thereby increasing the level of proliferating cellular nuclear antigen (PCNA) and proliferation rates (30). In in vivo mouse models, overexpression of the constitutively active form of AHR (CA-AHR) increases the incidence of N-nitrosodiethylamine-induced hepatocarcinoma (31) and spontaneous tumors in the glandular stomach (32). These reports have all suggested oncogenic roles for AHR. However, some reports have also demonstrated antiproliferative effects of AHR. For example, activated AHR transcriptionally activates the p27Kip1 cyclin/cdk inhibitor and inhibits cell proliferation in developing thymus and hepatoma cells (33), and in MCF-7 human breast cancer cells, AHR was reported to repress E2F-dependent transcription and induce cell-cycle arrest (34). On the basis of these studies, it appears that AHR may promote or inhibit cell-cycle progression and proliferation in a manner that is dependent on the cell type. In neuroblastoma cells, overexpression of AHR has been shown to induce neural differentiation (8, 19), and dioxin was shown to inhibit neuroblastoma cell proliferation via AHR-mediated G1 arrest (20). Our recent study also revealed that the silencing of miR-124 induces SK-N-SH cell differentiation by promoting AHR (35). In this study, we provide direct evidence that both overexpression (Fig. 2) and ligand activation (Fig. 3) of AHR inhibit neuroblastoma tumor growth. Therefore, in the context of neuroblastoma, AHR seems to consistently play an antioncogenic role.
The endogenous ligand of AHR, kynurenine, was utilized as a model therapeutic compound in this study. In vitro, we found that kynurenine significantly suppresses cell proliferation and promotes differentiation of SK-N-SH and BE(2)-C cells (Fig. 3B–F). Moreover, this antproliferative effect was also observed in the in vivo xenograft models (Fig. 3G–L). Interestingly, we further found that kynurenine significantly inhibited lung and liver metastasis in stNB-V1 xenografts (Fig. 4C), suggesting that kynurenine-activated AHR also affects other aspects of cell characteristics besides proliferation. Recently, AHR signaling has been proposed to be a central modifying pathway in the cellular response to changes in cell adhesion. The loss of cell-to-cell contact can activate AHR (36), with AHR activity being able to interfere with contact-inhibition signaling (37). During the process of epithelial-mesenchymal transitions (EMT), AHR acts as a transcription factor to directly induce Slug, which suppresses E-cadherin expression, resulting in the loss of cell-to-cell contact (38). These lines of evidence all suggest a pro-metastatic role for AHR. However, in breast cancer, AHR was found to downregulate the cell surface adhesion molecule, CXC-chemokine receptor 4 (CXCR4), which results in the suppression of breast cancer cell metastasis (39). Therefore, the effects of AHR activation on metastatic potential are different among cell types and specific tumor microenvironments. In neuroblastoma, our current study shows an antimetastatic role for AHR. We found that activation of AHR significantly upregulated KISS1 expression, which is known to be a negative regulator of metastatic potential in a variety of cancers (40). In addition, we further demonstrated that kynurenine activates FAK activity through the regulation of KiSS-1. By this mechanism, kynurenine promotes cell adhesion of neuroblastoma (Fig. 4K–M). A similar observation was reported in melanoma - KiSS-1 promoted focal adhesion of melanoma cells and inhibited spontaneous pulmonary metastasis (41). Thus, we hypothesize that AHR suppresses neuroblastoma tumor metastasis, at least partially, via KiSS-1–mediated promotion of cell adhesion.
Increasing evidence suggests a range of effects of KiSS-1 in cancer cell biology. The antimetastatic activity of KiSS-1 was observed in several tumors, including melanoma, thyroid, ovary, bladder, gastric, pancreas, and lung cancers (42). Recently, KiSS-1 was also demonstrated to affect cell proliferation. By increasing intracellular Ca2+, KiSS-1 activates protein kinase C, resulting in inhibition of cell proliferation and promotion of cell differentiation and apoptosis (43). In addition, various clinical analyses have revealed that low expression of KiSS-1 is associated with poor prognosis of patients with gastric (44), ovarian (45), bladder (46), or breast cancers (47). In this study, we found that high expression of KiSS-1 is associated with the low-risk group and predicts better survival probability of patients with neuroblastoma (Fig. 5), indicating that KiSS-1 may be a favorable prognosis factor for neuroblastoma. Using KiSS-1 and its synthetic mimetics as clinical drugs may be a possible strategy for the treatment of neuroblastoma.
Dioxin is a well-known ligand of AHR, and high dioxin exposure was reported to strongly associate with increased incidence of certain types of cancer, including neuroblastoma (13, 48). Interestingly, exposure of rat dams to dioxin during pregnancy leads to reductions of AHR protein level in the offspring (49). In light of this observation and our data, showing that diminished AHR is associated with aggressive neuroblastoma disease, a possible molecular basis for the role of environmental pollutants in neuroblastoma can be proposed. In this model, parental exposure to dioxin may suppress AHR in children, which in turn might promote the development of neuroblastoma.
Disclosure of Potential Conflicts of Interest
No potential conflicts of interest were disclosed.
Authors' Contributions
Conception and design: P.-Y. Wu, B.-J. Wang, Y.-F. Liao, W.-M. Hsu, H. Lee
Development of methodology: P.-Y. Wu, I.-S. Yu
Acquisition of data (provided animals, acquired and managed patients, provided facilities, etc.): I.-S. Yu, Y.-C. Lin, C.-C. Chen, M. Kargren, Y.‐L. Tai, Y.-L. Liu, C.-H. Chang, W.-M. Chen, W.-M. Hsu
Analysis and interpretation of data (e.g., statistical analysis, biostatistics, computational analysis): P.-Y. Wu, Y.-T. Chang, C.-C. Chen, T.‐L. Shen, H.-F. Juan, Y.-Y. Chan, Y.-F. Liao, W.-M. Hsu, H. Lee
Writing, review, and/or revision of the manuscript: P.-Y. Wu, Y.-C. Lin, C.-C. Chen, M. Kargren, H.-F. Juan, Y.-F. Liao, W.-M. Hsu, H. Lee
Administrative, technical, or material support (i.e., reporting or organizing data, constructing databases): Y.-T. Chang, C.-C. Chen, K.-H. Lin, T.-H. Tseng, S.-F. Huang, Y.-Y. Chan, W.-M. Hsu
Study supervision: Y.-F. Liao, W.-M. Hsu, H. Lee
Acknowledgments
We acknowledge Professor Christina Ling Chang (Institute of Molecular Medicine, National Cheng-Kung University, Taiwan) for her kindness and providing the GFP-tagged stNB-V1 neuroblastoma cell line. We also acknowledge Professor Yung-Ming Jeng (Department of Pathology, National Taiwan University Hospital and National Taiwan University College of Medicine, Taipei, Taiwan) for his kindness and providing assistance with the pathologic analysis of patient tumor samples. This work was supported by National Taiwan University Hospital (UN102-051 and 106-S3505 to W.M. Hsu), the Ministry of Science and Technology, Taiwan (MOST 103-2311-B-002-015 to H. Lee; MOST 105-2314-B-002-133-MY3 and 108-2314-B-002-158-MY3 to W.M. Hsu), and Academia Sinica (to Y.F. Liao).
The costs of publication of this article were defrayed in part by the payment of page charges. This article must therefore be hereby marked advertisement in accordance with 18 U.S.C. Section 1734 solely to indicate this fact.




