Abstract
PARP, particularly PARP1, plays an essential role in the detection and repair of DNA single-strand breaks and double-strand breaks. PARP1 accumulates at DNA damage sites within seconds after DNA damage to catalyze the massive induction of substrate protein poly ADP-ribosylation (PARylation). However, the molecular mechanisms underlying the recruitment and activation of PARP1 in DNA repair are not fully understood. Here we show that phosphatase 1 nuclear targeting subunit 1 (PNUTS) is a robust binding partner of PARP1. Inhibition of PNUTS led to strong accumulation of endogenous DNA damage and sensitized the cellular response to a wide range of DNA-damaging agents, implicating PNUTS as an essential and multifaceted regulator of DNA repair. Recruitment of PNUTS to laser-induced DNA damage was similar to that of PARP1, and depletion or inhibition of PARP1 abrogated recruitment of PNUTS to sites of DNA damage. Conversely, PNUTS was required for efficient induction of substrate PARylation after DNA damage. PNUTS bound the BRCA1 C-terminal (BRCT) domain of PARP1 and was required for the recruitment of PARP1 to sites of DNA damage. Finally, depletion of PNUTS rendered cancer cells hypersensitive to PARP inhibition. Taken together, our study characterizes PNUTS as an essential partner of PARP1 in DNA repair and a potential drug target in cancer therapy.
These findings reveal PNUTS as an essential functional partner of PARP1 in DNA repair and suggest its inhibition as a potential therapeutic strategy in conjunction with DNA-damaging agents or PARP inhibitors.
See related commentary by Murai and Pommier, p. 2460
Introduction
DNA damage is frequently induced by various exogenous and endogenous DNA-damaging agents. It was estimated that over 50,000 single-strand breaks (SSB) and 10 double-strand breaks (DSB) occur in a single cell of our body every day (1, 2). These DNA lesions, if not dealt with properly, can lead to genomic instability and the progression of cancer, aging, neurodegeneration, and other diseases (3–5). It is therefore crucial for cells to promptly sense the occurrence of DNA damage and mount a sophisticated DNA damage response (DDR) system to repair DNA damage, halt cell proliferation, and potentially trigger cell death (3, 6, 7).
PARPs catalyze the attachment of poly (ADP-ribose) chains to substrate proteins, a process termed PARylation (8–11). In particular, PARP1 plays an important role in the cellular response to DNA damage by acting as an early and upstream sensor for a variety of DNA damage. As perhaps the first wave of the DDR, PARP1 is recruited to DNA damage sites within seconds to catalyze PARylation at or near DNA damage sites (12). The rapid and massive induction of PAR chains then mediates the subsequent recruitment of various DNA repair factors, many of which exhibit PAR-binding activities. In turn, PARP1 promotes the repair of various types of DNA damage, controls chromatin dynamics, regulates gene transcription, and influences cell fate determination (8–12).
Consistent with the important function of PARP1 in DNA repair, its inhibition has been considered as a promising approach to enhance the cytotoxic effect of radiation and chemotherapeutics, as well as to exploit synthetic lethality in tumors with defective homologous recombination (10, 13). Olaparib, a PARP inhibitor (PARPi), was approved by the FDA and the European Medicines Agency in 2014 for the treatment of ovarian cancer with BRCA1 and BRCA2 mutations. Following the success of olaparib, additional PARPi gained approval for BRCA-deficient ovarian cancer treatment. In January 2018, FDA expanded the approved use of olaparib to include the treatment of patients with breast cancer with BRCA gene mutations. Furthermore, a large number of ongoing clinical trials are further evaluating the clinical potential of PARPi in ovarian, breast, pancreatic, prostate, head and neck, and other types of cancer, either as stand-alone regimens or in combination with radiation, cytotoxic drugs, cell-cycle checkpoint inhibitors, antiangiogenesis, and immunotherapy. Given the enormous interests of PARPi in cancer treatment, it is important and urgent to better understand the mechanisms underlying the function and regulation of PARP1 in DNA repair.
Emerging biochemical and structural studies revealed significant insights into the molecular mechanism of PARP1 activation and function. It has been shown that the initial recruitment of PARP1 to DNA damage occurs via direct DNA binding mediated by the zinc-finger domains at the N-terminus of PARP1. In addition, a BRCT domain localized in the central region of PARP1 is also required for the DNA damage recruitment of PARP1 (14). Upon binding to damaged DNA, PARP1 becomes enzymatically active via conformational reorganization, and subsequently, mediates the PARylation of various proteins, including itself (autoPARylation) at the DNA damage sites (11, 12, 14). Building upon these recent advances, further uncovering the detailed mechanism of PARP1 recruitment and activation is likely a key step toward a better understanding of the early and initiating events of the DDR. For example, it is intriguing if additional factors are involved in the recruitment and activation of PARP1.
Phosphatase 1 nuclear targeting subunit 1 (PNUTS), also known as PPP1R10, was described as a nuclear regulator of PP1 (15). PNUTS was implicated in the DDR and maintenance of telomere stability (16–19). More recently, we reported that PNUTS and PP1 mediate nonhomologous end joining (NHEJ) by fine tuning the phosphorylation of DNA-dependent protein kinase catalytic subunit (DNA-PKcs; ref. 20). In this study, we identified PARP1 as a robust binding partner of PNUTS. PNUTS is recruited to DNA damage in a PARP1-dependent manner, and is required for the induction of PARylation after DNA damage. Although PNUTS is known to act by modulating PP1, the role of PNUTS in promoting PARP1 function and suppressing endogenous DNA damage is largely independent of its PP1 binding, indicating a new mode of PNUTS function. Further analysis revealed that the PNUTS–PARP1 association is mediated by multiple motifs of PNUTS and the BRCT domain of PARP1, and that PNUTS is required for the recruitment of PARP1 to DNA damage.
Materials and Methods
Cell culture and treatment
Human cervix carcinoma (HeLa) and bone osteosarcoma epithelial (U2OS) lines, authenticated by ATCC, were maintained in DMEM (HyClone) with 10% FBS (HyClone). Human head and neck squamous cell carcinoma UM-SCC-38 cells were authenticated and maintained as in previous studies (21, 22). Mycoplasma contamination was examined by DAPI staining/fluorescence microscopy. Cell viability and death assays were performed as in our previous study (23). Briefly, cells were incubated for 1–4 days. The numbers of viable cells were counted using a hemocytometer. To measure cell death, trypan blue staining was performed by mixing 0.4% trypan blue in PBS with cell suspension at a 1:10 ratio. Ionized radiation was performed using an X-ray cabinet (RS-2000 Biological irradiator). Clonogenic assay was performed as described in a previous study (24). Briefly, cells were transfected with or without PNUTS siRNA, and seeded into 6-well plates at a density of 1,000 cells per well. After 24 hours, cells were treated with or without drugs. After incubation for 10 days, cells were then fixed in 1% glutaraldehyde for 30 minutes, stained with 5% crystal violet, and counted for colony numbers. Multiple siRNA targeting PNUTS (target sequence #1 UCUGACAAGUACAACCUU or #2 GGCGGCUACAAACUUCUU), and PARP1 (target sequence UGACUUGGAAGUGAUCGA) were purchased from Integrated DNA Technologies, and transfected into cells using a protocol recommended by the manufacturer. A nontargeting control, or scramble siRNA was used as a control. Olaparib and bleomycin were purchased from Selleckchem; H2O2 and camptothecin were obtained from Sigma.
Immunoblotting
SDS-PAGE and immunoblotting were carried out as described previously (25), using the following antibodies: γH2AX, PNUTS, PARP1, H2B, BRCA1 phospho-S1524, and CHK1 phospho-S317 antibodies from Bethyl Laboratories; β-actin, GFP, and Poly (ADP-Ribose) Polymer antibodies from Abcam; and α-tubulin, BRCA1 phospho-S1524, and active caspase-3 antibodies from Cell Signaling Technology.
Immunofluorescence and imaging
Immunofluorescence was performed as described in a previous study (26). Briefly, cells were fixed in 3% formaldehyde with 0.1% Triton X-100, washed, and then blocked in 10% goat serum in PBS. Primary antibodies were diluted in blocking buffer, and incubated with the cells for 2 hours. The cells were then washed and incubated with the Alexa Fluor 488/555–conjugated secondary antibody (Invitrogen, 1: 2,000) for 1 hour. Imaging was performed using a Zeiss Axiovert 200M fluorescence microscope at the UNMC Advanced Microscopy Core Facility. Laser microirradiation was performed using 405 nm laser under the Zeiss Axiovert 200M Microscope with Marianas Software (Intelligent Imaging Innovations).
Protein expression and pull-down
GFP-PNUTS was constructed by inserting human PNUTS to pEGFP-C1 (Clontech). W401A PNUTS was generated by site-directed mutagenesis. ΔC (aa 1–904) and ΔN (aa 288–940) PNUTS were obtained by PCR amplification. GFP-PARP1 was characterized as in a previous study (27). PARP1-BRCT (aa 345–540) was obtained by PCR amplification and inserted into the pEGFP-C1 vector for expression. Four segments of PARP1 (N: aa 1–372; BRCT: aa 368–524; WGR: aa 525–660; and C: aa 661–1,014) were tagged with maltose-binding protein (MBP), expressed in BL21 cells, and purified. Five segments of Xenopus PNUTS (N: aa 1–305; M: aa 301–544; C: 540-819; ΔC: aa 1–544; and ΔN: aa 301–819) were tagged with glutathione S-transferases (GST) or MBP, expressed in BL21, and purified. For pull-down assays, these recombinant proteins were incubated in HeLa cell lysates or Xenopus egg extracts, and reisolated. As described in our previous study (20), PNUTS pull-down was performed in Xenopus egg extracts, and samples were then resolved by SDS-PAGE. The gel sections were dissected and subjected to mass spectrometric analysis (Taplin Mass Spectrometry Facility, Harvard Medical School, Boston, MA).
Single-cell gel electrophoresis (comet assay)
The comet assay was performed as in our previous study (22). Briefly, cells were washed with PBS, trypsinized, washed with PBS again, and plated in 0.65% low melting agarose. After solidification, slides were incubated in lysis solution (1 mol/L NaCl, 3.5 mmol/L N-lauroylsarcosine, and 50 mmol/L NaOH) for 2 hours. Slides were then washed, and incubated in alkaline electrophoresis buffer (50 mmol/L NaOH and 2 mmol/L EDTA) for 30 minutes. Electrophoresis was carried out for 10 minutes at 20 V. The slides were washed and stained with propidium iodide (25 μg/mL).
Results
PNUTS depletion leads to accumulation of endogenous DNA damage
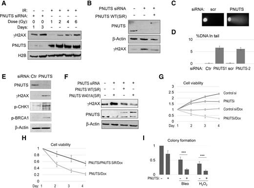
PNUTS has been implicated in the DDR by a number of previous studies (16, 17, 19, 20). In better defining the role of PNUTS in the DDR, we observed that depletion of PNUTS by siRNA induced accumulation of endogenous DNA damage in HeLa cells, as labeled by γH2AX (Fig. 1A; Supplementary Fig. S1A and S1B), a phosphorylated form of histone H2AX that is commonly used as a marker of DNA damage, particularly DSBs (28). The levels of overall γH2AX (Fig. 1A) and γH2AX foci formation (Supplementary Fig. S1A and S1B) resulted from PNUTS suppression were comparable with that induced by 2–4 Gy ionized radiation (IR). A similar induction of DNA damage was confirmed in SCC38 cells using a different PNUTS-targeting siRNA (Supplementary Fig. S1C). The reexpression of RNAi-resistant PNUTS suppressed the induction of γH2AX (Fig. 1B), confirming the specific effect of PNUTS knockdown. In addition to the induction of γH2AX, DNA damage caused by PNUTS depletion was detected in the comet assay (Fig. 1C and D). Consistently, DNA damage signaling, as evidenced by the phosphorylation of CHK1 and BRCA1, was activated in cells treated with PNUTS siRNA (Fig. 1E).
PNUTS functions as a multifaceted regulator of DNA repair. A, HeLa cells were transfected with control, nontargeting, or PNUTS siRNA (#1) for 1 day. The cells were then treated with IR at the indicated doses, incubated for 30 minutes, harvested, and analyzed by immunoblotting for γH2AX, PNUTS, and H2B. B, HeLa cells were transfected with PNUTS siRNA (#1) and siRNA-resistant (SiR) WT PNUTS, as indicated. The cell lysates were analyzed by immunoblotting for γH2AX, PNUTS, and β-actin. C and D, HeLa cells were treated with PNUTS siRNA (#1 and #2), as indicated. The comet assay was performed as described in Materials and Methods. Representative images are shown in C. The percentage of DNA in the tail section was quantified; the mean values and SDs are shown in D (N > 20). E, HeLa cells were treated with control or PNUTS siRNA (#1) for 1 day. The cell lysates were analyzed by immunoblotting for γH2AX, phospho-CHK1 (p-CHK1), phospho-BRCA1 (p-BRCA1), PNUTS, and β-actin. F, SCC38 cells were transfected with PNUTS siRNA (#1) and siRNA-resistant (SiR) WT or W401A PNUTS, as indicated. The cell lysates were analyzed by immunoblotting for γH2AX, PNUTS, and β-actin. G, SCC38 cells were treated with control or PNUTS siRNA (#1) at day 0, incubated with doxorubicin (Dox, 2 μg/mL) at day 1, and incubated for 3 days. Cell viability was determined and normalized to that of day 1. The mean value and SD were calculated from three independent experiments. H, SCC38 cells were treated with PNUTS siRNA (#1) and siRNA-resistant (SiR) PNUTS, as in G. These cells were then treated with doxorubicin (2 μg/mL) and incubated for 1–4 days. Cell viability was determined and normalized to that of day 1. The mean value and SD were calculated from three independent experiments. I, The colonogenic assay was performed as described in Materials and Methods. The numbers of colonies formed were normalized to the untreated control. The mean value and SD were calculated from three independent experiments. Statistical significance was analyzed using an unpaired two-tailed Student t test. ***, P < 0.001 was considered highly significant.
PNUTS functions as a multifaceted regulator of DNA repair. A, HeLa cells were transfected with control, nontargeting, or PNUTS siRNA (#1) for 1 day. The cells were then treated with IR at the indicated doses, incubated for 30 minutes, harvested, and analyzed by immunoblotting for γH2AX, PNUTS, and H2B. B, HeLa cells were transfected with PNUTS siRNA (#1) and siRNA-resistant (SiR) WT PNUTS, as indicated. The cell lysates were analyzed by immunoblotting for γH2AX, PNUTS, and β-actin. C and D, HeLa cells were treated with PNUTS siRNA (#1 and #2), as indicated. The comet assay was performed as described in Materials and Methods. Representative images are shown in C. The percentage of DNA in the tail section was quantified; the mean values and SDs are shown in D (N > 20). E, HeLa cells were treated with control or PNUTS siRNA (#1) for 1 day. The cell lysates were analyzed by immunoblotting for γH2AX, phospho-CHK1 (p-CHK1), phospho-BRCA1 (p-BRCA1), PNUTS, and β-actin. F, SCC38 cells were transfected with PNUTS siRNA (#1) and siRNA-resistant (SiR) WT or W401A PNUTS, as indicated. The cell lysates were analyzed by immunoblotting for γH2AX, PNUTS, and β-actin. G, SCC38 cells were treated with control or PNUTS siRNA (#1) at day 0, incubated with doxorubicin (Dox, 2 μg/mL) at day 1, and incubated for 3 days. Cell viability was determined and normalized to that of day 1. The mean value and SD were calculated from three independent experiments. H, SCC38 cells were treated with PNUTS siRNA (#1) and siRNA-resistant (SiR) PNUTS, as in G. These cells were then treated with doxorubicin (2 μg/mL) and incubated for 1–4 days. Cell viability was determined and normalized to that of day 1. The mean value and SD were calculated from three independent experiments. I, The colonogenic assay was performed as described in Materials and Methods. The numbers of colonies formed were normalized to the untreated control. The mean value and SD were calculated from three independent experiments. Statistical significance was analyzed using an unpaired two-tailed Student t test. ***, P < 0.001 was considered highly significant.
As PNUTS has been characterized as a regulator of PP1, we asked if the same function of PNUTS is required to suppress the induction of DNA damage. Surprisingly, expression of W401A PNUTS, a mutant that does not bind or inhibit PP1 (20, 25), efficiently rescued the accumulation of DNA damage (Fig. 1F). Thus, our findings suggested a new and PP1-independent role of PNUTS in DNA repair.
PNUTS suppression rendered cells hypersensitive to a wide range of DNA-damaging agents
Although we showed previously that PNUTS promotes DNA DSB repair via DNA-PKcs–mediated NHEJ (20), the striking level of DNA damage induced by PNUTS suppression may suggest additional roles of PNUTS in multiple DNA repair pathways, given that endogenous DNA DSBs are relatively rare, and the vast majority of endogenous DNA damage are breaks and base damage on one strand. To this end, we discovered that PNUTS knockdown substantially sensitized cells to various DNA-damaging drugs, including topoisomerase II inhibitor (doxorubicin; Fig. 1G), IR (Supplementary Fig. S2A), DNA alkylating and oxidative drug (bleomycin; Supplementary Fig. S2B), topoisomerase I inhibitor (camptothecin; Supplementary Fig. S2C), and oxidative agent (H2O2; Supplementary Fig. S2D), as evaluated by cell viability. Confirming the specificity of PNUTS knockdown, an independent PNUTS siRNA also enhanced the cell response to various doses of doxorubicin (Supplementary Fig. S2E). Moreover, reexpression of siRNA-resistant PNUTS partially rescued the cell hypersensitivity to doxorubicin (Fig. 1H). The colony formation assay was carried out to further assess the impact of PNUTS depletion on the cell response to DNA damaging drugs. Colony formation was significantly reduced with the combined treatment of PNUTS suppression with bleomycin or H2O2 (Fig. 1I). In particular, PNUTS knockdown alone reduced colony formation by approximately 25%, but caused more than 60% decrease in cells that were treated with Bleo or H2O2 (compared with Bleo or H2O2 alone, Fig. 1I).
PARP1 is a major binding partner of PNUTS
Our findings described above suggested that PNUTS functions as an essential and multifaceted regulator of DNA repair. Notably, our proteomic analysis revealed a number of factors involved in both Ku-dependent NHEJ and PARP1-related SSB repair as associated proteins of PNUTS (Fig. 2A). Among these factors, PARP1 appeared as a major binding partner of PNUTS (Fig. 2A and B). We subsequently confirmed the PARP1 and PNUTS association by reciprocal coimmunoprecipitation (Fig. 2C and D). Next, we sought to delineate the motif(s) of PNUTS that mediates the PARP1 association (Fig. 2E). We observed that both the N-terminus and C-terminus segments of PNUTS bound PARP1, whereas the middle segment containing PP1 binding and inhibiting elements exhibited no appreciable PARP1 association (Fig. 2F). Truncated forms of PNUTS, which lack either N or C segment, retained the capability to pull-down PARP1 (Fig. 2G). Therefore, PNUTS associates with PARP1 via multiple and distinct binding motifs, potentially reflecting an intimate functional relationship between PARP1 and PNUTS. As a result, our efforts to further identify smaller and minimal binding cassettes turned out unsuccessful.
PNUTS associates with PARP1. A, PARP1 is a major binding partner of PNUTS. MBP-PNUTS pull-down was performed in Xenopus egg extracts and analyzed by mass spectrometry, as described in Materials and Methods. A number of DNA repair proteins were identified as binding patterns of PNUTS, as shown here with the numbers of peptides. B, MBP-PNUTS pull-down was performed as in A. Twenty percent extract input, control (ctr) beads pull-down, and MBP-PNUTS pull-down samples were analyzed by immunoblotting for PARP1 and MBP. C, PNUTS immunoprecipitation (IP) was performed in HeLa cell lysates. The lysate input at 20%, control immunoprecipitation with blank beads, and PNUTS immunoprecipitation products were analyzed by immunoblotting for PARP1 and PNUTS. D, GFP-PARP1 was expressed in HeLa cells. GFP immunoprecipitation was performed in cell lysates. The lysate input at 20%, control immunoprecipitation, and GFP immunoprecipitation products were analyzed by immunoblotting for PARP1 and PNUTS. E, The schematic diagram of Xenopus PNUTS mutants generated in this study. F, Three segments of Xenopus PNUTS (N, aa 1–305; M, aa 301–544; and C, 540–819) were tagged with GST, expressed, and purified. These recombinant proteins were incubated in Xenopus egg extracts, reisolated by pull-down. The extract input at 20%, control pull-down, and PNUTS N, M, and C pull-down samples were analyzed by immunoblotting for PARP1 and GST. G, Two segments of Xenopus PNUTS (ΔC, aa 1–544; ΔN, aa 301–819) were tagged with MBP, expressed, and purified. These recombinant proteins were incubated in Xenopus egg extracts, reisolated by pull-down. The extract input at 20%, control pull-down, and PNUTS ΔC and ΔN pull-down samples were analyzed by immunoblotting for PARP1 and MBP.
PNUTS associates with PARP1. A, PARP1 is a major binding partner of PNUTS. MBP-PNUTS pull-down was performed in Xenopus egg extracts and analyzed by mass spectrometry, as described in Materials and Methods. A number of DNA repair proteins were identified as binding patterns of PNUTS, as shown here with the numbers of peptides. B, MBP-PNUTS pull-down was performed as in A. Twenty percent extract input, control (ctr) beads pull-down, and MBP-PNUTS pull-down samples were analyzed by immunoblotting for PARP1 and MBP. C, PNUTS immunoprecipitation (IP) was performed in HeLa cell lysates. The lysate input at 20%, control immunoprecipitation with blank beads, and PNUTS immunoprecipitation products were analyzed by immunoblotting for PARP1 and PNUTS. D, GFP-PARP1 was expressed in HeLa cells. GFP immunoprecipitation was performed in cell lysates. The lysate input at 20%, control immunoprecipitation, and GFP immunoprecipitation products were analyzed by immunoblotting for PARP1 and PNUTS. E, The schematic diagram of Xenopus PNUTS mutants generated in this study. F, Three segments of Xenopus PNUTS (N, aa 1–305; M, aa 301–544; and C, 540–819) were tagged with GST, expressed, and purified. These recombinant proteins were incubated in Xenopus egg extracts, reisolated by pull-down. The extract input at 20%, control pull-down, and PNUTS N, M, and C pull-down samples were analyzed by immunoblotting for PARP1 and GST. G, Two segments of Xenopus PNUTS (ΔC, aa 1–544; ΔN, aa 301–819) were tagged with MBP, expressed, and purified. These recombinant proteins were incubated in Xenopus egg extracts, reisolated by pull-down. The extract input at 20%, control pull-down, and PNUTS ΔC and ΔN pull-down samples were analyzed by immunoblotting for PARP1 and MBP.
PNUTS is recruited to laser-induced DNA damage sites in a PARP1-dependent manner
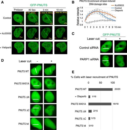
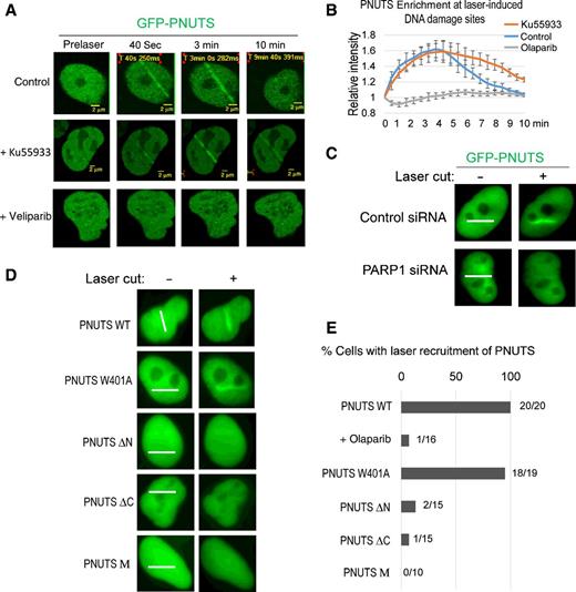
The recruitment of PNUTS to laser-induced DNA damage sites was reported in previous studies (17, 20). However, the mechanism responsible for PNUTS recruitment is yet to be uncovered. As shown in Fig. 3A, PNUTS underwent fast and transient recruitment to DNA damage induced by laser microirradiation. The enrichment of PNUTS to DNA damage sites occurred within seconds, and was diminished after approximately 10 minutes (Fig. 3A and B; Supplementary Movie S1). This pattern of PNUTS recruitment is very similar to that of PARP1. Interestingly, the recruitment of PNUTS to DNA damage sites was abolished by PARP1 inhibition, using either veliparib or olaparib (Fig. 3A and B; Supplementary Fig. S3; Supplementary Movie S2). Inhibition of ATM, an upstream sensor kinase of DNA repair and checkpoint signaling (29), did not disrupt PNUTS recruitment (Fig. 3A and B). Furthermore, suppression of PARP1 expression using a siRNA impaired the recruitment of PNUTS to laser-induced DNA damage (Fig. 3C). As we discovered that the N- and C-termini of PNUTS mediate PARP1 association, we asked if these motifs are required for the DNA damage recruitment of PNUTS. Interestingly, deletion of either the PNUTS N-terminus or the C-terminus zinc-finger domain substantially attenuated the recruitment of PNUTS (Fig. 3D and E). In comparison, the PP1-binding deficient–mutant form of PNUTS was efficiently localized to the laser-irradiated sites (Fig. 3D and E).
The recruitment of PNUTS to DNA damage sites is dependent on PARP1. A, GFP-PNUTS–expressing U2OS cells were microirradiated with laser (405 nm). The recruitment of GFP-PNUTS to laser-induced DNA damage is shown. PARP inhibition with veliparib (ABT-888, 10 μmol/L), but not ATM inhibition with Ku55933 (10 μmol/L), prevented the recruitment of PNUTS. B, The intensity of the GFP-PNUTS signal at laser-cut sites was normalized to that outside of the laser-cut sites for the relative enrichment of GFP-PNUTS. The mean values and SDs are shown (N = 5). C, HeLa cells treated with control or PARP1 siRNA were microirradiated by laser. The recruitment of GFP-PNUTS to laser-induced DNA damage site 3 minutes after the laser treatment is shown. The path of laser microirradiation is marked with white lines. The recruitment of GFP-PNUTS was largely absent in cells treated with PARP1 siRNA. Consistent findings were observed in more than 20 cells. D and E, HeLa cells expressing GFP-tagged WT, W401A, ΔN (aa 288–940), ΔC (1–904), and M (320–539) PNUTS were microirradiated by laser. The recruitment of these proteins 3 minutes after laser treatment is shown in D. The path of laser microirradiation is marked with white lines. Quantification of cells with laser recruitment is shown in E.
The recruitment of PNUTS to DNA damage sites is dependent on PARP1. A, GFP-PNUTS–expressing U2OS cells were microirradiated with laser (405 nm). The recruitment of GFP-PNUTS to laser-induced DNA damage is shown. PARP inhibition with veliparib (ABT-888, 10 μmol/L), but not ATM inhibition with Ku55933 (10 μmol/L), prevented the recruitment of PNUTS. B, The intensity of the GFP-PNUTS signal at laser-cut sites was normalized to that outside of the laser-cut sites for the relative enrichment of GFP-PNUTS. The mean values and SDs are shown (N = 5). C, HeLa cells treated with control or PARP1 siRNA were microirradiated by laser. The recruitment of GFP-PNUTS to laser-induced DNA damage site 3 minutes after the laser treatment is shown. The path of laser microirradiation is marked with white lines. The recruitment of GFP-PNUTS was largely absent in cells treated with PARP1 siRNA. Consistent findings were observed in more than 20 cells. D and E, HeLa cells expressing GFP-tagged WT, W401A, ΔN (aa 288–940), ΔC (1–904), and M (320–539) PNUTS were microirradiated by laser. The recruitment of these proteins 3 minutes after laser treatment is shown in D. The path of laser microirradiation is marked with white lines. Quantification of cells with laser recruitment is shown in E.
PNUTS is required for the induction of PARylation after DNA damage
Upon sensing DNA damage, PARP1 mediates the PARylation of substrate proteins at the DNA damage sites to facilitate DNA repair (8, 9). The binding of PNUTS to PARP1 suggested a potential role of PNUTS as a new functional partner of PARP1. Strikingly, we observed that PNUTS knockdown reduced the induction of PARylation after DNA damage. Our immunofluorescent analysis showed that PNUTS knockdown reduced the induction of PARylation at sites of laser microirradiation (Fig. 4A and B). A similar effect was confirmed using an independent PNUTS siRNA (Supplementary Fig. S4). Moreover, PARylation upon the treatment of H2O2 was suppressed by PNUTS knockdown, as measured by immunoblotting (Fig. 4C) and immunofluorescence (Fig. 4D). Moreover, the expression of both wild-type (WT) and the PP1 binding–deficient PNUTS restored PARylation, indicating that PNUTS functions in the PARP1 pathway independent of PP1 (Fig. 4E).
PNUTS is required for the induction of PARylation after DNA damage. A, HeLa cells with control or PNUTS siRNA (#1) were treated with laser microirradiation. Cells were analyzed 5 minutes after laser treatment by immunofluorescence for the induction of PARylation and γH2AX. B, The intensity of PARylation induction, as in A, was quantified and compared between control and PNUTS siRNA–treated cells. Mean values and SDs are shown (N > 10). Statistical significance was analyzed using an unpaired two-tailed Student t test. ***, P < 0.001 was considered highly significant. C, HeLa cells were treated with control or PNUTS siRNA (#1, for 1 day) and with H2O2 (for 5 minutes), as indicated. The induction of PARylation and the levels of PNUTS, PARP1, and β-actin are shown by immunoblotting. D, HeLa cells were treated with scramble or PNUTS siRNA (#2, for 1 day) and with H2O2 (for 5 minutes). Cells were analyzed by immunofluorescence for PAR and γH2AX. E, HeLa cells were treated with H2O2 and PNUTS siRNA (#1), as indicated. To rescue PNUTS expression, RNAi-resistant WT or W401A PNUTS was expressed. Immunoblotting of PAR, GFP, PNUTS, and β-actin is shown.
PNUTS is required for the induction of PARylation after DNA damage. A, HeLa cells with control or PNUTS siRNA (#1) were treated with laser microirradiation. Cells were analyzed 5 minutes after laser treatment by immunofluorescence for the induction of PARylation and γH2AX. B, The intensity of PARylation induction, as in A, was quantified and compared between control and PNUTS siRNA–treated cells. Mean values and SDs are shown (N > 10). Statistical significance was analyzed using an unpaired two-tailed Student t test. ***, P < 0.001 was considered highly significant. C, HeLa cells were treated with control or PNUTS siRNA (#1, for 1 day) and with H2O2 (for 5 minutes), as indicated. The induction of PARylation and the levels of PNUTS, PARP1, and β-actin are shown by immunoblotting. D, HeLa cells were treated with scramble or PNUTS siRNA (#2, for 1 day) and with H2O2 (for 5 minutes). Cells were analyzed by immunofluorescence for PAR and γH2AX. E, HeLa cells were treated with H2O2 and PNUTS siRNA (#1), as indicated. To rescue PNUTS expression, RNAi-resistant WT or W401A PNUTS was expressed. Immunoblotting of PAR, GFP, PNUTS, and β-actin is shown.
PNUTS binds the BRCT domain of PARP1 and mediates the recruitment of PARP1 to laser-induced DNA damage sites
PARP1 contains multiple functional motifs that have been well characterized in previous studies (10, 11). In particular, the N-terminal zinc-finger motifs yield direct binding affinity to DNA SSB and DSB; the BRCT domain is also required for the DNA damage recruitment of PARP1, potentially via PAR-binding and/or auto-modification; the tryptophan–glycine–arginine (WGR) domain partially mediates the DNA binding and allosteric activation of PARP1 (Fig. 5A; refs. 14, 30). Interestingly, the BRCT domain, but not the other domains, of PARP1 associated with PNUTS (Fig. 5B). Consistently, immunoprecipitation of the BRCT domain, and the BRCT-containing, middle segment of PARP1 recovered a portion of PNUTS (Fig. 5C; Supplementary Fig. S5A).
PNUTS knockdown impairs the recruitment of PARP1 to laser-induced DNA damage sites. A, The schematic diagram of PARP1 motifs and mutants. B, As described in Materials and Methods, four segments of PARP1 (N, aa 1–372; BRCT, aa 368–524; WGR, aa 525–660; and C, aa 661–1014) were tagged with MBP, expressed in BL21 cells, and purified. The recombinant proteins were incubated in HeLa cell lysates. Twenty percent input, control (ctr) pull-down, and PARP1 pull-down samples were analyzed by immunoblotting for PNUTS and MBP. C, As described in Materials and Methods, the BRCT domain of PARP1 was tagged with GFP and expressed in HeLa cells. GFP immunoprecipitation (IP) was performed. Twenty percent input, control immunoprecipitation, and GFP immunoprecipitation samples were analyzed by immunoblotting for PNUTS and GFP. D, HeLa cells with control or PNUTS siRNA (#1) treatment were microirradiated with 405 nm laser. The path of laser microirradiation is marked by white lines (left panels). The localization of PARP1 3 minutes after laser treatment is shown by immunofluorescence (right panels). More than 10 cells were examined. E, The BRCT domain of PARP1, tagged with GFP, was expressed in HeLa cells with control or PNUTS knockdown (#1). Cells were microirradiated with 405 nm laser and examined for the localization of GFP 3 minutes after laser treatment. More than 20 cells were examined.
PNUTS knockdown impairs the recruitment of PARP1 to laser-induced DNA damage sites. A, The schematic diagram of PARP1 motifs and mutants. B, As described in Materials and Methods, four segments of PARP1 (N, aa 1–372; BRCT, aa 368–524; WGR, aa 525–660; and C, aa 661–1014) were tagged with MBP, expressed in BL21 cells, and purified. The recombinant proteins were incubated in HeLa cell lysates. Twenty percent input, control (ctr) pull-down, and PARP1 pull-down samples were analyzed by immunoblotting for PNUTS and MBP. C, As described in Materials and Methods, the BRCT domain of PARP1 was tagged with GFP and expressed in HeLa cells. GFP immunoprecipitation (IP) was performed. Twenty percent input, control immunoprecipitation, and GFP immunoprecipitation samples were analyzed by immunoblotting for PNUTS and GFP. D, HeLa cells with control or PNUTS siRNA (#1) treatment were microirradiated with 405 nm laser. The path of laser microirradiation is marked by white lines (left panels). The localization of PARP1 3 minutes after laser treatment is shown by immunofluorescence (right panels). More than 10 cells were examined. E, The BRCT domain of PARP1, tagged with GFP, was expressed in HeLa cells with control or PNUTS knockdown (#1). Cells were microirradiated with 405 nm laser and examined for the localization of GFP 3 minutes after laser treatment. More than 20 cells were examined.
Given that the BRCT domain is required for the efficient recruitment of PARP1 to DNA damage, we speculated that PNUTS may play a role in the DNA damage recruitment of PARP1. Indeed, immunofluorescent and direct fluorescent analyses revealed that PNUTS knockdown reduced the recruitment of endogenous PARP1 (Fig. 5D) and GFP-PARP1 (Supplementary Fig. S6) to the site of laser microirradiation. A similar effect was confirmed using a distinct PNUTS siRNA (Supplementary Fig. S7). Next, as PNUTS binds the BRCT domain of PARP1, we evaluated the impact of PNUTS depletion on the recruitment of BRCT domain. Interestingly, the BRCT domain, or the middle segment of PARP1, which enriched in the area of laser microirradiation in control cells, was not efficiently recruited in cells treated with PNUTS siRNA (Fig. 5E; Supplementary Fig. S5B).
PNUTS targeting enhances the effectiveness of PARP inhibition
As we characterized PNUTS as a new functional partner of PARP1, we hypothesized that PNUTS is targetable to sensitize the PARPi response in cancer cells. In support of this notion, we showed that PNUTS depletion synergized with PARPi in inducing cell death, as measured by either caspase-3 activation (Fig. 6A) or trypan blue exclusion (Fig. 6B). In turn, PNUTS depletion profoundly sensitized SCC38 cells to olaparib, as judged by cell viability (Fig. 6C) and colony formation (Fig. 6D). Using an independent PNUTS siRNA, we further confirmed that PNUTS depletion enhanced the cell response to various doses of PARPi (Supplementary Fig. S8). Similar results were observed also in HeLa cells (Supplementary Fig. S9A and S9B), demonstrating that the functional impact of PNUTS depletion is not cell line specific.
PNUTS targeting sensitizes the tumor cell response to PARP inhibition. A, SCC38 cells were treated with PNUTS siRNA (#1) and PARPi (olaparib, 10 μmol/L), as indicated. One day after the treatment, cells were harvested and analyzed by immunoblotting for active caspase-3, PNUTS, and α-tubulin. B, SCC38 cells were treated as in A and measured by the trypan blue exclusion assay for cell death. The mean value and SD were calculated from three independent experiments. Statistical significance was analyzed using an unpaired two-tailed Student t test. *, P < 0.05 was considered statistically significant; ***, P < 0.001 was highly significant. C, SCC38 cells were treated with PNUTS siRNA and olaparib as in A. The relative cell viability is shown. D, The colonogenic assay was performed as described in Materials and Methods. The numbers of colonies were normalized to the untreated control. The mean value and SD were calculated from three independent experiments. Statistical significance was analyzed using an unpaired two-tailed Student t test.
PNUTS targeting sensitizes the tumor cell response to PARP inhibition. A, SCC38 cells were treated with PNUTS siRNA (#1) and PARPi (olaparib, 10 μmol/L), as indicated. One day after the treatment, cells were harvested and analyzed by immunoblotting for active caspase-3, PNUTS, and α-tubulin. B, SCC38 cells were treated as in A and measured by the trypan blue exclusion assay for cell death. The mean value and SD were calculated from three independent experiments. Statistical significance was analyzed using an unpaired two-tailed Student t test. *, P < 0.05 was considered statistically significant; ***, P < 0.001 was highly significant. C, SCC38 cells were treated with PNUTS siRNA and olaparib as in A. The relative cell viability is shown. D, The colonogenic assay was performed as described in Materials and Methods. The numbers of colonies were normalized to the untreated control. The mean value and SD were calculated from three independent experiments. Statistical significance was analyzed using an unpaired two-tailed Student t test.
Discussion
PNUTS is a new functional partner of PARP1
PARP1 plays an essential role in the detection and repair of various types of DNA damage (8–11). The activation and recruitment of PARP1 occur within seconds after DNA damage, resulting in massive induction of PARylation at the DNA damage sites (8, 12). It has been shown that the recruitment and activation of PARP1 following DNA damage is achieved in a multistep and feedback-regulated manner (11, 14). The N-terminus of PARP1 possesses multiple zinc-finger domains that bind a variety of DNA lesions, including DNA SSBs and DSBs. Moreover, the BRCT domain resided at the C-terminus of the zinc-finger domains is also involved in the recruitment of PARP1 to DNA damage sites. Functional investigations indicated that the BRCT mediates the PAR-binding activity of PARP1, and modulates the molecular conformation of PARP1. The initial binding of PARP1 to DNA damage, in turn, leads to PARP1 activation and substrate PARylation at the DNA damage sites, which serves as a platform to recruit various DNA repair proteins, including additional PARP1. This positive feedback enables efficient PARP1 recruitment and PARylation within seconds after DNA damage. Ultimately, extensive auto-PARylation of PARP1 reduces its DNA binding, whereas de-PARylation occurs in a timely manner to allow for the access of downstream repair factors (11, 12, 14).
The current understanding of PARP1 function, as summarized above, highlights complex and well-coordinated molecular actions of PARP1, and at the same time, leads to an intriguing question about the potential involvement of additional regulatory factors in the process. Although PARP1 is regarded as one of the earliest and most upstream sensors of DNA damage, it is plausible the initial recruitment and activation of PARP1 is achieved in the context of a multi-factor complex. For example, a recent study showed that Src-associated substrate during mitosis of 68 kDa (Sam68) bound the C-terminal catalytic domain of PARP1 to promote its activation after DNA damage (31). Also interact with the catalytic domain of PARP1 and facilitate the function of PARP1 are histone PARylation factor 1 (HPF1) and TIMELESS (32–34). In this project we identified PNUTS as a robust binding partner of PARP1. PNUTS plays an essential role in the induction of PARylation at the laser-induced DNA damage sites or in cells treated with H2O2. Conversely, the recruitment of PNUTS to DNA damage sites is dependent on PARP1, suggesting a mode of reciprocal regulation. The detailed mechanism underlying PARP1-mediated recruitment of PNUTS remains to be revealed in future studies. Potentially, PNUTS may exhibit PAR-binding activity, or is itself a substrate of PARP1. Taken together, our study supports a role of PNUTS as an essential partner of PARP1 in mediating the early DDR.
PNUTS is a multifaceted regulator of DNA repair with PP1-independent functions
PNUTS was originally described as a nuclear regulator of PP1 that retains a portion of PP1 in the nucleus (15). PNUTS has been implicated in RNA processing (35), transcription (36), DDR and maintenance of telomere stability (16–19), and modulation of retinoblastoma (Rb), and Pten (37–39). The function of PNUTS as an inhibitory regulator of PP1 was best characterized in the case of Rb (37, 40). PNUTS-conferred PP1 modulation is mediated by a central domain containing the PP1-binding motif (KSVTW) and several additional motifs that make contact with PP1 (40). Furthermore, PNUTS encompasses a number of additional motifs, including an N-terminal Transcription factor II S–like (TFIIS-like) domain, and a C-terminal zinc-finger domain. These domains are well conserved evolutionarily, but yet to be functionally defined.
Landsverk and colleagues showed for the first time that PNUTS is enriched at DNA damage sites, and that PNUTS knockdown led to prolonged DNA damage foci and checkpoint activation (17). A potential role of PNUTS in DDR was supported by another study showing that PNUTS upregulation attenuated DNA damage–induced cell death in cardiomyocytes (19). We recently revealed a detailed mechanism by which PNUTS promotes DNA DSB repair via NHEJ (20). We showed that PP1 binds multiple motifs of DNA-PKcs to regulate DNA-PKcs phosphorylation and activation, whereas PNUTS associates with the DNA–PK complex and is required for DNA-PKcs phosphorylation at Ser-2056 and Thr-2609. Thus, PNUTS and PP1 together fine-tune the dynamic phosphorylation of DNA-PKcs after DNA damage to mediate NHEJ (20). In this study, we showed that PNUTS depletion led to substantial accumulation of endogenous DNA damage, and rendered cell hypersensitive to a wide range of agents that induce DNA SSB, DSB, alkylation, and oxidation. Thus, PNUTS is likely to function beyond DNA-PK–mediated NHEJ. Indeed, in this study we delineated the role of PNUTS in mediating the recruitment and function of PARP1.
Surprisingly, a PP1-binding deficient–mutant form of PNUTS efficiently rescued DNA damage–induced PARylation from PNUTS depletion, indicating that the role of PNUTS in the PARP1 pathway is independent of PP1. The PP1-binding activity of PNUTS was also largely dispensable for the suppression of endogenous DNA damage. Thus, our study suggested a new mode of PNUTS function that does not involve its PP1 binding or inhibition. We further reported that both the N-terminal and C-terminal domains of PNUTS bind PARP1, and are required for the recruitment of PNUTS to DNA damage sites. In addition, we mapped PNUTS binding to the BRCT domain of PARP1, a region that was shown to mediate the recruitment of PARP1 to DNA damage sites (14). We subsequently confirmed that PNUTS depletion disrupted the DNA damage recruitment of PARP1. We reason that PNUTS may govern the function of the PARP1 BRCT domain in PAR-binding, auto-modification, and inter-/intramolecular conformational changes. Future investigations using biochemical and structural techniques are necessary to provide clear insights into this process.
PNUTS is an emerging anticancer drug target
The gene locus of PNUTS, 6p21.3, is frequently amplified in cancer (41–43). In particular, several previous studies discovered PNUTS upregulation in cancer, and implicated PNUTS as a potential oncogene (39, 44–47). For example, studies showed PNUTS upregulation in gliomas (44), breast cancer (48), gastric cancer (45), melanomas (46), sarcomas (47), and other cancers. Building on our mechanistic characterization of PNUTS in DNA repair, we asked if the expression level of PNUTS influences the cell sensitivity to DNA-damaging drugs and PARPi, and if targeting PNUTS, in conjunction with existing DNA damage drugs and PARPi, leads to enhanced cytotoxic effects. Interestingly, we observed that PNUTS knockdown sensitized cells to a wide range of cytotoxic drugs that are commonly used in cancer treatment. Moreover, PNUTS depletion potentiated cancer cells to PARP inhibition. On one hand, the synergy between PNUTS and PARP1 suppression can be caused by the PARP1-independent function of PNUTS, particularly in DSB repair (20). On the other hand, PNUTS depletion disrupts the function of PARP1, via a mechanism that differs from olaparib or other PARP1 inhibitors, such that the combination treatment can more robustly target PARP to confer higher cytotoxicity. Thus, future studies shall uncover how PNUTS depletion influences the outcome of PARPi. For example, while we showed here that PNUTS facilitates the initial (∼5 minutes) recruitment and function of PARP1 after DNA damage, the effects of PNUTS depletion on the sustained chromatin-binding (trapping) of PARP1 (49, 50), and on the cell fate determination after PARPi (13, 51), remain to be examined. Taken together, our findings shed new light on the role of PNUTS in PARP1-mediated DNA repair, and suggest PNUTS as a potential drug target for cancer therapy.
Disclosure of Potential Conflicts of Interest
No potential conflicts of interest were disclosed.
Authors' Contributions
Conception and design: F. Wang, A. Peng
Development of methodology: F. Wang, L. Wang, J.K. Wahl III, L. Lan, A. Peng
Acquisition of data (provided animals, acquired and managed patients, provided facilities, etc.): F. Wang, L.A. Fisher, L. Wang, J.K. Wahl III, L. Lan
Analysis and interpretation of data (e.g., statistical analysis, biostatistics, computational analysis): F. Wang, L. Lan, A. Peng
Writing, review, and/or revision of the manuscript: F. Wang, L. Lan, A. Peng
Administrative, technical, or material support (i.e., reporting or organizing data, constructing databases): S. Zhu, N.J. Eurek, L. Lan, A. Peng
Study supervision: A. Peng
Acknowledgments
The authors thank Dr. Jay Reddy (University of Nebraska–Lincoln, Lincoln, NE) and Gregory Oakley for technical support and stimulating discussions. The UNMC Advanced Microscopy Core Facility was supported by the Nebraska Research Initiative, the Fred and Pamela Buffett Cancer Center Support Grant (P30CA036727), and an Institutional Development Award (IDeA) from the National Institute of General Medical Sciences (NIGMS) of the NIH (P30GM106397). This work was partially supported by NIH grant CA172574 to A. Peng.
The costs of publication of this article were defrayed in part by the payment of page charges. This article must therefore be hereby marked advertisement in accordance with 18 U.S.C. Section 1734 solely to indicate this fact.





