Abstract
Kras is a decisive oncogene in pancreatic ductal adenocarcinoma (PDAC). PIN1 is a key effector involved in the Kras/ERK axis, synergistically mediating various cellular events. However, the underlying mechanism by which PIN1 promotes the development of PDAC remains unclear. Here we sought to elucidate the effect of PIN1 on redox homeostasis in Kras-driven PDAC. PIN1 was prevalently upregulated in PDAC and predicted the prognosis of the disease, especially Kras-mutant PDAC. Downregulation of PIN1 inhibited PDAC cell growth and promoted apoptosis, partially due to mitochondrial dysfunction. Silencing of PIN1 damaged basal mitochondrial function by significantly increasing intracellular ROS. Furthermore, PIN1 maintained redox balance via synergistic activation of c-Myc and NRF2 to upregulate expression of antioxidant response element driven genes in PDAC cells. This study elucidates a new mechanism by which Kras/ERK/NRF2 promotes tumor growth and identifies PIN1 as a decisive target in therapeutic strategies aimed at disturbing the redox balance in pancreatic cancer.
This study suggests that antioxidation protects Kras-mutant pancreatic cancer cells from oxidative injury, which may contribute to development of a targeted therapeutic strategy for Kras-driven PDAC by impairing redox homeostasis.
Introduction
Pancreatic cancer is one of the most lethal malignancies, with an overall 5-year survival rate of less than 8% (1). Pancreatic ductal adenocarcinoma (PDAC) is the major histologic type, accounting for >95% of human pancreatic neoplasms (2). Notably, oncogenic Kras mutations occur early in PDAC carcinogenesis and are observed in more than 90% of PDAC cases (3). Hence, there is an urgent need to explore the underlying mechanism and downstream effectors of the constitutive activation of the Kras proto-oncogene, which would contribute to the development of an alternative therapy for refractory pancreatic cancer.
Oncogenic Kras drives downstream activation of the ERK signaling pathway, which promotes proliferation, metabolic reprogramming and metastasis, and prevents from apoptosis (4–7). Accumulated evidence has demonstrated that metabolic reprogramming is an emerging hallmark of cancer (8). Our previous findings indicated that ERK kinase modulates F-box and WD repeat domain-containing 7 (FBW7) ubiquitination in a T205 phosphorylation-dependent manner, and FBW7 is a negative regulator of mitochondrial respiration in pancreatic cancer cells, thereby revealing an important function of Kras/ERK/FBW7 axis in promoting PDAC progression (7, 9). However, the mechanism underlying the impact of ERK/FBW7 on mitochondrial metabolism remains unclear.
Protein interacting with never in mitosis A1 (PIN1) is a member of the parvulin subfamily of peptidyl prolyl cis/trans isomerases (PPIases; ref. 10), which specifically isomerize the Ser/Thr-Pro peptide bonds of proteins after phosphorylation to regulate their conformational changes with high efficiency (11, 12). The PIN1-mediated isomerization alters the structures and activities of these proteins; PIN1 is thereby involved in diverse physiologic and pathologic processes (13). Proline-directed phosphorylation is a posttranslational modification that is instrumental in regulating signaling from the plasma membrane to the nucleus, the dysregulation of which contributes to cancer development (14). ERK is a proline-directed protein kinase, and proline exhibits two conformations, cis and trans (12, 15). PIN1 catalyzes the isomerization of ERK-phosphorylating substrates to activate them, synergistically mediating various cellular consequences (16–18). Because we previously demonstrated that ERK kinase modulates FBW7 phosphorylation in a PIN1-dependent manner (7), we examined the effect of PIN1 on cancer metabolism.
Nuclear factor E2-related factor 2 (NRF2) is a leucine zipper transcription factor and plays an important role in the maintenance of redox homeostasis. When subjected to oxidative stress, NRF2 is stabilized, accumulated, and translocates to the nucleus, where it binds to a specific DNA sequence, referred to as the antioxidant response element (ARE), and induces the expression of a cohort of cytoprotective enzyme genes (19, 20). NRF2 and the ARE-driven genes it controls are frequently upregulated in PDAC and correlate with poor survival. Upregulation of NRF2 is, at least in part, Kras-driven and contributes to proliferation and chemoresistance in PDAC (21, 22).
Here, we show that PIN1 is prevalently upregulated in pancreatic cancer and predicts prognosis. Given the oncogenic effect of PIN1 on pancreatic tumorigenesis, we demonstrate that PIN1 protects the basal mitochondrial function from Kras/ERK-induced oxidative injury and maintains the redox balance in PDAC by increasing the expression of ARE-driven genes. Our study identifies PIN1 as a decisive regulator of redox homeostasis for cell survival via cooperation with the c-Myc/NRF2/ARE axis, thereby highlighting PIN1 as an important target for the treatment of Kras-driven pancreatic cancer.
Materials and Methods
Human tissues and cell culture
The clinical tissue samples used in this study were obtained from patients who were diagnosed at Fudan University Shanghai Cancer Center in the year of 2012. Written informed consent was obtained from the patients and the studies were approved by the Institutional Research Ethics Committee of Fudan University Shanghai Cancer Center. The clinical information for the samples is presented in Supplementary Table S1. The pathologic grading was performed by two independent pathologists at our center.
The PANC-1, MiaPaCa-2, CFPAC-1, Capan-1, and SW1990 human pancreatic cancer cell lines were purchased from ATCC in 2012 and were cultured at 37°C in a humidified incubator with 5% CO2. The cell lines were authenticated by short tandem repeat profiling in 2016 and were tested for Mycoplasma contamination with PCR-based method every 3 months. Cells used for the experimental study were passaged within 10 to 15 passages after reviving from the frozen vials.
Plasmids
pLKO.1 TRC cloning vector (Addgene plasmid 10878) was used to generate shRNA constructs against PIN1 and c-Myc. 21 bp targets against PIN1 were GCCATTTGAAGACGCCTCGTT and AGGAGAAGATCACCCGGACCA, respectively. 21-bp targets against c-Myc were CCTGAGACAGATCAGCAACAA and CAGTTGAAACACAAACTTGAA, respectively. pCMV-C-FLAG vector obtained from the manufacturer was used to generate the PIN1(W34/K63A) dominant negative mutant, designated as PIN1MUT, to examine the interaction with c-Myc. To generate PIN1WT and PIN1MUT stably overexpressing cells, HA-tagged PIN1WT and PIN1MUT were cloned into a pCDH-CMV-MCS-EF1 vector (System Biosciences).
qPCR analysis
Total RNA was extracted with TRIzol reagent (Invitrogen), purified using the PureLink RNA Minikit (Life Technologies), and assessed for quality and quantity using absorption measurements. The expression of candidate genes and β-actin was determined by quantitative real-time PCR, according to the standard procedures described previously (9). RNA was used for analysis of Human Oxidative Stress using pathway-focused RT-PCR array systems (The Human Oxidative Stress RT2 Profiler PCR Array; PAHS-065ZA; Qiagen). Comparative data analysis was performed via the ΔΔCt method using the PCR Array Data analysis web portal (http://gncpro.sabiosciences.com/gncpro/gncpro.php) to determine relative expression differences between the comparison groups. All reactions were run in triplicate, and primer sequences are listed in Supplementary Table S2.
Oxygen consumption rate analysis
Cellular mitochondrial function was determined using the Seahorse XF Cell Mito stress test kit per the manufacturer's instructions, as described previously (9). Briefly, cells were seeded into 96-well plates and incubated overnight. After washing the cells with Seahorse buffer, 175 μL of Seahorse buffer plus 25 μL each of 1 μmol/L oligomycin, 1 μmol/L FCCP [carbonyl cyanide-4-(trifluoromethoxy)phenylhydrazone], and 1 μmol/L rotenone was automatically injected to measure the OCR. The OCR values were calculated after normalization to the cell number and are plotted as the mean ± SD.
Reactive oxygen species evaluation
One hour before the end of the experimental time, cells were incubated with 50 μmol/L 2′,7′-dichlorodihydrofluorescein diacetate (H2DCF-DA) within a Reactive Oxygen Species Assay Kit (Beyotime) at 37°C. Cells were then washed, resuspended in ice-cold PBS, and collected. The fluorescence intensities of DCF, formed by the reaction of DCF with ROS, were monitored with an excitation wavelength at 488 nm and emission wavelength at 530 nm.
Analysis of the intracellular reduced glutathione/oxidized glutathione ratio and NADP+/NADPH ratio
The intracellular glutathione/oxidized glutathione (GSH/GSSG) ratio was determined using Abcam's GSH/GSSG Ratio Detection Assay Kit. The NADP+/NADPH ratio was determined using Abcam NADP+/NADPH Assay Kit. The assays were performed to examine the oxidative status of the pancreatic cancer cells, according to the manufacturer's instructions.
Chromatin immunoprecipitation assay
Chromatin immunoprecipitation (ChIP) was performed according to the instructions of the Magna ChIP A/G Chromatin Immunoprecipitation Kit (Merck Millipore Corporation; ref. 23). The nuclear DNA extracts were amplified using a pair of primers (Supplementary Table S3) that spanned the NRF2 or HMOX1 promoter region. As a negative control, the primary antibody was omitted or replaced with normal rabbit or mouse serum. To verify whether PIN1 and c-Myc or NRF2 simultaneously occupy the same region on the NRF2 or HMOX1 promoter, the re-ChIP assay was performed. In brief, after the standard ChIP process, the beads were incubated with equal volumes of 10 mmol/L DTT for 30 minutes at 37°C to elute the chromatin from the beads. The eluent was then diluted with sonication buffer, followed by a second round of the ChIP reaction.
Animal models
BALB/c-nu mice (4–6 weeks of age, 18–20 g, Shanghai SLAC Laboratory Animal Co., Ltd.) were housed in sterile, filter-capped cages. The right flanks of mice were injected subcutaneously with 2 × 106 SW1990 cells with stably expressing sh-PIN1 and scramble shRNA in 100 μL PBS. The size of xenograft was determined twice a week by measuring tumor length and width with calipers. Tumor volumes were determined using the formula volume = length × width2/2. At the indicated time, the tumors were surgically dissected. Samples were then processed for histopathologic examination. All animal experiments were performed according to the guidelines for the care and use of laboratory animals and were approved by the Institutional Animal Care and Use Committee of Fudan University.
Statistical analysis
All data are presented as the mean ± SD. Experiments were repeated at least three times. Two-tailed unpaired Student t tests or one-way ANOVA were used to evaluate the data. Spearman correlation analysis was used to determine the correlation between the NRF2 and PIN1 expression levels. Fisher exact test was used to determine the correlation between PIN1 and the clinicopathologic characteristics. SPSS software (version 17.0, IBM Corp.) was used for the data analysis. Statistical differences were considered significant at *, P < 0.05; **, P < 0.01, and ***, P < 0.001.
Results
PIN1 is prevalently upregulated and predicts poor prognosis in PDAC
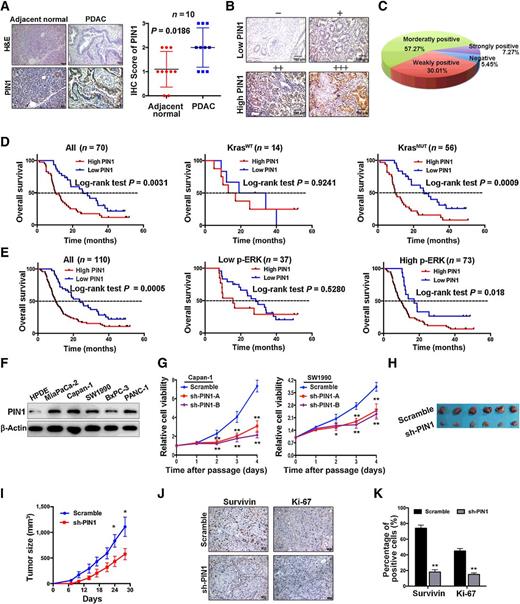
To investigate the role of PIN1 in PDAC progression, we first used hematoxylin-eosin and IHC staining to examine PIN1 expression in 10 paired PDAC and adjacent normal tissues (Fig. 1A). PIN1 was highly upregulated in primary PDAC compared with the corresponding adjacent benign tissues (Fig. 1A). The prevalent upregulation of PIN1 expression was revealed by IHC staining of a tissue microarray of the PDAC samples (Fig. 1B and C). Seventy-one (64.54%) of the 110 PDAC samples showed abundant PIN1, while the remaining 39 samples (35.46%) had low PIN1 expression (Fig. 1C).
PIN1 is upregulated in pancreatic cancer and predicts poor overall survival. A, Representative hematoxylin and eosin (H&E) and IHC images of PIN1 expression in PDAC or adjacent normal tissues (left; magnification scale bar, 100 μm). PIN1 expression was higher in PDAC tissues than in adjacent normal tissues, as determined by the IHC score (right). B, IHC scoring of PIN1 expression in PDAC patient tissue samples (magnification scale bar, 40 μm). C, The percentage of patients with PDAC with different levels of PIN1 examined by IHC. D, Stratification of the cohort according to Kras status showed no predictive effect of PIN1 on prognosis in patients with PDAC with Kras wild-type (KrasWT), but high PIN1 expression predicted the poor survival of patients with Kras mutant (KrasMUT). E, There was no predictive effect for PIN1 on prognosis of patients with PDAC with low levels of phosphorylated ERK (p-ERK), but high PIN1 expression predicted the poor survival of patients with high-level p-ERK. F, Immunoblot analysis of PIN1 expression in the indicated human pancreatic cancer cell lines and an HPDE cell line. G, Knockdown of PIN1 inhibited cell proliferation of Capan-1 and SW1990 cells, according to results from the CCK-8 proliferation kit. H, An image of the SW1990 xenografts that were dissected from nude mice. I, At the indicated times, the sizes of the scramble and sh-PIN1 xenografts were measured (mean ± SEM; n = 6). J, IHC staining of survivin and Ki-67 in xenograft tissues to determine the cellular proliferative capacity. K, IHC staining of survivin and Ki-67 in xenograft tissues was quantified as mean ± SD. **, P < 0.01 versus scramble for xenografts or xenografts treated with vehicle.
PIN1 is upregulated in pancreatic cancer and predicts poor overall survival. A, Representative hematoxylin and eosin (H&E) and IHC images of PIN1 expression in PDAC or adjacent normal tissues (left; magnification scale bar, 100 μm). PIN1 expression was higher in PDAC tissues than in adjacent normal tissues, as determined by the IHC score (right). B, IHC scoring of PIN1 expression in PDAC patient tissue samples (magnification scale bar, 40 μm). C, The percentage of patients with PDAC with different levels of PIN1 examined by IHC. D, Stratification of the cohort according to Kras status showed no predictive effect of PIN1 on prognosis in patients with PDAC with Kras wild-type (KrasWT), but high PIN1 expression predicted the poor survival of patients with Kras mutant (KrasMUT). E, There was no predictive effect for PIN1 on prognosis of patients with PDAC with low levels of phosphorylated ERK (p-ERK), but high PIN1 expression predicted the poor survival of patients with high-level p-ERK. F, Immunoblot analysis of PIN1 expression in the indicated human pancreatic cancer cell lines and an HPDE cell line. G, Knockdown of PIN1 inhibited cell proliferation of Capan-1 and SW1990 cells, according to results from the CCK-8 proliferation kit. H, An image of the SW1990 xenografts that were dissected from nude mice. I, At the indicated times, the sizes of the scramble and sh-PIN1 xenografts were measured (mean ± SEM; n = 6). J, IHC staining of survivin and Ki-67 in xenograft tissues to determine the cellular proliferative capacity. K, IHC staining of survivin and Ki-67 in xenograft tissues was quantified as mean ± SD. **, P < 0.01 versus scramble for xenografts or xenografts treated with vehicle.
Next, the analysis of the clinical characteristics and pathology of the PDAC revealed that higher expression of PIN1 in PDAC was significantly associated with tumor size (P = 0.0249; Supplementary Table S1). To determine whether the predictive effect of PIN1 on survival depended on the Kras mutation, we examined 70 patients with PDAC to perform Kras mutation testing. We found that 80% of the patients harbored the mutant Kras (Supplementary Table S4), and we further stratified the cohort into Kras wild-type (KrasWT) and Kras-mutant (KrasMUT) groups. Kaplan–Meier analysis revealed that PIN1 was a prognostic marker in Kras-mutant PDAC, but not in KrasWT PDAC (Fig. 1D). However, there was no significant correlation between Kras-mutant status and PIN1 level (Supplementary Table S4). Next, we performed IHC for ERK phosphorylation (p-ERK), and found that the effect of PIN1 level on survival depended on ERK activation (Fig. 1E). Likewise, IHC analysis revealed a significant correlation of ERK phosphorylation levels with PIN1 expression in PDAC tissue (Supplementary Table S5). Moreover, as the univariate and multivariate Cox regression analysis showed, PIN1 was an independent prognostic factor in PDAC, where increased PIN1 expression was predictive of a short overall survival rate for patients with PDAC (Table 1).
Univariate and multivariate Cox regression of overall survival for patients with PDAC
| . | Univariate . | Multivariate . | ||||
|---|---|---|---|---|---|---|
| Characteristics . | HR . | 95% CI . | P . | HR . | 95% CI . | P . |
| Age, y | ||||||
| <60 | 1 | 0.7070–1.616 | 0.09967 | |||
| ≥60 | 1.069 | |||||
| Gender | ||||||
| Female | 1 | 0.5807 –1.344 | 0.5649 | |||
| Male | 0.886 | |||||
| Tumor size (cm) | ||||||
| <4.0 | 1 | 1.496 to 3.875 | 0.0004a | 1 | 1.339–3.208 | 0.001b |
| ≥4.0 | 2.081 | 2.073 | ||||
| Tumor differentiation | ||||||
| Well/Moderate | 1 | 0.9094–2.177 | 0.127 | |||
| Poor | 1.381 | |||||
| Lymph node status | ||||||
| Negative | 1 | 1.418–3.408 | 0.0005a | 1 | 1.429–3.354 | 0.000a |
| Positive | 2.028 | 2.189 | ||||
| Vessel infiltration | ||||||
| Negative | 1 | 0.6387–2.026 | 0.6622 | |||
| Positive | 1.131 | |||||
| Nerve infiltration | ||||||
| Negative | 1 | 0.4284–1.261 | 0.2644 | |||
| Positive | 0.7553 | |||||
| PIN1 expression | ||||||
| Low | 1 | 1.382–3.13 | 0.0005a | 1 | 1.325–3.294 | 0.002b |
| High | 2.125 | 2.089 | ||||
| . | Univariate . | Multivariate . | ||||
|---|---|---|---|---|---|---|
| Characteristics . | HR . | 95% CI . | P . | HR . | 95% CI . | P . |
| Age, y | ||||||
| <60 | 1 | 0.7070–1.616 | 0.09967 | |||
| ≥60 | 1.069 | |||||
| Gender | ||||||
| Female | 1 | 0.5807 –1.344 | 0.5649 | |||
| Male | 0.886 | |||||
| Tumor size (cm) | ||||||
| <4.0 | 1 | 1.496 to 3.875 | 0.0004a | 1 | 1.339–3.208 | 0.001b |
| ≥4.0 | 2.081 | 2.073 | ||||
| Tumor differentiation | ||||||
| Well/Moderate | 1 | 0.9094–2.177 | 0.127 | |||
| Poor | 1.381 | |||||
| Lymph node status | ||||||
| Negative | 1 | 1.418–3.408 | 0.0005a | 1 | 1.429–3.354 | 0.000a |
| Positive | 2.028 | 2.189 | ||||
| Vessel infiltration | ||||||
| Negative | 1 | 0.6387–2.026 | 0.6622 | |||
| Positive | 1.131 | |||||
| Nerve infiltration | ||||||
| Negative | 1 | 0.4284–1.261 | 0.2644 | |||
| Positive | 0.7553 | |||||
| PIN1 expression | ||||||
| Low | 1 | 1.382–3.13 | 0.0005a | 1 | 1.325–3.294 | 0.002b |
| High | 2.125 | 2.089 | ||||
NOTE: Univariate P values were derived with log-rank test. Multivariate P values were derived with Cox regression analysis.
aP < 0.001.
bP < 0.01.
PIN1 supports the growth of pancreatic cancer in vitro and in vivo
Considering the vital clinical significance of PIN1 in PDAC, we investigated whether PIN1 affected the tumor growth in vitro. First, we determined the expression level of PIN1 in various human PDAC cell lines with Kras mutations and in normal human pancreatic ductal epithelial (HPDE) cells. The PIN1 levels were prevalently upregulated in five human pancreatic cancer cell lines especially the Kras-mutant cell lines (Fig. 1F; Supplementary Table S6), compared with HPDE cells (Fig. 1F). Next, specific shRNAs against PIN1 were constructed for stable transfection into Capan-1 and SW1990 cells. As shown in Supplementary Fig. S1A, both sh-PIN1-A and sh-PIN1-B effectively knocked down PIN1 expression. The cell viability and clone formation capacity were significantly reduced in Capan-1 and SW1990 cells with stable expression of PIN1 shRNA (Fig. 1G; Supplementary Fig. S1B). A subsequent cell-cycle analysis indicated that knockdown of PIN1 arrested the cell cycle at the S-phase (Supplementary Fig. S1C and S1D). Moreover, knockdown of PIN1 decreased the survivin expression (Supplementary Fig. S1E). Given that high cancer cell proliferation requires sufficient energy, we also demonstrated that PIN1 significantly increased ATP production to support the growth of cancer cells (Supplementary Fig. S1F). Moreover, to determine whether PIN1 promoted tumor growth in vivo, we subcutaneously injected SW1990 cells into nude mice. As expected, the downregulation of PIN1 inhibited tumor growth in a xenograft mouse model (Fig. 1H and I; Supplementary Fig. S1G), which exhibited fewer Ki-67-positive and survivin-positive cells (Fig. 1J and K).
Downregulation of PIN1 negatively regulated mitochondrial respiration in pancreatic cancer cells
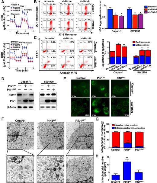
Because energy metabolism reprogramming is associated with mitochondrial function, we first examined the OCR, an indicator of the mitochondrial respiration capacity, and showed that the OCRs were decreased in Capan-1 and SW1990 cells with PIN1 knockdown (Fig. 2A). Interestingly, the addition of FCCP, a mitochondrial uncoupler, did not stimulate maximal respiration. Instead, FCCP caused respiration to fall below basal levels, indicating that the uncoupled maximal respiratory capacity for ATP synthesis was depressed (Fig. 2A). Measurement of the mitochondrial potential further demonstrated that downregulation of PIN1 damaged mitochondrial function, with decreased mitochondrial potential in Capan-1 and SW1990 cells (Fig. 2B). Because the mitochondrial potential was also an indicator of early apoptosis, we examined the role of PIN1 in apoptosis control. Flow cytometric analysis for apoptosis showed that PIN1 was an antiapoptosis molecule; inhibition of PIN1 expression increased cell apoptosis, especially the percentage of early apoptotic cells (Fig. 2C). Moreover, we also found that knockdown of PIN1 decreased the expression of COX IV and SIRT3, two mitochondrial proteins (Supplementary Fig. S2).
PIN1 maintains cell survival by protecting mitochondrial function. A, Knockdown of PIN1 decreased the OCR in Capan-1 and SW1990 cells. B, Mitochondrial potential was analyzed by detecting the JC-1 decrease in Capan-1 and SW1990 cells with the knockdown of PIN1. The decrease in mitochondrial potential was quantified as mean ± SD. **, P < 0.01. C, Knockdown of PIN1 resulted in apoptosis of Capan-1 and SW1990 cells, which was quantified as the means ± the SD. **, P < 0.01. D, Immunoblot analysis of FBW7 expression in Capan-1 and SW1990 cells infected with the dominant-negative mutant vector of PIN1 (PIN1MUT) to indicate the inactivation of PIN1. The wild-type PIN1 (PIN1WT) was used as a positive control. E, Fluorescence microscopic analysis of a PIN1MUT-induced deformed mitochondrion stained with MitoTracker Green. F, Transmission electron microscopy analysis of mitochondrial morphology affected by PIN1 in PANC-1 cells. G, Quantification of transmission electron microscopy data as the percentages of swollen mitochondria and interconnected mitochondria. H, Quantification of transmission electron microscopy data as the number of mitochondria per 20 μm2 (**, P < 0.01 vs. control PANC-1 cells).
PIN1 maintains cell survival by protecting mitochondrial function. A, Knockdown of PIN1 decreased the OCR in Capan-1 and SW1990 cells. B, Mitochondrial potential was analyzed by detecting the JC-1 decrease in Capan-1 and SW1990 cells with the knockdown of PIN1. The decrease in mitochondrial potential was quantified as mean ± SD. **, P < 0.01. C, Knockdown of PIN1 resulted in apoptosis of Capan-1 and SW1990 cells, which was quantified as the means ± the SD. **, P < 0.01. D, Immunoblot analysis of FBW7 expression in Capan-1 and SW1990 cells infected with the dominant-negative mutant vector of PIN1 (PIN1MUT) to indicate the inactivation of PIN1. The wild-type PIN1 (PIN1WT) was used as a positive control. E, Fluorescence microscopic analysis of a PIN1MUT-induced deformed mitochondrion stained with MitoTracker Green. F, Transmission electron microscopy analysis of mitochondrial morphology affected by PIN1 in PANC-1 cells. G, Quantification of transmission electron microscopy data as the percentages of swollen mitochondria and interconnected mitochondria. H, Quantification of transmission electron microscopy data as the number of mitochondria per 20 μm2 (**, P < 0.01 vs. control PANC-1 cells).
To further confirm the importance of PIN1 in mitochondrial function, we constructed a dominant negative mutant, PIN1MUT, without affecting FBW7 expression (Fig. 2D). Staining of PIN1MUT and PIN1 wild-type (PIN1WT) cells with MitoTracker Green, a membrane potential–based mitochondrial dye, revealed that the mitochondrial network in the PIN1WT cells clustered in the perinuclear region, compared with the control cells. However, inactivation of PIN1 could induce the appearance of aberrant dot-shaped mitochondria, a more interconnected mitochondrial network, and a decreased perinuclear clustering (Fig. 2E). As the mitochondria became depolarized, they lost their membrane potential and incorporated less dye into their membranes. High intensity staining was observed in PIN1WT cells, while the intensity of MitoTracker Green was restored in the PIN1MUT cells, indicating repolarization of mitochondria (Fig. 2E). Furthermore, we used transmission electron microscopy (TEM) to observe the ultrastructure of the mitochondria in the PIN1WT and PIN1MUT cells. Consistent with the above results, the PIN1WT cells demonstrated interconnected mitochondria, although the PIN1MUT cells contained rounded and swollen mitochondria (Fig. 2F and G). To further quantify the mitochondrial number, we found that PIN1 was an important positive regulator of mitochondrial biogenesis (Fig. 2H).
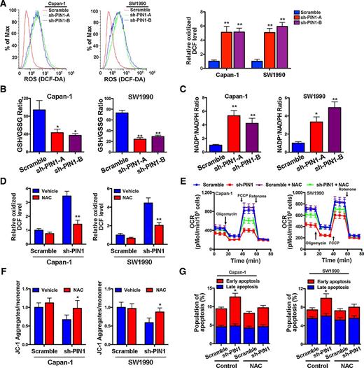
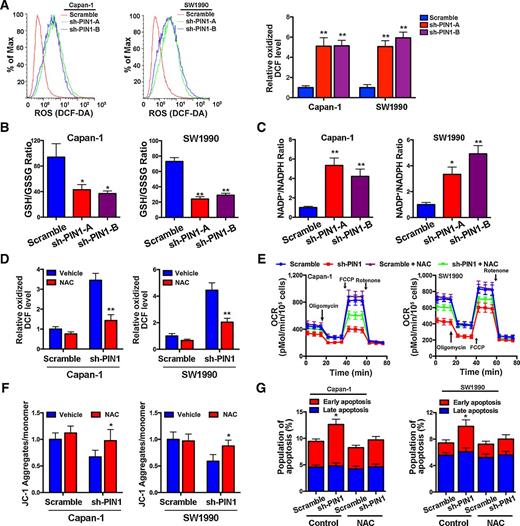
PIN1 regulates redox balance to affect mitochondrial function
Because cellular redox homeostasis is important for maintenance of mitochondrial respiratory function (24), we further validated whether PIN1 was an antioxidative molecule that protected basal mitochondrial respiration in Capan-1 and SW1990 pancreatic cancer cells. As expected, inhibition of PIN1 expression significantly increased ROS production (Fig. 3A). Moreover, silencing of PIN1 expression decreased the GSH/GSSG ratio and increased the NADP+/NADPH ratio (Fig. 3B and C). To investigate whether this redox imbalance impaired mitochondrial function, we treated the PIN1 knockdown cells with an antioxidant, NAC, to recover the redox status (Fig. 3D). The results indicated that the antioxidant treatment could counteract the unfavorable effect of the PIN1 knockdown on mitochondrial function, as analyzed by OCR and JC-1 (Fig. 3E and F). Indeed, the increased apoptosis induced by PIN1 knockdown could also be counteracted by treatment with NAC (Fig. 3G).
PIN1 regulates redox balance to affect mitochondrial function in pancreatic cancer. A, Left, analysis of ROS production by flow cytometry in Capan-1 and SW1990 cells with knockdown of PIN1. Right, quantification of ROS production is shown as mean ± SD. **, P < 0.01. B, Determination of the GSH/GSSG ratio in Capan-1 and SW1990 cells with knockdown of PIN1. *, P < 0.05; **, P < 0.01. C, Determination of the NADP+/NADPH ratio in Capan-1 and SW1990 cells with knockdown of PIN1. *, P < 0.05; **, P < 0.01. D, Analysis of ROS production in Capan-1 and SW1990 cells with knockdown of PIN1 after treatment with antioxidant, NAC (10 mmol/L). E, Analysis of the OCR in Capan-1 and SW1990 cells with the knockdown of PIN1 after treatment with 10 mmol/L NAC. F, Detection of the mitochondrial potential in Capan-1 and SW1990 cells with the knockdown of PIN1 after treatment with NAC. G, Quantification of the mitochondrial potential in Capan-1 and SW1990 cells with the knockdown of PIN1 after treatment with 10 mmol/L NAC.
PIN1 regulates redox balance to affect mitochondrial function in pancreatic cancer. A, Left, analysis of ROS production by flow cytometry in Capan-1 and SW1990 cells with knockdown of PIN1. Right, quantification of ROS production is shown as mean ± SD. **, P < 0.01. B, Determination of the GSH/GSSG ratio in Capan-1 and SW1990 cells with knockdown of PIN1. *, P < 0.05; **, P < 0.01. C, Determination of the NADP+/NADPH ratio in Capan-1 and SW1990 cells with knockdown of PIN1. *, P < 0.05; **, P < 0.01. D, Analysis of ROS production in Capan-1 and SW1990 cells with knockdown of PIN1 after treatment with antioxidant, NAC (10 mmol/L). E, Analysis of the OCR in Capan-1 and SW1990 cells with the knockdown of PIN1 after treatment with 10 mmol/L NAC. F, Detection of the mitochondrial potential in Capan-1 and SW1990 cells with the knockdown of PIN1 after treatment with NAC. G, Quantification of the mitochondrial potential in Capan-1 and SW1990 cells with the knockdown of PIN1 after treatment with 10 mmol/L NAC.
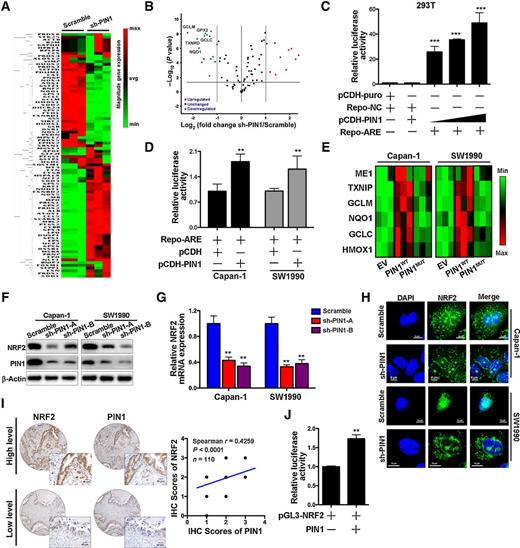
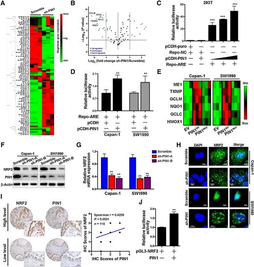
PIN1 transcriptionally activates NRF2 expression in PDAC
Next, we performed a PCR array to examine the influence of the PIN1 knockdown on the expression of antioxidative genes. The results indicated that ARE-driven genes were significantly downregulated in PIN1-silenced cells (Fig. 4A and B). AREs are in the regulatory regions of several genes that encode for enzymes that contribute to the regulation of antioxidants (21). We cloned the ARE sequences into a luciferase vector and cotransfected it with a PIN1 expression vector, showing that ARE activity was increased in a dose-dependent manner (Fig. 4C). This finding was also confirmed in the Capan-1 and SW1990 cells. PIN1 increased the activity of ARE (Fig. 4D) and further increased the mRNA and protein levels of ARE-driven genes (GCLC, GCLM, TXNRD, ME1, and NQO1; Fig. 4E; Supplementary Fig. S3A).
PIN1 transcriptionally activates the NRF2 axis in pancreatic cancer cells. A, PCR array analysis of the effect of PIN1 downregulation on antioxidative gene expression. B, The volcano plot identified significant gene expression changes from the PCR array data, displaying statistical significance versus fold change on the y- and x-axes, respectively. C, PIN1 increased ARE luciferase activity in a dose-dependent manner in HEK-293T cells. ***, P < 0.001 versus cells cotransfected with Repo-NC and pCDH-PIN1. D, PIN1 increased ARE luciferase activity in Capan-1 and SW1990 cells. **, P < 0.01. E, PIN1 affected the transcription of ARE-driven genes in Capan-1 and SW1990 cells. F, Immunoblot analysis of NRF1 and NRF2 expression in Capan-1 and SW1990 cells with silencing of PIN1 expression. G, Quantitative PCR was performed to confirm that NRF2 mRNA expression was downregulated by knockdown of PIN1. **, P < 0.01. H, Immunofluorescence analysis of NRF2 in Capan-1 and SW1990 cells with silencing of PIN1 expression. I, Left, representative images of IHC analysis of NRF2 and PIN1 expression in PDAC patient samples (magnification scale bar, 40 μm). Right, Spearman analysis of IHC data showed that PIN1 was positively associated with NRF2 (r = 0.4259). J, PIN1 increased the promoter activity of NRF2. **, P < 0.01.
PIN1 transcriptionally activates the NRF2 axis in pancreatic cancer cells. A, PCR array analysis of the effect of PIN1 downregulation on antioxidative gene expression. B, The volcano plot identified significant gene expression changes from the PCR array data, displaying statistical significance versus fold change on the y- and x-axes, respectively. C, PIN1 increased ARE luciferase activity in a dose-dependent manner in HEK-293T cells. ***, P < 0.001 versus cells cotransfected with Repo-NC and pCDH-PIN1. D, PIN1 increased ARE luciferase activity in Capan-1 and SW1990 cells. **, P < 0.01. E, PIN1 affected the transcription of ARE-driven genes in Capan-1 and SW1990 cells. F, Immunoblot analysis of NRF1 and NRF2 expression in Capan-1 and SW1990 cells with silencing of PIN1 expression. G, Quantitative PCR was performed to confirm that NRF2 mRNA expression was downregulated by knockdown of PIN1. **, P < 0.01. H, Immunofluorescence analysis of NRF2 in Capan-1 and SW1990 cells with silencing of PIN1 expression. I, Left, representative images of IHC analysis of NRF2 and PIN1 expression in PDAC patient samples (magnification scale bar, 40 μm). Right, Spearman analysis of IHC data showed that PIN1 was positively associated with NRF2 (r = 0.4259). J, PIN1 increased the promoter activity of NRF2. **, P < 0.01.
Because NRF1 and NRF2 are the important transcription factors that are responsible for the expression of ARE-driven genes (24), we examined the influence of PIN1 on NRF1 and NRF2 expression. As shown in Fig. 4F, downregulation of NRF2 was observed upon silencing PIN1 expression in pancreatic cancer cells, but no change in the expression of NRF1 was observed (Supplementary Fig. S3B). Recently, the NRF2/ARE axis was identified as the oxidative stress response pathway that contributes to pancreatic carcinogenesis (25). We further confirmed NRF2 mRNA downregulation in cells with PIN1 knockdown by quantitative PCR (Fig. 4G). An immunofluorescence analysis indicated that the NRF2 decrease was accompanied by PIN1 downregulation in Capan-1 and SW1990 cells (Fig. 4H). IHC staining of serial tissue microarray for NRF2 and PIN1 indicated a positive correlation between PIN1 and NRF2 in 110 patient samples (Fig. 4I). Moreover, we demonstrated that PIN1 increased the promoter activity of NRF2 to upregulate its transcription (Fig. 4J).
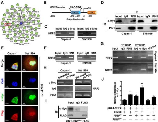
PIN1 interacts with c-Myc to bind to the promoter of NRF2
To uncover the regulatory mechanism, we predicted the proteins that interacted with PIN1 using bioinformatics. Several transcription factors are shown in Fig. 5A (http://mentha.uniroma2.it). Notably, there was one conservative c-Myc–binding site (E-box) in the NRF2 promoter (Fig. 5B). c-Myc could bind to the NRF2 promoter (Fig. 5C), and silencing of Myc inhibited NRF2 expression (Supplementary Fig. S4A–S4C). Thus, we hypothesized that c-Myc could carry PIN1 to bind to the NRF2 promoter. As expected, c-Myc was a PIN1 interaction partner in a coimmunoprecipitation assay (Fig. 5D). An immunofluorescence analysis showed that PIN1 and c-Myc were predominantly colocalized in Capan-1 and SW1990 cells (Fig. 5E). Furthermore, PIN1 was demonstrated to be enriched at the NRF2 promoter region (Fig. 5F). To confirm whether PIN1 and c-Myc interacted at the NRF2 promoter chromatin region, we performed a sequential re-ChIP assay and observed that PIN1 and c-Myc occupied the same region at the NRF2 promoter (Fig. 5G). PIN1 knockdown decreased the occupation of c-Myc on the NRF2 promoter (Fig. 5H). However, the interaction between PIN1 and c-Myc disappeared when inactivation of PIN1 resulted from the dominant negative mutation (Fig. 5I). Luciferase reporter assays indicated that PIN1 not only increased the NRF2 promoter activity, but also enhanced the positive effect of c-Myc on the NRF2 promoter activity (Fig. 5J). Moreover, IHC analysis of xenograft samples also demonstrated that PIN1 expression was positively correlated with c-Myc and NRF2 expression (Supplementary Fig. S4D).
PIN1 interacts with c-Myc to bind the promoter of NRF2. A, Bioinformatics predicted the protein interacted with PIN1 protein. B, Schematic representation of the NRF2 promoter regions that contain one E-box, the conservative c-Myc–binding site. C, c-Myc enrichment at the NRF2 promoter was measured using a c-Myc antibody to perform the ChIP assay. D, Coimmunoprecipitation analysis of the interaction between PIN1 and c-Myc in pancreatic cancer cells. E, Double immunofluorescent staining revealed colocalization of the c-Myc and PIN1 proteins in Capan-1 and SW19990 cells. F, PIN1 enrichment at the NRF2 promoter was measured using a PIN1 antibody to perform the ChIP assay. G, The ChIP and re-ChIP experiments indicated that PIN1 and c-Myc synergistically occupied the same promoter region on the NRF2 promoter. H, Downregulation of PIN1 decreased the abundance of c-Myc that occupied the NRF2 promoter. I, PIN1MUT-FLAG was transfected into HEK-293T cells, where it failed to interact with c-Myc. J, PIN1 was involved in the c-Myc-mediated upregulation of the promoter activity of NRF2. *, P < 0.05; **, P < 0.01 versus cells cotransfected with pGL3-NRF2 and c-Myc.
PIN1 interacts with c-Myc to bind the promoter of NRF2. A, Bioinformatics predicted the protein interacted with PIN1 protein. B, Schematic representation of the NRF2 promoter regions that contain one E-box, the conservative c-Myc–binding site. C, c-Myc enrichment at the NRF2 promoter was measured using a c-Myc antibody to perform the ChIP assay. D, Coimmunoprecipitation analysis of the interaction between PIN1 and c-Myc in pancreatic cancer cells. E, Double immunofluorescent staining revealed colocalization of the c-Myc and PIN1 proteins in Capan-1 and SW19990 cells. F, PIN1 enrichment at the NRF2 promoter was measured using a PIN1 antibody to perform the ChIP assay. G, The ChIP and re-ChIP experiments indicated that PIN1 and c-Myc synergistically occupied the same promoter region on the NRF2 promoter. H, Downregulation of PIN1 decreased the abundance of c-Myc that occupied the NRF2 promoter. I, PIN1MUT-FLAG was transfected into HEK-293T cells, where it failed to interact with c-Myc. J, PIN1 was involved in the c-Myc-mediated upregulation of the promoter activity of NRF2. *, P < 0.05; **, P < 0.01 versus cells cotransfected with pGL3-NRF2 and c-Myc.
Next, to investigate the effect of c-Myc on the PIN1-induced malignant potential, we silenced Myc in BxPC-3 cells, one wild-type K-ras cell, with overexpressing PIN1, and found that silenced Myc could decrease the PIN1-induced upregulation of NRF2 (Supplementary Fig. S4E and S4F). Furthermore, silenced Myc also counteracted the PIN1-induced enhancement of proliferation and survival in BxPC-3 cells (Supplementary Fig. S4G and S4H). Moreover, silenced Myc recovered the mitochondrial potential, OCR, and ROS production in BxPC-3 with PIN1 overexpression (Supplementary Fig. S4I–S4K).
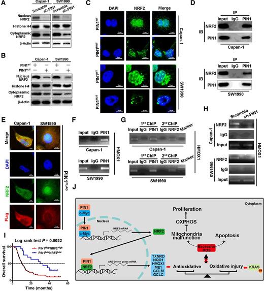
PIN1 promotes nuclear translocation of NRF2 to increase ARE activity
As the immunofluorescence results show (Fig. 5H), silencing of PIN1 not only decreased the abundance of NRF2, but also likely decreased NRF2 nuclear translocation in Capan-1 and SW1990 cells. Thus, we extracted both cytosolic and nuclear protein fractions to examine the effect of PIN1 on the translocation of NRF2. As indicated, knockdown of PIN1 decreased the nuclear fraction of NRF2 in the pancreatic cancer cells (Fig. 6A), while PIN1MUT had a slight effect on NRF2 translocation compared with PIN1WT (Fig. 6B). A similar result was obtained with immunofluorescence and IHC for NRF2 (Fig. 6C; Supplementary Fig. S5). Thus, we hypothesized that PIN1 might cooperate with NRF2 to enter the nucleus. To confirm this hypothesis, we performed coimmunoprecipitation assays to demonstrate the interaction between PIN1 and NRF2 (Fig. 6D) and an immunofluorescence analysis to show that PIN1 was colocalized with NRF2 in Capan-1 and SW1990 cells (Fig. 6E). ChIP assays indicated that PIN1 was also enriched in the ARE region (Fig. 6F). To investigate whether PIN1 interacted with NRF2 to bind to the ARE chromatin region, we performed a sequential re-ChIP assay and demonstrated that PIN1 and NRF2 occupied the same location on the ARE region of the HMOX1 promoter (Fig. 6G). Indeed, downregulation of PIN1 significantly decreased the occupation of NRF2 on the HMOX1 promoter (Fig. 6H). The combination of a high level of PIN1 with a high level of NRF2 might be a good predictor of unfavorable prognosis in human patients with PDAC (Fig. 6I).
PIN1 promotes the nuclear translocation of NRF2 to increase the ARE activity. A and B, The nuclear and cytoplasmic fraction was extracted to examine the effect of PIN1 on the translocation of NRF2. C, Immunofluorescence analysis indicated that nuclear translocation of NRF2 was decreased in Capan-1 and SW1990 cells transfected with the PIN1MUT vector. D, Coimmunoprecipitation analysis of the interaction between PIN1 and NRF2 in pancreatic cancer cells. E, Double immunofluorescent staining revealed colocalization of the NRF2 and PIN1 proteins in Capan-1 and SW19990 cells. F and G, ChIP and re-ChIP experiments indicated that PIN1 and NRF2 synergistically occupied the same region on the promoter of HMOX1. H, Downregulation of PIN1 decreased the occupation by NRF2 on the promoter of HMOX1. I, Kaplan–Meier survival curve of patients with PDAC tissues with PIN1HighNRF2High (n = 64) and PIN1LowNRF2Low (n = 16) expression profiles. J, A working model illustrates the role of PIN1 in redox homeostasis in Kras-mutant pancreatic cancer cells.
PIN1 promotes the nuclear translocation of NRF2 to increase the ARE activity. A and B, The nuclear and cytoplasmic fraction was extracted to examine the effect of PIN1 on the translocation of NRF2. C, Immunofluorescence analysis indicated that nuclear translocation of NRF2 was decreased in Capan-1 and SW1990 cells transfected with the PIN1MUT vector. D, Coimmunoprecipitation analysis of the interaction between PIN1 and NRF2 in pancreatic cancer cells. E, Double immunofluorescent staining revealed colocalization of the NRF2 and PIN1 proteins in Capan-1 and SW19990 cells. F and G, ChIP and re-ChIP experiments indicated that PIN1 and NRF2 synergistically occupied the same region on the promoter of HMOX1. H, Downregulation of PIN1 decreased the occupation by NRF2 on the promoter of HMOX1. I, Kaplan–Meier survival curve of patients with PDAC tissues with PIN1HighNRF2High (n = 64) and PIN1LowNRF2Low (n = 16) expression profiles. J, A working model illustrates the role of PIN1 in redox homeostasis in Kras-mutant pancreatic cancer cells.
Discussion
Oncogenic Kras mutations are highly prevalent in PDAC carcinogenesis (3). Constitutive activation of Kras drives uncontrolled proliferation and enhances the survival of cancer cells, primarily through the Ras–Raf–MEK–ERK and PI3K–Akt–mTOR pathways (26–33). In the past few decades, extensive efforts have been focused on identifying effective molecular targets for this oncogene (34). However, these efforts have failed, and Kras is still considered to be an undruggable target. Herein, we identify PIN1 as a decisive gene and a prognostic factor for Kras-mutant PDAC. Downregulation of PIN1 inhibits cell growth and promotes apoptosis of pancreatic cancer cells, partially due to mitochondrial dysfunction. To decipher the regulatory mechanism underlying the effect of PIN1 on mitochondrial function, we demonstrated that PIN1 maintained the redox balance via synergistic activation of the c-Myc/NRF2/ARE axis to counteract Kras-induced oxidative injury in Kras-mutant PDAC (Fig. 6J).
It is evident that cancer cells require a sufficient energy supply to fuel Kras-induced proliferation. Thus, Kras-induced metabolic reprogramming is a requirement for uncontrolled proliferation and malignant property maintenance (5, 30, 35). In addition to ATP, Oronsky and colleagues noted the requirement of NADPH for the survival of cancer cells, which made it possible to develop strategies for targeting cancer that involved disrupting the redox balance (36). Notably, Kras does not affect the activity of the oxidative arm of the pentose phosphate pathway, which provides NADPH for ROS detoxification (33). Thus, detoxification is heavily dependent on Kras-driven glutamine metabolism (32, 37). In the context of PDAC, Kras expression directs the metabolism of glutamine through a unique pathway to maintain the redox state (32, 38). The normal functions of mitochondria are required for glutamine-driven detoxification (39). A previous report indicated that Kras leads to mitochondrial dysfunction, which is accompanied by an increase in ROS production (30). Paradoxically, despite Kras-induced changes in mitochondrial function, no significant cell death was detected (30). Thus, we hypothesized Kras-driven PDAC cells had a protective mechanism from “respiratory injury” to regulate the redox balance.
As one of isomerases, PIN1 also catalyzes a conformational modification of integrase to restrict HIV-1 genome integration (40). Moreover, PIN1 regulated the ATF1 expression at the transcriptional and posttranscriptional level (41). Previous studies have shown that PIN1 catalyzes the isomerization of ERK-phosphorylating substrates to activate them and ERK kinase modulates FBW7 phosphorylation in a PIN1-dependent manner (7). Because c-Myc was one of substrates for ubiquitination and degradation of FBW7, the catalytic activity of PIN1 is so important for the accumulation of cytoplasmic c-Myc in pancreatic cancer cells. Moreover, PIN1 was demonstrated to interact with c-Myc to increase the NRF2 transcription and play a role in antioxidative stress. Because c-Myc is extremely important for determining the redox balance in the Kras-driven PDAC (42), Kras-mutant cells not only induce oxidative stress, but also harbor a mechanism to prevent excessive ROS production. PIN1/c-Myc are involved in this mechanism to maintain the basal level of intracellular ROS to support the growth and survival of cancer cells.
Accumulated evidence has demonstrated that PIN1 functions as an oncogene by regulating numerous protein kinases and phosphatases, which are involved in cell metabolism, cell-cycle progression, cell proliferation, and apoptosis (14). Moreover, PIN1 overexpression is prevalent in many human cancers and associated with a poor prognosis (43–45). Previously, it was reported that PIN1-mediated polyubiquitination of FBW7 when T205 was phosphorylated by activation of the Ras/ERK signaling pathway (7, 46). FBW7 has been demonstrated to bind NRF1 and promote proteasome degradation of NRF1 (47). Furthermore, our previous study indicated that the FBW7/c-Myc/TXNIP axis negatively regulated mitochondrial respiration in PDAC, especially maximal respiration (9). Moreover, TXNIP plays an important role in redox homeostasis that increases the production of ROS, resulting in cellular apoptosis (48). Thus, we hypothesized that PIN1 could be involved in oxidative injury and mitochondrial bioenergetics. Indeed, our results indicated that knockdown of PIN1 could increase the ROS level and inhibit mitochondrial respiration in pancreatic cancer cells. It is well known that most oncogenes suppress mitochondrial metabolism to support glycolysis. In our results, however, PIN1 was an exception. It balanced redox potential and counteracted Kras-induced oxidative stress, which played a key role in mitochondrial protection from oxidative injury. Thus, we assumed that PIN1 was decisive for the basal mitochondrial respiration and cell survival of Kras-mutant pancreatic cancer cells.
Under homeostatic conditions, NRF2 affects the mitochondrial membrane potential, fatty acid oxidation, and availability of substrates for respiration. Under conditions of stress stimulation, activation of NRF2 predominantly regulates the antioxidant program that tightly controls the levels of ROS (24, 49, 50). Moreover, enhanced ROS detoxification and additional NRF2 functions might be protumorigenic (51). Emerging evidence has demonstrated that Kras, B-Raf, and c-Myc each increase the transcription of NRF2 to elevate the antioxidant program and thereby lower intracellular ROS and confer a further reduced intracellular environment (25, 51). However, it is unclear how NRF2 is activated by the Ras/ERK axis. We also demonstrated that the c-Myc axis increased NRF2 transcription. Importantly, PIN1 interacted with c-Myc/NRF2, leading to upregulation of the expression of ARE-driven genes. Moreover, a report indicated that NRF2 influenced mitochondrial biogenesis (24). Thus, PIN1 protected mitochondrial function partially by affecting NRF2 expression to maintain redox homeostasis. That PIN1 maintained a low level of Kras-induced ROS by ERK/c-Myc/NRF2 axis to avoid apoptosis and support basal mitochondrial respiration is to decipher the paradox of Kras-influencing ROS and mitochondrial function.
Taken together, our findings elucidated a novel regulatory function for PIN1 through activation of the NRF2-mediated antioxidant program and the importance of PIN1 for the survival of Kras-mutant pancreatic cancer cells. Moreover, genetic targeting of PIN1 impairs Kras-directed proliferation and tumorigenesis. Thus, the PIN1 antioxidant and cellular detoxification program represents a previously unappreciated mediator of oncogenesis, and the development of its inhibitor is expected to provide a therapeutic benefit for pancreatic cancer.
Disclosure of Potential Conflicts of Interest
No potential conflicts of interest were disclosed.
Authors' Contributions
Conception and design: C. Liang, S. Shi, M. Liu, Y. Qin, Y. Zhang, M. Li, X. Yu
Development of methodology: Y. Qin, Q. Meng, J. Xu, M. Li
Acquisition of data (provided animals, acquired and managed patients, provided facilities, etc.): C. Liang, J. Hua
Analysis and interpretation of data (e.g., statistical analysis, biostatistics, computational analysis): C. Liang, M. Liu, Q. Meng, S. Ji, Y. Zhang, M. Li
Writing, review, and/or revision of the manuscript: C. Liang, S. Shi, M. Liu, Y. Zhang, J. Yang, J. Xu, M. Li, X. Yu
Administrative, technical, or material support (i.e., reporting or organizing data, constructing databases): S. Shi, M. Liu, Y. Qin, J. Hua, S. Ji, M. Li
Study supervision: M. Liu, Q. Ni, M. Li, X. Yu
Acknowledgments
This study was jointly funded by the National Science Fund for Distinguished Young Scholars of China (grant no. 81625016 to X. Yu), the National Natural Science Foundation of China (grant nos. 81502031 to Y Qin; 81602085 to S. Ji; and 81772555 to J. Xu), and Shanghai Sailing Program (grant no. 16YF1401800 to S. Ji; 17YF1402500 to S. Shi). Moreover, we are grateful to Prof. Qunying Lei (Fudan University) for valuable discussions.
The costs of publication of this article were defrayed in part by the payment of page charges. This article must therefore be hereby marked advertisement in accordance with 18 U.S.C. Section 1734 solely to indicate this fact.





