Abstract
Because of high heterogeneity, molecular characterization of prostate cancer based on biopsy sampling is often challenging. Hence, a minimally invasive method to determine the molecular imprints of a patient's tumor for risk stratification would be advantageous. In this study, we employ a novel, digital amplification-free quantification method using the nCounter technology (NanoString Technologies) to profile exosomal serum miRNAs (ex-miRNA) from aggressive prostate cancer cases, benign prostatic hyperplasia, and disease-free controls. We identified several dysregulated miRNAs, one of which was the tumor suppressor miR-1246. miR-1246 was downregulated in prostate cancer clinical tissues and cell lines and was selectively released into exosomes. Overexpression of miR-1246 in a prostate cancer cell line significantly inhibited xenograft tumor growth in vivo and increased apoptosis and decreased proliferation, invasiveness, and migration in vitro. miR-1246 inhibited N-cadherin and vimentin activities, thereby inhibiting epithelial–mesenchymal transition. Ex-miR-1246 expression correlated with increasing pathologic grade, positive metastasis, and poor prognosis. Our analyses suggest ex-miR-1246 as a promising prostate cancer biomarker with diagnostic potential that can predict disease aggressiveness.
Significance: Dysregulation of exosomal miRNAs in aggressive prostate cancer leads to alteration of key signaling pathways associated with metastatic prostate cancer. Cancer Res; 78(7); 1833–44. ©2018 AACR.
Introduction
Prostate cancer is a leading cause of male cancer-related mortality in the United States with an estimated 26,730 deaths in 2017 (1). This disease is remarkably heterogeneous (2) with tumors ranging from indolent to very aggressive. Aggressive tumors often metastasize locally or distantly to other organs, causing significant morbidity and mortality (3). A major clinical challenge in prostate cancer clinical management is posed by the inability of current diagnostic tests, such as serum PSA testing, digital rectal examination, and histopathologic grading of tissues, to discern between indolent and aggressive disease (4, 5). Owing to inherent limitations of serum PSA, including lack of specificity, PSA screening has led to prostate cancer overdiagnosis and overtreatment (4, 6). In view of these limitations, additional risk stratification tools have been developed that incorporate serum PSA levels with currently available clinicopathologic parameters, such as Gleason score and pathologic staging (5). Despite advances, these strategies fail to distinguish between aggressive and indolent tumors and predicting prostate cancer outcome remains a major clinical challenge (7, 8). To address this challenge, molecular biomarkers for improving prostate cancer diagnosis and prognosis are highly sought. On the basis of molecular characterization of primary and metastatic prostate tumors, several promising alternate tissue-based assays are being developed that show improved sensitivity and specificity over PSA (5). However, these assays are based on biopsy sampling that is an invasive, expensive procedure and does not accurately represent multifocal disease. It is desirable to have an easily accessible, minimally invasive way to accurately determine the molecular imprints of patient's tumor that can aid in risk stratification.
Exosomes are small extracellular vesicles (30–100 nm in size; ref. 9) that are gaining significant interest as alternate disease biomarkers that can be detected noninvasively in biological fluids, such as serum, plasma, semen, and urine (10), and can be used as a liquid biopsy for prostate cancer (11, 12). Exosomes contain proteins, RNAs (including miRNAs) and lipids, and their cargo often varies under various pathologic conditions, being reflective of the physiologic state of the originating host cell. Hence, exosomes are a promising source of noninvasive biomarkers for early diagnosis and prognosis of various diseases including prostate cancer (13). miRNAs, small noncoding RNAs that suppress gene expression post transcriptionally via sequence-specific interactions with the 3′ untranslated regions (UTR) of cognate mRNA targets (14), are stable biomarkers that are abundantly present in exosomes (15, 16). Exosomes provide an enriched source of miRNAs for biomarker profiling by protecting against RNases as compared with intracellular miRNAs/ miRNAs present in cell-free blood (17).
The primary objective of the current study was to define novel exosomal miRNA (exRNA) biomarkers in aggressive prostate cancer. We sought to identify exRNAs that (i) distinguish between benign disease and aggressive prostate cancer and (ii) differentiate between normal and malignant disease. We employed a novel, digital amplification-free quantification method using the nCounter technology (NanoString Technologies; ref. 18) to measure the abundance of 800 miRNAs in exosomes from sera of individuals with aggressive prostate cancer and benign prostate hyperplasia (BPH)/disease-free controls and identified several dysregulated miRNAs. We further validated exosomal miR-1246 as a promising prostate cancer biomarker that has diagnostic potential and was associated with disease aggressiveness.
Materials and Methods
Cell lines and cell culture
Nonmalignant prostate epithelial cell line RWPE-1 and prostate carcinoma cell lines (LNCaP, Du145, PC3) were obtained from the ATCC and cultured under recommended conditions as detailed in Supplementary Methods. All cell lines were maintained in an incubator with a humidified atmosphere of 95% air and 5% CO2 at 37°C. Prostate cell lines were authenticated by DNA short tandem repeat analysis. All cell lines were tested and found negative for mycoplasma. The experiments with cell lines were performed within 6 months of their procurement/resuscitation.
Clinical samples
Written informed consent was obtained from all patients, and the study was approved by the UCSF Committee on Human Research. Patient studies were conducted in accordance with the ethical guidelines of the Belmont Report. Formalin-fixed, paraffin-embedded prostate cancer samples were obtained from the SFVAMC or Cooperative Human Tissue Network (CHTN). All slides were reviewed by a board-certified pathologist for the identification of prostate cancer foci as well as adjacent normal glandular epithelium. Tissues were microdissected as described in ref. 19.
Serum samples (0.5–1 mL) from prostate cancer patients and clinical information were obtained from CHTN/Prostate Cancer Biorepository Network (PCBN) and stored at −80°C until processing. Controls were selected from age- and race-matched normal individuals or men whose prostate glands were free of cancer and underwent transurethral resection of the prostate for benign conditions (e.g., BPH). CHTN samples included cases with no prior radiotherapy or chemotherapy and was divided equally into prognostic risk groups defined by American Joint Committee on Cancer (20) as low, intermediate, and high categories.
Isolation of exosomes from serum samples
Serum-derived exosomes were isolated from 250 μL of serum using the total exosome isolation reagent (Life Technologies, cat. no. 4478360) as per the manufacturer's instructions. Briefly, serum samples were spun at 2,000 × g for 30 minutes to remove cells and debris. Next, 50 μL of exosome isolation reagent was added to clarified supernatants and samples were incubated at 2°C to 8°C for 30 minutes. The precipitated exosomes were recovered by centrifugation at 10,000 × g for 10 minutes at 4°C. Exosome pellets were resuspended in PBS.
Exosome quantitation and size determination
To confirm the integrity of exosomal preparations, the purity of exosomes was verified by evaluation of particle size and concentration using Nanoparticle Tracking Analysis (NTA). A NanoSight LM10 instrument (Malvern Instruments) equipped with a 405 nm laser-equipped sample chamber was employed as per the manufacturer's instructions.
Exosomal RNA extraction
Exosomal RNA was prepared using a Plasma/Serum Exosome Purification Kit (Norgen Biotek, catalog no. 57400) as per the manufacturer's instructions with minor modifications. To control for variance in starting material and RNA extraction efficiency, after adding lysis buffer, 1,000 attomoles each of RNA spike-in controls (cel-miR-248, cel-miR-254, osa-miR-414, osa-miR-442) were added. The extracted RNA was eluted with 20 μL of RNase-free water. The quantity and quality of the RNA was determined by a Agilent Bioanalyzer 2100 (Agilent Technologies) with a nano-RNA chip as per the manufacturer's instructions.
NanoString nCounter analyses
For each sample analyzed, 10 μL exosomal RNA was concentrated using a vacuum concentrator to a volume of 3 μL that was used for miRNA profiling by a NanoString nCounter microRNA platform (version 3; NanoString Technologies) as per the manufacturer's instructions (detailed in Supplementary Methods).
qRT-PCR
Mature miRNAs were assayed using the TaqMan MicroRNA Assays (Applied Biosystems) in accordance with the manufacturer's instructions. TaqMan assays used were hsa-miR-1246 (assay ID CSFARKI) and RNU6A (assay ID 001973). The comparative Ct method was used to calculate the relative changes in gene expression on the 7500 Fast Real Time PCR System.
Xenograft tumors
Animal studies were approved by IACUC and were performed in accordance with institutional guidelines under an approved protocol. PC3 cells (2.8 × 106) stably overexpressing control miRNA or miR-1246- clone 1 and clone 2- were injected subcutaneously into nude mice (4–5 weeks old, Simonsen Laboratories, n = 6 for control, n = 5/group for each miR-1246 clone). Cells were injected in the right or left flanks of mice in a volume of 100 μL mixed with 50% Matrigel. Once palpable tumors developed, caliper measurements were taken once a week and tumor volumes were calculated on the basis of width (x), length (y), and height/depth (z).
Statistical analysis
All quantified data represent an average of triplicate samples or as indicated. Data are represented as mean ± SEM or as indicated. Statistical analyses were performed using MedCalc version 10.3.2. Results were considered statistically significant at P ≤ 0.05.
Results
Exosomal miRNAs are dysregulated in aggressive prostate cancer
In a preliminary screening, exosomal miRNAs were extracted from patients with aggressive prostate cancer (n = 6), age and race-matched normal cases (n = 3) and patients with BPH (n = 3). The integrity of exosomal preparations was confirmed by NTA (Supplementary Fig. S1A–S1C). NTA analyses showed that the average exosome size (Supplementary Fig. S1B) and concentration (Supplementary Fig. S1C) were not significantly different between normal, BPH and aggressive prostate cancer though number of particles in aggressive prostate cancer were approximately 2-fold higher than from those with benign disease (Supplementary Fig. S1C). To further validate our exosomal preparations, we performed Western blot analyses for exosomal markers CD63 and TSG101 (Supplementary Fig. S1D). RNA was extracted from characterized exosomes followed by determination of the quantity and quality of the exosomal RNA by a Agilent Bioanalyzer 2100 (Agilent Technologies). miRNA profiling was performed utilizing nCounter miRNA arrays v3.0a to digitally measure the abundance of 800 exRNAs in individuals with aggressive prostate cancer versus BPH/disease-free controls (Fig. 1). This preliminary screening identified four miRNAs (miR-1283, miR-1246, miR-26b-5p, miR-302c-3p) that are significantly upregulated in aggressive prostate cancer compared with BPH (Fig. 1A; Supplementary Table S1). In addition, 16 miRNAs (miR-766-3p, miR-1304-5p, miR-500a-5p+501-5p, miR-105-5p, miR-1285-3p, miR-217, miR-1269a, miR-215-5p, miR-34a-5p, miR-1268b, miR-802, miR-138-5p, miR-30a-3p, miR-98-3p, miR-1469, and miR-542-5p) were found to be downregulated in serum exosomes derived from these diseased cases as compared with BPH controls (Fig. 1A; Supplementary Table S1). Comparison of exRNAs between normal and aggressive prostate cancer showed three significantly upregulated miRNAs (miR-1246, miR-302c-3p, miR-509-5p) and 21 downregulated miRNAs (miR-25-3p, miR-7-5p, miR-491-5p, miR-127-5p, miR-2110, miR-663a, miR-3928-3p, miR-450a-2-3p, miR-766-3p, miR-590-5p, miR-519 family, miR-3151-5p, miR-3605-5p, miR-378h, miR-103a-3p, miR-23c, miR-331-3p, miR-485-5p, miR-514a-5p, miR-592, miR-320a; Fig. 1A; Supplementary Table S2). Three miRNAs, miR-1246, miR-766-3p, and miR-302c-3p, were common miRNAs that were dysregulated in aggressive prostate cancer relative to normal and benign disease (Fig. 1A and B). Significantly, ex-miR-1246 was identified as the common upregulated miRNA that could distinguish between normal, benign, and aggressive prostate cancer (Fig. 1A and C). ex-miR-1246 was upregulated approximately 31-fold in aggressive prostate cancer as compared with normal (P = 0.026) and approximately 23-fold in aggressive prostate cancer as compared with BPH (P = 0.035). Importantly, normal versus BPH showed a nonsignificant increase of 1.35 (P = 0.361), suggesting that this exRNA is not significantly altered in benign conditions. This suggests that ex-miR-1246 is a potential marker to distinguish between aggressive prostate cancer and BPH.
Dysregulated exosomal miRNAs in aggressive prostate cancer. A, miRNA profiling was performed using NanoString miRNA (v3a) platform in aggressive prostate tumors (n = 6), normal individuals (n = 3), and cases with BPH (n = 3). Significantly dysregulated miRNAs are represented in the heatmap. Top 100 genes and four spike-in controls were used for normalization. B, Venn diagram showing dysregulated miRNAs in aggressive prostate cancer as compared with BPH and normal controls. C, Grouped data analyses for ex-miR-1246 signal intensities using NanoString miRNA platform.
Dysregulated exosomal miRNAs in aggressive prostate cancer. A, miRNA profiling was performed using NanoString miRNA (v3a) platform in aggressive prostate tumors (n = 6), normal individuals (n = 3), and cases with BPH (n = 3). Significantly dysregulated miRNAs are represented in the heatmap. Top 100 genes and four spike-in controls were used for normalization. B, Venn diagram showing dysregulated miRNAs in aggressive prostate cancer as compared with BPH and normal controls. C, Grouped data analyses for ex-miR-1246 signal intensities using NanoString miRNA platform.
Biological pathways potentially influenced by dysregulated miRNAs in aggressive prostate cancer
We performed in silico analyses to identify the biological pathways that are potentially influenced by dysregulated exosomal miRNAs in aggressive prostate cancer. In silico pathway analyses of dysregulated exRNAs using FunRich (Functional Enrichment Analyses tool; ref. 21) showed dysregulation of key biological signaling and cell adhesion pathways that have been implicated in metastatic prostate cancer, such as ErbB receptor signaling (22, 23), c-Met/HGF (mesenchymal–epithelial transition factor/HGF) signaling (24, 25), IGF1 signaling, and Nectin adhesion pathway (26). Additional top significantly dysregulated signaling pathways included plasma membrane estrogen receptor signaling, insulin-like growth factor 1 (IGF1) signaling, LKB1 signaling, TRAIL signaling, and IFNγ signaling pathway (Supplementary Fig. S2; Supplementary Table S3).
Ex-miR-1246 is specifically upregulated in aggressive prostate cancer
Furthermore, to validate our preliminary ex-miR-1246 data, we performed real-time PCR-based expression profiling in a training cohort of prostate cancer patients (Cohort 1, n = 44; Fig. 2A). Clinicopathologic characteristics of this cohort are represented in Supplementary Table S4A. Exosomal miRNAs were extracted from sera of patients with prostate cancer (n = 44), race-matched normal (n = 8), and BPH (n = 4) followed by ex-miR-1246 profiling. This cohort also included the samples that were used for miRNA profiling in Fig. 1. As compared with normal controls, ex-miR-1246 levels were significantly upregulated (relative expression > 1.25, P = 0.0001) in 41 of 44 prostate cancer cases (93%), whereas 3 of 44 (7%) cases showed no change in expression (Fig. 2A). Importantly, the average expression of ex-miR-1246 in prostate cancer was found to be significantly high as compared with those with BPH (P = 0.0041; Fig. 2B).
Ex-miR-1246 is specifically upregulated in aggressive prostate cancer and is a potential diagnostic marker. A, Relative miR-1246 expression in exosomes derived from sera of prostate cancer patients (n = 44) as compared with normal individuals (n = 8) as assessed by real-time PCR. RNU6A was used as a control. Error bars, SEM. B, Relative ex-miR-1246 expression in BPH and prostate cancer cases. Horizontal lines, average in each group. C, ROC curve analyses for ex-miR-1246 (left) and serum PSA (right) as parameters to discriminate between tumor and normal samples.
Ex-miR-1246 is specifically upregulated in aggressive prostate cancer and is a potential diagnostic marker. A, Relative miR-1246 expression in exosomes derived from sera of prostate cancer patients (n = 44) as compared with normal individuals (n = 8) as assessed by real-time PCR. RNU6A was used as a control. Error bars, SEM. B, Relative ex-miR-1246 expression in BPH and prostate cancer cases. Horizontal lines, average in each group. C, ROC curve analyses for ex-miR-1246 (left) and serum PSA (right) as parameters to discriminate between tumor and normal samples.
Ex-miR-1246 is a potential diagnostic marker for prostate cancer
Next, we examined the potential diagnostic significance of ex-miR-1246. ROC curve analyses based on dCt values of prostate cancer (n = 44) and normal (n = 8) showed that ex-miR-1246 expression can be a significant parameter to discriminate between normal and prostate cancer cases with an area under the ROC curve (AUC) of 0.926 (P < 0.0001), 100% specificity, and 75% sensitivity (Fig. 2C, left). Comparison with serum PSA showed that the difference between the diagnostic abilities of miR-1246 versus serum PSA was statistically insignificant (P = 0.3299), with PSA showing an AUC of 0.869 (P < 0.0001; Fig. 2C, right).
Ex-miR-1246 is specifically upregulated in aggressive prostate cancer
We further sought to determine whether ex-miR-1246 is specifically upregulated in aggressive prostate cancer. Because our training cohort 1 primarily included prostate cancer cases with stage IV prostate cancer cases, we included prostate cancer cases with disease stages IIA–III as training cohort 2 (n = 46; 21 BPH and 25 prostate cancer cases; Fig. 3A). Clinical characteristics of cohort 2 are summarized in Supplementary Table S4A. As compared with BPH, prostate cancer cases showed ex-miR-1246 upregulation in 13 of 25 (52%) cases, downregulation in 9 of 25 prostate cancer cases (36%), whereas no significant change was observed in 3 of 25 (12%) cases. In view of these data, we examined the correlation of ex-miR-1246 with clinicopathologic parameters of prostate cancer (cohort 1 + 2; Fig. 3B). Interestingly, we observed a significant inverse correlation between high ex-miR-1246 and pathologic stage (P = 0.0020), suggesting that this exosomal marker increases with advancing prostate cancer stage. Significantly, we observed a correlation between positive lymph node metastasis and high expression of this exosomal marker (P = 0.0436) pointing to this miRNA's potential to predict aggressiveness/localized metastasis. No significant correlations were observed between ex-miR-1246 and age, Gleason score, race or serum PSA (Fig. 3B). Correlation of ex-miR-1246 expression with prognostic risk groups (IIA–IV; as defined by American Joint Committee on Cancer; ref. 20) suggests that high ex-miR-1246 expression is significantly correlated with poor prognostic groups (Fig. 3C). Overall, our data suggest that ex-miR-1246 expression possess significant prognostic potential.
High expression of serum exosomal miR-1246 is associated with advanced pathologic stage and localized prostate cancer metastasis. A, Relative ex-miR-1246 expression in exosomes derived from the sera of prostate cancer patient training cohort (cohort 2) as assessed by real-time PCR. RNU6A was used as an endogenous control. Patients with BPH (n = 21) were used as calibrators. B, Correlation of serum exosomal miR-1246 expression with clinicopathologic parameters in prostate cancer patients. P values are based on χ2 test. C, Correlation of serum exosomal miR-1246 expression with prognostic risk groups IIA-IV as defined by American Joint Committee on Cancer. P values are based on χ2 test. D, ROC curve analyses for ex-miR-1246 expression (left) and PSA (right) as parameters to discriminate between nonmetastatic and localized metastatic prostate cancer cases Analyses was based on dCt values of ex-miR-1246 in training cohort (1 and 2, n = 77) that included lymph node metastatic prostate cancer (n = 26), nonmetastatic prostate cancer (n = 43), and normal (n = 8) individuals.
High expression of serum exosomal miR-1246 is associated with advanced pathologic stage and localized prostate cancer metastasis. A, Relative ex-miR-1246 expression in exosomes derived from the sera of prostate cancer patient training cohort (cohort 2) as assessed by real-time PCR. RNU6A was used as an endogenous control. Patients with BPH (n = 21) were used as calibrators. B, Correlation of serum exosomal miR-1246 expression with clinicopathologic parameters in prostate cancer patients. P values are based on χ2 test. C, Correlation of serum exosomal miR-1246 expression with prognostic risk groups IIA-IV as defined by American Joint Committee on Cancer. P values are based on χ2 test. D, ROC curve analyses for ex-miR-1246 expression (left) and PSA (right) as parameters to discriminate between nonmetastatic and localized metastatic prostate cancer cases Analyses was based on dCt values of ex-miR-1246 in training cohort (1 and 2, n = 77) that included lymph node metastatic prostate cancer (n = 26), nonmetastatic prostate cancer (n = 43), and normal (n = 8) individuals.
miR-1246 is a potential prostate cancer exosomal biomarker that can predict localized metastasis
In view of our data suggesting significant correlation of ex-miR-1246 expression with lymph node metastasis, we next asked whether ex-miR-1246 can be used to predict localized metastasis in prostate cancer. To address this, we performed ROC curve analyses on our training cohort (1 and 2; n = 77) based on dCt values of ex-miR-1246 (Fig. 3D, left). This analyses included lymph node metastatic prostate cancer (n = 26), nonmetastatic prostate cancer (n = 43), and normal (n = 8) individuals. Our analyses showed that ex-miR-1246 expression can be a significant parameter to discriminate between nonmetastatic and localized metastatic prostate cancer cases with an AUC of 0.691 (P = 0.0022). We compared these results with that of PSA (Fig. 3D, right). PSA showed an AUC of 0.648 (P = 0.0344). Although PSA has a 46% specificity, 87.5% sensitivity as a metastasis predictor, ex-miR-1246 exhibits higher specificity (∼59%) with approximately 81% sensitivity in our clinical cohort.
Validation of ex-miR-1246 as an exosomal biomarker for aggressive prostate cancer
In view of our preceding data with the training cohort demonstrating the value of ex-miR-1246 as a biomarker for aggressive prostate cancer, we extended our analyses to an independent validation cohort. This cohort included metastatic castration-resistant prostate cancer cases (n = 43, Supplementary Table S4B). Ex-miR-1246 expression was high in 37 of 43 (86%) cases, downregulated in 5 of 43 prostate cancer cases (12%), while no significant change in ex-miR-1246 was observed in 1 of 43 (2%) cases (Fig. 4A). ROC curve analyses validated the diagnostic ability of ex-miR-1246 to discriminate between normal and aggressive prostate cancer cases with an AUC of 0.933 (P < 0.0001), 100% specificity, and 88.37% sensitivity. The difference between diagnostic abilities of ex-miR-1246 versus serum PSA was statistically insignificant (P = 0.5161), with PSA showing an AUC of 0.973 (P < 0.0001; Fig. 4B, right). Correlation with clinicopathologic parameters showed a significant correlation between metastasis and high expression of ex-miR-1246 (P < 0.0001), pointing to this miRNA's potential to predict aggressiveness/localized metastasis. No significant correlations were observed between ex-miR-1246 and Gleason score, race, or serum PSA, although a significant association was seen with age in this cohort. These data validate ex-miR-1246 as a biomarker for aggressive prostate cancer.
Validation of ex-miR-1246 as a prostate cancer exosomal biomarker for aggressive prostate cancer. A, Relative ex-miR-1246 expression in exosomes derived from sera of validation cohort of aggressive prostate cancer patients as assessed by real-time PCR. RNU6A was used as an endogenous control. Normals (n = 7) were used as calibrators. B, ROC curve analyses for ex-miR-1246 (left) and serum PSA (right) as parameters to discriminate between tumor and aggressive, metastatic prostate cancer. C, Correlation of serum exosomal miR-1246 expression with clinicopathologic parameters in validation cohort. P values are based on χ2 test.
Validation of ex-miR-1246 as a prostate cancer exosomal biomarker for aggressive prostate cancer. A, Relative ex-miR-1246 expression in exosomes derived from sera of validation cohort of aggressive prostate cancer patients as assessed by real-time PCR. RNU6A was used as an endogenous control. Normals (n = 7) were used as calibrators. B, ROC curve analyses for ex-miR-1246 (left) and serum PSA (right) as parameters to discriminate between tumor and aggressive, metastatic prostate cancer. C, Correlation of serum exosomal miR-1246 expression with clinicopathologic parameters in validation cohort. P values are based on χ2 test.
miR-1246 is a tumor suppressor miRNA that is downregulated in prostate cancer clinical tissues and is selectively released in exosomes
We next sought to determine the role of miR-1246 in prostate cancer. We profiled the expression of miR-1246 in microdissected prostate cancer clinical tissues and matched adjacent normal tissues (n = 36) by real-time PCR (Fig. 5A). miR-1246 expression was downregulated in 26 of 36 prostate cancer cases (72%), whereas 4 of 36 cases (∼11%) showed no change and 6 of 36 cases (17%) showed higher expression. Clinicopathologic characteristics of the patients are summarized in Supplementary Table S4C. These data suggest that miR-1246 expression is commonly downregulated in prostate cancer (Wilcoxon signed rank test, P < 0.001). Furthermore, miR-1246 expression analyses in prostate cell lines showed that its expression is attenuated in prostate cancer cell lines (PC3, DU145, LNCaP) as compared with normal immortalized prostate epithelial cell line RWPE-1 (Fig. 5B). However, low miR-1246 expression was also observed in BPH1 cells. Collectively, these data confirm the downregulated expression of miR-1246 in prostate cancer. In view of this, we hypothesized that this miRNA may be a tumor suppressor in prostate cancer that is released via exosomes from tumor cells, causing its upregulated expression in body fluids. To see whether miR-1246 is released in prostate cancer exosomes, we treated PC3 and LNCaP cells with exosome inhibitor GW4869, followed by miR-1246 expression profiling in cellular and exosomal fractions (Fig. 5C). Ex-miR-1246 expression was decreased upon GW4869 treatment of both cell lines, suggesting that this miRNA is selectively released in prostate cancer exosomes. To unequivocally test our hypothesis, we also examined the tissue and corresponding serum exosome levels of miR-1246 from the same patients in a small subset of our clinical cohort (Fig. 5D) and observed an inverse correlation. We also examined the levels of circulating miR-1246 in a subset of our prostate cancer clinical cohort that was used for ex-miR-1246 profiling (Supplementary Fig. S3A). We found no significant correlation between expression of circulating and exosomal miR-1246 levels (Supplementary Fig. S3B).
miR-1246 is a tumor suppressor miRNA that is downregulated in prostate cancer clinical tissues and is selectively released in exosomes. A, Relative miR-1246 expression in microdissected prostate cancer tissues (n = 36) and matched adjacent normal regions as assessed by real-time PCR. Data were normalized to RNU48 control and are represented as mean ± SEM. B, Relative miR-1246 expression in prostate cell lines as assessed by real-time PCR. Data were normalized to RNU48 control and are represented as mean ± SEM. C, Prostate cancer cell lines PC3 (left) and LNCaP (right) were treated with 10 μM GW4869 for 48 hours, followed by real-time PCR analyses of miR-1246 expression in cellular and exosomal fractions. Data were normalized to RNU6A control and are represented as mean ± SEM. D, Relative miR-1246 expression in prostate cancer tissues and corresponding serum exosomes from the same patients in a training cohort subset. Data were normalized to RNU6A for exosomes and RNU48 for tissues and are represented as mean ± SEM.
miR-1246 is a tumor suppressor miRNA that is downregulated in prostate cancer clinical tissues and is selectively released in exosomes. A, Relative miR-1246 expression in microdissected prostate cancer tissues (n = 36) and matched adjacent normal regions as assessed by real-time PCR. Data were normalized to RNU48 control and are represented as mean ± SEM. B, Relative miR-1246 expression in prostate cell lines as assessed by real-time PCR. Data were normalized to RNU48 control and are represented as mean ± SEM. C, Prostate cancer cell lines PC3 (left) and LNCaP (right) were treated with 10 μM GW4869 for 48 hours, followed by real-time PCR analyses of miR-1246 expression in cellular and exosomal fractions. Data were normalized to RNU6A control and are represented as mean ± SEM. D, Relative miR-1246 expression in prostate cancer tissues and corresponding serum exosomes from the same patients in a training cohort subset. Data were normalized to RNU6A for exosomes and RNU48 for tissues and are represented as mean ± SEM.
miR-1246 is a tumor suppressor miRNA with pleiotropic roles in prostate cancer
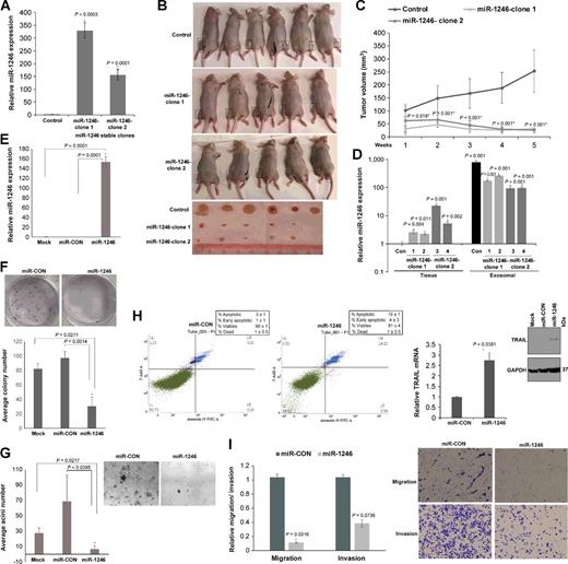
Next, we evaluated the functional significance of miR-1246 in prostate cancer by performing a series of in vivo and in vitro assays (Fig. 6). We tested the functional impact of miR-1246 overexpression in an in vivo prostate cancer xenograft mouse model (Fig. 6A–C). PC3 cells were stably transfected with miR-CON/miR-1246 overexpression construct (Fig. 6A). Two of the miR-1246 overexpression clones, miR-1246-clone 1 and miR-1246-clone 2, were used for further studies. Control miR or miR-1246–expressing cells (clone 1 or 2) were subcutaneously injected into three groups of nude mice (n = 6 for control group, n = 5 each for two miR-1246 clones) to generate prostate cancer xenograft tumors (Fig. 6B and C). Our results show that miR-1246 overexpression led to significant inhibition of xenograft tumor growth over time, validating its role as a tumor suppressor miRNA. Furthermore, to unequivocally validate our hypothesis that miR-1246 is a prostate cancer tumor suppressor miRNA that is released via exosomes in blood, we investigated miR-1246 expression in xenograft tissues and corresponding exosomes derived from sera of xenograft mouse models (Fig. 6D) and found an inverse correlation. Serum exosomes and tissues were collected from xenograft mouse models (control/miR-1246 overexpressing, n = 4 each), followed by miR-1246 expression profiling. Ex-miR-1246 expression was abundant in serum exosomes in control tumor-bearing mice with low tissue miR-1246 levels, whereas in miR-1246–overexpressing xenografts, exosomal release was decreased (Fig. 6D). These data lend credence to our hypothesis that miR-1246 is a tumor suppressor miRNA that is selectively released in prostate cancer exosomes, leading to its high levels in serum and low cellular levels. Furthermore, to gain insights into functional role of miR-1246 in prostate cancer, we performed in vitro functional assays after transient transfection of miR-1246 mimic/control miRNA mimic (miR-CON) in PC3 cells (Fig. 6D–I). miR-1246 overexpression (Fig. 6E) significantly suppressed the proliferation (Fig. 6F) and anchorage-independent growth (Fig. 6G) of PC3 cells as compared with controls. Furthermore, miR-1246 overexpression led to approximately 5-fold increase in the average apoptotic cells (early apoptotic + apoptotic) as compared with controls (Fig. 6H) accompanied by induction of TNF-related apoptosis-inducing ligand (TRAIL) mRNA and protein. These data suggest that miR-1246 impacts the TRAIL signaling pathway (Fig. 6H, right). miR-1246 overexpression led to reduced invasive and migratory abilities of PC3 cells as compared with controls (Fig. 6I). Collectively, these data suggest that miR-1246 overexpression plays a tumor suppressor role in prostate cancer via its pleiotropic effects on cellular proliferation, apoptosis, invasion, and migration.
miR-1246 is a tumor suppressor miRNA with pleiotropic roles in prostate cancer. A, Relative miR-1246 expression levels in PC3 cells stably transfected with control miRNA/miR-1246 expression construct (clone-1 and -2) as assessed by RT-PCR. Data were normalized to RNU48 control. B, Control miRNA or miR-1246–expressing cells (clone 1 or 2) were subcutaneously injected into the right or left flank of nude mice (n = 6 for control group; n = 5 each for two miR-1246 clones) to generate prostate cancer xenograft tumors. Images of mice and extracted tumors from miR-CON/miR-1246 groups at 5 weeks are shown. C, Tumor volumes of xenograft tumors from miR-CON and miR-1246 groups at the indicated time points. Data represent the mean of each group ± SD. D, Real-time PCR analyses of miR-1246 expression in xenograft tumors (left) and corresponding serum exosomes (right) in control/ miR-1246 prostate cancer xenografts (1–4). Data were normalized to RNU6A control. E, Relative miR-1246 expression in PC3 cells transiently transfected with 50 nM of either miR-CON/miR-1246 or mock transfected cells as assessed by real-time PCR. Data were normalized to RNU48 control and are represented as mean ± SEM. F, Colony formation assay in mock/miR-CON/miR-1246–transfected PC3 cell line. Representative pictures from miR-CON/miR-1246–transfected cells are shown. G, Matrigel assay using mock/miR-CON/miR-1246–transfected PC3 cells. Representative pictures from miR-CON/miR-1246–transfected cells are shown above. H, Apoptosis assay in PC3 cells after miR-CON/ miR-1246 transfections as assessed by Annexin V-FITC/7-AAD staining. Right, real-time PCR and immunoblot analyses of TRAIL in transfected PC3 cells. RNU48 and GAPDH were used as respective controls. I, Transwell migration and invasion assay in PC3 cells transfected with miR-CON/miR-1246. Representative pictures are shown on the left (*, P < 0.05).
miR-1246 is a tumor suppressor miRNA with pleiotropic roles in prostate cancer. A, Relative miR-1246 expression levels in PC3 cells stably transfected with control miRNA/miR-1246 expression construct (clone-1 and -2) as assessed by RT-PCR. Data were normalized to RNU48 control. B, Control miRNA or miR-1246–expressing cells (clone 1 or 2) were subcutaneously injected into the right or left flank of nude mice (n = 6 for control group; n = 5 each for two miR-1246 clones) to generate prostate cancer xenograft tumors. Images of mice and extracted tumors from miR-CON/miR-1246 groups at 5 weeks are shown. C, Tumor volumes of xenograft tumors from miR-CON and miR-1246 groups at the indicated time points. Data represent the mean of each group ± SD. D, Real-time PCR analyses of miR-1246 expression in xenograft tumors (left) and corresponding serum exosomes (right) in control/ miR-1246 prostate cancer xenografts (1–4). Data were normalized to RNU6A control. E, Relative miR-1246 expression in PC3 cells transiently transfected with 50 nM of either miR-CON/miR-1246 or mock transfected cells as assessed by real-time PCR. Data were normalized to RNU48 control and are represented as mean ± SEM. F, Colony formation assay in mock/miR-CON/miR-1246–transfected PC3 cell line. Representative pictures from miR-CON/miR-1246–transfected cells are shown. G, Matrigel assay using mock/miR-CON/miR-1246–transfected PC3 cells. Representative pictures from miR-CON/miR-1246–transfected cells are shown above. H, Apoptosis assay in PC3 cells after miR-CON/ miR-1246 transfections as assessed by Annexin V-FITC/7-AAD staining. Right, real-time PCR and immunoblot analyses of TRAIL in transfected PC3 cells. RNU48 and GAPDH were used as respective controls. I, Transwell migration and invasion assay in PC3 cells transfected with miR-CON/miR-1246. Representative pictures are shown on the left (*, P < 0.05).
miR-1246 inhibits EMT by direct repression of mesenchymal genes in prostate cancer
Furthermore, we examined miR-1246 potential target genes by in silico analyses using miRANDA (27) and TargetScan algorithms (28) and identified that miR-1246 potentially targets epithelial-to-mesenchymal transition (EMT) related genes, including CDH2, VIM, and ZEB1 (Fig. 7A). The 3′UTR regions of VIM and ZEB1 possess one potential miR-1246–binding, site whereas that of CDH2 has two binding sites. miR-1246 overexpression resulted in a significant downregulation of CDH2, VIM, and ZEB1 mRNA, suggesting that these EMT genes are under the regulatory control of miR-1246 (Fig. 7B). We performed luciferase reporter assays (Fig. 7C) with control/CDH2-1/CDH2-2/VIM/ZEB1 3′UTR constructs in miR-CON/miR-1246 overexpressing PC3 cells. A significant repression of luciferase reporter activity was observed upon transfection with CDH2-1 and VIM 3′ UTR constructs, suggesting that vimentin and CDH2/N-cadherin are direct miR-1246 targets and that miR-1246 affects CDH2 primarily via binding to site 1. ZEB1 was not found to be a direct miR-1246 target (Fig. 7C, right). To verify that these effects are due to direct miR-1246 interaction with the corresponding binding sites, we mutated the putative binding site/sites in CDH2/VIM 3′ UTRs (represented in Fig. 7A). Mutation of the miR-1246–binding site prevented the repression of luciferase activity observed upon miR-1246 overexpression in PC3 cells (Fig. 7C). Immunoblotting analyses of miR-CON/miR-1246–overexpressing PC3 cells confirmed that miR-1246 expression represses N-cadherin and vimentin protein expression (Fig. 7D). Furthermore, in view of our analyses on the biological pathways that are potentially influenced by dysregulated exosomal miRNAs in aggressive prostate cancer using FunRich (Functional Enrichment Analyses tool; Supplementary Fig. S2; Supplementary Table S3; ref. 21), we examined the potential regulation of these biological pathways by miR-1246. Immunoblotting analyses of PC3 cells stably overexpressing miR-1246 led to downregulation of EGFR and phospho-Akt levels (Fig. 7E), suggesting that miR-1246 regulates the ErbB receptor signaling pathway.
miR-1246 inhibits EMT by direct repression of mesenchymal genes in prostate cancer. A, Schematic representation of the CDH2, VIM, and ZEB1 3′-UTRs showing the putative miR-1246–binding sites. Mutant 3′ UTRs used in luciferase reporter assays are represented below. B, Real-time PCR analyses of relative transcript levels of CDH2, VIM, and ZEB1 in PC3 cells transfected as indicated. Data were normalized to GAPDH. C, Luciferase reporter assays with the indicated wt and mutated 3′ UTR constructs or control luciferase construct cotransfected with miR-CON/ miR-1246 in PC3 cells. Firefly luciferase values were normalized to Renilla luciferase activity and plotted as relative luciferase activity to control 3′ UTR construct (*, P < 0.05). D, Immunoblots of endogenous N-cadherin and vimentin in PC3 cells stably transfected with miR-CON/miR-1246. E, Immunoblot analyses of EGFR and phospho-Akt in PC3 cells stably expressing control miRNA/miR-1246. GAPDH was used a loading control for D and E.
miR-1246 inhibits EMT by direct repression of mesenchymal genes in prostate cancer. A, Schematic representation of the CDH2, VIM, and ZEB1 3′-UTRs showing the putative miR-1246–binding sites. Mutant 3′ UTRs used in luciferase reporter assays are represented below. B, Real-time PCR analyses of relative transcript levels of CDH2, VIM, and ZEB1 in PC3 cells transfected as indicated. Data were normalized to GAPDH. C, Luciferase reporter assays with the indicated wt and mutated 3′ UTR constructs or control luciferase construct cotransfected with miR-CON/ miR-1246 in PC3 cells. Firefly luciferase values were normalized to Renilla luciferase activity and plotted as relative luciferase activity to control 3′ UTR construct (*, P < 0.05). D, Immunoblots of endogenous N-cadherin and vimentin in PC3 cells stably transfected with miR-CON/miR-1246. E, Immunoblot analyses of EGFR and phospho-Akt in PC3 cells stably expressing control miRNA/miR-1246. GAPDH was used a loading control for D and E.
Discussion
A significant interest has been generated in exosomal miRNA as alternate prostate cancer biomarkers that can be detected noninvasively in body fluids (10) and can be used as liquid biopsies for early diagnosis and prognosis (13). In this direction, a few studies have examined exosomal miRNA profiles in prostate cancer (11, 29). Huang and colleagues performed NGS analyses of exosomal miRNA in plasma of CRPC patients employing Illumina HiSeq2000 platform and reported high exosomal miR-1290 and miR-375 as prognostic markers associated with poor overall survival (30). In another study, an analysis of miRNAs in serum-derived exosomes from metastatic prostate cancer showed an association of miR-141 and miR-375 with metastasis (31). In our current study, we employed a digital amplification-free quantification method using nCounter technology to perform exosomal miRNA profiling analyses from sera of aggressive prostate cancer patients and identified novel, dysregulated exosomal miRNAs. It has been shown that exosomal miRNAs are selectively sorted into exosomes via mechanisms that are yet to be fully understood (11). A few miRNAs have been shown to possess short sequence motifs called EXOmotifs that guide and controls their loading into exosomes via recognition by the cellular enzyme heterogeneous nuclear nucleoprotein A2B1 (hnRNPA2B1; ref. 32). We hypothesize that miRNAs enriched in exosomes in aggressive prostate cancer, as exemplified by miR-1246 may be selectively released by tumor cells. Conversely, downregulated miRNAs, such as miR-766-3p and miR-34a-5p, may be selectively retained by tumor cells, leading to their low expression in tumor exosomes. Considering the small sample size employed in the current study, validation of identified exosomal miRNA candidates in a larger cohort is warranted.
Importantly, our study demonstrates that ex-miR-1246 is a potential prostate cancer exosomal biomarker with diagnostic and predictive/prognostic potential. Our analyses of ex-miR-1246 with training and validation cohorts show that this miRNA has significant potential as a marker to predict prostate cancer aggressiveness/metastasis. High ex-miR-1246 expression was specifically observed in stage IV metastatic prostate cancer patients as compared with stage II/III. Our analyses suggest correlation of ex-miR-1246 with increasing pathologic grade, positive lymph node metastasis, positive distant metastasis, and poor prognostic groups. Importantly, the median expression of ex-miR-1246 was found to increase with metastatic aggressiveness/metastasis (Supplementary Fig. S4), with the highest expression in distant metastatic group. These data highlight the potential of this exosomal marker to discern aggressive disease from benign/indolent disease. Huang and colleagues reported miR-1246 to be upregulated in plasma exosomes from CRPC patients, although no significant association was observed with overall survival (30). We could not perform survival analyses in the current study due to lack of follow-up data.
Although miR-1246 expression was high in exosomes from prostate cancer clinical samples and cell lines, its cellular/tissue expression was lower as compared with corresponding normals. Our in vivo and in vitro data demonstrate that miR-1246 is a potent prostate cancer tumor suppressor. On the basis of our current results, we hypothesize that miR-1246 is selectively released into prostate cancer exosomes, leading to its high expression in serum samples and contributing to its utility as an exRNA marker. The following lines of data lend credence to our hypothesis:
(i) Ex-miR-1246 expression was decreased upon treatment of prostate cancer cell lines with exosome inhibitor GW4869, suggesting that this miRNA is selectively released in prostate cancer exosomes; (ii) an inverse correlation was observed between serum exosomal and tissue miR-1246 expression in a subset of our clinical cohort; (iii) an inverse correlation was observed in miR-1246 expression in control/miR-1246–overexpressing xenograft mouse models and corresponding exosomes derived from their sera. In line with our study, several recent studies indicate that cells employ exosomes as vehicles to get rid of tumor suppressor miRNAs (33, 34). For example, miR-23b is disposed from bladder cancer cells via exosomes, leading to its low cellular levels that promoted metastasis (34). Similarly, let-7 has been reported to be discarded via exosomes, resulting in high let-7 levels in exosomes derived from metastatic gastric cancer cell line compared with the nonmetastatic counterpart (33). These findings suggest that exosomal miRNAs and other contents are selectively sorted into exosomes via mechanisms that are yet to be fully understood (11).
Restoration of miR-1246 expression in PC3 cells led to reduced cellular proliferation, anchorage-independent growth, invasiveness, and migration, pointing to an important pleiotropic role of this miRNA in regulating these attributes of tumorigenicity. Increased apoptosis observed upon miR-1246 overexpression suggests a proapoptotic role of this miRNA that may play a mechanistic role in TRAIL signaling pathway. Furthermore, we found that miR-1246 plays an important regulatory role in controlling EGFR and phospho-Akt levels. EGFR, a tyrosine kinase receptor of the ErbB (erythroblastic leukemia viral oncogene homolog) transmembrane growth factor receptor family, is frequently overexpressed in prostate cancer and is an important therapeutic target (35). EGFR signals through Akt and other pathways to regulate cell proliferation, migration, differentiation, apoptosis, and cell motility (35). Akt, an integral component of PI3K/AKT signaling pathway, is aberrantly activated in prostate cancer contributing to tumorigenesis (36). Our data suggest that miR-1246–mediated regulation of EGFR and Akt may underlie the observed effects of miR-1246 overexpression on cellular proliferation, apoptosis, and invasion. In view of the lack of potential miR-1246–binding sites within the 3′ UTRs of EGFR/Akt, we hypothesize that miR-1246 impacts these kinases indirectly. Although the role of miR-1246 has not been examined in prostate cancer, it has been reported to play a tumor suppressor role in cervical cancer (37) and oncogenic roles in non–small cell lung, pancreatic, colorectal, and liver cancers (38–42). miR-1246, along with miR-1290, was reported as a crucial driver of tumor initiation and cancer progression in human non-small cell lung cancer (42).
Significantly, we found that miR-1246 is a crucial regulator of mesenchymal genes, including N-cadherin and vimentin in prostate cancer, and thereby regulates EMT. EMT is the initiating step in invasion and metastasis that is characterized by decreased expression of epithelial genes (such as E-cadherin) and increased expression of mesenchymal genes (such as vimentin and N-cadherin; refs. 43–45). EMT involves multiple signaling pathways, is coordinated by EMT transcription factors (such as ZEB family) and is regulated by miRNAs (46). Prominent examples are the miR-200 family and miR-205 that regulate EMT through direct targeting of ZEB1, ZEB2 (47, 48) among other targets. We showed that miR-203 and miR-3622a regulates prostate cancer EMT and metastasis (49, 50). Our study suggests that miR-1246 is another crucial miRNA regulator of prostate cancer EMT.
In conclusion, our data suggest that miR-1246 is a prostate cancer tumor suppressor miRNA that plays a pleiotropic role by inhibiting EMT, cellular proliferation, survival, and promoting apoptosis. In cancer cells, this miRNA is released in exosomes, leading to its high levels in serum and low cellular levels. The latter contributes to tumor progression by promoting EMT. Selective release of this miRNA in prostate cancer exosomes may underlie its diagnostic and predictive potential. Importantly, we validated ex-miR-1246 as an exosomal miRNA marker that can be valuable for predicting/diagnosing aggressive prostate cancer. Future studies with larger cohorts are warranted to validate these findings. Such validation has the potential to yield a simple test that can be combined with other clinical risk calculators to predict prostate cancer aggressiveness noninvasively.
Disclosure of Potential Conflicts of Interest
No potential conflicts of interest were disclosed.
Authors' Contributions
Conception and design: D. Bhagirath, T.L. Yang, R. Dahiya, Y. Tanaka, S. Saini
Development of methodology: D. Bhagirath, N. Bucay, R. Dahiya, S. Saini
Acquisition of data (provided animals, acquired and managed patients, provided facilities, etc.): D. Bhagirath, N. Bucay, K. Sekhon, V. Shahryari, S. Saini
Analysis and interpretation of data (e.g., statistical analysis, biostatistics, computational analysis): D. Bhagirath, T.L. Yang, K. Sekhon, Y. Tanaka, S. Saini
Writing, review, and/or revision of the manuscript: D. Bhagirath, T.L. Yang, S. Saini
Administrative, technical, or material support (i.e., reporting or organizing data, constructing databases): D. Bhagirath, T.L. Yang, K. Sekhon, S. Majid, R. Dahiya, Y. Tanaka, S. Saini
Study supervision: R. Dahiya, S. Saini
Acknowledgments
This work was supported by the National Cancer Institute at the National Institutes of Health (grant number RO1CA177984, U01CA184966). Tissue and serum samples were provided by the NCI Cooperative Human Tissue Network (CHTN), 5 UM1 CA183727-05. Other investigators may have received specimens from the same tissue specimens. In addition, this work was supported by Department of Defense Prostate Cancer Research Program Award No. W81XWH-14-2-0182, W81XWH-14-2-0183, W81XWH-14-2-0185, W81XWH-14-2-0186, and W81XWH-15-2-0062 Prostate Cancer Biorepository Network (PCBN). We thank Dr. Roger Erickson for his support and assistance with preparation of the manuscript.
The costs of publication of this article were defrayed in part by the payment of page charges. This article must therefore be hereby marked advertisement in accordance with 18 U.S.C. Section 1734 solely to indicate this fact.






