Abstract
The standard treatment for metastatic prostate cancer, androgen deprivation therapy (ADT), is designed to suppress androgen receptor (AR) activity. However, men invariably progress to castration-resistant prostate cancer (CRPC), and AR reactivation contributes to progression in most cases. To identify mechanisms that may drive CRPC, we examined a VCaP prostate cancer xenograft model as tumors progressed from initial androgen sensitivity prior to castration to castration resistance and then on to relapse after combined therapy with further AR-targeted drugs (abiraterone plus enzalutamide). AR activity persisted in castration-resistant and abiraterone/enzalutamide–resistant xenografts and was associated with increased expression of the AR gene and the AR-V7 splice variant. We then assessed expression of individual AR-regulated genes to identify those that persisted, thereby contributing to tumor growth, versus those that decreased and may therefore exhibit tumor suppressor activities. The most significantly decreased AR target gene was dipeptidyl peptidase 4 (DPP4), which encodes a membrane-anchored protein that cleaves dipeptides from multiple growth factors, resulting in their increased degradation. DPP4 mRNA and protein were also decreased in clinical CRPC cases, and inhibition of DPP4 with sitagliptin enhanced the growth of prostate cancer xenografts following castration. Significantly, DPP4 inhibitors are frequently used to treat type 2 diabetes as they increase insulin secretion. Together, these results implicate DPP4 as an AR-regulated tumor suppressor gene whose loss enhances growth factor activity and suggest that treatment with DPP4 inhibitors may accelerate emergence of resistance to ADT.
Significance: These findings identify DPP4 as an AR-stimulated tumor suppressor gene that is downregulated during progression to castration-resistant prostate cancer, warning that treatment with DPP4 inhibitors, commonly used to treat type 2 diabetes, may accelerate prostate cancer progression following androgen deprivation therapy. Cancer Res; 78(22); 6354–62. ©2018 AACR.
Introduction
The standard treatment for metastatic prostate cancer is androgen deprivation therapy (ADT) to suppress androgen receptor (AR) activity, but men invariably progress despite castrate androgen levels (castration-resistant prostate cancer, CRPC). AR activity persists in most CRPC, with increased intratumoral androgen synthesis being a major mechanism driving this AR activity (1). AR activity in CRPC can be suppressed by agents such as abiraterone, which further decrease androgen synthesis, or by AR antagonists such as enzalutamide, but patients still invariably progress. A subset of these abiraterone/enzalutamide–resistant tumors express low or undetectable AR and some have neuroendocrine features (2, 3), but AR appears to be contributing to progression in most cases. Multiple mechanisms may contribute to persistent AR activity including alterations in the AR (AR gene amplification or activating mutations, expression of constitutively active AR splice variants, or AR posttranslational modifications), further increases in intratumoral androgen synthesis, and activation of multiple signaling pathways or epigenetic alterations that enhance tumor cell growth and may directly or indirectly enhance AR activity. However, the contribution of any single mechanism to resistance is unclear, and multiple mechanisms may contribute to resistance in a single patient.
Although most prostate cancers are initially AR-dependent, the critical genes and pathways regulated by AR remain unclear. One basis for this dependence is AR regulation of multiple genes involved in metabolic pathways (4, 5). However, in addition to its oncogenic properties, studies in model systems show that AR also can have tumor suppressor activity. The clinical significance of these observations is supported by an inverse relationship between AR activity and cell proliferation in CRPC clinical samples (6), and by recent clinical trials of rapid cycling between high and low serum testosterone concentrations in men with CRPC (7). Possible mechanisms for these responses include AR-mediated DNA damage, AR repression of genes such as MYC, and inactivation of multiple E2F-regulated genes through increased recruitment of pRb (8, 9). Alternatively, AR may repress growth through increasing expression of multiple genes involved in differentiation, consistent with its normal function in prostate epithelium. Significantly, several studies have indicated that the AR cistrome and transcriptome becomes reprogrammed during prostate cancer development and progression to CRPC, consistent with selective pressure to block AR's tumor-suppressive functions and potentially acquire new oncogenic functions (10). This study identifies dipeptidyl peptidase 4 (DPP4) as an AR-stimulated tumor suppressor gene whose expression is suppressed with progression to CRPC.
Materials and Methods
Cell lines, xenografts, and tissue samples
VCaP and LNCaP cells were from ATCC and used for subcutaneous xenograft injections within 4 passages. VCaP and LNCaP cell identities were confirmed by short tandem repeat (STR) profiling, and Mycoplasma testing was negative. To generate VCaP xenografts, 6-week-old male ICR SCID mice (Taconic Biosciences) were injected subcutaneously with 5 × 106 cells in 100% Matrigel. Xenografts were grown until 1,000 mm3, then mice were castrated. For the abiraterone/enzalutamide–resistant VCaP xenograft model, when tumors in castrated mice exceeded 150% of their nadir volume, they were considered relapsed and mice were started on abiraterone acetate (30 mg/kg) + enzalutamide (50 mg/kg) in drinking water. Tumors were serial biopsied precastration, at tumor relapse (CRPC), and mice were sacrificed when tumors reached 2,000 mm3 on dual abiraterone plus enzalutamide treatment (abiraterone/enzalutamide resistant; AER). For the sitagliptin studies, VCaP, LNCaP, and BID-PC-1 xenografts were grown to approximately 500 mm3, then mice were castrated and immediately administered daily sitagliptin (120 mg/kg, SelleckChem) in drinking water. The BID-PC-1 xenograft was generated from a metastasis in a patient with BRCA2-deficient CRPC and has been passaged in noncastrated male immundeficient mice. Written informed consent was obtained from patients for the tissue analyses, and all studies involving human materials were carried in accordance with the U.S. Common Rule and approved by the Beth Israel Deaconess Medical Center (BIDMC) Instituional Review Board. All animal studies were approved by the BIDMC Institutional Animal Care and Use Committee.
Knockdown of DPP4 protein expression in VCaP cells was performed using a SMARTpool of ON-TARGETplus siRNAs targeting DPP4 (Dharmacon, catalog no. L-004181-00-0005). Neoadjuvant leuprolide–abiraterone samples were obtained from patients who underwent radical prostatectomy after neoadjuvant treatment in a phase II clinical trial (11). CRPC tissues were obtained from rapid autopsy specimens at BIDMC. Tissue analyses were in accordance with the Dana-Farber/Harvard Cancer Center Institutional Review Board. A further rapid autopsy tissue microarray (TMA) was obtained from University of Washington (Seattle, WA) in accordance with their Prostate Cancer Donor Program (6).
IHC
For IHC, 5-mm formalin-fixed, paraffin-embedded (FFPE) sections underwent epitope retrieval using Dako PT Link platform. Staining was on the Dako Link 48 autostainer, with amplification using EnVision FLEX rabbit linkers, and visualization using the EnVision FLEX high-sensitivity visualization system (Dako). Sections were stained for anti-AR (N20, Santa Cruz Biotechnology; 1:1,000), anti-ARV7 (RM7, RevMab; 1:100), anti-phospho-AR (S81; MilliporeSigma, 1:5,000), anti-PSA (FLEX polyclonal rabbit anti-human PSA, IR514, DAKO), and anti-DPP4 (D6D8K, Cell Signaling Technologies, 1:100). DPP4 antibody specificity was confirmed on cultured VCaP cells. After siRNA knockdown of DPP4 mRNA (Supplementary Fig. S1A), we found decreased DPP4 protein levels and expression by IHC (Supplementary Fig. S1B and S1C, respectively). Anti-DPP4 staining in clinical prostate samples showed strong membrane staining in luminal epithelium (Supplementary Fig. S1D). DPP4 positivity was defined by moderate-to-strong, punctate, membranous, and cytoplasmic staining. DPP4 immunointensity was scored as negative (0), weak (1), moderate (2), and strong (3), based on the most predominant intensity pattern. DPP4 percentage score was based on the percentage of tumor cells demonstrating the most predominant intensity pattern or stronger as: 0 (negative), 1 (1%–9%), 2 (10%–49%), and 3 (≥50%). DPP4 score (0–9) was based on the immunointensity score multiplied by the percentage score.
Gene expression analysis
RNA was isolated from FFPE blocks that contained greater than 90% tumor cell content by cutting approximately ten, 8-mm ribbons from each block and isolating the RNA with the RNeasy FFPE Kit (Qiagen). Quantitative RT-PCR amplification was with TaqMan One-Step RT-PCR reagents (Thermo Fisher Scientific) and results were normalized to coamplified β-actin. RNA sequencing (RNA-seq) was performed on two to three biological replicates. Sequencing libraries were generated using the NEB Ultra Directional RNA Library Prep Kit, and we obtained approximately 2.5–3.0 × 107 paired-end reads. Additional gene analysis techniques and RNA-seq analysis methods are mentioned in Materials and Methods. RNA-seq data have been deposited in the NCBI Gene Expression Omnibus (GEO) with the accession code GSE109708.
Statistical analysis
GraphPad Prism 7 Software (GraphPad Software Inc.) was used for all statistical analysis unless otherwise specified. All results are presented as the mean ± SEM. The Mann–Whitney U nonparametric test was used to test the statistical significance between gene expression of controls and experimentally manipulated samples unless otherwise specified. Values of P < 0.05 were considered statistically significant.
Results
AR activity persists in abiraterone/enzalutamide–resistant VCaP xenografts
VCaP xenografts were established and biopsies were taken precastration, when the tumors relapsed following castration (CRPC), and when they again relapsed following combined abiraterone (30 mg/kg/day) and enzalutamide (50 mg/kg/day) treatment (abiraterone/enzalutamide–resistant; Fig. 1A). Analysis of AR and AR splice variant 7 (AR-V7) mRNA in serial biopsies showed increases as tumors progressed precastration to CRPC, with further increases in AR-V7 as tumors became abiraterone/enzalutamide–resistant (Fig. 1B). IHC similarly showed increased AR-V7 protein in the CRPC and abiraterone/enzalutamide–resistant tumors, although total AR protein was not substantially altered (Fig. 1C; Supplementary Fig. S2). AR phosphorylation on S81 (an indicator of AR transcriptional activity), also persisted in the CRPC and abiraterone/enzalutamide–resistant xenografts without significant alteration as tumors progressed (Fig. 1C; Supplementary Fig. S2). Consistent with persistent AR transcriptional activity, CRPC and abiraterone/enzalutamide–resistant xenografts also expressed the levels of the AR target genes KLK3 (PSA) and NKX3.1 that were at least equivalent to the levels in the precastration tumors (Fig. 1B and C; Supplementary Fig. S2). Moreover, based on RNA-seq and a curated list of 266 AR target genes, the strength of AR signaling was comparable (∼8% decrease) between the precastration and CRPC/abiraterone/enzalutamide–resistant xenografts (Fig. 1D). There was a similar difference (∼12% decrease) in the AR signaling scores in the clinical The Cancer Genome Atlas (TCGA; primary prostate cancer) versus the SU2C (CRPC) datasets, whereas the additional clinical CRPC datasets showed AR score decreases ranging between 21% and 57% relative to primary untreated prostate cancer. These data indicate that VCaP abiraterone/enzalutamide–resistant tumors had restored AR signaling despite maximal AR blockade.
Abiraterone/enzalutamide–resistant (AER) VCaP xenograft tumors have restored AR signaling. A, VCaP CRPC xenografts are initially sensitive to abiraterone/enzalutamide (abi/enza), but recover tumor volume by day 30. The initial cohort was 22 mice. B, qRT-PCR of AR, AR-V7, PSA, and NKX3.1 in serial biopsies of abiraterone/enzalutamide–resistant VCaP xenografts. Each column represents xenografts from four mice, with qRT-PCR in technical triplicate. Bars, SEM. *, P < 0.03, Mann–Whitney U test. RQ, relative quantification; Pre-Cx, precastration. C, IHC of AR, AR-V7, serine 81 phosphorylated AR [P-AR(S81)], and PSA in serial biopsies of a representative tumor. D, Left, AR score for available precastration and CRPC datasets. Bars depicting SEM are not visible due to small size. Right, the % decrease in the AR score from precastration state (TCGA, VCaP–Pre-Cx) to the CRPC state (SU2C, Stanbrough, FHCRC, MSKCC, NEPC-T/C/B, VCaP-CRPC, VCaP-AER) are listed. SU2C, Stand Up 2 Cancer; Stanbrough, from Stanbrough et al. (Supplementary Reference 3); FHCRC, Fred Hutchinson Cancer Research Center; MSKCC, Memorial Sloan Kettering Cancer Center; NEPC-T/C/B, Neuroendocrine Prostate Cancer-Trento/Cornell/Broad.
Abiraterone/enzalutamide–resistant (AER) VCaP xenograft tumors have restored AR signaling. A, VCaP CRPC xenografts are initially sensitive to abiraterone/enzalutamide (abi/enza), but recover tumor volume by day 30. The initial cohort was 22 mice. B, qRT-PCR of AR, AR-V7, PSA, and NKX3.1 in serial biopsies of abiraterone/enzalutamide–resistant VCaP xenografts. Each column represents xenografts from four mice, with qRT-PCR in technical triplicate. Bars, SEM. *, P < 0.03, Mann–Whitney U test. RQ, relative quantification; Pre-Cx, precastration. C, IHC of AR, AR-V7, serine 81 phosphorylated AR [P-AR(S81)], and PSA in serial biopsies of a representative tumor. D, Left, AR score for available precastration and CRPC datasets. Bars depicting SEM are not visible due to small size. Right, the % decrease in the AR score from precastration state (TCGA, VCaP–Pre-Cx) to the CRPC state (SU2C, Stanbrough, FHCRC, MSKCC, NEPC-T/C/B, VCaP-CRPC, VCaP-AER) are listed. SU2C, Stand Up 2 Cancer; Stanbrough, from Stanbrough et al. (Supplementary Reference 3); FHCRC, Fred Hutchinson Cancer Research Center; MSKCC, Memorial Sloan Kettering Cancer Center; NEPC-T/C/B, Neuroendocrine Prostate Cancer-Trento/Cornell/Broad.
Overlapping pathways mediate progression to CRPC and abiraterone/enzalutamide–resistant tumors
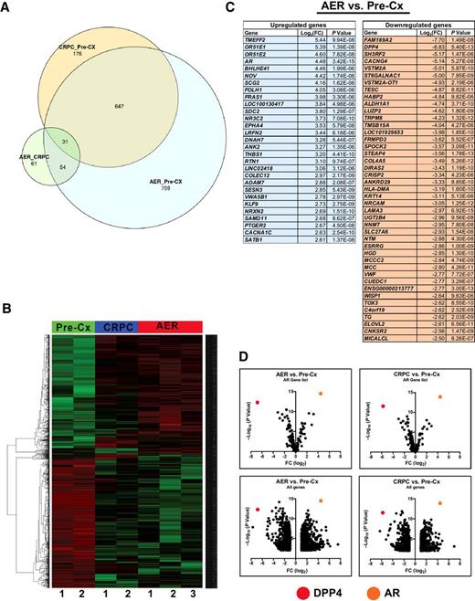
RNA-seq showed that 1,441 genes were significantly differentially expressed between abiraterone/enzalutamide–resistant and precastration tumors (Fig. 2A; Supplementary Table S1). About half of these were significantly differentially expressed between CRPC and precastration xenografts (47%, Supplementary Table S2). For most of the remaining genes, there was a trend toward altered expression in the CRPC xenografts (Fig. 2B), indicating that progression to abiraterone/enzalutamide resistance was driven largely by mechanisms that were already engaged during progression to CRPC. Consistent with this conclusion, comparison of the abiraterone/enzalutamide–resistant versus the CRPC xenografts identified a much smaller group of genes as being significantly altered (115 genes), with most similarly altered in CRPC (Supplementary Table S3). Moreover, two of the most enriched pathways in the abiraterone/enzalutamide–resistant versus precastration tumors were also enriched in the CRPC versus precastration tumors (axonal guidance signaling and glioblastoma multiforme signaling; Supplementary Fig. S3A). Finally, hierarchical clustering and principal component analysis both separately grouped the precastration samples (Supplementary Fig. S3B and S3C).
Analysis of RNA-seq from serial biopsies. A, Venn diagram depicting the overlap between differentially expressed genes in precastration (Pre-Cx), CRPC, and abiraterone/enzalutamide–resistant (AER) serial biopsies of four different VCaP xenografts. B, Unsupervised clustering of precastration, CRPC, and abiraterone/enzalutamide–resistant xenografts based on differential gene expression. C, Differentially expressed genes between abiraterone/enzalutamide–resistant and precastration xenografts that meet the stringent criteria of log2FC > 2.5 and P < 1 × 10−5. D, Volcano plots depicting AR target genes (266 AR gene signature from Mendiratta et al.; ref. 12), supplemented with a selection of DHT-responsive genes from Xu and colleagues (ref. 4; top), and all the significantly differentially expressed genes (bottom) in the abiraterone/enzalutamide–resistant versus precastration and CRPC versus precastration comparisons. DPP4 and AR are highlighted.
Analysis of RNA-seq from serial biopsies. A, Venn diagram depicting the overlap between differentially expressed genes in precastration (Pre-Cx), CRPC, and abiraterone/enzalutamide–resistant (AER) serial biopsies of four different VCaP xenografts. B, Unsupervised clustering of precastration, CRPC, and abiraterone/enzalutamide–resistant xenografts based on differential gene expression. C, Differentially expressed genes between abiraterone/enzalutamide–resistant and precastration xenografts that meet the stringent criteria of log2FC > 2.5 and P < 1 × 10−5. D, Volcano plots depicting AR target genes (266 AR gene signature from Mendiratta et al.; ref. 12), supplemented with a selection of DHT-responsive genes from Xu and colleagues (ref. 4; top), and all the significantly differentially expressed genes (bottom) in the abiraterone/enzalutamide–resistant versus precastration and CRPC versus precastration comparisons. DPP4 and AR are highlighted.
Using a more stringent cutoff [log2(FC) ≥ 2.5 and P ≤ 1.00E−05], 72 genes were altered in the abiraterone/enzalutamide–resistant versus precastration tumors (Fig. 2C), and these genes were all similarly altered in the CRPC versus precastration tumors (Supplementary Table S4). As expected, AR was among the most highly upregulated genes. Also markedly increased were 2 olfactory receptor genes (OR51E1 and OR51E2) and the nephroblastoma overexpressed (NOV) gene, which have been linked previously to prostate cancer. Interestingly, the only other highly increased nuclear receptor was NR3C2 (mineralocorticoid receptor), which we previously found increased in VCaP xenografts treated with single-agent abiraterone (12) and in relapsed tumors in men with CRPC being treated with abiraterone plus dutasteride (13).
AR-regulated DPP4 gene expression is not restored in CRPC or abiraterone/enzalutamide–resistant tumors
While AR signaling was substantially restored in the CRPC and abiraterone/enzalutamide–resistant xenografts, we hypothesized that expression of AR-regulated genes that are critical for tumor growth would be most consistently and robustly restored, whereas those that are less critical (or exhibit growth-suppressing effects) may not be restored. Consistent with this hypothesis, volcano plots showed that AR target gene expression in the abiraterone/enzalutamide–resistant versus precastration xenografts was not restored in a symmetric fashion, with the AR gene being the most significant outlier among genes that are increased in the abiraterone/enzalutamide–resistant xenografts (Fig. 2D, top left; Supplementary Table S5). Conversely, the most significantly decreased gene in the abiraterone/enzalutamide–resistant xenografts was DPP4, which has previously been shown to be an androgen-stimulated gene (4, 14, 15). We further confirmed that DPP4 gene expression was stimulated by DHT in VCaP and LNCaP cells (Supplementary Fig. S4A), and was decreased by enzalutamide (Supplementary Fig. S4B). A similar pattern was observed when comparing the CRPC versus precastration xenografts, indicating that AR fails to restore DPP4 expression at this stage as well (Fig. 2D, top right; Supplementary Table S6). When this AR gene signature list was expanded to include all differentially expressed genes, DPP4 was still among the most significantly downregulated genes (Fig. 2D, bottom left and right).
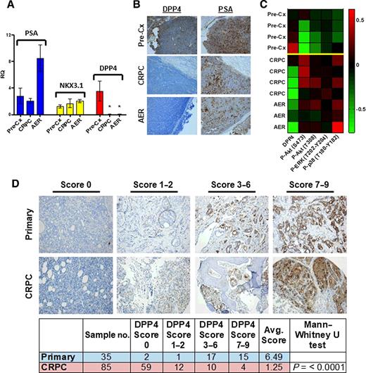
The loss of DPP4 mRNA in the CRPC and abiraterone/enzalutamide–resistant tumors was confirmed by qRT-PCR (Fig. 3A). Moreover, IHC confirmed that DPP4 protein was markedly decreased in the CRPC and abiraterone/enzalutamide–resistant tumors (Fig. 3B). As DPP4 mediates the degradation of multiple growth factors, we next submitted tumor lysates for reverse-phase protein array analysis to determine whether there were clear differences in key prostate cancer–related signaling cascades. Indeed, there was increased activation of the PI3K, ERK–MAPK, and p38–MAPK pathways in the CRPC and abiraterone/enzalutamide–resistant tumors (Fig. 3C). Extending our results to clinical samples, previously published datasets also showed decreased DPP4 mRNA in CRPC (Supplementary Fig. S5).
DPP4 expression is decreased in abiraterone/enzalutamide–resistant (AER) and CRPC VCaP xenografts. A, qRT-PCR for PSA, NKX3.1, and DPP4 expression in serial biopsies of VCaP xenografts. Each column represents the expression levels of xenograft tumors from four separate mice, with RT-PCR performed on each in technical triplicate. *, P < 0.03, Mann-Whitney U. RQ, relative quantification. B, Representative images of DPP4 and PSA in serial biopsies of VCaP xenografts. C, Reverse-phase protein array from serial biopsies of four separate VCaP xenografts (see Materials and Methods). D, Representative images of DPP4 IHC and immunoscoring from a series of hormone-naïve primary prostate cancer and CRPC clinical sections. Pre-Cx, precastration.
DPP4 expression is decreased in abiraterone/enzalutamide–resistant (AER) and CRPC VCaP xenografts. A, qRT-PCR for PSA, NKX3.1, and DPP4 expression in serial biopsies of VCaP xenografts. Each column represents the expression levels of xenograft tumors from four separate mice, with RT-PCR performed on each in technical triplicate. *, P < 0.03, Mann-Whitney U. RQ, relative quantification. B, Representative images of DPP4 and PSA in serial biopsies of VCaP xenografts. C, Reverse-phase protein array from serial biopsies of four separate VCaP xenografts (see Materials and Methods). D, Representative images of DPP4 IHC and immunoscoring from a series of hormone-naïve primary prostate cancer and CRPC clinical sections. Pre-Cx, precastration.
DPP4 protein is markedly reduced in CRPC clinical samples
We next performed IHC for DPP4 on untreated primary prostate cancer tissue, residual tumor from a neoadjuvant leuprolide–abiraterone trial (11), and sections of metastatic CRPC. Tumors from the neoadjuvant trial showed markedly decreased DPP4, whereas metastatic CRPC sections showed near complete absence of DPP4 (Supplementary Fig. S6). We further examined a metastatic CRPC TMA (6) using a DPP4 immunoscore to quantify DPP4 protein expression. Strikingly, 84% (71/85) of CRPC sections had a DPP4 immunoscore ≤2, with 69% (59/85) of CRPC sections being negative, whereas only 9% (3/35) of untreated primary prostate cancer had a score ≤2 (Fig. 3D). Overall, CRPC specimens exhibited a much lower average DPP4 immunoscore compared with untreated primary prostate cancer (1.25 and 6.49, respectively, P < 0.0001), further supporting the decreased expression of DPP4 in CRPC.
DPP4 downregulation is mediated by a reversible epigenetic mechanism
Several mechanisms of DPP4 downregulation in other contexts have been reported, including DPP4 promoter/early exon 1 methylation (16, 17) and downregulation of a long noncoding RNA (lncRNA), lncRNA-OIS1 (18). Bisulfite conversion of DNA from four abiraterone/enzalutamide–resistant VCaP tumors showed that the DPP4 promoter and early exon 1 regions were unmethylated (Supplementary Fig. S7). Furthermore, there was no difference in lncRNA-OIS1 between the precastration and abiraterone/enzalutamide–resistant serial biopsies of 5 tumors (Supplementary Fig. S8). Finally, to determine whether DPP4 downregulation is mediated through an irreversible genomic mechanism, we attempted to restore DPP4 expression in CRPC VCaP xenografts by treatment with high-dose testosterone. Treatment of castrated mice bearing CRPC VCaP xenografts with daily intraperitoneal injection of testosterone (200 mg/kg) for 3 days restored DPP4 mRNA to precastration levels (Supplementary Fig. S9A) and also substantially increased DPP4 protein (Supplementary Fig. S9B and S9C), indicating that DPP4 downregulation is epigenetic.
Inhibition of DPP4 activity increases in vivo resistance to castration
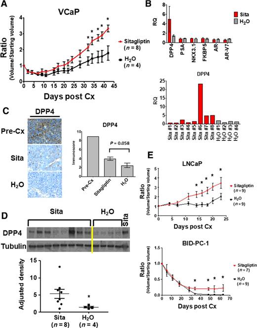
These findings suggested that DPP4 inhibitors may enhance the growth of prostate cancer after ADT. To test this hypothesis, androgen-sensitive VCaP xenografts were grown in intact male mice, followed by castration in combination with a DPP4 inhibitor (sitagliptin, 120 mg/kg/day) or control. Both groups initially responded to castration, but the sitagliptin-treated xenografts progressed more rapidly (Fig. 4A). AR expression and activity were comparable in the relapsed control and treated tumors harvested at approximately 6 weeks, suggesting that DPP4 inhibition was not acting primarily through AR, and consistent with it acting through enhanced growth factor stimulation (Fig. 4B). Although DPP4 expression was decreased in both the treated and control tumors, there was a trend toward higher DPP4 expression in the treated versus control xenografts (Fig. 4B–D). This is consistent with decreased selective pressure to downregulate the DPP4 expression in mice treated with sitagliptin. There also was a positive correlation between DPP4 protein levels and fold increase in tumor volume over 6 weeks in the treated xenografts (Supplementary Fig. S10), suggesting that tumors expressing the highest levels of DPP4 protein had the greatest increase in growth factors in response to the sitagliptin.
DPP4 inhibitor increases resistance to castration in vivo. A, VCaP xenografts were grown in intact male mice until 500 mm3, then mice were castrated (Cx) and immediately begun on treatment with sitagliptin (120 mg/kg/day) or vehicle. y-axis is the ratio of tumor volume at a given time point divided by starting volume. *, P < 0.05, Mann-Whitney U. B, qRT-PCR of indicated transcripts in xenografts harvested at day 42. Each column is expression in tumors from 8 mice (sitagliptin, Sita) or four mice (H2O), with qRT-PCR performed in technical triplicate. Bottom, DPP4 mRNA in individual tumors. RQ, relative quantification.C, Representative DPP4 IHC from sitagliptin and H2O-treated tumors (left) and immunoscoring of DPP4 protein (right). P = 0.058, Mann-Whitney U. D, Sitagliptin and control tumor lysates probed with anti-DPP4 (top) and densitometric quantification (bottom). *, P < 0.03, Mann-Whitney U. E, Mice with LNCaP and BID-PC-1 xenografts were castrated and immediately begun on treatment with sitagliptin (120 mg/kg/day) or vehicle (*, P < 0.05, Mann-Whitney U).
DPP4 inhibitor increases resistance to castration in vivo. A, VCaP xenografts were grown in intact male mice until 500 mm3, then mice were castrated (Cx) and immediately begun on treatment with sitagliptin (120 mg/kg/day) or vehicle. y-axis is the ratio of tumor volume at a given time point divided by starting volume. *, P < 0.05, Mann-Whitney U. B, qRT-PCR of indicated transcripts in xenografts harvested at day 42. Each column is expression in tumors from 8 mice (sitagliptin, Sita) or four mice (H2O), with qRT-PCR performed in technical triplicate. Bottom, DPP4 mRNA in individual tumors. RQ, relative quantification.C, Representative DPP4 IHC from sitagliptin and H2O-treated tumors (left) and immunoscoring of DPP4 protein (right). P = 0.058, Mann-Whitney U. D, Sitagliptin and control tumor lysates probed with anti-DPP4 (top) and densitometric quantification (bottom). *, P < 0.03, Mann-Whitney U. E, Mice with LNCaP and BID-PC-1 xenografts were castrated and immediately begun on treatment with sitagliptin (120 mg/kg/day) or vehicle (*, P < 0.05, Mann-Whitney U).
To determine whether these results could be extended to tumors with genomic alterations distinct from those in VCaP (AR-amplified, TMPRSS/ERG fusion), we examined the effects of sitagliptin on xenografts generated from LNCaP cells (PTEN-deficient) and on BRCA2-deficient patient-derived xenografts (BID-PC-1). Similar to the results with VCaP, treatment with sitagliptin decreased the efficacy of castration in the LNCaP xenografts (Fig. 4E, top). The BID-PC-1 patient-derived xenograft is extremely sensitive to ADT, and castration alone has led to complete responses in all mice examined for up to 12 months. In contrast, 3 of 7 tumors treated with sitagliptin had only partial responses, with one of these progressing by 2 months (Fig. 4E, bottom).
Discussion
As a transmembrane protease, DPP4 can target numerous growth factors/cytokines, and may have oncogenic or tumor suppressor properties (19). Its oncogenic functions may be related to suppression of antitumor immune responses, although it may also have an immuostimulatory scaffold function by anchoring adenosine deaminase (20). Previous studies in prostate cancer have indicated that DPP4 may enhance degradation of FGF2 and CXCL12 (21, 22), and a reduced serum DPP4 activity (due to a low molecular weight inhibitor) was found in men with metastatic prostate cancer (23). However, consistent with our IHC results, DPP4 levels are not decreased in untreated primary prostate cancer (24). Therefore, we hypothesize that there is no selective pressure to downregulate DPP4 in primary prostate cancer, but that the initial decrease in DPP4 and subsequent increase in growth factor levels after ADT is important for tumor cell survival. Strong selective pressure to keep DPP4 levels low would then result in the emergence of CRPC cells with generally restored AR function that have epigenetically silenced the DPP4 gene. Consistent with this hypothesis, treatment with sitagliptin accelerated the progression of prostate cancer xenografts to castration resistance.
DPP4 inhibitors are used for type 2 diabetes as they block the degradation of GLP-1 and GIP-1, which promotes insulin secretion. Multiple studies have assessed for possible links between DPP4 inhibitors and cancer, but no consistent links have been found (25). This may indicate that DPP4 has only minimal effects on tumor development, or perhaps counterbalancing tumor suppressive (possibly immune) and oncogenic functions. However, although DPP4 inhibition may not have effects on prostate cancer development, previous epidemiologic studies have not addressed whether it impairs responses to ADT. This study supports a tumor suppressive function of DPP4 after ADT, and suggests that treatment with DPP4 inhibitors may decrease the efficacy of ADT.
Disclosure of Potential Conflicts of Interest
P.S. Nelson is a consultant/advisory board member for Janssen. No potential conflicts of interest were disclosed by other authors.
Authors' Contributions
Conception and design: J.W. Russo, M.-E. Taplin, S.P. Balk
Development of methodology: J.W. Russo, C. Gao, O.S. Voznesensky, S. Arai, E. Corey, M.-E. Taplin
Acquisition of data (provided animals, acquired and managed patients, provided facilities, etc.): J.W. Russo, O.S. Voznesensky, S. Arai, P.S. Nelson, B. Montgomery, E.A. Mostaghel, M.-E. Taplin, H. Ye, M. Bhasin, S.P. Balk
Analysis and interpretation of data (e.g., statistical analysis, biostatistics, computational analysis): J.W. Russo, C. Gao, S.S. Bhasin, O.S. Voznesensky, S. Arai, P.S. Nelson, B. Montgomery, M.-E. Taplin, H. Ye, M. Bhasin, S.P. Balk
Writing, review, and/or revision of the manuscript: J.W. Russo, P.S. Nelson, B. Montgomery, E.A. Mostaghel, E. Corey, M.-E. Taplin, H. Ye, M. Bhasin, S.P. Balk
Administrative, technical, or material support (i.e., reporting or organizing data, constructing databases): J.W. Russo, C. Gao, O.S. Voznesensky, C. Calagua, S. Arai, E. Corey, H. Ye
Study supervision: J.W. Russo, S.P. Balk
Acknowledgments
This work was supported by NIH grants P01 CA163227 (to S.P. Balk, P.S. Nelson, E.A. Mostaghel, and E. Corey), NIH SPORE P50 CA090381 (to S.P. Balk and M.-E. Taplin), NIH Pacific Northwest SPORE P50 CA097186 (to P.S. Nelson, R.B. Montgomery, E.A. Mostaghel, and E. Corey), Department of Defense Prostate Cancer Research Program W81XWH-16-1-0431 (to S.P. Balk, M.-E. Taplin, and H.Ye), and Early Investigator Research Award PC170570 (to J.W. Russo), the A. David Mazzone Research Awards Program (to J.W. Russo), a research fellowship from Gunma University Hospital (to S. Arai), Prostate Cancer Foundation Young Investigator Awards (to J.W. Russo and H. Ye), and Prostate Cancer Foundation Challenge Awards (to S.P. Balk, P.S. Nelson, R.B. Montgomery, E.A. Mostaghel, E. Corey, and M.-E. Taplin).
The costs of publication of this article were defrayed in part by the payment of page charges. This article must therefore be hereby marked advertisement in accordance with 18 U.S.C. Section 1734 solely to indicate this fact.
![Figure 1. Abiraterone/enzalutamide–resistant (AER) VCaP xenograft tumors have restored AR signaling. A, VCaP CRPC xenografts are initially sensitive to abiraterone/enzalutamide (abi/enza), but recover tumor volume by day 30. The initial cohort was 22 mice. B, qRT-PCR of AR, AR-V7, PSA, and NKX3.1 in serial biopsies of abiraterone/enzalutamide–resistant VCaP xenografts. Each column represents xenografts from four mice, with qRT-PCR in technical triplicate. Bars, SEM. *, P < 0.03, Mann–Whitney U test. RQ, relative quantification; Pre-Cx, precastration. C, IHC of AR, AR-V7, serine 81 phosphorylated AR [P-AR(S81)], and PSA in serial biopsies of a representative tumor. D, Left, AR score for available precastration and CRPC datasets. Bars depicting SEM are not visible due to small size. Right, the % decrease in the AR score from precastration state (TCGA, VCaP–Pre-Cx) to the CRPC state (SU2C, Stanbrough, FHCRC, MSKCC, NEPC-T/C/B, VCaP-CRPC, VCaP-AER) are listed. SU2C, Stand Up 2 Cancer; Stanbrough, from Stanbrough et al. (Supplementary Reference 3); FHCRC, Fred Hutchinson Cancer Research Center; MSKCC, Memorial Sloan Kettering Cancer Center; NEPC-T/C/B, Neuroendocrine Prostate Cancer-Trento/Cornell/Broad.](https://aacr.silverchair-cdn.com/aacr/content_public/journal/cancerres/78/22/10.1158_0008-5472.can-18-0687/3/m_6354fig1.jpeg?Expires=1709246606&Signature=WuC0q0~t9acyehfJZsAqxlHxECjSUoi6EP1HkXt7sspYMY9ox~10thvlp15uVipqM~JP25cMdhfsD9dSp1AAmlHf0sVV3qJaoVinV2VrtSTgUv6kblhwb5nHNPE~ZVpJ6puGjHp6kYmPIhvjl9R-JEX2GgPC~qnii3jy38wQVNmcxVJKL8ontCqtnIYkf6GSOmHVc-H-2ylVWs5NI1OOPo4Fn5v4xw4x8q1ic26njJAUXEXpb8Rgsk5fgvqx3jTLs5cIntLBuYnp8on~Kq57hp0lziwFGMPtwiJqN99xO2jZALATdrgedwQxtUdAHdILUA6NLUEYPdZpwaxbhCHZrg__&Key-Pair-Id=APKAIE5G5CRDK6RD3PGA)


