Abstract
Long noncoding RNAs (lncRNA) are emerging as a novel class of regulators in gene expression associated with tumorigenesis. However, the role of lncRNAs in papillary thyroid carcinoma (PTC) is poorly understood. Here, we conducted global lncRNA profiling and identified lncRNA AB074169 (lncAB) as significantly downregulated in PTC. Decreased expression of lncAB in PTC was caused by CpG hypermethylation within its gene promoter. Functional studies showed that lncAB overexpression led to cell-cycle arrest and tumor growth inhibition in vitro and in vivo, whereas lncAB knockdown promoted cell proliferation. Mechanistic analyses revealed that lncAB bound KH-type splicing regulatory protein (KHSRP) and also decreased expression of KHSRP, thus increasing CDKN1a (p21) expression and decreasing CDK2 expression to repress cell proliferation. Taken together, these findings demonstrate that lncAB functions as a tumor suppressor during PTC tumorigenesis.
Significance: These findings identify a tumor-suppressive long noncoding RNA in papillary thyroid carcinoma.
Graphical Abstract:http://cancerres.aacrjournals.org/content/canres/78/15/4163/F1.large.jpg. Cancer Res; 78(15); 4163–74. ©2018 AACR.
Introduction
Thyroid cancer is the most common malignant tumor of endocrine system with rapid increase in morbidity over last three decades (1), among which, the papillary thyroid carcinoma (PTC) is the most common type and accounts for 80% to 90% (2). Multiple risk factors for PTC have been identified, such as ionizing radiation exposure, nodular disease of the thyroid, and family history of thyroid cancer (3). However, its precise mechanism still remains elusive. Therefore, understanding the underlying molecular mechanism is essential to identify valuable biomarkers and therapeutic targets for PTC.
Long noncoding RNAs (lncRNA), a class of RNAs whose sequences are >200 nucleotides, are originally considered as transcriptional noise (4, 5). However, lncRNAs were recently found to play an important role under physiologic and pathologic conditions. Importantly, lncRNA expression is dysregulated in a wide range of diseases including cancers, leading to abnormal cell proliferation, migration, and apoptosis, which contribute to the progression and outcomes of human tumor (6, 7). One of major reasons to cause aberrant lncRNA expression is epigenetic regulation. For example, high expression of lncRNA colon cancer–associated transcript-1 (CCAT1) in esophageal squamous cell carcinoma is caused by H3K27 acetylation–mediated activation (8), whereas decreased expression of p53-induced lncRNA TP53 target 1 (TP53TG1) is due to high methylation of its gene promoter (9).
Increasing evidences show that lncRNAs usually interact with RNA-binding proteins (RBP) to participate in a variety of biological progresses, such as chromatin remodeling, transcriptional regulation, and RNA degradation (10). For instance, binding to RNA-binding protein K homology-type splicing regulatory protein (KHSRP), lncRNA H19 favors KHSRP-mediated destabilization of labile transcripts such as myogenin mRNAs (11). LincRNA-p21, which is regulated by the transcription factor p53, mediates global gene repression to regulate apoptosis through its interaction with heterogeneous nuclear ribonucleoprotein K (hnRNP-K; ref. 12).
Recently, some lncRNAs, such as PTC susceptibility candidate 2 (PTCSC2) and PTCSC3, have been found to be functional in PTC cells (13, 14). However, our knowledge of lncRNAs in PTC remains limited. In present study, we compared lncRNA expression profiles between PTC tissues and their adjacent thyroid tissues using high-throughput microarray analysis and found that lncRNA AB074169 (abbreviated as lncAB thereafter) was significantly downregulated in PTC. Moreover, we found that low lncAB expression in PTC was caused by CpG hypermethylation within its gene promoter. Subsequently, we showed that lncAB plays a pivotal role in cell proliferation in vitro and in vivo by gain- and loss-of-function experiments. Mechanistically, we demonstrated that lncAB prevents p21 mRNA degradation by its interaction with KHSRP and decreasing KHSRP expression. Therefore, our study elucidates the potential role of lncAB in thyroid cancer development and dissects its molecular mechanism underlying PTC progression.
Materials and Methods
Patient tissue samples and microarray analysis
PTC tissue samples and their adjacent thyroid tissues from 47 patients were collected from West China Hospital, which was approved by the Ethics Committee of University Hospital, Sichuan University, China (No. 2015034). Patient studies were conducted in accordance with ethical guideline: Declaration of Helsinki. No patient had received local or systemic treatment prior to the surgery. Written-informed consent for research purposes was provided for the patients, whose clinicopathologic characteristics are summarized in Supplementary Table S1. For microarray analysis, Agilent Array platform was used. Briefly, mRNA was purified from total RNA after removal of rRNA (mRNA-ONLY Eukaryotic mRNA Isolation Kit; Epicentre). Then, each sample was amplified and transcribed into fluorescent cRNA along the entire length of the transcripts without 3′ bias utilizing a random priming method. The labeled cRNAs were hybridized onto the Human LncRNA Array v2.0 (8 × 60K; Arraystar). After having washed the slides, the arrays were scanned by the Agilent Scanner G2505C.
Cell culture
Nthy-ori 3-1 (abbreviated as Nthy thereafter), TPC-1, and BCPAP cells were purchased from the JENNIO Biological Corporation on May 2013. For cell line authentication, short tandem repeat profiling was performed on March 2015. Cells were used at passage numbers 3 to 10. All cell lines are maintained in RPMI1640 media supplemented with 10% FBS and 1% ampicillin/streptomycin and cultured at 5% CO2.
RNA isolation and qRT-PCR analyses
Total RNAs were isolated from cells using TRIzol reagent (Life Technologies). For quantification of RNA expression, cDNAs were synthesized by M-MLV reverse transcriptase (Life Technologies) according to the manufacturer's instructions, followed by real-time PCR using SYBR Green mix.
5-Ethynyl-2-deoxyuridine assay
DNA replication was measured by 5-ethynyl-2-deoxyuridine (EDU) Labeling/Detection Kit (Ribobio). Briefly, cells were grown in 96-well plate at a density of 3 × 103 cells/well and incubated with 50 μmol/L EDU labeling media for 2.5 hours at 37°C. After treatment with 4% paraformaldehyde and 0.5% Triton X-100, cells were stained with anti-EDU working solution. 4′,6-Diamidino-2-phenylindole was also used to stain cell nuclei. The percentage of EDU-positive cells was calculated after fluorescence microscopic analyses.
Dot blot hybridization
Five micrograms of total RNAs were placed on the nitrocellulose membrane (Amersham) and cross-linked at 120,000 mJ/cm2 with Stratalinker UV Crosslinker (Stratagene). Prehybridization was conducted in the hybridization buffer (Life Technologies) at 42°C for 1 hour, followed by hybridization overnight at 42°C with biotin-labeled DNA probes. The membranes were subsequently washed once with 5 x SSC plus 0.1% SDS for 20 minutes at room temperature, twice with 1 x SSC plus 0.1% SDS for 15 minutes at 50°C. Then the hybridization signal was detected by Fluorescent Image Analyzer.
DNA methylation analysis
Genomic DNA was isolated by the GeneJET Genomic DNA Purification Kit (ThermoFisher Scientific) after treatment of cells with DMSO or 2.5 μmol/L decitabine for 5 days, and then subjected to bisulfite conversion using the EZ DNA Methylation-Gold Kit (Zymo Research). The bisulfite-modified DNA was amplified by PCR with TaKaRa EpiTaq HS DNA polymerase, and the resultant PCR products were subcloned into pCR4 TOPO vector using the TOPO TA Cloning Kit (ThermoFisher Scientific) for sequencing.
Luciferase reporter assay
DNA fragments within lncAB promoter containing six potential methylated CpGs were amplified and cloned into the pCpGfree-promoter Lucia vector (InvivoGen). The recombinant plasmids were treated with CpG methyltransferase M.SssI (New England Biolabs) to generate the patch-methylated constructs. The methylated or unmethylated reporter plasmids were cotransfected with the pGL4.13 vector into cells using Lipofectamine 2000. Both Firefly and Renilla luciferase activities were measured by Dual-Luciferase Reporter Assay System (Promega) at 24 hours after transfection.
FISH
Nthy cells were fixed with 4.0% paraformaldehyde and permeabilized with 0.2 mol/L HCl supplemented with 40 μg/mL protease K. After incubation with 0.1 mol/L triethanolamine and 0.25% acetic anhydride for 10 minutes, the slides were prehybridized at 60°C for 2 hours, followed by hybridization overnight at 60°C in a humidified chamber. Then they were washed twice with 2 x SSC buffer, blocked with 20% sheep serum for 1 hour, and incubated with anti-digoxigenin antibody (Abcam) for 1.5 hours at room temperature. Finally, the slides were washed 3 times in TBST buffer and incubated in detection buffer in the dark for 10 minutes. Imaging was performed using an Olympus Fluoview laser scanning confocal microscope.
RNA sequencing
RNAs (3 μg) were subjected to generate sequencing library using the NEBNext Ultra RNA Library Prep Kit for Illumina (New England BioLabs) following the manufacturer's recommendations. In order to select cDNA fragments of preferentially 150 to 200 bp in length, the library fragments were purified with AMPure XP system (Beckman Coulter). Then PCR was performed with Phusion High-Fidelity DNA polymerase, Universal PCR primers, and Index (X) Primer; the resultant PCR products were purified (AMPure XP system); and library quality was assessed on the Agilent Bioanalyzer 2100 system. The clustering of the index-coded samples was performed on a cBot Cluster Generation System using the TruSeq PE Cluster Kit v3-cBot-HS (Illumia) according to the manufacturer's instructions. After cluster generation, the library preparations were sequenced on an Illumina Hiseq 2500 platform.
RNA-binding protein immunoprecipitation
Cell lysates were prepared with IP lysis buffer (Pierce) containing RNaseOUT ribonuclease inhibitor (Life Technologies) and Halt protease and phosphatase inhibitor cocktail (Life Technologies), and immunoprecipitated with anti-KHSRP (Cell Signaling Technology), anti-flag antibodies (Sigma), or control IgG (Cell Signaling Technology) at 4°C overnight. Then, 30 μL Dynabeads Protein A (Life Technologies) were added and incubated at 4°C for 1 hour. Finally, the beads were washed 4 times with buffer containing ribonucleoside vanadyl complex (New England BioLabs), and the immunoprecipitated RNAs were extracted by TRIzol reagent for qRT-PCR.
RNA pull-down assay
Full-length biotinylated lncAB RNAs and antisense transcripts were transcribed by Biotin RNA Labeling Mix (Roche) and T7 RNA polymerase (Stratagene), and treated with RNase-free DNase I and purified by G-50 Sephadex Quick Spin Column (Sigma). Biotinylated RNAs (2 μg) were heated at 65°C for 10 minutes, followed by gradual cool-down to room temperature for renaturation. The resultant RNAs were mixed with 5 mg of Nthy total lysates in IP lysis buffer (Pierce) at 4°C for 2 hours. Subsequently, 20 μL Dynabeads MyOne Streptavidin T1 (Invitrogen) were added and incubated at 4°C for 1 hours. After washing beads 4 times with wash buffer, the lncAB-associated proteins were subjected to SDS-PAGE and Coomassie blue staining.
Measurement of RNA and protein stability
To measure RNA stability, cells were plated in 6-well plate at 2.5 × 105 cells per well and cultured overnight, and then actinomycin D (Sigma) was added at a final concentration of 5 μg/mL. Total RNAs were extracted after treatment at different time points and subjected to qRT-PCR for KHSRP mRNA quantification. To measure protein stability, cells were plated in 12-well plate at 1.5 × 105 cells per well and cultured overnight, and then cycloheximide (Sigma) was added at a final concentration of 10 μg/mL. Total proteins were prepared at different time points for Western blot analysis.
Xenograft nude mouse model
All animal studies were approved by the Medical Ethics Committee of University Hospital, Sichuan University. PTC cells with or without lncAB overexpression were injected into the posterior flank of female BALB/c nude mice (aged 5 weeks). Tumor growth was measured every 3 days using calipers, and the tumor volume was calculated by the equation V = 0.5 × D × d2 (V: volume, D: longitudinal diameter, and d: latitudinal diameter).
Mass spectrometric analysis and MS/MS data analysis
The procedure for MS analysis was in accordance with previous report with a slight modification (15). Prior to MS/MS analysis, all peptide samples were lyophilized and resuspended in buffer A (2% acetonitrile and 0.1% formatic acid), and LC-MS/MS analysis was performed using an EASY-nLC 1000 nanoflow LC instrument coupled to a Q Exactive quadrupole-orbitrap mass spectrometer (Thermo Fisher Scientific). For MS/MS scans, the top 20 most intense parent ions were selected with an 1.6 m/z isolation window and fragmented with a normalized collision energy of 27%. The raw files acquired using the Q-Exactive plus were analyzed and searched using Mascot 2.6 on Proteome. The searches were against the SwissProt human database (updated on September 2017; 20,239 sequences). The peptide false discovery rate (FDR) was calculated with searches against the corresponding reverse database. Peptides with an expectation value <1% FDR were chosen for further data processing.
Statistical analysis
Data are shown as the mean ± SD and are representative of at least three independent experiments. Two-tailed Student t test, one-way ANOVA, and Mann–Whitney U test were performed to analyze differences between groups. P < 0.05 was considered statistically significant.
Results
LncAB is downregulated in PTC tissues
We used high-throughput microarray analysis to identify the lncRNAs that are differentially expressed between PTC tissues and their adjacent tissues (n = 3) and found that 758 lncRNAs were upregulated and 850 lncRNAs were downregulated in PTC tissues (Fig. 1A). The detailed information regarding the differentially expressed lncRNAs is available in Gene Expression Omnibus database GSE103254, among which, the top 20 up- and downregulated lncRNAs are shown in Fig. 1B and Supplementary Table S1. LncAB expression levels were 11.78-fold lower in PTC tissues than that in adjacent tissues, whereas lncRNA NR003569 and TINCR expression levels were higher in PTC tissues (Supplementary Fig. S1 and Supplementary Table S1). Subsequent qRT-PCR analysis from an independent group of 47 patient samples confirmed that lncAB expression in PTC tissues is much lower than that in their adjacent tissues (Fig. 1C). We assessed the clinical relevance of lncAB and found that patients with PTC with higher lncAB levels exhibited smaller tumor size than those with lower lncAB expression, but there is no significant difference in lncAB expression between clinical stages I/II and III/IV (Supplementary Table S1). Moreover, when compared with normal thyroid tissues, lncAB expression significantly decreased in PTC tissues (Fig. 1D), suggesting that lncAB downregulation is an early event in PTC development.
lncRNAs are differentially expressed between PTC tumors and adjacent tissues. A, Volcano plots of differentially expressed lncRNAs. The x-axis represents log-fold changes. The y-axis represents log P values. The red points denote the significantly differentially expressed lncRNAs. B, Hierarchical cluster plot shows the top 20 up- and downregulated lncRNAs (fold change > 2; P < 0.05). Red square, lncAB (AB074169). C, qRT-PCR analyzed lncAB expression in 47 PTC tissues and their paired adjacent nontumor tissues. D, Box plot represents lncAB expression in normal tissues (n = 16) and PTC clinical specimens at I/II stage (n = 16) and at III/IV stage (n = 18). ns, no significant difference; **, P < 0.01, Mann–Whitney U test.
lncRNAs are differentially expressed between PTC tumors and adjacent tissues. A, Volcano plots of differentially expressed lncRNAs. The x-axis represents log-fold changes. The y-axis represents log P values. The red points denote the significantly differentially expressed lncRNAs. B, Hierarchical cluster plot shows the top 20 up- and downregulated lncRNAs (fold change > 2; P < 0.05). Red square, lncAB (AB074169). C, qRT-PCR analyzed lncAB expression in 47 PTC tissues and their paired adjacent nontumor tissues. D, Box plot represents lncAB expression in normal tissues (n = 16) and PTC clinical specimens at I/II stage (n = 16) and at III/IV stage (n = 18). ns, no significant difference; **, P < 0.01, Mann–Whitney U test.
DNA methylation regulates lncAB expression
Epigenetic modification is a common event to regulate lncRNA expression, such as histone acetylation and DNA methylation (8, 9), so we hypothesized that lncAB downregulation may be caused by DNA methylation. As shown in Fig. 2A and B, lncAB expression was relatively lower in the PTC cell line (BCPAP), and treatment with DNA methyltransferase inhibitor decitabine significantly activated lncAB expression in BCPAP cells but not in the immortalized Nthy cells, suggesting that hypermethylation within the lncAB gene promoter may inactivate its transcription in PTC cells. To further confirm this conclusion, we utilized siRNAs to effectively knock down the expression of DNA methyltransferases DNMT1, DNMT3A, and DNMT3B, respectively (Fig. 2C–E). As expected, lncAB expression was significantly increased after knockdown of each DNA methyltransferase (Fig. 2F–H).
lncAB expression is regulated by CpG methylation. A and B, qRT-PCR (A) and agarose gel electrophoresis (B) showed that lncAB expression was increased after treatment with 2.5 μmol/L decitabine for 5 days. 18s was used as an internal control. C–E, qRT-PCR analyses showed effective knockdown of DNMT1, DNMT3A, and DNMT 3B expression by siRNAs, respectively. F–H, qRT-PCR analyses showed that lncAB expression was increased after knockdown of DNMT1, DNMT3A, and DNMT3B, respectively. *, P < 0.05; two-tailed Student t test. 18s was used as an internal control. I, Bisulfite genomic sequencing showed that the methylation level of 6 CpGs within lncAB gene promoter (from −1495 to −340 bp) was decreased after decitabine treatment (n = 10; P = 0.003, two-tailed Student t test). The black circles and empty circles represent methylated and unmethylated CpG dinucleotides, respectively. J, In vitro methylation analysis showed that the methylated plasmid decreased promoter activity by 65%, 71%, 52%, and 28% in HEK293, A549, HT29, and BCPAP cells, respectively. *, P < 0.05; **, P < 0.01, two-tailed Student t test.
lncAB expression is regulated by CpG methylation. A and B, qRT-PCR (A) and agarose gel electrophoresis (B) showed that lncAB expression was increased after treatment with 2.5 μmol/L decitabine for 5 days. 18s was used as an internal control. C–E, qRT-PCR analyses showed effective knockdown of DNMT1, DNMT3A, and DNMT 3B expression by siRNAs, respectively. F–H, qRT-PCR analyses showed that lncAB expression was increased after knockdown of DNMT1, DNMT3A, and DNMT3B, respectively. *, P < 0.05; two-tailed Student t test. 18s was used as an internal control. I, Bisulfite genomic sequencing showed that the methylation level of 6 CpGs within lncAB gene promoter (from −1495 to −340 bp) was decreased after decitabine treatment (n = 10; P = 0.003, two-tailed Student t test). The black circles and empty circles represent methylated and unmethylated CpG dinucleotides, respectively. J, In vitro methylation analysis showed that the methylated plasmid decreased promoter activity by 65%, 71%, 52%, and 28% in HEK293, A549, HT29, and BCPAP cells, respectively. *, P < 0.05; **, P < 0.01, two-tailed Student t test.
To identify whether CpG sites were methylated, we sequenced the promoter region of lncAB (1.5 kb upstream from the transcriptional start site) by bisulfite sequencing and found that 6 CpGs were hypermethylated in BCPAP cells. Furthermore, treatment with decitabine decreased the percentage of methylated CpGs from 96.1% to 76.8% (Fig. 2I). To confirm that lncAB transcriptional activity was repressed by CpG methylation, we constructed methylated and unmethylated plasmids containing these 6 CpG and transfected them into different cell lines. The methylated construct indeed decreased transcriptional activity by 65%, 71%, 52%, and 28% compared with the unmethylated construct in HEK293, A549, HT29, and BCPAP cells, respectively (Fig. 2J). Therefore, CpG hypermethylation leads to lower lncAB expression in PTC cells.
Identification and cellular distribution of lncAB in thyroid cells
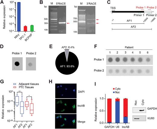
LncAB expression was shown to be much higher in the immortalized Nthy cells than that in two tested PTC cells (BCPAP and TPC-1; Fig. 3A), further supporting that lncAB expression is downregulated in PTC. Therefore, total RNAs extracted from Nthy cells were used to clone the full-length of lncAB transcripts by 5′- and 3′-RACE technologies. As shown in Fig. 3B, 5′-RACE results showed that only one band was present, whereas 3′-RACE results showed that there are two bands, suggesting that two lncAB isoforms exist. Then we designed the primers to clone these two isoforms and designated them as AF1 and AF2. Sequencing analysis showed that AF1 and AF2 are located in chromosome X: 111124394-111127942 (BankIt2041199 Seq1MF681781) and chromosome X: 111124394-111128278 (BankIt2041199 Seq2MF681782), respectively. Moreover, the coding potential calculator (http://cpc.cbi.pku.edu.cn/) clearly showed that lncAB has no protein-coding potential. To differentiate relative expression of these two isoforms, we designed the specific probes and primers to perform dot blot hybridization and qRT-PCR assays (Fig. 3C), and the results demonstrated that AF1 is the major isoform, accounting for 93.6% of the entire lncAB transcripts (Fig. 3D and E). To strengthen its clinical relevance, we performed dot blot hybridization and confirmed that AF1 is also the major one in PTC patients' samples (Fig. 3F). Moreover, qRT-PCR analyses further demonstrated that AF1 occupied the major part of total lncAB transcripts in both PTC tumors and their adjacent thyroid tissues (Fig. 3G). Thus, we refer to AF1 as lncAB in the subsequent experiments. RNA-FISH showed that lncAB is predominantly located in the cytoplasm (Fig. 3H), which was further validated by subcellular fractionation and qRT-PCR (Fig. 3I). Taken together, these findings showed that lncAB was a cytosolic lncRNA transcript, and the shorter one AF1 is the major isoform.
Identification and cellular distribution of lncAB in thyroid cells. A, lncAB expression determined by qRT-PCR in PTC cells (TPC-1 and BCPAP) and the immortalized thyroid cell line (Nthy). B, Agarose gel electrophoresis of PCR products generated by 5′- (left) and 3′- (right) RACE technologies. C, Schematic illustration of the probes for dot blot hybridization and primers for qRT-PCR. Dot blot hybridization (D) and qRT-PCR analysis (E) identified that AF1 is the major isoform in Nthy cells. Dot blot hybridization (F) and qRT-PCR analysis (G) confirmed that AF1 is the major isoform of lncAB in PTC tumors and their adjacent thyroid tissues. *, P < 0.05; **, P < 0.01, paired t test. H, FISH analysis showed that lncAB was predominantly located in the cytoplasm. I, Cell nucleus/cytoplasm fraction analysis and qRT-PCR confirmed that lncAB was mainly expressed in the cytoplasm. Left, qRT-PCR showing the distribution of lncAB, with about 74.9% ± 1.2% in the cytoplasm. Red, the cytoplasmic fraction; blue, the nuclear fraction. Right, Western blot analysis indicating good nucleus/cytoplasm isolation.
Identification and cellular distribution of lncAB in thyroid cells. A, lncAB expression determined by qRT-PCR in PTC cells (TPC-1 and BCPAP) and the immortalized thyroid cell line (Nthy). B, Agarose gel electrophoresis of PCR products generated by 5′- (left) and 3′- (right) RACE technologies. C, Schematic illustration of the probes for dot blot hybridization and primers for qRT-PCR. Dot blot hybridization (D) and qRT-PCR analysis (E) identified that AF1 is the major isoform in Nthy cells. Dot blot hybridization (F) and qRT-PCR analysis (G) confirmed that AF1 is the major isoform of lncAB in PTC tumors and their adjacent thyroid tissues. *, P < 0.05; **, P < 0.01, paired t test. H, FISH analysis showed that lncAB was predominantly located in the cytoplasm. I, Cell nucleus/cytoplasm fraction analysis and qRT-PCR confirmed that lncAB was mainly expressed in the cytoplasm. Left, qRT-PCR showing the distribution of lncAB, with about 74.9% ± 1.2% in the cytoplasm. Red, the cytoplasmic fraction; blue, the nuclear fraction. Right, Western blot analysis indicating good nucleus/cytoplasm isolation.
Effect of lncAB on cell proliferation in vitro and in vivo
To explore the role of lncAB in PTC, we established stable lentivirus-infected BCPAP and TPC-1 cell lines expressing lncAB. The control group and lncAB-overexpression group were designated as pCDH and pCDH-lncAB, respectively. The fluorescence images indicate that these stable cell lines were successfully constructed (Supplementary Fig. S2A), and lncAB expression was significantly increased in both BCPAP and TPC-1 pCDH-lncAB cells when compared with the control cells (Supplementary Fig. S2B). MTT assays showed that lncAB overexpression inhibited 12.6% ± 2.2% cell proliferation in BCPAP cells and 28.9% ± 2.0% in TPC-1, respectively (P < 0.05; Fig. 4A; Supplementary Fig. S3A). Similarly, colony-formation experiments showed that lncAB overexpression decreased the 26.7% ± 7.9% colony-forming ability in BCPAP and 32.1% ±11.0% in TPC-1 cells (P < 0.05; Fig. 4B; Supplementary Fig. S3B). We also conducted EDU assays and found that lncAB upregulation inhibited 82.0% ± 5.7% DNA replication ability in BCPAP cells (P < 0.001) and 35.3% ± 22.6% in TPC-1 cells (P < 0.05; Fig. 4C; Supplementary Fig. S3C). To determine the effect of lncAB on cell cycle, we performed flow cytometry, and the detailed distribution data are summarized in Supplementary Table S1, demonstrating that lncAB overexpression resulted in cell-cycle arrest in the G2–M phase, increasing 49.0% ± 4.7% in BCPAP and 30.0% ± 1.9% in TPC-1 cells, respectively (P < 0.05; Fig. 4D; Supplementary Fig. S3D).
lncAB overexpression inhibits cell proliferation in vitro and in vivo. A and B, MTT assay (A) and colony-formation experiments (B) were performed to assess cell proliferation in the control (pCDH) and lncAB-overexpression (pCDH-lncAB) BCPAP cells. The results are shown as mean ± SD; *, P < 0.05; two-tailed Student t test. C, EDU assay was performed to measure DNA replication ability in pCDH and pCDH-lncAB BCPAP cells. D, Cell-cycle analysis by flow cytometry in pCDH and pCDH-lncAB BCPAP cells. E, Tumor volume was calculated once every week after the injection of pCDH (n = 6) and pCDH-lncAB (n = 6) BCPAP cells' groups. *, P < 0.05; **, P < 0.01, two-tailed Student t test. F, pCDH and pCDH-lncAB BCPAP cells were injected into the nude mice. Tumors before (top) and after (bottom) removal from the mice. G, The weights of pCDH (n = 6) and pCDH-lncAB (n = 6) BCPAP tumors. ***, P < 0.001, Mann–Whitney U test. Hematoxylin and eosin (H&E; H) and Ki-67 staining (I) of pCDH and pCDH-lncAB BCPAP tumor tissues.
lncAB overexpression inhibits cell proliferation in vitro and in vivo. A and B, MTT assay (A) and colony-formation experiments (B) were performed to assess cell proliferation in the control (pCDH) and lncAB-overexpression (pCDH-lncAB) BCPAP cells. The results are shown as mean ± SD; *, P < 0.05; two-tailed Student t test. C, EDU assay was performed to measure DNA replication ability in pCDH and pCDH-lncAB BCPAP cells. D, Cell-cycle analysis by flow cytometry in pCDH and pCDH-lncAB BCPAP cells. E, Tumor volume was calculated once every week after the injection of pCDH (n = 6) and pCDH-lncAB (n = 6) BCPAP cells' groups. *, P < 0.05; **, P < 0.01, two-tailed Student t test. F, pCDH and pCDH-lncAB BCPAP cells were injected into the nude mice. Tumors before (top) and after (bottom) removal from the mice. G, The weights of pCDH (n = 6) and pCDH-lncAB (n = 6) BCPAP tumors. ***, P < 0.001, Mann–Whitney U test. Hematoxylin and eosin (H&E; H) and Ki-67 staining (I) of pCDH and pCDH-lncAB BCPAP tumor tissues.
The lncAB function in thyroid cells was also examined by loss-of-function strategy. To this end, we designed siRNAs specific for lncAB whose knockdown efficiency was about 80% (Supplementary Fig. S3E). As shown in Supplementary Fig. S3F–S3H, lncAB downregulation enhanced 30.7% ± 7.4% cell viability, 48.2% ± 7.6% colony formation, and 64.8% ± 34.2% DNA replication in Nthy cells. Moreover, lncAB knockdown led to an increase of cell number at the G0–G1 phase (10.9% ± 1.2%) and a decrease of cell number at the S phase (39.7% ± 1.9%, P < 0.05; Supplementary Fig. S3I).
To investigate the role of lncAB in vivo, we established a xenograft nude mouse model. As shown in Fig. 4E and Supplementary Fig. S3J, lncAB overexpression significantly inhibited tumor growth in BCPAP and TPC-1 cells. The tumor volume reduced 68.2% ± 8.8% and the tumor weight reduced 96.0% ± 1.9% in the BCPAP cells with lncAB overexpression (P < 0.05; Fig. 4F and G). Similarly, lncAB overexpression reduced 75.5% ± 15.2% of the tumor volume and 76.1% ± 23.5% of tumor weight in TPC-1 cells (P < 0.05; Supplementary Fig. S3K and S3L). Moreover, immunohistochemistry staining showed that the Ki67 proliferation index was significantly decreased in lncAB-overexpression tumors compared with controls (Fig. 4H and I). Taken together, lncAB inhibits cell proliferation in vitro and in vivo.
Transcriptome profiling revealed that primary downstream effectors of lncAB are involved in cell-cycle pathway
To comprehensively analyze the effect of lncAB on gene expression, we performed RNA sequencing (RNA-seq) to profile gene expression in BCPAP cells with or without lncAB overexpression. The unbiased genome-scale analysis identified that 329 transcripts were downregulated while 306 upregulated (fold change >2 and P < 0.05) in pCDH-lncAB cells (Fig. 5A). We performed Kyoto Encyclopedia of Genes and Genomes (KEGG) analysis and found that DNA replication and cell-cycle pathways were the highest affected processes in pCDH-lncAB cells (Fig. 5B), consistent with our previous experimental data (Fig. 4; Supplementary Fig. S3). Using hierarchical cluster analysis, we identified the genes that are involved in cell proliferation and cell cycle (Fig. 5C). Furthermore, we performed qRT-PCR (Fig. 5D) and Western blotting (Fig. 5E) to confirm that the expression of cell-cycle inhibitor CDKN1a (p21) increased, whereas the expression of cell-cycle–promoting proteins CDK1, CDK2, and PCNA decreased in pCDH-lncAB cells. Therefore, our RNA transcriptome profiling data explained that lncAB inhibits cell proliferation through affecting the expression of cell-cycle–related proteins.
lncAB regulated the expression of cell-cycle–related genes. A, Volcano plots of the differentially expressed genes between pCDH and pCDH-lncAB BCPAP cells. The x-axis represents log-fold changes. The y-axis represents log P values. The vertical line corresponds to 2.0-fold up- and downregulation, and the horizontal line represents a P value of 0.05. The red points represent the significantly differentially expressed mRNAs. B, KEGG analysis of differentially expressed genes between pCDH and pCDH-lncAB BCPAP cells. C, Heat map showing differentially expressed genes related to cell-cycle progression. D, Validation by qRT-PCR and a comparison between qRT-PCR results and RNA-seq data. E, Western blotting was performed to verify the expression of differentially expressed genes.
lncAB regulated the expression of cell-cycle–related genes. A, Volcano plots of the differentially expressed genes between pCDH and pCDH-lncAB BCPAP cells. The x-axis represents log-fold changes. The y-axis represents log P values. The vertical line corresponds to 2.0-fold up- and downregulation, and the horizontal line represents a P value of 0.05. The red points represent the significantly differentially expressed mRNAs. B, KEGG analysis of differentially expressed genes between pCDH and pCDH-lncAB BCPAP cells. C, Heat map showing differentially expressed genes related to cell-cycle progression. D, Validation by qRT-PCR and a comparison between qRT-PCR results and RNA-seq data. E, Western blotting was performed to verify the expression of differentially expressed genes.
LncAB elevated p21 levels through specific binding to and decreasing the expression of KHSRP
LncRNAs are reported to regulate gene expression through their interaction with RBPs (10). To investigate the molecular mechanism by which lncAB affects gene expression, we sought to identify proteins that are associated with lncAB by RNA pull-down assay. Specifically, we incubated in vitro–synthesized biotinylated lncAB (sense) and its antisense transcripts (negative control) with Nthy cell lysates, and isolated coprecipitated proteins with streptavidin beads (Fig. 6A). We resolved the RNA-associated proteins on SDS-PAGE gel, followed by Coomassie brilliant blue staining. A protein with approximately 75 to 100 kDa in size was specifically bound to lncAB (Fig. 6B) and identified as KHSRP by mass spectrometry, which was confirmed by Western blot analysis (Fig. 6C).
Association of lncAB with KHSRP. A, Flowchart of lncAB-associated protein analysis by LC-MS/MS. B, SDS-PAGE analysis of lncAB-associated proteins pulled down by the biotinylated lncAB or antisense transcripts. The highlighted band was subjected to LC-MS/MS analysis. C, Western blot analysis showed KHSRP is associated with lncAB. D, Association of exogenous Flag-KHSRP with lncAB in TPC-1 cells. RIP was performed with anti-flag antibody from cells transfected with Flag-KHSRP–expressing plasmid or empty vector. The results are shown as mean ± SD; **, P < 0.01. E, Association of endogenous KHSRP with lncAB in Nthy cells. RIP enrichment was determined as KHSRP-associated lncAB relative to IgG control. F, Colocalization of lncAB and KHSRP by FISH assay and immunofluorescence. G, Western blot analysis showed KHSRP and CDK2 expression in both TPC-1 and BCPAP cells with or without lncAB overexpression. H, KHSRP mRNA stability in both TPC-1 and BCPAP cells with or without lncAB overexpression. KHSRP mRNA levels were determined by qRT-PCR from cells treated with 5 μg/mL actinomycin D at different time points. 18s rRNA was used as a negative control (n = 3; error bars, SEM).
Association of lncAB with KHSRP. A, Flowchart of lncAB-associated protein analysis by LC-MS/MS. B, SDS-PAGE analysis of lncAB-associated proteins pulled down by the biotinylated lncAB or antisense transcripts. The highlighted band was subjected to LC-MS/MS analysis. C, Western blot analysis showed KHSRP is associated with lncAB. D, Association of exogenous Flag-KHSRP with lncAB in TPC-1 cells. RIP was performed with anti-flag antibody from cells transfected with Flag-KHSRP–expressing plasmid or empty vector. The results are shown as mean ± SD; **, P < 0.01. E, Association of endogenous KHSRP with lncAB in Nthy cells. RIP enrichment was determined as KHSRP-associated lncAB relative to IgG control. F, Colocalization of lncAB and KHSRP by FISH assay and immunofluorescence. G, Western blot analysis showed KHSRP and CDK2 expression in both TPC-1 and BCPAP cells with or without lncAB overexpression. H, KHSRP mRNA stability in both TPC-1 and BCPAP cells with or without lncAB overexpression. KHSRP mRNA levels were determined by qRT-PCR from cells treated with 5 μg/mL actinomycin D at different time points. 18s rRNA was used as a negative control (n = 3; error bars, SEM).
To further validate the interaction between lncAB and KHSRP, we transfected pCDH-lncAB TPC-1 cells with Flag-KHSRP–expressing plasmid or empty vector, and then performed RNA-binding protein immunoprecipitation (RIP) with anti-flag antibody. As shown in Fig. 6D, we observed a 37.1-fold enrichment of lncAB (but not other RNAs such as histone H3 mRNA and lncRNA PVT1) in the flag-KHSRP RIP relative to the IgG control RIP. Moreover, 56.3-fold enrichment of lncAB with endogenous KHSRP in Nthy cells was also observed (Fig. 6E). In addition, we performed RNA-FISH for lncAB and immunofluorescence for KHSRP and found that lncAB was colocalized with KHSRP in the cytoplasm (Fig. 6F). Taken together, our RNA pull-down assay, RIP, and colocalization experiments demonstrated that lncAB specifically interacts with KHSRP.
KHSRP is a multifunctional protein. Malz and colleagues reported that KHSRP represents a protumorigenic mechanism promoting cell proliferation in human liver cancer cells (16). Consistent with this, we found that KHSRP knockdown in TPC-1 cells also inhibited cell proliferation (Supplementary Fig. S4A and S4B). Based on the fact that lncAB upregulated p21 expression (Fig. 5D and E), the positive correlation between lncAB and p21 expression in PTC patients' samples (Supplementary Fig. S4C and S4D), and negative regulation of p21 mRNA by KHSRP (17), we asked whether KHSRP participated in upregulation of p21 expression by lncAB. First, we found that KHSRP was associated with p21 mRNA with or without lncAB expression (Supplementary Fig. S4E and S4F), and there is no significant difference of their binding capacity between high and low lncAB expression (Supplementary Fig. S4G). When KHSRP was expressed in lncAB-overexpression or control cells, the increase of p21 protein by lncAB was attenuated (Supplementary Fig. S4H). Therefore, these results indicate that upregulation of p21 expression by lncAB might be mediated by KHSRP.
Our RNA-seq and Western blot data indicate that lncAB also decreased CDK2 expression (Fig. 5C and E), consistent with the report that p21 repressed CDK2 expression (18). To test the involvement of p21 in the regulation of CDK2 by lncAB, we overexpressed p21 protein in BCPAP cells and observed decreased expression of CDK2 (Supplementary Fig. S4I). Taken together, the above results revealed that lncAB inhibits cell proliferation associated with the KHSRP–p21–CDK2 axis in PTC.
Interestingly, we also observed that lncAB downregulated KHSRP expression in both cell lines (Fig. 6G). Moreover, there is negative correlation between lncAB and KHSRP expression in PTC patients' samples (Supplementary Fig. S4J and S4K). To determine the reason for the decrease of KHSRP levels, we assessed its mRNA and protein stability by qRT-PCR and Western blotting. The results showed that KHSRP mRNA transcripts had a significantly shorter half-life in pCDH-lncAB cells than that in pCDH cells (Fig. 6H), whereas both cells displayed similar KHSRP protein stability (Supplementary Fig. S4L). Furthermore, lncAB knockdown extended the half-life of KHSRP mRNA in pCDH-lncAB cells (Supplementary Fig. S4M). Therefore, lncAB downregulates KHSRP expression through destabilizing KHSRP mRNA transcripts.
To further understand its underlying mechanism, we explored whether the proteins responsible for RNA degradation are associated with KHSRP mRNAs. As shown in Supplementary Fig. S4N, we found that STAU1 protein was associated with both lncAB and KHSRP mRNA when using anti-STAU1 antibody to perform RIP. As control, other unrelated RNAs such as lncRNA PVT1 and histone H3 mRNAs were not pulled down by STAU1. Moreover, we synthesized the biotin-labeled lncAB RNA in vitro to perform RNA pull-down assay and further confirmed the interaction between lncAB RNA and STAU1 protein (Supplementary Fig. S4O). Therefore, both lncAB and KHSRP mRNA are in the STAU1 protein complex. STAU1 was reported to regulate certain mRNA stability through STAU1-mediated mRNA decay (SMD) pathway (19), so our observations suggest that KHSRP might be a target mRNA regulated by SMD. However, the detailed mechanism needs further investigation. Taken together, these findings indicate that lncAB binds to and decreases KHSRP protein through destabilizing KHSRP mRNA, thus upregulating p21 expression to control cell-cycle progression in PTC.
Discussion
Although gene mutation of some proteins, such as RAS, TP53, and BRAF, has been identified as risk factors for PTC development (20), our knowledge of molecular mechanism underlying the thyroid cancer remains obscure. Recently, increasing evidences showed that lncRNAs play an important role in cancer initiation and development (21–25). However, whether lncRNAs are involved in PTC progression is still unknown.
In present study, we found that lncAB expression is significantly decreased in PTC tissues compared with adjacent tissues (Fig. 1B and C), whereas there was no difference of lncAB expression between clinical early stages and late stages (Fig. 1D), suggesting that lncAB downregulation is an early event in PTC development. Through gain- and loss-of-function assays, we found that lncAB represses PTC cell proliferation in vitro (Fig. 4A and B; Supplementary Fig. S3A, S3B, S3F, and S3G) and in vivo (Fig. 4E–G; Supplementary Fig. S3J–S3L). In addition, lncAB overexpression remarkably increases the percentage of cells in the G2–M phase, decreases the cell number in the S phase (Fig. 4D; Supplementary Fig. S3D), and inhibits DNA replication in PTC cells (Fig. 4C; Supplementary Fig. S3C and S3H), indicating that lncAB reduces cell proliferation through decreasing DNA replication and inducing G2–M arrest. These findings were further confirmed by the transcriptome profiling and bioinformatics analysis, in which cell-cycle and DNA replication pathways were found to be the top two processes affected by lncAB (Fig. 5B). Furthermore, we verified that lncAB upregulates the expression of p21, a cell-cycle inhibitor, and downregulates CDK2 expression (Fig. 5D and E). Similarly, Dimitrova and colleagues reported that lincRNA-p21 increases p21 expression to regulate cell proliferation rate (12), and Kim and colleagues found that lncRNA MYCLos participates in regulation of cell cycle by affecting the expression of cell-cycle inhibitors p21 and p15 (26). Taken together, lncAB functions as a tumor suppressor to inhibit PTC cell proliferation through inhibiting DNA replication and regulating the expression of cell-cycle–related genes.
LncRNA exerts its biological function mainly by binding to RBP. For example, lncRNA TINCR physically interacts with STAU1 protein to regulate SMD (19, 27). In this study, we performed RNA pull-down assay and mass spectrometry to identify specific association of lncAB with KHSRP (Fig. 6C), which was further confirmed by RIP and Western blotting (Fig. 6D and E).
KHSRP, a member of the RBP family, binds to AU-rich elements in the 3′ untranslated regions (UTR) of its target mRNAs and promotes mRNA decay (28, 29). Briata and colleagues found that KHSRP binds to the 3′ UTR of p21 mRNAs and decreases p21 mRNA levels (17), consistent with our observation that KHSRP overexpression downregulated p21 level in PTC cells (Supplementary Fig. S4H). We showed that KHSRP were associated with p21 mRNA, independent of lncAB expression (Supplementary Fig. S4E–S4G). In view of the fact that KHSRP simultaneously binds to both lncAB and p21 mRNA, we speculated that upregulation of p21 expression by lncAB was mediated by KHSRP, which was approved to be the case (Supplementary Fig. S4I). Our RNA-seq and Western blot data also indicated that lncAB decreased CDK2 expression (Fig. 5C and E). To test the involvement of p21 in the regulation of CDK2 by lncAB, we overexpressed p21 protein in TPC-1 cells and found decreased CDK2 expression by p21 (Supplementary Fig. S4I), in accordance with the report that p21 repressed CDK2 expression (18). Taken together, the above results revealed that lncAB inhibits cell proliferation through the KHSRP–p21–CDK2 axis in PTC.
Interestingly, we also observed that lncAB decreased KHSRP protein expression (Fig. 6G). Further investigation demonstrated that KHSRP repressed p21 expression and increased CDK2 expression (Supplementary Fig. S4H), further supporting the role of lncAB in the KHSRP–p21–CDK2 axis. To determine the reason for decreased KHSRP level by lncAB, we measured the half-lives of KHSRP mRNA and protein. The results demonstrated that lncAB significantly reduced mRNA stability of KHSRP mRNA in PTC cells, but had no effect on its protein stability (Fig. 6H; Supplementary Fig. S4L and S4M). Thus, lncAB downregulates KHSRP expression through destabilizing KHSRP mRNA transcripts. To further understand its underlying mechanism, we explored whether the proteins responsible for RNA degradation are associated with KHSRP mRNAs. We found that STAU1 protein was specifically associated with both lncAB and KHSRP mRNA (Supplementary Fig. S4N). Moreover, RNA pull-down assay confirmed the association of lncAB with STAU1 protein (Supplementary Fig. S4O). Therefore, both lncAB RNA and KHSRP mRNA are in the STAU1 protein complex. Because STAU1 was reported to regulate certain mRNA stability through the SMD pathway (19), our observations suggest that lncAB regulates KHSRP mRNA level via the SMD pathway. However, the detailed mechanism needs further investigation. Taken together, these findings show that lncAB binds to and decreases KHSRP protein through destabilizing KHSRP mRNA, thus upregulating p21 expression to control cell-cycle progression in PTC.
Similar to protein-coding genes, lncRNA expression may be subjected to epigenetic regulation. For example, the expression of lncRNA CCAT1 is activated by H3K27 acetylation (8), whereas lncRNA TP53TG1 expression is repressed by promoter methylation (9). Our results revealed that DNA hypermethylation within lncAB gene promoter contributes to decreased lncAB expression in PTC (Fig. 2I), supporting the idea that epigenetic modification is a common event to cause aberrant expression of lncRNAs during tumorigenesis. Moreover, treatment with decitabine, a DNA methyltransferase inhibitor used for myelodysplastic syndrome treatment, significantly restores lncAB expression in PTC cells (Fig. 2A and B). To strengthen this conclusion, each DNA methyltransferase (DNMT1, DNMT3A, and DNMT3B) was knocked down, respectively, leading to increased lncAB expression (Fig. 2C–H). Therefore, lncAB expression is regulated by DNA methylation.
In summary, we propose a model based on our findings that lncAB regulates cell proliferation in thyroid cells (Fig. 7). In normal thyroid cells, lncAB gene is actively transcribed to express high level of lncAB, which is associated with KHSRP protein and also decreases KHSRP expression through destabilizing its mRNA transcripts, possibly by the SMD pathway. Thus, p21 mRNAs are released from KHSRP complex and translated into p21 protein, which negatively regulates CDK2 expression. Consequently, the expression of CDK2 kinase decreases to inhibit cell proliferation (top plot). In PTC cancer cells, lncAB expression is significantly downregulated due to hypermethylation of its gene promoter, and p21 mRNAs are associated with KHSRP and recruited to the exosome, a cytoplasmic protein complex for RNA degradation. Therefore, CDK2 expression increases to promote cell proliferation (bottom plot). Taken together, this study discovered the cellular function of a novel lncRNA and elucidates the molecular mechanism of lncAB for cell proliferation in thyroid cells.
lncAB regulates cell proliferation by modulating KHSRP-mediated p21 expression in thyroid cells. In normal thyroid cells, high levels of lncAB are associated with KHSRP and also decrease KHSRP expression, which leads to the release of p21 mRNAs from KHSRP complex to express p21 protein and lower expression of CDK2 kinase. In the PTC tumor cells, lower lncAB expression is caused by DNA hypermethylation, thus p21 mRNAs are associated with KHSRP and recruited to the exosome for degradation. Therefore, CDK2 expression increases to promote cell proliferation.
lncAB regulates cell proliferation by modulating KHSRP-mediated p21 expression in thyroid cells. In normal thyroid cells, high levels of lncAB are associated with KHSRP and also decrease KHSRP expression, which leads to the release of p21 mRNAs from KHSRP complex to express p21 protein and lower expression of CDK2 kinase. In the PTC tumor cells, lower lncAB expression is caused by DNA hypermethylation, thus p21 mRNAs are associated with KHSRP and recruited to the exosome for degradation. Therefore, CDK2 expression increases to promote cell proliferation.
Disclosure of Potential Conflicts of Interest
No potential conflicts of interest were disclosed.
Authors' Contributions
Conception and design: L. Zhang, Y. Peng
Development of methodology: Q. Gou, L. Gao, W. Pu
Acquisition of data (provided animals, acquired and managed patients, provided facilities, etc.): Q. Gou, L. Gao, X. Nie, X. Liu, S. Tan, J.K. Zhou, J. He, Y. Gong
Analysis and interpretation of data (e.g., statistical analysis, biostatistics, computational analysis): Q. Gou, L. Gao, X. Nie, W. Pu, K. Wu, L. Dai, L. Zhang, Y. Peng
Writing, review, and/or revision of the manuscript: Q. Gou, L. Gao, W. Pu, Y.-Q. Wei, L. Zhang, Y. Peng
Administrative, technical, or material support (i.e., reporting or organizing data, constructing databases): Y. Xie, J. Zhu, Y. Wang, W. Zhao, L. Liu, R. Xiang
Study supervision: L. Zhang, Y. Peng
Acknowledgments
This work was supported by National Key R&D Program of China (2017YFA0504304 and 2016YFA0502204 to Y. Peng), the National Natural Science Foundation of China (81302149 to L. Gao), the Special Research Foundation of Doctoral Priority to the Development of Field Project (20110181130013 to L. Zhang), and the Science and Technology Pillar Program of Sichuan Province (2014SZ0001 to L. Gao and 2016SZ0013 to L. Zhang).
The costs of publication of this article were defrayed in part by the payment of page charges. This article must therefore be hereby marked advertisement in accordance with 18 U.S.C. Section 1734 solely to indicate this fact.







