Abstract
The vast majority of colorectal cancer–related deaths can be attributed to metastatic spreading of the disease. Therefore, deciphering molecular mechanisms of metastatic dissemination is a key prerequisite to improve future treatment options. With this aim, we took advantage of different colorectal cancer cell lines and recently established primary cultures enriched in colon cancer stem cells, also known as tumor-initiating cells (TIC), to identify genes and miRNAs with regulatory functions in colorectal cancer progression. We show here that metastasis-derived TICs display increased capacity for self-renewal, TGFβ signaling activity, and reduced expression of the miR-371∼373 cluster compared with nonmetastatic cultures. TGFβ receptor 2 (TGFBR2) and aldehyde dehydrogenase A1 (ALDH1A1) were identified as important target genes of the miR-371∼373 cluster. In addition, TGFBR2 repression, either by direct knockdown or indirectly via overexpression of the entire miR-371∼373 cluster, decreased tumor-initiating potential of TICs. We observed significantly reduced in vitro self-renewal activity as well as lowered tumor initiation and metastatic outgrowth capacity in vivo following stable overexpression of the miR-371∼373 cluster in different colon TIC cultures. Inhibitor of DNA binding 1 (ID1) was affected by both TGFBR2 and miR-371∼373 cluster alterations. Functional sphere and tumor formation as well as metastatic dissemination assays validated the link between miR-371∼373 and ID1. Altogether, our results establish the miR-371∼373/TGFBR2/ID1 signaling axis as a novel regulatory mechanism of TIC self-renewal and metastatic colonization.
Significance: These findings establish the miR-371∼373/TGFBR2/ID1 signaling axis as a novel mechanism regulating self-renewal of tumor-initiating cell and metastatic colonization, potentially opening new concepts for therapeutic targeting of cancer metastasis.
Graphical Abstract: http://cancerres.aacrjournals.org/content/canres/78/14/3793/F1.large.jpg. Cancer Res; 78(14); 3793–808. ©2018 AACR.
Introduction
Colorectal cancer is the third most commonly diagnosed cancer worldwide, with more than 1.3 million new cases and almost 700,000 deaths per year (1). As more than 90% of cancer-related deaths can be attributed to metastases (2), it is of utmost clinical relevance to understand the biology that underlies cancer progression and metastasis initiation. Clinically detectable macrometastases result from a complex series of different steps, including cancer cell migration and local invasion, entry into the blood circulation, arrest at the secondary site, extravasation, and finally colonization (3). However, most circulating cancer cells die during metastatic spreading and only a very small fraction of tumor cells will eventually contribute to the actual colonization of distant organs. Metastasis formation therefore seems to be restricted to a rare subpopulation of tumor cells with a distinctive set of properties, including resistance to anoikis and apoptosis as well as extensive self-renewal potential (4). In the context of colorectal cancer, it has been shown that metastasis formation is almost exclusively driven by a subtype of tumor-initiating cells (TIC) displaying substantial self-renewal capacity (5).
Although the exact origin and operation of such metastasis-initiating cells (MIC) remain elusive, MICs were shown to hijack a variety of different signaling pathways to enhance cellular plasticity and to gain malignant advantages (6). In this context, TGFβ signaling might be of special interest, as it is known to regulate metastasis formation on multiple levels (7). Importantly, TGFβ is considered both a driving force of epithelial–mesenchymal transition (EMT) and a regulator of stem cell properties (8), making it an essential inducer of early metastatic events. On the other hand, the role and regulation of TGFβ signaling in later steps of the metastatic cascade, such as MIC self-renewal activity or colonization of the secondary site, are less well understood.
Several regulators of stemness and self-renewal activity, such as SRY-box 2 (SOX2), leucine-rich repeat containing G protein-coupled receptor 5 (LGR5), or aldehyde dehydrogenase 1 family member A1 (ALDH1A1) have been linked with TIC activity and are frequently used to isolate TICs, with varying degrees of success (9). Among these potential TIC regulators, the inhibitor of DNA binding (ID) family, which is a group of helix-loop-helix proteins with multiple regulatory functions in normal development, malignant transformation, and cancer progression (10), has gained increasing attention. Importantly, simultaneous knockdown of ID1 and ID3 was shown to abolish in vitro and in vivo self-renewal activity of colon TICs by blocking the cell-cycle inhibitor p21 (11). Moreover, ID1 was identified as a TGFβ target gene in different cancer types, including breast, prostate, and gastric cancer (10). While TGFβ-induced expression of ID1 was shown to enhance mammosphere formation and metastatic colonization of breast cancer cells (12), little is known about the role of TGFβ/ID1 signaling in regulating colon TIC self-renewal at the metastatic site.
Increasing evidence shows that miRNAs, which are short noncoding posttranscriptional repressors of gene expression, play important mechanistic roles in the regulation of normal and CSC properties (13). Furthermore, many individual miRNAs have been linked to TGFβ signaling, colorectal cancer progression, and metastasis formation (14). The miR-371∼373 cluster, which is a short genomic region located on chromosome 19, has originally been described in the context of human embryonic stem cells (15) and is known to have diverse functions in cancer. Depending on the cellular context, miR-371∼373 cluster members can act either as tumor suppressors or as oncomiRs by regulating proliferation, migration, and invasion (16). Opposing findings concerning miR-371∼373 expression in colorectal cancer have been reported: while studies by Ng and colleagues and Yu and colleagues suggest that miR-372 and miR-373 are frequently overexpressed in colorectal cancer plasma samples (17, 18), Tanaka and colleagues have shown that the miR-371∼373 cluster is often epigenetically silenced in patients with colorectal cancer (19). While miR-371∼373 expression was shown to correlate with Wnt/β-catenin signaling in different colorectal cancer cell lines (20), a potential role of this miRNA cluster in the regulation of TIC self-renewal and metastatic colonization remains to be determined.
Here, we report a novel molecular mechanism involved in the control of colon MIC self-renewal at the metastatic site. By comparing TIC-enriched cultures derived from both primary and metastatic colorectal cancer cultures, we could identify the miR-371∼373 cluster as an efficient inhibitor of TGFBR2/ID1 signaling and as a potent repressor of metastatic outgrowth activity.
Materials and Methods
Patients and tissue microarrays
All human tissue samples were collected by the Integrated Biobank of Luxembourg (IBBL, www.ibbl.lu), as described previously (21). Patient studies were conducted in accordance with the declaration of Helsinki and written informed consent as well as approval from the institutional Ethics Review Panel (ERP-16-032) and the Comité National d'Ethique de Recherche du Luxembourg (Reference 201009/09) were obtained. Tissue microarray (TMA) blocks were prepared for 65 primary colorectal cancer samples and paired normal colon counterparts, following standard procedures (22).
Cell culture
HT-29, HCT 116, LoVo, SW480, and SW620 colorectal cancer cell lines were purchased from the ATCC and the DSMZ, authenticated via short tandem repeat profiling, regularly tested for mycoplasma, and maintained in recommended conditions. TIC enrichment was achieved by applying spheroid culture (SC) conditions, as reported previously (23). Primary cultures T6, T18, and T20 were established from fresh patient material and have recently been fully characterized (23). Both patient- and cell line–derived SCs were passaged at least five times before performing experiments. Adherent counterparts were cultivated in DMEM-F12 (Lonza), supplemented with 10% FBS and 100 U/mL penicillin and streptomycin.
Sphere and colony formation assays
In vitro self-renewal and clonogenic capacity were tested with sphere and colony formation assays, as described previously (23, 24). Limiting dilution assays were performed in SC conditions with different cell densities (ranging from 1 to 1,000). Colony and sphere size was measured under a microscope.
Viral transductions
Ready-to-use lentiviral particles were used (at a multiplicity of infection of 3–5) to generate SCs with (i) stable overexpression of miR-371∼373 cluster, (ii) stable knockdown of TGFBR2, SOX2, or ID1 via application of a pool of three different target-specific short hairpin (sh) RNA constructs, (iii) stable expression of TGFBR2 3′UTR and GFP-containing reporter constructs, or (iv) respective control vectors (Supplementary Table S1). Transduced cells were selected with puromycin and transduction efficiency was evaluated via qPCR and fluorescence microscopy.
Transient siRNA transfections
Dissociated SCs were cultivated as adherent cells for 24 hours prior to transfecting a TGFBR2-specific pool of 4 different siRNAs (Qiagen) or respective negative control siRNA (72 hours, 25 nmol/L); knockdown efficiency was assessed via qPCR.
TGFβ signaling activation/inhibition
TGFβ signaling was induced by stimulating adherent cells and SCs for 1 hour with 400 pmol/L or 1 nmol/L TGFβ1 (Abcam), respectively. Thus, 24 hours after plating, cells were stimulated in their respective culture condition. Pathway inhibition was obtained by treating cells with the specific TGFBR1 inhibitor A-83-01 (Axon Medchem, 4 hours, 10 μmol/L).
In vivo assays
NOD/SCID mice were obtained from Harlan Laboratories (The Netherlands) and NOD/SCID gamma (NOD.Cg-Prkdcscid Il2rgtm1Wjl/SzJ; NSG) mice were bred in-house. Approval by the University's animal care and ethics committee was obtained (14-MDM-02 and 16-MDM-01-EL) and in vivo experiments were performed according to applicable laws and regulations. Tumor formation and in vivo self-renewal assays (serial transplantation) were performed, as described previously (23). In vivo metastatic dissemination and colonization potential was assessed by intravenously injecting 1 × 106 single cells into the tail vein of NSG mice and, after 4–5 weeks, lungs, liver, and kidneys were removed. For the intraperitoneal injection model, NSG mice were grafted using 5–7.5 × 105 cells in 0.5-mL PBS. Animals were sacrificed 6–7 weeks after injection and the distribution of tumor lesions inside the peritoneal cavity and at distant organs was assessed by assigning a modified peritoneal cancer index (mPCI) score, as previously established for mice (25). Briefly, the PCI allows assessing the distribution of cancer in the abdomen and distant organs by summing lesion size scores (0–3). The mPCI was adapted to mice with the following lesion size scores: tumor smaller than 2.0 mm = 1, 2.1 to 5.0 mm = 2, and greater than 5.0 mm or confluence = 3. Both for tail vein and intraperitoneal injections, tumor incidence was evaluated by counting metastatic nodes on the surface of affected organs under a microscope.
miRNA mimic transfections and 3′UTR reporter assays
The interaction between miR-371∼373 and TGFBR2 was studied by using SW620 SCs, stably transduced with a GFP- and TGFBR2 3′UTR-containing reporter construct or the respective control. Dissociated control and 3′UTR reporter cultures were treated either with negative control or with miR-372-3p and/or miR-373-3p miRNA mimics (Qiagen, 72 hours, 50 nmol/L). Spheroids were dissociated and GFP+ and total cell numbers were determined on a Countess II FL Automated Cell Counter (Life Technologies). GFP+/total cell ratios were normalized to the negative control mimic group, both for SW620 Ctrl 3′UTR and TGFBR2 3′UTR SCs.
RNA extraction and real-time qPCR
RNA extraction, reverse transcription (RT), and real-time qPCRs were performed, as reported previously (24). Briefly, the miRNeasy Mini Kit (Qiagen) was used to extract total RNA from patient material (in collaboration with the IBBL), from SCs and adherent counterparts, as well as from extracted xenografts. RT was done using the miScript II RT Kit (Qiagen), according to the manufacturer's manual. Specific primer pairs (Supplementary Table S1) and miScript Primer Assays (Qiagen) were used to study gene or miRNA expression, respectively. Quality control and normalization were done in qBase+ (Biogazelle), using multiple reference genes (primer sequences available in refs 23, 24). Samples with threshold cycle (Ct) values > 30 and/or poor melting curves were considered as not expressed and were removed from the analysis. For the comparison of miR-372-3p and miR-373-3p expression in different colorectal cancer cell lines, we used the TaqMan miRNA amplification system (Applied Biosystems), with U6 as a reference target and the following PCR conditions: 95°C 10 minutes, followed by 95°C 15 seconds, and 60°C 1 minute for 50 cycles.
Cell lysis and Western blots
Cells were washed with PBS and lyzed with RIPA buffer (Thermo Fisher Scientific), supplemented with 1% SDS. After addition of 1× Laemmli buffer, cell lysates were vortexed, centrifuged, heated at 95°C for 5 minutes, blotted, and detected, following standard procedures (24). For all TGFBR2 and SMAD1/5/9, as well as for corresponding Tubulin, β-Actin, pSMAD2, SMAD2, and ID1 analyses, Western blots were performed using Bis-Tris 4%–12% gradient gels (Invitrogen) and MES-SDS running buffer (50 mmol/L 2-(N-morpholino)-ethane sulfonic acid, 50 mmol/L Tris-HCl (pH 7.3), 3.47 mmol/L SDS, and 1.025 mmol/L EDTA), as described previously (26). Primary antibodies are listed in Supplementary Table S1.
mRNA and miRNA expression arrays and pathway analysis
Microarray gene expression profiling experiments were performed and analyzed, as outlined before (23, 24). A false discovery rate (FDR) < 0.05 and a |log2 fold change| > 1 were set as significance cut-off values for differentially expressed genes (DEG). Normalized gene expression intensities are available under accession numbers GSE89523 and GSE102001. Fold change and P value information of DEGs was used to determine significantly deregulated canonical pathways with ingenuity pathway analysis (IPA, Qiagen). Gene-set enrichment analysis (27) was used to identify significantly deregulated pathways.
miRNA expression profiling was performed using Affymetrix miRNA chip v4.0 microarrays. Expression intensities were filtered and normalized, as earlier described for mRNA arrays (23). Differentially expressed miRNAs (DEM) were identified with the Bioconductor limma R package, using linear modeling with an empirical Bayesian approach. FDR < 0.05 and |log2 fold change| > 1 were set as significance cut-off criteria, resulting in the identification of 62 DEMs, when comparing SW480 and SW620 SCs. Normalized expression intensities are available under accession number GSE89522.
Public datasets and survival analysis
Dataset GSE39582 (28) was used to assess the effect of TGFBR2 expression on relapse-free patient survival. “High” and “low” groups were separated at the respective median gene expression value. Kaplan–Meier curves were generated using the survival, ggplot2, and ggfortify R packages.
Statistical analysis
Graphs were generated using R 3.2 and GraphPad Prism5 (GraphPad Software). Tumor growth over time was analyzed with two-way ANOVA tests, limiting dilution assays were evaluated with χ2 tests, and Kaplan–Meier plots were analyzed with the Cox proportional hazard model. Student t tests were used to assess differences between two endpoint conditions. Unless otherwise stated, experiments were performed in three independent replicates and results are shown as mean ± SD.
Results
Metastatic SW620 spheroid cultures are highly enriched in colon TICs
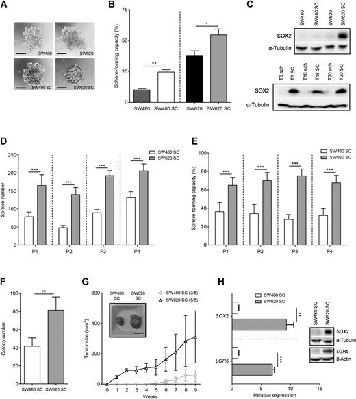
In this study, we investigated the molecular mechanisms underlying the tumorigenic properties of colon MICs. We took advantage of the SW480/SW620 cell line pair, which represents an accepted model to study metastatic progression (29) and which has proven to be a viable approach to discover colorectal cancer- and metastasis-relevant miRNAs (30). Both cell lines are derived from the same patient, but at different stages of the disease, that is, from the primary tumor (SW480) and from a lymph node metastasis (SW620), respectively. With the aim of extending the study of Hewitt and colleagues to the context of colon TICs, both cell lines were functionally enriched by applying SC methodology, as described previously (23). Indeed, sustained cultivation under SC conditions resulted in the emergence of morphologic changes; whereas parental cells were only able to form loosely packed aggregates, long-term SCs reliably gave rise to compact tumor spheres (Fig. 1A). Limiting dilution analysis unveiled that SW480 and SW620 SCs display enhanced in vitro self-renewal potential, compared with the parental cell lines (Fig. 1B). Of note, in vivo tumor formation assays did not only confirm the findings of Hewitt and colleagues (i.e., elevated tumor size for parental SW620 cells; data not shown), but also revealed increased tumor incidence after injection of SW620 compared with SW480 cells (Supplementary Table S2). Interestingly, SOX2, which is one of the most noted pluripotency markers and which has also been associated with cancer stem cell properties (31), was highly expressed in SW620 SCs as well as in our recently established TIC cultures T6, T18, and T20, which are derived from colorectal cancer patient tissue (Fig. 1C; ref. 23). Taken together, it can thus be assumed that sustained cultivation under SC conditions allows for the enrichment of colon TICs. To further focus on the differences between primary and metastatic TICs, we thoroughly compared SW480 and SW620 SCs regarding in vitro and in vivo self-renewal ability. Different sphere and colony formation assays demonstrated that SW620 SCs consistently display enhanced clonogenicity and self-renewal capacity, while maintaining similar proliferative potential, compared with their nonmetastatic SW480 SC counterparts (Fig. 1D–F; Supplementary Fig. S1A–S1C). Furthermore, tumor size and, most importantly, tumor incidence were increased for SW620 SCs, when a limited number of 100 cells were subcutaneously injected into immunodeficient mice (Fig. 1G; Supplementary Table S2). Besides SOX2, gene and protein expression of LGR5, an additional marker commonly used for the identification of intestinal stem cells and TICs (32), was significantly increased in SW620 SCs (Fig. 1H). Altogether, it is noticeable that metastatic SW620 SCs clearly display higher TIC potential compared with their primary SW480 counterparts, underlining the applicability of our SW480/SW620 SC model to study secondary tumor initiation.
Metastatic SW620 SC displays prominent TIC properties. Morphologic features (A) and quantification (B) of spheroids formed by SW480 and SW620 parental and SC ells in limiting dilution assays; scale bar, 100 μm. Data presented as mean ± SEM of three independent experiments. C, SOX2 protein expression of SW480 and SW620 parental and SC cells (top) as well as of patient-derived T6, T18, and T20 SCs and adherent counterparts (adh; bottom); representative figure of at least two independent experiments. Sphere formation assays over consecutive passages (P1–P4) for SW480 and SW620 SCs with 1,000 cells per well (D) or different densities (i.e., 1, 2, or 3 cells per well; E) in limiting dilution experiments. Data presented as mean ± SD for D and as mean, with 95% confidence interval for E. F, Colony formation assays were used to determine the clonogenic capacity of SW480 and SW620 SCs. Data presented as mean ± SD; representative figure of three independent experiments. G, In vivo tumor growth in NOD/SCID mice following subcutaneous injection of 100 cells derived from SW480 or SW620 SCs; data presented as mean ± SEM. Representative picture of extracted tumors, 9 weeks after injection; scale bar, 1 cm; tumor incidence is indicated in brackets. H, Relative mRNA and protein expression of SOX2 and LGR5 in SW480 and SW620 SCs; data presented as mean ± SEM (for qPCR) and as representative picture (for Western blot analysis) of three independent experiments. Statistical significance was assessed with an unpaired Student t test for B, D, F, and H, with a χ2 test for E, and with a two-way ANOVA test for G (*, P < 0.05; **, P < 0.01; and ***, P < 0.001).
Metastatic SW620 SC displays prominent TIC properties. Morphologic features (A) and quantification (B) of spheroids formed by SW480 and SW620 parental and SC ells in limiting dilution assays; scale bar, 100 μm. Data presented as mean ± SEM of three independent experiments. C, SOX2 protein expression of SW480 and SW620 parental and SC cells (top) as well as of patient-derived T6, T18, and T20 SCs and adherent counterparts (adh; bottom); representative figure of at least two independent experiments. Sphere formation assays over consecutive passages (P1–P4) for SW480 and SW620 SCs with 1,000 cells per well (D) or different densities (i.e., 1, 2, or 3 cells per well; E) in limiting dilution experiments. Data presented as mean ± SD for D and as mean, with 95% confidence interval for E. F, Colony formation assays were used to determine the clonogenic capacity of SW480 and SW620 SCs. Data presented as mean ± SD; representative figure of three independent experiments. G, In vivo tumor growth in NOD/SCID mice following subcutaneous injection of 100 cells derived from SW480 or SW620 SCs; data presented as mean ± SEM. Representative picture of extracted tumors, 9 weeks after injection; scale bar, 1 cm; tumor incidence is indicated in brackets. H, Relative mRNA and protein expression of SOX2 and LGR5 in SW480 and SW620 SCs; data presented as mean ± SEM (for qPCR) and as representative picture (for Western blot analysis) of three independent experiments. Statistical significance was assessed with an unpaired Student t test for B, D, F, and H, with a χ2 test for E, and with a two-way ANOVA test for G (*, P < 0.05; **, P < 0.01; and ***, P < 0.001).
Enhanced TGFβ signaling and TGFβR2 expression in metastatic SW620 TICs
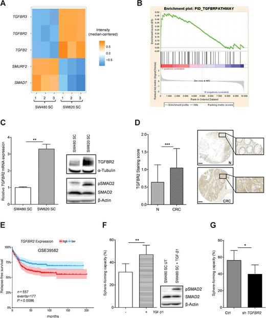
With the aim to decipher molecular differences between primary and metastatic TICs, we performed gene expression profiling experiments, noting that several genes associated with TGFβ signaling, including TGFB2, TGFβ receptor 2 (TGFBR2), and TGFBR3, were strongly upregulated in SW620, compared with SW480 SCs (Fig. 2A). In addition, two important TGFβ signaling repressors, namely SMAD family member 7 (SMAD7) and Specific E3 Ubiquitin Protein Ligase 2 (SMURF2), were downregulated in the metastatic TIC condition (Fig. 2A). In line with these findings, our microarray data pointed out a general upregulation of TGFβ-relevant genes in SW620, compared with SW480 SCs (Fig. 2B), which was further confirmed using the IPA search tool (data not shown). Enhanced gene and protein expression of TGFBR2 as well as phosphorylation of its downstream effector SMAD2 further emphasized increased TGFβ activity in SW620, compared with SW480 SCs (Fig. 2C). Interestingly, TGFβ signaling is known to have a dual role in cancer and can switch between tumor-suppressive and oncogenic activity, depending on the cellular framework (33). In the context of colorectal cancer, alterations of different TGFβ signaling-related genes, including SMAD4 and TGFBR2, have been linked to cancer initiation and progression (34). Accordingly, we could observe significantly higher TGFBR2 protein expression in tissue sections of 65 patients with colorectal cancer, compared with matching nonneoplastic colon tissue samples (Fig. 2D). Furthermore, we detected a significant correlation between high TGFBR2 gene expression and shorter disease-free survival (Fig. 2E). To test whether TGFβ signaling is also regulating colon TIC self-renewal, we both stimulated SW480 SCs with TGFβ1 and performed a stable knockdown of TGFBR2 in SW620 SCs by lentiviral transduction of an shRNA pool (Fig. 2F–G; Supplementary Fig. S2 for TGFBR2 knockdown efficiency). While pathway activation via TGFβ1 stimulation resulted in increased self-renewal activity (Fig. 2F), stable repression of TGFBR2 led to significantly reduced sphere formation capacity (Fig. 2G), highlighting the key regulatory role of TGFβ signaling in maintaining TIC properties. Overall, our data provide strong evidence that activated TGFβ signaling and, in particular, high levels of TGFBR2 are clinically relevant for patients with colorectal cancer and correlate with colon tumor-initiating potential.
TGFBR2 signaling is enhanced in metastatic SW620 TICs. A, Heatmap depicting median-centered expression intensities of selected TGFβ-signaling–related genes, obtained by microarray analysis of SW480 and SW620 SCs (accession number GSE89523). B, Gene set enrichment analysis for the pathway interaction database (PID) TGFBR pathway (c2.cp.v4.0 curated gene sets) using SW480 and SW620 SC microarray data (dataset GSE89523). PID_TGFBRPATHWAY showed a positive normalized enrichment score (NES = 1.51) in SW620 SCs. C, Relative TGFBR2 mRNA expression (left), TGFBR2 and SMAD2 protein expression as well as SMAD2 phosphorylation (right) of SW480 and SW620 SCs. Data presented as mean ± SEM of three independent qPCR experiments and as representative picture of at least three independent Western blots. D, IHC staining of TGFBR2 (sc-400 antibody, Santa Cruz Biotechnology) on paired colorectal cancer (CRC) tissue microarrays. Matched tumor (CRC; n = 65) and control mucosa (N; n = 65) samples were scored for intensity of TGFBR2-positive cells, ranging from 0 (no signal) to 2 (strong signal). When present, the signals were mainly cytoplasmic and located at the luminal side of the cell, both for normal enterocytes and for malignant colorectal cancer cells; scale bar, 200 μm. E, Relapse-free colorectal cancer patient survival, according to TGFBR2 expression in publicly available dataset GSE39582 (28); 95% confidence intervals depicted as colored areas; number of relapse cases (i.e., events) = 177. F, Self-renewal capacity as well as SMAD2 activation (pSMAD2) and protein expression of SW480 SCs after stimulation with 1 nmol/L TGF-β1. G, Self-renewal capacity of SW620 SCs after lentiviral transduction of either a TGFBR2 shRNA pool or the corresponding control vector. Representative figures of at least three independent Western blots or limiting dilution assays (with 1, 2, or 3 cells per well) for F and G, respectively; data shown as mean with 95% confidence interval. Statistical significance was assessed with an unpaired Student t test for C, with a paired Student t test for D, with the Cox proportional hazard model for E, and with a χ2 test for F and G (*, P < 0.05; **, P < 0.01; and ***, P < 0.001).
TGFBR2 signaling is enhanced in metastatic SW620 TICs. A, Heatmap depicting median-centered expression intensities of selected TGFβ-signaling–related genes, obtained by microarray analysis of SW480 and SW620 SCs (accession number GSE89523). B, Gene set enrichment analysis for the pathway interaction database (PID) TGFBR pathway (c2.cp.v4.0 curated gene sets) using SW480 and SW620 SC microarray data (dataset GSE89523). PID_TGFBRPATHWAY showed a positive normalized enrichment score (NES = 1.51) in SW620 SCs. C, Relative TGFBR2 mRNA expression (left), TGFBR2 and SMAD2 protein expression as well as SMAD2 phosphorylation (right) of SW480 and SW620 SCs. Data presented as mean ± SEM of three independent qPCR experiments and as representative picture of at least three independent Western blots. D, IHC staining of TGFBR2 (sc-400 antibody, Santa Cruz Biotechnology) on paired colorectal cancer (CRC) tissue microarrays. Matched tumor (CRC; n = 65) and control mucosa (N; n = 65) samples were scored for intensity of TGFBR2-positive cells, ranging from 0 (no signal) to 2 (strong signal). When present, the signals were mainly cytoplasmic and located at the luminal side of the cell, both for normal enterocytes and for malignant colorectal cancer cells; scale bar, 200 μm. E, Relapse-free colorectal cancer patient survival, according to TGFBR2 expression in publicly available dataset GSE39582 (28); 95% confidence intervals depicted as colored areas; number of relapse cases (i.e., events) = 177. F, Self-renewal capacity as well as SMAD2 activation (pSMAD2) and protein expression of SW480 SCs after stimulation with 1 nmol/L TGF-β1. G, Self-renewal capacity of SW620 SCs after lentiviral transduction of either a TGFBR2 shRNA pool or the corresponding control vector. Representative figures of at least three independent Western blots or limiting dilution assays (with 1, 2, or 3 cells per well) for F and G, respectively; data shown as mean with 95% confidence interval. Statistical significance was assessed with an unpaired Student t test for C, with a paired Student t test for D, with the Cox proportional hazard model for E, and with a χ2 test for F and G (*, P < 0.05; **, P < 0.01; and ***, P < 0.001).
miR-371∼373 cluster members inhibit TGFBR2 expression
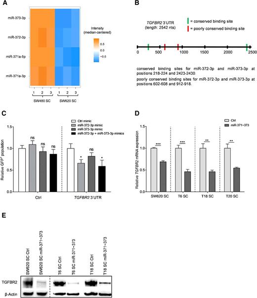
Over the past decade, numerous studies have shown that miRNAs are important regulators of colorectal cancer development and progression (14). Nevertheless, their exact roles in regulating colon TIC potential and colorectal cancer metastasis initiation remain poorly understood. Accordingly, we performed miRNA expression profiling of SW480 and SW620 SCs to identify potential regulators of metastatic TIC properties. Strikingly, a drastic downregulation of all 4 mature miR-371∼373 cluster members was detected in SW620 SCs (Fig. 3A; Supplementary Fig. S3A; top 20 DEMs are listed in Supplementary Table S3). As the functional role of the miR-371∼373 cluster in colorectal cancer initiation and progression has not been fully elucidated yet, we decided to focus on its potential link to the observed increase in TGFβ activity and metastatic TIC potential. Interestingly, TGFBR2 has been described as a target gene of individual miR-371∼373 cluster members (20, 35) and displays 4 potential binding sites for both miR-372-3p and miR-373-3p in its 3′ untranslated region (3′UTR; N.B. these two miRNAs belong to the same family and share the same seed sequence; Fig. 3B). In line with previous findings (19), we could detect varying degrees of miR-372 and miR-373 expression in different colorectal cancer cell lines and we were able to link reduced miR-371∼373 expression levels to epigenetic silencing (Supplementary Fig. S3B and S3C). Using GFP reporter assays, we were able to validate the interaction of miR-371∼373 with the 3′UTR of TGFBR2 in SW620 SCs (Fig. 3C). While further studies are needed to fully understand which miR-371∼373 cluster member has the biggest effect, we could observe a stronger TGFBR2 downregulation after miR-372-3p than after miR-373-3p transfection (Fig. 3C), which is in agreement with the results of Zhou and colleagues (20). Most importantly, stable overexpression of the entire miR-371∼373 cluster in different SCs consistently resulted in strongly repressed TGFBR2 expression, both on gene and protein levels (Fig. 3D–E; Supplementary Fig. S3D–S3G for overexpression efficiency). Consequently, the here reported loss of miR-371∼373 cluster expression in metastasis-derived SCs might be responsible for their increased TGFBR2 expression and enhanced TIC properties.
miR-371∼373 cluster inhibits TGFBR2 expression in colon TICs. A, Heatmap depicting median-centered expression intensities of all mature members of the miR-371∼373 cluster, obtained by miRNA microarray analysis of SW480 and SW620 SCs (dataset GSE89522). B, Schematic representation of miR-372-3p and miR-373-3p binding sites in the 3′UTR of their potential target gene TGFBR2. Binding site information and 3′UTR length were retrieved from TargetScan v6.2 (www.targetscan.org). C, Reporter assay showing the relative fraction of GFP+ cells following miRNA mimic treatment of SW620 SCs that were transduced with a control vector (left) or with a GFP-containing TGFBR2 3′UTR vector (right), respectively. Data presented as mean ± SD; representative figure of three independent experiments. Relative TGFBR2 mRNA (D) and TGFBR2 protein expression (E) following stable overexpression of the miR-371∼373 cluster in different SCs. Data presented as mean ± SD for D; representative figures of three (D) and two (E) independent experiments, respectively. Effects were further validated in two additional independent clones for T18 SCs. Statistical significance was assessed with an unpaired Student t test for C and D; ns, not significant; *, P < 0.05; **, P < 0.01; and ***, P < 0.001.
miR-371∼373 cluster inhibits TGFBR2 expression in colon TICs. A, Heatmap depicting median-centered expression intensities of all mature members of the miR-371∼373 cluster, obtained by miRNA microarray analysis of SW480 and SW620 SCs (dataset GSE89522). B, Schematic representation of miR-372-3p and miR-373-3p binding sites in the 3′UTR of their potential target gene TGFBR2. Binding site information and 3′UTR length were retrieved from TargetScan v6.2 (www.targetscan.org). C, Reporter assay showing the relative fraction of GFP+ cells following miRNA mimic treatment of SW620 SCs that were transduced with a control vector (left) or with a GFP-containing TGFBR2 3′UTR vector (right), respectively. Data presented as mean ± SD; representative figure of three independent experiments. Relative TGFBR2 mRNA (D) and TGFBR2 protein expression (E) following stable overexpression of the miR-371∼373 cluster in different SCs. Data presented as mean ± SD for D; representative figures of three (D) and two (E) independent experiments, respectively. Effects were further validated in two additional independent clones for T18 SCs. Statistical significance was assessed with an unpaired Student t test for C and D; ns, not significant; *, P < 0.05; **, P < 0.01; and ***, P < 0.001.
The miR-371∼373 cluster represses TIC properties
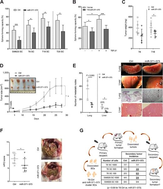
Consistent with its inhibitory impact on TGFBR2 expression, stable overexpression of the miR-371∼373 cluster significantly suppressed in vitro self-renewal and colony formation capacity, without affecting cellular proliferation (Fig. 4A; Supplementary Fig. S4A–S4C). Moreover, we could show that the miR-371∼373 cluster efficiently blocks the TIC-promoting effect of TGFβ1 stimulations (Fig. 4B), emphasizing that this miRNA cluster most probably acts via modulation of TGFβ signaling activity. Next, the tumor-suppressive role of this miRNA cluster was confirmed in a series of in vivo tumor formation experiments. Lentiviral transduction of miR-371∼373, both in T6 and T18 patient-derived (Fig. 4C) as well as in SW620 (Fig. 4D) SCs, resulted in significantly reduced tumor growth. Of note, overexpression of miR-372-3p and miR-373-3p was maintained in extracted xenografts (Supplementary Fig. S5A). The inhibitory effect of the miR-371∼373 cluster on the metastatic colonization potential of colon TICs was assessed by performing intravenous injections of miR-371∼373–overexpressing cells, consistently resulting in reduced in vivo metastatic outgrowth activity, compared with injections of respective control cells (Fig. 4E; Supplementary Fig. S5B). SW620 SCs merely gave rise to kidney metastases and hence only poorly reflected the actual situation of patients with stage IV colorectal cancer (Supplementary Fig. S5B). On the other hand, injection of primary T18 cells showed a pathophysiologically more relevant response, leading to an extensive number of metastatic nodes in the lungs and liver. In line with our in vitro data, this process could be largely blocked by overexpressing miR-371∼373 prior to injection (Fig. 4E). In parallel, we used a peritoneal carcinomatosis model (i.e., intraperitoneal injections) to further study the effect of miR-371∼373 on the metastatic outgrowth potential of colon TICs. In contrast to tail vein assays, in which colonization of the lungs is often due to hematogenous embolization, the intraperitoneal injection model has the advantage of studying the dissemination of free cancer cells as well as their metastatic outgrowth activity at distant organs. In addition, carcinomatosis is clinically relevant as it can be observed in 20%–30 % of patients with late-stage colorectal cancer and is associated with poor prognosis (36). Clinical studies have shown that patients with free cancer cells do not always experience peritoneal metastasis, suggesting that their occurrence is governed by specific signaling pathways. Accordingly, we decided to investigate whether the miR-371∼373 cluster could potentially influence the dissemination of free cancer cells as well as their metastatic colonization capacity at distant sites. Strikingly, stable overexpression of miR-371∼373 led to significantly decreased carcinomatosis as indicated by both a reduced mPCI score and decreased tumor incidence at distant organs (Fig. 4F; Supplementary Table S4A). While the miR-371∼373 cluster has clearly been associated with the regulation of early metastasis (16), its role in late metastatic events remains to be revealed. Accordingly, we wanted to assess whether the miR-371∼373 cluster specifically represses tumor initiation potential, which is a key requirement for metastatic outgrowth at the secondary site. To this end, serial transplantation experiments, which represent the gold standard for the evaluation of TIC potential, were performed to study the impact of miR-371∼373 on in vivo self-renewal potential. Strikingly, injection of low cell doses resulted in reduced in vivo self-renewal capacity of T6 and SW620 SCs after stable overexpression of the miR-371∼373 cluster, further highlighting its antitumorigenic and TIC-repressing properties (Fig. 4G). Taken together, our results clearly demonstrate a novel role for the miR-371∼373 cluster as a potent inhibitor of colon TIC activity and hence secondary tumor initiation capacity.
miR-371∼373 cluster represses TIC properties. A, Self-renewal capacity of different SCs after stable overexpression of the miR-371∼373 cluster, assessed by limiting dilution analysis (with 1, 2, or 3 cells per well). Data shown as mean with 95% confidence interval; representative figure of at least three independent experiments. B, Effect of stable miR-371∼373 cluster overexpression and/or 1 nmol/L TGFβ1 stimulation on the self-renewal capacity of T18 SCs. Representative figure of two independent experiments, shown as mean with 95% confidence interval. C, Weight of extracted tumors, 9 weeks after subcutaneous injection of 100 cells derived from primary T6 and T18 SCs, following lentiviral transduction of miR-371∼373 cluster or corresponding control vector, respectively; n = 5 for T6 and n = 6 for T18; data shown as mean ± SD. D, In vivo tumor growth in NSG mice, following subcutaneous injection of 100 SW620 SC-derived cells, following lentiviral transduction of miR-371∼373 cluster or respective control vector. Data presented as mean ± SEM; n = 5. Representative picture of extracted tumors, 9 weeks after injection. E, Quantification and representative picture of in vivo liver and lung metastasis formation in NSG mice. Hematoxylin and eosin–stained tissue sections were performed following intravenous injection of 1 × 106 T18 SC cells that were transduced with miR-371∼373 cluster or control vector, respectively. Metastatic nodes (arrows in lung sections) per organ (liver) or per lobe (lung) were counted under a microscope. Incidence of liver metastasis is indicated in brackets. Data presented as mean ± SD; n = 3 mice per group; scale bar, 200 μm. F, Tumor distribution in mice measured by the modified PCI score after intraperitoneal engraftment with 7.5 × 105 T6 SC cells overexpressing the miR-371∼373 cluster, or respective control cells. Data presented as mean ± SD; representative pictures of peritoneal cavities; n = 8 mice. G, Serial in vivo limiting dilution experiment with T6 and SW620 SCs, following stable overexpression of miR-371∼373 cluster or corresponding control vector. After a first round of xenotransplantation, extracted tumors were dissociated and different cell densities were subcutaneously injected into secondary recipient NSG mice. Secondary tumor incidence was evaluated after 12 weeks. Statistical significance was assessed with a χ2 test for A, B, and G, a paired Student t test for C, a two-way ANOVA test for D, and an unpaired Student t test for E and F. *, P < 0.05; ***, P < 0.001.
miR-371∼373 cluster represses TIC properties. A, Self-renewal capacity of different SCs after stable overexpression of the miR-371∼373 cluster, assessed by limiting dilution analysis (with 1, 2, or 3 cells per well). Data shown as mean with 95% confidence interval; representative figure of at least three independent experiments. B, Effect of stable miR-371∼373 cluster overexpression and/or 1 nmol/L TGFβ1 stimulation on the self-renewal capacity of T18 SCs. Representative figure of two independent experiments, shown as mean with 95% confidence interval. C, Weight of extracted tumors, 9 weeks after subcutaneous injection of 100 cells derived from primary T6 and T18 SCs, following lentiviral transduction of miR-371∼373 cluster or corresponding control vector, respectively; n = 5 for T6 and n = 6 for T18; data shown as mean ± SD. D, In vivo tumor growth in NSG mice, following subcutaneous injection of 100 SW620 SC-derived cells, following lentiviral transduction of miR-371∼373 cluster or respective control vector. Data presented as mean ± SEM; n = 5. Representative picture of extracted tumors, 9 weeks after injection. E, Quantification and representative picture of in vivo liver and lung metastasis formation in NSG mice. Hematoxylin and eosin–stained tissue sections were performed following intravenous injection of 1 × 106 T18 SC cells that were transduced with miR-371∼373 cluster or control vector, respectively. Metastatic nodes (arrows in lung sections) per organ (liver) or per lobe (lung) were counted under a microscope. Incidence of liver metastasis is indicated in brackets. Data presented as mean ± SD; n = 3 mice per group; scale bar, 200 μm. F, Tumor distribution in mice measured by the modified PCI score after intraperitoneal engraftment with 7.5 × 105 T6 SC cells overexpressing the miR-371∼373 cluster, or respective control cells. Data presented as mean ± SD; representative pictures of peritoneal cavities; n = 8 mice. G, Serial in vivo limiting dilution experiment with T6 and SW620 SCs, following stable overexpression of miR-371∼373 cluster or corresponding control vector. After a first round of xenotransplantation, extracted tumors were dissociated and different cell densities were subcutaneously injected into secondary recipient NSG mice. Secondary tumor incidence was evaluated after 12 weeks. Statistical significance was assessed with a χ2 test for A, B, and G, a paired Student t test for C, a two-way ANOVA test for D, and an unpaired Student t test for E and F. *, P < 0.05; ***, P < 0.001.
The miR-371∼373 cluster represses ALDH1A1 in a TGFβ signaling-independent manner
In search of further downstream effectors that might explain the described functional effects of miR-371∼373 on the phenotype of colon MICs, we performed microarray gene expression analysis (accession number GSE102001) of SW620 and T18 SCs, following stable overexpression of the miR-371∼373 cluster. By comparing the list of miR-371∼373–responsive genes with the previously identified genes that were upregulated in metastatic SCs (cf. Fig. 2, comparison between SW480 and SW620 SCs; accession number GSE89523), we could single out a small set of genes that are both putative miR-371∼373 target genes and potential regulators of metastasis initiation (Fig. 5A). Among the latter was not only TGFBR2 but also the accepted TIC marker ALDH1A1, which has been described as a regulator of self-renewal activity and tumor initiation in various cancer types, including colorectal cancer (37). Strikingly, we could not only detect increased ALDH1A1 expression in SW620 compared with SW480 SCs (Fig. 5B), but we also observed consistently higher ALDH1A1 levels in different primary SCs, compared with their respective adherent counterparts (Fig. 5C). Moreover, lentiviral transduction of the miR-371∼373 cluster resulted in reduced ALDH1A1 expression, both on gene (Fig. 5D) and protein level (Fig. 5E), further highlighting the potential regulatory link between miR-371∼373 and ALDH1A1. However, no miR-371∼373–binding sites were predicted in the 3′UTR of ALDH1A1 (TargetScan v6.2), suggesting either an indirect regulatory connection between this miRNA cluster and ALDH1A1 or the presence of noncanonical binding sites. As we have shown TGFBR2 to be a direct miR-371∼373 target gene in our SCs (Figs. 3 and 5A), we hypothesized that ALDH1A1 might be regulated via miR-371∼373–induced modulation of TGFβ signaling activity. However, neither pathway stimulations with TGFβ1 nor siRNA-mediated knockdown of TGFBR2 (Supplementary Fig. S6A and S6B for knockdown efficiency) had any significant effect on ALDH1A1 expression (Fig. 5F–G). Of note, we also investigated the relationship between miR-371∼373/TGFBR2 signaling and SOX2, which we could confirm to be an important regulator of colon TIC self-renewal by performing sphere formation assays (Supplementary Figs. S6C and S6D for knockdown efficiency). Although the direct repression of TGFBR2 inhibited SOX2 mRNA and protein expression (Supplementary Fig. S6E and S6F), we could not observe such a regulatory link between the miR-371∼373 cluster and SOX2 (Supplementary Fig. S6G), suggesting that neither ALDH1A1 nor SOX2 qualify as downstream effectors of miR-371∼373/TGFBR2 signaling in colon TICs.
The miR-371∼373 cluster represses ALDH1A1 in a TGFβ signaling-independent manner. A, Identification of miR-371∼373–responsive genes of interest was done by performing gene expression microarray analysis (dataset GSE102001) after stable overexpression of miR-371∼373 in SW620 and T18 SCs. A list of 28 genes, considered as both responsive to miR-371∼373 and relevant in the context of metastatic SCs, was identified by comparing the 172 commonly downregulated genes (i.e., potential miR-371∼373 target genes) to the list of 429 upregulated genes in SW620, compared with SW480 SCs (from dataset GSE89523). B, Relative ALDH1A1 mRNA expression in SW480 and SW620 SCs; data presented as mean ± SEM of three independent experiments. C, Relative ALDH1A1 expression (fold change) for T6, T18, and T20 adherent and spheroid cultures. Previously published microarray data (23) available in the ArrayExpress database (accession number E-MTAB-3575). Relative ALDH1A1 mRNA (D) and ALDH1A1 protein expression (E) after stable overexpression of miR-371∼373 cluster or respective control vector in different SCs; data presented as mean ± SEM for D and as a representative figure of three independent experiments for E. Effect of TGFBR2 siRNA (25 nmol/L, 72 hours) and/or TGFβ1 stimulation (400 pmol/L, 1 hour) on the relative expression of ALDH1A1 mRNA (F) and on SMAD2 activation (pSMAD2) as well as on SMAD2 and ALDH1A1 protein expression of different adherent cultures (G). Representative figure of two (F) or three (G) independent experiments, respectively; qPCR data shown as mean ± SD. Statistical significance was assessed with an unpaired Student t test for B, C, D, and F; ns, not significant; *, P < 0.05; ***, P < 0.001.
The miR-371∼373 cluster represses ALDH1A1 in a TGFβ signaling-independent manner. A, Identification of miR-371∼373–responsive genes of interest was done by performing gene expression microarray analysis (dataset GSE102001) after stable overexpression of miR-371∼373 in SW620 and T18 SCs. A list of 28 genes, considered as both responsive to miR-371∼373 and relevant in the context of metastatic SCs, was identified by comparing the 172 commonly downregulated genes (i.e., potential miR-371∼373 target genes) to the list of 429 upregulated genes in SW620, compared with SW480 SCs (from dataset GSE89523). B, Relative ALDH1A1 mRNA expression in SW480 and SW620 SCs; data presented as mean ± SEM of three independent experiments. C, Relative ALDH1A1 expression (fold change) for T6, T18, and T20 adherent and spheroid cultures. Previously published microarray data (23) available in the ArrayExpress database (accession number E-MTAB-3575). Relative ALDH1A1 mRNA (D) and ALDH1A1 protein expression (E) after stable overexpression of miR-371∼373 cluster or respective control vector in different SCs; data presented as mean ± SEM for D and as a representative figure of three independent experiments for E. Effect of TGFBR2 siRNA (25 nmol/L, 72 hours) and/or TGFβ1 stimulation (400 pmol/L, 1 hour) on the relative expression of ALDH1A1 mRNA (F) and on SMAD2 activation (pSMAD2) as well as on SMAD2 and ALDH1A1 protein expression of different adherent cultures (G). Representative figure of two (F) or three (G) independent experiments, respectively; qPCR data shown as mean ± SD. Statistical significance was assessed with an unpaired Student t test for B, C, D, and F; ns, not significant; *, P < 0.05; ***, P < 0.001.
The self-renewal regulator ID1 acts downstream of TGFBR2 in colon TICs
While looking for other miR-371∼373/TGFBR2 target candidates, our attention was drawn to ID1, which is known to be TGFβ-responsive (12) and which has been described as an important regulator of colon TIC self-renewal (11). Interestingly, we could observe increased ID1 gene and protein expression, correlating with higher levels of TGFBR2, in SW620 compared with SW480 SCs (Fig. 6A). As ID1 is also a bona fide downstream target of the TGFβ superfamily member bone morphogenic protein (BMP; ref. 10), we first investigated a potential link between canonical BMP signaling and ID1 in our SC setup (Supplementary Fig. S6H and S6I). However, microarray gene expression (Supplementary Fig. S6H; GSE89523) and pSMAD1/5/9 Western blot (Supplementary Fig. S6I) analysis indicated decreased BMP activity in SW620 compared with SW480 SCs, suggesting that alternative ID1-regulating mechanisms, such as TGFβ-SMAD2/3 signaling, must be at work in metastatic TICs. The potential link between TGFBR2 and ID1 was further tested by generating stable TGFBR2 knockdown SCs (Supplementary Figs. S2 and S7A for knockdown efficiency). Indeed, stable repression of TGFBR2 resulted in reduced ID1 gene and protein expression (Fig. 6B). Similarly, we were able to trigger ID1 expression via TGFβ1 stimulations (Fig. 6C–E) and we could show that this effect is reversible by means of both siRNA-mediated (Fig. 6C and D; Supplementary Fig. S6A and S6B for knockdown efficiency) and pharmacologic inhibition (Fig. 6E) of TGFβ signaling.
TGFBR2 regulates ID1 in different colon TIC cultures. Relative ID1 mRNA expression (left) as well as TGFBR2 and ID1 protein expression (right) in SW480 and SW620 SCs (A) and after stable knockdown of TGFBR2 in different SCs (B); qPCR data presented as mean ± SD; representative figures of three independent experiments. Effect of TGFBR2 siRNA (25 nmol/L, 72 hours) and/or TGFβ1 stimulation (400 pmol/L, 1 hour) on the relative expression of ID1 mRNA (C) and on SMAD2 activation (pSMAD2) as well as on SMAD2 and ID1 protein expression of different adherent cultures (D). Representative figures of two independent experiments; qPCR data shown as mean ± SD. E, Effect of the TGFBR1 inhibitor A-83-01 (10 μmol/L, 4 hours) and/or TGFβ1 stimulation (400 pmol/L, 1 hour) on the relative expression of ID1 mRNA (left) and on SMAD2 activation (pSMAD2) as well as on SMAD2 and ID1 protein expression (right) of different adherent cultures. Representative figure of two (left) or three (right) independent experiments, respectively; qPCR data shown as mean ± SD. Statistical significance was assessed with an unpaired Student t test for A, B, C, and E; ns, not significant; *, P < 0.05; **, P < 0.01; and ***, P < 0.001.
TGFBR2 regulates ID1 in different colon TIC cultures. Relative ID1 mRNA expression (left) as well as TGFBR2 and ID1 protein expression (right) in SW480 and SW620 SCs (A) and after stable knockdown of TGFBR2 in different SCs (B); qPCR data presented as mean ± SD; representative figures of three independent experiments. Effect of TGFBR2 siRNA (25 nmol/L, 72 hours) and/or TGFβ1 stimulation (400 pmol/L, 1 hour) on the relative expression of ID1 mRNA (C) and on SMAD2 activation (pSMAD2) as well as on SMAD2 and ID1 protein expression of different adherent cultures (D). Representative figures of two independent experiments; qPCR data shown as mean ± SD. E, Effect of the TGFBR1 inhibitor A-83-01 (10 μmol/L, 4 hours) and/or TGFβ1 stimulation (400 pmol/L, 1 hour) on the relative expression of ID1 mRNA (left) and on SMAD2 activation (pSMAD2) as well as on SMAD2 and ID1 protein expression (right) of different adherent cultures. Representative figure of two (left) or three (right) independent experiments, respectively; qPCR data shown as mean ± SD. Statistical significance was assessed with an unpaired Student t test for A, B, C, and E; ns, not significant; *, P < 0.05; **, P < 0.01; and ***, P < 0.001.
Anti-TIC effect of the miR-371∼373 cluster is mediated by TGFBR2/ID1 signaling
In a next step, further investigating the mechanisms of colon TIC activity and colorectal cancer progression, we examined the potential link between miR-371∼373/TGFBR2 signaling and ID1 expression. Strikingly, stable overexpression of miR-371∼373 did not only result in a significant repression of TGFBR2, but was also accompanied by strongly reduced ID1 gene and protein levels (Fig. 7A and T18 microarrays, GSE102001), highlighting a clear molecular connection between the miR-371∼373 cluster and ID1. Similarly, both TGFBR2 and ID1 were significantly repressed after miR-371∼373 overexpression in different extracted xenografts (Fig. 7B; Supplementary Fig. S7B), highlighting the relevance of miR-371∼373/TGFBR2/ID1 signaling as a regulatory mechanism of in vivo tumor initiation. Regarding the functional regulation of TIC properties, ID1 is thought to drive breast cancer metastasis by facilitating the colonization of the lung parenchyma (38) and is known to promote tumor growth and in vivo self-renewal in the context of colorectal cancer. Here we generated stable ID1 knockdown SCs (Supplementary Fig. S7C for knockdown efficiency) to unravel the potential role of ID1 in regulating TIC self-renewal and colorectal cancer progression. Indeed, the injection of SC cells led to the formation of significantly smaller tumors after ID1 knockdown, compared with control cells (Fig. 7C; Supplementary Fig. S7D; knockdown was confirmed in extracted xenografts; Supplementary Fig. S7E). Most importantly, stable repression of ID1 also resulted in impaired in vivo metastatic outgrowth activity (Fig. 7D), reflecting the effect of miR-371∼373 cluster overexpression. Similar to the results obtained after lentiviral transduction of the miR-371∼373 cluster (Fig. 4F), stable ID1 knockdown also led to a significantly lower mPCI score and reduced tumor incidence (Fig. 7E; Supplementary Table S4B; Supplementary Fig. S7F), suggesting that miR-371∼373/TGFBR2/ID1 signaling strongly affects dissemination and outgrowth activity of metastatic TICs. Taken together, our results thus highlight ID1 as a functional downstream target of miR-371∼373 and present the miR-371∼373/TGFBR2/ID1 signaling axis as a novel inhibitory mechanism of colon tumor initiation and metastatic colonization.
Potential role of the miR-371∼373/TGFBR2/ID1 axis in regulating metastatic colonization potential. A, Relative ID1 mRNA expression (left) as well as TGFBR2 and ID1 protein expression (right) in different SCs following lentiviral transduction of miR-371∼373 cluster or respective control vector. Representative figure of three (left) or two (right) independent experiments, respectively; qPCR data presented as mean ± SD. B, Relative TGFBR2 and ID1 gene expression (left), and TGFBR2, ID1, and SMAD2 protein expression as well as SMAD2 activation (right) in extracted xenograft tumors, 3 weeks after injection of 1 × 106 T18 SC cells with stable overexpression of miR-371∼373 cluster or corresponding control vector. qPCR data shown as mean ± SD; Western blot data shown as representative picture with quantification average of all the mice; ID1 and TGFBR2 were normalized to β-actin, pSMAD2 was normalized to total SMAD2; n = 3. C, Tumor weight in NSG mice, 9 weeks after subcutaneous injection of 100 cells derived from primary T6 SCs, following lentiviral transduction of ID1 shRNA or respective control vector; n = 9, data shown as mean ± SD. D, Quantification (left) of tail vein asays and representative picture (right) of in vivo liver and lung metastasis formation in NSG mice. Hematoxylin and eosin–stained tissue sections were performed following intravenous injection of 1 × 106 T6 cells that were transduced with an ID1 shRNA pool or the corresponding control vector, respectively. Metastatic nodes (arrows) per organ (liver) or per lobe (lung) were counted under a microscope. Incidence of liver metastasis is indicated in brackets. Data presented as mean ± SD; n = 5 for control and n = 6 for ID1 shRNA groups. E, Tumor distribution in mice measured by the modified PCI score after intraperitoneal engraftment of 5 × 105 T6 SC cells following stable knockdown of ID1, or respective control cells. Data presented as mean ± SD; representative pictures of peritoneal cavities; n = 5 mice. Statistical significance was assessed with an unpaired Student t test for A, D, and E, and with a paired Student t test for B and C (*, P < 0.05; **, P < 0.01; and ***, P < 0.001). F, Potential mechanism of action. High expression of the miR-371∼373 cluster may repress TGFBR2 expression at the primary tumor site. During tumor progression, gradual loss of miR-371∼373 cluster expression and the resulting upregulation of TGFBR2 might increase TGFβ responsiveness and cancer cell dissemination. Continuous cytokine cross-talk with different microenvironmental elements, including blood platelets and cancer-associated fibroblasts (CAF), confers TIC properties on circulating tumor cells. At the metastatic site, reduced miR-371∼373 cluster expression supports the upregulation of ALDH1A1 and TGFβ-responsive signaling molecules (such as ID1), further promoting TIC self-renewal, metastatic colonization potential, and secondary tumor formation.
Potential role of the miR-371∼373/TGFBR2/ID1 axis in regulating metastatic colonization potential. A, Relative ID1 mRNA expression (left) as well as TGFBR2 and ID1 protein expression (right) in different SCs following lentiviral transduction of miR-371∼373 cluster or respective control vector. Representative figure of three (left) or two (right) independent experiments, respectively; qPCR data presented as mean ± SD. B, Relative TGFBR2 and ID1 gene expression (left), and TGFBR2, ID1, and SMAD2 protein expression as well as SMAD2 activation (right) in extracted xenograft tumors, 3 weeks after injection of 1 × 106 T18 SC cells with stable overexpression of miR-371∼373 cluster or corresponding control vector. qPCR data shown as mean ± SD; Western blot data shown as representative picture with quantification average of all the mice; ID1 and TGFBR2 were normalized to β-actin, pSMAD2 was normalized to total SMAD2; n = 3. C, Tumor weight in NSG mice, 9 weeks after subcutaneous injection of 100 cells derived from primary T6 SCs, following lentiviral transduction of ID1 shRNA or respective control vector; n = 9, data shown as mean ± SD. D, Quantification (left) of tail vein asays and representative picture (right) of in vivo liver and lung metastasis formation in NSG mice. Hematoxylin and eosin–stained tissue sections were performed following intravenous injection of 1 × 106 T6 cells that were transduced with an ID1 shRNA pool or the corresponding control vector, respectively. Metastatic nodes (arrows) per organ (liver) or per lobe (lung) were counted under a microscope. Incidence of liver metastasis is indicated in brackets. Data presented as mean ± SD; n = 5 for control and n = 6 for ID1 shRNA groups. E, Tumor distribution in mice measured by the modified PCI score after intraperitoneal engraftment of 5 × 105 T6 SC cells following stable knockdown of ID1, or respective control cells. Data presented as mean ± SD; representative pictures of peritoneal cavities; n = 5 mice. Statistical significance was assessed with an unpaired Student t test for A, D, and E, and with a paired Student t test for B and C (*, P < 0.05; **, P < 0.01; and ***, P < 0.001). F, Potential mechanism of action. High expression of the miR-371∼373 cluster may repress TGFBR2 expression at the primary tumor site. During tumor progression, gradual loss of miR-371∼373 cluster expression and the resulting upregulation of TGFBR2 might increase TGFβ responsiveness and cancer cell dissemination. Continuous cytokine cross-talk with different microenvironmental elements, including blood platelets and cancer-associated fibroblasts (CAF), confers TIC properties on circulating tumor cells. At the metastatic site, reduced miR-371∼373 cluster expression supports the upregulation of ALDH1A1 and TGFβ-responsive signaling molecules (such as ID1), further promoting TIC self-renewal, metastatic colonization potential, and secondary tumor formation.
Discussion
Cancer progression and successful completion of the metastatic cascade require MICs to (i) reach the secondary organ and to (ii) achieve metastatic outgrowth into macroscopic malignancies (3). In consequence, invasive and stem cell-like properties (8), epithelial–mesenchymal plasticity (39, 40), as well as extensive self-renewal activity (5) seem to be indispensable for metastatic colonization and outgrowth into clinically relevant macrometastases. It thus needs a pleiotropic control mechanism like TGFβ signaling to simultaneously coordinate cancer cell invasion, TIC plasticity, and tumor initiation at the secondary site (6). Besides, its dual role in controlling carcinogenesis (33), the TGFβ family has indeed been described to efficiently promote TIC and stem cell properties (8). Accordingly, the inhibition of TGFβ has been shown to result in significantly decreased TIC self-renewal, along with reduced expression of SOX2 (41). Moreover, TGFβ is known to induce mesenchymal traits in human colon organoids (42) and to promote the self-renewal capacity of breast (43) and glioma (44) TICs. In line with these findings, we could demonstrate a clear correlation between TGFBR2 expression, TGFβ signaling activity, and self-renewal in different colorectal cancer TIC cultures. Furthermore, patient sample analysis and stable repression of TGFBR2 allowed us to highlight both the clinical relevance of TGFBR2 and its key role in regulating colon TIC properties.
Several studies have highlighted that TGFβ signaling also regulates tumorigenicity in the context of metastasis. For instance, TGFβ-induced expression of ID1 has been reported to promote mesenchymal-to-epithelial transition in breast cancer cells, resulting in enhanced self-renewal activity and lung colonization (12). Similarly, specific inhibition of TGFβ signaling is thought to reduce the CD44(high)/ID1(high) cell population and to abolish glioma tumor-initiating properties (44). Strikingly, by modulating TGFβ pathway activity, both via TGFβ1 stimulation and via inhibition of TGFBR2 expression, we were able to establish a regulatory link between TGFβ signaling and ID1 in colon TICs. Moreover, we could demonstrate substantial protumorigenic effects of ID1 in our SC setup, hence corroborating the results of O'Brien and colleagues (11) and extending them to the context of colorectal cancer metastasis formation.
Most importantly, we identified the miR-371∼373 cluster as an effective regulator of TGFBR2/ID1 signaling in colon TICs. Ever since the discovery of its implication in testicular germ cell tumor regulation (45), many studies have reported that the miR-371∼373 cluster can have both oncomiR and tumor suppressor activity, depending on the cellular context (16). Using colorectal cancer patient-derived TIC cultures, we here show that stable overexpression of the miR-371∼373 cluster efficiently represses colorectal tumor growth. Moreover, our results highlight that high miR-371∼373 cluster expression diminishes both in vitro and in vivo self-renewal activity of colon TICs, emphasizing the strong colorectal cancer -suppressing activity of this miRNA cluster.
Most previous studies have focused on the role of the miR-371∼373 cluster in regulating early metastatic events (16). Accordingly, the proliferation of primary tumor cells (19), their migration and invasion (35) as well as their entry into EMT (46), are known to be controlled by the miR-371∼373 cluster. Furthermore, miR-373 is thought to repress TGFβ-induced invasion of pancreatic cancer cells (47) and to inhibit breast cancer metastasis by reducing TGFBR2 expression (35). Taken together, these data suggest that high miR-371∼373 levels can restrain the expression of TGFBR2 at the primary tumor site, thereby blocking EMT and preventing colorectal cancer progression (Fig. 7F).
In contrast, not much is known about the role of these miRNAs in regulating later steps of the metastatic cascade, such as cancer cell dissemination or colonization of the secondary site. Accumulating evidence shows that extensive cytokine-cross-talk between tumor and stromal cells is essential for TIC self-renewal (48). For instance, platelet-derived TGFβ is thought to sustain the mesenchymal traits of circulating tumor cells, enabling subsequent extravasation (49). Furthermore, in the context of colorectal cancer, chemotherapy-treated cancer-associated fibroblasts were shown to secrete tumorigenic cytokines (50) and TGFβ-activated stroma is known to emit prometastatic factors, such as IL11 (51). Similarly, gradual loss of miR-371∼373 expression during tumor progression might entail an increased responsiveness to microenvironmental stimuli, due to the concomitant upregulation of TGFBR2 (Fig. 7F). Even more importantly, this study clearly demonstrates a novel inhibitory role of the miR-371∼373 cluster during metastatic colonization. By blocking the self-renewal regulator ALDH1A1 as well as TGFBR2/ID1 signaling, the miR-371∼373 cluster prevents secondary tumor initiation and outgrowth into clinically relevant macrometastases. Hence, the herein described downregulation of miR-371∼373 and the resulting upregulation of ID1 during tumor progression likely result in increased aggressiveness of colon MICs at the secondary site (Fig. 7F). Altogether, our findings identify the miR-371∼373/TGFBR2/ID1 signaling axis as an efficient regulatory mechanism of colon TIC self-renewal and colorectal cancer progression.
Disclosure of Potential Conflicts of Interest
No potential conflicts of interest were disclosed.
Disclaimer
The funders had no role in study design, data collection and analysis, decision to publish, or preparation of the manuscript.
Authors' Contributions
Conception and design: P. Ullmann, K. Qureshi-Baig, E. Letellier
Development of methodology: P. Ullmann, K. Qureshi-Baig, P. Felten, E. Letellier
Acquisition of data (provided animals, acquired and managed patients, provided facilities, etc.): P. Ullmann, F. Rodriguez, K. Qureshi-Baig, P. Felten, L. Antunes, N. Zügel, R. Weiskirchen, E. Letellier
Analysis and interpretation of data (e.g., statistical analysis, biostatistics, computational analysis): P. Ullmann, F. Rodriguez, A. Ginolhac, R. Weiskirchen, S. Haan, E. Letellier
Writing, review, and/or revision of the manuscript: P. Ullmann, M. Schmitz, S.K. Meurer, K. Qureshi-Baig, L. Antunes, R. Weiskirchen, S. Haan, E. Letellier
Administrative, technical, or material support (i.e., reporting or organizing data, constructing databases): F. Rodriguez, M. Schmitz, S.K. Meurer, K. Qureshi-Baig, P. Felten, S. Frasquilho, E. Letellier
Study supervision: S. Haan, E. Letellier
Acknowledgments
We would like to thank all the contributing surgeons and nurses from the Centre Hospitalier du Luxembourg, the Centre Hospitalier Emile Mayrisch, and the Clinical and Epidemiological Investigation Centre of the Luxembourg Institute of Health (LIH) for their work with the patients. The authors would also like to thank their collaborators at the Integrated Biobank of Luxembourg (IBBL), particularly Fay Betsou and Nikolai Goncharenko for the overall set-up of the patient sample collection and RNA extraction as well as Yervan Karapetyan and Bénédicte Culot for their help with histopathology analysis. We are also grateful to Djalil Coowar and Marthe Schmit for managing the animal facility of the University of Luxembourg. We are grateful to all the members of the Genomics Research Unit of the LIH for performing the microarray experiments and for providing bioinformatics support. We would also like to thank Arnaud Muller from the LIH for his help with IPA and GSEA. Finally, we would like to thank Lasse Sinkkonen and Stephanie Kreis from the LSRU as well as Christelle Bahlawane from the LSRU/IBBL for additional help and critical discussions. This project was supported by the Fonds National de la Recherche (FNR) Luxembourg (E. Letellier received grant C16/BM/11282028; K. Qureshi-Baig received grant AFR/3093113; and P. Ullmann received grant AFR/7855578) and by the Fondation Cancer (E. Letellier and S. Haan received grant F1R-LSC-PAU-13HY2C). K. Qureshi-Baig and P. Ullmann were also supported by the Fondation du Pélican de Mie and Pierre Hippert-Faber under the aegis of the Fondation de Luxembourg. R. Weiskirchen is supported by grants from the German Research Foundation (DFG, SFB/TRR 57, projects P13 and Q3) and received a grant from the Interdisciplinary Centre for Clinical Research within the Faculty of Medicine at the RWTH Aachen University (IZKF Aachen, Project E03-1).
The costs of publication of this article were defrayed in part by the payment of page charges. This article must therefore be hereby marked advertisement in accordance with 18 U.S.C. Section 1734 solely to indicate this fact.







