Abstract
The lysyl oxidase–like protein LOXL2 has been suggested to contribute to tumor progression and metastasis, but in vivo evidence has been lacking. Here we provide functional evidence that LOXL2 is a key driver of breast cancer metastasis in two conditional transgenic mouse models of PyMT-induced breast cancer. LOXL2 ablation in mammary tumor cells dramatically decreased lung metastasis, whereas LOXL2 overexpression promoted metastatic tumor growth. LOXL2 depletion or overexpression in tumor cells does not affect extracellular matrix stiffness or organization in primary and metastatic tumors, implying a function for LOXL2 independent of its conventional role in extracellular matrix remodeling. In support of this likelihood, cellular and molecular analyses revealed an association of LOXL2 action with elevated levels of the EMT regulatory transcription factor Snail1 and expression of several cytokines that promote premetastatic niche formation. Taken together, our findings established a pathophysiologic role and new function for LOXL2 in breast cancer metastasis. Cancer Res; 77(21); 5846–59. ©2017 AACR.
Introduction
LOXL2 (lysyl oxidase like-2) belongs to the lysyl oxidase (LOX) family of proteins composed of five members (LOX and four related enzymes, LOXL1-4) whose conventional function is to catalyze the crosslinking of extracellular matrix (ECM) components, mainly collagens and elastin (1–3). LOX family members thus play an essential role in tissue homeostasis contributing to ECM remodeling, but can also participate in diverse pathologic conditions as organ fibrosis and cancer (4–7). Studies based on expression analyses in human tumors combined with functional assays in cell systems have implicated LOX and LOXL2 in progression and metastasis of several types of carcinomas (8–12). In particular, LOX and LOXL2 have been linked to metastasis of breast carcinoma (8, 12). One of the prominent actions of LOX in breast cancer metastasis is related to its ability to increase the ECM stiffness of primary tumors (6, 13) and promote collagen remodeling at distant organs to facilitate the recruitment of bone marrow–derived cells (BMDC) to the premetastatic niche (14, 15). LOXL2 has also been associated with metastatic niche formation (16–18) but the underlying mechanisms are not yet fully understood. Initial studies suggested that LOXL2 action on tumorigenesis and metastasis could be similar to that of LOX, thus related to its potential ECM crosslinking activity (8, 18, 19). Nevertheless, subsequent studies demonstrated an unconventional action of intracellular LOXL2 in invasion and metastasis (12, 17, 20–22), including induction of epithelial-to-mesenchymal transition (EMT), Snail1 stabilization (a key EMT transcription factor), and activation of the UPR pathway (23, 24). LOXL2/Snail1–mediated repression of E-cadherin and other epithelial genes contributes to the dedifferentiated and metastatic phenotype of squamous cell carcinomas and basal breast carcinoma cells, respectively (12, 20). Of note, LOXL2-dependent transcriptional repression and EMT induction in cell culture systems does not require its catalytic activity (12, 17, 24, 25), indicating that, at least, part of LOXL2 unconventional actions in cancer may not depend on ECM remodeling. To date, the implication on LOXL2 in tumorigenesis and metastasis rely on cell model systems with overexpression or knockdown of LOXL2. However, the function of endogenous LOXL2 in in vivo tumor contexts and its relation/cooperation with other LOX/LOXL proteins has not been explored previously. We have recently reported the generation of constitutive Loxl2 gain- and loss-of function genetic mouse models, characterized in the context of epidermal squamous cell carcinomas (22). In this study, we address the function of endogenous Loxl2 in breast cancer metastasis through the generation of two complementary mouse models that conditionally delete or overexpress Loxl2 in the mammary gland of PyMT transgenic mouse model of breast cancer. In vivo targeting of Loxl2 in primary tumors from both models clearly revealed a direct correlation of Loxl2 with lung metastatic burden and premetastatic niche formation that, of note, was independent of both ECM stiffness and collagen organization of primary tumors and metastatic sites, as well as of Lox expression. Detailed cellular and molecular studies of PyMT tumors and derived cell lines from both complementary models indicated that the Loxl2 prometastatic action is mediated in tumor cells by mechanisms that promote a dedifferentiated proinvasive phenotype associated with increased Snail1 protein levels, and foster cytokine expression and the recruitment of immature myeloid cells to distant organs facilitating premetastatic niche formation. These results represent the first in vivo genetic study of a LOX family member in breast cancer, underlining the therapeutic value of LOXL2 as a druggable target.
Materials and Methods
Mice
MMTV-PyMT (PyMT) mice (FBV/n background) were purchased from The Jackson laboratory and MMTV-Cre (26) were obtained from the CNIO (Centro Nacional de Investigaciones Oncológicas) Transgenic Unit. Conditional Loxl2 deletion (L2fl/fl) or overexpression (R26STOPL2) mouse lines were recently described (22); presenting a mixed genetic background (50% FVB and 50% mix from C57BL/6, CD1 and 129v strains). PyMT mice harboring conditional Loxl2 deletion (PyMT;L2Δ/−) or overexpression (PyMT;R26L2) in the mammary gland were generated by intercrossing L2fl/fl or R26STOPL2 females with their corresponding MMTV-PyMT+/T;MMTV-Cre+/T;Loxl2fl/− and MMTV-PyMT+/T;MMTV-Cre+/T;R26STOPL2 males. PyMT+/T;L2fl/fl and PyMT+/T;R26STOPL2 mice lacking Cre expression (Cre+/+) were used as littermate controls. All mouse studies were conducted in accordance with protocols approved by the Use Committee for Animal Care from the Universidad Autónoma de Madrid (UAM; Ref# CEI-25-587) and the Comunidad de Madrid (PROEX 182/14).
Genotyping
Primers for conventional PCR genotyping are described in Supplementary Table S1.
RT-qPCR and semiquantitative RT-PCR
Total RNA extraction from breast tumors, lungs and cells, cDNA synthesis, and quantitative real-time PCR and semiquantitative RT-PCR were performed as described previously (22). Each PCR reaction was carried out in triplicates from each tissue sample. Values were relativized to actin levels. Primer pairs are listed in Supplementary Table S2.
Flow cytometry
Lung, blood, and bone marrow samples were prepared for flow cytometry as previously described (17). Cell suspensions were incubated with CD11b and Gr1 fluorochrome–conjugated antibodies (Supplementary Table S3) diluted in PBS for 30 to 45 minutes at 4°C. Data were acquired on a CITOMICS FC-500 MPL cytometer (Beckman Coulter) and analyzed using MXP software.
Picrosirius red staining and quantification
Analyses were performed on 5-μm frozen or paraffin-embedded sections of primary or xenograft tissues, respectively, stained with 0.1% picrosirius red (Sigma) and counterstained with Weigert hematoxylin to reveal fibrillar collagen. Frozen sections were imaged using an Olympus IX81 fluorescence microscope fitted with an analyzer (U-ANT) and polarizer (U-POT, Olympus) oriented parallel and orthogonal to each other. Paraffin sections were digitalized with an Axioscan.Z1 equipment (Carl Zeiss) using polarized light and a ×20 PlanApo objective (0.22 μm/pixel resolution) and analyzed with ZEN light (Carl Zeiss) and FIJI (NIH ImageJ) software. Images were quantified for pixel density threshold light intensity.
Atomic force microscopy
Samples were prepared as previously described (27). Fresh mammary tumors were embedded in OCT within a disposable plastic base mold (Thermo Fisher Scientific) and were snap frozen via direct immersion into liquid nitrogen. Frozen tissue blocks were then cut in 50-μm sections using disposable low profile microtome blades (Leica, 819) on a cryostat (Leica, CM1900-3-1). Prior to atomic force microscopy (AFM) analysis, each section was thawed and OCT was removed by immersion in PBS at room temperature. Samples were maintained in proteinase inhibitor in PBS (protease inhibitor cocktail; Roche Diagnostics), with propidium iodide (SIGMA P4170, 20 μg/mL) during the AFM analysis. AFM measurements were obtained as described previously (28). Experiments were conducted using a MFP3D-BIO inverted optical AFM (Asylum Research) mounted on a Nikon TE200-U inverted fluorescence microscope. Silicon nitride cantilevers (spring constant=0.06 N/m) modified with a borosilicate glass spherical tip with 5-μm diameter (Novascan Tech) were used for indentation. For each session, cantilevers were calibrated using the thermal oscillation method. AFM force maps were performed on 40 μm × 40 μm fields. Each condition group contained a mammary gland from 4 different mice, with 2 sections from each mouse, and at least 5 maps generated per section. Data analyses were done using the Hertz model in Igor Pro (version 6.22A) and a Poisson ratio of 0.5.
Primary cell cultures
PyMT tumor–derived cells were obtained by mechanical dissociation of primary tumors followed by incubation with 0.1% collagenase for 30 minutes at 37°C and filtration through 70-μm sieves. After centrifugation, cells were plated in HAM F12 medium supplemented with 5% FBS, 2 mmol/L l-glutamine, 10 μg/mL insulin, 1 μg/mL hydrocortisone, 1% penicillin–streptomycin, and fungizone, and cultured at 37°C under a 5% CO2 atmosphere. Once stable cell lines were obtained, cultures were expanded and frozen within 2–3 passages. When needed, cells were thawed and transduced according to the protocol described below and experiments were performed 3–4 passages after adenoviral or retroviral infections (cells in use from 2015 to 2017). Primary and transduced cell lines were routinely tested for mycoplasma, the latest tests made on February 2017. Mice-derived cell lines were not authenticated.
Lentiviral and adenoviral infections
Human kidney 293T cells were transfected with 10 μg of packaging lentiviral constructs (PLP1, PLP2 and VsVg) plus 10 μg of GFP-Luciferase harboring vector (a gift from Dr. Santamaría, CNIO, Madrid, Spain). Cell supernatants containing infectious lentiviral particles were harvested 48–60 hours posttransfection, pooled on ice, and filtered (0.45-μm membrane). Viral infections of exponentially growing PyMT breast cancer cells were performed in a 5% CO2 atmosphere with 5 mL of virus-containing culture supernatants plus 10 μg/mL polybrene. After 5 hours, 10-mL fresh medium was added, and medium was changed 24 hours later. Cells were GFP-sorted 7 days after infection and then subjected to subsequent in vitro manipulations with GFP- and Cre-expressing adenovirus (a gift from Mariano Barbacid's Laboratory, CNIO, Madrid, Spain). Briefly, cells were incubated overnight with medium containing purified adenovirus at a ratio of 15–20 infective particles/cell. Two consecutive infections were performed. For Snail1 ectopic expression, PyMT-Loxl2 deficient (Cre) and control (GFP) cell lines were transduced with control and Snail1 lentiviral particles (Origene) plus 8 μg/mL polybrene and selected with puromycin (1.5 μg/mL).
Tumorigenesis and metastasis assays
Cells (0.25–0.5 × 106) in 100 μL of PBS were injected in the tail vein or mammary fat pad of Balb/C nude mice. Animals were imaged in an IVIS 100 chamber (Caliper Life Sciences) and data were recorded using Living Image software. Tumor dimensions were measured using a caliper. Metastatic quantification of spontaneous and experimental metastasis assays was performed 70 days later after tumor resection or intravenous injection.
Immunofluorescence
Snail1 detection was performed on 5-μm frozen sections of primary PyMT tumors, fixed in 4% paraformaldehyde in PBS–4% sucrose for 20 minutes, permeabilized with 0.2% Triton X-100, and incubated with anti-Snail1 antibodies (Cell Signaling Technology) overnight at 4°C and appropriate secondary antibodies (Supplementary Table S3). Slides were mounted with Prolong (Invitrogen-Live Technologies). Images are single sections of a z-series acquired in a sequential mode using an inverted Zeiss LSM710 confocal microscope and 63×/1.40 Plan-Apochromatic objective. Pictures were processed with ZEN 2009 light Edition (Carl Zeiss MicroImaging) and Adobe CS3 Extended (Adobe Systems Inc.) software. Image analysis was performed with ImageJ free software.
Statistical analysis
The χ2 contingency test Yates correction, or Fisher exact test, were used to determine the statistical significance of the percentage of in situ component and IHC E-cadherin and cytokeratin staining, using the SPSS 17.0 for statistical program (SPSS Inc.). For the rest of statistical analyses, P values were generated using Student t test (unpaired, two-tailed); P < 0.05 was considered significant. Error bars were calculated as SE. Sample size and number of experiments are indicated in each of the figures.
Results
Loxl2 promotes dedifferentiation and invasion of primary PyMT breast tumors
To examine the effect of endogenous Loxl2 on mammary tumorigenesis and metastasis, two complementary mouse models carrying either mammary gland–specific deletion or overexpression of Loxl2 within the MMTV-PyMT background were generated. The deletion model included the PyMT+/T;MMTV-Cre+/T;L2fl/−KO mice (hereafter referred as PyMT;L2Δ/−) and its respective PyMT+/T;MMTV-Cre+/+;L2fl/fl control mice (hereafter referred as PyMT;L2fl/fl). The overexpression model encompassed the PyMT+/T;MMTV-Cre+/T;R26L2 mice carrying a GFP cassette (22) (hereafter referred as PyMT;R26L2) and the PyMT+/T;MMTV-Cre+/+;R26STOPL2 control mice (hereafter referred as PyMT;R26STOPL2). No significant differences were found in tumor incidence (data not shown) and size of the primary lesions developed by PyMT;L2Δ/− KO or PyMT;R26L2 overexpressing mice regarding their respective control counterparts (Supplementary Fig. S1). A pronounced reduction of Loxl2 mRNA levels in primary tumors from KO and a clear upregulation of Loxl2 transcripts in tumors from overexpressing mice compared with their controls were confirmed (Supplementary Fig. S2A and S2B, left). Concerning the expression of other Lox members, only Lox was slightly upregulated in KO tumors and no significant changes were detected in the expression of the remaining Loxl genes in tumors from Loxl2 KO or overexpressing mice compared with their respective controls (Supplementary Fig. S2A and S2B, right). Importantly, Loxl2 was found upregulated in PyMT tumors compared with normal mammary glands (Supplementary Fig. S3), as reported for LOXL2 protein in human breast tumors (12).
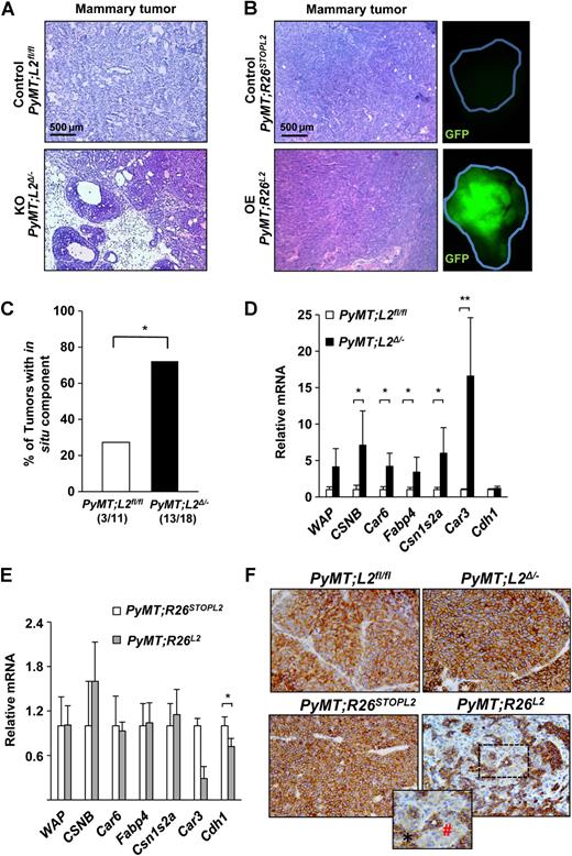
Histologic analyses classified all PyMT tumors as adenocarcinomas regardless of Loxl2 expression (Fig. 1A and B); however, more than 70% of PyMT;L2Δ/− KO tumors (13/18) contained areas of in situ carcinomas with defined noninvasive borders while this percentage decreased to 27% (3/11) in tumors developed in PyMT;L2fl/fl control mice (P = 0.0236; Fig. 1A and C). PyMT;R26L2–overexpressing tumors, displaying GFP expression (22), showed almost no in situ component similar to their controls (Fig. 1B). These results suggest that Loxl2 KO tumors exhibit a more differentiated phenotype than their corresponding controls. RT-qPCR analyses of luminal differentiation markers in adenocarcinomas from 14-week-old mice confirmed significant upregulation of Csnb, Car3, Car6, Fabp4, and Wap genes in PyMT;L2Δ/− KO tumors relative to PyMT;L2fl/fl adenocarcinomas (Fig. 1D). Similar analyses in PyMT;R26L2–overexpressing tumors revealed decreased Car3 and Cdh1 mRNA levels compared with PyMT;R26STOPL2control tumors (Fig. 1E). Decreased E-cadherin expression was confirmed by IHC in PyMT;R26L2–overexpressing lesions (n = 15) showing reduced or delocalized E-cadherin stain at distinct tumor areas in 70% of tumors (P = 0.038) compared with their controls (n = 12) and PyMT-Loxl2 KO tumors that exhibited homogeneous E-cadherin membrane expression (Fig. 1F; Supplementary Table S4).
Loxl2 promotes PyMT tumor epithelial dedifferentiation and local invasion. A and B, Representative hematoxylin and eosin images of paraffin-embedded tumors from PyMT;L2Δ/− and PyMT;R26L2 16-week-old mice and their respective controls. In the case of the overexpression model (B), representative GFP images of primary tumors are also shown (right). Scale bars, 500 μm. C, Percentage of primary breast tumors containing regions of in situ carcinoma developed by PyMT;Loxl2fl/fl and PyMT;L2Δ/− mice. The number of tumors with in situ component over the total number of analyzed tumors from reach genotype is shown at the bottom; *, P < 0.05 (Fisher exact test). D and E, Primary tumors of 14-week-old PyMT;L2Δ/−(D) and PyMT;R26L2 (E) mice and their paired controls (n = 5, each) were subjected to RT-qPCR analyses for the indicated differentiation markers. Error bars, SE. *, P < 0.05; **, 0.001 < P < 0.005 (Student t test; unpaired, two-tailed). F, Representative E-cadherin IHC images in PyMT tumors with modified Loxl2 expression: PyMT;L2Δ/−(top right) and PyMT;R26L2 (bottom right) as well as in their specific controls PyMT;L2fl/fl (top left) and PyMT;R26STOPL2 (bottom left), respectively; magnification, ×20. Inset shows a specific heterogeneous staining area with conserved (*, black) and reduced (#, red) E-cadherin in one representative PyMT;R26L2 tumor; magnification, ×40.
Loxl2 promotes PyMT tumor epithelial dedifferentiation and local invasion. A and B, Representative hematoxylin and eosin images of paraffin-embedded tumors from PyMT;L2Δ/− and PyMT;R26L2 16-week-old mice and their respective controls. In the case of the overexpression model (B), representative GFP images of primary tumors are also shown (right). Scale bars, 500 μm. C, Percentage of primary breast tumors containing regions of in situ carcinoma developed by PyMT;Loxl2fl/fl and PyMT;L2Δ/− mice. The number of tumors with in situ component over the total number of analyzed tumors from reach genotype is shown at the bottom; *, P < 0.05 (Fisher exact test). D and E, Primary tumors of 14-week-old PyMT;L2Δ/−(D) and PyMT;R26L2 (E) mice and their paired controls (n = 5, each) were subjected to RT-qPCR analyses for the indicated differentiation markers. Error bars, SE. *, P < 0.05; **, 0.001 < P < 0.005 (Student t test; unpaired, two-tailed). F, Representative E-cadherin IHC images in PyMT tumors with modified Loxl2 expression: PyMT;L2Δ/−(top right) and PyMT;R26L2 (bottom right) as well as in their specific controls PyMT;L2fl/fl (top left) and PyMT;R26STOPL2 (bottom left), respectively; magnification, ×20. Inset shows a specific heterogeneous staining area with conserved (*, black) and reduced (#, red) E-cadherin in one representative PyMT;R26L2 tumor; magnification, ×40.
Together, these data suggest that Loxl2 overexpression induces a less differentiated and more invasive phenotype corroborating LOXL2 association with invasion and poor prognosis in human breast tumors (12).
Loxl2 is required for lung metastasis of PyMT breast tumors
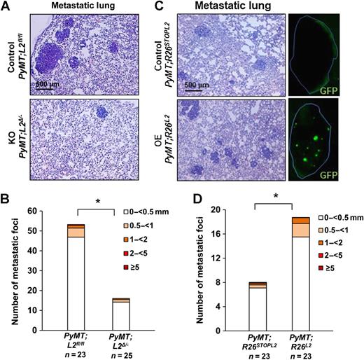
Next, we analyzed the influence of Loxl2 depletion and overexpression in the PyMT tumors on pulmonary metastasis. Examination of lung metastatic lesions from 16-week-old tumor harboring mice revealed a clear reduction in metastatic burden in PyMT;L2Δ/− KO mice compared with PyMT;L2fl/fl control animals (Fig. 2A). Metastatic incidence was 75% lower in the absence of Loxl2 and a clear reduction in the number of larger metastatic foci was also evident in the lungs from KO mice compared with control animals (Fig. 2B). Remarkably, PyMT;R26L2–overexpressing mice showed the opposite phenotype with significantly higher pulmonary metastatic load in both number and size of metastatic lesions, also GFP labeled, as compared with their control counterparts (Fig. 2C and D). The differences in metastatic foci between the control cohorts of both models are likely due to the slightly different genetic background of both models (29, 30). Similar analyses in 14-week-old mice revealed the absence of metastasis in PyMT;R26L2 overexpression mice and their controls whereas only a few micrometastatic foci were detected in one PyMT-Loxl2 KO and three control mice (Supplementary Fig. S4). These results strongly support the direct involvement of Loxl2 in metastasis dissemination and outgrowth in vivo.
Loxl2 enhances PyMT lung metastatic burden. A and C, Representative hematoxylin and eosin–stained lung sections from PyMT;L2Δ/−(A) and PyMT;R26L2 (C) 16-week-old mice and their corresponding tumor-bearing controls. GFP images of metastatic lungs from the overexpression Loxl2 model are also shown in C (right). Scale bars, 500 μm. B and D, Quantification of average number and size of lung metastatic foci developed by PyMT;L2Δ/−(B) and PyMT;R26L2 (D) mice at 16 weeks of age and their paired controls. The number of analyzed mice from each genotype is shown at the bottom and size of lesions by color code. Error bars, SE. *, P < 0.05 (Student t test; unpaired, two-tailed).
Loxl2 enhances PyMT lung metastatic burden. A and C, Representative hematoxylin and eosin–stained lung sections from PyMT;L2Δ/−(A) and PyMT;R26L2 (C) 16-week-old mice and their corresponding tumor-bearing controls. GFP images of metastatic lungs from the overexpression Loxl2 model are also shown in C (right). Scale bars, 500 μm. B and D, Quantification of average number and size of lung metastatic foci developed by PyMT;L2Δ/−(B) and PyMT;R26L2 (D) mice at 16 weeks of age and their paired controls. The number of analyzed mice from each genotype is shown at the bottom and size of lesions by color code. Error bars, SE. *, P < 0.05 (Student t test; unpaired, two-tailed).
As an additional parameter of the metastatic spread potential of the tumors developed by both mice models, the number of circulating tumor cells (CTCs) was determined. Analysis of CTCs demonstrated a remarkable reduction in CTCs content in peripheral blood from PyMT;L2Δ/− KO mice relative to controls and a slight increase in the PyMT;R26L2 overexpressing mice compared with the corresponding controls (Supplementary Fig. S5).
The collective results obtained in both complementary Loxl2 mouse models clearly indicate that Loxl2 expression directly correlates with breast tumor aggressiveness, epithelial dedifferentiation, and lung metastatic burden. Interestingly, Loxl2 prometastatic action in both model systems appears to be independent of the expression of Lox and other Loxl members.
Loxl2 does not affect biomechanical properties of the ECM in PyMT tumors
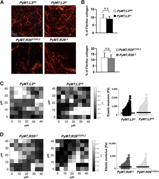
The metastatic action of LOX has been associated with promotion of ECM stiffness in different cell tumor systems (6, 13). Therefore, we next asked whether LOXL2 modifies the ECM stiffness in PyMT tumors. We thus examined the biomechanical ECM properties in primary tumors from PyMT;L2Δ/− KO and PyMT;R26L2–overexpressing mice and corresponding controls. Neither abrogation nor overexpression of Loxl2 in breast tumor cells promoted any significant change in the collagen fibrils content in the surrounding neoplastic stroma, determined by the birefringence intensity of picrosirius red–stained tumors (Fig. 3A and B). Accordingly, AFM indentation computed similar collagen ECM stiffness in all PyMT tumors irrespective of their Loxl2 status (Fig. 3C and D).
Aberrant expression of Loxl2 does not affect collagen ECM stiffness of PyMT primary tumors. A, Representative images of picrosirius-red staining of PyMT tumors lacking (top) and overexpressing Loxl2 (bottom) compared with their respective controls. Scale bars, 50 μm. B, Quantification of threshold pixel density representing positive picrosirius staining for tumors of the indicated genotypes. Error bars, SE; n.s., not statistically significant. C and D, AFM analysis of PyMT primary tumors. Left, representative forcemaps (40 μm × 40 μm) depicting typical elastic modulus values of stroma-rich regions of the tumors of the indicated genotypes. Right, quantitative analysis of AFM microscopy data showing similar values in all PyMT tumors regardless of Loxl2 expression. Bars represent average elastic modulus for control PyMT;L2fl/fl (black, 353.17 Pa), PyMT;L2Δ/− (light gray, 260.78 Pa), control PyMT;R26STOPL2 (dark gray, 401.50 Pa), and PyMT;R26L2 (light gray, 418.77 Pa) mouse groups. Data represent four mice from each condition, with two tissue sections from each mouse, and measurements taken from at least five different locations on each tissue section.
Aberrant expression of Loxl2 does not affect collagen ECM stiffness of PyMT primary tumors. A, Representative images of picrosirius-red staining of PyMT tumors lacking (top) and overexpressing Loxl2 (bottom) compared with their respective controls. Scale bars, 50 μm. B, Quantification of threshold pixel density representing positive picrosirius staining for tumors of the indicated genotypes. Error bars, SE; n.s., not statistically significant. C and D, AFM analysis of PyMT primary tumors. Left, representative forcemaps (40 μm × 40 μm) depicting typical elastic modulus values of stroma-rich regions of the tumors of the indicated genotypes. Right, quantitative analysis of AFM microscopy data showing similar values in all PyMT tumors regardless of Loxl2 expression. Bars represent average elastic modulus for control PyMT;L2fl/fl (black, 353.17 Pa), PyMT;L2Δ/− (light gray, 260.78 Pa), control PyMT;R26STOPL2 (dark gray, 401.50 Pa), and PyMT;R26L2 (light gray, 418.77 Pa) mouse groups. Data represent four mice from each condition, with two tissue sections from each mouse, and measurements taken from at least five different locations on each tissue section.
Considering that ECM remodeling has also been proposed as one of the initial events mediated by LOX in the premetastatic niche formation (15), we then analyzed the collagen organization within the local microenvironment of the lung stroma in early metastatic lesions from PyMT;LΔ/− KO and PyMT;R26L2–overexpressing mice. Analogous to primary lesions, no significant correlation between Loxl2 levels and fibrillar collagen deposition and organization in lungs was detected (Supplementary Fig. S6A and S6B), excluding the implication of Loxl2 in ECM remodeling at early metastatic sites.
These data indicate that Loxl2 promotion of PyMT metastasis is independent of its potential ability to modify ECM stiffness and collagen organization of primary tumors or distant target microenvironment.
Loxl2 facilitates metastatic niche formation by driving the recruitment of CD11b+/Gr1+ cells and enhancing cytokine expression
To understand the molecular mechanisms responsible for the critical role of tumor Loxl2 in lung metastasis, we next investigated the in vivo relevance of Loxl2 in metastatic niche formation at early metastatic stages. Given the role of the myeloid progenitor CD11b+/Gr1+ cell population in the formation of the premetastatic niche (31, 32), we analyzed the involvement of tumor Loxl2 in the dynamics of this particular BMDC subset in bone marrow, blood, and lung samples from KO animals and control littermates at an early metastatic stage (14-week-old), when only few micrometastasis were detected in PyMT-KO and control mice (Supplementary Fig. S4). A striking expansion of CD11b+/Gr1+ cells was observed in each of the examined tissues from tumor-harboring mice compared with tumor-free wild-type animals (Fig. 4A and B). Importantly, PyMT;L2Δ/− KO mice exhibited a significantly reduced CD11b+/Gr1+ cell population in the three tissue compartments compared with their corresponding control mice (Fig. 4A). Noticeably, analyses of CD11b+/Gr1+ cells in samples from PyMT;R26L2–overexpressing mice revealed the opposite situation: an enrichment of this population in each of the examined tissues relative to control PyMT;R26STOPL2 mice (Fig. 4B). Similar analyses in 12-week-old animals revealed low BMDC mobilization and no differences between genotypes (data not shown). Altogether, these data support a contribution of Loxl2 to myeloid cell mobilization and recruitment, thereby associating Loxl2 expression to premetastatic niche formation.
Loxl2 positively modulates CD11b+/Gr1+ cell recruitment and cytokine production. A and B, Content of CD11b+/Gr1+ double positive cells in bone marrow, blood and lung samples from wt,PyMT;L2fl/fl, PyMT; L2Δ/− (A) and wt, PyMT;R26STOPL2 and PyMT;R26L2 (B) 14-week-old mice, determined by FACS analysis. Tissue samples analyzed: 7 pools of two mice per tissue for PyMT;L2fl/fl and PyMT;L2Δ/− mouse cohorts; 6 PyMT;R26STOPL2 and 8 PyMT;R26L2 mice, and two pools for the tumor-free animals (wt). C and D, Quantitative RT-qPCR analyses of S100A8, S100A9, and GM-CSF in tumors and lungs from PyMT;L2fl/fl and PyMT;L2Δ/− (C), and PyMT;R26STOPL2 and PyMT;R26L2 (D) 14 week-old mice. E, Quantification of TNFα and VEGF expression levels by RT-qPCR in primary tumors and lungs of the indicated genotypes. F, RT-qPCR analysis of tenascin-C (Ten-C) and fibronectin (FN) mRNA levels in primary tumors and lungs of the indicated genotypes. RNA from 5 primary tumors and 4 lung samples per genotype was used in all the assays. Bars, SE. *, P < 0.05; **, 0.001 < P < 0.005; n.s., not significant (Student t test; unpaired, two-tailed).
Loxl2 positively modulates CD11b+/Gr1+ cell recruitment and cytokine production. A and B, Content of CD11b+/Gr1+ double positive cells in bone marrow, blood and lung samples from wt,PyMT;L2fl/fl, PyMT; L2Δ/− (A) and wt, PyMT;R26STOPL2 and PyMT;R26L2 (B) 14-week-old mice, determined by FACS analysis. Tissue samples analyzed: 7 pools of two mice per tissue for PyMT;L2fl/fl and PyMT;L2Δ/− mouse cohorts; 6 PyMT;R26STOPL2 and 8 PyMT;R26L2 mice, and two pools for the tumor-free animals (wt). C and D, Quantitative RT-qPCR analyses of S100A8, S100A9, and GM-CSF in tumors and lungs from PyMT;L2fl/fl and PyMT;L2Δ/− (C), and PyMT;R26STOPL2 and PyMT;R26L2 (D) 14 week-old mice. E, Quantification of TNFα and VEGF expression levels by RT-qPCR in primary tumors and lungs of the indicated genotypes. F, RT-qPCR analysis of tenascin-C (Ten-C) and fibronectin (FN) mRNA levels in primary tumors and lungs of the indicated genotypes. RNA from 5 primary tumors and 4 lung samples per genotype was used in all the assays. Bars, SE. *, P < 0.05; **, 0.001 < P < 0.005; n.s., not significant (Student t test; unpaired, two-tailed).
Another feature impacting on the premetastatic niche formation is the production by both primary tumors and target organs of different cytokines and growth factors (33–35). As such, we analyzed their expression in primary mammary tumors and early metastatic lungs recovered from both mice models. Loxl2 deficiency in the mammary gland induced a strong downregulation in the expression of S100A8, S100A9, and GM-CSF chemokines in both breast tumors and lungs compared with control counterparts (Fig. 4C). Conversely, Loxl2 overexpression lead to significantly increased S100A8 and S100A9 expression in tumors and lungs relative to control mice and no changes in GM-CSF levels (Fig. 4D). Levels of TNFα and VEGF also decreased in tumors of KO mice and remained invariant in tumors and lungs from Loxl2-overexpressing mice compared with their respective controls (Fig. 4E and data not shown). Conversely, tenascin-C and fibronectin expression was increased in lungs from PyMT;R26L2–overexpressing mice and remained unchanged in lungs from PyMT;L2Δ/− KO mice compared with controls (Fig. 4F; Supplementary Fig. S7A and S7B).
Collectively, these data demonstrate that Loxl2 is actively participating in vivo in early metastatic stages of breast tumors by controlling the expression of several cytokines and secreted factors and favoring the mobilization and recruitment of myeloid CD11+/Gr1+ cells to lung metastatic sites.
Loxl2 promotes mammary metastatic spread in a cell autonomous fashion
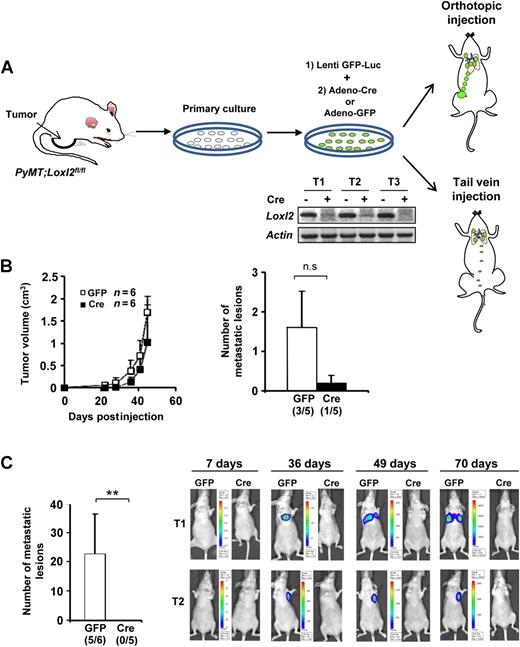
To further investigate the action of endogenous tumor Loxl2 on tumorigenesis and metastasis, we derived primary PyMT cell lines to manipulate Loxl2 levels in preexisting breast carcinoma cells in vitro so as to avoid potential confounding effects arising as a consequence of MMTV-Cre expression targeting cells outside the mammary gland compartment (36). Three different primary breast tumor cell lines derived from PyMT;L2fl/fl mice were obtained and manipulated in vitro by lentiviral introduction of a Luc reporter gene to allow bioluminescence detection. These cells were subsequently infected with adenovirus encoding control GFP or Cre recombinase and Loxl2 excision was confirmed at the mRNA level (Fig. 5A). Then, PyMT-control and PyMT-Loxl2–deleted cells were injected in the mammary fat pad of nude mice and tumor growth was monitored. Both control and Loxl2-deficient cells produced neoplastic lesions with similar kinetics (Fig. 5B, left), recapitulating the in vivo phenotype. The influence of Loxl2 removal on metastatic tumor burden was then analyzed in spontaneous metastasis assays after surgical resection of the primary tumors. A clear decrease in metastatic load was detected in mice injected with Loxl2 depleted cells compared with control cells (Fig. 5B, right). Tail vein injection assays also revealed that ablation of Loxl2 resulted in abrogation of lung colonization by PyMT cells up to 70 days postinjection (Fig. 5C, right). Lung inspection at necropsy revealed macrometastasis in most samples derived from mice injected with control cells, while mice inoculated with Loxl2-deleted cells were devoid of metastatic foci (Fig. 5C, left).
In vitro abrogation of Loxl2 critically diminishes the metastatic capacity of PyMT mammary tumor cells. A, Diagram representing the strategy followed for isolation and generation of PyMT cells used in the indicated tumorigenesis assays. Primary breast cancer cells were isolated from mammary tumors developed by control PyMT; L2fl/fl mice and grown in culture. Cells were first lentivirally infected with a GFP-Luciferase vector and then transduced with control GFP- or Cre-adenovirus. Loxl2 depletion in cell lines from three independent PyMT tumors was confirmed by semiquantitative RT-PCR (middle, bottom). Deleted and control Loxl2 cells were orthotopically inoculated in the mammary fat pad (right, top) or tail vein injected (bottom) into nude mice. B, Quantification of tumor size (left) and metastatic foci (right) after orthotopic injection of both control and Loxl2-depleted primary PyMT cell lines; the number of mice with metastasis is indicated below the graphs. Error bars, SE; n.s., not significant (Student t test; unpaired, two-tailed). C, Left, number of lung metastasis foci from tail vein–injected mice with adeno-GFP or adeno-Cre cells; the number of mice with metastasis is indicated below the graphs. Error bars, SE. **, 0.001 < P < 0.005; n.s., not significant (Student t test; unpaired, two-tailed). Right, representative bioluminescence images of intravenously injected mice with control adeno-GFP or adeno-Cre cells isolated from two independent PyMT tumors. Images were obtained at the indicated days after tail vein injection. The color scale represents the photon flux (photons per second) emitted from the lung region of xenografted mice. All the experiments were performed in duplicates with stable cell cultures derived from three different PyMT tumors (T1–T3).
In vitro abrogation of Loxl2 critically diminishes the metastatic capacity of PyMT mammary tumor cells. A, Diagram representing the strategy followed for isolation and generation of PyMT cells used in the indicated tumorigenesis assays. Primary breast cancer cells were isolated from mammary tumors developed by control PyMT; L2fl/fl mice and grown in culture. Cells were first lentivirally infected with a GFP-Luciferase vector and then transduced with control GFP- or Cre-adenovirus. Loxl2 depletion in cell lines from three independent PyMT tumors was confirmed by semiquantitative RT-PCR (middle, bottom). Deleted and control Loxl2 cells were orthotopically inoculated in the mammary fat pad (right, top) or tail vein injected (bottom) into nude mice. B, Quantification of tumor size (left) and metastatic foci (right) after orthotopic injection of both control and Loxl2-depleted primary PyMT cell lines; the number of mice with metastasis is indicated below the graphs. Error bars, SE; n.s., not significant (Student t test; unpaired, two-tailed). C, Left, number of lung metastasis foci from tail vein–injected mice with adeno-GFP or adeno-Cre cells; the number of mice with metastasis is indicated below the graphs. Error bars, SE. **, 0.001 < P < 0.005; n.s., not significant (Student t test; unpaired, two-tailed). Right, representative bioluminescence images of intravenously injected mice with control adeno-GFP or adeno-Cre cells isolated from two independent PyMT tumors. Images were obtained at the indicated days after tail vein injection. The color scale represents the photon flux (photons per second) emitted from the lung region of xenografted mice. All the experiments were performed in duplicates with stable cell cultures derived from three different PyMT tumors (T1–T3).
A similar strategy was followed with three different primary breast tumor cell lines derived from PyMT;R26STOPL2 mice (Supplementary Fig. S8A). No significant differences in tumor growth rate were detected between PyMT-control and PyMT-R26L2 cells (Supplementary Fig. S8B, top); however, increased number of lung metastatic foci was scored in mice orthotopically injected with Loxl2-overexpressing cells compared with their controls (Supplementary Fig. S8B, bottom) reinforcing the positive prometastastic action of Loxl2. Of note, the number of metastatic foci generated by PyMT-control cells was much lower in the spontaneous metastasis setting than in control genetic models (compare Figs. 5B; Supplementary Fig. S8B with Fig. 2B and D), as observed in other PyMT models (37, 38).
The contribution of Loxl2 to ECM remodeling in the PyMT xenografts generated from both models was also studied with no observable differences detected with regard to the collagen fibril content between the analyzed xenografts and their corresponding controls (Supplementary Fig. S9A and B). Collectively, these data support the conclusion that Loxl2 is required for metastatic seeding and/or colonization even in the absence of the primary tumor, likely involving the existence of cell-autonomous mechanisms.
Loxl2 mediates invasiveness of PyMT cells modulating Snail1 expression levels
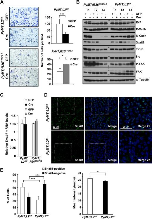
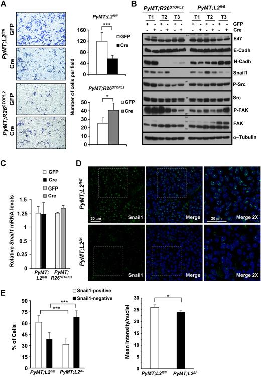
To determine the nature of cell-autonomous processes orchestrated by Loxl2, we performed a functional and molecular characterization of PyMT cells with deregulated Loxl2 expression. In agreement with the in vivo tumorigenic behavior, PyMT-derived cells showed similar proliferation rates and cell-cycle distribution regardless of Loxl2 status (data not shown). Noticeably, depletion of Loxl2 resulted in decreased invasiveness of PyMT cells through Matrigel-coated membranes compared with controls (Fig. 6A), mimicking the poor invasive behavior of primary PyMT;L2Δ/− KO tumors (Fig. 1A and C) while PyMT-Loxl2–overexpressing cells exhibited a reverse invasive behavior (Fig. 6A). To explore the molecular mechanism underlying the Loxl2 proinvasive phenotype, we analyzed the expression levels of different EMT markers and cell signaling pathways, previously shown to link Loxl2 to migratory/invasive traits (12, 17, 20, 39). No consistent changes were detected in activated FAK/c-Src pathway regardless Loxl2 expression (Fig. 6B). Regarding EMT markers, Snail1 levels were consistently correlated with Loxl2 status, being downregulated in PyMT-Loxl2 KO and increased in Loxl2-overexpressing cells while no changes were detected in other EMT factors, like E47 (Fig. 6B; and data not shown). No changes in Snail1 mRNA level were detected in PyMT cells irrespective of their Loxl2 status (Fig. 6C), suggesting that Loxl2 could promote Snail1 stability in PyMT cells, as previously reported in other cell systems (23, 40, 41). Importantly, nuclear Snail1 staining was significantly decreased in primary PyMT;L2Δ/− KO tumors compared with their controls (Fig. 6D and E), strongly supporting the Loxl2–Snail1 link in vivo. To further confirm this molecular connection, Snail1 was reexpressed in PyMT-Loxl2–deficient cells (Fig. 7A) and the effect on invasion analyzed. Indeed, Snail1 overexpression in PyMT-Loxl2–deficient cells fully restored their invasive abilities up to levels similar to control Loxl2-proficient cells (Fig. 7B). To analyze the Loxl2-dependent invasive pattern of PyMT cells, the expression of CK14, involved in leading collective invasion of breast cancer cells (42), was studied in xenograft tumors. Most xenografts from PyMT-Loxl2–overexpressing cells (8/10) exhibited high CK14 expression at invasive tumor areas compared with their controls showing absence or reduced CK14 expression at invasive borders (7/9; Supplementary Fig. S10A and S10B), suggesting that Loxl2 overexpression promotes collective invasiveness.
Loxl2 modulates invasiveness of PyMT cells and Snail1 protein levels. A, Representative images of invasion assays on Matrigel (left) and quantification (right) of PyMT cells (n = 3, each) displaying altered levels of Loxl2 as indicated. Error bars, SE. *, P < 0.05; ***, P < 0.001 (Student t test; unpaired, two-tailed). B, Protein levels of different EMT and migration markers in three independent PyMT cell lines (T1, T2, T3) generated from the indicated genotypes infected or not with Cre recombinase; α-tubulin was used as loading control. C, Quantification of Snail1 mRNA levels by RT-qPCR in PyMT cells with Loxl2 deletion or overexpression and corresponding controls in one representative cell culture of each of the genotypes. D, Representative images of immunofluorescence analysis of Snail1 expression (green) in PyMT tumors lacking Loxl2 (bottom) compared with their paired controls (top panels), revealing decreased nuclear Snail1 levels in the absence of Loxl2. Nuclei were detected with Dapi (blue). Merge confocal microscopy images (middle panels) and magnifications (×2) are shown (right). Scale bar, 20 μm. E, Quantitation of the percentage Snail1-positive and Snail1-negative cells (left) and the mean intensity of Snail1 nuclear staining (arbitrary units; right). A minimum of three random fields were analyzed per sample (n = 6 for PyMT;L2fl/fl; n = 7 for PyMT;L2Δ/−). Error bars, SE. *, P < 0.05; ***, P < 0.001 (Student t test; unpaired, two-tailed).
Loxl2 modulates invasiveness of PyMT cells and Snail1 protein levels. A, Representative images of invasion assays on Matrigel (left) and quantification (right) of PyMT cells (n = 3, each) displaying altered levels of Loxl2 as indicated. Error bars, SE. *, P < 0.05; ***, P < 0.001 (Student t test; unpaired, two-tailed). B, Protein levels of different EMT and migration markers in three independent PyMT cell lines (T1, T2, T3) generated from the indicated genotypes infected or not with Cre recombinase; α-tubulin was used as loading control. C, Quantification of Snail1 mRNA levels by RT-qPCR in PyMT cells with Loxl2 deletion or overexpression and corresponding controls in one representative cell culture of each of the genotypes. D, Representative images of immunofluorescence analysis of Snail1 expression (green) in PyMT tumors lacking Loxl2 (bottom) compared with their paired controls (top panels), revealing decreased nuclear Snail1 levels in the absence of Loxl2. Nuclei were detected with Dapi (blue). Merge confocal microscopy images (middle panels) and magnifications (×2) are shown (right). Scale bar, 20 μm. E, Quantitation of the percentage Snail1-positive and Snail1-negative cells (left) and the mean intensity of Snail1 nuclear staining (arbitrary units; right). A minimum of three random fields were analyzed per sample (n = 6 for PyMT;L2fl/fl; n = 7 for PyMT;L2Δ/−). Error bars, SE. *, P < 0.05; ***, P < 0.001 (Student t test; unpaired, two-tailed).
Snail1 overexpression restores invasive properties of PyMT-Loxl2–deficient cells. A, Snail1 protein levels of PyMT-GFP (control) and PyMT-Cre (Loxl2-deficient) cell lines in vitro manipulated for Snail1 overexpression (GFP-Snail1 and Cre-Snail1; right) or empty control vector (left) by lentiviral infection. α-tubulin was used as loading control. B, Representative images of invasion assays on Matrigel (top) and quantification (bottom) of PyMT;L2fl/fl-GFP and PyMT;L2fl/fl-Cre cells overexpressing Snail1 or control vector. Experiments were performed twice with two independent PyMT tumor cell lines (T1, T2); triplicates for each of the Loxl2 and Snail1 combinations were analyzed. Error bars, SE. *, P < 0.05; ***, P < 0.001; n.s., not significant (Student t test; unpaired, two-tailed).
Snail1 overexpression restores invasive properties of PyMT-Loxl2–deficient cells. A, Snail1 protein levels of PyMT-GFP (control) and PyMT-Cre (Loxl2-deficient) cell lines in vitro manipulated for Snail1 overexpression (GFP-Snail1 and Cre-Snail1; right) or empty control vector (left) by lentiviral infection. α-tubulin was used as loading control. B, Representative images of invasion assays on Matrigel (top) and quantification (bottom) of PyMT;L2fl/fl-GFP and PyMT;L2fl/fl-Cre cells overexpressing Snail1 or control vector. Experiments were performed twice with two independent PyMT tumor cell lines (T1, T2); triplicates for each of the Loxl2 and Snail1 combinations were analyzed. Error bars, SE. *, P < 0.05; ***, P < 0.001; n.s., not significant (Student t test; unpaired, two-tailed).
These data provide an in vivo support to the Loxl2–Snail1 axis as one mechanisms facilitating invasion of PyMT tumors and their derived cell lines.
Discussion
LOXL2 has been associated with breast cancer metastasis in human samples (12) and its functional implication as a prometastatic molecule has been proposed in cell and xenograft-based model studies (8, 12, 17–19). However, the role of endogenous LOXL2 in vivo has not been previously investigated. The critical implication of LOXL2 in breast cancer metastasis is herein strengthened in two complementary genetic mouse models carrying conditional mammary gland–specific deletion or overexpression of Loxl2 in the PyMT breast cancer model. The MMTV-PyMT background recapitulates many processes found in human breast cancer progression generating highly aggressive tumors that metastasize to the lung within 3–4 months (43, 44). Remarkably, the two complementary PyMT-Loxl2 transgenic models now described provide compelling evidence for the in vivo prometastatic action of tumor LOXL2 in breast cancer. Thus, Loxl2 deletion in primary tumors resulted in a dramatic decrease of lung metastatic burden while its overexpression produced the opposite effect. This behavior is paralleled by the alteration of cell differentiation and invasiveness of primary tumors supporting Loxl2 implication in the regulation of both tumor properties.
The present PyMT-Loxl2 models also evidence the involvement of Loxl2 in the generation of the premetastatic niche. Noticeably, a direct correlation between Loxl2 levels and CD11b+/Gr1+ mobilization and recruitment to early metastatic lungs was detected in the Loxl2 KO and overexpressing mouse models, strongly supporting the in vivo participation of Loxl2 in this critical step of metastasis initiation either directly or as a consequence of increased CTCs. Furthermore, Loxl2 within PyMT tumors regulates the expression of several cytokines as well as a subset of ECM components required for the generation of a permissive premetastatic microenvironment (33, 34, 45, 46). Among them, S100A8 and S100A9, chemokines involved in the recruitment of CD11b+/Gr1+ cells (33, 35, 47), are profoundly affected by Loxl2 status, being both chemokines strongly downregulated in primary tumors and early metastatic lung sites of Loxl2 KO mice and upregulated at both sites in Loxl2-overexpressing mice. Other secreted factors like GM-CSF, TNFα, and VEGF, involved in S100A8/S100A9 expression and BMDC expansion (32, 48), are also downregulated in tumors and/or early metastatic lungs from KO mice. In addition, fibronectin and tenascin-C, required for promoting a selective microenvironment for BMDC recruitment at premetastatic sites (33, 45, 46), are upregulated in early metastatic lungs of Loxl2-overexpressing mice. Importantly, our previous studies demonstrated a Loxl2-mediated transcriptional regulation of TNFα and GM-CSF, thereby providing functional evidence for the requirement of GM-CSF and fibronectin for the completion of Loxl2 prometastatic action in syngeneic models (17). Collectively, the current data demonstrate the positive contribution of Loxl2 to early metastasis in vivo by regulating the expression of soluble cytokines and ECM components required for CD11b+/Gr1+ recruitment to target organs.
Remarkably, our current study of genetic PyMT-Loxl2 models indicate that neither ECM stiffness nor collagen organization in primary tumors, early metastatic lungs or tumor xenografts are affected by Loxl2 deletion or overexpression, strongly supporting the conclusion that LOXL2 prometastatic action is intrinsic to breast tumor cells and independent of its potential extracellular action on the ECM. These results contrast with the reported LOX prometastatic functions in xenograft breast cancer models that rely on the ability of LOX to increase the ECM stiffness of the primary tumors (6, 13) and promote collagen-IV crosslinking at premetastatic sites (15). They also contrast with previous data implying that LOXL2-mediated collagen organization in xenografts influences tumor growth, invasive properties, and metastatic colonization (16, 18, 49). These discrepancies are likely explained by the different experimental settings used among the diverse studies. However, it is also noteworthy that the Loxl2 prometastatic action in PyMT breast tumors is not compensated by other Lox family members as their expression was not significantly modified by Loxl2 depletion or overexpression, except for Lox that was slightly upregulated in PyMT-Loxl2–deficient tumors. A similar situation was also found in syngeneic mouse models were Loxl2 knockdown almost abolished lung metastasis independently of Lox and other Loxl members (17). Together, these data indicate specific and nonredundant functions for Lox and Loxl2 in metastasis and support a key action of Loxl2 in promoting breast cancer metastasis in in vivo contexts.
Noticeably, PyMT-derived cells with Loxl2 deletion or overexpression recapitulate the Loxl2 prometastatic role exposed in vivo in both PyMT transgenic models, further supporting a major action of intratumor Loxl2 over a potential stromal cell contribution. PyMT-derived cells from both Loxl2 genetic models show an invasive behavior directly related to Loxl2 levels. Besides being in agreement with the proinvasive LOXL2 behavior in breast cancer cells (8, 12, 17, 50) our current data extend to the in vivo phenotype. The altered invasiveness of PyMT-Loxl2–deleted and overexpressing cells is in full agreement with the increased in situ component exhibited by primary tumors of PyMT-Loxl2 KO mice and with the partial loss of E-cadherin expression found in tumors of PyMT-Loxl2–overexpressing mice. Among the different intracellular Loxl2 targets able to mediate the proinvasive phenotype, we identified Snail1 as one strong candidate. In fact, nuclear Snail1 staining and total Snail1 protein levels are directly related to Loxl2 levels in primary PyMT tumors and invasiveness of PyMT-derived cells, respectively, supporting previous evidence of LOXL2-dependent Snail1 post-translational stabilization (23). Interestingly, transient Snail1 expression has been elegantly shown to be required for efficient breast cancer metastasis (51). Thus, our current data provide a molecular mechanism to facilitate the Loxl2-proinvasive and prometastatic function involving the participation of Snail1, although the in vivo importance of Snail1 remains to be determined. The CK14 pattern detected in xenografts from PyMT-Loxl2–overexpressing cells supports a collective migration mechanism, as recently reported for other PyMT-derived cells (42).
Loxl2 negatively regulates the differentiation status of PyMT tumors, as evidenced from the differential expression of luminal differentiation markers in primary tumors from the two complementary PyMT-Loxl2 genetic models. This fact, together with the proposed Loxl2 involvement in EMT and Snail1 stabilization (23, 40, 41) and in tumor cell stemness (52), provides additional Loxl2-dependent mechanisms, not necessarily linked to its enzymatic activity (25), to control tumor progression. The ability of LOXL2 to negatively regulate tumor differentiation in vivo has been demonstrated in squamous cell carcinoma (22).
The current data also suggest that LOXL2 could temporarily precede and complement LOX function in the metastatic cascade of in vivo breast tumors; thus, LOXL2 promotion of stemness, invasion, and dedifferentiation of breast cancer cells could pave the way for the extracellular LOX action on ECM stiffness at primary tumors and metastatic niche of target organs. Recent studies simultaneously targeting LOX and LOXL2 with small-molecule inhibitors (53) lend support to this hypothesis. Further studies, including double conditional Loxl2/Lox KO mice, are required to clarify the relationship between these LOX members in the metastatic process.
In summary, our data reveal a critical action of breast tumor Loxl2 in promoting lung metastasis in vivo by enhancing dedifferentiation and tumor invasion as well as facilitating the formation of the premetastatic niche, independently of ECM stiffness or collagen organization at primary tumors or metastatic sites. Consequently, therapeutic strategies targeting LOXL2 should be aimed at blocking intratumor LOXL2, for which the Loxl2 genetic models here described provide valuable preclinical models.
Disclosure of Potential Conflicts of Interest
R. López-López is a consultant/advisory board member for Janssen and Bayer and has received expert testimony from Roche. No potential conflicts of interest were disclosed.
Authors' Contributions
Conception and design: F. Salvador, A. Martin, V.M. Weaver, F. Portillo, A. Cano
Development of methodology: F. Salvador, A. Martin, C. López-Menéndez, G. Moreno-Bueno, V. Santos, A. Vázquez-Naharro, P.G. Santamaría, L. Muinelo-Romay, R. López-López
Acquisition of data (provided animals, acquired and managed patients, provided facilities, etc.): F. Salvador, A. Martin, G. Moreno-Bueno, V. Santos, C. López-Menéndez, L. Muinelo-Romay, J.C. Tung, V.M. Weaver, A. Cano
Analysis and interpretation of data (e.g., statistical analysis, biostatistics, computational analysis): F. Salvador, A. Martin, C. López-Menéndez, G. Moreno-Bueno, A. Vázquez-Naharro, P.G. Santamaría, P. Dubus, J.C. Tung, F. Portillo, A. Cano
Writing, review, and/or revision of the manuscript: F. Salvador, A. Martin, C. López-Menéndez, G. Moreno-Bueno, P.G. Santamaría, P. Dubus, F. Portillo, A. Cano
Administrative, technical, or material support (i.e., reporting or organizing data, constructing databases): F. Salvador, A. Martin, V. Santos, S. Morales.
Study supervision: A. Martin, V.M. Weaver, F. Portillo, A. Cano
Other (control of mice colonies and genotyping): F. Salvador, A. Martin, S. Morales
Acknowledgments
We thank our colleagues for providing reagents and members of Amparo Cano's laboratory for their helpful suggestions, Raquel Arocha for help with mice colonies maintenance, Laura Molero (SIdI-UAM) for help with flow cytometry, and Dr. Bruno Sainz (UAM) for advice in Picrosirius red analyses.
Grant Support
This work has been supported by grants from the Spanish Ministry of Economy and Innovation SAF2010-21143 (to A. Cano, F. Portillo), SAF2013-44739-R (to A. Cano, P.G. Santamaría, F. Portillo), SAF2016-76504-R (to A. Cano, C. López-Menéndez, P.G. Santamaría, F. Portillo), and CONSOLIDER-INGENIO 2010 CSD2007-00017 (to A. Cano), the Spanish Instituto de Salud Carlos III [(RETIC-RD12/0036/0007 to A. Cano, G. Moreno-Bueno, P.G. Santamaría, F. Portillo and CIBERONC to A. Cano, G. Moreno-Bueno, F. Portillo, R. López-López, L. Muinelo-Romay, PI13/00132 to G. Moreno-Bueno (all partly supported by FEDER funds)]; Worldwide Cancer Research (formerly AICR) 12-1057 to A. Cano, A. Martin, P.G. Santamaría; Worldwide Cancer Research 16-0295 to A. Cano, F. Portillo, P.G. Santamaría; Comunidad de Madrid (S2010/BMD-2303 to A. Cano, G. Moreno-Bueno); AECC-2011 to G. Moreno-Bueno; and TV3-Telemarató 2013 to G. Moreno-Bueno. A. Martin, F. Salvador, and A. Vázquez-Naharro were funded by the JAE-CSIC program, S2010/BMD-2303, SAF2013-44739-R, and Worldwide Cancer Research 12-1057 grants; P.G. Santamaría by a contract from Fundación AECC (Spain) and, presently, by Worldwide Cancer Research 16-0295 grant; V. Santos by CSD2007-00017, Worldwide Cancer Research 12-1057 and SAF2013-44739-R grants, and S. Morales by RETIC-RD12/0036/0007 grant.
The publication costs of this article were defrayed in part by the payment of publication fees. Therefore, and solely to indicate this fact, this article is hereby marked “advertisement” in accordance with 18 USC section 1734.
Note: Supplementary data for this article are available at Cancer Research Online (http://cancerres.aacrjournals.org/).






