Abstract
Cancer-associated fibroblasts (CAF) have been suggested to originate from mesenchymal stromal cells (MSC), but their relationship with MSCs is not clear. Here, we have isolated from primary human neuroblastoma tumors a population of αFAP- and FSP-1–expressing CAFs that share phenotypic and functional characteristics with bone marrow–derived MSCs (BM-MSC). Analysis of human neuroblastoma tumors also confirmed the presence of αFAP- and FSP-1–positive cells in the tumor stroma, and their presence correlated with that of M2 tumor-associated macrophages. These cells (designated CAF-MSCs) enhanced in vitro neuroblastoma cell proliferation, survival, and resistance to chemotherapy and stimulated neuroblastoma tumor engraftment and growth in immunodeficient mice, indicating an effect independent of the immune system. The protumorigenic activity of MSCs in vitro and in xenografted mice was dependent on the coactivation of JAK2/STAT3 and MEK/ERK1/2 in neuroblastoma cells. In a mouse model of orthotopically implanted neuroblastoma cells, inhibition of JAK2/STAT3 and MEK/ERK/1/2 by ruxolitinib and trametinib potentiated tumor response to etoposide and increased overall survival. These data point to a new type of protumorigenic CAF in the tumor microenvironment of neuroblastoma and to STAT3 and ERK1/2 as mediators of their activity. Cancer Res; 77(18); 5142–57. ©2017 AACR.
Introduction
The important contribution of the tumor microenvironment (TME) to cancer progression, metastasis, and therapeutic resistance is well recognized (1). Endothelial cells (EC), innate and adaptive immune inflammatory cells, and cancer-associated fibroblasts (CAF) all contribute to a TME that can promote the growth and dissemination of cancer cells (2). CAFs represent a heterogeneous population of cells that have different functions depending on the tumor types (3). Like tumor-associated macrophages (TAM; ref. 4), CAFs can be polarized toward type I cells that display tumor-inhibitory activity, or type II cells that have tumor-promoting activity (5). In contrast to TAMs, where markers of polarization have been well defined (4), markers in CAFs have not been entirely elucidated (5). Thus, a better phenotypic and functional characterization of these cells is needed to understand their biological role.
The origin of CAF in tumors is also not entirely defined. Although they can originate from adjacent tissues, they can also derive from bone marrow cells (6, 7). Mesenchymal stromal cells (MSC), which have the potential to differentiate into osteoblasts, adipocytes, and chondrocytes, are being recruited at the site of tissue injury, where they contribute to tissue repair (8). In cancer, experiments in mice have suggested that BM-MSCs can be recruited by primary tumors where they can transition into CAFs (7, 9, 10).
To further investigate the relation between CAFs and MSCs in human cancer, we performed in vitro and in vivo comparative studies between CAFs and BM-MSCs obtained from patients with neuroblastoma (NB), the most common extracranial solid tumor in children (11) and a cancer where the role of the TME has been increasingly recognized (12). Our data identified a new population of CAFs that is phenotypically and functionally similar to BM-MSCs. We demonstrate that these cells exert broad protumorigenic activities through the activation of the STAT3 and ERK1/2 signaling pathways in neuroblastoma cells.
Materials and Methods
Cell culture
Neuroblastoma cell lines CHLA-255, SK-N-SH, SK-N-BE2, and CHLA-90 were initially obtained in 1998 from Dr. C. Patrick Reynolds (Texas Tech University Health Sciences Center, Lubbock, TX) and grown as described previously (13). Human skin fibroblasts (Fb) were purchased from ATCC and cultured in DMEM (Lonza) supplemented with 20% (v/v) heat-inactivated FBS and 1% penicillin/streptomycin (Gibco). All cell lines were authenticated at the beginning of the planned experiments by genotype analysis using the AmpFLSTR Identifier PCR Kit and GeneMapper ID v. 3.2 (Applied Biosystems) and tested negative for mycoplasma by MycoAlert Mycoplasma Detection Kit from Lonza. CHLA-255 cells were used between passage 18 and 25 and authenticated in January 2013. SK-N-SH cells were used between passage 41 and 50 and authenticated in January 2013. SK-N-BE(2) cells, passage 28 were authenticated in May 2014. CHLA-90 cells were used between passage 34 and 38 and authenticated in January 2013.
Isolation of CAF-MSCs and BM-MSCs from primary tumor and bone marrow of patients
CAF-MSCs were obtained from fresh neuroblastoma tumor specimens from patients undergoing surgery at Children's Hospital Los Angeles (CHLA, Los Angeles, CA) and enrolled in the New Approaches to Neuroblastoma Therapy (NANT) Consortium Biorepository (N2004-05) or the CHLA Neural Tumor Registry protocols approved by the Institutional Review Board (IRB). Tumor tissues were washed with PBS, cut into small pieces, and digested with 3 mg/mL collagenase I (Sigma) and 5 MU/mL of DNase I (Calbiochem) in PBS for 2 hours at 37°C. Cells were passed through a 70-μm strainer filter and negatively selected for GD2 expression. The collected cells were then plated in 100-mm dishes precoated with fibronectin (1 μg/mL; Calbiochem) and collagen I (3 μg/mL; Advanced BioMatrix) and cultured in DMEM supplemented with 20% v/v FBS and 1% v/v penicillin/streptomycin. After 15 days in culture, adherent cells were harvested, characterized as described below, and stored as frozen stock (passage 1). Cells were used between passages 2 and 8.
BM-MSCs were obtained from fresh bone marrow samples from patients with neuroblastoma enrolled in the NANT Consortium Biorepository (N2004-05) or the CHLA Neural Tumor Registry protocols approved by the Children's Oncology Group and by the IRB at CHLA. The mononuclear cell fraction from the bone marrow aspirate was isolated by Ficoll–Hypaque (Sigma) density gradient centrifugation at 400 × g for 35 minutes. After three washes with PBS, mononuclear cells were plated in 100-mm dishes. After 15 days in culture, adherent cells were harvested, characterized, and stored as frozen stock (passage 1).
Differentiation assays
Adipogenesis, osteogenesis, and chondrogenesis differentiation was performed as described previously (14) using specific differentiation media (StemPro, Gibco). Quantification of differentiated cells was performed by solubilization of Oil Red O in isopropanol, Alizarin Red in 10% (v/v) acetic acid, and Alcian Blue in 6 mol/L guanidine hydrochloride followed by OD measurement at A540, A405, and A595, respectively.
Reagents
The antibodies used for flow cytometry, immunofluorescence, IHC, and Western blot are listed in Supplementary Table S1. Etoposide (5 mg/mL in saline solution) was purchased from Teva Generics. Melphalan was purchased from Sigma-Aldrich and dissolved in acidified ethanol solution at a stock concentration of 64 mg/mL. Ruxolitinib was purchased from Selleckchem for in vitro studies, and ruxolitinib phosphate salt was obtained from LC Laboratories for in vivo studies. Trametinib was purchased from LC Laboratories for in vitro and in vivo studies. Inhibitors were solubilized in DMSO at a stock concentration of 10 mmol/L.
Flow cytometry for surface expression markers and intracellular signaling
CAF-MSCs and BM-MSCs were harvested with PBS-based cell dissociation buffer (Gibco; 1 × 105 cells per tube), washed, suspended in stain buffer [PBS with 5% (v/v) FBS and 0.1% (w/v) sodium azide], and stained with the fluorochrome-conjugated antibodies described in Supplementary Table S1 for 1 hour in the dark and in ice water. Nonspecific background signals were measured by incubating separate tubes with appropriate isotype-matched irrelevant antibodies. To compensate for the spillover of fluoresced light into unintended channels, other control tubes were stained with only one individual fluorochrome. Cells were washed twice with stain buffer, resuspended in 0.5 mL stain buffer, and filtered through a 40-μm mesh prior to flow cytometric data acquisition using an LSRII flow cytometer (BD Biosciences). For compensation, the AutoComp software routine in FACS Diva software (BD Biosciences) was employed. Cell debris and clumps were electronically gated from analysis based on their forward and side light scatter parameters. Data analysis was performed using FCS Express software (DeNovo Software). Mean fluorescence intensity (MFI) index was calculated as the ratio of MFI of stained cells with a specific antibody over MFI of cells stained with the isotype-matched control antibody.
For flow cytometry analysis of xenografts, tumors were harvested, cut into small pieces and digested with 10,000 collagenase digestion units/mL of collagenase I (Sigma), 32 mg/mL of Dispase II (Roche), and 5 MU/mL of DNase I (Calbiochem) in PBS for 1 hour, and further dissociated using the gentleMACS Dissociator (Miltenyi Biotec). Resulting single-cell suspensions were washed with PBS supplemented with 0.5% (w/v) BSA and 2 mmol/L EDTA and filtered through a 70-μm nylon mesh. Cells were resuspended in stain buffer and stained for GD2 using antibody and dilution described in Supplementary Table S1 for 30 minutes in the dark and ice water. Cells were then washed with PBS with 5% FBS and fixed using Fix Buffer I (BD Biosciences) for 30 minutes at 37°C. After fixation, cells were permeabilized using Perm Buffer III (BD Biosciences) for 30 minutes on ice and stained for p-STAT3 and p-ERK1/2 using antibodies and dilution described in Supplementary Table S1 for 30 minutes in the dark and ice water. Data analysis was performed using FCS Express software and the MFI was calculated as above.
Conditioned medium
To generate conditioned media (CM), neuroblastoma cells (4 × 106) were plated with CAF-MSCs, BM-MSCs, or fibroblasts (1 × 106; ratio 4:1) in 100-mm dishes in 10 mL of culture medium supplemented with 10% (v/v) FBS. As control, neuroblastoma cell lines were cultured alone under the same conditions. After 48 hours, the CM was collected, centrifuged at 1,000 × g for 10 minutes at 4°C to eliminate floating cells and debris, and frozen at −80°C until used for experiments. For experiments, CM from frozen stock was diluted 1:1 with regular serum-free Iscove's Modified Dulbecco's Medium.
Cell viability and proliferation assays
Neuroblastoma luciferase-labeled (NB-Fluc) cells were plated in triplicate in 96-well plates at a density of 10,000 cells per well together with either CAF-MSCs, BM-MSCs, or fibroblasts (2,500 cells per well; ratio 4:1), and cell viability was examined every 24 hours for a 96-hour period by adding d-luciferin (150 μg/mL; Biosynth) and measuring luciferase intensity with the Glo-Max-Multi Detection System and Instinct software (Promega). Cell viability for non–luciferase-expressing neuroblastoma cells was assessed by adding CellTiter-Glo reagent (ratio 1:1; Promega) to the medium according to the manufacturer's instructions. After 10 minutes, luminescence was measured via the Glo-Max-Multi Detection System (Promega). Data were calculated in relative luminescence units.
For proliferation analysis, cells were plated in triplicate in 6-well plates at a density of 200,000 cells per well and treated with CM. After 48 hours of incubation at 37°C, cells were pulsed with bromodeoxyuridine (BrdUrd) for 40 minutes before being harvested and incubated in the presence of an FITC-conjugated anti-BrdUrd antibody, and 7-amino actinomycin D (BD Pharmingen) according to the manufacturer's instructions and then analyzed by flow cytometry using CellQuestPro software.
Apoptosis assays
Cells were plated in triplicate in 6-well plates at a density of 200,000 cells per well and treated with the indicated concentrations of etoposide in the presence of CM for 48 hours. After treatment, detached and attached cells were collected together, and apoptosis was analyzed using an Annexin V-FITC Apoptosis Detection Kit (BD Biosciences) according to the manufacturer's instructions and analyzed by flow cytometry using CellQuestPro software. Apoptotic cells included both early (Annexin V positive and PI negative) and late (Annexin V positive and PI positive) apoptotic cells. Alternatively, cells were plated in triplicate in 96-well plates at a density of 10,000 cells per well, treated with increasing concentrations of etoposide in the presence of CM and incubated for 48 hours at 37°C. Apoptosis was measured as caspase-3/7 activity by adding Caspase-Glo 3/7 reagent (ApoLive-Glo Multiplex Assay; Promega) to the medium (ratio 1:1) and measuring luminescence using the Glo-Max-Multi Detection System (Promega).
PathScan Intracellular Signaling Array Kit and Western blot analysis
Neuroblastoma cells were exposed to CM from NB/CAF-MSC, NB/BM-MSC, or NB/Fb cocultures for 30 minutes, washed with ice-cold PBS, harvested, and lysed in RIPA buffer supplemented with protease and phosphatase inhibitor cocktail (Thermo Fisher Scientific). The PathScan Intracellular Signaling Array Kit (Cell Signaling Technology #7744) was used according to the manufacturer's instructions. Proteins were detected by streptavidin-conjugated DyLight 680, and fluorescence images were captured using the Odyssey Infrared Imaging Systems (LI-COR Biosciences), and spot intensities were quantified using array analysis software (LI-COR Biosciences). Western blots were performed using standard protocols.
Cytokine profiling array
CM generated from neuroblastoma cells (CHLA-255), CAF-MSCs, BM-MSCs, NB/CAF-MSCs, and NB/BM-MSCs were examined for the presence of 36 different inflammatory markers using a Human Cytokine Array (R&D System ARY005B) according to the manufacturer's instructions. Briefly, membranes were incubated with 2 mL of CM and a cocktail of biotinylated antibodies overnight at 4°C. Following three washes, membranes were incubated in the presence of 2 mL (1:2,000 dilution) of streptavidin–horseradish peroxidase (HRP) for 30 minutes at room temperature, and the presence of immunocomplexes was detected by staining with 3,3'-diaminobenzidine (DAB) chromogen. Arrays were scanned and pixel density measurements were obtained using the array analysis software of LI-COR Biosciences.
Immunofluorescence
CAF-MSCs were seeded on sterilized glass coverslips overnight. Cells were then fixed in 4% (w/v) paraformaldehyde at room temperature for 10 minutes, washed with PBS, permeabilized with 0.1% (v/v) Triton X-100 for 10 minutes, blocked with 10% (v/v) FBS at room temperature for 30 minutes, and incubated overnight at 4°C in the presence of primary antibodies against α-fibroblast activation protein (αFAP), fibroblast-specific protein-1 (FSP-1), and α-smooth muscle actin (αSMA) described in Supplementary Table S1. After washing in PBS, slides were incubated for 1 hour at room temperature with secondary antibodies conjugated with Alexa Fluor 488 and phalloidin conjugated with Alexa Fluor 568 (Supplementary Table S1). Following three washes in PBS, cells were embedded in VECTASHIELD mounting medium with 4,6-diamidino-2-phenylindole (DAPI; Vector Laboratories). Fluorescence images were captured using an LSM 700 confocal system mounted on an AxioObserver.Z1 microscope equipped with a 20×/0.8 Plan-APOCHROMAT objective lens (Carl Zeiss Microscopy).
IHC
Human paraffin-embedded sections (4 μm) of neuroblastoma tumors were obtained through the Children's Oncology Group (COG) Biorepository by H. Shimada (COG study ANBL00B1). Informed consent was obtained from patient's parents or legal guardians by COG investigators. The study (principal investigator: H. Shimada) was approved by the CHLA IRB under number CCI-11-00261 (Neuroblastoma Pathology) and conducted under the U.S. Common Rule. Slides were deparaffinized in xylene and rehydrated in a graded series of ethanol solutions. Antigen unmasking was performed with 10 mmol/L of sodium citrate (pH 6.0) for 3 cycles of 4 minutes each at 100°C. Slides were rinsed with PBS and incubated with 3% (v/v) H2O2 for 10 minutes to block endogenous peroxidase activity and blocked in 10% (v/v) goat serum in PBS for 1 hour at room temperature. Slides were then incubated overnight at 4°C with antibodies against αFAP and FSP-1, followed by 1-hour incubation at room temperature with the secondary antibody. After washing three times with 0.1% (v/v) Triton-X 100 in PBS, slides were incubated with biotin-free polymeric HRP linker for 1 hour at room temperature, followed by washing with PBS and incubation with peroxidase-conjugated streptavidin for 30 minutes at room temperature. After washing with PBS, slides were stained with DAB chromogen and counterstained with hematoxylin. Negative controls included incubation with PBS solution instead of the primary antibody.
For the dual immunofluorescence on neuroblastoma paraffin-embedded tissues, sections were sequentially incubated in the presence of a mouse anti-human FSP-1 and a rabbit anti-human CD163 using antibodies and dilution described in Supplementary Table S1. After washing, the slides were incubated for 1 hour at room temperature with secondary antibodies conjugated with Alexa Fluor 488 and Alexa Fluor 594. The slides were mounted in DAPI containing VECTASHIELD medium. Negative controls included incubation with PBS solution instead of the primary antibody.
Mouse paraffin-embedded sections (4 μm) of xenografted tumors were processed following the same protocol described above and stained for Ki-67 and FSP-1. DAB staining of the 20× digital images was quantified using Fiji ImageJ software (15). For the Ki-67 quantification, the brightness of each RGB TIFF image was normalized according to the brightest pixel. The nuclei were demarcated by converting the image to grayscale, applying an Unsharp Mask filter of radius 5 and weight 0.9, autothresholding, and performing watershed segmentation. Each nucleus was classified as Ki-67 positive or Ki-67 negative according to the mean intensity in the L channel of the L·a·b color space in the brightness-normalized image; ambiguously stained nuclei were excluded from the count.
Xenograft experiments
Animal experiments were performed under a protocol approved by the Institutional Animal Care and Use Committee at CHLA (Protocol #41-14 approved on November 7, 2014).
Subcutaneous implantation.
CHLA-255-FLuc cells were injected either alone (4 × 106) or mixed with CAF-MSCs, BM-MSCs, or fibroblasts (1 × 106) in the flank of 6-week-old female and male NOD/SCID or NOD/SCID/IL2Rγ–null (NSG) mice. For CAF-MSCs, 0.5, 1, and 2 × 106 cells were tested. Bioluminescent signals were measured by Xenogen imaging (Caliper Life Sciences), performed 15 minutes after intraperitoneal injection of d-luciferin (1.5 mg/mouse). Tumors were measured every 3 days using a Vernier caliper, and tumor volume was calculated using the ellipsoid formula: tumor volume (mm3) = (width in mm)2 × (length in mm) × π/6. Mice were euthanized with O2/CO2 when tumors reached 1,500 mm3 or became ulcerated, or when animals were in distress (tumor ulceration, body weight loss above 20%, respiratory distress).
Orthotopic subrenal capsule implantation.
As an orthotopic model, we modified a model previously reported by us (16). Rather than implanting a fragment of a subcutaneous neuroblastoma tumor in the adrenal gland, we injected neuroblastoma cells and CAF-MSCs under the renal capsule. This was needed as we could not inject a mixture of cells in suspension directly into the adrenal gland. This modification did not affect the growth, invasive and metastatic behavior of neuroblastoma cells. In brief, 8- to 10-week-old female and male NSG mice were placed under general anesthesia; the left kidney was exteriorized and CHLA-255-FLuc cells alone (0.4 × 106) or mixed with CAF-MSCs (0.1 × 106) were injected under the kidney capsule using a custom-made 50-μL glass syringe with a cemented 1.3-cm 30-gauge blunt needle. Following injection of the cells, the kidney was returned to the retroperitoneal space, and muscle and skin were sealed. Animals were observed every day for signs of tumor growth (abdominal distension), local tumor invasion (leg palsy), weight loss, and distress. Tumor growth was monitored by bioluminescence as described above and by MRI using a 7.05 Pharmascan MRI (Bruker) after intraperitoneal injection of 30 μL of the contrast agent Magnevist (Bayer Pharmaceuticals). Images were analyzed using Osirix.
Drug treatment of mice.
Stock solutions of ruxolitinib and trametinib were prepared in DMSO and dissolved in 0.5% (w/v) methylcellulose and 0.1% (v/v) Tween-80 in PBS (vehicle). Mice were treated 1 week after tumor cell injection by oral gavage daily for 3 weeks (subcutaneous model) and 6 weeks (orthotopic model) with vehicle or with ruxolitinib or/and trametinib at 90 and 0.1 mg/kg, respectively. In experiments that combined ruxolitinib and trametinib with chemotherapy, mice were treated 5 weeks after tumor cell injection with either etoposide alone (10 mg/kg given i.p. three times a week) or in combination with ruxolitinib (60 mg/kg, twice per day) and trametinib (3 mg/kg daily) for 2 weeks.
Patient-derived samples
Patient-derived tumor tissue sections were obtained from paraffin-embedded tumor samples under the Children's Oncology Group protocol ANBL-00B1 (H. Shimada). Written informed consent from individuals/parents/guardians was obtained at individual institutions at the time of study enrollment. The study was approved by the CHLA IRB under CCI-11-00262 (Neuroblastoma Pathology), which follows the Belmont Report and the U.S. Common Rule.
Gene expression data
Neuroblastoma Affymetrix Human Exon Array data of 219 primary tumor specimens from patients with high-risk disease were obtained through the NCI Therapeutically Applicable Research to Generate Effective Treatments (TARGET) Consortium (see https://ocg.cancer.gov/programs/target/research). Data were normalized by quantile normalization and summarized using robust multichip average (Affymetrix Power Tools software package, version 1.12). The transcript level data of core probe sets for each sample were averaged on the basis of gene symbol annotations provided by the manufacturer (17,422 unique genes). Spearman correlation analysis between αFAP, FSP-1, and CD163 was performed on all samples and stratified by MYCN status.
Statistical analysis
A two-sided unpaired Student t test was used to evaluate statistically significant differences between any two groups, whereas multiple group comparisons were performed by two-way ANOVA. Results were expressed as the mean ± SD of triplicate samples. A P value of less than 0.05 was considered statistically significant. Nonlinear regression of inhibitory dose–response analysis was used to calculate the IC50 for etoposide and melphalan. The event-free survival curves were calculated by the Kaplan–Meier estimator. The GraphPad Prism version 6.00 for Windows (GraphPad Software Inc.; www.graphpad.com) was used for the statistical analysis. Experiments were repeated at least twice. For the orthotopic experiment, the area under the curve (AUC) was calculated using the bioluminescence data up to day 55. Mice that did not have measurements for the entire period were considered to have censored AUC measurements. Interval regression was utilized to examine differences in the calculated AUC between treatment groups. Linear regression was used to examine differences in survival time among the different groups in the cohort of mice that showed evidence of tumor growth.
Results
CAFs isolated from patients with neuroblastoma share characteristics with MSCs and are present in neuroblastoma tumors
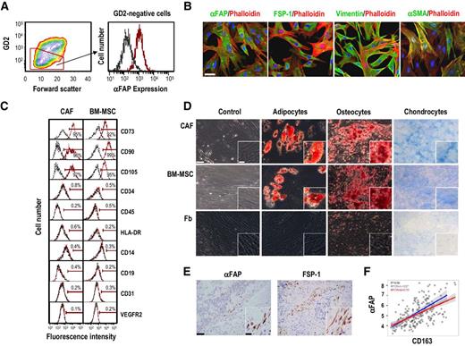
To study the contribution of CAFs to the TME of neuroblastoma tumors, we isolated CAFs from neuroblastoma tumors obtained at the time of surgical resection. In three of six tumor samples (Supplementary Table S2), we were able after elimination of disialoganglioside (GD2)-positive tumor cells to culture a population of adherent cells, which was positive for the expression of αFAP/dipeptidyl peptidase IV (αFAP/DPPIV; Fig. 1A). These cells uniformly expressed other markers of CAFs, such as fibroblast specific protein-1 (FSP-1/S1004A) and vimentin, and had variable expression of αSMA (Fig. 1B).
CAFs isolated from patients with neuroblastoma share characteristics with MSCs and are present in primary neuroblastoma tumors. A, FACS of a subpopulation of GD2-negative cells expressing αFAP from a freshly digested neuroblastoma tumor. In the histogram overlay on the right, the black line represents isotype control and the red line represents specific staining. B, Representative immunofluorescence images captured by confocal microscopy of CAF-MSCs stained for αFAP, FSP-1, vimentin, and αSMA and counterstained with phalloidin and DAPI. Scale bar, 50 μm. C, Expression of surface markers by flow cytometry in cultured CAF-MSCs and BM-MSCs. D, Top, representative images of CAF-MSCs, BM-MSCs, and fibroblasts differentiated into adipocytes, osteocytes, and chondrocytes; bottom, histogram representing the quantification of differentiated cells by measuring the absorbance (±SD) of solubilized Oil Red O staining (adipocytes), Alizarin Red (osteocytes), and Alcian Blue (chondrocytes) from duplicate wells. Scale bar, 50 μm (in the main picture) and 15 μm (in inset). E, Representative images of sections of neuroblastoma tumors (n = 11) stained for αFAP or FSP-1 as described in Materials and Methods. Scale bar, 50 μm (in the main picture) and 15 μm (in inset). F, Scatter diagrams of mRNA expression of αFAP and CD163 in primary tumors of children with high-risk neuroblastoma (n = 219). Spearman correlation values and regression lines for the entire dataset and subsets of samples with MYCN-A (blue line) and those with MYC-NA (red line).
CAFs isolated from patients with neuroblastoma share characteristics with MSCs and are present in primary neuroblastoma tumors. A, FACS of a subpopulation of GD2-negative cells expressing αFAP from a freshly digested neuroblastoma tumor. In the histogram overlay on the right, the black line represents isotype control and the red line represents specific staining. B, Representative immunofluorescence images captured by confocal microscopy of CAF-MSCs stained for αFAP, FSP-1, vimentin, and αSMA and counterstained with phalloidin and DAPI. Scale bar, 50 μm. C, Expression of surface markers by flow cytometry in cultured CAF-MSCs and BM-MSCs. D, Top, representative images of CAF-MSCs, BM-MSCs, and fibroblasts differentiated into adipocytes, osteocytes, and chondrocytes; bottom, histogram representing the quantification of differentiated cells by measuring the absorbance (±SD) of solubilized Oil Red O staining (adipocytes), Alizarin Red (osteocytes), and Alcian Blue (chondrocytes) from duplicate wells. Scale bar, 50 μm (in the main picture) and 15 μm (in inset). E, Representative images of sections of neuroblastoma tumors (n = 11) stained for αFAP or FSP-1 as described in Materials and Methods. Scale bar, 50 μm (in the main picture) and 15 μm (in inset). F, Scatter diagrams of mRNA expression of αFAP and CD163 in primary tumors of children with high-risk neuroblastoma (n = 219). Spearman correlation values and regression lines for the entire dataset and subsets of samples with MYCN-A (blue line) and those with MYC-NA (red line).
We then compared these cells with MSCs isolated from the bone marrow of patients with neuroblastoma. We demonstrated by flow cytometry that neuroblastoma-derived CAFs have a cell surface marker profile closely related to the profile of BM-MSCs (Fig. 1C; Supplementary Fig. S1A). CAFs expressed mesenchymal markers, such as CD73, CD90, and CD105 (17), but did not express markers of hematopoietic stem cells (CD34), myeloid cells (CD45 and human leukocyte antigen D-related), monocytes (CD14), B cells (CD19), or endothelial cells (CD31 and VEGFR2).
We then examined whether these neuroblastoma-derived CAFs, like BM-MSCs, maintained their pluripotency. In contrast to normal human skin fibroblasts, but similarly to BM-MSCs, CAFs retained their ability to differentiate into adipocytes accumulating lipids, osteocytes forming a mineralized matrix, and chondrocytes generating a matrix rich in glycosaminoglycans (Fig. 1D; Supplementary Figs. S1B and S2A).
Altogether, these data identify a new population of CAFs that have the phenotypic and functional characteristics of BM-MSCs in primary human neuroblastoma tumors. Thus, we designated these cells CAF-MSCs.
To confirm the presence of CAFs in primary neuroblastoma tumors, we then examined the expression of αFAP and FSP-1 in 11 neuroblastoma specimens by IHC. αFAP- and FSP-1–positive cells were identified predominantly in the stromal compartment of the tumors surrounding nests of tumor cells, but were also seen among tumor cells (Fig. 1E). Because we recently reported the presence of TAM in high-risk neuroblastoma tumors (18), we examined some of these primary tumors for the copresence of CAFs and TAMs by immunofluorescence. The data revealed the presence of CD163-expressing TAMs in close proximity to CAFs, suggesting that these two cell types could interact to contribute to the TME in neuroblastoma (Supplementary Fig. S2B). Additional evidence supporting such association was obtained by a transcriptomic meta-analysis of αFAP and FSP-1 expression in a cohort of 219 tumor samples obtained from patients with high-risk neuroblastoma. This analysis revealed a statistically significant correlation between the expression of CAF markers and the presence of CD163 TAMs both in MYCN-amplified and MYCN-nonamplified tumors (Fig. 1F; Supplementary Fig. S2C).
CAF-MSCs increase tumor engraftment and growth in xenograft models, mirroring BM-MSCs
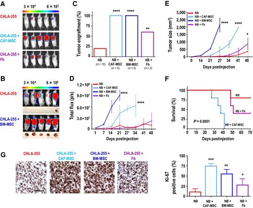
To understand the function of CAF-MSCs in the TME of neuroblastoma, CAF-MSCs or BM-MSCs were subcutaneously coinjected with firefly luciferase–expressing CHLA-255 cells (CHLA-255-FLuc) in immunodeficient NOD/SCID mice (Fig. 2). The effect on tumor engraftment and growth was monitored by bioluminescence and compared with engraftment and growth of neuroblastoma cells injected alone. Coinjection of neuroblastoma cells with fibroblast was also done as control for MSCs. When neuroblastoma cells were injected alone, tumor engraftment was observed in only 20% of the cases. In contrast, when coinjected with CAF-MSCs or BM-MSCs (NB:CAF-MSC ratio of 4:1), engraftment reached 100% (Fig. 2A–C). These tumors grew faster (Fig. 2D and E) and led to a significantly shorter overall survival of the mice (P = 0.0001; Fig. 2F). Coinjection of neuroblastoma cells and fibroblasts had a stimulatory effect on tumor engraftment and growth, but to a lesser extent. We also tested different NB:CAF-MSC ratios of 4:2 and 4:0.5 in NSG mice. These experiments (Supplementary Fig. S3A–E) demonstrated an enhanced effect on tumor growth with a higher proportion of CAF-MSC (4:2 ratio) and a lower effect with less CAF-MSC (4:0.5 ratio). However, even at such lower ratio, the coinjection of CAF-MSCs resulted in 100% tumorigenicity, indicating that even when representing 1/8 of the tumor cell population, CAF-MSCs can potentiate tumorigenesis.
CAF-MSCs increase tumor engraftment and growth in xenograft models. A, Representative bioluminescence images of NOD/SCID mice (n = 5/group) taken at day 21 after subcutaneous injection into the right flank of CHLA-255-FLuc cells, either alone or mixed with CAF-MSCs or fibroblasts (ratio 4:1). NB, neuroblastoma. B, Representative bioluminescence images of NOD/SCID mice (n = 5/group) taken at day 21 after subcutaneous injection of CHLA-255-FLuc cells alone into the right flank or mixed with BM-MSCs into the left flank. Representative pictures of tumors harvested at day 27 are shown below the bioluminescence images. Note that the bioluminescence from the tumor in the left flank remains visible in images taken of the right flank. C, Percentage of engrafted tumors in each group for the two experiments (A and B). D, Average of the bioluminescence signal intensity (p/s, photons/second) over time of all mice (±SEM) in each group. E, Average tumor size (±SEM) over time of all mice in each group. F, Kaplan–Meier survival curves in each group of mice in experiment shown in A. G, Left, representative images of Ki-67 expression in tumors from each group of mice; right, quantification of Ki-67–positive cells (±SEM) from an average of 10 fields (×20) examined for each section in each group. Scale bar, 50 μm; *, P < 0.05; **, P < 0.01; ***, P < 0.001; and ****, P < 0.0001.
CAF-MSCs increase tumor engraftment and growth in xenograft models. A, Representative bioluminescence images of NOD/SCID mice (n = 5/group) taken at day 21 after subcutaneous injection into the right flank of CHLA-255-FLuc cells, either alone or mixed with CAF-MSCs or fibroblasts (ratio 4:1). NB, neuroblastoma. B, Representative bioluminescence images of NOD/SCID mice (n = 5/group) taken at day 21 after subcutaneous injection of CHLA-255-FLuc cells alone into the right flank or mixed with BM-MSCs into the left flank. Representative pictures of tumors harvested at day 27 are shown below the bioluminescence images. Note that the bioluminescence from the tumor in the left flank remains visible in images taken of the right flank. C, Percentage of engrafted tumors in each group for the two experiments (A and B). D, Average of the bioluminescence signal intensity (p/s, photons/second) over time of all mice (±SEM) in each group. E, Average tumor size (±SEM) over time of all mice in each group. F, Kaplan–Meier survival curves in each group of mice in experiment shown in A. G, Left, representative images of Ki-67 expression in tumors from each group of mice; right, quantification of Ki-67–positive cells (±SEM) from an average of 10 fields (×20) examined for each section in each group. Scale bar, 50 μm; *, P < 0.05; **, P < 0.01; ***, P < 0.001; and ****, P < 0.0001.
To further evaluate the effect of CAF-MSCs on the growth of neuroblastoma cells, IHC analysis was performed to detect Ki-67. A statistically significant increase in Ki-67–positive cells was observed in tumors derived from the coinjection of neuroblastoma cells with CAF-MSCs or BM-MSCs, compared with tumors formed by injection of neuroblastoma cells alone (Fig. 2G), which is consistent with stimulation of proliferation. Fibroblasts also increased the percentage of Ki-67 expression, but to a lesser degree. These data indicate that CAF-MSCs, like BM-MSCs, promote neuroblastoma tumor engraftment and growth.
CAF-MSCs increase the viability of neuroblastoma cells by stimulating proliferation and inhibiting apoptosis
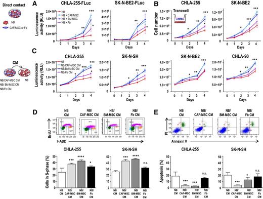
The increase in Ki-67 expression in tumors implanted with CAF-MSCs suggested an effect of CAF-MSCs on tumor cell proliferation. We thus examined this effect in cocultures of NB-FLuc cells grown in direct contact with CAF-MSCs. Indeed CAF-MSCs, similarly to BM-MSCs, significantly increased the viability of neuroblastoma cells over time when compared with neuroblastoma cells cultured alone or cocultured with fibroblasts (Fig. 3A). This activity, however, did not require cell–cell contact, as a similar increase in viability was observed when neuroblastoma cells were cultured with CAF-MSCs or BM-MSCs separated by a porous transwell insert (Fig. 3B) or in the presence of the CM of cocultures of neuroblastoma and CAF-MSC or BM-MSC cells (NB/CAF-MSC and NB/BM-MSC CM; Fig. 3C). Similar effects were observed with other preparations of CAF-MSCs or BM-MSCs (Supplementary Fig. S4A). These data indicate that CAF-MSCs, as BM-MSCs, increase the growth of tumor cells by a mechanism that does not require direct cell–cell contact.
CAF-MSCs and BM-MSCs promote tumor cell viability by increasing proliferation and inhibiting apoptosis. A, Indicated NB-FLuc cells were cultured in direct contact with CAF-MSCs, BM-MSCs, or fibroblasts (ratio 4:1), and examined for viability over 4 days by adding d-luciferin as described in Materials and Methods. As controls, neuroblastoma (NB) cells were grown alone in their own CM. The data represent the mean (±SD) luminescence activity in relative light units (RLU) from six samples and are representative of one of three independent experiments showing similar results. B, Indicated neuroblastoma cells were cocultured in a transwell system using the same conditions as in A. The data represent the mean number (±SD) of Trypan blue–negative cells in triplicate samples and are representative of one of two independent experiments showing similar results. C, Indicated neuroblastoma cells were cultured in CM from neuroblastoma, NB/CAF-MSCs, NB/BM-MSC, or NB/Fb cocultures and examined for viability by CellTiterGlo as described in Materials and Methods, over 4 days as in A. The data represent the mean (±SD) luminescence activity of six samples and are representative of one of two independent experiments. D, Indicated neuroblastoma cells were cultured as described in C and examined for BrdUrd incorporation after 48 hours as indicated in Materials and Methods. The histograms represent the mean (±SD) percentage of cells in the S-phase for triplicate samples, and results are representative of one of three independent experiments showing similar results. E, Neuroblastoma cells were cultured as indicated in C and examined for apoptosis after 4 days by flow cytometry as indicated in Materials and Methods. The histograms represent the mean (±SD) percentage of Annexin V+/PI+ and Annexin V+/PI− cells for triplicate samples, and results are representative of one of two independent experiments showing similar results. *, P < 0.05; **, P < 0.01; ***, P < 0.001; ****, P < 0.0001; n.s., not significant.
CAF-MSCs and BM-MSCs promote tumor cell viability by increasing proliferation and inhibiting apoptosis. A, Indicated NB-FLuc cells were cultured in direct contact with CAF-MSCs, BM-MSCs, or fibroblasts (ratio 4:1), and examined for viability over 4 days by adding d-luciferin as described in Materials and Methods. As controls, neuroblastoma (NB) cells were grown alone in their own CM. The data represent the mean (±SD) luminescence activity in relative light units (RLU) from six samples and are representative of one of three independent experiments showing similar results. B, Indicated neuroblastoma cells were cocultured in a transwell system using the same conditions as in A. The data represent the mean number (±SD) of Trypan blue–negative cells in triplicate samples and are representative of one of two independent experiments showing similar results. C, Indicated neuroblastoma cells were cultured in CM from neuroblastoma, NB/CAF-MSCs, NB/BM-MSC, or NB/Fb cocultures and examined for viability by CellTiterGlo as described in Materials and Methods, over 4 days as in A. The data represent the mean (±SD) luminescence activity of six samples and are representative of one of two independent experiments. D, Indicated neuroblastoma cells were cultured as described in C and examined for BrdUrd incorporation after 48 hours as indicated in Materials and Methods. The histograms represent the mean (±SD) percentage of cells in the S-phase for triplicate samples, and results are representative of one of three independent experiments showing similar results. E, Neuroblastoma cells were cultured as indicated in C and examined for apoptosis after 4 days by flow cytometry as indicated in Materials and Methods. The histograms represent the mean (±SD) percentage of Annexin V+/PI+ and Annexin V+/PI− cells for triplicate samples, and results are representative of one of two independent experiments showing similar results. *, P < 0.05; **, P < 0.01; ***, P < 0.001; ****, P < 0.0001; n.s., not significant.
Consistent with the increase in Ki-67 expression found in xenografted tumors, we observed in the case of CHLA-255 cells an increase in the percentage of neuroblastoma cells in the S-phase from 25% in the presence of neuroblastoma CM or 33.4% in the presence of NB/Fb to 37.6% and 42.6% in the presence of NB/CAF-MSC CM and NB/BM-MSC CM, respectively (Fig. 3D). The difference between neuroblastoma CM and NB/Fb CM, although smaller, was nevertheless statistically significant, suggesting that normal fibroblasts can be educated by neuroblastoma cells. We also observed a reduction in the percentage of apoptotic cells in neuroblastoma cells from 20.1% and 17.0% in the presence of neuroblastoma CM or NB/Fb CM to 6.7% and 8.1% in the presence of NB/CAF-MSC or NB/BM-MSC CM, respectively (Fig. 3E). Similar observations were made with SK-N-SH cells. Thus, MSCs enhance the viability of neuroblastoma cells not only by increasing proliferation but also by decreasing apoptosis.
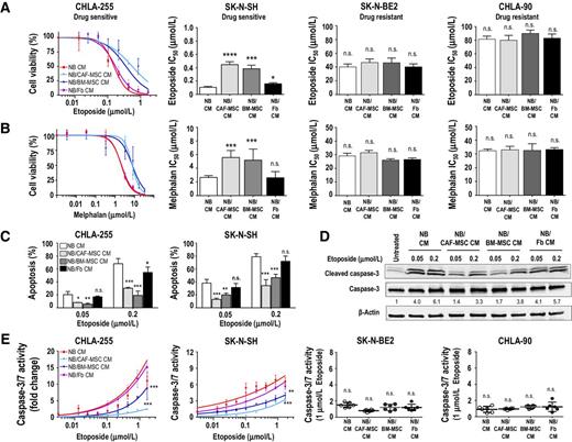
CAF-MSCs protect tumor cells from drug-induced apoptosis
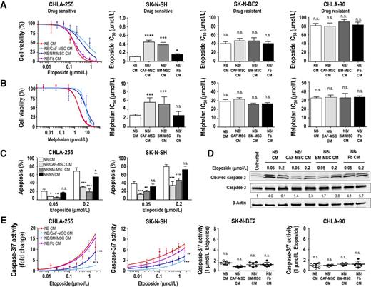
We next investigated whether CAF-MSCs could contribute to chemoresistance. For these experiments, we selected two drug-sensitive (CHLA-255 and SK-N-SH) and two drug-resistant (SK-N-BE2 and CHLA-90) neuroblastoma cell lines and tested the effect of NB/CAF-MSC CM on neuroblastoma cell viability in the presence of cytotoxic drugs. Dose–response curves for CHLA-255 cells in the presence of etoposide (Fig. 4A) or melphalan (Fig. 4B) revealed a significantly (P = 0.0002) higher cell viability and an increase in the IC50 in the presence of NB/CAF-MSC or NB/BM-MSC CM compared with neuroblastoma CM or NB/Fb CM. A similar observation was made with the drug-sensitive cell line SK-N-SH. In contrast, no effect was observed in the drug-resistant cell lines SK-N-BE(2) and CHLA-90. Similar effects were seen with other preparations of CAF-MSCs and BM-MSCs (Supplementary Fig. S4B). Consistent with a protective effect of CAF-MSCs and BM-MSCs on drug-induced apoptosis, we observed a significant reduction (P = 0.003) of the percentage of apoptotic cells in the presence of etoposide when drug-sensitive neuroblastoma cells were exposed to NB/CAF-MSC or NB/BM-MSC CM (Fig. 4C). This effect was associated with a decrease in the cleavage of caspase-3 and in caspase-3/7 activity with the chemosensitive cell lines but not with the chemoresistant lines (Fig. 4D and E).
CAF-MSCs protect tumor cells from drug-induced apoptosis. A and B, Indicated neuroblastoma (NB) cells were cultured in CM from neuroblastoma, NB/CAF-MSC, NB/BM-MSC, or NB/Fb cocultures, treated with etoposide (A) or melphalan (B) at the indicated concentrations for 48 hours, and examined for cell viability. The graph on the left represents the dose–response curve with the mean (±SD) percentage of viable cells from control (no drug) in triplicate samples and are representative of one of three independent experiments showing similar results. The histograms on the right represent the mean (±SD) IC50 values calculated from the dose–response curves. C, Neuroblastoma cells were cultured as described in A, treated at the indicated concentrations of etoposide, and examined after 48 hours for apoptosis by flow cytometry. The histograms represent the mean (±SD) percentage of Annexin V+/PI+ and Annexin V+/PI− cells from triplicate samples, and results are representative of one of two independent experiments showing similar results. D, CHLA-255 cells were cultured and treated as in C and examined after 48 hours for cleavage of caspase-3 by Western blot analysis. β-Actin was used as a loading control. E, Indicated neuroblastoma cells were cultured and treated as described in A and examined for caspase-3/7 activity after 48 hours. The data represent the mean fold change (±SD) of caspase-3/7 activity from triplicate samples and are representative of one of two independent experiments showing similar results. The scatter dot plot graphics on the right represent the mean fold change (±SD) of caspase-3/7 activity of neuroblastoma treated with etoposide at a concentration of 1 μmol/L and are representative of one of two experiments showing similar results. *, P < 0.05; **, P < 0.01; ***, P < 0.001; ****, P < 0.0001; n.s., nonsignificant.
CAF-MSCs protect tumor cells from drug-induced apoptosis. A and B, Indicated neuroblastoma (NB) cells were cultured in CM from neuroblastoma, NB/CAF-MSC, NB/BM-MSC, or NB/Fb cocultures, treated with etoposide (A) or melphalan (B) at the indicated concentrations for 48 hours, and examined for cell viability. The graph on the left represents the dose–response curve with the mean (±SD) percentage of viable cells from control (no drug) in triplicate samples and are representative of one of three independent experiments showing similar results. The histograms on the right represent the mean (±SD) IC50 values calculated from the dose–response curves. C, Neuroblastoma cells were cultured as described in A, treated at the indicated concentrations of etoposide, and examined after 48 hours for apoptosis by flow cytometry. The histograms represent the mean (±SD) percentage of Annexin V+/PI+ and Annexin V+/PI− cells from triplicate samples, and results are representative of one of two independent experiments showing similar results. D, CHLA-255 cells were cultured and treated as in C and examined after 48 hours for cleavage of caspase-3 by Western blot analysis. β-Actin was used as a loading control. E, Indicated neuroblastoma cells were cultured and treated as described in A and examined for caspase-3/7 activity after 48 hours. The data represent the mean fold change (±SD) of caspase-3/7 activity from triplicate samples and are representative of one of two independent experiments showing similar results. The scatter dot plot graphics on the right represent the mean fold change (±SD) of caspase-3/7 activity of neuroblastoma treated with etoposide at a concentration of 1 μmol/L and are representative of one of two experiments showing similar results. *, P < 0.05; **, P < 0.01; ***, P < 0.001; ****, P < 0.0001; n.s., nonsignificant.
Altogether, these data indicate that CAF-MSCs share with BM-MSCs a protective effect on drug-induced apoptosis.
The protumorigenic activity of CAF-MSCs is STAT3 and ERK1/2 dependent
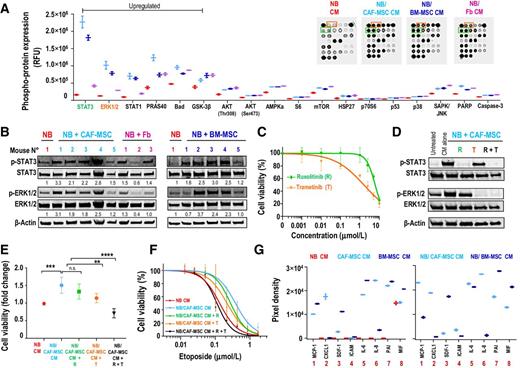
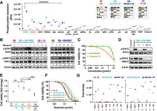
To understand the mechanism underlying the protumorigenic effects of CAF-MSCs, we examined the downstream signaling in neuroblastoma cells exposed to NB/CAF-MSC or NB/BM-MSC CM using a PathScan Intracellular Signaling assay (Fig. 5A; Supplementary Fig. S5A). A rapid increase in the phosphorylation of STAT3 (14-fold), ERK1/2 (8-fold), and STAT1 (7-fold) and of the survival-regulatory proteins PRAS40 (3-fold), Bad (2-fold), and GSK-3B (1.5-fold) was observed in neuroblastoma cell lines exposed to NB/CAF-MSC CM or NB/BM-MSC. The increase in the phosphorylation of STAT3, ERK1/2, and STAT1 was also observed in neuroblastoma cells exposed to NB/Fb CM, but was less pronounced (3-, 2-, and 2-fold, respectively). The increase in p-STAT3 and p-ERK1/2 was confirmed by Western blot analysis, demonstrating a rapid and sustained activation of STAT3 and ERK1/2 in neuroblastoma cells exposed to NB/CAF-MSC and NB/BM-MSC CM (Supplementary Fig. S5B). Furthermore, the increased phosphorylation of STAT3 and ERK1/2 was also demonstrated in neuroblastoma tumors from mice xenografted subcutaneously with neuroblastoma cells and CAF-MSCs or BM-MSCs (Fig. 5B), compared with tumors derived from the implantation of neuroblastoma cells alone or of neuroblastoma cells with fibroblasts.
The protumorigenic activity of CAF-MSCs is STAT3 and ERK1/2 dependent. A, CHLA-255 cells were exposed to CM from neuroblastoma (NB), NB/CAF-MSC, NB/BM-MSC, or NB/Fb cocultures for 30 minutes and analyzed for the indicated phosphorylated proteins using the PathScanIntracellular Signaling Array. The graphic represents the mean (±SD) relative fluorescence units (RFU) for each phosphorylated protein. Inset, picture of typical dot blots. B, Western blot analysis of the expression of p-STAT3 and p-ERK1/2 in lysates of tumors obtained from the subcutaneous injection of mice with CHLA-255-FLuc cells alone or mixed with CAF-MSCs, fibroblasts, or BM-MSCs as shown in Fig. 2A and B. β-Actin was used as a loading control. C, CHLA-255 cells were treated with increased concentrations of ruxolitinib (R) or trametinib (T) and examined for cell viability after 48 hours. The data represent the mean (±SD) percentage of viable cells determined by the luminescence activity from triplicate samples, and results are representative of one of two independent experiments showing similar results. D, Western blot analysis of the expression of p-STAT3, STAT3, p-ERK1/2, and ERK1/2 in CHLA-255 cells exposed to NB/CAF-MSC CM and treated with ruxolitinib (2.5 μmol/L), trametinib (0.01 μmol/L), or combination of both inhibitors for 30 minutes. β-Actin was used as a loading control. Data are representative of one of two independent experiments showing similar results. E, CHLA-255 cells were exposed to neuroblastoma CM or NB/CAF-MSC CM, treated as in D, and examined for viability after 48 hours. The data represent the mean (±SD) fold change of cells viability determined by the luminescence activity from triplicate samples, and results are representative of one of two independent experiments. F, CHLA-255 cells were exposed to neuroblastoma CM or NB/CAF-MSC CM, treated with the indicated concentrations of etoposide in the presence of ruxolitinib (R), trametinib (T), or their combination (R + T) and examined for viability after 48 hours. The data represent the mean (±SD) percentage of viable cells determined by luminescence activity from triplicate samples and are representative of one of two independent experiments showing similar results. G, CHLA-255, CAF-MSC, and BM-MSC cells were cultured alone or together for 48 hours. The levels of soluble factors present in the CM were analyzed by a Cytokine Array Panel and quantified by scanning as described in Materials and Methods. The graphs represent the mean (±SD) pixel density of each duplicate spot obtained with CM of cells cultured alone (left) or together (right). **, P < 0.01; ***, P < 0.001; ****, P < 0.0001; n.s., nonsignificant.
The protumorigenic activity of CAF-MSCs is STAT3 and ERK1/2 dependent. A, CHLA-255 cells were exposed to CM from neuroblastoma (NB), NB/CAF-MSC, NB/BM-MSC, or NB/Fb cocultures for 30 minutes and analyzed for the indicated phosphorylated proteins using the PathScanIntracellular Signaling Array. The graphic represents the mean (±SD) relative fluorescence units (RFU) for each phosphorylated protein. Inset, picture of typical dot blots. B, Western blot analysis of the expression of p-STAT3 and p-ERK1/2 in lysates of tumors obtained from the subcutaneous injection of mice with CHLA-255-FLuc cells alone or mixed with CAF-MSCs, fibroblasts, or BM-MSCs as shown in Fig. 2A and B. β-Actin was used as a loading control. C, CHLA-255 cells were treated with increased concentrations of ruxolitinib (R) or trametinib (T) and examined for cell viability after 48 hours. The data represent the mean (±SD) percentage of viable cells determined by the luminescence activity from triplicate samples, and results are representative of one of two independent experiments showing similar results. D, Western blot analysis of the expression of p-STAT3, STAT3, p-ERK1/2, and ERK1/2 in CHLA-255 cells exposed to NB/CAF-MSC CM and treated with ruxolitinib (2.5 μmol/L), trametinib (0.01 μmol/L), or combination of both inhibitors for 30 minutes. β-Actin was used as a loading control. Data are representative of one of two independent experiments showing similar results. E, CHLA-255 cells were exposed to neuroblastoma CM or NB/CAF-MSC CM, treated as in D, and examined for viability after 48 hours. The data represent the mean (±SD) fold change of cells viability determined by the luminescence activity from triplicate samples, and results are representative of one of two independent experiments. F, CHLA-255 cells were exposed to neuroblastoma CM or NB/CAF-MSC CM, treated with the indicated concentrations of etoposide in the presence of ruxolitinib (R), trametinib (T), or their combination (R + T) and examined for viability after 48 hours. The data represent the mean (±SD) percentage of viable cells determined by luminescence activity from triplicate samples and are representative of one of two independent experiments showing similar results. G, CHLA-255, CAF-MSC, and BM-MSC cells were cultured alone or together for 48 hours. The levels of soluble factors present in the CM were analyzed by a Cytokine Array Panel and quantified by scanning as described in Materials and Methods. The graphs represent the mean (±SD) pixel density of each duplicate spot obtained with CM of cells cultured alone (left) or together (right). **, P < 0.01; ***, P < 0.001; ****, P < 0.0001; n.s., nonsignificant.
To test whether STAT3 and/or ERK1/2 activation contribute to the protumorigenic activity of CAF-MSCs, we performed experiments with CHLA-255 cells in the presence of ruxolitinib, a small-molecule inhibiting JAK2/STAT3, and trametinib, an inhibitor of MEK/ERK1/2 (19, 20). A dose–response curve for these drugs indicated an IC50 of 6.2 and 1.9 μmol/L for ruxolitinib and trametinib, respectively (Fig. 5C). At a concentration lower than the IC10 (2.5 μmol/L ruxolitinib and 0.01 μmol/L trametinib), each inhibitor completely blocked the phosphorylation of STAT3 and ERK1/2, respectively, whereas their combination blocked the phosphorylation of both proteins in neuroblastoma cells exposed to NB/CAF-MSC CM (Fig. 5D). The combination of both inhibitors completely suppressed the stimulatory effects of NB/CAF-MSC and NB/BM-MSC CM on cell proliferation (Fig. 5E; Supplementary Fig. S5C) and restored the sensitivity of neuroblastoma cells to etoposide (Fig. 5F), whereas each inhibitor had only a partial effect when used alone.
To explore the soluble factors present in the CM of cocultures of neuroblastoma cells and CAF-MSCs and BM-MSCs involved in the activation of STAT3 and ERK1/2, we used a Cytokine Array. This experiment identified, among 36 inflammatory proteins, seven proteins whose concentrations were elevated in the CM of CAF-MSCs and BM-MSCs as well as in the CM of NB/BM-MSCs or NB/CAF-MSCs but not in the CM of neuroblastoma alone. These included MCP-1/CCL2, CXCL1/GROα, CXCL12/SDF-1, ICAM-1/CD45, IL6, IL8, and Serpin E1/PAI-1 (Fig. 5G; Supplementary Fig. S6A).
The absence of these factors in the CM of neuroblastoma alone suggests (but does not demonstrate at this point) that MSCs are the main source of their production. We had previously shown that the expression of IL6 in BM-MSCs is increased upon exposure to neuroblastoma cells (21) and that IL6 is not produced by neuroblastoma cells (22). We thus explored whether IL6 was the cytokine responsible for the upregulation of STAT3, a known downstream target of IL6 (23) by performing experiments in the presence of a neutralizing antibody against IL6 or IL6 receptor (IL6R). These experiments (Supplementary Fig. S6B) demonstrated that blocking IL6 or its receptor prevented the activation of STAT3 in neuroblastoma cells treated with IL6 and sIL6R but not by the CM of NB/CAF-MSCs or NB/BM-MSCs, clearly indicating that other soluble factors present in the CM play an important role in activating STAT3 and ERK1/2.
Taken together, these data demonstrate that the protumorigenic activity of CAF-MSCs as well as BM-MSCs is dependent on STAT3 and ERK1/2 activation in neuroblastoma cells.
Combined inhibition of STAT3 and ERK1/2 impairs the protumorigenic activity of CAF-MSCs and sensitizes neuroblastoma cells to chemotherapy in xenograft models
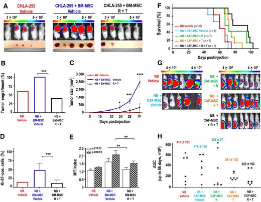
The effect of STAT3 and ERK1/2 inhibition was then tested on the protumorigenic activity of BM-MSCs and CAF-MSCs in xenotransplanted mice. We performed a first experiment in NSG mice xenografted subcutaneously with neuroblastoma cells alone or neuroblastoma cells mixed with BM-MSCs and treated with vehicle or a combination of ruxolitinib and trametinib. Whereas the presence of BM-MSCs increased tumor engraftment from 60% (3/5 mice) to 100% (5/5 mice), engraftment was reduced to 40% (2/5 mice) in mice treated with ruxolitinib and trametinib (Fig. 6A and B). There was also a significant (P < 0.0001) decrease in tumor growth over time in mice treated with ruxolitinib and trametinib as documented by tumor size and bioluminescence measurements (Fig. 6C; Supplementary Fig. S7A) and a corresponding reduction in the percentage of Ki-67–positive cells in tumor sections (Fig. 6D; Supplementary Fig. S7B). This was also associated with a decrease in p-STAT3 and p-ERK1/2 in tumors from mice treated with the combination of inhibitors (Fig. 6E; Supplementary Fig. S7C), demonstrating that these inhibitors blocked the activation of these pathways in vivo.
Inhibition of STAT3 and ERK1/2 suppresses tumor engraftment and growth and increases survival in neuroblastoma (NB) xenograft models. A, Representative bioluminescence images of NSG mice at day 30 after subcutaneous injection with CHLA-255-FLuc cells alone (n = 5) or mixed with BM-MSCs (ratio 4:1) and treated with vehicle (n = 5) or ruxolitinib (R, 90 mg/kg/day) and trametinib (T, 0.1 mg/kg/day; n = 5). Bottom, pictures of tumors harvested at day 32. B, Percentage of engrafted tumors in each group. C, Mean (±SD) tumor size over time for all mice in each group. D, Quantification of Ki-67–positive cells (±SEM) from an average of 10 fields (×20) examined for each section in each group. The data represent the mean (±SD) percent of Ki-67–positive cells from 10 fields (×20) examined for each tumor section. E, Flow cytometry analysis for p-STAT3 and p-ERK1/2 in GD2-positive neuroblastoma cells harvested from tumors shown in A. The data represent the mean (±SD) MFI index from all developed tumors in each group. F, Kaplan–Meier survival curves of mice injected in the subrenal capsule with CHLA-255-FLuc cells alone or with CAF-MSC (ratio 4:1). One week after implantation, mice were treated with vehicle or ruxolitinib (R, 90 mg/kg/day) or trametinib (T, 0.1 mg/kg/day), or their combination (R + T). The data are the results of two independent experiments with a total of 33 mice that developed tumors. Mice that did not develop tumors were excluded from the analysis. G, Representative bioluminescence images at day 50 of NSG mice in each group. H, Dot plot of AUC of all bioluminescence signal intensity (p/s, photons/second) up to day 55 (n = 33 mice) in each group. The stars indicate which mouse had a censored AUC as they died before day 55. *, P < 0.05; **, P < 0.01; ***, P < 0.001.
Inhibition of STAT3 and ERK1/2 suppresses tumor engraftment and growth and increases survival in neuroblastoma (NB) xenograft models. A, Representative bioluminescence images of NSG mice at day 30 after subcutaneous injection with CHLA-255-FLuc cells alone (n = 5) or mixed with BM-MSCs (ratio 4:1) and treated with vehicle (n = 5) or ruxolitinib (R, 90 mg/kg/day) and trametinib (T, 0.1 mg/kg/day; n = 5). Bottom, pictures of tumors harvested at day 32. B, Percentage of engrafted tumors in each group. C, Mean (±SD) tumor size over time for all mice in each group. D, Quantification of Ki-67–positive cells (±SEM) from an average of 10 fields (×20) examined for each section in each group. The data represent the mean (±SD) percent of Ki-67–positive cells from 10 fields (×20) examined for each tumor section. E, Flow cytometry analysis for p-STAT3 and p-ERK1/2 in GD2-positive neuroblastoma cells harvested from tumors shown in A. The data represent the mean (±SD) MFI index from all developed tumors in each group. F, Kaplan–Meier survival curves of mice injected in the subrenal capsule with CHLA-255-FLuc cells alone or with CAF-MSC (ratio 4:1). One week after implantation, mice were treated with vehicle or ruxolitinib (R, 90 mg/kg/day) or trametinib (T, 0.1 mg/kg/day), or their combination (R + T). The data are the results of two independent experiments with a total of 33 mice that developed tumors. Mice that did not develop tumors were excluded from the analysis. G, Representative bioluminescence images at day 50 of NSG mice in each group. H, Dot plot of AUC of all bioluminescence signal intensity (p/s, photons/second) up to day 55 (n = 33 mice) in each group. The stars indicate which mouse had a censored AUC as they died before day 55. *, P < 0.05; **, P < 0.01; ***, P < 0.001.
We then performed experiments with CAF-MSCs implanted with neuroblastoma cells in the subrenal capsule of NSG mice, which were then treated with ruxolitinib, trametinib, or their combination and monitored for survival (Fig. 6F). In this experiment, in the absence of ruxolitinib and trametinib, there was no difference in survival between orthotopic tumors derived from the implantation of neuroblastoma cells alone or from neuroblastoma cells coinjected with CAF-MSCs. However, there was a significant difference in the mean survival time in mice xenografted with neuroblastoma and CAF-MSCs and treated with ruxolitinib and trametinib (82.6 ± 4.6 days) compared with untreated mice xenografted with neuroblastoma cells alone (59.7 ± 4.6 days; P = 0.001) or with neuroblastoma cells and CAF-MSCs (56.9 ± 4.46 days; P < 0.001). The combination also significantly increased survival when compared with trametinib alone (P = 0.027) but not with ruxolitinib alone (P = 0.269). Mice treated with ruxolitinib alone also had a mean survival time that was significantly longer (76.1 ± 4.37 days) than mice xenografted with neuroblastoma cells alone (P = 0.011) or with neuroblastoma and CAF-MSCs (P = 0.004). An increase in mean survival time was also observed in mice treated with trametinib alone (69.1 ± 4.61 days) compared with mice xenografted with neuroblastoma cells alone (P = 0.128) or neuroblastoma and CAF-MSCs (P = 0.054), but the effect was not statistically significant. An analysis of the bioluminescence measurements up to day 55 (Fig. 6G and H) revealed a trend toward a lower activity in the group of mice treated with the combination of trametinib and ruxolitinib (AUC of 223.4 ± 102) compared with untreated mice coinjected with neuroblastoma cells and CAF-MSCs; however, this difference was not statistically significant (P = 0.077).
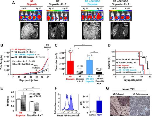
We then asked whether the combination of ruxolitinib and trametinib would enhance the response of neuroblastoma tumors to chemotherapy. NSG mice injected in the subrenal capsule with neuroblastoma cells alone or mixed with CAF-MSCs were treated (5 weeks after injection) for 2 weeks with etoposide alone or in combination with ruxolitinib and trametinib and monitored for tumor growth and survival. This experiment (Fig. 7A–C) demonstrated that the combination of ruxolitinib and trametinib resulted in a better response to etoposide, as demonstrated by the bioluminescence at day 47 (P < 0.01) and MRI analysis at day 49. The addition of ruxolitinib and trametinib to etoposide also increased survival when compared with etoposide alone (P = 0.0001; Fig. 7D). We also observed a decrease in p-STAT3 and p-ERK1/2 in tumors from mice treated with the combination of inhibitors (Fig. 7E).
Combined inhibition of STAT3 and ERK1/2 sensitizes neuroblastoma (NB) cells to chemotherapy in xenograft model. A, Representative bioluminescence images of NSG mice at day 47 after subrenal capsule injection with CHLA-255-FLuc cells alone or mixed with CAF-MSC (ratio 4:1). After 5 weeks, mice were treated either with etoposide (10 mg/kg, three times/week) or etoposide and a combination of ruxolitinib (R; 60 mg/kg/twice a day) and trametinib (T; 3 mg/kg/day) for 2 weeks. Bottom, representative MRI images of the tumors at day 49. B, Average bioluminescence signal intensity (p/s, photons/second) over time of all mice (±SD) in each group. C, Average tumor size (±SD) measured by MRI at day 49. D, Kaplan–Meier survival curves in each group of mice. E, Flow cytometry analysis for p-STAT3 and p-ERK1/2 in GD2-positive neuroblastoma cells harvested from tumors 5 hours after treatment with R and T. The data represent the MFI from two tumors in each group. F, Flow cytometry analysis of mFSP-1 expression in tumors derived from the injection of neuroblastoma cells alone. Left, open curve represents the isotype control, and the filled curve represents mFSP-1 staining; right, the histogram represents the MFI (±SD) from three tumors. G, Representative images of sections of tumors derived from injection of neuroblastoma cells alone under the renal capsule or subcutaneously and stained for mouse FSP-1 as described in Materials and Methods. Scale bar, 50 μm (in the main picture) and 20 μm (in inset). *, P < 0.05; **, P < 0.01; n.s., not significant.
Combined inhibition of STAT3 and ERK1/2 sensitizes neuroblastoma (NB) cells to chemotherapy in xenograft model. A, Representative bioluminescence images of NSG mice at day 47 after subrenal capsule injection with CHLA-255-FLuc cells alone or mixed with CAF-MSC (ratio 4:1). After 5 weeks, mice were treated either with etoposide (10 mg/kg, three times/week) or etoposide and a combination of ruxolitinib (R; 60 mg/kg/twice a day) and trametinib (T; 3 mg/kg/day) for 2 weeks. Bottom, representative MRI images of the tumors at day 49. B, Average bioluminescence signal intensity (p/s, photons/second) over time of all mice (±SD) in each group. C, Average tumor size (±SD) measured by MRI at day 49. D, Kaplan–Meier survival curves in each group of mice. E, Flow cytometry analysis for p-STAT3 and p-ERK1/2 in GD2-positive neuroblastoma cells harvested from tumors 5 hours after treatment with R and T. The data represent the MFI from two tumors in each group. F, Flow cytometry analysis of mFSP-1 expression in tumors derived from the injection of neuroblastoma cells alone. Left, open curve represents the isotype control, and the filled curve represents mFSP-1 staining; right, the histogram represents the MFI (±SD) from three tumors. G, Representative images of sections of tumors derived from injection of neuroblastoma cells alone under the renal capsule or subcutaneously and stained for mouse FSP-1 as described in Materials and Methods. Scale bar, 50 μm (in the main picture) and 20 μm (in inset). *, P < 0.05; **, P < 0.01; n.s., not significant.
However, as in the previous experiment, we did not observe a significant difference in tumor growth and survival between mice injected with human CAF-MSCs and neuroblastoma cells and mice injected with neuroblastoma cells alone. We would have anticipated that mice injected with neuroblastoma alone would have smaller tumors and would survive longer and that the addition of ruxolitinib and trametinib would not enhance response to etoposide. We considered the possibility that in this orthotopic model, tumors could be infiltrated with murine CAF-MSCs and thus examined tumors for the presence of murine FSP-1–positive cells. This analysis revealed the presence of FSP-1–positive CAFs in the tumor stroma that were not detected in tumors generated by subcutaneous injections of tumor cells (Fig. 7F and G).
Taken together, these data demonstrate that blocking STAT3 and ERK1/2 activation suppresses the protumorigenic activity of CAFs and BM-MSCs and sensitizes neuroblastoma tumors to chemotherapy. We thus conclude that in the orthotopic subrenal model, murine CAFs are recruited, activate STAT3 and ERK1/2, and induce drug resistance.
In summary, our data point to a type of CAFs that share functional properties of BM-MSCs and that via STAT3 and ERK1/2 activation exert a protumorigenic function. They also suggest that blocking the signaling pathways activated in tumor cells increases therapeutic response.
Discussion
The isolation from primary neuroblastoma tumors of a new population of CAFs with the phenotypic and functional characteristics of bone marrow–derived MSCs brings new insights into the heterogeneous nature of CAFs and into their origin. Initially considered as a homogenous population of stromal cells, CAFs are in fact a heterogeneous group of stromal cells in the TME (3, 24), and their molecular characterization and functions are still a matter of debate. Although αFAP and FSP-1 are two main markers of CAF, they can be expressed by other types of cells. αFAP is expressed in mesodermal cells and fibroblasts in wound tissues (25), and FSP-1 is found in epithelial cells undergoing epithelial-to-mesenchymal transition and in macrophages (26). The presence of these cells in neuroblastoma has not been previously reported. αSMA is another marker of CAFs, which have the phenotypical and functional properties of myofibroblasts (27) and have recently been shown to exert antitumorigenic activity through their contribution to fibrosis and stimulation of an immune response in pancreatic ductal adenocarcinoma (28). αSMA-positive fibroblasts are present in the more aggressive neuroblastoma tumors, and their presence inversely correlates with the presence of Schwann cells seen in the more benign ganglioneuroblastoma (29). Here, we report a different type of CAFs, which in addition to αFAP and FSP-1 and variable expression of αSMA, also expresses molecular markers of MSCs, such as CD73, CD90, and CD105, and maintains the ability to differentiate into adipocytes, osteocytes, and chondrocytes, properties typically associated with MSCs (17).
Mishra and colleagues have shown that human BM-MSCs from healthy donors can differentiate into αSMA- and FSP-1–expressing CAFs when exposed to the conditioned medium of tumor cells, suggesting that BM-MSCs are a source of CAFs (9). In tumor-bearing mice transplanted with enhanced GFP (EGFP) labeled bone marrow, Kidd and colleagues have shown the presence of EGFP-positive CAFs expressing αFAP and FSP-1, further supporting a bone marrow origin. In contrast, αSMA, NG2, and CD31-positive cells were found to originate from the surrounding adipose tissues (30). Our data suggest, this time in human tumors, that CAFs might originate from the bone marrow. Furthermore, we show that CAF-MSCs, although having the characteristics of CAFs, maintain the pluripotent function of BM-MSCs.
Our systematic comparison with BM-MSCs obtained from patients with neuroblastoma demonstrates that CAF-MSCs share the in vitro and in vivo protumorigenic function of BM-MSCs. To the best of our knowledge, the current study is the first to report the presence of such cells in primary human neuroblastoma tumors. Although these cells were present in all tumors examined by IHC, their isolation from fresh human tumors was only successful in 50% of the cases. This may be due to the fact that tumors were obtained from patients after initial treatment with chemotherapy. Tumors were high-risk neuroblastoma tumors and had an unfavorable histology according to the International Neuroblastoma Pathology Classification (31). All three CAF-MSCs and all four BM-MSCs isolated share similar phenotypes, abilities to differentiate, and protumorigenic functions.
We also demonstrate the presence of αFAP and FSP-1–expressing cells in primary neuroblastoma tumors by a combination of transcriptomic analysis and IHC. These studies provide evidence for an association between CAFs and TAMs in high-risk neuroblastoma tumors as the expression of αFAP and FSP-1 correlated with that of CD163, a M2 macrophage marker (4). Although as previously discussed, neither αFAP nor FSP-1 is entirely specific to CAFs. We demonstrated by double immunofluorescence staining that FSP-1–expressing cells are different from CD163-expressing cells. The observation that αFAP and FSP-1–expressing cells correlated with that of CD163-expressing cells suggests that these two cell types cooperate in creating a protumorigenic TME. TAMs have been shown to be more abundant in metastatic neuroblastoma tumors and in high-risk neuroblastoma tumors in patients older than 18 months (18), and the copresence of CAFs and TAMs in neuroblastoma tumors with an unfavorable histologic type and poor clinical outcome has been recently reported (32).
A unique aspect of our studies is the use of CAF-MSCs and BM-MSCs isolated from patients with neuroblastoma. As a result, we had to use immunodeficient mice for the in vivo coinjections with human neuroblastoma cells. Our experiments thus demonstrate that the protumorigenic effect of CAF-MSCs and BM-MSCs described here is independent of the immune system. Whether CAF-MSCs would have a similar protumorigenic effect in the presence of an intact immune system was not investigated here; however, considering the known immunosuppressive effect of MSCs (33, 34), one would anticipate an even stronger protumorigenic effect in immunocompetent mice.
Our data demonstrate that when conditioned by tumor cells, CAF-MSCs exert a broad spectrum of protumorigenic activities against tumor cells that include a stimulation of proliferation by enhancing entry into the S-phase of the cell cycle in vitro and in vivo, an inhibition of apoptosis, and the induction of resistance to chemotherapeutic agents as etoposide and melphalan in drug-sensitive tumor cells in vitro and in vivo, a resistance mechanism described as environment-mediated drug resistance (EMDR; ref. 35). Etoposide is a topoisomerase inhibitor and melphalan an alkylating agent that inhibits DNA synthesis and RNA synthesis. Both drugs are used in the treatment of patients with neuroblastoma (36).
As indicated by our data, such resistance to these chemotherapeutic agents was seen in drug-sensitive cells and not in drug-resistant cells and was reversible. The fact that we observed some effect in the presence of human skin fibroblasts used as controls is not unanticipated, as tumor cells have the ability to “educate” normal dermal fibroblasts toward a protumorigenic behavior (37), and all cells in these experiments were preconditioned by tumor cells. However, our data clearly indicate that both BM-MSCs and CAF-MSCs have a much more robust protumorigenic response than skin fibroblasts in the presence of neuroblastoma cells.
The protumorigenic activities of stromal cells can be exerted by soluble factor–mediated and cell adhesion–mediated mechanisms (35). In the case of neuroblastoma, we show that the protumorigenic activity of MSCs is present in the CM and does not require cell–cell contact, pointing toward a soluble factor–mediated mechanism. We identified several cytokines and chemokines whose concentration was elevated in the CM of CAF-MSCs, BM-MSCs, and the CM of their coculture with neuroblastoma cells but not in the CM of neuroblastoma cells alone. These soluble factors all have a protumorigenic activity, either directly by promoting growth and survival in tumor cells (CXCL1, IL6), their homing in the bone marrow (SDF-1), and inhibiting cell adhesion (soluble ICAM), or indirectly by promoting angiogenesis (IL8, PAI-1) or the recruitment of macrophages (MCP-1). Activation of STAT3 by IL6 has already been reported in neuroblastoma and other cancer tumors (23, 38, 39), but by demonstrating that blocking IL6 or its receptor is not sufficient to block STAT3 activation, the data indicate that other soluble factors than IL6 present in the CM activate STAT3 and ERK1/2. Although the data do not identify the cellular source of these cytokines, their absence in the CM of neuroblastoma cells alone suggests a stromal rather than a tumoral origin. In the case of IL6 and IL8, we have previously shown by RNA analysis that these cytokines are not produced by neuroblastoma cells (21). Ultimately, it is their increased concentration and activity upon tumor cell–stromal cell interaction rather than their source that is biologically relevant. The data also suggest that targeting a single cytokine or chemokine may have limited therapeutic value in cancer therapy as illustrated in the case of IL6, where clinical trials targeting this cytokine or its receptor have shown disappointing results (40).
The convergence of the activity of these soluble factors to STAT3 and ERK1/2 signaling pathways in neuroblastoma cells is consistent with other observations pointing to STAT3 and ERK1/2 in neuroblastoma. The contribution of STAT3 activation by IL6 produced by BM-MSCs to EMDR has been previously shown by us (23). In a recent genomic analysis comparing relapse and primary neuroblastoma tumors, activating mutations in the RAS–MAPK pathway were found in 78% of the relapsed neuroblastoma tumors, and these mutations were sensitive to inhibition by MEK inhibitors such as trametinib, cobimetinib, or binimetinib (41). Thus, this genomic analysis and our observations suggest that intrinsic (genetic alterations) as well as extrinsic (TME) forces converge toward the hyperactivation of the MAPK pathway in promoting drug resistance in neuroblastoma tumors.
Our in vitro experiments support the concept that simultaneous inhibition of STAT3 and ERK is needed to reverse the stimulatory effect of CAF-MSCs and BM-MSCs on neuroblastoma proliferation and drug resistance. The combination of ruxolitinib and trametinib was better than trametinib alone, but ruxolitinib was as efficient as the combination. This may be due to differences in pharmacology and pharmacodynamics where trametinib may not have reached optimal tissue concentrations (20). The analysis of bioluminescence also indicated a nonstatistically significant trend toward a stronger effect of the combination than a single agent alone. This may in part have been due to inherent errors in bioluminescence imaging where the presence of necrotic and hypoxic areas in large tumors does not efficiently activate luciferin as well perfused tumor tissues do (42).
In a separate experiment, we also observed that the dual inhibition of STAT3 and ERK1/2 pathways decreased tumor growth and increased survival in mice treated with etoposide when compared with etoposide alone, supporting our in vitro data indicating that STAT3 and ERK1/2 contribute to drug resistance. Interestingly, in these in vivo experiments where cells were injected orthotopically in the subrenal capsule rather than subcutaneously, the addition of human MSCs had no significant effect on survival or response to chemotherapy. However, we observed the presence of murine FSP-1–positive cells in these tumors and evidence of STAT3 and ERK1/2 activation, and accordingly an improved response with the addition of ruxolitinib and trametinib. This indicates that in the orthotopic model, tumors recruit murine CAF-MSCs that confer drug resistance, whereas they are less able to do so when injected subcutaneously and require exogenous CAF-MSCs. Altogether, the data suggest that pharmacologic inhibition of STAT3 and ERK1/2 could be a valuable therapeutic approach to enhance response to chemotherapy.
In summary, our data demonstrate the presence of a new type of CAFs in human neuroblastoma tumors that share phenotypic and functional protumorigenic properties of BM-MSCs and provide evidence that the protumorigenic activity of these cells is based on their activation of STAT3 and ERK1/2 in tumor cells. As CAFs contribute to the progression of many other cancer types like colon (43), endometrial (44), ovarian (10, 45), breast (46), and pancreatic (37) cancers, our observations are relevant to cancers other than neuroblastoma.
Disclosure of Potential Conflicts of Interest
No potential conflicts of interest were disclosed.
Authors' Contributions
Conception and design: L. Borriello, R.C. Seeger, Y.A. DeClerck
Development of methodology: L. Borriello, R. Nakata, L. Blavier, R.C. Seeger
Acquisition of data (provided animals, acquired and managed patients, provided facilities, etc.): L. Borriello, R. Nakata, M.A. Sheard, G.E. Fernandez, L. Blavier, H. Shimada, S. Asgharzadeh, R.C. Seeger
Analysis and interpretation of data (e.g., statistical analysis, biostatistics, computational analysis): L. Borriello, M.A. Sheard, R. Sposto, J. Malvar, H. Shimada, S. Asgharzadeh, Y.A. DeClerck
Writing, review, and/or revision of the manuscript: L. Borriello, M.A. Sheard, G.E. Fernandez, J. Malvar, H. Shimada, S. Asgharzadeh, R.C. Seeger, Y.A. DeClerck
Administrative, technical, or material support (i.e., reporting or organizing data, constructing databases): L. Borriello, R. Nakata, Y.A. DeClerck
Study supervision: L. Borriello, Y.A. DeClerck
Acknowledgments
The authors thank J. Rosenberg for her excellent assistance in manuscript preparation, Dr. M. Fabbri for helpful editorial comments, G. Karapetyan for acquisition of the imaging data, and Dr. Martine Torres for editorial assistance.
Grant Support
This article was supported by grants P01CA81403 to R.C. Seeger and Y.A. DeClerck and U54CA163117 to Y.A. DeClerck from the NIH, and grant RC1MD004418 from the NIH to R.C. Seeger and S. Asgharzadeh. L. Borriello was supported by a Research Career Development Fellowship from The Saban Research Institute of Children's Hospital Los Angeles.
The costs of publication of this article were defrayed in part by the payment of page charges. This article must therefore be hereby marked advertisement in accordance with 18 U.S.C. Section 1734 solely to indicate this fact.
References
Supplementary data
Characterization of CAF-MSC and BM-MSC isolated from different patients.
CAF isolated from patients with NB share characteristics with MSC.






