Abstract
Several studies have shown that tRNAs can be enzymatically cleaved to generate distinct classes of tRNA-derived fragments (tRF). Here, we report that tRF/miR-1280, a 17-bp fragment derived from tRNALeu and pre-miRNA, influences Notch signaling pathways that support the function of cancer stem-like cells (CSC) in colorectal cancer progression. tRF/miR-1280 expression was decreased in human specimens of colorectal cancer. Ectopic expression of tRF/miR-1280 reduced cell proliferation and colony formation, whereas its suppression reversed these effects. Mechanistic investigations implicated the Notch ligand JAG2 as a direct target of tRF/miR-1280 binding through which it reduced tumor formation and metastasis. Notably, tRF/miR-1280–mediated inactivation of Notch signaling suppressed CSC phenotypes, including by direct transcriptional repression of the Gata1/3 and miR-200b genes. These results were consistent with findings of decreased levels of miR-200b and elevated levels of JAG2, Gata1, Gata3, Zeb1, and Suz12 in colorectal cancer tissue specimens. Taken together, our results established that tRF/miR-1280 suppresses colorectal cancer growth and metastasis by repressing Notch signaling pathways that support CSC phenotypes. Furthermore, they provide evidence that functionally active miRNA can be derived from tRNA, offering potential biomarker and therapeutic uses. Cancer Res; 77(12); 3194–206. ©2017 AACR.
Introduction
Colorectal cancer, which is one of the most lethal diseases and the third leading cause of cancer-related deaths, is a disease caused by genetic and epigenetic alterations (1, 2). Approximately 40% to 50% of human colorectal cancer cases present with metastasis at the time of diagnosis or develop distant recurrence after therapy, and the median overall survival of metastatic colorectal cancer is less than 2 years (3). Therefore, new diagnostic markers and therapeutic targets are needed.
Small non–protein-coding RNAs (ncRNA; including miRNA, piRNA, etc.) play important roles in regulating gene expression. Transfer RNA-derived RNA fragments (tRF) belong to a family of short noncoding RNAs (ncRNA) that are present in most organisms (4). tRNA-derived fragments were first confirmed in the 1970s (5). Recently, many studies have shown that these tRNA-derived fragments can be produced by multiple RNA enzymes and ribonuclease, which play important roles in regulating translation, similar to miRNAs (6–9). Most miRNA genes are intergenic or originate from an antisense to neighbouring genes and are transcribed as independent units (10). Maute and colleagues have reported that a tRNA-derived miRNA named CU1276 is dicer dependently derived from cleavage in the 3′ T arm loop of tRNA (7). The stress-activated ribonuclease angiogenin can also cleave mature tRNA in the anticodon loop to produce tRF/tiRNAs (8, 9). One recent study showed that a novel class of tRFs suppresses the stability of multiple oncogenic transcripts in breast cancer cells by displacing their 3′ untranslated regions (UTR) from the RNA-binding protein YBX1 (11). Therefore, tRFs/tiRNA could be new diagnostic markers and therapeutic targets in cancer therapy.
Many recent studies have reported the expression and role of “miR-1280” in various cancer types (12–17). In melanoma cells, “miR-1280” displays antitumor activity by regulating the proto-oncogene Src (12). “miR-1280” can inhibit invasion and metastasis by targeting Rock1 in bladder cancer cells, and the high-miR-1280 bladder cancer group had significantly higher overall survival probability compared with the low-miR-1280 group (13). In medulloblastoma, the inhibition of “miR-1280” increases JAG2 expression; thus, there may be a PDGFRβ/c-myc/miR-1280/JAG2 regulating axis, and higher JAG2 levels are associated with high metastatic dissemination at diagnosis and a poor outcome in medulloblastoma patients (14). However, whether “miR-1280” can directly target JAG2 and regulate its downstream signaling is still unclear. Meng and colleagues found that “miR-1280” can suppress the proliferation and invasion of thyroid carcinoma by targeting estrogen receptor α (15). Interestingly, Xu and colleagues found a higher expression of “miR-1280” in 72 non–small cell lung cancer tissues compared with distal normal tissues by RT-PCR (16). Another group has reported that “miR-1280” is upregulated 2.1-fold in colorectal cancer and downregulated 2.3-fold in pancreatic cancer by microarray analysis (17). “miR-1280” shows antitumor activity in most cancers. However, Schopman and colleagues proposed that the sequence annotated as miR-1280 is a noncoding fragment of tRNALeu (18); therefore, miR-1280 was removed from the miRBase database. Thus, the source of miR-1280 fragments is controversial. The actual sources, characteristics, and functions of this small RNA fragment remain largely unknown.
In this study, we used Northern blotting to demonstrate that this small RNA is derived from both tRNALeu and pre-miRNA and is therefore called tRF/miR-1280. We identified tRF/miR-1280 as a critical regulator of cancer stem cell (CSC) growth and function in colorectal cancer cells. Moreover, we determined that tRF/miR-1280 suppressed Notch/Gata and miR-200b signaling through a direct interaction with JAG2 3′ UTR (untranslated region). We propose that tRF/miR-1280 plays important roles in colorectal cancer progression through the regulation of Notch/Gata and the miR-200b axis.
Materials and Methods
Cell culture
HCT116, HCT15, HT29, Panc-1, and 293T cells were obtained from the ATCC (2012) and were authenticated using short tandem repeat profiling. All cell lines were passaged in our laboratory for no more than 20 passages (or 4 months) after resuscitation. Mycoplasma contamination was tested by PCR during culture. HCT116, HCT15, and HT29 cells were cultured in RPMI1640 (Gibco) supplemented with 10% FBS (HyClone) and 1% penicillin–streptomycin (Gibco). Panc-1 and 293T cells were cultured in DMEM (Gibco) supplemented with 10% FBS (HyClone) and 1% penicillin–streptomycin (Gibco). All cells were cultured at 37°C in an atmosphere of 5% CO2 in air.
Patients and clinical tissue specimens
The collection of human colorectal cancer tissues consisted of surgically resected primary colorectal cancer specimens, which were obtained from the Shenzhen Second People's Hospital and Tianjin Medical University Cancer Institute and Hospital (Tianjin, China). Total RNA of fresh-frozen material was isolated using TRIzol reagent (Invitrogen). Total RNA (2 μg) was used for the synthesis of first-strand cDNA using M-MLV reverse transcriptase (Invitrogen). qRT-PCR was performed using the SYBR Green Mix (Roche).
Northern blotting
RNA was extracted with the RNA Sample Loading Buffer without Ethidium Bromide (Sigma) to the RNA sample at a ratio of 2:1. Just before loading, the samples were heated to 65°C for 10 minutes and chilled on ice. All appliances were treated by 0.1% DEPC water. RNAs were separated using 15% denaturing polyacrylamide gel and electrophoretically transferred to BrightStar-Plus Positively Charged Nylon Membranes (Thermo). Hybridization with 5′ and 3′-bioth–labeled DNA probes (tRF/miR-1280 (probe 1): GGGTGGCAGCGGTGGGA; pre-1280 (probe 2): GTGAGTGCTGATGCCTGG; tRNALeu (probe 3): GCCTTAGACCGCTCGGCCACGCTA; U6: ATATGGAACGCTTCACGAATT) was performed in PerfectHyb Plus hybridization buffer (Sigma) at 42°C overnight. Membranes were then washed, blocked, and incubated with an anti-bioth antibody. The antibody–antigen complexes were washed and equilibrated and then detected using the Chemiluminescent Nucleic Acid Detection Module (Thermo Fisher Scientific) following the manufacturer's protocol. tRF/miR-1280 mimics fragment: 5′-UCCCACCGCUGCCACCC-3′ and mimics control: 5′-UUGUACACAAAAGUACUG-3′ were used as controls.
3′ UTR luciferase assays
The 3′ UTR of gene of interest was amplified by PCR using cDNA from HCT116 cells and cloned into a p-mirGLO Dual-Luciferase miRNA Target Expression Vector (Promega). The tRF/miR-1280 or miR-200b precursor expression vector and pmirGLO Dual-Luciferase 3′ UTR vector were cotransfected into 293T cells using PEI transfection reagents. Cells were harvested and lysed at 48 hours posttransfection. The interaction between tRF/miR-1280 or miR-200b and target 3′-UTR was measured by a dual-luciferase assay system (Promega).
Oncosphere formation assays
Oncospheres were enriched from HCT116 and HCT15 cells by culturing 200 to 1,000 cells/mL in serum-free DMEM-F12 medium (Gibco) supplemented with B27 (1:50, Invitrogen), 0.4% BSA (Sigma), 20 ng/mL EGF, bFGF, and 4 mg/mL insulin (Invitrogen). Nontreated tissue culture flasks (Corning) were used to reduce cell adherence and support growth as undifferentiated tumor spheres. The medium was replaced or supplemented with fresh growth factors twice a week. Cells were cultured for two weeks, and the numbers of oncospheres with diameter more than 100 μm in each well were counted.
Flow cytometry
Antibodies for CD133 (AC133) were purchased from Miltenyi Biotec. Briefly, 10 μL of the antibody was used to mark 107 cells per 100 μL of buffer for 10 minutes in the dark in the refrigerator (2°C–8°C), and the marker cells were analyzed (BD Accuri C6) or sorted (BD FACSCanto II) by flow cytometry.
RNA isolation and qRT-PCR
Total RNA was isolated using TRIzol reagent (Invitrogen). Total RNA (2 μg) was used for the synthesis of first-strand cDNA using M-MLV reverse transcriptase (Invitrogen). qRT-PCR was performed using the SYBR Green Mix (Newbio Industry). The reactions were performed with a 7500 Fast Real-Time PCR System. The fold changes were calculated using the 2−ΔΔCt method.
Western blotting
Antibodies for JAG2 (#2205), Notch1 (#3608), Notch2 (#5732), Gata1 (#3535), Gata3 (#5852), Zeb1 (#3396), Zo-1 (#8193), Snail (#3879), E-cadherin (#3195), and Suz12 (#3737) were purchased from Cell Signaling Technology. The β-actin antibody (KM9001) was purchased from Sungene. Whole-cell lysates were prepared using RIPA lysis buffer in the presence of protease inhibitors. Total cell lysates were separated using 8% to 12% SDS-PAGE, transferred to PVDF membranes, and then detected using various primary antibodies. The antibody–antigen complexes were detected using the Chemiluminescent HRP Substrate (Millipore).
In vivo tumorigenicity and metastasis studies
All animal experiments were conducted in accordance with a protocol approved by the Committee on the Use of Live Animals in Teaching and Research of the Tianjin Medical University. Athymic nude mice (BALB/c nu/nu; female, 6–8 weeks old) were purchased from the Academy of Military Medical Science (Beijing, China). To establish xenograft tumors, 1 × 107 HCT116 control and HCT116-tRF/miR-1280 cells (HCT15 control and HCT15-tRF/miR-1280 cells) were injected subcutaneously into nude mice (8 mice/group). Control-HCT116 or HCT15 and tRF/miR-1280 sponge expressed cells (1 × 107 cells) were injected subcutaneously into nude mice (8 mice/group). Tumor volumes were monitored once a week for 4 weeks according to the following formula: TV = (length) × (width)2/2.
For metastasis studies, a total of 1 × 106 HCT116 control and HCT116-tRF/miR-1280 cells were injected into the spleens of nude mice, followed by splenectomies the day after (n = 8 mice/group). After 5 weeks, all of the mice were sacrificed, and the liver and lung metastasis were recorded and imaged.
ChIP
Cells for each genotype were crosslinked in 1% formaldehyde diluted in complete medium for 15 minutes at 37°C. Then, glycine was added to the medium to stop the reaction to a final concentration of 125 mmol/L for 5 minutes. Cells were washed twice in cold PBS and scraped. The cells were resuspended in SDS lysis buffer (50 mmol/L Tris-HCl, pH 8.0, 5 mmol/L EDTA, 1% SDS supplemented with protease inhibitors) and incubated for 10 minutes on ice. Next, the lysis was sonicated to 200 to 500 bp fragment size in an ice–water slurry for six 2-minute cycles using a Bioruptor sonicator. Sonicated lysates were centrifuged at 12,000 rpm for 15 minutes and diluted in chromatin immunoprecipitation (ChIP) dilution buffer (2 mmol/L EDTA, 20 mmol/L Tris-HCl, pH 8.0, 150 mmol/L NaCl, 1% Triton X-100, supplemented with protease inhibitors). Supernatants (100 μL) were saved as input. NICD1 antibody or control IgG was added to the grouped lysis overnight at 4°C on a rotator. Beads (Protein G Magnetic Beads, Life Technologies) were blocked overnight in 1% BSA in PBS. The next day, the blocked beads were added to the immunoprecipitation reactions, and samples were incubated on the rotator for 2 hours at 4°C. Beads were washed once in each of the following washes for 10 minutes at 4°C on the rotator: low salt wash buffer (2 mmol/L EDTA, 20 mmol/L Tris-HCl pH 8.0, 150 mmol/L NaCl, 0.1% SDS, 1% Triton X-100), high salt wash buffer (2 mmol/L EDTA, 20 mmol/L Tris-HCl, pH 8.0, 500 mmol/L NaCl, 0.1% SDS, 1% Triton X-100), LiCl wash buffer (1 mmol/L EDTA, 10 mmol/L Tris-HCl, pH 8.0, 0.25 mol/L LiCl, 1% NP-40, 1% Na deoxycholate), and TE wash buffer (1 mmol/L EDTA, 10 mmol/L Tris-HCl, pH 8.0). After completely removing any remaining liquid from the washes, beads were resuspended in elution buffer (1% SDS, 100 mmol/L NaHCO3, 200 mmol/L NaCl) and incubated at 65°C for 15 minutes with frequent vortexing to prevent settling of beads. After elution, the beads were pelleted and the supernatant was transferred to a new tube and incubated overnight at 65°C to reverse the cross-linking. The next day, samples were treated with RNase A for 1 hour at 37°C. The DNA was purified using QIAamp DNA Mini Kit (Qiagen).
Statistical analysis
A repeated measure ANOVA was used to compare the differences in the proliferation capabilities of cancer cells. Statistical analysis of data was performed with the Student t test using Microsoft Office Excel 2007 software. Spearman correlation analysis was used to determine the relationship between the indicated mRNAs and miRNAs. Differences were considered to be statistically significant at P < 0.05.
Results
The sequence annotated as miR-1280/tRF-1280 is derived from pre-miRNA and tRNALeu and is increased in colorectal cancer tissues
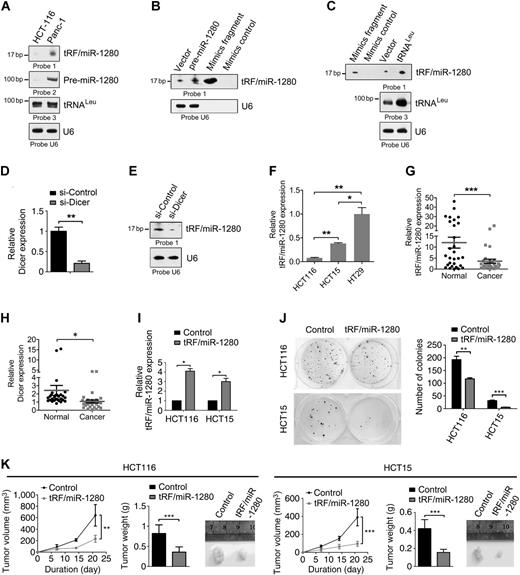
Schopman and colleagues suggested that the sequence annotated as miR-1280, which has been removed from the miRBase database (http://www.mirbase.org/cgi-bin/mirna_entry.pl?acc=MI0006437), is a fragment of tRNALeu (18). Indeed, the proposed secondary structures of the human pre-miR-1280 and tRNALeu shared the mature sequence of this fragment, indicated in red (Supplementary Fig. S1A and S1B). To confirm the source of this fragment, we designed three DNA probes that can separately detect the expression of this mature fragment, pre-miR-1280 and tRNALeu (Supplementary Fig. S1A and S1B). Northern blot analysis showed that HCT116 cells exhibited lower levels of this mature fragment and pre-miR-1280 compared with Panc-1 cells (Fig. 1A). However, tRNALeu levels were similar between HCT116 and Panc-1 cells (Fig. 1A), which suggested that this mature fragment was mainly derived from pre-miRNA-1280. 293T cells that stably express approximately 500 bp of pri-miRNA containing this mature sequence have a higher level of mature fragment compared with 293T cells transfected with vector control (Fig. 1B). Surprisingly, the level of this mature fragment in 293T cells stably expressing tRNALeu was higher than 293T cells transfected with vector control (Fig. 1C). In the cytoplasm, the pre-miRNA hairpin is cleaved by the RNase III enzyme Dicer to produce mature miRNA. As expected, knockdown of Dicer in 293T cells resulted in decreased levels of this mature fragment compared with scramble cells (Fig. 1D and E). Therefore, we named this mature fragment as tRF/miR-1280, which is derived from both pre-miRNA and tRNALeu. Colorectal cancer cell lines have different levels of tRF/miR-1280 (Fig. 1F). We next examined the expression of tRF/miR-1280 in 30 pairs of human colorectal cancer tissues and matched adjacent normal tissues by RT-PCR and found that tRF/miR-1280 levels were significantly decreased in human colorectal cancer tissues compared with adjacent normal tissues (Fig. 1G). We then examined the levels of Dicer, pre-miR-1280, and tRNALeu in human colorectal cancer tissues and found that human colorectal cancer tissues have decreased level of Dicer compared with adjacent normal tissues, but not pre-miR-1280 and tRNALeu (Fig. 1H; Supplementary Fig. S1C and S1D), which suggested that the decreased level of tRF/miR-1280 in human colorectal cancer tissues is caused by impaired dicer expression.
The sequence annotated as miR-1280/tRF-1280 is derived from pre-miRNA and tRNALeu and suppresses colorectal cancer cell growth in vitro and in vivo. A, Northern blot analysis of total RNA from HCT116 and Panc-1 cells, with indicated 5′ and 3′-bioth-labeled DNA probes. B, Northern blot analysis of total RNA from 293T cells transiently transfected with empty vector or a vector expressing a pre-miRNA containing the mature tRF/miR-1280 sequence. C, Northern blot analyses of 293T cells stably expressing tRNALeu or control (vector) with the indicated probes. D, RT-PCR analysis of the expression levels of Dicer transfected with control siRNA (si-Control) or Dicer-targeting siRNA (si-Dicer). E, Northern blot analysis of the expression levels of tRF/miR-1280 in 293T cells transfected with control siRNA (si-Control) or Dicer-targeting siRNA (si-Dicer). F, RT-PCR analysis of tRF/miR-1280 expression in HCT116, HCT15, and HT29 colorectal cancer cells. G and H, RT-PCR analysis of tRF/miR-1280 fragment (G) and Dicer (H) levels in colorectal cancer tissues and adjacent normal tissues; 30 paired patient samples were analyzed. I, RT-PCR analysis of tRF/miR-1280 fragment levels in HCT116 or HCT15 colorectal cancer cells stably expressing tRF/miR-1280. J, Colony formation of HCT116 or HCT15 cells stably expressing tRF/miR-1280 fragment and control cells. Colonies were stained with Crystal violet and quantified from three independent experimental wells. K, The volume and weight of tumors derived from HCT116 or HCT15 cells stably expressing tRF/miR-1280 fragment and control cells are shown, n = 8. *, P < 0.05; **, P < 0.01; ***, P < 0.001.
The sequence annotated as miR-1280/tRF-1280 is derived from pre-miRNA and tRNALeu and suppresses colorectal cancer cell growth in vitro and in vivo. A, Northern blot analysis of total RNA from HCT116 and Panc-1 cells, with indicated 5′ and 3′-bioth-labeled DNA probes. B, Northern blot analysis of total RNA from 293T cells transiently transfected with empty vector or a vector expressing a pre-miRNA containing the mature tRF/miR-1280 sequence. C, Northern blot analyses of 293T cells stably expressing tRNALeu or control (vector) with the indicated probes. D, RT-PCR analysis of the expression levels of Dicer transfected with control siRNA (si-Control) or Dicer-targeting siRNA (si-Dicer). E, Northern blot analysis of the expression levels of tRF/miR-1280 in 293T cells transfected with control siRNA (si-Control) or Dicer-targeting siRNA (si-Dicer). F, RT-PCR analysis of tRF/miR-1280 expression in HCT116, HCT15, and HT29 colorectal cancer cells. G and H, RT-PCR analysis of tRF/miR-1280 fragment (G) and Dicer (H) levels in colorectal cancer tissues and adjacent normal tissues; 30 paired patient samples were analyzed. I, RT-PCR analysis of tRF/miR-1280 fragment levels in HCT116 or HCT15 colorectal cancer cells stably expressing tRF/miR-1280. J, Colony formation of HCT116 or HCT15 cells stably expressing tRF/miR-1280 fragment and control cells. Colonies were stained with Crystal violet and quantified from three independent experimental wells. K, The volume and weight of tumors derived from HCT116 or HCT15 cells stably expressing tRF/miR-1280 fragment and control cells are shown, n = 8. *, P < 0.05; **, P < 0.01; ***, P < 0.001.
tRF/miR-1280 suppresses colorectal cancer cell growth in vitro and in vivo
To investigate biological roles of tRF/miR-1280 in colorectal cancer cells, we stably expressed this fragment using a lentiviral delivery system in the human colorectal cancer cell lines HCT116 and HCT15 (Fig. 1I) and found that colorectal cancer cells stably expressing tRF/miR-1280 exhibited decreased cell proliferation (Supplementary Fig. S2A). The ectopic expression of tRF/miR-1280 significantly reduced colony formation in HCT116 and HCT15 cells (Fig. 1J). Consistent with in vitro studies, the ectopic expression of tRF/miR-1280 led to smaller tumors in a xenograft model (Fig. 1K).
Having observed that tRF/miR-1280 overexpression in colorectal cancer cells reduced cell proliferation and colony formation, we questioned whether inhibiting this fragment in colorectal cancer cells might result in increased cell proliferation and colony formation. Therefore, we constructed a lentiviral vector expressing a “sponge” to adsorb the tRF/miR-1280 fragment (Supplementary Fig. S2B). As expected, the “sponge” decreased the tRF/miR-1280 level (Supplementary Fig. S2C), and the inhibition of tRF/miR-1280 in colorectal cancer cells exhibited increased cell proliferation and colony formation (Supplementary Fig. S2D and S2E). Consistent with the in vitro studies, tRF/miR-1280 knockdown resulted in larger tumors in a xenograft model (Supplementary Fig. S2F). These results demonstrate that the ectopic expression of tRF/miR-1280 inhibits cell proliferation and tumor growth of colorectal cancer cells. In contrast, the suppression of tRF/miR-1280 promotes cell proliferation and tumor growth of colorectal cancer cells.
tRF/miR-1280 directly targets JAG2
To select and identify the downstream targets of tRF/miR-1280, we used mRNA target-predicting algorithms (miRanda, TargetScan, and TargetRank) based on the presence of binding sites in the 3′ UTR. Of the 10 genes that overlapped among these algorithms (Fig. 2A), we selected four genes (JAG2, SMO, PMM2, and AGK) that are associated with cell proliferation, cell cycle, migration, adhesion, invasion, apoptosis, and cell differentiation (Supplementary Fig. S3A).
tRF/miR-1280 regulates JAG2 expression. A, Potential target genes of the tRF/miR-1280 fragment as predicted by TargetScan, miRanda, and TargetRank. B, Dual-luciferase assays of candidate target genes of the tRF/miR-1280 fragment from six independent experimental wells. C, Western blot analysis of JAG2 in control cells and tRF/miR-1280–overexpressing cells (HCT116, HCT15, and Panc-1 cells). D, Western blot analysis of JAG2 in control cells and cells stably expressing tRF/miR-1280 sponge (HCT116 and HCT15 cells). E, Sequences of tRF/miR-1280 and the potential tRF/miR-1280 binding site at the 3′ UTR of JAG2, and nucleotides mutated in the JAG2 3′ UTR. F, Dual-luciferase assays showing the tRF/miR-1280 fragment repression of wild-type UTR (JAG2-UTR) or mutant UTR (JAG2-UTR-mut). G, Western blot analysis of JAG2 in the indicated cell lines. **, P < 0.01.
tRF/miR-1280 regulates JAG2 expression. A, Potential target genes of the tRF/miR-1280 fragment as predicted by TargetScan, miRanda, and TargetRank. B, Dual-luciferase assays of candidate target genes of the tRF/miR-1280 fragment from six independent experimental wells. C, Western blot analysis of JAG2 in control cells and tRF/miR-1280–overexpressing cells (HCT116, HCT15, and Panc-1 cells). D, Western blot analysis of JAG2 in control cells and cells stably expressing tRF/miR-1280 sponge (HCT116 and HCT15 cells). E, Sequences of tRF/miR-1280 and the potential tRF/miR-1280 binding site at the 3′ UTR of JAG2, and nucleotides mutated in the JAG2 3′ UTR. F, Dual-luciferase assays showing the tRF/miR-1280 fragment repression of wild-type UTR (JAG2-UTR) or mutant UTR (JAG2-UTR-mut). G, Western blot analysis of JAG2 in the indicated cell lines. **, P < 0.01.
To confirm a direct relationship between tRF/miR-1280 and the predicted target genes, we cloned the 3′ UTR of key target genes into a dual-luciferase UTR vector (Fig. 2B). Notably, we found that tRF/miR-1280 uniquely suppressed the 3′ UTR of JAG2 (Fig. 2B). At the protein level, we found that tRF/miR-1280 significantly decreased JAG2 in HCT116, HCT15, and Panc-1 cells (Fig. 2C). In contrast, tRF/miR-1280 loss of function in colorectal cancer cells increased JAG2 levels (Fig. 2D). Evaluation of the 3′ UTR sequence of JAG2 revealed five binding sites with perfect match sequences for tRF/miR-1280 (Fig. 2E; Supplementary Fig. S3B). We next generated mutations in the binding site to abrogate the tRF/miR-1280-JAG2 3′ UTR interaction (Fig. 2E). As expected, while a reporter with an intact JAG2 3′ UTR was effectively suppressed by tRF/miR-1280, the JAG2 3′ UTR carrying a mutated binding site was resistant to suppression by tRF/miR-1280 (Fig. 2F). Not surprisingly, there was a negative correlation between the protein level of JAG2 and the level of tRF/miR-1280 in colorectal cancer cell lines (Figs. 1F and 2G). Taken together, these results indicate that tRF/miR-1280 directly regulates JAG2 expression through the binding site in the 3′ UTR.
tRF/miR-1280 suppresses Notch signaling and the CSC-like phenotype
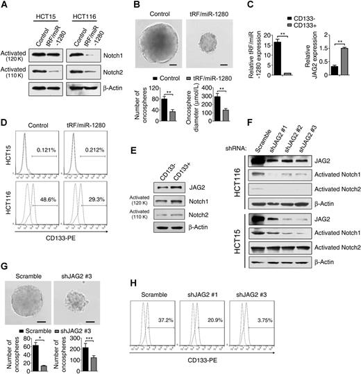
JAG2 acts as a Delta-like Notch ligand that connects the Notch1 and Notch2 receptors (19). We therefore hypothesized that tRF/miR-1280–mediated targeting of JAG2 may lead to the inactivation of Notch signaling. To test this hypothesis, we evaluated the activation levels of Notch 1 and Notch2 in colorectal cancer cells stably expressing tRF/miR-1280 and control cells. Colorectal cancer cells stably expressing tRF/miR-1280 had decreased levels of activated (cleaved) intracellular forms of these 2 Notch family members (Fig. 3A), whereas tRF/miR-1280 loss of function in colorectal cancer cells resulted in the increased expression of activated Notch1 and Notch2 (Supplementary Fig. S4A). Notch signaling pathways not only control cell fate and signal integration in development but also play important roles in regulating stem cell function (19–21). We therefore hypothesized that tRF/miR-1280–mediated targeting of JAG2 may regulate self-renewal capacity and the colorectal cancer stem cell–like phenotype. Indeed, the ectopic expression of tRF/miR-1280 severely impaired the clonal expansion of HCT116 oncospheres (Fig. 3B). We then sorted HCT116 cells into CD133+ and CD133− fractions by flow cytometry (Supplementary Fig. S4B), and the expression levels of tRF/miR-1280 and JAG2 were detected by RT-PCR. As expected, the CD133+ cell fraction had a significantly lower expression of tRF/miR-1280 but a higher expression of JAG2 and the activated (cleaved) intracellular forms of Notch1 and Notch2 (Fig. 3C). We also evaluated the proportion of CD133+ cells in colorectal cancer cells and found that colorectal cancer cells stably expressing tRF/miR-1280 had a decreased proportion of CD133+ cells (Fig. 3D), whereas tRF/miR-1280 loss of function in colorectal cancer cells increased the proportion of CD133+ cells (Supplementary Fig. S4C and S4D), indicating that tRF/miR-1280 is a regulator for stem-like phenotype.
tRF/miR-1280 inhibits Notch pathways and suppresses CSC-like phenotype. A, Western blot analysis of activated Notch isoforms, and β-actin in HCT116 and HCT15 cells infected with the tRF/miR-1280 expression or control vector. B, Number and size of mammospheres/1,000 cells in HCT116 cells infected with the tRF/miR-1280 expression or control vector. Scale bars, 150 μm. C, RT-PCR analysis of tRF/miR-1280 and JAG2 expression levels in CD133− and CD133+ population of HCT116 cells. D, Representative results of CD133+ cell quantification by flow cytometry in HCT116 and HCT15 cells infected with the tRF/miR-1280 expression or control vector. E, Western blot analysis of JAG2, Notch1, Notch2, and β-actin in CD133− and CD133+ population of HCT116 cells. F, Western blot analysis of JAG2, activated Notch isoforms, and β-actin in JAG2-knockdown cells and scramble HCT116 or HCT15 cells. G, Number and size of mammospheres/1,000 cells after JAG2 knockdown in HCT116 cells and scramble cells. Scale bars, 150 μm. H, Representative results of CD133+ cell quantification by flow cytometry after JAG2 knockdown in HCT116 cells. **, P < 0.01.
tRF/miR-1280 inhibits Notch pathways and suppresses CSC-like phenotype. A, Western blot analysis of activated Notch isoforms, and β-actin in HCT116 and HCT15 cells infected with the tRF/miR-1280 expression or control vector. B, Number and size of mammospheres/1,000 cells in HCT116 cells infected with the tRF/miR-1280 expression or control vector. Scale bars, 150 μm. C, RT-PCR analysis of tRF/miR-1280 and JAG2 expression levels in CD133− and CD133+ population of HCT116 cells. D, Representative results of CD133+ cell quantification by flow cytometry in HCT116 and HCT15 cells infected with the tRF/miR-1280 expression or control vector. E, Western blot analysis of JAG2, Notch1, Notch2, and β-actin in CD133− and CD133+ population of HCT116 cells. F, Western blot analysis of JAG2, activated Notch isoforms, and β-actin in JAG2-knockdown cells and scramble HCT116 or HCT15 cells. G, Number and size of mammospheres/1,000 cells after JAG2 knockdown in HCT116 cells and scramble cells. Scale bars, 150 μm. H, Representative results of CD133+ cell quantification by flow cytometry after JAG2 knockdown in HCT116 cells. **, P < 0.01.
The Notch signaling is activated in the CD133+ cell fraction (Fig. 3E). To further examine the role of JAG2 as a regulator of the stem cell–like phenotype, we investigated the proportion of CD133+ cells. JAG2-knockdown colorectal cancer cells had a significant decrease in the activated (cleaved) intracellular forms of Notch1 (Fig. 3F). JAG2 knockdown severely impaired the clonal expansion of HCT116 oncospheres (Fig. 3G), and the proportion of CD133+ cells was notably decreased in JAG2-knockdown colorectal cancer cells (Fig. 3H), indicating that JAG2 is required for tRF/miR-1280–mediated regulation of the stem-like phenotype. Taken together, these results indicate that tRF/miR-1280 suppresses the stem cell–like phenotype of colorectal cancer through the inhibition of Notch signaling pathways.
tRF/miR-1280 inhibits premetastatic features of colorectal cancer cells
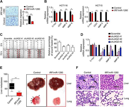
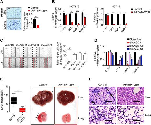
Tumor metastasis is dependent on the formation of the premetastatic niche (PMN), and the stepwise progression of PMN formation is initiated with local changes, such as the induction of vasculogenesis (angiogenesis) and remodeling of stroma and extracellular matrix (22). CD31, MMP-2, and MMP-9 play important roles in angiogenesis and extracellular matrix degradation (23). The strong association of the expression relationship of tRF/miR-1280 and Notch signaling prompted us to investigate the impact of tRF/miR-1280 on metastasis-relevant traits. As expected, tRF/miR-1280 overexpression induced a significant decrease in motility and migration (Fig. 4A; Supplementary Fig. S5A), along with decreased expression of CD31, MMP-2, and MMP-9 (Fig. 4B). To confirm the role of tRF/miR-1280 in migration, we deleted JAG2 in HCT116 cells and found that JAG2 knockdown in HCT116 cells led to a stronger decrease in motility, proliferation, and colony formation (Fig. 4C; Supplementary Fig. S5B–S5D). As expected, the expression levels of CD31, MMP-2, and MMP-9 were markedly decreased in JAG2-knockdown HCT116 cells (Fig. 4D). We further explored the tRF/miR-1280–dependent regulation of cell migration through the intrasplenic inoculation of colorectal cancer cells. The liver and lung metastases burden in nude mice of tRF/miR-1280–overexpressing HCT116 cells nearly died out (Fig. 4E and F). Taken together, these results indicate that tRF/miR-1280 can significantly inhibit metastatic-related features of colorectal cancer cells.
tRF/miR-1280 inhibits premetastatic features of colorectal cancer cells. A, Transwell cell migration assay in HCT116 cells infected with tRF/miR-1280 expression or control vector. Scale bars, 150 μm. B, mRNA expression of C-myc, CD31, MMP-2, and MMP-9 in HCT116 and HCT15 cells with tRF/miR-1280 expression or control vector. C, Cell migration. HCT116 JAG2-knockdown cells and scramble HCT116 cells. D, mRNA expression of C-myc, CD31, MMP-2, and MMP-9 in JAG2-knockdown or scramble HCT116 cells. E, The number of liver metastases after intrasplenic injection with HCT1116 cells infected with tRF/miR-1280 expression or control vector. F, Representative hematoxylin and eosin stain of liver and lung metastasis after intrasplenic injection with HCT1116 cells infected with tRF/miR-1280 expression or control vector. Scale bars, 100 μm. *, P < 0.05; **, P < 0.01; ***, P < 0.001.
tRF/miR-1280 inhibits premetastatic features of colorectal cancer cells. A, Transwell cell migration assay in HCT116 cells infected with tRF/miR-1280 expression or control vector. Scale bars, 150 μm. B, mRNA expression of C-myc, CD31, MMP-2, and MMP-9 in HCT116 and HCT15 cells with tRF/miR-1280 expression or control vector. C, Cell migration. HCT116 JAG2-knockdown cells and scramble HCT116 cells. D, mRNA expression of C-myc, CD31, MMP-2, and MMP-9 in JAG2-knockdown or scramble HCT116 cells. E, The number of liver metastases after intrasplenic injection with HCT1116 cells infected with tRF/miR-1280 expression or control vector. F, Representative hematoxylin and eosin stain of liver and lung metastasis after intrasplenic injection with HCT1116 cells infected with tRF/miR-1280 expression or control vector. Scale bars, 100 μm. *, P < 0.05; **, P < 0.01; ***, P < 0.001.
tRF/miR-1280 reduces Gata1/3 expression
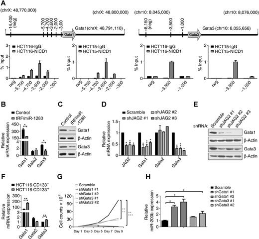
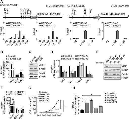
In a previous study, ChIP analysis of mouse mammary stem cells revealed endogenous Notch1 intracellular domain (NICD1) binding to the Hey2 and Gata3 promoters (21). Consistent with this result, JAG2-depleted lung cancer cells had decreased expression of multiple members of the Gata family of transcription factors, including Gata1 and Gata3 (24). ChIP analysis demonstrated that the endogenous NICD1 is bound to the promoter regions of the target genes Gata1, Gata3, and hey2 in HCT116 and HCT15 cells (Fig. 5A; Supplementary Fig. S6A). To explore the role of tRF/miR-1280 in the regulation of multiple Gata factors, we detected the expression levels of Gata1, Gata2, and Gata3 in HCT116 or HCT15 cells stably expressing tRF/miR-1280 and found that the expression levels of Gata1 and Gata3 decreased after tRF/miR-1280 overexpression (Fig. 5B; Supplementary Fig. S6B). Western blotting results also showed that tRF/miR-1280 downregulated Gata1 and Gata3 expression through Notch pathways (Fig. 5C; Supplementary Fig. S6C). As expected, after JAG2 depletion, Gata1 and Gata3 decreased at the mRNA and protein levels in HCT116 and HCT15 cells (Fig. 5D and E; Supplementary Fig. S6D and S6E). The CD133+ cell fraction showed a significantly higher expression of Gata1 and Gata3 compared with the CD133− cell fraction, and the expression level of Gata1 was notably higher than that of Gata3 (Fig. 5F). These data suggest that tRF/miR-1280 reduces the expression of Gata1 and Gata3 through the regulation of NICD1.
tRF/miR-1280 reduces Gata1/3 expression. A, ChIP-PCR demonstrates the percent (%) input of NICD1 at the indicated locations upstream of Gata1 and Gata3 in HCT116 and HCT15 cells. IgG was used as a control. B and C, RT-PCR (B) and Western blot analysis (C) of Gata1/2/3 levels of HCT116 cells stably expressing tRF/miR-1280 or control as indicated. D and E, RT-PCR (D) and Western blot analysis (E) of Gata1/2/3 levels of HCT116 cells stably expressing JAG2-shRNA or scramble-shRNA as indicated. F, mRNA expression of Gata1, Gata2, and Gata3 in CD133− and CD133+ population of HCT116 cells. G, Cell proliferation of HCT116 cells stably expressing Gata1-shRNA, Gata3-shRNA, or scramble-shRNA. Cells were counted every alternate day and the numbers are plotted from three independent experimental wells. H, RT-PCR analysis of miR-200b expression in HCT116 cells stably expressing Gata1-shRNA, Gata3-shRNA, or scramble-shRNA. *, P < 0.05; **, P < 0.01; ***, P < 0.001.
tRF/miR-1280 reduces Gata1/3 expression. A, ChIP-PCR demonstrates the percent (%) input of NICD1 at the indicated locations upstream of Gata1 and Gata3 in HCT116 and HCT15 cells. IgG was used as a control. B and C, RT-PCR (B) and Western blot analysis (C) of Gata1/2/3 levels of HCT116 cells stably expressing tRF/miR-1280 or control as indicated. D and E, RT-PCR (D) and Western blot analysis (E) of Gata1/2/3 levels of HCT116 cells stably expressing JAG2-shRNA or scramble-shRNA as indicated. F, mRNA expression of Gata1, Gata2, and Gata3 in CD133− and CD133+ population of HCT116 cells. G, Cell proliferation of HCT116 cells stably expressing Gata1-shRNA, Gata3-shRNA, or scramble-shRNA. Cells were counted every alternate day and the numbers are plotted from three independent experimental wells. H, RT-PCR analysis of miR-200b expression in HCT116 cells stably expressing Gata1-shRNA, Gata3-shRNA, or scramble-shRNA. *, P < 0.05; **, P < 0.01; ***, P < 0.001.
tRF/miR-1280 increases the expression level of miR-200b through the inhibition of Gata1 and reduces epithelial–mesenchymal transition markers
Gata factors are zinc finger DNA-binding proteins that control the development of diverse tissues through the activation or repression of transcription. It has been reported that Gata factors, especially Gata1, play important roles in multiple cancers (25–27). GATA3 inhibits tumor formation in the breast, but promotes carcinogenesis in lymphoid precursor cells and lung cancer cells (24, 28, 29). To further address the biologic significance of Gata factors in colorectal cancer cells, we deleted Gata1 and Gata3 in HCT116 cells and found that knockdown of Gata1 and Gata3 inhibited cell growth and colony formation (Fig. 5G; Supplementary Fig. S6F and S6G). Unexpectedly, knockdown of Gata1 in HCT116 cells almost completely blocked cell proliferation (Fig. 5G; Supplementary Fig. S6G). It has been shown that Gata factors can bind upstream of the transcription start site of miR-200 family members, including miR-200a and miR-200c, and repress transcription initiation (24, 30, 31). We found that Gata1 can bind to the promoter region of miR-200b, and the expression level of miR-200b was higher in Gata1- or Gata3-knockdown HCT116 cells compared with scramble cells (Figs. 5H and 6A). However, Gata1-knockdown HCT116 cells had a higher expression level of miR-200b than Gata3-knockdown HCT116 cells (Fig. 5H). Collectively, these findings suggest that tRF/miR-1280 upregulates miR-200b expression through the inhibition of Gata factors, mainly Gata1.
tRF/miR-1280 increases miR-200b expression through the inhibition of Gata1 and inhibits an EMT marker. A, ChIP-PCR demonstrates the percent (%) input of Gata1 at the indicated locations upstream of miR-200b in HCT116 cells. IgG was used as a control. B and C, RT-PCR analysis of miR-200b expression in HCT116 or HCT15 cells treated as indicated. D, HCT116 or HCT15 cells stably expressing JAG2-shRNA and scramble-shRNA were analyzed using immunoblotting with the indicated antibodies. E, Proposed working model. Schematic summarizing our proposed model for tRF/miR-1280 fragment inhibition of the Notch pathway in colorectal cancer cells. tRF/miR-1280 fragment binds to the JAG2 mRNA 3′ UTR and induces its degradation, leading to decreased JAG2 protein, which inhibits the activation of the Notch pathway in colorectal cancer cells. Activation of the Notch pathway leads to higher expression levels of Gata3, which directly binds to the promoter of miR-200b and represses its transcription, which leads to increased EMT and CSC markers.*, P < 0.05; **, P < 0.01.
tRF/miR-1280 increases miR-200b expression through the inhibition of Gata1 and inhibits an EMT marker. A, ChIP-PCR demonstrates the percent (%) input of Gata1 at the indicated locations upstream of miR-200b in HCT116 cells. IgG was used as a control. B and C, RT-PCR analysis of miR-200b expression in HCT116 or HCT15 cells treated as indicated. D, HCT116 or HCT15 cells stably expressing JAG2-shRNA and scramble-shRNA were analyzed using immunoblotting with the indicated antibodies. E, Proposed working model. Schematic summarizing our proposed model for tRF/miR-1280 fragment inhibition of the Notch pathway in colorectal cancer cells. tRF/miR-1280 fragment binds to the JAG2 mRNA 3′ UTR and induces its degradation, leading to decreased JAG2 protein, which inhibits the activation of the Notch pathway in colorectal cancer cells. Activation of the Notch pathway leads to higher expression levels of Gata3, which directly binds to the promoter of miR-200b and represses its transcription, which leads to increased EMT and CSC markers.*, P < 0.05; **, P < 0.01.
miR-200 family members are powerful master regulators of differentiation and cancer (32–35). To confirm the regulatory relationship between tRF/miR-1280 and miR-200b, we detected miR-200b expression after the overexpression of tRF/miR-1280 or the inhibition of JAG2 in HCT116 cells. As expected, miR-200b expression was significantly higher in cells stably expressing tRF/miR-1280 or JAG2-shRNA (Fig. 6B and C). We also found that the CD133+ cell fraction had significantly lower miR-200b expression compared with the CD133− cell fraction (Supplementary Fig. S7A). We confirmed that miR-200b suppressed the 3′ UTR of Zeb1 and Suz12 (Supplementary Fig. S7B; refs. 33, 34). Transiently transfected with miR-200b mimics in HCT116 cells decreased mRNA and protein levels of Zeb1 and Szu12 (Supplementary Fig. S7C and S7D). At the protein level, JAG2 knockdown in HCT116 or HCT15 cells led to a significant decrease in the level of Zeb1 and Suz12 (Fig. 6D). Moreover, the introduction of JAG2-shRNA into HCT116 or HCT15 cells sharply decreased the mesenchymal markers Snail1 and increased the level of ZO-1 and E-cadherin (Fig. 6D). Suz12, a catalytic subunit of PRC2, is responsible for the di- and trimethylation of lysine 27 on histone H3, resulting in gene repression (36). We found that the CD133+ HCT116 cell fraction had a significantly higher expression of Suz12 compared with the CD133− cell fraction (Supplementary Fig. S7E). These data suggested that tRF/miR-1280 could activate miR-200b expression through the inhibition of Gata1.
Negative expression correlation of tRF/miR-1280/JAG2, Gata1/miR-200b/Zeb1, and Suz12 in human primary colorectal cancer tissues
To determine the levels of tRF/miR-1280, JAG2, Gata1, Gata3, miR-200b, Zeb1, and Suz12 in human colorectal cancer clinical samples, we examined their expression levels in 30 pairs of human colorectal cancer tissues and matched normal adjacent tissues by RT-PCR. Indeed, human colorectal cancer tissues displayed significantly decreased expression of miR-200b but elevated levels of JAG2, Gata1, Gata3, Zeb1, and Suz12 compared with matched normal adjacent tissues (Fig. 7A). In agreement with previous results, we detected a negative correlation between tRF/miR-1280 levels and JAG2 expression (Fig. 7B) and a positive association of tRF/miR-1280 and miR-200b expression (Fig. 7B). Moreover, miR-200b expression negatively correlated with JAG2, Gata1, Zeb1, and Suz12 but not Gata3 (Fig. 7B). In summary, these results show that the expression levels of tRF/miR-1280 and miR-200b were decreased in primary human colorectal cancer cells, and levels of JAG2, Gata1, Zeb1, and Suz12 were increased in primary human colorectal cancer cells.
Expression and correlations of the tRF/miR-1280/Notch/Gata/miR-200b regulatory pathway in human primary colorectal cancer tumors. A and B, Correlative analysis of the indicated mRNAs, tRFs, and miRNAs in paired human colorectal cancer tumors, n = 30. A, Expression of mRNAs and mature miR-200b were determined by RT-PCR. Significance was calculated using Student t test. *, P < 0.05; **, P < 0.01; ***, P < 0.001. B, Spearman correlation coefficient with the respective significance is indicated.
Expression and correlations of the tRF/miR-1280/Notch/Gata/miR-200b regulatory pathway in human primary colorectal cancer tumors. A and B, Correlative analysis of the indicated mRNAs, tRFs, and miRNAs in paired human colorectal cancer tumors, n = 30. A, Expression of mRNAs and mature miR-200b were determined by RT-PCR. Significance was calculated using Student t test. *, P < 0.05; **, P < 0.01; ***, P < 0.001. B, Spearman correlation coefficient with the respective significance is indicated.
Discussion
Here, we identified a human-specific tRF/miR fragment that represses the Notch signaling pathway and suppresses growth and premetastatic features through the inhibition of the JAG2-supported CSC-like phenotype. In addition, our study reveals how the JAG2–Notch pathway exerts its cancer-promoting effects in colorectal cancer cells. Mutations and amplifications in Notch signaling components are rarely detected in solid tumors, even though the significance of the Notch pathway in cancer progression has been documented for many cancer types. Our results provide an additional explanation of how aberrant Notch signaling generated and influenced colorectal cancer cells.
Notch signaling is known to be important for key cancer cell capability, including proliferation, metastasis, and the stem cell–like phenotype (37–39). In mammalian cells, at least five distinct ligands (JAG1, JAG2, DLL-1, DLL-3, and DLL-4) initiate Notch signaling by binding to the Notch receptors. JAG2, an important Notch ligand, has been shown to interact with Notch1 and Notch2 (40, 41). More importantly, it has been revealed that JAG2 plays key roles in tumor initiation and tumor maintenance (24, 42). Recent studies have indicated that JAG2 promotes cancer metastasis through the regulation of colorectal cancer self-renewal (24, 43). We identified that JAG2 mRNA is a predominant binding target for tRF/miR-1280 in colorectal cancer cells. tRF/miR-1280 significantly inhibits colorectal cancer cell survival and metastatic-related features through the inhibition of JAG2-supported stem cell–like phenotype. tRF/miR-1280 overexpression or JAG2 knockdown in colorectal cancer cells suppresses the stem cell–like phenotype marker CD133, with a decreased number and size of mammospheres. In addition, tRF/miR-1280 overexpression and JAG2 knockdown in colorectal cancer cells also inhibit colorectal cancer cell migration in vitro and in vivo.
The findings presented here indicate the existence of the reciprocal activation of Notch signaling and epithelial–mesenchymal transition (EMT) regulated by tRF/miR-1280 or JAG2. We therefore propose the following model (Fig. 6E). JAG2, which is targeted and inhibited by tRF/miR-1280, activates Notch signaling, shifting the balance toward high levels of Gata1 and Gata3 in colorectal cancer cells. Then, Gata1 and Gata3 exert their transcriptional repression activity on miR-200b in colorectal cancer cells. tRF/miR-1280 overexpression or JAG2 knockdown in colorectal cancer cells results in significantly decreased levels of Gata1 but modest reductions in Gata3 protein. Furthermore, Gata1 deletion leads to complete growth arrest. The expression level of Gata1 is almost 100-fold higher than Gata3 in HCT116 cells. These findings suggest that Gata1 functions as a master intermediate between JAG2 and miR-200b in colorectal cancer cells, different from lung cancer cells (24). The miR-200 family is believed to play an essential role in tumor suppression by inhibiting the EMT (32, 35, 44). Park and colleagues found that miR-200b directly targets the mRNA of the E-cadherin transcriptional repressors Zeb1 (TCF8/δEF1) and Zeb2 [SMAD-interacting protein 1 (SIP1)/ZFXH1B] and determines the epithelial phenotype of cancer cells (32). Conversely, the miR-200b promoter contains multiple highly conserved E-boxes, which are occupied by ZEB1, leading to transcriptional repression (45, 46). miR-200b and Zeb1 negatively regulate the expression of each other, indicating that there is a double-negative self-enforcing feedback loop between miR-200b and Zeb1. We also validated this regulatory relationship of miR-200b and Zeb1 in colorectal cancer cells. Indeed, miR-200b directly targets the mRNA of the E-cadherin transcriptional repressor Zeb1 (TCF8/δEF1), through which miR-1280 downregulates the expression levels of Zeb1 and Snail and increases E-cadherin and ZO-1 expression in colorectal cancer cells. miR-200b also targets the Bmi1 subunit of the PRC1 complex (47) and the Suz12 subunit of the PRC2 complex through a direct interaction with a perfectly homologous and highly conserved region of the Suz12 3′ UTR (33). Here, we found that miR-200b targets the Suz12 subunit of the PRC2 complex, through which tRF/miR-1280 or JAG2 influences the formation and maintenance of CSCs in colorectal cancer cells. Interestingly, the CD133+ fraction of HCT116 cells showed decreased levels of miR-200b but higher levels of Suz12, indicating that miR-200b and Suz12 play key roles in regulating the stem cell–like phenotype.
In summary, we identified a tRNALeu and homologous pre-miRNA–derived fragment named tRF/miR-1280. Further studies have demonstrated that tRF/miR-1280 can directly inhibit Notch signaling by targeting JAG2, leading to the decreased activity of Notch pathway components and Notch signaling. These results could explain how aberrant Notch signaling activation, driven by ncRNA fragments, is molecularly connected to cancer initiation and progression, including the maintenance of CSCs and the proliferation and drug resistance of cancer cells. Taken together, our findings identify tRF/miR-1280 as a powerful master regulator of Notch signaling and EMT in colorectal cancer cells and suggest that introducing tRF/miR-1280 into cancer cells may be a novel approach for reversing tumor progression.
Disclosure of Potential Conflicts of Interest
No potential conflicts of interest were disclosed.
Authors' Contributions
Conception and design: B. Huang, Y. Da, L. Qiao, P. Zhao, R. Zhang
Development of methodology: B. Huang, H. Yang, D. Wang, W. Shen, Y. Da, L. Liu, L. Qiao
Acquisition of data (provided animals, acquired and managed patients, provided facilities, etc.): B. Huang, X. Cheng, D. Wang, S. Fu, L. Zhang, Z. Li, Z. Yao
Analysis and interpretation of data (e.g., statistical analysis, biostatistics, computational analysis): B. Huang, X. Cheng, D. Wang, Q. Zhang, L. Zhang, Q. Yang, Y. Kong, P. Zhao, M. Li
Writing, review, and/or revision of the manuscript: B. Huang, Y. Li, L. Qiao, R. Zhang
Administrative, technical, or material support (i.e., reporting or organizing data, constructing databases): B. Huang, D. Wang, Z. Xue, Y. Li, Y. Da, L. Liu
Study supervision: Y. Da, L. Qiao, R. Zhang
Grant Support
This work was supported by the National Natural Science Foundation of China through grants 81272317, 81302568, 81301026, 91029705, and 81172864 and the Ministry of Science and Technology of China through grant 2012CB932503.
The costs of publication of this article were defrayed in part by the payment of page charges. This article must therefore be hereby marked advertisement in accordance with 18 U.S.C. Section 1734 solely to indicate this fact.






