Abstract
Gastric cancer is not a single disease, and its subtype classification is still evolving. Next-generation sequencing studies have identified novel genetic drivers of gastric cancer, but their use as molecular classifiers or prognostic markers of disease outcome has yet to be established. In this study, we integrated somatic mutational profiles and clinicopathologic information from 544 gastric cancer patients from previous genomic studies to identify significantly mutated genes (SMG) with prognostic relevance. Gastric cancer patients were classified into regular (86.8%) and hypermutated (13.2%) subtypes based on mutation burden. Notably, TpCpW mutations occurred significantly more frequently in regular, but not hypermutated, gastric cancers, where they were associated with APOBEC expression. In the former group, six previously unreported (XIRP2, NBEA, COL14A1, CNBD1, ITGAV, and AKAP6) and 12 recurrent mutated genes exhibited high mutation prevalence (≥3.0%) and an unexpectedly higher incidence of nonsynonymous mutations. We also identified two molecular subtypes of regular-mutated gastric cancer that were associated with distinct prognostic outcomes, independently of disease staging, as confirmed in a distinct patient cohort by targeted capture sequencing. Finally, in diffuse-type gastric cancer, CDH1 mutation was found to be associated with shortened patient survival, independently of disease staging. Overall, our work identified previously unreported SMGs and a mutation signature predictive of patient survival in newly classified subtypes of gastric cancer, offering opportunities to stratify patients into optimal treatment plans based on molecular subtyping. Cancer Res; 76(7); 1724–32. ©2016 AACR.
Introduction
Despite a decrease in both incidence and mortality owing to progresses in Helicobacter pylori eradication and cancer screening, gastric cancer remains the seventh most common cancer and the third leading cause of cancer-related death worldwide with a 5-year survival rate of 29.6% (1). According to Lauren classification, gastric cancer can be divided into two distinct subtypes (i.e., intestinal and diffuse type) with substantial differences in histology and pathogenesis (2). The intestinal type is featured by well-differentiated, glandular neoplastic cells that are structurally analogous to intestinal cells and more likely to occur in an area with a high risk of gastric cancer (2), whereas the diffuse type is characterized by poorly differentiated neoplastic cells that morphologically resemble signet ring cells and exhibit deeper invasion and infiltration of the whole stomach wall (3–4).
Cancer is a genetic disease arising from changes in DNA sequences (5–6). Many endogenous and exogenous factors can cause somatic mutations, such as defective DNA repair, infidelity in DNA replication, and mutagenic exposures. The landscape of somatic mutations bears the signatures of mutagenic factors (i.e., mutational processes) that have acted upon the genome (7). For example, a vast majority of somatic mutations in skin and lung cancers are associated with ultraviolet and smoking exposure, respectively. Until recently, with the benefit of vast amount of genome data, researchers began to elucidate mutational signatures in human cancers. Alexandrov and colleagues identified 21 mutational processes of 30 different types of primary cancers, some of which were linked to known factors, including DNA mismatch repair deficiency and APOBEC overactivity (8). Several independent studies also reported that APOBEC-mediated mutagenesis is widespread across human cancers, and APOBEC3B is responsible for clustered mutation in cancer genomes, as well as PIK3CA hotspot mutations (9–11).
Next-generation sequencing has become a powerful tool to elucidate potential driver genetic aberrations underlying cancer development. In gastric cancer, Wang and colleagues and Zang and colleagues reported frequent somatic mutations in chromatin remodeling and cell adhesion genes (e.g., ARID1A, MLL, MLL3, and FAT4), respectively (12, 13). Comprehensive genomic characterizations conducted by The Cancer Genome Atlas (TCGA; ref. 14) and Wang and colleagues (15) further revealed genetic alterations underlying gastric carcinogenesis with multi-omics profiling. Together with the study conducted by Kakiuchi and colleagues (16), these three studies highlighted a novel driver gene RHOA in diffuse-type gastric cancer with varying mutational prevalence. Through whole-exome deep sequencing, we reported that high clonality is correlated with poorer prognosis in gastric cancer in the Chinese population (17). These studies also implicated that gastric cancer with mutator phenotype has a higher mutational burden and is more likely to exhibit microsatellite instability. Nevertheless, our knowledge of cancer driver genes, especially those mutated at low or intermediate frequencies, in gastric cancer is far from complete because of limited sample size in these studies (18). The mutational processes underlying gastric cancers with or without mutator phenotype are still obscure and have not been investigated. Moreover, gastric cancer is genetically and clinically heterogeneous. Thus, the lack of systematic clinical correlation analyses impedes translation of these findings into clinical benefits. Therefore, deeper insights into gastric carcinogenesis, particularly related to clinical properties, are needed.
The purposes of this study are to characterize mutational processes operative in gastric cancer and to identify previously unreported significantly mutated genes (SMG) and prognosticators for patients with gastric cancer.
Materials and Methods
Genome data
All somatic mutations, including single-nucleotide substitution and short insertion/deletion, were collected from recent publications (Supplementary Table S1), representing five geographically different studied cohorts and annotated by ANNOVAR (19). All somatic mutations were examined in a panel of 442 sequenced normal samples. Mutations present in this panel were removed. Clinical data were also acquired from these publications (Supplementary Dataset S1). However, only TCGA and Tianjin cohorts have the follow-up and vital status of patients.
Clustering based on mutation loads
We applied the optimal k-means clustering via dynamic programming to the number of somatic mutations identified in each case (20). It can guarantee that the within-cluster distance for each cluster is always minimal. Given that the exact cluster number is unknown, we ran this algorithm with different cluster numbers ranging from 1 to 9. The optimal cluster number was selected on the basis of Bayesian information criterion. Finally, an exact cluster number of 6 was selected. Through visual inspection, we divided 544 cases into regular-mutated and hypermutated groups for follow-up analyses. The optimal k-means clustering was performed with R package Ckmeans.1d.dp (20).
Identifying genes overrepresented in the hypermutated gastric cancer
To identify genes overrepresented in the hypermutated group, we need to take into account different background mutation rates between the hypermutated and regular-mutated groups, as well as different background mutation rates among mutational categories. Herein, we used goodness-of-fit test with Poisson distribution to address this issue. The background mutation rate for the ith category in the regular- and hypermutated groups are |${\alpha _i}$| and |${\beta _i}$|, respectively. For a given gene, the number of nucleotides in the ith category is |${n_i}$|. The expected number of mutations given |${\alpha _i}$|, |${\beta _i}$|, and |${n_i}$| across all categories φ can be estimated by Poisson distribution in regular- and hypermutated gastric cancers, i.e., |${\lambda _\alpha} = \sum\limit_\phi {{\alpha _i}*} {n_i}\,{\rm{and}}\,{\lambda _\beta} = \sum\limit_\phi {{\beta _i}*} {n_i}$|, respectively (21). The |${\alpha _i}$| and |${\beta _i}$| can be obtained after running MutSigCV, with |${\pi _\alpha}\,{\rm{and}}\,{\pi _\beta}$| as the numbers of observed mutations in the regular- and hypermutated gastric cancers, respectively. To test whether a gene is significantly overrepresented in the hypermutated group, we examined the difference between |${{{\pi _\beta}}}/\!{{{\pi _\alpha}}}$| and |${{\lambda _\beta}}/{\lambda _\alpha}$|. If |${{{\pi _\beta}}}/{{{\pi _\alpha}}}$| is significantly greater than |${{\lambda _\beta}}/{\lambda _\alpha}$|, this gene was considered to be significantly overrepresented in the hypermutated group.
Identification of significantly mutated genes
We identified significantly mutated genes with three algorithms using MutSigCV, MutSigCL, and MutSigFN. MutSigCV (21) quantifies significance of nonsilent mutations in a gene with background mutation rate estimated by silent mutations, with other confounding covariates taken into account. MutSigCL and MutSigFN measure the significance of clustered mutations and the functional impact of mutation, respectively (18). In MutSigFN analysis, we separately used CADD and Polyphen2 scores available from dbNSFP database (22) to measure the functional impact of somatic mutations. For efficient computation, we carried out a 2-step permutation. We performed 999 times in the first step to define candidate SMGs (i.e., P < 0.05), followed by extensive permutation with 1,000,000 times. We then combined P values obtained from the first and second steps. P values were then FDR-corrected (q values) using the method of Benjamini and Hochberg. For the final analysis of SMGs, we applied additional filtering steps to eliminate possible false positives that may result from the batch effect via combining somatic mutations from different studies. In the regular-mutated group, a gene was considered to be a SMG if it satisfied these conditions: (i) statistically significant (q value < 0.1) by at least one of MutSig algorithms; (ii) expressed in the TCGA pan-cancer dataset (23), human cancer cell lines (24), and/or reported in previous studies (18,23,25,26); (iii) mutated in at least 3 of 5 cohorts; and (iv) mutational prevalence comparable among different cohorts (if mutated). In the hypermutated group, we employed similar but more stringent criteria to select SMGs, including statistically significant by at least two MutSig algorithms and mutated in at least 2 of the 3 available cohorts (i.e., Hong Kong, TCGA, and Tianjin China). This produced a final list of 66 SMGs in the hypermutated group.
Molecular typing
We applied nonnegative matrix factorization (NMF; refs. 27–29) to perform molecular subtyping. A binary matrix A describing mutations of SMGs (rows) across cancer samples (columns) was constructed. Specifically, a(i, j) = 1 if gene i was mutated in sample j, otherwise a(i, j) = 0; then, A was factorized into two nonnegative matrices W and H (i.e., A≈WH). Matrix H was used to group samples into clusters. Optimal number of clusters was selected on the basis of cophenetic coefficient and dispersion value (29–30).
Targeted capture sequencing
Genomic DNA from gastric cancers and lymphocytes was fragmented and hybridized to commercially available capture arrays for enrichment. All samples were collected from patients diagnosed with primary gastric cancer with long-term survival data (15–60 months). Data were analyzed using a bioinformatic pipeline as previously described (31). All patients had given written informed consent, and the study protocol was approved by the clinical ethics committee of the Peking University Cancer Hospital & Institute (Beijing, China).
Results
Classification of gastric cancer based on mutation loads
Somatic mutational profiles of 544 gastric cancer patients from previous genomic studies were aggregated. These samples exhibited large variation in mutation density, ranging from 0 to 200.2 mutations per megabase pair (Mb). To avoid undue effects of samples with high-burden mutation on subsequent analyses (32–33), unsupervised clustering of these 544 gastric cancer samples was performed according to their number of somatic mutations. Two distinct clusters with varying mutation burdens were identified (Fig. 1A and Supplementary Fig. S1A), which were thereafter referred to as regular- (n = 455; 2.4 mutations/Mb; range, 0–8.3) and hyper-mutated (n = 89; 20.5 mutations/Mb; range, 9.6–200.2) gastric cancer, the latter of which showed marked overrepresentation of samples with microsatellite instability (Fisher exact test; OR = 1,012.4; P < 0.001). Although several genes (BRCA2, FANCM, PRKDC, MSH3, etc.) that are involved in maintaining genomic integrity were frequently mutated in the hypermutated group, these genes were not significantly enriched when the heterogeneity of background mutation rates was considered (Supplementary Dataset S2).
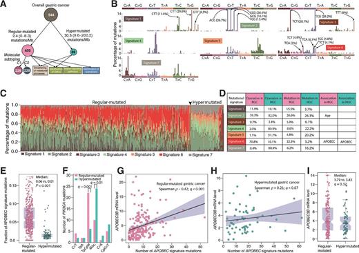
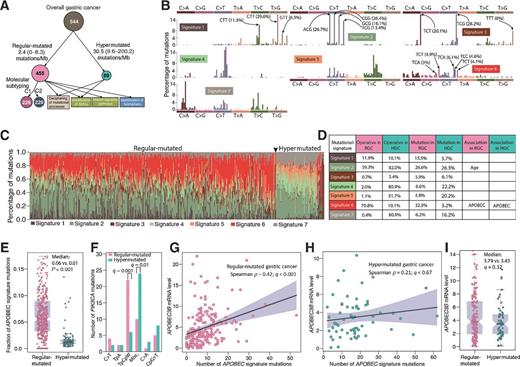
Mutational signatures of human gastric cancer. A, mutation burden stratified gastric cancers into the regular- and hypermutated types. Regular-mutated could be further classified into two subgroups (i.e., C1 and C2) based on mutation patterns. B, seven mutational signatures (i.e., signatures 1–7), indicative of distinct underlying mutational processes, were derived from 544 gastric cancer genomes. C, mutational exposures (number of mutations) were attributed to each mutation signature. There were significantly more mutations attributable to signature 6 (i.e., APOBEC signature) in regular-mutated as compared with hypermutated gastric cancer. D, prevalence and proportion of mutations associated with each mutational signature are also shown. A signature is considered to be operative in a tumor if it contributed to more than 100 SNVs or more than 25% of all SNVs in that sample. RGC, regular-mutated gastric cancer; HGC, hypermutated gastric cancer. E, proportion of APOBEC signature mutations. F, mutational patterns of PIK3CA in regular- and hypermutated gastric cancer. G and H, relationships between APOBEC3B mRNA levels and number of APOBEC signature mutations in regular- and hypermutated gastric cancer. I, mRNA expression level of APOBEC3B in regular- and hypermutated gastric cancer.
Mutational signatures of human gastric cancer. A, mutation burden stratified gastric cancers into the regular- and hypermutated types. Regular-mutated could be further classified into two subgroups (i.e., C1 and C2) based on mutation patterns. B, seven mutational signatures (i.e., signatures 1–7), indicative of distinct underlying mutational processes, were derived from 544 gastric cancer genomes. C, mutational exposures (number of mutations) were attributed to each mutation signature. There were significantly more mutations attributable to signature 6 (i.e., APOBEC signature) in regular-mutated as compared with hypermutated gastric cancer. D, prevalence and proportion of mutations associated with each mutational signature are also shown. A signature is considered to be operative in a tumor if it contributed to more than 100 SNVs or more than 25% of all SNVs in that sample. RGC, regular-mutated gastric cancer; HGC, hypermutated gastric cancer. E, proportion of APOBEC signature mutations. F, mutational patterns of PIK3CA in regular- and hypermutated gastric cancer. G and H, relationships between APOBEC3B mRNA levels and number of APOBEC signature mutations in regular- and hypermutated gastric cancer. I, mRNA expression level of APOBEC3B in regular- and hypermutated gastric cancer.
Mutation signatures of gastric cancer in relation to clinicopathologic features and APOBEC3B expression
To gain further insights into the mutational processes operative in regular- and hyper-mutated gastric cancer, we delineated their mutation signatures using the computational framework proposed by Alexandrov and colleagues (34). Seven mutation signatures were extracted from all 544 gastric cancer samples, namely signatures 1 to 7, each of which contributed to different proportion of mutations in the regular- and hypermutated groups (Supplementary Fig. S1B and S1C). In kernel principal component analysis, we found that mutation signatures corresponding to different studies were intermingled, whereas the regular- and hypermutated groups were clearly distinguishable (Supplementary Fig. S1C), suggesting a minimal impact of batch effect on mutation signatures. General linear regression was performed to analyze the relationship between mutation signatures and clinicopathologic features. We observed that age at diagnosis was associated with signature 2 (Fig. 1C), which is concordant with a previous report (8). Of interest, signature 6, which was dominated by mutations at TpCpW DNA motif (where W=A or T; mutated nucleotide underlined), accounted for 32.5% mutations in regular- but only 3.2% in hyper-mutated gastric cancer. In this regard, regular-mutated gastric cancer harbored 6 times more mutations at TpCpW DNA motif than the hypermutated group (Wilcoxon test; median, 0.06 vs. 0.01; P < 0.001; Fig. 1D). This mutation pattern is also known as APOBEC signature, which is widespread across multiple human cancer types (10). The dominance of TpCpW mutations in regular-mutated gastric cancer could be exemplified by the mutation pattern of PIK3CA (Fig. 1E), which is a driver gene in gastric cancer. The RNA-editing enzyme APOBEC3B has been reported to contribute to mutations at TpCpW motif in cancer genome (10). To interrogate the contribution of APOBEC3B to mutations in gastric cancer, we analyzed the relationship between its expression levels and number of TpCpW mutations. We observed that APOBEC3B mRNA levels were positively correlated with the number of TpCpW in regular- (Spearman ρ = 0.42; P < 0.001; Fig. 1F) but not hypermutated gastric cancer (Spearman ρ = 0.21; q = 0.67; Fig. 1F) despite similar expression levels in both groups (q = 0.32; Fig. 1F), signifying their difference in mutagenesis. As regular- and hypermutated gastric cancers were characterized by distinct molecular features, these two subgroups were analyzed separately in subsequent analyses.
Significantly mutated genes in gastric cancer
A total number of 39,891 and 101,189 nonsilent somatic mutations, including missense, nonsense, splice-site, and frameshift mutations, were detected in 455 and 89 cases of regular- and hypermutated gastric cancer, respectively. To identify SMGs that are causally linked to tumorigenesis, we used three algorithms, namely MutSigCV (21), MutSigCL, and MutSigFN, to identify genes whose mutations were positively selected, clustered in hotspots or of functional consequences. In regular-mutated gastric cancer, 31 SMGs were identified (Fig. 2A; Supplementary Dataset S2), among which 12 reported [TP53 (48.4%), ARID1A (13.8%), CDH1 (11.6%), PIK3CA (8.4%), APC (6.8%), RHOA (5.7%), SMAD4 (6.2%), ERBB4 (5.7%), KRAS (4.4%), ERBB2 (3.2%), and CTNNB1 (3.1%)] and 6 previously unreported [XIPR2 (7.3%), NBEA (7.0%) COL14A1 (4.4%), AKAP6 (3.7%), CNBD1 (3.1%), and ITGAV (3.1%)] SMGs exhibited moderate to high mutation prevalence (≥3.0%). In particular, four genes, namely TP53, CDH1, SMAD4, and CTNNB1, were ranked as significantly mutated by all 3 algorithms. The 6 previously unreported SMGs were frequently mutated across multiple human cancer types (Supplementary Dataset S3; refs. 35, 36). ITGAV, upstream regulator of PI3K signaling pathways and located in 2q32.1, was significantly deleted in Hong Kong and TCGA cohorts (14, 15). NBEA (located in 13q12.11) and CNBD1 (located in 8q22) were focally deleted in TCGA cohort, with the latter significantly mutated in 1% of previous pan-cancer dataset, but not in individual cancer types (14, 18). AKAP6, protein kinase anchoring factor, was reported to be significantly mutated in esophageal adenocarcinoma (37). COL14A1 was reported to be frequently mutated and downregulated in other cancer types (38, 39). In the hypermutated group, we first used 3 MutSig algorithms to define SMGs by evaluating only single-nucleotide substitutions, giving rise to 4 SMGs, including ARID1A and TP53 (Supplementary Dataset S2). By including short insertions/deletions, the final list of SMGs was expanded to 66, including MLL2, RNF43, B2M, ACVR2A, and RNF43 (Supplementary Dataset S2).
Mutational landscape and prognostic significance of molecular subtyping in regular-mutated gastric cancer. A, mutational landscape of SMGs ordered by overall mutation frequencies in regular-mutated gastric cancer samples. Molecular classification into C1 and C2 based on mutation status of 31 SMGs was performed using NMF. Asterisks indicate SMGs with preferential mutations in either molecular subtype. B, Kaplan–Meier survival curves displaying survival outcomes of C1- and C2-type regular-mutated gastric cancer. Univariate (C) and multivariate (D) Cox regression analyses for age, sex, TNM staging, Lauren classification, and molecular subtypes. HR, 95% CI, and P values are displayed.
Mutational landscape and prognostic significance of molecular subtyping in regular-mutated gastric cancer. A, mutational landscape of SMGs ordered by overall mutation frequencies in regular-mutated gastric cancer samples. Molecular classification into C1 and C2 based on mutation status of 31 SMGs was performed using NMF. Asterisks indicate SMGs with preferential mutations in either molecular subtype. B, Kaplan–Meier survival curves displaying survival outcomes of C1- and C2-type regular-mutated gastric cancer. Univariate (C) and multivariate (D) Cox regression analyses for age, sex, TNM staging, Lauren classification, and molecular subtypes. HR, 95% CI, and P values are displayed.
SMG mutation patterns predictive of survival in regular-mutated gastric cancer
To determine if SMG mutation status could be used for molecular typing, NMF-based unsupervised clustering on binary mutation matrix of SMGs was performed, which yielded two subgroups (hereafter referred to as C1 and C2; Supplementary Fig. S1D). The first subgroup C1 was enriched with mutations in TP53 (89.9%; q < 0.001), XIRP2 (13.7%; q < 0.001), APC (11.1%; q = 0.01), ERBB4 (8.4%; q = 0.047), and AKAP6 (6.6%; q = 0.004), whereas the second subgroup C2 was overrepresented by mutations in ARID1A (27.5%; q < 0.001), CDH1 (17.5%; q < 0.001), PIK3CA (14.4%; q < 0.001), and RHOA (9.2%; q = 0.007). C2 was also featured with more gastric body–located [OR = 1.71; 95% confidence interval (CI), 1.0–2.93; P = 0.05] and diffuse-type (OR = 2.45; 95% CI, 1.49–4.06; P < 0.001) gastric cancer. In comparison with TCGA molecular subtypes, we found that C1 was more enriched with chromosome instability (CIN) subtype (Fisher exact test, P < 0.001), whereas C2 had even distribution of CIN and genome stable (GS) subtypes (45 CINs vs. 42 GSs). Importantly, C1 was associated with a significantly better prognostic outcome (P = 0.02; Fig. 2B). Univariate analysis indicated that advanced tumor–node–metastasis (TNM) staging (stage III/IV) and C2 subtype but not other factors, including tumor location (antrum, body, or cardia), were significantly associated with poorer survival outcome (Fig. 2C). Multivariate analysis revealed that the prognostic significance of C1/2 was independent of age, sex, Lauren classification, TNM staging, and studied cohorts (Fig. 2D). Nevertheless, subgroup analysis stratified by Lauren classification indicated that the prognostic significance of C1/2 was more apparent in diffuse-type than intestinal-type gastric cancer (Supplementary Fig. S2A).
C1/2 signature validation in an independent cohort
We observed that 8 (TP53, ARID1A, CDH1, PIK3CA, XIRP2, APC, ERBB2, and RHOA) of the abovementioned 31 SMGs exhibited differential mutation frequencies with mutational prevalence >5%. Importantly, we found that these 8 SMGs could achieve comparable prediction accuracy in discriminating C1 from C2 as by the 31 SMGs (Supplementary Fig. S2B). By performing targeted capture sequencing in an independent cohort of gastric cancer patients and classifying these patients into C1 and C2 subgroups based on these 8 SMGs, we found that C1/2 remained a significant independent prognostic marker in gastric cancer (Supplementary Fig. S2C).
Mutation distribution in cancer signaling pathways
By mapping SMGs and other well-known genes to cell signaling pathways, we observed that several pathways were frequently altered in regular-mutated gastric cancer, including genotoxic/oncogenic stress response (57.6%), histone modification/chromatin remodeling (26.6%), and growth factor receptor signaling (22.4%) and Wnt signaling (24.4%; Fig. 4).
Recurrent point mutations in gastric cancer
Recurrent point mutations could help to identify cancer driver genes and druggable targets (40). Herein, we depicted the panorama of recurrent point mutations in gastric cancer (Supplementary Dataset S2). Of the 31 SMGs in regular-mutated gastric cancer, twenty of them were significantly enriched for recurrent point mutations, including TP53, PIK3CA, CDH1, KRAS, RHOA, ERBB2, and ERBB4. Nevertheless, only three SMGs, namely TP53, PIK3CA, and KRAS, were identified in hypermutated gastric cancer. Notably, two recurrent mutations (p.E542K and p.E545K) in PIK3CA are significantly overrepresented in the regular-mutated gastric cancer (OR = 4.26; Fisher exact test, P = 0.004), which were exclusively located at TpCpW motif (Fig. 3A). Conversely, another PIK3CA hotspot mutation (p.H1047R) was significantly enriched in the hypermutated group (OR = 4.46; Fisher exact test, P = 0.02), which occurred in ApTpG rather than TpCpW motif (Fig. 3B). For other SMGs, recurrent point mutations of CDH1 and RHOA were only observed in regular-mutated but not hypermutated gastric cancers.
Mutation plots of PIK3CA in the regular- (A) and hypermutated (B) gastric cancers. The distribution of different classes of mutations (different shapes) and functional domains of PIK3CA is shown.
Mutation plots of PIK3CA in the regular- (A) and hypermutated (B) gastric cancers. The distribution of different classes of mutations (different shapes) and functional domains of PIK3CA is shown.
Altered signaling pathways in regular-mutated gastric cancer. Key pathways and inferred functions are summarized. Red and blue colors denote SMGs with activating and inactivating mutations, respectively, whereas genes in white are not identified as SMGs but known to have tumorigenic roles. Potential druggable targets are marked with stars. TF, transcription factor.
Altered signaling pathways in regular-mutated gastric cancer. Key pathways and inferred functions are summarized. Red and blue colors denote SMGs with activating and inactivating mutations, respectively, whereas genes in white are not identified as SMGs but known to have tumorigenic roles. Potential druggable targets are marked with stars. TF, transcription factor.
CDH1 mutation as a prognostic factor in diffuse-type gastric cancer
To discover single-gene prognosticators, we analyzed the association between nine SMGs (mutated at >5%) and survival data. We found that CDH1 and SMAD4 mutations were significantly associated with shortened survival in patients with gastric cancer as revealed by Kaplan–Meier analysis. In subgroup analysis stratified by Lauren subtype, CDH1 mutation(s) was a significant prognostic factor in diffuse-type but not intestinal-type gastric cancer independent of TNM staging (Supplementary Fig. S3A). In contrast, SMAD4 mutation was associated with shortened survival only in the intestinal-type gastric cancer. We then verified the prognostic significance of CDH1 and SMAD4 in an independent cohort (17), in which these two genes were sequenced on an orthogonal-sequencing platform. We observed that CDH1 mutations remained an independent factor for poor survival in the diffuse-type gastric cancer (Supplementary Fig. S3B). However, the significance of SMAD4 mutations could not be verified. The prognostic significance of CDH1 in the diffuse-type gastric cancer by combined analysis of two cohorts was shown in Fig. 5.
Prognostic significance of CDH1 mutation(s) in a combined cohort of diffuse-type gastric cancer. A, Kaplan–Meier survival curves showing survival outcomes for two subgroups stratified by CDH1 mutation status. B and C, univariate (B) and multivariate (C) Cox regression analyses for CDH1 mutation in relation to age, sex, and TNM staging.
Prognostic significance of CDH1 mutation(s) in a combined cohort of diffuse-type gastric cancer. A, Kaplan–Meier survival curves showing survival outcomes for two subgroups stratified by CDH1 mutation status. B and C, univariate (B) and multivariate (C) Cox regression analyses for CDH1 mutation in relation to age, sex, and TNM staging.
Discussion
In this study, we performed systematic analyses on 544 gastric cancers and correlated genetic events with clinicopathologic features. Major findings derived from our study include (i) there are ubiquitous and specific mutational processes underlying the pathogenesis of different subtypes of gastric cancer with varying mutation burdens; (ii) several previously unreported SMGs that are mutated at intermediate or low prevalence were identified; (iii) regular-mutated gastric cancer can be further stratified into two subtypes (i.e., C1 and C2) with distinct clinical outcomes; and (iv) CDH1 mutation is an independent prognostic factor for poorer survival in patients with diffuse-type gastric cancer.
In line with the previous observation (8,10), we revealed that APOBEC-mediated mutation pattern is ubiquitous in gastric cancer. Although hypermutated gastric cancer that showed defects in DNA damage repair is more likely to generate single-strand DNA breakage, which is an ideal substrate for APOBEC family of cytidine deaminases (41); this mutational process contributed to the majority of somatic mutations in regular-mutated but not hypermutated gastric cancer. Besides, we observed that PIK3CA mutations (p.E542K and p.E545K) of regular-mutated gastric cancer are more likely to occur in TpCpW motif in comparison with the hypermutated group. These discrepancies have not been reported in gastric cancer. Concordant with our findings, a recent study on esophageal squamous cell carcinoma reported that these two PIK3CA hotspot mutations were overrepresented in APOBEC signature tumors (42). In addition, a supervised random forest clustering (43, 44), with mutational exposures as input, ranked signature 6 (APOBEC signature) as the most important predictive feature in distinguishing the regular-mutated from the hyper-mutated gastric cancer with high prediction accuracy (Supplementary Fig. S1C and S1E). Taken together, these findings suggest that APOBEC-mediated mutagenic activity is operative to greater extent in regular-mutated gastric cancer, and alternative underlying mutagenic factors, presumably defective DNA proofreading and repair, have substantially greater impact on the hypermutated gastric cancer.
According to a previous study, nearly 600 samples per cancer type are required to achieve a complete catalog of cancer genes (18). Our study encompassed the largest number of gastric cancer samples available (n = 544) by combining data from previous whole-genome and whole-exome sequencing studies on gastric cancer (14–17, 45). Thus, we are able to identify SMGs that are mutated less frequently with a higher statistical power (18). For instance, we found that FBXW7, widely reported as cancer driver in multiple human malignancies but not gastric cancer (23), was significantly mutated at 2.4% in our gastric cancer study; besides, there are other previously unreported SMGs (e.g., XIRP2, NBEA, COL14A1, CNBD1, AKAP6, and ITGAV) that are reported for the first time in gastric cancer, underscoring the importance of increasing sample size to identify potential cancer genes. However, the statistic power to identify cancer genes mutated at 2% of samples is merely 12% in regular-mutated gastric cancer (18); thus, more rare SMGs are awaited to be discovered.
Batch effect is a common phenomenon in meta-analysis. To exclude artifacts in our SMG list, we employed stringent criteria to filter out possible false positives, including genes showing bias towards specific cohorts. However, cancer development is closely related to environmental exposures, which can provide unique selective pressure over specific cancer genes. As different cohorts may have their unique exposures, SMGs displaying cohort-specific features could be discarded in this study, leading to underestimation of the number of SMG. Another limitation of our study is the lack of functional validation of the identified SMGs. Until such data are available, whether these SMGs are indeed drivers in gastric tumorigenesis remains uncertain.
A major clinically relevant finding of this study is the use of 8 SMGs to classify regular-mutated gastric cancer into two prognostically distinct subgroups, namely C1 and C2 (Fig. 2 and Supplementary Fig. S1C). The prognostic significance of C1/2 was validated in an additional cohort and independent of age, sex, Lauren classification, TNM staging, and studied cohorts. Together with other genome-based molecular subtyping studies (46–48), this finding highlighted the importance of molecular subtyping based on genome data in clinical utility. However, the lack of clinical and surgical data (residual tumor, number of removed lymph nodes, and more refined clinical tumor staging) may be a potential limitation of this study.
Another key finding that emerged from our study is the identification of CDH1 mutation(s) as an independent prognostic marker for poor prognosis in diffuse-type gastric cancer. Somatic mutations in CDH1 are frequently reported for sporadic gastric cancer with predilection towards the diffuse type (15, 16), which is associated with dismal survival (3). Interestingly, we revealed that CDH1 mutation(s) allows further stratification of diffuse-type gastric cancer into distinct subgroups with significantly different survival outcomes. In summary, our findings may be leveraged to speed up interpretation of cancer genome data that may foreshadow clinical outcomes and thus potentially help to guide gastric cancer intervention.
Disclosure of Potential Conflicts of Interest
No potential conflicts of interest were disclosed.
Authors' Contributions
Conception and design: X. Li, W.K.K. Wu, L. Li, H. Yang, W. Zhang, Y. Lu, J.J.Y. Sung, J. Yu
Development of methodology: X. Li
Acquisition of data (provided animals, acquired and managed patients, provided facilities, etc.): X. Li
Analysis and interpretation of data (e.g., statistical analysis, biostatistics, computational analysis): X. Li, W.K.K. Wu, S.H. Wong, Y. Liu, X. Fang, Y. Zhang, M. Wang, L. Li, Y. Zhou, S. Tang, S. Peng, L. Chen, W. Zhang
Writing, review, and/or revision of the manuscript: X. Li, W.K.K. Wu, S.H. Wong, Y. Liu, W. Zhang, M.T.V. Chan, J. Yu
Administrative, technical, or material support (i.e., reporting or organizing data, constructing databases): X. Li, R. Xing, M. Wang, K. Qiu, K. Chen, Y. Lu, J.J.Y. Sung
Study supervision: W.K.K. Wu, W. Zhang, J. Yu
Grant Support
This work was supported by research funds from RGC GRF Hong Kong (766613), Shenzhen Virtual University Park Support Scheme to CUHK Shenzhen Research Institute.
The costs of publication of this article were defrayed in part by the payment of page charges. This article must therefore be hereby marked advertisement in accordance with 18 U.S.C. Section 1734 solely to indicate this fact.




