Abstract
GARP encoded by the Lrrc32 gene is the cell surface docking receptor for latent TGFβ, which is expressed naturally by platelets and regulatory T cells (Treg). Although Lrrc32 is amplified frequently in breast cancer, the expression and relevant functions of GARP in cancer have not been explored. Here, we report that GARP exerts oncogenic effects, promoting immune tolerance by enriching and activating latent TGFβ in the tumor microenvironment. We found that human breast, lung, and colon cancers expressed GARP aberrantly. In genetic studies in normal mammary gland epithelial and carcinoma cells, GARP expression increased TGFβ bioactivity and promoted malignant transformation in immunodeficient mice. In breast carcinoma–bearing mice that were immunocompetent, GARP overexpression promoted Foxp3+ Treg activity, which in turn contributed to enhancing cancer progression and metastasis. Notably, administration of a GARP-specific mAb limited metastasis in an orthotopic model of human breast cancer. Overall, these results define the oncogenic effects of the GARP–TGFβ axis in the tumor microenvironment and suggest mechanisms that might be exploited for diagnostic and therapeutic purposes. Cancer Res; 76(24); 7106–17. ©2016 AACR.
Introduction
GARP gene Lrrc32 was first discovered in the human chromosomal 11q13-14 region that is frequently amplified in breast cancer (1, 2). The biological significance of GARP in cancer, however, is entirely unknown. The renewed interests in GARP were catalyzed by the finding that GARP is expressed by Foxp3+ regulatory T cells (Treg; refs. 3, 4), but not conventional T cells or other immune cells except platelets (5). GARP is a type I transmembrane protein with a large ectodomain composed of 20 leucine-rich repeats, a transmembrane domain, and a short cytoplasmic tail without obvious signaling motifs. The predicted configuration of GARP based on its primary amino acid sequence suggests that it is a cell surface acceptor molecule for the purpose of enriching ligands to cell surface, thus increasing the ligand availability. Indeed, GARP was later shown to be the docking receptor for latent TGFβ (5–9) and was reported to increase the activation of latent TGFβ in an integrin-dependent fashion (6).
TGFβ is a pleiotropic cytokine expressed by most cells. Aberrance in its signaling has been implicated in multiple diseases, including cancer (10, 11). In addition to causing growth arrest, TGFβ induces a variety of malignant phenotypes, including invasion, loss of cellular adhesion, epithelial–mesenchymal transition (EMT), and metastasis (10, 12, 13). Importantly, the role of TGFβ in shaping the tumor microenvironment is a critical aspect of its function in carcinogenesis. For example, TGFβ1 is a potent inducer of angiogenesis (14), by directly inducing VEGF expression (15), or recruiting other cells, such as monocytes, which in turn secrete proangiogenic molecules (16). TGFβ can also manipulate the tumor microenvironment to favor the evasion of cancer cells from immune surveillance via tampering with the antitumor functions of T cells, NK cells, B cells, and other cells (17, 18). This activity of TGFβ is mediated through its direct effect on these cells, as well as via its ability to induce Foxp3+ Tregs (19). Both cancer-intrinsic and immune-mediated effect of TGFβ in breast cancers have been described (20–24).
Biochemically, TGFβ exists in at least four different forms: (i) freely soluble active TGFβ; (ii) soluble TGFβ associated with latency-associated peptide (LAP) to form a TGFβ–LAP complex, known as latent TGFβ (LTGFβ); (iii) LTGFβ associated covalently with large TGFβ-binding protein (LTBP), thus forming the TGFβ–LAP–LTBP complex; and (iv) cell surface TGFβ (19, 25), due primarily to its association with GARP (5–9). Only LAP-free TGFβ is known to be biologically active. Therefore, a large pool of TGFβ is sequestered in the extracellular matrix in the latent form before being activated by proteases, such as matrix metalloproteinase (MMP)-2, MMP9, and plasmin (26–28), which are in turn secreted by tumor cells and other cells in the tumor microenvironment. Recently, it was reported that GARP–TGFβ can also be shed from the cell surface and that the soluble form of GARP–TGFβ has immunosuppressive roles (9, 29, 30).
To investigate a potential role of GARP–TGFβ axis in cancer, we examined GARP expression in a variety of epithelial cancer types, including breast cancer, and found that GARP was aberrantly upregulated compared with normal tissues. Importantly, by both gain- and loss-of-function studies, we found that GARP expression in cancer cells enhanced cancer invasion, EMT, immune tolerance, and metastasis. Finally, we generated a panel of GARP-specific antibodies and demonstrated the therapeutic efficacy of GARP antibodies in a preclinical model of mammary carcinoma.
Materials and Methods
Cell lines and mice
Pre-B cell line (70Z/3) was a gift from Brian Seed (Harvard University, Cambridge, MA; ref. 31). 4T1, NMuMG, and NMuMG* sublines with silencing of hnRNP E1 were described previously (32). 70Z/3 was validated by flow cytometry using B-cell lineage markers. Cancer cells were authenticated by gene expression analysis, in vivo growth, and histology. All the lines were monitored for pathogens as per Medical University of South Carolina (MUSC; Charleston, SC) regulations, and we routinely perform mycoplasma analysis on the lines. 293FT and other cell lines were purchased from ATCC.
BALB/c and NOD-Rag-1−/− mice were purchased from The Jackson Laboratory. All mouse experiments were approved by MUSC's Institutional Animal Care and Use Committee, and the established guidelines were followed.
Human tumor microarrays
All human tumor microarrays (TMA) were made out of formalin-fixed, paraffin-embedded tissues, collected at the MUSC. Each patient specimen in these TMAs was represented in two cores on the slide, and each core measured 1 mm in diameter. These patient specimens were available in a single core of 2 mm in diameter. Clinical and demographic information were obtained from the Cancer Registry of the Hollings Cancer Center at MUSC or provided by the commercial source. This study was approved by the Institutional Review Board at MUSC.
IHC
The mouse anti-human GARP (hGARP) antibody (ALX-804-867-C100, Enzo Life Sciences) was first verified by Western blot analysis using hGARP-transfected HEK-293 cells and by IHC with hGARP-transfected 70Z/3 cells. Both analyses demonstrated specificity of the antibody and dilutions used from 1:250 (colon cancer) to 1:60 (all other cancers).
TMA slides were processed and antigen retrieved as described previously (33). For mouse IHC, tissue was either placed into OCT media for fresh-frozen sections or fixed in 4% paraformaldehyde overnight. Fixed tissue was incubated in 70% ethanol overnight prior to paraffin embedding, and then cut for hematoxylin and eosin (H&E) staining. For p-SMAD-2/3 on fresh-frozen tumor sections, 5-μm sections were fixed with 4% paraformaldehyde, followed by incubation with 3% H2O2. To minimize nonspecific staining, sections were incubated with the appropriate animal serum for 20 minutes at room temperature, followed by incubation with primary anti-p-SMAD-2/3 antibody (EP823Y; Abcam) overnight at 4°C. Staining with secondary antibodies (VECTASTAIN ABC Kit) was then performed before development using DAB substrate (Vector Laboratories SK-4100). The staining intensity of GARP and p-SMAD-2/3 was graded as follows with the sample identity blinded: 0, negative; 1, faint; 2, moderate; 3, strong but less intense than 4; and 4, intense.
GARP knockdown by lentivirus-expressed short hairpin RNA
A lentivirus vector–expressing short hairpin RNA (shRNA) targeting the mouse GARP transcript was purchased from Sigma-Aldrich. Ecotropic GARP shRNA and control scrambled lentiviral shRNA particles were produced in HEK293FT cells as described previously (34, 35). To knock down GARP in NMuMG* cells, the cells were transduced with lentiviral supernatants targeting GARP and scrambled control. The knockdown efficiency was assessed by RT-PCR (Applied Biosystems Step-One Plus), flow cytometry (BD Verse), and Western blotting using an anti-mouse GARP antibody (eBioscience).
Generation of GARP expression vectors
GARP was amplified by PCR and subcloned between the BglII and HpaI sites in a MigR1 retroviral vector (34). A cDNA construct for expression of the GARP-Fc fusion protein (sGARP) was generated by joining the extracellular domain of GARP to the sequence encoding the Fc portion of murine IgG2a by PCR. Ecotropic GARP and sGARP retroviral particles were packaged into the Phoenix Ecotropic cells. Virus propagation and transduction of pre-B, 4T1, and NMuMG* cells were based on the established protocols (34, 36). Cells were stably selected by culturing in presence of blasticidin 48 hours posttransduction for at least 72 hours.
Purification of sGARP
For purification of sGARP, GARP-Fc-MigR1 vector was transfected into Chinese hamster ovary cells using Lipofectamine 2000 (Invitrogen) according to the manufacturer's instructions. Stably transfected clones were selected by blasticidin (5 μg/mL), and protein expression was quantified by SDS-PAGE and Western blotting under reducing conditions using anti-mouse GARP and anti-mouse Fc antibody. Recombinant sGARP was purified from cell culture supernatants by protein A affinity chromatography (GE Healthcare).
Generation and characterization of anti-GARP antibody
Four BALB/c mice were immunized with recombinant hGARP (R&D Systems) with Freund's complete adjuvant, followed by boosting with SP2/0 cells stably expressing hGARP for 2 to 3 times. Splenic B cells from mice with high anti-GARP antibody titers were fused to SP2/0 cells in the presence of polyethylene glycol. Hybridomas were selected in HAT medium and cloned by limiting dilution assay. The specificity of antibody was screened and determined by ELISA and flow cytometry using 70Z/3 cells stably transduced with empty vector (70Z/3-EV) and overexpression of hGARP (70Z/3-GARP).
Protein extraction, immunoprecipitation, and Western blot analysis
Cells were harvested by trypsin-EDTA when necessary, washed in PBS, and lysed on ice in RIPA lysis buffer in the presence of a protease inhibitor cocktail (Sigma-Aldrich). Nuclear-free protein lysate was quantified by Bradford assay (Bio-Rad), and an equal amount of lysate was analyzed by SDS-PAGE and Western blot analysis under reducing conditions using anti-mouse GARP (AF6229; R&D systems), anti-mouse vimentin (D21H3; Cell Signaling Technology), anti-mouse E-cadherin (24E10; Cell Signaling Technology), and anti-mouse p-SMAD-2/3 (EP823Y; Abcam) antibodies.
Cell proliferation and in vitro wound-healing assay
To measure cell proliferation, 2.5 × 104 NMuMG* cells were seeded in a 96-well plate in complete medium (DMEM, 10% FCS, 1% penicillin–streptomycin) and incubated overnight. Proliferation was determined with 3-[4,5 dimethylthiazol-2-yl]-2,5-diphenyltetrazolium bromide (MTT), which was added to the cells at the indicated times and incubated for an additional 3 hours at 37°C. The medium was then removed and mixed with 100 μL of DMSO for 15 minutes by shaking. Absorbance at 570 nm was then measured using a plate reader. The cell migration was measured by the wound-healing assay: At 100% confluence, two parallel wounds were made using a 1-mL pipette tip. Migration was assessed after 24, 48, and 72 hours, and quantification of wound closure was measured using the ImageJ software (NIH, Bethesda, MD).
4T1 tumor model, CD25+ cell depletion, and GARP antibody therapy
Female BALB/c mice, 6- to 8 weeks old, were inoculated in the fourth mammary fat pad subcutaneously with 5 × 105 cells (4T1-EV, 4T1-GARP, or 4T1-sGARP). Tumor growth was monitored three times per week with a digital vernier caliper, and tumor volume was calculated using the following formula: tumor volume (mm3) = [(width)2 × length]/2. In GARP antibody therapy experiments, beginning at 3 days after tumor inoculation, anti-GARP antibody or isotype-controlled antibody (0.1 mg/mouse in 0.1 mL PBS; three times per week) was administered intraperitoneally into mice. For combination therapy with cyclophosphamide and antibody, mice were treated with one injection of cyclophosphamide (4 mg/mouse) 3 days after tumor inoculation in addition to the antibody treatment. For CD25+ cell depletion, mice received 500 μg PC61 antibody via intraperitoneal administration every 4 days, beginning 2 days before 4T1 injection. At the endpoint, mice were sacrificed and the primary tumor, spleen, and lungs were isolated. Primary tumors were weighted and IHC was performed. Lung macro- and micrometastases were determined by visual inspection and microscopic analysis, respectively. Tumor-infiltrating lymphocytes were isolated by Collagenase D (Sigma) digestion, followed by Histopaque-1083 (Sigma)–mediated density separation.
NMuMG tumor model
Female NOD-Rag-1−/− (n = 5 each group; 6–8 week old) mice were inoculated in the fourth and left mammary fat pad using 5 × 105 cells (NMuMG*-EV, GARP knockdown NMuMG*). Animals were weighed and tumors were measured weekly. At the endpoint, primary tumors, lungs, and livers were harvested. In another experiment, female NOD-Rag-1−/− mice (n = 4–5 each group; 6–8 weeks old) were inoculated in the fourth left mammary fat pad with 5 × 105 cells (NMuMG-GARP-Luc, NMuMG-sGARP-Luc, or NMuMG-Luc cells). In vivo luciferase imaging was evaluated weekly as follows: mice were intraperitoneally injected with d-luciferin (PerkinElmer) at a dose of 150 mg/kg per mouse and anesthetized. Bioluminescence images were then acquired using Xenogen IVIS imaging system. Bioluminescence signal was quantified as photon flux (photons/second/cm2/steradian, or p/s/cm2/sr) in defined regions of interest using Living Image software (Xenogen).
Soluble TGFβ1 analysis
Active TGFβ1 and total TGFβ1 levels were measured using TGFβ1 ELISA Kits (BioLegend) according to the manufacturer's protocols.
Statistical analysis
In TMAs where specimens were spotted in duplicate, the average of both cores was used as the representative value. The Student t test was implemented to compare categorical variables, such as normal versus cancer or different disease stages or categories. Kaplan–Meier analysis for correlation of GARP with survival was performed using X-tile software (37). Population characteristics were tested for statistically significant differences between low and high GARP expressers using χ2 test. Tumor curve analysis was performed using two-way ANOVA or a Wald test. For bioluminescence imaging study, random effects linear regression was used to model tumor volume over time. To adhere to model assumptions, a square root transform of tumor size was taken before model estimation. Bayesian information criteria were used to determine the best fitting model. The final model included three main effects of time and interactions between group and time. Wald tests were used to compare coefficients and significance across groups; all other experiments were analyzed using two-tailed Student t test with GraphPad Prism. All data are presented as mean ± SEM. P values less than 0.05 were considered to be statistically significant.
Results
GARP expression and significance in mammary carcinoma
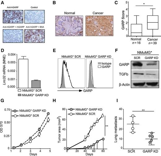
To examine GARP protein expression in archived formalin-fixed cancer specimens, we developed an IHC assay. The specificity of the anti-human GARP antibody was ascertained by its staining of a mouse mammary gland carcinoma cell line 4T1 stably expressing hGARP (Fig. 1A). Given that Lrrc32 was amplified in human breast cancer (1), we evaluated GARP expression in this disease on a human breast cancer microarray. Analysis of uninvolved normal breast tissue (n = 16) versus primary breast cancer (n = 39) indicated a significant increase of GARP expression on cancer tissues (Fig. 1B and C). By RT-PCR, Lrrc32 mRNA expression was increased by ≥2-fold in 28.5% patients with breast cancer (n = 42) compared with normal breast tissues (data not shown).
GARP expression in human breast cancer and its oncogenic roles in murine mammary gland epithelial cells. A, IHC validation of the hGARP antibody using murine 4T1 cells expressing hGARP. Top, staining of 4T1 cells expressing hGARP with anti-hGARP or control antibody; bottom, hGARP antibody was preadsorbed with 10 μg of recombinant hGARP (rhGARP) or 10 μg of BSA for 30 minutes at room temperature prior to the application on the slides. Scale bar, 40 μm. B, Representative images of GARP IHC (brown) of breast cancer with their matched normal breast tissues. Each patient specimen in these TMAs was represented in two cores on the slide and each core measured 1 mm in diameter. Scale bar, 50 μm. C, Expression intensity of GARP-positive cells in breast cancer specimens and normal breast tissues. D, shRNA knockdown of GARP mRNA in NMuMG* cells. Cells treated with scrambled shRNA (SCR) were used as control. Real-time RT-PCR was performed to quantify mRNA of Lrrc32, using β-actin as a control. MNE, mean normalized expression. E, Flow cytometric analysis of cell surface GARP expression on GARP KD and SCR NMuMG* cells. F, Immunoblot of GARP and TGFβ level in GARP KD and SCR NMuMG* whole-cell lysates. G, In vitro cell proliferation assay for GARP KD and SCR NMuMG* cells by MTT assay. OD, optical density. H, NMuMG* SCR and NMuMG*-GARP KD cells were injected into NOD-Rag-1−/− mice, followed by weekly monitoring of the tumor growth kinetics. I, 120 days after tumor injection, lungs gross metastatic nodules were counted visually on the surface of the organ. **, P < 0.01. Statistical analysis was determined by two-way ANOVA or two-tailed t test, where appropriate. Data are representative of at least two independent experiments.
GARP expression in human breast cancer and its oncogenic roles in murine mammary gland epithelial cells. A, IHC validation of the hGARP antibody using murine 4T1 cells expressing hGARP. Top, staining of 4T1 cells expressing hGARP with anti-hGARP or control antibody; bottom, hGARP antibody was preadsorbed with 10 μg of recombinant hGARP (rhGARP) or 10 μg of BSA for 30 minutes at room temperature prior to the application on the slides. Scale bar, 40 μm. B, Representative images of GARP IHC (brown) of breast cancer with their matched normal breast tissues. Each patient specimen in these TMAs was represented in two cores on the slide and each core measured 1 mm in diameter. Scale bar, 50 μm. C, Expression intensity of GARP-positive cells in breast cancer specimens and normal breast tissues. D, shRNA knockdown of GARP mRNA in NMuMG* cells. Cells treated with scrambled shRNA (SCR) were used as control. Real-time RT-PCR was performed to quantify mRNA of Lrrc32, using β-actin as a control. MNE, mean normalized expression. E, Flow cytometric analysis of cell surface GARP expression on GARP KD and SCR NMuMG* cells. F, Immunoblot of GARP and TGFβ level in GARP KD and SCR NMuMG* whole-cell lysates. G, In vitro cell proliferation assay for GARP KD and SCR NMuMG* cells by MTT assay. OD, optical density. H, NMuMG* SCR and NMuMG*-GARP KD cells were injected into NOD-Rag-1−/− mice, followed by weekly monitoring of the tumor growth kinetics. I, 120 days after tumor injection, lungs gross metastatic nodules were counted visually on the surface of the organ. **, P < 0.01. Statistical analysis was determined by two-way ANOVA or two-tailed t test, where appropriate. Data are representative of at least two independent experiments.
To understand the functional significance of GARP expression in mammary carcinoma, we screened murine mammary carcinoma cell lines for GARP expression by flow cytometry. A variant of the normal murine mammary gland epithelial cell line (NMuMG*), in which an RNA-binding protein hnRNPE1 is knocked down by RNA interference, was recently described as being capable of forming tumors in nude mice (38). Intriguingly, we found these cells expressed a significantly high level of endogenous GARP (Fig. 1D–F), raising the possibility that increased GARP expression, in addition to the silencing of the TGFβ-mediated translation repression complex, drives mammary cancer in this model. To test this hypothesis, we performed shRNA knockdown (KD) of GARP in the NMuMG* cells (Fig. 1D–F). GARP silencing did not affect the in vitro proliferation of NMuMG* cells as determined by MTT assay (Fig. 1G). Remarkably, silencing of GARP alone in the NMuMG* cells significantly attenuated their growth in vivo (Fig. 1H). Furthermore, the ability of these GARP KD cells to metastasize to the lungs was compromised (Fig. 1I).
Enforced GARP expression in normal murine mammary epithelial cells upregulates TGFβ bioactivity and drives oncogenesis
In the parental NMuMG cells, TGFβ exerts both a growth-inhibitory response and an EMT response (39). As such, NMuMG cells have been extensively utilized to study TGFβ signaling and biology (40). We found that stable GARP-expressing NMuMG cells induced SMAD2/3 phosphorylation and expression of vimentin, but downregulated E-cadherin, consistent with increased canonical TGFβ signaling (Fig. 2A). Recently, it was found that GARP can also be secreted as a soluble form and that soluble GARP enhances the biologically active TGFβ (9, 29, 30). To further address this point, we generated a soluble GARP (sGARP) by fusing the entire ectodomain of GARP with the Fc portion of murine IgG (Fig. 2B). We found, indeed, that sGARP can drive EMT by inducing time- and dose-dependent upregulation of vimentin (Fig. 2C). We next performed a “scratch” assay to gauge the migratory properties of GARP-expressing cells. The closure rate of the scratch gap was significantly increased with GARP-expressing cells, indicating increased acquired migratory ability (Fig. 2D and E). More importantly, we examined whether enforced GARP expression enabled NMuMG cells to establish tumors in vivo. We injected luciferase-expressing GARP-NMuMG or EV-NMuMG to female immunodeficient NOD-Rag-1−/− mice in the fourth mammary fat pad. By in vivo imaging of the bioluminescence, we found that the significant bioactive mass formed in mice that received GARP+ or sGARP+ NMuMG, but not in mice receiving empty vector (EV)-transduced cells (Fig. 2F and G). This tumor formation by GARP-expressing cells was confirmed by histology (Fig. 2H). Collectively, we demonstrate that GARP has a transforming property via upregulation of TGFβ, identifying GARP as a potential novel oncogene.
Recombinant soluble GARP and enforced soluble or membrane-bound GARP expression drives EMT and invasion of normal mammary gland epithelial cells. A, Immunoblot analysis for GARP, E-cadherin (E-cad), vimentin, and SMAD2/3 phosphorylation in NMuMG cells stably transfected with GARP or empty vector. B, Immunoblot analysis for GARP in NMuMG cells stably transduced with expression vector for GARP, sGARP, or empty vector. C, NMuMG cells were treated for the indicated time points and with increasing doses of soluble GARP in serum-free culture medium, followed by immunoblot for vimentin and β-actin. D, In vitro scratch assay to indicate the difference in the gap closure at 24 hours. E, Summary statistics of three independent scratch assays. F, In vivo imaging of the luciferin-enhanced bioluminescence in mice after injection of GARP, sGARP, and control NMuMG cells, with images from week 4. G, Quantification of luciferase signal in the region of interests (boxed); data were weekly quantified by average radiance (photons/s/cm2/steradian). Thin lines, data from individual mouse; three thick curves, mean values of each group. H, Week 4 H&E and IHC analysis of vimentin and E-cadherin expression (brown) for GARP-expressing NMuMG tumors. Scale bar, 20 μm. *, P < 0.05; **, P < 0.01. Statistical significance was determined by the Wald test (G) and two-tailed t test (E). Western blot images are representative of two independent experiments and scratch assay is representative of three independent experiments.
Recombinant soluble GARP and enforced soluble or membrane-bound GARP expression drives EMT and invasion of normal mammary gland epithelial cells. A, Immunoblot analysis for GARP, E-cadherin (E-cad), vimentin, and SMAD2/3 phosphorylation in NMuMG cells stably transfected with GARP or empty vector. B, Immunoblot analysis for GARP in NMuMG cells stably transduced with expression vector for GARP, sGARP, or empty vector. C, NMuMG cells were treated for the indicated time points and with increasing doses of soluble GARP in serum-free culture medium, followed by immunoblot for vimentin and β-actin. D, In vitro scratch assay to indicate the difference in the gap closure at 24 hours. E, Summary statistics of three independent scratch assays. F, In vivo imaging of the luciferin-enhanced bioluminescence in mice after injection of GARP, sGARP, and control NMuMG cells, with images from week 4. G, Quantification of luciferase signal in the region of interests (boxed); data were weekly quantified by average radiance (photons/s/cm2/steradian). Thin lines, data from individual mouse; three thick curves, mean values of each group. H, Week 4 H&E and IHC analysis of vimentin and E-cadherin expression (brown) for GARP-expressing NMuMG tumors. Scale bar, 20 μm. *, P < 0.05; **, P < 0.01. Statistical significance was determined by the Wald test (G) and two-tailed t test (E). Western blot images are representative of two independent experiments and scratch assay is representative of three independent experiments.
GARP upregulation in murine mammary cancer cells promotes TGFβ activation, tumor growth, metastasis, and immune tolerance
Cancer-intrinsic TGFβ signaling has been shown to promote breast cancer invasion and metastasis (11, 20, 21). The other aspect of TGFβ biology in cancer is its cancer-extrinsic role via modulating the host immune response (19), which is understudied. We thus turned our attention next to an examination of how GARP impacts cancer growth and metastasis in a syngeneic immune-sufficient setting. We chose the highly aggressive and metastatic 4T1 mammary carcinoma model in BALB/c mice (41). Similar to the NMuMG system, overexpression of GARP or sGARP in 4T1 cells led to increased production of active TGFβ (Fig. 3A). One of the key mechanisms by which TGFβ inhibits tumor-specific immunity is via the induction of Foxp3+ Tregs. To this end, purified naïve CD4+ T cells were cultured in vitro with conditioned media from 4T1-GARP, 4T1-sGARP, and EV control cells in the presence of polyclonal T-cell activators for 3 days. The conditioned media from GARP-expressing cells was 2- to 3-fold more efficient at inducing Treg differentiation compared with medium from control cells (Fig. 3B). We next injected 4T1-EV, 4T1-GARP, and 4T1-sGARP cells orthotopically in the fourth right mammary fat pad of 6- to 8-week-old female BALB/c mice. We found that GARP-expressing cells were more aggressive, as indicated by both increased growth kinetics of the primary tumor (Fig. 3C and D) and increased lung metastasis (Fig. 3E). We also found that this aggressiveness correlated with enhanced TGFβ signaling in the tumor microenvironment as determined by increased p-SMAD2/3 in cancer cells (Fig 3F and G), as well as by expansion of Foxp3+ tolerogenic Treg cells (Fig. 3H and I).
GARP upregulation in murine mammary cancer cells promotes TGFβ activation, tumor growth, metastasis, and immune tolerance. A, Concentration of active TGFβ in 3-day conditioned medium measured by ELISA and immunoblot for GARP in 4T1 cells stably expressing GARP, sGARP, or EV. B, Treg differentiation assay. Naïve splenic CD4+CD25− cells were stimulated with agonistic antibody against CD3 and CD28 for 3 days in the presence of 50% 72-hour conditioned media from 4T1-GARP, 4T1-sGARP, or 4T1-EV cells. Flow cytometry was then performed to define the percentage of Treg conversion from naïve non-Treg cells. C, Female BALB/c mice were injected in the fourth mammary fat pad with 5 × 105 tumor cells. Tumor volume was measured every 3 days. D, Three weeks after tumor injection, mice were sacrificed, and the primary tumors were resected and weighted. E, Lungs were isolated, paraffin embedded, and H&E stained for histologic analysis. The number of micrometastatic tumor nodules in the lungs was enumerated by a pathologist. F, Portions of the primary tumors were isolated and embedded in OCT and snap frozen. The fresh-frozen sections were stained for the presence of p-SMAD2/3; representative images are shown. Scale bar, 20 μm. G, Summary statistics for p-SMAD2/3 staining intensity, defined independently by a pathologist (S. Sun). H, Tumor-infiltrating lymphocytes were isolated and the percentages of CD4+CD25+Foxp3+ Tregs in CD4+ cells were determined by flow cytometry with representative flow plots. I, Summary of the percentage of Tregs in the tumor microenvironment. *, P < 0.05; **, P < 0.01; ***, P < 0.001. Statistical significance was determined by two-tailed Student t test or two-way ANOVA, where appropriate. Data are representative of at least two independent experiments. ns, not significant.
GARP upregulation in murine mammary cancer cells promotes TGFβ activation, tumor growth, metastasis, and immune tolerance. A, Concentration of active TGFβ in 3-day conditioned medium measured by ELISA and immunoblot for GARP in 4T1 cells stably expressing GARP, sGARP, or EV. B, Treg differentiation assay. Naïve splenic CD4+CD25− cells were stimulated with agonistic antibody against CD3 and CD28 for 3 days in the presence of 50% 72-hour conditioned media from 4T1-GARP, 4T1-sGARP, or 4T1-EV cells. Flow cytometry was then performed to define the percentage of Treg conversion from naïve non-Treg cells. C, Female BALB/c mice were injected in the fourth mammary fat pad with 5 × 105 tumor cells. Tumor volume was measured every 3 days. D, Three weeks after tumor injection, mice were sacrificed, and the primary tumors were resected and weighted. E, Lungs were isolated, paraffin embedded, and H&E stained for histologic analysis. The number of micrometastatic tumor nodules in the lungs was enumerated by a pathologist. F, Portions of the primary tumors were isolated and embedded in OCT and snap frozen. The fresh-frozen sections were stained for the presence of p-SMAD2/3; representative images are shown. Scale bar, 20 μm. G, Summary statistics for p-SMAD2/3 staining intensity, defined independently by a pathologist (S. Sun). H, Tumor-infiltrating lymphocytes were isolated and the percentages of CD4+CD25+Foxp3+ Tregs in CD4+ cells were determined by flow cytometry with representative flow plots. I, Summary of the percentage of Tregs in the tumor microenvironment. *, P < 0.05; **, P < 0.01; ***, P < 0.001. Statistical significance was determined by two-tailed Student t test or two-way ANOVA, where appropriate. Data are representative of at least two independent experiments. ns, not significant.
Depletion of CD25+ Treg cells abolished the aggressiveness of soluble GARP-expressing mammary tumors
To determine whether the increased aggressiveness of 4T1-sGARP cells was mediated by Tregs, we next depleted CD25+ Treg cells with CD25-specific antibody PC61 (42, 43), followed by implanting either 4T1-EV or 4T1-sGARP cells (Fig. 4A). Indeed, Treg depletion abolished the aggressiveness of 4T1-sGARP measured by tumor growth kinetics (Fig. 4B), as well as tumor volume (Fig. 4C). We also examined the tumor-infiltrating T cells and confirmed that PC61 injection resulted in the reduction of CD4+CD25+ (Fig. 4D) and CD4+CD25+Foxp3+ Tregs (Fig. 4E) and increased percentage of IFNγ-producing CD8+ T cells (Fig. 4F).
Depletion of CD25+ T cells abolished the aggressiveness of soluble GARP-expressing mammary tumors. A, Experimental design. Female BALB/c mice received intraperitoneal injection of PC61 anti-CD25 mAb (100 μL ascites) every 4 days, starting 2 days before tumor injection. On day 0, mice were injected in the 4th mammary fat pad with 5 × 105 tumor cells. Mice were sacrificed on day 15. B, Tumor volume was measured every 3 days (n = 5–6). C, Mice were sacrificed at day 15 after tumor injection, and the primary tumors were resected and weighted. ns, not significant. D and E, Tumor-infiltrating lymphocytes (TIL) were isolated and the percentages of CD4+CD25+ T cells, CD4+CD25+Foxp3+ Tregs in the whole CD4+ population were determined by flow cytometry. F, Tumor-infiltrating CD8+ T lymphocytes were isolated, ex vivo stimulated with phorbol 12-myristate 13-acetate (PMA) and ionomycin. IFNγ production was quantified by flow cytometry. *, P < 0.05; **, P < 0.01. Significance was determined by the Wald test (B) and two-tailed Student t test (C–F).
Depletion of CD25+ T cells abolished the aggressiveness of soluble GARP-expressing mammary tumors. A, Experimental design. Female BALB/c mice received intraperitoneal injection of PC61 anti-CD25 mAb (100 μL ascites) every 4 days, starting 2 days before tumor injection. On day 0, mice were injected in the 4th mammary fat pad with 5 × 105 tumor cells. Mice were sacrificed on day 15. B, Tumor volume was measured every 3 days (n = 5–6). C, Mice were sacrificed at day 15 after tumor injection, and the primary tumors were resected and weighted. ns, not significant. D and E, Tumor-infiltrating lymphocytes (TIL) were isolated and the percentages of CD4+CD25+ T cells, CD4+CD25+Foxp3+ Tregs in the whole CD4+ population were determined by flow cytometry. F, Tumor-infiltrating CD8+ T lymphocytes were isolated, ex vivo stimulated with phorbol 12-myristate 13-acetate (PMA) and ionomycin. IFNγ production was quantified by flow cytometry. *, P < 0.05; **, P < 0.01. Significance was determined by the Wald test (B) and two-tailed Student t test (C–F).
GARP is a novel therapeutic target in cancer
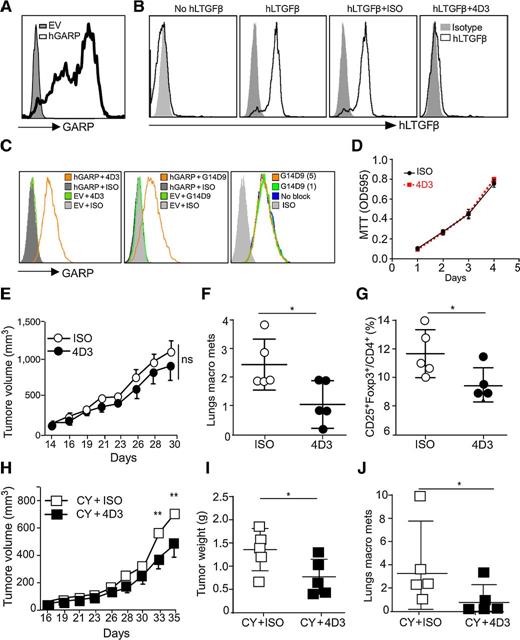
We next determined whether GARP could serve as a novel therapeutic target in cancer, using an antibody-based strategy. For the generation of anti-GARP mAbs, mice were immunized with recombinant hGARP, followed by boosting with irradiated whole myeloma SP2/0 cells stably expressing hGARP, with the aim of generating mAbs against GARP that were conformation specific. More than 20 mAbs were generated that specifically recognize hGARP as determined by flow cytometry. All of these clones were specific for hGARP, including clone 4D3 (Fig. 5A). Importantly, 4D3, but none of the other clones, was able to block the binding of exogenous human LTGFβ1 (huLTGFβ1) to surface GARP (Fig. 5B). By sequential staining of hGARP-expressing cells, we found that 4D3 recognizes a different epitope from the one reactive to a commonly used GARP antibody from commercial sources (clone G14D9; Fig. 5C). The mere presence of 4D3 did not inhibit tumor cell growth in vitro (Fig. 5D). To examine whether GARP antibody had any direct antitumor activities in vivo against the primary tumor or metastasis, BALB/c mice were inoculated orthotopically with 4T1-GARP cells. Mice were then treated with either 4D3 (IgG1) or isotype control antibody (ISO), with or without a single dose of cyclophosphamide. This regimen was chosen because it was shown previously that a TGFβ-neutralizing antibody 1D11 was able to potentiate the ability of cyclophosphamide to control 4T1 (44). We found that 4D3 did not inhibit the primary tumor growth (Fig. 5E), but it significantly blunted lung metastasis compared with the isotype-treated group (Fig. 5F). The reduction of lung metastasis was associated with decreased Tregs in the blood (Fig. 5G). Concomitant treatment with chemotherapy and 4D3 resulted in significant better control of primary tumors (Fig. 5H and I), as well as the lung metastasis (Fig. 5J).
GARP-specific antibody has therapeutic value against preclinical model of breast cancer. A, Surface staining of pre-B cells stably expressing hGARP (pre-B-hGARP) by 4D3 GARP antibody. Gray histogram, staining with isotype control antibody. B, Pre-B-hGARP cells were incubated without or with human LTGFβ (huLTGFβ), in the presence of GARP antibodies or isotype control antibody. Cells were then stained for cell surface hLTGFβ to determine the activity of the antibody to block the binding of hLTGFβ to GARP. C, 4T1-EV (empty vector) cells and 4T1-GARP (hGARP overexpression cells) were stained with 4D3 or a commercial anti-GARP antibody (G14D9), followed by flow cytometry. To determine whether G14D9 blocks staining by 4D3 antibody, cells were preincubated with 1 or 5 μg/mL G14D9 antibody, followed by 4D3 antibody (1 μg/mL) and appropriate fluorochrome-labeled secondary antibody and flow cytometric analysis. D, 4T1-GARP cells were seeded in triplicates in a 96-well plate (2,000 cells/well) with 10 μg/mL 4D3 or mouse IgG, followed by MTT assay kinetically. OD, optical density. E, BALB/c mice were injected with 5 × 105 4T1-hGARP mammary tumors orthotopically in the fourth mammary fat pad, followed by intraperitoneal injection of 200 μg per mouse of 4D3 GARP antibody every 3 days. The primary tumor growth kinetics was measured three times a week. Significance is indicated at various time points along the tumor curves. ns, not significant. F, Four weeks after tumor injection, mice were sacrificed. Lungs were isolated and the numbers of visible metastatic nodules were counted. macro mets, macrometastases. G, Spleens were harvested and the percentage of Treg (FoxP3+CD25+CD4+) cells in the antibody-treated mice versus isotype antibody groups was determined by flow cytometry. H, BALB/c mice were injected with 5 × 105 4T1-hGARP mammary tumors orthotopically in the fourth mammary fat pad, followed by one dose of cyclophosphamide (CY) and intraperitoneal injection of 200 μg per mouse 4D3 GARP antibody every 3 days. The primary tumor growth kinetics was measured three times a week. Significance is indicated at various time points along the tumor curves. I, Five weeks after tumor injection, mice were sacrificed, tumors were excised and weighted. J, Lungs were isolated and numbers of visible metastatic nodules were counted. *, P < 0.05; **, P < 0.01. Significance was determined by two-tailed Student t test. Results are representative of two independent experiments.
GARP-specific antibody has therapeutic value against preclinical model of breast cancer. A, Surface staining of pre-B cells stably expressing hGARP (pre-B-hGARP) by 4D3 GARP antibody. Gray histogram, staining with isotype control antibody. B, Pre-B-hGARP cells were incubated without or with human LTGFβ (huLTGFβ), in the presence of GARP antibodies or isotype control antibody. Cells were then stained for cell surface hLTGFβ to determine the activity of the antibody to block the binding of hLTGFβ to GARP. C, 4T1-EV (empty vector) cells and 4T1-GARP (hGARP overexpression cells) were stained with 4D3 or a commercial anti-GARP antibody (G14D9), followed by flow cytometry. To determine whether G14D9 blocks staining by 4D3 antibody, cells were preincubated with 1 or 5 μg/mL G14D9 antibody, followed by 4D3 antibody (1 μg/mL) and appropriate fluorochrome-labeled secondary antibody and flow cytometric analysis. D, 4T1-GARP cells were seeded in triplicates in a 96-well plate (2,000 cells/well) with 10 μg/mL 4D3 or mouse IgG, followed by MTT assay kinetically. OD, optical density. E, BALB/c mice were injected with 5 × 105 4T1-hGARP mammary tumors orthotopically in the fourth mammary fat pad, followed by intraperitoneal injection of 200 μg per mouse of 4D3 GARP antibody every 3 days. The primary tumor growth kinetics was measured three times a week. Significance is indicated at various time points along the tumor curves. ns, not significant. F, Four weeks after tumor injection, mice were sacrificed. Lungs were isolated and the numbers of visible metastatic nodules were counted. macro mets, macrometastases. G, Spleens were harvested and the percentage of Treg (FoxP3+CD25+CD4+) cells in the antibody-treated mice versus isotype antibody groups was determined by flow cytometry. H, BALB/c mice were injected with 5 × 105 4T1-hGARP mammary tumors orthotopically in the fourth mammary fat pad, followed by one dose of cyclophosphamide (CY) and intraperitoneal injection of 200 μg per mouse 4D3 GARP antibody every 3 days. The primary tumor growth kinetics was measured three times a week. Significance is indicated at various time points along the tumor curves. I, Five weeks after tumor injection, mice were sacrificed, tumors were excised and weighted. J, Lungs were isolated and numbers of visible metastatic nodules were counted. *, P < 0.05; **, P < 0.01. Significance was determined by two-tailed Student t test. Results are representative of two independent experiments.
Broad GARP expression in human cancers
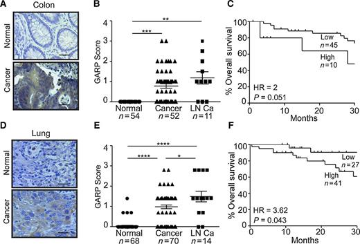
Finally, we reasoned that if GARP expression is an important mechanism for immune tolerance and oncogenesis, aberrant GARP expression shall not be restricted to the breast cancer. The recent cancer genomic revolution, including The Cancer Genome Atlas effort, indeed unveiled that Lrrc32 is amplified in up to 30% of patients with many human cancer types, including ovarian, lung, breast, and head and neck cancers (data not shown). By IHC, normal colonic epithelial cells showed no significant GARP positivity (Fig. 6A). However, the primary colon cancers and lymph node (LN) metastatic lesions stained variably positive for GARP (uniformly negative with isotype control antibody, data not shown; Fig. 6A). On a scale of 0 to 4, GARP intensity score ranged between 0 and 3, averaging at 0.78 (P = 1.1 × 10−8) in primary colon cancers and 1.18 (P = 0.003) in LN metastasis (Fig. 6B). Higher GARP expression is associated with the trend of worsening overall survival (Fig. 6C). Similarly, we found significantly increased GARP levels in primary cancers of the lung and lymph node metastasis (Fig. 6D and E). More importantly, patients with higher GARP expression (staining intensity ≥ 1) showed significant worse survival comparing with patients with no or lower GARP expression (staining intensity < 1; Fig. 6F). Overall, we demonstrated for the first time that GARP is widely expressed in human cancers, suggesting that it is a general mechanism in oncogenesis and immune tolerance.
GARP upregulation in human colon and lung cancer correlates with poor prognosis. A, Representative images of GARP IHC (brown) of colon cancers with their respective patient-matched normal tissue. Each patient specimen in these TMAs was represented in two cores on the slide and each core measured 1 mm in diameter. Scale bar, 20 μm. B, Expression intensity of GARP-positive cells in colon cancer. C, Correlation between GARP expression and overall survival of colon cancer. D, Representative images of GARP IHC (brown) of lung cancers with their respective patient-matched normal tissue. Each patient specimen in these TMAs was represented in two cores on the slide and each core measured 1 mm in diameter. Scale bar, 20 μm. E, Expression intensity of GARP-positive cells in lung cancer and normal lungs. F, Correlation between GARP expression and overall survival of lung cancer. *, P < 0.05; **, P < 0.01; ***, P < 0.001; ****, P < 0.0001. Statistical significance was analyzed by two-tailed Student t test or Kaplan–Meier analysis; the numbers of samples (n) are indicated.
GARP upregulation in human colon and lung cancer correlates with poor prognosis. A, Representative images of GARP IHC (brown) of colon cancers with their respective patient-matched normal tissue. Each patient specimen in these TMAs was represented in two cores on the slide and each core measured 1 mm in diameter. Scale bar, 20 μm. B, Expression intensity of GARP-positive cells in colon cancer. C, Correlation between GARP expression and overall survival of colon cancer. D, Representative images of GARP IHC (brown) of lung cancers with their respective patient-matched normal tissue. Each patient specimen in these TMAs was represented in two cores on the slide and each core measured 1 mm in diameter. Scale bar, 20 μm. E, Expression intensity of GARP-positive cells in lung cancer and normal lungs. F, Correlation between GARP expression and overall survival of lung cancer. *, P < 0.05; **, P < 0.01; ***, P < 0.001; ****, P < 0.0001. Statistical significance was analyzed by two-tailed Student t test or Kaplan–Meier analysis; the numbers of samples (n) are indicated.
Discussion
Surface expression of TGFβ in cancer has been recognized (45, 46), but its biological significance has remained elusive. This is in part due to lack of understanding of the molecular basis for membrane-bound TGFβ. The discovery of GARP to be the sole cell surface docking receptor for latent TGFβ finally created an experimental opportunity to manipulate the level of surface TGFβ through altering GARP. In this study, we demonstrated that the GARP–TGFβ axis plays both cancer-intrinsic and -extrinsic roles in promoting oncogenesis.
Using both human and mouse systems with a combination of genetic and immunologic tools, we have made several fundamental discoveries in this study: (i) GARP is widely expressed by human cancer cells, but less so by normal epithelial cells, and GARP expression correlates with advanced stage of cancer and poor prognosis; (ii) GARP itself has a transformation potential, which renders normal mammary gland epithelial cells tumorigenic; (iii) GARP expression in cancer cells leads to increased TGFβ activity, likely due to its ability to concentrate LTGFβ in cis as well as in trans, contributing to cancer aggressiveness and metastasis; (iv) GARP expression in the tumor microenvironment promotes the induction of Treg cells and thus blunts the function of effector T cells against cancers; and (v) neutralizing GARP by blocking its ability to bind to TGFβ reduces tumor metastasis, even in the absence of chemotherapy or shrinkage of primary tumors.
Mechanistically, we discovered that GARP expression enhances TGFβ activation. We demonstrated this in both NMuMG and 4T1 that enhanced GARP expression translated into increased canonical signaling, such as phosphorylation of SMAD2/3. Importantly, the accumulation of active TGFβ within the tumor microenvironment impairs antitumor immunity through multiple mechanisms, including the induction of Treg cells (47, 48). We investigated the latter utilizing a syngeneic tumor model, namely 4T1 mammary carcinoma (BALB/c). Our data indicate that GARP expression in 4T1 induces Treg cells, which blunts the ability of effector T cells to control cancer. Thus, by positively regulating TGFβ in the tumor microenvironment, GARP promotes oncogenesis through cancer-intrinsic as well as cancer-extrinsic mechanism.
The oncogenic roles of TGFβ span from promoting invasion, metastasis, and angiogenesis, to maintaining stemness and inducing immune tolerance (11). Thus, TGFβ remains an attractive target for the treatment of cancer. However, the development of therapeutics that target TGFβ has thus far been hampered by multiple factors, not the least of which is the presence of multiple ligands in multiple forms and the context-dependent function of this pleotropic cytokine (49). Surface expression of GARP provides cancer cells a means to concentrate TGFβ locally and thus influence TGFβ-dependent growth, transformation, and invasion through activation of both integrins and the TGFβ receptors. GARP therefore represents a unique alternative target for blocking the TGFβ pathway in the tumor microenvironment. In this study, we generated a panel of highly specific mAbs against hGARP and demonstrated that one of these mAbs, 4D3, with or without cyclophosphamide, successfully treated 4T1-hGARP tumors by inhibiting lung metastasis. We believe that GARP-targeted mAbs may exert their therapeutic benefits via multiple mechanisms, including (i) inhibition of LTGFβ binding to GARP and thus blockade of TGFβ activation; (ii) direct tumor killing through antibody-dependent cell cytotoxicity (ADCC) and complement-dependent cell cytotoxicity (CDCC); and (iii) ablation of immunosuppressive Treg cells. Interestingly, 4D3 clone is murine IgG1 isotype, which has very limited ADCC and CDCC activities (data not shown). Thus, the therapeutic effect of 4D3 is likely through its ability to block the binding between LTGFβ and GARP, a speculation that is in part supported by the in vitro binding assay and the reduction of Tregs in the tumor microenvironment. Moreover, although the effect of 4D3 alone on the primary tumor growth appeared to be marginal, it however did potentiate the effect of cyclophosphamide. Thus, anti-GARP antibody may be beneficial therapeutically against both primary and metastatic cancers in conjunction with other modalities.
Finally, we found that GARP expression may serve as a novel biomarker for cancer. GARP is aberrantly expressed in breast, colon, and lung cancers. Although there was a limited sample size for breast and colon cancer, we demonstrated that higher expression of GARP by lung cancer correlates with poorer prognosis. The clinical significance of this finding warrants further investigation to determine particularly whether GARP expression defines a subgroup of patients with immune evasive signature and if they thus may benefit the most from immunotherapy.
In conclusion, we have discovered that GARP is a novel oncogene due to its cancer-intrinsic roles in promoting invasion and metastasis, as well as its cancer-extrinsic roles in inducing immune tolerance. It may serve as a novel diagnostic and therapeutic target for cancer.
Disclosure of Potential Conflicts of Interest
No potential conflicts of interest were disclosed.
Authors' Contributions
Conception and design: A. Metelli, Z. Li
Development of methodology: A. Metelli, B.X. Wu, C.W. Fugle, S. Rachidi, Y. Zhang, J. Wu, S. Tomlinson
Acquisition of data (provided animals, acquired and managed patients, provided facilities, etc.): A. Metelli, B.X. Wu, C.W. Fugle, S. Rachidi, P.H. Howe
Analysis and interpretation of data (e.g., statistical analysis, biostatistics, computational analysis): A. Metelli, C.W. Fugle, S. Rachidi, S. Sun, Y. Yang, E. Garrett-Mayer
Writing, review, and/or revision of the manuscript: A. Metelli, B.X. Wu, C.W. Fugle, S. Rachidi, S. Tomlinson, P.H. Howe Z. Li
Administrative, technical, or material support (i.e., reporting or organizing data, constructing databases): Y. Zhang, S. Tomlinson, B. Liu
Study supervision: Z. Li
Acknowledgments
We thank Drs. Feng Hong, Ephraim Ansa-Addo, Eric Meissner, and Jordan Morreall for critical reading of the manuscript, MUSC Center for Biomedical Imaging and Pathology Core Facilities for technical assistance.
Grant Support
This work was supported in part by NIH grants P01CA186866, R01CA188419, R01AI070603, and P30CA138313 (Z. Li), TL1 TR001451 and UL1 TR001450 (C.W. Fugle), as well as P30 CA138313 (Z. Li., P. Howe, and E. Garrett-Mayer).
The costs of publication of this article were defrayed in part by the payment of page charges. This article must therefore be hereby marked advertisement in accordance with 18 U.S.C. Section 1734 solely to indicate this fact.





