Abstract
Gastric cancer remains one of the leading causes of global cancer mortality due to therapy resistance, with Helicobacter pylori (H. pylori) infection being a major risk factor. In this study, we report the significance of an elevation of the stem cell regulator SOX9 in bacteria-infected human gastritis and cancer samples, paralleling increased levels of TNFα. SOX9 elevation was more intense in specimens containing the pathogenically significant cagA+ strains of H. pylori. Notably, we found that SOX9 was required for bacteria-induced gastric cancer cell proliferation, increased levels of β-catenin, and acquisition of stem cell–like properties. Analysis of three large clinical cohorts revealed elevated SOX9 levels in gastric cancer with advanced tumor stage and poor patient survival. Functionally, SOX9 silencing in gastric cancer cells enhanced apoptosis and senescence, concomitantly with a blockade to self-renewal and tumor-initiating capability. Paralleling these effects, we also found SOX9 to mediate cisplatin chemoresistance associated with reduced disease-free survival. Mechanistic interactions between SOX9 and β-catenin expression suggested the existence of a regulatory role for SOX9 targeting the WNT canonical pathway. Taken together, our findings establish the significance of SOX9 in gastric cancer pathobiology and heterogeneity, with implications for targeting WNT–SOX9 signaling as a rational therapeutic strategy. Cancer Res; 76(22); 6735–46. ©2016 AACR.
Introduction
Gastric cancer is the second most common cause of cancer-related mortality in the world, developing countries being the most affected (1). The World Health Organization (WHO) has recognized infection by Helicobacter pylori (H. pylori) as a class I carcinogen and infection by this bacteria is a primary cause of gastric adenocarcinoma. The first histologic change induced by H. pylori infection is active chronic inflammation, which may lead to atrophic gastritis and dysplasia, and eventually invasive gastric cancer (2). The risk of developing gastric cancer is higher in individuals infected with cytotoxin-associated gene A (cagA)—positive strains or some vacuolating cytotoxin gene (vacA) allelic combinations (1). Infection causes the loss of key features of epithelial differentiation in gastric cells, leading to transformation and tumor formation (2, 3). CagA-positive strains in gastric cancer cells also stimulates molecular and phenotypic changes generating gastric cancer stem cells (gCSC; ref. 4).
Despite improvements resulting from the current standard of care, surgery followed by chemotherapy, and adjuvant cisplatin (5), resistance remains the main cause of treatment failure and death in gastric cancer patients. gCSCs have been shown to be resistant to gastric cancer therapy and subsequently responsible for tumor recurrence and metastasis (6). Consequently, identifying the mechanisms of gCSC regulation and maintenance is crucial to understand the pathobiology of gastric cancer.
SOX9, a member of the SOX (from Sry-related HMG box) family, is a transcription factor characterized by the presence of a conserved HMG DNA–binding domain. It is a potent regulator of cell fate decisions and stem cell maintenance during embryogenesis and adulthood, including the gastrointestinal tract (7). The expression and function of SOX9 are altered in various cancers in a tissue-specific manner (8–13). SOX9 is elevated in esophageal and pancreatic cancers (14, 15), where it has been shown to stimulate self-renewal properties (15, 16). In colorectal cancer, however, there are contradictory results between functional studies and clinical samples, suggesting a context-dependent activity of SOX9 (9, 17). In gastric cancer, several studies have observed high levels of SOX9 (18–20), which have been associated with elevated carcinoembryonic antigen–related cell adhesion molecule 1 (CEACAM1) and gastrokine 1 (GKN1) inactivation (21, 22). Moreover, H. pylori induces SOX9 expression in pretumorigenic gastric mouse cells (23). These data support an oncogenic activity for SOX9 in gastric cancer. However, the functional role of SOX9 in response to H. pylori infection, chemoresistance, and the underlying mechanisms remain elusive.
Materials and Methods
Human subjects
Tumor samples and non-neoplastic adjacent gastric tissue were obtained from 76 gastric cancer patients, and samples from 52 chronic gastritis patients were obtained from the Southeast and North of Brazil. The study was approved by the ethics committees of Hospital Donostia (San Sebastian, Spain) and São Francisco University (Bragança Paulista, São Paulo). Written informed consent was obtained from all patients prior to specimen collection. The rapid urease test and PCR were used to test for H. pylori.
Cell line culture
The human gastric adenocarcinoma AGS, MKN45, and KATO III cells were gifts from Dr. Haas (Ludwig-Maximilians-Universität München, München, Germany), and AGP01 from Dr. Burbano (Universidade Federal do Pará, Pará, Brazil). HGC-27 and PG-100 were purchased from the Cell Bank Rio de Janeiro (BCRJ). All cell lines were obtained in 2014, were mycoplasma free, and authenticated by GenePrint10System Kit (Promega). Cells were cultured in DMEM (Invitrogen) supplemented with 10% FCS, streptomycin, and penicillin, except for MKN45 in RPMI medium (Invitrogen) supplemented with 20% FCS. Oncospheres were grown for 7 days in DMEM/F12 medium (Invitrogen) supplemented with 20 ng/mL of EGF and bFGF, N2, and B27, and 0.8% of methylcellulose (R&D Systems). Cells were treated with 10 ng/mL of IL1β, IL4, IL6, or TNFα (Sigma) for 24 hours. Senescence-associated β-galactosidase activity was detected using a commercial kit (Cell Signaling Technology).
Bacterial infection
Four independent H. pylori strains derived from patients attending Hospital Donostia were grown for 48 hours in selective medium (pylori-Gelose, BioMérieux) at 37°C under microaerophilic conditions. Bacteria were added to cells at a multiplicity of infection (MOI) of 100 bacteria per cell, and cocultured for 8 hours.
Lentiviral transductions
Lentiviral infections were performed as described previously (24). Cells were infected with two different SOX9 shRNA sequences (sh1, a gift from Dr. Weinberg, Addgene plasmid #40644; sh2, Sigma TRCN0000342824) or a β-catenin shRNA (Dr. Weinberg, Addgene #18803). The Addgene plasmid #36979 (Dr. Weinberg) and a plasmid harboring GFP were used for SOX9 overexpression (11).
MTT analysis
Cells were seeded in 96-well plates followed by cisplatin incubation for 72 hours. Viable cells were quantified with the modified 3-(4,5-dimethylthiazol-2-yl)-2,5-diphenyltetrazolium bromide (MTT) assay in six replicates per dilution.
mRNA expression analysis
Total RNA was extracted with TRIzol (Life Technologies). Reverse transcription was performed using random priming and the High-Capacity cDNA Reverse Transcription Kit (Life Technologies). Quantitative real-time PCR was performed using the Power SYBR Green Master Mix (Thermo Scientific), 0.2 μmol/L of each primer, and 20 ng of cDNA in an ABI PRISM 7300 thermocycler (Applied Biosystems). The ΔΔCt method was used for relative quantification.
Western blot and immunofluorescence analysis
Immunoblots and immunofluorescences were performed following standard procedures (9). The primary antibodies used were SOX9 (AB5535; Millipore), β-catenin (610154; BD Biosciences), cleaved caspase-3 (AF835; R&D Systems), cleaved PARP-1 (ab32064; Abcam), p-H3 (ab14955; Abcam), and β-actin (AC-15; Sigma).
Luciferase assays
SOX9 constructs were a gift from Dr. Piera-Velazquez (Department of Medicine, Division of Rheumatology, Thomas Jefferson University, Jefferson Medical College, Philadelphia, PA; ref. 25). 293T cells were plated at 1.5 × 105 cells and transfected with TurboFect (Thermo Fisher) using Renilla as a control for transfection efficiency. Twenty-four hours after transfection, cells were cocultured with 695 or 904 H. pylori strains for 8 hours. Cells were then harvested and luciferase assays performed with a Dual Luciferase Assay Kit (Promega).
In vivo carcinogenesis assays
For subcutaneous injection, 1 × 105 cells were injected into both flanks of Foxn1nu/Foxn1nu nude mice (8 weeks of age). External calipers were used to measure tumor volume. For tumor initiation experiments, 1 × 104, 1 × 105, and 1 × 106 cells were injected into both flanks of Foxn1nu/Foxn1nu nude mice and tumor-initiating cell frequency estimated using ELDA software. To assess the antitumor effect of cisplatin, MKN45 cells were injected subcutaneously with cisplatin or vehicle intraperitoneally administered at a dose of 7.5 mg/kg once a week.
Immunohistochemistry
For IHC, sections were incubated with primary antibodies (SOX9, AB5535, Millipore; Ki67, ab15580, Abcam; β-catenin, 610154, BD Biosciences). Sections then were incubated with MACH 3 Rabbit Probe and MACH 3 Rabbit HRP-Polymer (M3R531, Biocare Medical).
Computational biology analysis
SOX9 expression data were obtained from The Cancer Genome Atlas (TCGA) and the Asian Cancer Research Group (ACRG; refs. 26, 27) All the software and graphics for transcriptomics analysis were developed using in-house code implemented in MATLAB.
SOX9 expression in the TCGA is reported as fold changes between gastric cancer and healthy tissue. The ACRG provided transcriptomics data from gastric cancer patients. Red circles in the TCGA-defined gastric cancer subtypes indicate SOX9 upregulation in relation to the expression of all genes. Similar definition states for “All” in the ACRG cohort. In addition, we report SOX9 expression in the individual patients from ACRG-defined gastric cancer subtypes. The ACRG dataset was used to analyze survival according to SOX9 expression using the log-rank test and Kaplan–Meier survival curves.
Statistical analysis
Data are presented as mean values ± SEM with the number of experiments in parentheses (n). Unless otherwise indicated, statistical significance (P-values) was calculated using the Student t test. Asterisks (≠, *, **, and ***) indicate statistically significant differences (P < 0.1, P < 0.05, P < 0.01, and P < 0.001, respectively).
Results
SOX9 expression is elevated in human gastric cancer and correlates with poor clinical outcome
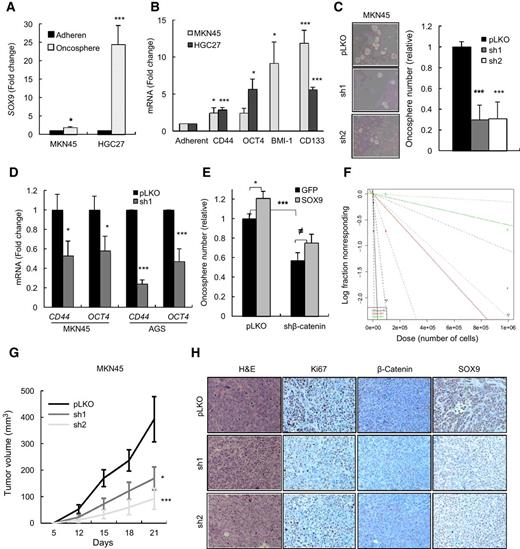
We examined SOX9 levels in 76 gastric cancer biopsies matched with adjacent gastric tissue and found that 58 of 76 tumors (76%) overexpressed SOX9 (Fig. 1A and B). Similarly, SOX9 levels were high in a panel of gastric adenocarcinoma cell lines (Fig. 1A and C). To extend these results, we interrogated the TCGA and the ACRG databases (26, 27). Consistent with our laboratory-based observation, SOX9 was also highly upregulated in these datasets, becoming one of the most overexpressed genes (Fig. 1D and E).
SOX9 is upregulated in human gastric cancer. A, SOX9 in cancer and healthy gastric-paired samples and in gastric cancer cell lines. 1.5-fold higher was the threshold for overexpression B, SOX9 mRNA levels in gastric cancer relative to gastric tissue (n = 76). C, Western blot analysis of SOX9 expression in indicated cell lines. D, violin plots of over 2-fold upregulated genes in relation to control tissue across the TCGA-defined gastric cell subtypes. Mean and median global expression values are shown as red crosses and green squares, respectively, with SOX9 levels indicated by red circles. E, violin plots of genes upregulated over 2-fold within the complete ACRG cohort (All) and the four subtypes according to the ACRG classification (SOX9 in red circle). F and G, Kaplan–Meier curves for the ACRG patient overall survival (OS) and disease-free survival (DFS) rates based on SOX9 expression. Log-rank test, P = 0.015.
SOX9 is upregulated in human gastric cancer. A, SOX9 in cancer and healthy gastric-paired samples and in gastric cancer cell lines. 1.5-fold higher was the threshold for overexpression B, SOX9 mRNA levels in gastric cancer relative to gastric tissue (n = 76). C, Western blot analysis of SOX9 expression in indicated cell lines. D, violin plots of over 2-fold upregulated genes in relation to control tissue across the TCGA-defined gastric cell subtypes. Mean and median global expression values are shown as red crosses and green squares, respectively, with SOX9 levels indicated by red circles. E, violin plots of genes upregulated over 2-fold within the complete ACRG cohort (All) and the four subtypes according to the ACRG classification (SOX9 in red circle). F and G, Kaplan–Meier curves for the ACRG patient overall survival (OS) and disease-free survival (DFS) rates based on SOX9 expression. Log-rank test, P = 0.015.
Next, we correlated SOX9 with clinical characteristics and although there was no association with sex, age, site of origin, or histology, we did find a significant association between SOX9 and pathologic stage, with higher SOX9 levels in advanced TNM stages (P = 0.05; Supplementary Table S1). Consistent with these findings, we observed that high SOX9 expression was associated with lower overall survival and reduced disease-free survival (Fig. 1F and G). Both TCGA and ACRG studies postulated novel gastric cancer subtypes based on the study of specific molecular and genomic alterations. SOX9 levels were similar within the distinct molecular subtypes defined in each cohort, although the MSS/EMT group of the ACRG exhibited the highest levels (Fig. 1D and E). Notably, this subgroup generally included tumors diagnosed at younger age and showing the poorest prognosis. In agreement with data from our cohort, this group encompassed stage III/IV tumors and had the highest chance of tumor recurrence and frequency of intraperitoneal metastasis (27). These results show that SOX9 expression is consistently elevated in gastric cancer samples and demonstrate that SOX9 expression is an independent prognostic biomarker for gastric cancer.
SOX9 knockdown impairs gastric cancer cell tumorigenic activity acting downstream β-catenin
To evaluate the role of SOX9 in gastric cancer, we inhibited its expression using two short hairpin sequences in both AGS and MKN45 cell lines that have endogenous levels similar to gastric cancer biopsies (Figs. 1A and 2A and Supplementary Fig. S1A and S1B). Cells in which SOX9 was inhibited displayed cell shrinkage and the formation of blebs and apoptotic bodies (Supplementary Fig. S1C), along with elevated numbers of PARP1 and caspase-3–positive cells (Fig. 2B and Supplementary Fig. S1D and S1E). Moreover, cell growth curves and phospho-Histone H3 (p-H3)-positive cells demonstrated that shSOX9 cells were 60% less proliferative than control cells (Fig. 2C and Supplementary Fig. S1F and S1G). We also observed that the number of senescent cells (SA-β-Gal positive) was higher in shSOX9 cells (Fig. 2D and Supplementary Fig. S2A). As the INK4a/Rb/E2F and ARF/p53/p21CIP pathways are regarded as the most relevant senescence mediators (28), and these cells display p16Ink4a and p14Arf inactivation (29), we hypothesized that the senescent phenotype could be associated with p21CIP. Indeed, we observed that p21CIP levels were higher in shSOX9 cells, along with lower BMI-1 levels (Fig. 2E and Supplementary Fig. S2B), a target of SOX9 and regulator of p21CIP (9). These results suggest that SOX9 is necessary for gastric cancer survival and proliferation.
Tumor suppressor phenotype induced by SOX9 and β-catenin knockdown. A, SOX9 levels in MKN45 and AGS cell lines transduced with pLKO or sh1 (n = 3). B, quantification of proteolized PARP-1 and cleaved caspase-3–positive cells (n =3). C, quantification of p-H3 positive cells (n ≥ 3). D, quantification of SA-β-Gal positive cells (n = 3). E, p21cip and BMI-1 levels in pLKO or sh1 cells (n = 3). F, Western blot analysis of β-catenin and SOX9 in shβ-catenin AGS cells (n = 3). G, mRNA of the indicated genes in AGS shβ-catenin compared with pLKO cells (n = 2). H, quantification of caspase-3 and PARP-1–positive cells (n = 3). I, quantification of p-H3–positive cells (n = 3). J, quantification of SA-β-Gal–positive cells (n = 3). K, Western blot analysis of GFP, β-catenin, and SOX9 in pLKO and shβ-catenin MKN45 cells transduced with GFP or SOX9 (n = 2). L, quantification of p-H3 positive cells from the indicated conditions (n = 3).
Tumor suppressor phenotype induced by SOX9 and β-catenin knockdown. A, SOX9 levels in MKN45 and AGS cell lines transduced with pLKO or sh1 (n = 3). B, quantification of proteolized PARP-1 and cleaved caspase-3–positive cells (n =3). C, quantification of p-H3 positive cells (n ≥ 3). D, quantification of SA-β-Gal positive cells (n = 3). E, p21cip and BMI-1 levels in pLKO or sh1 cells (n = 3). F, Western blot analysis of β-catenin and SOX9 in shβ-catenin AGS cells (n = 3). G, mRNA of the indicated genes in AGS shβ-catenin compared with pLKO cells (n = 2). H, quantification of caspase-3 and PARP-1–positive cells (n = 3). I, quantification of p-H3–positive cells (n = 3). J, quantification of SA-β-Gal–positive cells (n = 3). K, Western blot analysis of GFP, β-catenin, and SOX9 in pLKO and shβ-catenin MKN45 cells transduced with GFP or SOX9 (n = 2). L, quantification of p-H3 positive cells from the indicated conditions (n = 3).
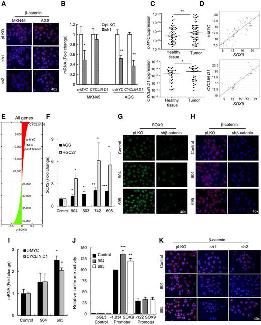
SOX9 is a downstream target of WNT/β-catenin signaling in gastrointestinal homeostasis (30). We therefore inhibited β-catenin expression (shβ-catenin) in gastric cancer cells, which resulted in lower levels of associated genes, c-MYC and CYCLIN D1 (Fig. 2F and G). SOX9 levels were also markedly (80%) lower in these cells than in the control cells (Fig. 2F and G). Functionally, we detected a severe impairment of cell proliferation concomitant with an increase in apoptosis and senescence (Fig. 2H–J and Supplementary Fig. S2C), phenocopying the shSOX9 cells. The effects were of a similar magnitude, implying that SOX9 and β-catenin might regulate gastric cancer cell activity through the same signaling pathway. Consistent with this idea, when SOX9 was overexpressed in shβ-catenin cells, the expression of β-catenin and the number of p-H3–proliferative cells increased in SOX9-restored cells (Fig. 2K and L).
SOX9–β-catenin is enriched in gCSCs and necessary for their maintenance
Oncosphere formation is a well-established in vitro method for identifying CSCs (31). We found that SOX9, as well as CD44, CD133, BMI-1, and OCT4 CSCs markers were higher in the oncospheres than in the adherent condition (Fig. 3A and B). When shSOX9 cells were used to form the oncospheres, only 30% of the numbers observed in control cells were obtained (Fig. 3C), and levels of CD44 and OCT4 were diminished in both AGS and MKN45 cells (Fig. 3D and Supplementary Fig. S2B). A similar decline in oncosphere formation was observed in shβ-catenin cells, which was partially reestablished with ectopic SOX9 overexpression (Fig. 3E). These results indicate that SOX9 mediates β-catenin function in gastric cancer.
SOX9 is required for gCSC maintenance and tumor initiation capacity. A and B, SOX9 and indicated stem cell markers levels in oncospheres relative to adherent cells grown in the presence of serum (n = 4). C, representative image and quantification of pLKO, sh1, or sh2 MKN45-derived oncospheres (n = 3). D, CD44 and OCT4 levels in indicated cells (n = 3). E, quantification of oncospheres derived from the indicated conditions (n = 4). F, tumor-initiating cell number in MKN45 pLKO, sh1, or sh2 cells calculated at 18 days postinjection using the ELDA platform. The slope of the line is the log-active cell fraction. Solid lines depict the mean, the dotted lines give the 95% confidence interval, and circles indicate the values obtained in each cell dilution. G, volume of subcutaneous tumors generated in nude mice (n = 8) measured at the indicated time points. H, immunohistochemical images of hematoxylin and eosin (H&E), Ki67, β-catenin, and SOX9 staining in tumors generated in G (n = 4).
SOX9 is required for gCSC maintenance and tumor initiation capacity. A and B, SOX9 and indicated stem cell markers levels in oncospheres relative to adherent cells grown in the presence of serum (n = 4). C, representative image and quantification of pLKO, sh1, or sh2 MKN45-derived oncospheres (n = 3). D, CD44 and OCT4 levels in indicated cells (n = 3). E, quantification of oncospheres derived from the indicated conditions (n = 4). F, tumor-initiating cell number in MKN45 pLKO, sh1, or sh2 cells calculated at 18 days postinjection using the ELDA platform. The slope of the line is the log-active cell fraction. Solid lines depict the mean, the dotted lines give the 95% confidence interval, and circles indicate the values obtained in each cell dilution. G, volume of subcutaneous tumors generated in nude mice (n = 8) measured at the indicated time points. H, immunohistochemical images of hematoxylin and eosin (H&E), Ki67, β-catenin, and SOX9 staining in tumors generated in G (n = 4).
Tumor-initiating ability in limiting dilution studies functionally defines self-renewing gCSCs (31). Therefore, we tested whether SOX9 could regulate tumor initiation. Strikingly, the frequency of tumor-initiating control cells was 1/14.299 compared with 1/349.217 in sh1 and 1/670.407 sh2 cells (Fig. 3F and Supplementary Fig. S2D). We subsequently examined the effect of SOX9 inhibition in tumor growth studies. In contrast to control tumors (up to 400 mm3), shSOX9 cells formed tumors of less than 150 mm3 20 days postinjection (Fig. 3G). Furthermore, sh1 and sh2 SOX9-derived tumors displayed fewer Ki67-positive cells than controls (Fig. 3H). These data demonstrate that genetic depletion of SOX9–β-catenin results in a severe impairment in self-renewal, and postulates this axis as critical for gCSC maintenance.
Regulatory interaction between SOX9 and WNT/β-catenin signaling pathway
SOX9 is also a regulator of the WNT/β-catenin canonical signaling pathway (32, 33). Consistent with this idea, we observed that β-catenin staining was lower in shSOX9 cells (Fig. 4A), and in tumors derived from these cells (Fig. 3H). Moreover, CYCLIN D1 and c-MYC levels were also diminished in shSOX9 cells (Fig. 4B and Supplementary Fig. S2E). Looking at patient biopsies, we observed higher levels of c-MYC and CYCLIN D1 in gastric cancer compared with the matched gastric samples (Fig. 4C). Interestingly, the expression of these two molecules were significantly associated with SOX9 (Pearson correlation coefficient 0.82 and 0.90, respectively; P < 0.0005; Fig. 4D). These results were further confirmed in the ACRG datasets, in which, β-catenin, c-MYC, and CYCLIN D1 were highly upregulated (Supplementary Fig. S3), and their levels correlated with SOX9 (Fig. 4E).
SOX9–β-catenin signaling axis in response to H. pylori infection. A, immunofluorescence of β-catenin in control and SOX9-silenced cells (n = 2). B, c-MYC and CYCLIN D1 levels in indicated cells (n = 3). C, c-MYC and CYCLIN D1 mRNA in cancer and gastric tissue–paired samples (n = 59 and 35, respectively) from Brazilian cohort. D, positive correlation between SOX9 with c-MYC and CYCLIN D1 (R2 = 0.671 and 0.811, respectively). E, correlation analysis of CYCLIN D1, c-MYC, TNFα, and β-catenin with SOX9 in the ACRG. Green and red represent positive and negative correlated genes, respectively. F, SOX9 levels in cells cocultured with the indicated H. pylori strains (n ≥ 3). G and H, SOX9 and β-catenin immunofluorescence in indicated AGS cells cocultured with 904 (cagA−/vacA s2m2) or 695 (cagA+/vacA s1m1) strains for 8 hours (n = 3). I, c-MYC and CYCLIN D1 levels in the same conditions (n = 3). J, transcriptional activity of the human SOX9 promoter constructs from −1,034/+67 bp and from −122/+67 bp in 293T cells cocultured with 695 or 904 strains (n = 3). K, β-catenin immunofluorescence in AGS pLKO, sh1, and sh2 cells cocultured with 904 or 695 strains for 8 hours (n = 3).
SOX9–β-catenin signaling axis in response to H. pylori infection. A, immunofluorescence of β-catenin in control and SOX9-silenced cells (n = 2). B, c-MYC and CYCLIN D1 levels in indicated cells (n = 3). C, c-MYC and CYCLIN D1 mRNA in cancer and gastric tissue–paired samples (n = 59 and 35, respectively) from Brazilian cohort. D, positive correlation between SOX9 with c-MYC and CYCLIN D1 (R2 = 0.671 and 0.811, respectively). E, correlation analysis of CYCLIN D1, c-MYC, TNFα, and β-catenin with SOX9 in the ACRG. Green and red represent positive and negative correlated genes, respectively. F, SOX9 levels in cells cocultured with the indicated H. pylori strains (n ≥ 3). G and H, SOX9 and β-catenin immunofluorescence in indicated AGS cells cocultured with 904 (cagA−/vacA s2m2) or 695 (cagA+/vacA s1m1) strains for 8 hours (n = 3). I, c-MYC and CYCLIN D1 levels in the same conditions (n = 3). J, transcriptional activity of the human SOX9 promoter constructs from −1,034/+67 bp and from −122/+67 bp in 293T cells cocultured with 695 or 904 strains (n = 3). K, β-catenin immunofluorescence in AGS pLKO, sh1, and sh2 cells cocultured with 904 or 695 strains for 8 hours (n = 3).
Increased SOX9/β-catenin in response to H. pylori
H. pylori has been observed to induce Wnt/β-catenin pathway and SOX9 expression (23, 34, 35). We determined their expression in response to different H. pylori strains derived from independent Hospital Donostia patients and found similar results. Notably, four H. pylori strains induced SOX9 expression within 1.5 and 6 times in both AGS and HGC27 cells, although the effect was more pronounced in HGC27 cells, and in response to 695 and 742 strains than in 904 and 803 (Fig. 4F). Immunofluorescence demonstrated that 904 and particularly 695 strains increased SOX9 and β-catenin protein expression (Fig. 4G and H). Furthermore, infection with these bacteria also caused an increase in c-MYC and CYCLIN D1 levels (Fig. 4I). This differential SOX9–β-catenin canonical signaling activation correlated with genetic characteristics within the strains. Specifically, 695 and 742 were cagA+/vacAs1m1, whereas 904 and 803 were cagA−/vacAs2m2. We further study the effect of the bacteria on SOX9, and found that 904 and 695 strains elevated the luciferase activity of the SOX9 proximal promoter (pGL3 1034-SOX9), activation that was abolished in a deleted construct (pGL3 122-SOX9; Fig. 4J). Hence, SOX9 is transcriptionally activated following H. pylori infection in gastric cancer cells.
We next investigated to what extent the activity of SOX9 and β-catenin were required for the bacteria-induced phenotypes. We first of all compared β-catenin levels in SOX9-silenced cells infected with 695 and 904 strains, and found that H. pylori–induced β-catenin accumulation (Fig. 4K and Supplementary Fig. S4A–S4C) was dramatically impaired. Next, we repeated the same experiment in cells in which β-catenin was silenced. Notably, the induction of β-catenin and SOX9 expression was almost completely abolished in these cells (Fig. 4G and H). Together, these results demonstrate that SOX9–β-catenin axis is activated following H. pylori infection in gastric cancer cells in a virulence-dependent manner.
SOX9–β-catenin signaling is necessary for H. pylori activity
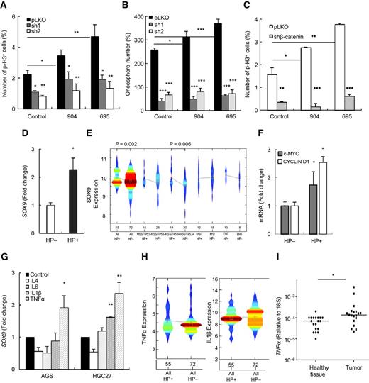
H. pylori has been shown to promote cellular proliferation and also leads to the acquisition of stem cell properties in gastric cancer cells (4, 36). Consistent with this idea, we found that infection with 904 and 695 strains increased cell proliferation (Fig. 5A and Supplementary Fig. S5A and S5B), and the number of oncospheres (Fig. 5B) with a more marked effect with the cagA+/vacAs1m1 strain. We therefore determined the impact of SOX9–β-catenin in these phenotypes. Notably, we found that the elevation of p-H3–proliferative cells and oncosphere formation ability promoted by the bacteria were severely impaired in SOX9-silenced cells (Fig. 5A and B and Supplementary Fig. S5C). We repeated the proliferation experiment in β-catenin–silenced cells also observing a marked reduction in p-H3–positive cells when infected with both strains (Fig. 5C). These results confirm the differential effect observed in response to cagA+/vacAs1m1 or cagA−/vacAs2m2virulence factors and demonstrate the essential function of SOX9–β-catenin for H. pylori–induced cellular activities.
H. pylori activity is mediated by SOX9-β-catenin signaling. A, quantification of p-H3–positive cells in MKN45 pLKO, sh1, and sh2 cells after H. pylori infection (n = 3). B, oncosphere quantification in the same conditions (n ≥ 3). C, quantification of p-H3–positive cells in AGS pLKO and shβ-catenin cells after H. pylori infection (n = 3). D, SOX9 in H. pylori–infected gastritis patients (n = 33) compared with noninfected (n = 19) patients. E, violin plots of SOX9 separated in H. pylori–infected (HP+) and noninfected (HP−) in ACRG dataset. Gray lines connect the means of both groups. The number of patients is written on the abscissa axis. F, c-MYC and CYCLIN D1 levels in the Brazilian set of samples (n = 33 and 19, respectively). G, SOX9 levels after 24 hours with IL4, IL6, IL1β, or TNFα (n ≥ 2). H, TNFα and IL1β plots split in HP+ or HP−. I, TNFα levels in cancer and healthy gastric-paired patient samples (n = 19).
H. pylori activity is mediated by SOX9-β-catenin signaling. A, quantification of p-H3–positive cells in MKN45 pLKO, sh1, and sh2 cells after H. pylori infection (n = 3). B, oncosphere quantification in the same conditions (n ≥ 3). C, quantification of p-H3–positive cells in AGS pLKO and shβ-catenin cells after H. pylori infection (n = 3). D, SOX9 in H. pylori–infected gastritis patients (n = 33) compared with noninfected (n = 19) patients. E, violin plots of SOX9 separated in H. pylori–infected (HP+) and noninfected (HP−) in ACRG dataset. Gray lines connect the means of both groups. The number of patients is written on the abscissa axis. F, c-MYC and CYCLIN D1 levels in the Brazilian set of samples (n = 33 and 19, respectively). G, SOX9 levels after 24 hours with IL4, IL6, IL1β, or TNFα (n ≥ 2). H, TNFα and IL1β plots split in HP+ or HP−. I, TNFα levels in cancer and healthy gastric-paired patient samples (n = 19).
We next investigated whether this association was also true in clinical samples. Indeed, we observed that SOX9 expression was higher in H. pylori–positive compared with -negative gastritis biopsies (Fig. 5D). Compared with gastritis samples, we observed higher levels of SOX9 in gastric cancer samples (Supplementary Fig. S5D). As patient biopsies from our cohort were all H. pylori positive, we used data from the ACRG cohort and found that SOX9 was indeed significantly increased (P = 0.002) in H. pylori–positive compared with noninfected gastric cancer samples. This difference was present in all subtypes except the MSI group, and was particularly profound in the MSS p53+ group (Fig. 5E). Furthermore, infection with the bacteria also caused an increase in c-MYC and CYCLIN D1 levels in gastritis biopsies (Fig. 5F) further extending the correlation between SOX9 and the β-catenin canonical signaling pathway.
It has been recently shown that H. pylori can activate SOX9 expression in an IL1β-mediated manner in mouse cells (23). Therefore, we treated AGS and HGC27 cells with this cytokine and observed an increase in SOX9 levels, however, only in HGC27 cells (Fig. 5G). We wondered whether SOX9 levels might be more broadly regulated by other cytokines, and therefore cultured those cells with IL4, IL6, and TNFα. Interestingly, TNFα upregulated SOX9 in both cell lines (Fig. 5G) and furthermore observed elevated levels of TNFα in H. pylori–infected compared with noninfected gastric cancer patients in the ACRG cohort (Fig. 5H). Because there were no differences in IL1β levels between these two groups (Fig. 5H), these results suggest that TNFα might regulate SOX9 expression in gastric cancer. In line with this idea, we noticed a positive correlation between SOX9 and TNFα in the whole ACRG cohort of cancer samples (Fig. 4E) and also in our cohort of gastric cancer (Pearson correlation coefficient: 0.89; P < 0.0005; Fig. 5I). Overall, these results suggest a strong correlation between SOX9 and TNFα, connecting bacterial infection with the clinical outcome of gastric cancer patients.
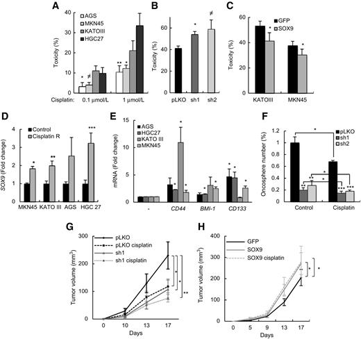
High levels of SOX9 expression are responsible for cisplatin chemoresistance
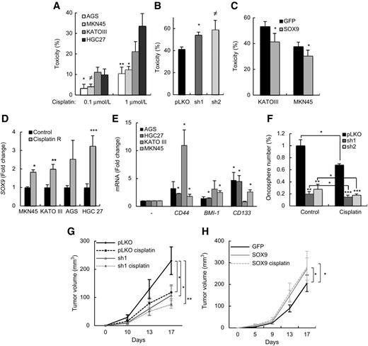
Because patients with elevated SOX9 levels presented reduced overall and disease-free survival, we next assessed whether SOX9 was involved in resistance to therapy. MTT experiments showed that cells with endogenous high SOX9 expression were more resilient to cisplatin than cells with low/moderate expression (Fig. 6A). Moreover, we found that SOX9 silencing resulted in a significant increased sensitivity of MKN45 cells to cisplatin (Fig. 6B), whereas SOX9 overexpression had the opposite effect. Thus, elevated SOX9 levels conferred resistance to the chemotherapeutic agent in MKN45 and KATO III cells (Fig. 6C). CSCs survive therapeutic regimens and are responsible for tumor recurrence (31). Therefore, we tested whether high expression of SOX9 was linked to cisplatin-resistant cells. We treated gastric cancer cell lines to varying concentrations of cisplatin, and found that resistant cells had higher levels of SOX9, along with stem cell markers such as CD44, BMI-1, or CD133 (Fig. 6D and E and Supplementary Fig. S6A) and that clones resistant to the higher concentration of cisplatin displayed a higher proliferative capacity (Supplementary Fig. S6B). To test whether SOX9 activity is causal for gCSC chemoresistance, we generated oncospheres from empty vector and SOX9-silenced cells. Notably, the combination of SOX9 silencing and cisplatin markedly inhibited the formation of oncospheres, (Fig. 6F). To explore this phenomenon in vivo, we inoculated either pLKO or sh1 MKN45 cells to immunodeficient mice, which were treated with cisplatin or diluent. Although control cell–derived tumors grew to 230 mm3, sh1 or cisplatin-treated tumors only grew to 115 mm3, with the combination of both treatments resulted in tumors less than 75 mm3 (Fig. 6G and Supplementary Fig. S6C). We repeated the same strategy with SOX9-overexpressing MKN45 cells. In this case, elevated levels of SOX9 induced bigger tumors than control cells, which were not diminished with cisplatin (Fig. 6H). Thus, SOX9 activity confers resistance to cisplatin.
SOX9 modulates chemotherapy response. A, cytotoxicity exhibited by indicated gastric cancer cells after 0.1 and 1 μmol/L cisplatin treatment for 72 hours. Toxicity was evaluated by MTT and referred to untreated cells (n = 5). B, MTT assays of indicated MKN45 cells with 10 μmol/L cisplatin for 72 hours (n = 4). C, MTT assays in MKN45 and KATOIII GFP or SOX9-overexpressing cells treated with 10 μmol/L cisplatin for 72 hours (n = 4). D, SOX9 levels in 120-hour cisplatin-resistant cells (cisplatin R). E, expression of gCSC markers in cisplatin-resistant cells. F, quantification of oncospheres from indicated MKN45 cells treated with 1 μmol/L cisplatin or vehicle for 7 days (n = 3). G and H, volume of tumors generated by indicated MKN45 cells in nude mice treated intraperitoneally with vehicle or cisplatin 7.5 mg/kg (n = 8).
SOX9 modulates chemotherapy response. A, cytotoxicity exhibited by indicated gastric cancer cells after 0.1 and 1 μmol/L cisplatin treatment for 72 hours. Toxicity was evaluated by MTT and referred to untreated cells (n = 5). B, MTT assays of indicated MKN45 cells with 10 μmol/L cisplatin for 72 hours (n = 4). C, MTT assays in MKN45 and KATOIII GFP or SOX9-overexpressing cells treated with 10 μmol/L cisplatin for 72 hours (n = 4). D, SOX9 levels in 120-hour cisplatin-resistant cells (cisplatin R). E, expression of gCSC markers in cisplatin-resistant cells. F, quantification of oncospheres from indicated MKN45 cells treated with 1 μmol/L cisplatin or vehicle for 7 days (n = 3). G and H, volume of tumors generated by indicated MKN45 cells in nude mice treated intraperitoneally with vehicle or cisplatin 7.5 mg/kg (n = 8).
Discussion
An understanding of the mechanisms responsible for H. pylori infection in addition to gastric cancer therapy resistance is of great clinical interest. In this research, we found that SOX9 expression is markedly elevated in human gastritis and gastric cancer clinical biopsies that are infected with H. pylori. We also observed that SOX9 mRNA and protein expression are elevated in response to cagA+/vacAs1m1 and cagA−/vacAs2m2strain infection, and that SOX9 transcription is directly regulated via the promoter by H. pylori infection. Because SOX9 levels were higher in cells infected with cagA+/vacAs1m1 strains, also associated with a higher risk of developing gastric cancer (2), our results reveal a plausible link between the two factors. Consistent with this idea, our study identified SOX9 activity as being required for bacterial-driven molecular (β-catenin accumulation), functional (enhanced proliferation), and cell identity–related (acquisition of stem cell properties) modifications in gastric cancer cell. Activation of SOX9 by other bacterial pathogens, such as Shigella or Salmonella (37, 38) suggests that SOX9 could be involved in the innate immune response. Interestingly, previous studies have demonstrated that CD44 and SOX4 are also upregulated in response to H. pylori infection (4, 39), whereas SOX2 is downregulated (40, 41), showing the impact of stem cell genes, and particularly the SOX family, as molecular mediators of the bacterial infection.
H. pylori induces chronic inflammation, which is associated with the accumulation of various proinflammatory cytokines. Indeed, meta-analyses identified specific polymorphisms in TNFα and IL1β, increasing the risk of gastric cancer among H. pylori–infected individuals (42, 43). We have found that both cytokines induce the expression of SOX9 in gastric cancer cells. Similarly, SOX9 activation has been also observed in pretumorigenic mice cells (23), although our results show that the action of TNFα in human gastric cancer cells seems stronger and more extensive. In fact, TNFα levels correlated with SOX9 upregulation in H. pylori–positive gastric cancer samples, and there was a positive association between them in two independent cohorts of gastric cancer samples. We also observed a nonsignificant trend between SOX9, IL1β, and TNFα, although this seemed more linked to TNFα and IL1β rather than the correlation between SOX9 itself and IL1β (Supplementary Fig. S7). Overall, these results suggest a novel association between SOX9 and TNFα, which links H. pylori infection and gastric cancer outcomes in patients.
Our results also demonstrate that SOX9 expression is consistently elevated in gastric cancer samples in three large independent and well-characterized clinical cohorts. The levels of SOX9 mRNA overexpression were similar to that previously observed at the protein level (18, 19). Comparing SOX9 expression with clinical outcome, we identified a significant association between SOX9 levels and pathologic stage as well as with clinical outcome. This is in agreement with another study that linked high expression of SOX9 with gastric cancer progression and lymph node metastasis (18). Consistent with these observations, we detected high levels of SOX9 in gCSCs and with resistance to cisplatin, the current first-line therapy used for gastric cancer patients. These findings suggest that cells with high levels of SOX9 could represent a subgroup of gCSCs that are resistant to therapy, in a similar fashion to glioblastoma (44). Given that SOX9 is known to be expressed and to maintain stem/progenitor cells in the intestine (30, 45), and in compartments of the base of the intestinal metaplastic mucosa (18), it is plausible that SOX9 activity in gCSCs has a similar role to adult stem cells during homeostasis. Consistent with this hypothesis, H. pylori–induced gastric metaplasia also displays SOX9 overexpression (23).
When we inhibited SOX9, this led to tumor regression including activation of cellular apoptosis and senescence, as well as a decrease in cell proliferation and self-renewal. These data suggest that tumor cells depend on SOX9 to survive and proliferate. We and others have previously shown that the activation of SOX9 is sufficient to bypass replicative and oncogene-induced senescence, partially inhibiting p16Ink4a and p19Arf (9, 12), whereas other groups have demonstrated that SOX9 regulates proliferation through an inverse correlation with p21CIP expression (46, 47). Consequently, it appears that SOX9 can regulate gastric cancer cell proliferation through the BMI-1/p21CIP pathway, suggesting that SOX9 plays a dual role in gastric cancer cells directing cancer cell proliferation and self-renewal, probably dependent upon the stage of gastric cancer progression.
Mechanistically, it has previously been shown that SOX9 is, at the same time, a downstream target and a regulator of the WNT/β-catenin signaling (30, 32, 33, 38, 48). In our work, we observed that β-catenin silencing led to downregulation of SOX9, whereas SOX9 knockdown decreased β-catenin expression. Moreover, the cellular consequences of SOX9 and β-catenin silencing had similar phenotypes and severity, demonstrating that there is a regulatory loop between SOX9 and β-catenin, which is necessary for gastric cancer cell maintenance and for H. pylori–induced gastric cancer progression. Notably, forced expression of SOX9 increased β-catenin expression and could partially rescue the functional effects of β-catenin knockdown, indicating that SOX9 acts downstream β-catenin in gastric cancer. In line with these results, we observed a positive correlation between SOX9 expression and the β-catenin signaling pathway in H. pylori–infected gastric samples and in clinical cohorts of gastric cancer.
In summary, our results identified the clinical and biological relevance of SOX9 in gastric cancer pathobiology from early stages after H. pylori infection in gastritis to advanced gastric cancer chemoresistant samples. They reveal SOX9 to be a novel mediator of H. pylori infection, whose activation is linked to the cytokine TNFα. This work also underscores the interaction between SOX9 and canonical WNT signaling in gastric cancer progression. Finally, the data presented in this article provide preclinical evidence to support the search of pharmacologic agents to silence SOX9–β-catenin signaling pathway, to overcome H. pylori infection and chemoresistance in gastric cancer.
Disclosure of Potential Conflicts of Interest
No potential conflicts of interest were disclosed.
Authors' Contributions
Conception and design: M.L. Ribeiro, A. Matheu
Development of methodology: J.C. Santos, E. Carrasco-Garcia, M. Garcia-Puga, P. Aldaz, M. Fernandez-Reyes
Acquisition of data (provided animals, acquired and managed patients, provided facilities, etc.): M. Montes, C.C. de Oliveira, M.J. Araúzo-Bravo, M.L. Ribeiro, A. Matheu
Analysis and interpretation of data (e.g., statistical analysis, biostatistics, computational analysis): J.C. Santos, E. Carrasco-Garcia, M. Garcia-Puga, M.J. Araúzo-Bravo, M.L. Ribeiro, A. Matheu
Writing, review, and/or revision of the manuscript: J.C. Santos, E. Carrasco-Garcia, M. Garcia-Puga, C.H. Lawrie, M.L. Ribeiro, A. Matheu
Study supervision: A. Matheu
Acknowledgments
We thank the Cristina Sarasqueta, Adolfo Lopez de Munain, and the Histology Platform of Biodonostia Institute for their help.
Grant Support
This work was supported by grants from Instituto Carlos III and FEDER funds (CP10/00539, PI13/02277), European Union (Marie Curie CIG 2012/712404 and REFBIO13/BIOD/011), Brazilian National Council for Scientific and Technological Development (CNPq;300975/2014-7), and Sao Paulo Research Foundation (2014/11862-6). J.C. Santos, M. Garcia-Puga, and P. Aldaz were recipients of predoctoral fellowships from the FAPESP, University of the Basque Country (15/245), and the Spanish Association Against Cancer (AECC Gipuzkoa).
The costs of publication of this article were defrayed in part by the payment of page charges. This article must therefore be hereby marked advertisement in accordance with 18 U.S.C. Section 1734 solely to indicate this fact.





