Abstract
Little is known about the factors that regulate the asymmetric division of cancer stem–like cells (CSC). Here, we demonstrate that EGFL6, a stem cell regulatory factor expressed in ovarian tumor cells and vasculature, regulates ALDH+ ovarian CSC. EGFL6 signaled at least in part via the oncoprotein SHP2 with concomitant activation of ERK. EGFL6 signaling promoted the migration and asymmetric division of ALDH+ ovarian CSC. As such, EGFL6 increased not only tumor growth but also metastasis. Silencing of EGFL6 or SHP2 limited numbers of ALDH+ cells and reduced tumor growth, supporting a critical role for EGFL6/SHP2 in ALDH+ cell maintenance. Notably, systemic administration of an EGFL6-neutralizing antibody we generated restricted tumor growth and metastasis, specifically blocking ovarian cancer cell recruitment to the ovary. Together, our results offer a preclinical proof of concept for EGFL6 as a novel therapeutic target for the treatment of ovarian cancer. Cancer Res; 76(21); 6396–409. ©2016 AACR.
Introduction
Although controversy persists regarding cancer stem–like cells (CSC), ALDH-expressing CSC have been linked with ovarian cancer chemotherapy resistance, disease recurrence (1–4), and metastasis (5). We reported an epithelial ovarian cancer (EOC) cell differentiation hierarchy consistent with a CSC model (1). Within this hierarchy, ALDH+CD133+ cells and ALDH+CD133− cells have the greatest cancer-initiating capacity (2), indicating that ALDH+ cells are important for ovarian cancer biology.
Normal stem cells are closely associated with vascular cells in a “stem cell niche” (6, 7). Like normal stem cells, CSC reside in a perivascular location (8, 9). Tumor vascular cells secrete “angiocrine” factors (10), which promote stem cell proliferation. Little is known about the vascular factors that regulate CSC. Two studies identified EGFL6 in tumor vascular cells of EOC (11, 12). EGFL6 is a secreted protein (13) that regulates stem cell proliferation and differentiation in different biological systems. EGLF6 regulates stem cells in hair follicle morphogenesis (14, 15), stimulates endothelial cell migration/proliferation in a p-ERK-dependent manner during osteoblast differentiation (16), and promotes the adhesion and proliferation of stromal vascular cells during adipocyte differentiation (17).
Herein, we evaluate the role of EGFL6 in ovarian cancer. We find EGFL6 is expressed in tumor vascular cells and in some cancer cells. We demonstrate in vitro that EGFL6 induces ALDH+ ovarian CSC to undergo asymmetric division. EGFL6 signaling is mediated in part via integrin-dependent activation of the phosphatase SHP2 and ERK. EGFL6 or SHP2 knockdown/inhibition is associated with a significant reduction in ALDH+ cells and a reduction in tumor growth. EGFL6 expression in vascular cells increases tumor growth and metastasis. EGFL6 blockade reduces cancer growth and reduces metastasis. Interestingly, EGFL6 blockade completely eliminated metastases to the ovary, suggesting that EGFL6 might play a critical role in the recruitment of cancer cells to the ovary. Together, our results indicate that EGFL6 is a novel tumor and angiocrine factor that regulates ALDH+ cell asymmetric division, migration, and metastasis. EGFL6 thus represents a potential therapeutic target in ovarian cancer.
Materials and Methods
Primary tumor processing
All studies were approved by the Institutional Review Board of the University of Michigan, and tumors were obtained with informed patient consent. All tumors were stage III or IV high-grade serous ovarian (HGSC) or primary peritoneal cancer. Single-cell isolation from tumor tissues and ascites was as described (2, 18).
Cell culture, tumor sphere culture, and treatment
Culture methods are detailed in Supplementary Methods.
Quantitative real-time PCR
cDNA synthesis, PCR, and primer information are described in Supplementary Methods.
Tissue microarray staining
A tissue microarray (TMA) contained primary debulking tissues from 154 chemotherapy-naïve ovarian cancer patients. Note that 12.5%, 10.7%, 66.1%, and 10.7% patients had stage I–IV disease, respectively. Median age was 58 years (minimum, 30; maximum, 84). TMA sections were processed as described (2) with two anti-EGL6 antibodies (Sigma; 1:200; and a mouse anti-EGFL6 we generated, 1:400). Tumors were scored by two reviewers. Tumors were scored as EGFL6+ if vascular EGFL6 expression was detected in either primary tumor or metastatic sites. The method of Kaplan and Meier was used to estimate overall and recurrence-free survival. Follow-up time was calculated from the date of diagnosis/staging surgery until the date of first documented relapse or death. Data were censored at 5 years. The log-rank test was conducted to test for a significant difference (P < 0.05) between groups. We used the Cox proportional hazards model to assess individual variable effect on time-to-event outcome. Statistical programming was performed using R version 3.0.1.
Bioinformatics
For EGFL6-expression analysis in normal ovary and different ovarian cancer histologies, gene expression data were obtained from ONCOMINE (gene accession #NM_015507, Probe ID 219454_at, Hendrix dataset, Affymetrix HG_U133A array; ref. 19). Detailed methodologies are provided in Supplementary Methods.
EGFL6-expressing cell lines
EGFL6 was cloned into p3xFlag and pRSV-GFP vectors. SKOV3 cells were transfected with EGFL6-p3xFLAG using FuGene 6 reagent (Promega) per protocol. EGFL6-expressing clones were selected by G418 treatment and confirmed by Western blotting with Flag antibody. Transduced cell lines expressing EGFL6 or control were obtained by lentiviral infection followed by FACS sorting of GFP-positive cells.
EGFL6 production
HEK293 cells were transiently transfected with EGFL6 or empty vector plasmid using FuGENE 6 reagent as above in RPMI-5% FBS. Supernatant was collected at 36 hours, EGFL6 secretion was confirmed via Western blotting analysis, and supernatant was used for cell treatment. For purification, cell lysates of transiently transfected HEK293 cells were loaded onto the FLAG M2 Affinity Gel (Sigma) column under gravity flow 4°C, washed with TBS, and FLAG-EGFL6 protein eluted with 0.1 mol/L glycine HCl, pH 3.5, and neutralized with 1 mol/L Tris, pH 8.0. Unless otherwise indicated, EGFL6 treatment in in vitro studies was daily for 72 hours.
Cell-cycle analysis
SKOV3 cells were synchronized by serum starvation for 24 hours, treated with EGFL6 or control for 24 hours, fixed with ice-cold ethanol, washed with PBS, and then stained with propidium iodide (10 mg/mL) and RNase-A (100 μg/mL) in PBS, followed by FACS analysis and analysis by FlowJo.
Flow cytometry and FACS
NIHOVCAR3, SKOV3 cells, or primary ovarian tumor/ascites cells were stained with DAPI and ALDEFLUOR (Stem Cell Technologies) as previously described (2). For FACS isolation, equal numbers of ALDH+ and ALDH(−) cells were collected for subsequent experiments.
Microfluidics culture
Cells were FACS-isolated and loaded into the microfluidic device as previously described (1) and photographed to confirm ALDH expression. Twelve hours after loading, cells were treated with every 12-hour EGFL6 or vehicle. After 48 or 96 hours of treatment (cell lines vs. primary cells, respectively), cells were restained with ALDEFLUOR in situ and photographed. All samples were evaluated in at least two replicate devices from at least two experiments. A Student t test was used to compare results for each sample. ANOVA analysis was used to determine statistically significant findings of aggregate analyses.
Microfluidic migration assays were performed in RPMI-5% FBS as previously described (20). Loading was photographed to confirm cell location. EGFL6-containing media or control media were provided in right inlet. Chips were reimaged after 24 hours and distance migrated measured. Results presented represent mean ± SDs. A two-tailed Student t test (unpaired) was used to measure significance.
Immunohistochemistry and immunofluorescence
Experiments were performed as previously described (2, 21). The primary antibodies are provided in Supplementary Methods.
Western blotting
Cells were lysed in NP40 cell lysis buffer. Antibodies used are provided in Supplementary Methods.
EGFL6 antibody purification and treatment
Hybridoma cells were maintained in RPMI-5% FBS. Supernatant was collected after approximately 7 days, cells/debris were removed by centrifugation, and supernatant loaded on Protein G Agarose (Millipore), washed, and antibody eluted with 50 mmol/L glycine, pH 2.7, neutralized to PH 7.2–7.4 with 1 mol/L Tris (Ph 9.0). EGFL6 antibody was applied at 10 μg/mL for in vitro cell treatment and 10 mg/kg twice weekly for in vivo treatment.
EGFL6 and SHP2 shRNA knockdown
EGFL6 or SHP2 shRNA (Sigma) and control scrambled shRNA were cotransfected with Pspax2 and pMD2.G lentiviral packaging plasmids into HEK293T to produce lentivirus. NIHOVCAR3 or SKOV3 cells were transduced with shRNAs targeting EGFL6 or SHP2 or control, and selected with puromycin. RNA and cell lysates were prepared to confirm EGFL6 or SHP2 knockdown via quantitative real-time PCR (qRT-PCR) and Western blot.
Murine tumor models
Animal experiments were approved by the University Committee for Use and Care of Animals. For transfected EGFL6-SKOV3 tumor model, three G418-selected EGFL6-SKOV3 clones or three empty-vector clones, at 1 × 106 each, were injected into mouse axilla. Tumor volume was monitored weekly, and mice were euthanized when tumors reached approximately 1,000 mm3 (using L × W × W/2 calculation). EGFL6shRNA or scrambledshRNA control cells (1 × 106 SKOV3 or 1 × 106 NIHOVCAR3) were injected and tumors monitored as above. For intraperitoneal (IP) tumor models, 5 × 105 SKOV3 cells were injected IP into NSG mice. Mice were treated with mIgG or anti-EGFL6 biweekly, as above. Mice were sacrificed when IP tumor nodules reached approximately 400 mm3 or mice had significant weight gain/loss due to tumor/ascites burden. At the time of euthanasia, mice were inspected for gross metastasis. Lung, liver, ovary, and omentum/intestines were resected for histologic analysis of metastatic disease. For intravenous tumor cell injection, mice were mock-treated or treated with anti–EGFL6-blocking antibody for 3 days prior to tumor cell injection. SKOV3 cells (1 × 106) with mIgG or anti-EGFL6 were injected via tail vein into NSG mice. Therapy was maintained for 2 weeks after tumor cell injection. Mice were monitored, euthanized, and metastases assessed as described above.
Establishment of HemSCEGFL6 tumor model
Hemangioma stem cells (HemSC) were transduced with EGFL6-pRSVGFP or control lentivirus and FACS-sorted based on GFP expression. EGFL6 expression was confirmed by Western blot. Lucif-SKOV3 cells (2 × 105) were mixed with EGFL6-expressing HemSC (HemSCEGFL6, 1 × 106) or control HemSC (HemSCControl). For primary cell–derived tumors, 5 × 105 primary cells (from 2 patients, injected bilaterally in 4 mice) were mixed with either 5 × 105 HemSCEGFL6 or 5 × 105 HemSCControl cells; then injected into axilla of NOD-SCID mice. Three days after tumor injection, mice were treated with mIgG or EGFL6 antibody (5 mg/kg) bi-weekly. At the time of euthanasia, SKOV3 flank tumors were resected and luciferase imaging was performed to identify microscopic metastases. From all animals, lung, liver, ovary, and omentum/intestines were resected for histologic analysis of metastatic disease.
Results
EGFL6 is upregulated in ovarian cancer and predicts a poor patient prognosis
We analyzed EGFL6 mRNA expression across ovarian cancer histologies in two different datasets (19). Compared with normal ovary, EGFL6 mRNA levels are significantly elevated in all ovarian tumor histologies, but are greatest in HGSC (Fig. 1A). We next stained a TMA of 154 ovarian tumors with EGFL6 antibody. EGFL6 protein was detected in tumor endothelial cells in approximately 80% of tumors (Fig. 1B and C). EGFL6 was also detected in tumor-associated adipose (Fig. 1B) and, surprisingly, in cancer cells in 25% of tumors evaluated (Fig. 1B). EGFL6 expression in cancer cells was primarily in HGSC tumors, whereas EGFL6 expression in other histologies was primarily in the stroma (Supplementary Fig. S1A).
Expression of EGFL6 in ovarian tumors and normal tissue. A, expression of EGFL6 across ovarian cancers histologies in the Hendrix dataset (i), TCGA, GTEx (ii) datasets. B, IHC of EGFL6 in the indicated tissues. C, immunofluorescence of EGFL6 (red) and CD31 (green) in human tumor vasculature (blue, DAPI staining of nucleus). D, qRT-PCR analysis of EGFL6 expression in ovarian cancer cell lines, MCF7 (breast cancer), HEK293 (kidney), and HemSC controls. E, Kaplan–Meier curves for recurrence-free and overall survival for ovarian cancer patients with or without vascular EGFL6 expression in primary debulking specimens. F, GSEA demonstrating EGFL6-correlated genes are associated with invasive ovarian cancer phenotype and an embryonic stem cell core signature. See Supplementary Fig. S1C for ES scores, P values, and false discovery rate q-values.
Expression of EGFL6 in ovarian tumors and normal tissue. A, expression of EGFL6 across ovarian cancers histologies in the Hendrix dataset (i), TCGA, GTEx (ii) datasets. B, IHC of EGFL6 in the indicated tissues. C, immunofluorescence of EGFL6 (red) and CD31 (green) in human tumor vasculature (blue, DAPI staining of nucleus). D, qRT-PCR analysis of EGFL6 expression in ovarian cancer cell lines, MCF7 (breast cancer), HEK293 (kidney), and HemSC controls. E, Kaplan–Meier curves for recurrence-free and overall survival for ovarian cancer patients with or without vascular EGFL6 expression in primary debulking specimens. F, GSEA demonstrating EGFL6-correlated genes are associated with invasive ovarian cancer phenotype and an embryonic stem cell core signature. See Supplementary Fig. S1C for ES scores, P values, and false discovery rate q-values.
Based on prior studies, tumor cell EGFL6 expression was unexpected. However, analysis of EGFL6 expression in human ovarian cancer cell lines using the Cancer Cell Line Encyclopedia (CCLE) supported EGFL6 expression in many HGSC cell lines (Supplementary Fig. S1B). qRT-PCR analysis of HGSC cell lines confirmed clear expression of EGFL6 in NIHOVCAR3 and OVKATE HGSC cells (Fig. 1D). Little or no expression was noted in other ovarian cancer lines, including SKOV3 and CAOV3 cells.
Using the TMA, we scored vascular EGFL6 expression as present/absent in each tumor and performed univariate proportional hazards regression analysis to determine if vascular EGFL6 protein expression was a prognostic factor for ovarian cancer. EGFL6 expression was related both to death (HR = 3.91, P = 0.01) and recurrence (HR = 2.67, P = 0.01; Fig. 1E). Multiple proportional hazards regression demonstrated no dependence between EGFL6 and age, stage, tumor grade, or debulking status.
We next screened RNAseq data from 261 serous ovarian carcinomas (TCGA) and investigated the correlation of expression of EGFL6 to all other genes in the genome. A P value cutoff (1e−8) was applied to generate a list of the 538 most correlated genes. Numerous tumor vascular–specific genes (including MXRA, TDO2, TNFAIP6, SEMA3D, and Coll11A1) and EGF-like genes (including EGFLAM and MEGF10) were highly correlated with EGFL6 expression. GSEA demonstrated that EGFL6-correlated genes were strongly correlated with invasive ovarian cancer and embryonic stem cell core genes (Fig. 1F and Supplementary Fig. S1C).
EGFL6 induces ovarian cancer cell proliferation
We expressed EGFL6 in non–EGFL6-expressing cell lines, including HEK293 cells, NIH3T3 cells, and SKOV3 ovarian cancer cells. Western blot confirmed secretion of EGLF6 in both transient and stable transfectants (Fig. 2A,i). We purified EGFL6 protein to >95% purity (Fig. 2A,ii) and treated ovarian cancer cells with either purified EGFL6, supernatant from EGFL6-expressing HEK293 cells, or supernatant from control-transfected HEK293 cells. Purified fusion protein and supernatant from EGFL6-transfected cells had similar effects. EGFL6 treatment of SKOV3, OVCAR3, OVCAR8, and primary ovarian tumor cells was associated with a 30% to 40% increase in total cell number (Fig. 2B). Cell-cycle analysis demonstrated that EGFL6 treatment resulted in a 1.8-fold decrease in the number of cells in G1 phase, and a concomitant increase in the number of cells in S and G2–M phases (Fig. 2C).
Effect of EGFL6 on ovarian cancer cell proliferation. A, i, Western blot of EGFL6 following control or EGFL6 transfection of HEK293 cells; ii, Coomassie stain of the steps of EGFL6 purification. B, total cell number for EGFL6 and vehicle control–treated SKOV3 cells and primary tumor cells (PT112 and PT122). C, cell-cycle analysis of EGFL6-treated SKOV3 cells showing summary of three independent analyses (i) and representative cell-cycle profile (ii). Experiments were performed in duplicate. Error bars, SDs.
Effect of EGFL6 on ovarian cancer cell proliferation. A, i, Western blot of EGFL6 following control or EGFL6 transfection of HEK293 cells; ii, Coomassie stain of the steps of EGFL6 purification. B, total cell number for EGFL6 and vehicle control–treated SKOV3 cells and primary tumor cells (PT112 and PT122). C, cell-cycle analysis of EGFL6-treated SKOV3 cells showing summary of three independent analyses (i) and representative cell-cycle profile (ii). Experiments were performed in duplicate. Error bars, SDs.
EGFL6 promotes asymmetric division of ALDH+ ovarian CSC
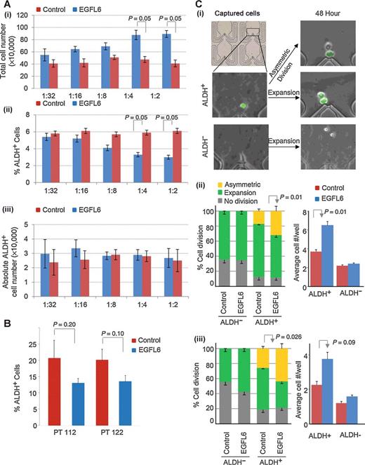
Given GSEA correlation of EGFL6 with a core stem cell signature, we assessed the impact of EGFL6 on ovarian CSC. Aldehyde dehydrogenase enzymatic activity (ALDH) is an established marker of ovarian CSC (2–4, 22, 23). Treatment of ovarian cancer cells with increasing concentrations of EGFL6 was associated with increasing total cell numbers, but decreasing percentages of ALDH+ CSC, with a resultant stable absolute ALDH+ CSC number (Fig. 3A and B).
EGFL6 promotes ALDH+ cell asymmetric division. A, summary of three replicate experiments demonstrating EGFL6 treatment is associated with increasing total cell numbers (i), decreasing percentages of ALDH+ cells (ii), but no change in absolute ALDH+ cell number (iii). B, percentages of ALDH+ primary ovarian cancer cells following treatment with EGFL6 or vehicle. C, single-cell microfluidic culture showing representative immunofluorescence images (i) demonstrating initial ALDEFLUOR stain (ALDH+, green; ALDH(−), gray) in captured single cells and the observed types of cell division outcomes for ALDH(−) vs. ALDH+ cells after capture, summary of percentages of division events and average number of progeny/microfluidic well with EGFL6 (ii and iii), or vehicle treatment of SKOV3 cells (ii) and three primary patient samples (iii). SKOV3 cells were analyzed in three independent experiments. Primary samples were analyzed in two independent experiments.
EGFL6 promotes ALDH+ cell asymmetric division. A, summary of three replicate experiments demonstrating EGFL6 treatment is associated with increasing total cell numbers (i), decreasing percentages of ALDH+ cells (ii), but no change in absolute ALDH+ cell number (iii). B, percentages of ALDH+ primary ovarian cancer cells following treatment with EGFL6 or vehicle. C, single-cell microfluidic culture showing representative immunofluorescence images (i) demonstrating initial ALDEFLUOR stain (ALDH+, green; ALDH(−), gray) in captured single cells and the observed types of cell division outcomes for ALDH(−) vs. ALDH+ cells after capture, summary of percentages of division events and average number of progeny/microfluidic well with EGFL6 (ii and iii), or vehicle treatment of SKOV3 cells (ii) and three primary patient samples (iii). SKOV3 cells were analyzed in three independent experiments. Primary samples were analyzed in two independent experiments.
A dividing ALDH+ CSC can theoretically undergo at least three distinct types of cell division related to the expression of ALDH: (i) division yielding 2 ALDH+ cells, (ii) differentiation yielding 2 ALDH(−) cells, or (iii) asymmetric division yielding an ALDH+ cell (self-maintenance) and an ALDH(−) cell. The finding that EGFL6 increases total cancer cell number and decreases the percentage of ALDH+ cells without affecting the absolute number of ALDH+ cells is consistent with EGFL6-stimulating ALDH+ CSC asymmetric division. Alternatively, EGFL6 could preferentially promote proliferation of ALDH(−) cells. We used single-cell microfluidic culture (24) to evaluate EGFL6 impact on asymmetric division. We FACS-sorted ALDH+ and ALDH(−) SKOV3 cells into separate microfluidic devices and confirmed ALDH expression (Fig. 3C, i, left). Cells were then mock-treated or treated with EGFL6. After 48 hours, live cells were restained/imaged with ALDEFLUOR (Fig. 3C, i, right). Cell divisions, type of daughter cells (ALDH(−) or ALDH+), and total cell number were scored. Thirty-five percent of untreated ALDH(−) SKOV3 cells demonstrated no cell division, whereas 65% of cells underwent division to produce additional ALDH(−) cells, to yield an average 2.2 daughter cells/well after 72 hours (Fig. 3C, ii). No ALDH+ daughter cells were observed. EGFL6 treatment of ALDH(−) SKOV3 cells had no significant impact on the number or type of cell divisions (Fig. 3C, ii).
Compared with ALDH(−) cells, ALDH+ SKOV3 cells were more proliferative, with only 10% of untreated cells not dividing. Consistent with prior studies, ALDH+ cells demonstrated the ability to produce both ALDH+ and ALDH(−) cells. ALDH+ cells could divide to yield two ALDH+ cells (symmetric division relative to ALDH) or undergo an asymmetric division yielding one ALDH+ cell and an ALDH(−) cell. EGFL6 treatment of ALDH+ SKOV3 cells resulted in a 2-fold increase in the percentage of ALDH+ cells undergoing asymmetric division (Fig. 3C, ii). This was associated with a statistically significant increase in total cell numbers: 6.5 versus 3.7 average cells/well and a total of 325 versus 185 daughter cells generated for every 50 captured cells in EGFL6-treated ALDH+ versus control ALDH+ cells, respectively. EGFL6 treatment of ALDH(−) SKOV3 cells had no significant impact on proliferation rates.
We confirmed these results with cells from three separate primary ovarian cancer debulking specimens. Primary cells divided more slowly, and thus division was assessed after 96 hours of EGFL6 treatment. For primary cells, we observed that over 50% of untreated ALDH(−) cells underwent no division (Fig. 3C, iii). ALDH(−) cells that underwent cell division generated only ALDH(−) progeny. EGFL6 treatment of ALDH(−) cells was associated with a nonstatistically significant (P = 0.15) increase in average number of progeny/well and total cell numbers (Fig. 3C, iii). As in cell lines, primary ALDH+ cells were more proliferative than ALDH(−) cells with only 20% of ALDH+ cells not dividing (Fig. 3C, iii). EGFL6 treatment resulted in an increase in number of progeny cells per well and total cell numbers (Fig. 3C, iii). Likely due to the slower growth of primary cells, this did not reach statistical significance (P = 0.09). EGFL6 treatment of primary ALDH+ cells was associated with a statistically significant (P = 0.02) 1.9-fold increase in the number of ALDH+ cells undergoing asymmetric division (Fig. 3C, iii).
EGFL6 signaling involves integrin binding and SHP2 activation
EGFL6 activity is reported to be dependent on an intact RGD domain (16), suggesting signaling via integrins. To determine if EGFL6 signals via integrins in cancer cells, we generated an EGFL6 protein with an RGD-to-RGE mutation (EGFL6RGE). Mutation of the RGD domain eliminated the proliferative effects of EGFL6 (Fig. 4A).
EGFL6 signaling requires Integrin-mediated phosphorylation of SHP2. A, SKOV3 cell numbers after 72 hours of treatment with EGFL6 or EGFL6RGE. B, qRT-PCR demonstrating increased expression of integrin β3, but not β1 or β5, mRNA levels in ALDH+ vs. ALDH(−) ovarian cancer cells. C, FACS plot demonstrating the integrin β1/β3–competitive inhibitor echistatin inhibits EGFL6-mediated reduction in ALDH+ cell percentages. D, Western blot analysis of the indicated proteins with and without EGFL6 treatment demonstrating SHP2 is preferentially phosphorylated in ALDH+ cells and EGFL6 further increases SHP2 activation in ALDH+ cells (i). EGFL6 treatment is associated with increased p-ERK in both ALDH+ and ALDH(−) cells, and EGFL6RGE mutant does not significantly increase p-SHP2 or p-ERK (ii); iii, EGFL6-mediated SHP2 and ERK phosphorylation is suppressed by echistatin and anti-EGFL6 treatment. Bar graphs below graphs indicate densitometric quantification of p-SHP2. E, SHP2 Western blot of three independent SHP2 shRNA (Sh-SHP2; i), ALDH percentage (ii), and proliferation in Sh-SHP2 cells treated with EGFL6 or EGFL6RGE (iii). F, ALDH+ cell percentage (i) and cell proliferation (ii) in SHP2 inhibitor treated cells. All experiments were performed at least twice. Error bars, SDs.
EGFL6 signaling requires Integrin-mediated phosphorylation of SHP2. A, SKOV3 cell numbers after 72 hours of treatment with EGFL6 or EGFL6RGE. B, qRT-PCR demonstrating increased expression of integrin β3, but not β1 or β5, mRNA levels in ALDH+ vs. ALDH(−) ovarian cancer cells. C, FACS plot demonstrating the integrin β1/β3–competitive inhibitor echistatin inhibits EGFL6-mediated reduction in ALDH+ cell percentages. D, Western blot analysis of the indicated proteins with and without EGFL6 treatment demonstrating SHP2 is preferentially phosphorylated in ALDH+ cells and EGFL6 further increases SHP2 activation in ALDH+ cells (i). EGFL6 treatment is associated with increased p-ERK in both ALDH+ and ALDH(−) cells, and EGFL6RGE mutant does not significantly increase p-SHP2 or p-ERK (ii); iii, EGFL6-mediated SHP2 and ERK phosphorylation is suppressed by echistatin and anti-EGFL6 treatment. Bar graphs below graphs indicate densitometric quantification of p-SHP2. E, SHP2 Western blot of three independent SHP2 shRNA (Sh-SHP2; i), ALDH percentage (ii), and proliferation in Sh-SHP2 cells treated with EGFL6 or EGFL6RGE (iii). F, ALDH+ cell percentage (i) and cell proliferation (ii) in SHP2 inhibitor treated cells. All experiments were performed at least twice. Error bars, SDs.
To identify integrin family members involved in EGFL6 signaling, we performed qRT-PCR analysis of integrin family mRNA expression in ALDH+ and ALDH(−) ovarian cancer cells. We found that integrin β3 (ITGB3), but not integrin β1 or β5, was specifically enriched in ALDH+ SKOV3 and A2008 cells (Fig. 4B). We tested the impact of the integrin β1/β3 inhibitor echistatin on ovarian cancer cell response to EGFL6. Echistatin blocked both EGFL6-mediated cancer cell proliferation and the decrease in ALDH+ percentage (Fig. 4C). Interestingly, integrin β3–blocking antibody independently restricted ovarian cancer cell growth but only partially prevented EGFL6-induced proliferation (Supplementary Fig. S2A). Finally, we performed coimmunoprecipitation studies of EGFL6, EGFL6RGE, and integrin-β3. Wild-type EGFL6 coimmunoprecipitated with integrin-β3 4.6-fold more effectively than EGFL6RGE. Interestingly, mixing wild-type EGFL6 with EGFL6RGE also compromised EGFL6 binding to integrin β3 (Supplementary Fig. S2B).
We next examined cellular signaling changes associated with EGFL6 treatment. Western blot analysis of ALDH+ and ALDH(−) SKOV3 cells demonstrated 2.4-fold increased levels of pSHP2 in ALDH+ cells versus ALDH(−) cells (Fig. 4D, i). EGFL6 treatment resulted in an additional 2-fold increase in pSHP2 levels specifically in ALDH+ cells (Fig. 4D, i). EGFL6 treatment also resulted in a 4-fold increase in p-ERK levels in ALDH+ cells, and a 1.8-fold increase in p-ERK in ALDH(−) cells (Fig. 4D, i). EGFL6RGE did not increase pSHP2 (Fig. 4D, ii) or p-ERK, although effects on p-ERK were more variable. EGFL6-mediated phosphorylation of SHP2 and ERK could be blocked by echistatin- or EGFL6-blocking antibodies (Fig. 4D, iii, see below for EGFL6-blocking antibody validation). Integrin β3–blocking antibodies blocked EGFL6-mediated increases in pSHP2, but only partly abrogated the increase in p-ERK (Supplementary Fig. S2C).
Direct interactions of SHP2 with Integrin protein complexes have been reported (25). Immunoprecipitation of either integrin β3 or SHP2 confirmed interactions of the two proteins in ovarian cancer cells (Supplementary Fig. S2D). Confirming a critical role for SHP2 in EGFL6 signaling on ovarian CSC, shRNA knockdown of SHP2 with three independent SHP2 shRNA (Fig. 4E, i) was associated with a significant decrease in ALDH+ cells in all cases (Fig. 4E, ii; Supplementary Fig. S3A). This is analogous to that seen in breast cancer (26). SHP2 knockdown was associated with a significant decrease in total cell numbers (Fig. 4E, iii), and a 5- to 8.5-fold decrease in the absolute number of ALDH+ cells (Fig. 4E). SHP2 knockdown eliminated EGFL6-mediated tumor cell proliferation (Fig. 4E, iii). Similarly, treatment of ovarian cancer cell lines with the SHP2 inhibitor 11a-1 (27) resulted in a dose-dependent reduction in the total cell number, and percentage and absolute number of ALDH+ cells (Fig. 4F, i–ii; Supplementary Fig. S3B). Increasing doses of 11a-1 were associated with an increase in cell death, though the quantity of cell deaths might not completely explain the significant reduction in total cell numbers (Supplementary Fig. S3B, ii).
EGFL6 expression by tumor cells increases tumor growth in vivo
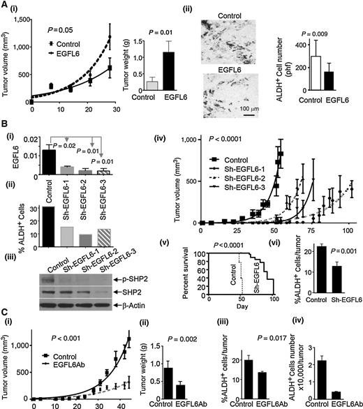
We next assessed in vivo tumor-growth effect of EGFL6 expression by tumor cells. As SKOV3 cells do not express EGFL6, we evaluated the growth of two stably transfected EGFL6-expressing SKOV3 clones. Both clones demonstrated increased growth rates relative to vector-only transfected control cell clones (Fig. 5A, i; Supplementary Fig. S4A, i–S4A, ii). EGFL6-expressing tumors demonstrated an increase in percentage of Ki67-expressing cells and a decrease in the concentration of ALDH+ cells (Fig. 5A, ii; Supplementary Fig. S4A, iii). Given the increased tumor volume, there was no estimated change in absolute number of ALDH+ cells. Similarly, SKOV3 cells transduced with lentivirus EGFL6-GFP, compared with GFP-only controls, demonstrating increased tumor growth based on both tumor weight and GFP intensity (Supplementary Fig. S4B).
EGFL6 expression in tumor cells promotes ovarian tumor growth. A, i, tumor growth curves and tumor weights of EGFL6 and control vector–transfected ovarian cancer cells (n = 10/group in two independent experiments); ii, IHC analysis and quantification of ALDH1A1 expression in EGFL6 vs. control tumors. B, qRT-PCR analysis of EGFL6 expression in control and EGFL6 shRNA knockdown (Sh-EGFL6) NIHOVCAR3 cells (i), ALDH FACS (ii), and Western blot analysis in control and Sh-EGFL6 cells (iii); iv–vi tumor growth curves and overall survival, and ALDH percentage for OVCAR3 control (n = 10) and Sh-EGFL6 cells (n = 6/group). C, tumor growth curves and weights (i and ii) and ALDH+ cell percentages and absolute number for NIHOVCAR3 tumors mock-treated or treated with anti-EGFL6 (EGFL6Ab, n = 10/group; iii–iv). Error bars, SD.
EGFL6 expression in tumor cells promotes ovarian tumor growth. A, i, tumor growth curves and tumor weights of EGFL6 and control vector–transfected ovarian cancer cells (n = 10/group in two independent experiments); ii, IHC analysis and quantification of ALDH1A1 expression in EGFL6 vs. control tumors. B, qRT-PCR analysis of EGFL6 expression in control and EGFL6 shRNA knockdown (Sh-EGFL6) NIHOVCAR3 cells (i), ALDH FACS (ii), and Western blot analysis in control and Sh-EGFL6 cells (iii); iv–vi tumor growth curves and overall survival, and ALDH percentage for OVCAR3 control (n = 10) and Sh-EGFL6 cells (n = 6/group). C, tumor growth curves and weights (i and ii) and ALDH+ cell percentages and absolute number for NIHOVCAR3 tumors mock-treated or treated with anti-EGFL6 (EGFL6Ab, n = 10/group; iii–iv). Error bars, SD.
We next evaluated the impact of EGFL6 knockdown on the growth of NIHOVCAR3 HGSC cells, which express high levels of EGFL6. We validated EGFL6 knockdown with three EGFL6 shRNAs (Fig. 5B, i). EGFL6 knockdown was associated with a significant reduction in pSHP2 for all shRNAs (Fig. 5B, iii), and, for two of three shRNAs, EGFL6 knockdown was associated with a reduction in total SHP2 levels (Fig. 5B, iii). Analogous to SHP2 knockdown, EGFL6 knockdown resulted in a significant 2.4-fold reduction in ALDH+ cells (Fig. 5B, ii; Supplementary Fig. S5). EGFL6 knockdown was associated with significantly reduced tumor growth in vivo, an almost 2-fold increase in animal survival and a 1.9-fold reduction in ALDH+ cells (Fig. 5Biv–vi).
To further test the role of EGFL6 in vivo, we developed an EGFL6-blocking antibody (anti-EGFL6), which blocked EGFL6-triggered (i) increases in cell proliferation, (ii) changes in ALDH+ cell percentages, and (iii) increases in p-SHP2 and p-ERK (Fig. 4Diii; Supplementary Fig. S6). Although this antibody was nonreactive on Western blot, the antibody detected EGFL6 via immunofluorescence and was able to immunoprecipitate EGFL6 in transduced cells (Supplementary Fig. S6). Anti-EGFL6 treatment of mice bearing NIHOVCAR3 flank tumors resulted in a significant reduction of tumor growth (P < 0.0001, Fig. 5C, i–ii), a 35% reduction in the percentage of ALDH+ cells, and a 7-fold reduction in absolute ALDH+ cell number (Fig. 5C, iii–iv).
Vascular EGFL6 promotes tumor growth and metastasis in vivo
We next investigated the impact of vascular EGFL6 expression on ovarian tumor growth. To do this, we used human HemSC to create human tumor blood vessels expressing EGFL6. HemSC have been shown to proliferate and generate blood-filled human vessels, in vivo in mice (28, 29). HemSC have low/no expression of EGFL6 at baseline (Fig. 1D). We transduced HemSC with EGFL6 lentivirus and confirmed strong EGFL6 expression (Fig. 6A). When SKOV3 cells and HemSCEGFL6 cells were coinjected in vivo, we observed robust human CD31+ tumor vessels, which expressed EGFL6 (Fig. 6B). SKOV3 cells grown with HemSCEGFL6 cells demonstrated increased growth compared with SKOV3 cells grown with HemSCControl (Fig. 6C). As observed with EGFL6 expression in tumor cells, expression of EGFL6 by HemSC cells was associated with increased numbers of Ki67+ cells (Fig. 6D). Confirming growth was related to EGFL6, treatment of SKOV3:HemSCEGFL6 tumors with anti-EGFL6 abrogated EGFL6-stimulated tumor growth (Supplementary Fig. S7).
Vascular EGFL6 promotes tumor growth. A, EGFL6 Western of control and EGFL6-lentivirally transduced infantile hemangioma stem cells (HemSCEGFL6). B, coimmunofluorescence of human CD31 (hCD31) and EGFL6 in tumor vessels in SKOV3:HemSCEGFL6 tumor xenografts. C, tumor growth curves of SKOV3:HemSCEGFL6 tumors vs. SKOV3:HemSCControl tumors (n = 10/group in two independent experiments). D, IHC analysis of Ki67 expression in EGFL6-expressing vs. control tumors. E, tumor growth curves of freshly isolated primary patient cells coinjected with HemSCEGFL6 or HemSCControl (n = 4 patients with two tumors each). F, hematoxylin and eosin staining and Ki67 IHC of tumors generated with primary patient cells coinjected with HemSCEGFL6 or HemSCControl (n = 6/group). G, tumor growth curve (i), weights (ii), ALDH+ cell percentage (iii), and absolute cell number (iv) for control and anti–EGFL6-treated SKOV3 (non–EGFL6-expressing cells) flank tumors (n = 10/group in two separate experiments). Error bars, SDs.
Vascular EGFL6 promotes tumor growth. A, EGFL6 Western of control and EGFL6-lentivirally transduced infantile hemangioma stem cells (HemSCEGFL6). B, coimmunofluorescence of human CD31 (hCD31) and EGFL6 in tumor vessels in SKOV3:HemSCEGFL6 tumor xenografts. C, tumor growth curves of SKOV3:HemSCEGFL6 tumors vs. SKOV3:HemSCControl tumors (n = 10/group in two independent experiments). D, IHC analysis of Ki67 expression in EGFL6-expressing vs. control tumors. E, tumor growth curves of freshly isolated primary patient cells coinjected with HemSCEGFL6 or HemSCControl (n = 4 patients with two tumors each). F, hematoxylin and eosin staining and Ki67 IHC of tumors generated with primary patient cells coinjected with HemSCEGFL6 or HemSCControl (n = 6/group). G, tumor growth curve (i), weights (ii), ALDH+ cell percentage (iii), and absolute cell number (iv) for control and anti–EGFL6-treated SKOV3 (non–EGFL6-expressing cells) flank tumors (n = 10/group in two separate experiments). Error bars, SDs.
This experiment was then repeated with primary cells from four different patients (n = 2 tumors each). We observed tumor initiation in eight of eight primary tumors coinjected with HemSCEGFL6 compared with three of eight tumor samples coinjected with HemSCControl. As in cell lines, EGFL6 expression by HemSC cells was associated with more rapid tumor growth and increased Ki67 stain (Fig. 6E and F).
Mice treated with anti-EGFL6 lost hair. Given EGFL6 is known to be expressed in the hair follicle (14), this is presumably an on-target side effect, suggesting anti-EGFL6 could target murine EGFL6. We thus tested whether anti-EGFL6 treatment could inhibit the growth of non–EGFL6-expressing SKOV3 tumors. Although anti-EGFL6 did not affect the growth of SKOV3 cells grown in vitro, twice-weekly intraperitoneal treatment with anti-EGFL6 treatment of SKOV3 flank tumors resulted in an approximately 2-fold reduction of in vivo SKOV3 tumor growth (Fig. 6G, i–ii). Analysis of tumors indicated a 3.2-fold reduction in the percentage of ALDH+ cells and a 9-fold reduction in absolute ALDH+ cell number (Fig. 6G, iii–iv).
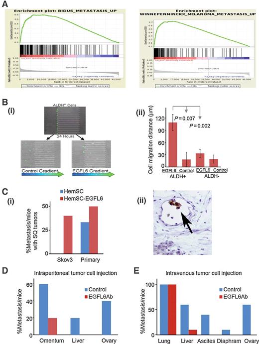
Integrin and SHP2 signaling have been linked with metastatic capacity in several tumor types. Suggesting EGFL6 could play a role in metastasis, GSEA analysis revealed that EGFL6 expression correlated with the expression of multiple metastasis-related gene sets (Fig. 7A and Supplementary Fig. S1C). We therefore evaluated the ability of EGFL6 to act as a chemotropic factor. We used a microfluidic channel (20) to create a gradient of EGFL6 and evaluated the migration of ALDH+ and ALDH(−) ovarian cancer cells toward EGFL6-containing media. Although EGFL6 had no impact on ALDH(−) cells, ALDH+ cells demonstrated statistically significant migration toward EGFL6-containing media (Fig. 7B). Similarly, EGFL6 treatment was associated with increased “wound healing” in a standard scratch assay (Supplementary Fig. S8).
The role of EGFL6 in ovarian cancer metastasis. A, GSEA demonstrating EGFL6 expression correlated with metastatic gene signatures in endometrial ovarian cancer and melanoma. (See Supplementary Fig. S1C for ES scores, P values, and false discovery rate q-values.) B, i, immunofluorescent GFP-labeled ALDH+ SKOV3 cells after capture (top) and migration (bottom) in microfluidic migration device. Control cells (bottom left) have no gradient vs. EGFL6 gradient (bottom right), summary of distance (ii) migrated for the indicated cells from replicate experiments. C, percentage of mice with identifiable metastases when SKOV3 cells or primary human ovarian cancer cells were grown subcutaneously (SQ) combined with HemSCControl or HemSCEGFL6 (i) and IHC demonstrating ALDH+ cells in SKOV3-HemSCEGFL6 tumor vessels (ii). D, percentage of metastasis to the indicated body sites in mice injected intraperitoneally with SKOV3 mock-treated (control) or treated with anti-EGFL6. E, percentage of mice with metastasis to the indicated body sites in mice injected intravenously with SKOV3 cells and mock-treated (control) or anti–EGFL6-treated cells (n = 10/group in two separate experiments).
The role of EGFL6 in ovarian cancer metastasis. A, GSEA demonstrating EGFL6 expression correlated with metastatic gene signatures in endometrial ovarian cancer and melanoma. (See Supplementary Fig. S1C for ES scores, P values, and false discovery rate q-values.) B, i, immunofluorescent GFP-labeled ALDH+ SKOV3 cells after capture (top) and migration (bottom) in microfluidic migration device. Control cells (bottom left) have no gradient vs. EGFL6 gradient (bottom right), summary of distance (ii) migrated for the indicated cells from replicate experiments. C, percentage of mice with identifiable metastases when SKOV3 cells or primary human ovarian cancer cells were grown subcutaneously (SQ) combined with HemSCControl or HemSCEGFL6 (i) and IHC demonstrating ALDH+ cells in SKOV3-HemSCEGFL6 tumor vessels (ii). D, percentage of metastasis to the indicated body sites in mice injected intraperitoneally with SKOV3 mock-treated (control) or treated with anti-EGFL6. E, percentage of mice with metastasis to the indicated body sites in mice injected intravenously with SKOV3 cells and mock-treated (control) or anti–EGFL6-treated cells (n = 10/group in two separate experiments).
To evaluate the impact of EGFL6 on metastasis in vivo, we first evaluated mice bearing EGFL6-expressing flank tumors. When tumor cells expressed EGFL6 (from experiment in Fig. 5A; Supplementary Fig. S4), we observed no metastases from flank tumors either grossly or via luciferase imaging. Similarly, when SKOV3 cells were grown with HemSCControl cells in vivo, we observed no metastasis. In contrast, when SKOV3 cells were grown with HemSCEGFL6, we observed metastases in 4 of 10 mice (Fig. 7C, i—metastases were observed in the liver, lung, and ovary with associated ascites). Lymphovascular space invasion of ALDH+ cells was detected in HemSCEGFL6 flank tumors (Fig. 7C, ii). We similarly evaluated metastases from primary ovarian cells grown with HemSCControl or HemSCEGFL6. In the presence of HemSCControl, we observed pulmonary metastases in 1 of 3 mice that generated tumors, whereas with HemSCEGFL6, we observed metastases in 2 of 4 mice with metastases in the lungs, liver, and the ovary (Fig. 7D).
We next assessed the ability of anti-EGFL6 to inhibit ovarian cancer metastasis. We performed IP injections of ovarian cancer cells and evaluated the impact of anti-EGFL6. Anti-EGFL6 led to a 3-fold reduction in the average number of tumor nodules (Fig. 7D). Furthermore, although control animals had tumor nodules in the ovary and liver, anti–EGFL6-treated animals had disease limited to the bowel/omentum with no detectable ovarian tumors on/in the liver or ovaries.
We have recently shown that ovarian cancer cells injected intravenously preferentially metastasize to the ovary (30). EGFL6 is expressed in the ovary. We assessed if EGFL6 could recruit ovarian cancer cells to the ovary. Mice were treated with anti-EGFL6 for 3 days and then injected with SKOV3 cells intravenously via the tail vein. Anti-EGFL6 therapy was continued for an additional 2 weeks. As expected, control mice developed metastases in not only the liver and lung but also in the ovaries, and in the peritoneal cavity with the development of ascites. Although treatment with anti-EGFL6 had no impact on lung metastases, it reduced liver nodules 6-fold and completely eliminated ovarian metastases and ascites (Fig. 7E). Together, these data suggest that EGFL6 plays a role in ovarian cancer metastasis and that anti-EGFL6 therapy might restrict the spread of ovarian cancer.
Discussion
Vascular endothelial cells are regulators of the stem cell niche (6, 31). Given the proximity of CSC and endothelial cells, a parallel role for endothelial cells and CSC has been proposed. Endothelial cells have been suggested to directly provide “angiocrine” factors that direct stem cell fate (32, 33). EGFL6 represents one such angiocrine factor. Consistent with a role for EGFL6 as an angiocrine factor in ovarian cancer, it is reported to be present in the serum of patients with ovarian cancer at levels 200 to 300X higher than that of healthy controls (34).
We found EGFL6 promotes tumorigenesis by inducing ALDH+ cells to undergo asymmetric division. This results in ALDH+ cell maintenance, the production of ALDH(−) cells, and an increase in tumor growth. Supporting a role of EGFL6 in asymmetric division, acute EGFL6 exposure is associated with a decrease in ALDH+ cell percentage, but no change in the absolute ALDH+ cell number. Similarly, short-term EGFL6 blockade increases ALDH+ cell percentage without changing absolute cell number. In contrast, EGFL6 knockdown or long-term blockade was associated with a significant reduction in both the percentage and absolute number of ALDH+ cells. This suggests that EGFL6, either related to or independent of the ability to promote asymmetric division, might play a role in ALDH+ cell maintenance. This would be consistent with EGFL6 signaling via SHP2, which plays a role in breast cancer stem cell maintenance (26). Interestingly, SHP2 signals in conjunction with the adaptor protein GAB2 (35, 36). Consistent with a critical role for SHP2 in ovarian cancer, GAB2 was recently reported to be an oncogene in ovarian cancer (37). Parallel to our studies with EGFL6, GAB2 expression was associated with increased activation of ERK. Additional studies will be necessary to determine whether EGFL6 signals via GAB2. However, our work supports EGFL6 as a therapeutic target in ovarian cancer.
EGFL6 is expressed in both cancer cells and vascular cells. To study the role of human EGFL6 in a human vascular niche, we developed a new model of human tumor vasculature using HemSC. When combined with human ovarian tumor cells, the HemSC contributed to the tumor vasculature by creating human tumor vessels, which were viable for as long as tumors were maintained. Using the HemSC-derived tumor model, we observed that vascular EGFL6 expression, similar to tumor cell EGFL6 expression, promoted the growth of tumor xenografts. In addition, vascular EGFL6 expression was associated with an increase in metastases for both cell lines and primary cancer cells. This is consistent with recent studies that not only demonstrated a role of hematogenous metastasis for ovarian cancer, but also identified upregulation of EGFL6 with hematogenous ovarian cancer metastases (38). Interestingly, a predominant site of metastasis was the ovary, which also expresses EGFL6. Anti-EGFL6 demonstrated an ability to completely eliminate hematogenous spread of ovarian cancer cells to the ovary, suggesting that EGFL6 might play a critical role in the ovarian microenvironment. Consistent with this, EGFL6 exon-1 knockout mice are prenatal lethal specifically in female mice (MMRRC). Inducible EGFL6 knockout mice will need to be developed to further explore the role of EGFL6 in ovarian cancer.
Our data strongly support EGFL6 as a therapeutic target in ovarian cancer. EGFL6 blockade/knockdown strongly suppressed tumor growth and reduced metastasis. mRNA microarray expression data suggest that EGFL6 is also expressed at very high levels in uterine tumors and aerodigestive tumors (11, 34). EGFL6 is elevated in the serum of patients with glioblastoma, bladder, breast, gastric, liver, lung, pancreatic, and prostate cancers (34). Thus, EGFL6 could be an important target for other tumor types.
In conclusion, EGFL6 is an angiocrine and tumor cell factor that promotes tumorigenesis via SHP2-mediated signaling. EGFL6 stimulates ALDH+ ovarian CSC to migrate and undergo asymmetric division. As such, EGFL6 specifically promotes ovarian cancer cell metastasis. Finally, a novel EGFL6-blocking antibody abrogated the impact of EGFL6 on ovarian tumor growth and metastasis, suggesting this antibody represents a novel therapeutic.
Disclosure of Potential Conflicts of Interest
No potential conflicts of interest were disclosed.
Authors' Contributions
Conception and design: S. Bai, Z.-Y. Zhang, E. Yoon, R.J. Buckanovich
Development of methodology: S. Bai, P. Ingram, Y.-C. Chen, N. Deng, Y. Wang, E. Boscolo, J. Bischoff, E. Yoon, R.J. Buckanovich
Acquisition of data (provided animals, acquired and managed patients, provided facilities, etc.): S. Bai, P. Ingram, N. Deng, Z.-Y. Zhang, J. Bischoff
Analysis and interpretation of data (e.g., statistical analysis, biostatistics, computational analysis): S. Bai, P. Ingram, A. Pearson, Y. Niknafs, P. O'Hayer, E. Yoon, R.J. Buckanovich
Writing, review, and/or revision of the manuscript: S. Bai, P. O'Hayer, Z.-Y. Zhang, E. Boscolo, J. Bischoff, E. Yoon, R.J. Buckanovich
Administrative, technical, or material support (i.e., reporting or organizing data, constructing databases): Y. Wang, E. Yoon
Study supervision: E. Yoon, R.J. Buckanovich
Acknowledgments
We thank David Cheresh for providing the Integrin β3–blocking antibody.
Grant Support
This work was supported by the OCRFA and the DOD-OCRP Idea Award W81XWH-14-1-0187. UMCC core facilities were supported by the NIH Support Grant (P30 CA046592).
The costs of publication of this article were defrayed in part by the payment of page charges. This article must therefore be hereby marked advertisement in accordance with 18 U.S.C. Section 1734 solely to indicate this fact.






