Abstract
Abnormal architectures of collagen fibers in the extracellular matrix (ECM) are hallmarks of many invasive diseases, including cancer. Targeting specific stages of collagen assembly in vivo presents a great challenge due to the involvement of various crosslinking enzymes in the multistep, hierarchical process of ECM build-up. Using advanced microscopic tools, we monitored stages of fibrillary collagen assembly in a native fibroblast-derived 3D matrix system and identified anti-lysyl oxidase-like 2 (LOXL2) antibodies that alter the natural alignment and width of endogenic fibrillary collagens without affecting ECM composition. The disrupted collagen morphologies interfered with the adhesion and invasion properties of human breast cancer cells. Treatment of mice bearing breast cancer xenografts with the inhibitory antibodies resulted in disruption of the tumorigenic collagen superstructure and in reduction of primary tumor growth. Our approach could serve as a general methodology to identify novel therapeutics targeting fibrillary protein organization to treat ECM-associated pathologies. Cancer Res; 76(14); 4249–58. ©2016 AACR.
Introduction
The extracellular matrix (ECM) is a dynamic and versatile biomaterial that regulates tissue integrity and cell–cell connections, interactions, and communication (1). The ECM not only provides structural support to the tissue but can also affect cell fate by altering its degree of stiffness, organization, and molecular composition (2–4). Therefore, ECM homeostasis is critical for cellular function, signaling, and development, and dysregulated ECM remodeling is a common driving factor in various pathologic conditions (5, 6).
The ECM scaffold of each tissue is composed of specific fibrous and nonfibrous macromolecules, proteoglycans, and glycoproteins that dictate the tissue's unique biophysical and mechanical properties. Collagens are the major protein components of the ECM, and their synthesis and assembly are multistep, hierarchical processes that dictate the final structure and mechanical integrity of the ECM (7). Fibrillary collagens are assembled into precisely aligned suprastructures (microfibrils, fibrils, fibers) by intramolecular and intermolecular covalent crosslinking, catalyzed by lysyl oxidase (LOX) enzymes. The copper-dependent LOX family consists of LOX and four LOX homologs (LOXL1, LOXL2, LOXL3, and LOXL4; ref. 8). The crosslinks produced by LOX enzymes endow collagen fibrils and other supramolecular assemblies with tensile strength and mechanical stability required for tissue functionality.
LOX expression is often associated with specific tissues and biologic processes (9), and dysregulated expression was identified in many pathologic states (10–12). Elevated LOX expression is linked to the disrupted collagen morphology and increased tissue stiffness often found in tumors, leading to aberrant cellular behavior (10, 13). Activation of LOXs during cancer was also demonstrated to affect intracellular signaling pathways by modification of snail, (14) integrins (6), and repression of E-cadherin (15), leading to induction of epithelial-to-mesenchymal (EMT) transition. Among the LOX family, LOX and LOXL2 are highly expressed in many human cancers, partly and adversely in correlation with clinical outcome (10). Overexpression of LOXL2 in normal epithelial cells induced aberrant acinar morphogenesis (16). In the tumor stroma, LOXL2 mediates fibroblast activation through integrin engagement and FAK signaling (17). Genetic depletion of both LOX and LOXL2 in various animal models for cancer resulted in impeded disease progression and reduction in metastasis (18, 19). Inhibition of LOX or LOXL2 by mAbs prevented fibrosis-enhanced metastatic colonization (20) and attenuated the disease in various models of cancer (18, 21). These results proposed that LOX and LOXL2 are key players in the tumor microenvironment and serve as therapeutic targets in the clinic.
Although both LOX and LOXL2 clearly play major roles in tumor progression, it has been proposed that these enzymes cannot compensate for each other and have distinct roles in vivo (18). Loss-of-function animal models for LOX and LOXL2 demonstrated differential tissue dysfunctions indicating the enzymes' different roles in development and homeostasis (22–24). In addition, overexpression of these enzymes in cancer has been correlated with distinct events during tumor progression. LOXL2 is highly overexpressed in invasive metastatic tumors compared with noninvasive ones (12) and is linked to promoting tumor cell invasion and angiogenesis (18, 25). However, the exact molecular mechanisms by which these enzyme execute their enzymatic activities and how they contribute to tumor malignancy is not fully understood, mainly due to the complexity of ECM molecules and the technical challenges associated with structurally characterizing these molecules in high resolution. Currently, information regarding the effect of LOX inhibition on ECM morphology has been demonstrated in several studies (6, 20, 26), while the molecular insights into the role of LOXL2 in collagen assembly in normal and pathologic scenarios has yet to be determined.
Therefore, we set to screen for modulators of collagen assembly targeting LOXL2, to both interfere with pathologic collagen assembly, as well as to gain new molecular insights into the function of LOXL2 in the ECM. We established a system to monitor changes in ECM assembly brought about by activated stromal cells and identified a high-affinity clone of anti-LOXL2 mAb capable of specifically altering fibrillary collagen alignment. Disrupting ECM alignment negatively affected cancer cell migration, adhesion, and invasion in vitro. Our findings point to the potential therapeutic benefit to be gained by disrupting LOXL2-mediated ECM fibril alignment, as demonstrated in a mouse model of breast cancer, as a complementary therapeutic approach to conventional treatment. Our results reveal the specific contribution of LOXL2 to fiber alignment during the final stages of collagen crosslinking, thus serving as a key mediator of tumor progression.
Materials and Methods
LOXL2 expression and purification
The catalytic domain of human LOXL2 (545–775) was cloned into pET28 expression vector and transformed into competent Escherichia coli BL21. The inclusion bodies fraction was resuspended in buffer A (see Supplementary Table S1) at 4°C, sonicated, and centrifuged at 9,000 rpm, and the procedure was repeated in buffer B. Solubilization of the pellet in buffer C was followed by anion exchange using buffer D and a gradient of NaCl concentration. The collected protein-containing fractions were diluted <50 μg/1 mL in buffer E and refolded by employing a multistep dialysis against a solution containing buffer F and a decreasing concentration of urea (from 2 –0 mol/L). The enzyme was purified by size-exclusion chromatography using a HiLoad 16/60 Superdex 75 (Amersham Biosciences) and eluted with buffer G.
Antibody generation and purification
Female BALB/c mice were immunized with complete Freund's adjuvant (Disco) and 50 μg of the catalytic domain of LOXL2 and boosted every 2 weeks with incomplete Freund's adjuvant by subcutaneous injection. Spleens were collected, and B cells were fused with NSO murine myeloma cells. Hybridomas were screened with ELISA for immunoreactivity against the catalytic domain of LOXL2, and selected hybridomas positive for LOXL2 were subcloned and expanded in tissue culture. Hybridoma cells were grown in DCCM, and the supernatants were purified on a HiTrap Protein A column equilibrated with 100 mmol/L phosphate buffer (pH 8) and eluted with 100 mmol/L citrate buffer (pH 6).
ELISA binding assay
Ninety-six–well plate (Nunc) was coated with LOXL2 or BSA at 5 μg/mL. After blocking with 3% milk in PBS, the plate was incubated with the antibodies for 1 hour at 25°C. Bound antibodies were detected by peroxidase-conjugated antibody goat anti-mouse (Jackson ImmunoResearch). The EC50 was calculated from a 4-parametric sigmoidal curve fitting analysis.
qPCR analysis
RNA was isolated from cultured cells using the miRNeasy Extraction Kit (Qiagen) according to the manufacturer's instructions. cDNA was obtained with cDNA Reverse Transcription Kit (Applied Biosystems). All PCR reactions were performed using Fast SYBR Green PCR Master Mix (Applied Biosystems). Expression levels were calculated by the ΔCt method after normalizing the genes with HPRT. The results are presented relative to day 1. Primer sequences are listed in Supplementary Table S2.
Cell lines and culture
The HDF cell line was a gift from the laboratory of Stephen Weiss (2012; University of Michigan, Ann Arbor, MI). HDF cells were cultured in high-glucose DMEM (Invitrogen) supplemented with 10% (v/v) heat-inactivated FBS (Invitrogen), 100 U/mL penicillin, and 100 g/mL streptomycin (Biological Industries). The MDA-MB-231–RFP stable cell line was a gift from H. Degani (2014; Weizmann Institute of Science, Rehovot, Israel). MDA-MB-231 cells were grown in RPMI-1640 (Gibco BRL) supplemented with 10% (v/v) heat-inactivated FBS (Invitrogen), 1 mmol/L sodium pyruvate, 100 U/mL penicillin, and 100 g/mL streptomycin (Biological Industries). The HUEVC cell line was a gift from the laboratory of Gera Neufeld (Technion - Israel Institute of Technology, Haifa, Israel; 2012). For all cell lines, the cells were used when received without further authentication. The cells were maintained at 37°C in a humidified atmosphere containing 5% CO2, and the medium was exchanged every 2 to 3 days and passaged after reaching 80% to 90% confluence. For ECM synthesis, HDF cells were grown on glass coverslips in 24-well dishes until reaching contact inhibition, and the medium was replaced and supplemented with 5 ng/mL EGF, 5 μg/mL insulin, and 150 μg/mL l-ascorbic acid phosphate magnesium salt n-hydrate to induce ECM secretion, in the presence of vehicle solution (PBS) or GS341 in PBS (100 ng/μL).
ECM isolation from tissue culture
The HDF cells were incubated with 0.4% Triton, 1.5 mol/L NaCl, 50 mmol/L Tris pH 8, and 50 mmol/L EDTA for 48 hours in 4°C, washed gently with water, incubated with 0.5% sodium deoxycholate for 1 hour at 25°C, and finally with PBS (+MgCl2) and 100 ngr/mL DNase at 37°C for 1 hour to remove DNA contamination.
ECM isolation from tissue
Tumor sections (150 μmol/L) were washed three times with PBS and water, underwent six cycles of freeze and thaw, followed by treatment with NH4OH for 20 minutes.
Two-photon microscopy and second harmonic generation
Samples were imaged using 2PM:Zeiss LSM 510 META NLO microscope equipped with a broadband Mai Tai-HP-femtosecond single box tunable Ti-sapphire oscillator, with automated broadband wavelength tuning 700 to 1,020 nm from Spectra-Physics using a 800-nm wavelength (detection at 400 nm) and a 20× objective.
Scanning electron microscopy
The ECM was fixed in 4% paraformaldehyde/2.5% glutaraldehyde in PBS and incubated with sodium silicotungstate for 40 minutes at room temperature. Ethanol dehydration of samples was carried out by consecutive washing with increasing concentration of ethanol (from 30% to 100%), followed by ethanol exchange with liquid CO2 and critical point drying. Finally, samples were coated with a thin layer of gold and imaged in an ultra-microscope (Zeiss).
Image analysis
Imaging analysis was done by Fiji package (27). Fourier component analysis for directionality was performed on data using the Fiji plug-in “Directionality” created by Jean-Yves Tinevez (http://pacific.mpi-cbg.de/wiki/index.php/Directionality) and following Fiji's instructions (28).
Mass spectrometry
The proteins were extracted in 8 mol/L urea, 100 mmol/L ammonium bicarbonate and sonicated. They were then reduced (DTT, 30 minutes, 60°C), modified (iodoacetamide, 30 minutes at room temperature), and digested overnight in 2 mol/L urea, 25 mmol/L ammonium bicabonate with modified trypsin (Promega) at a 1:50 enzyme-to-substrate ratio at 37°C. The resulting tryptic peptides were desalted using C18 tips (Harvard) and analyzed by LC/MS-MS using a Q Exactive Plus Mass Spectrometer (Thermo Fisher Scientific). The peptide mixture was resolved and mass spectrometry (MS) was performed in a positive mode using repetitively full MS scan followed by high collision–induced dissociation of the 10 most dominant ions (>1 charges) selected from the first MS scan.
MS data analysis
The MS data were analyzed using the MaxQuant software 1.5.1.2. (www.maxquant.org) and the Andromeda search engine, searching against the human uniprot database, with mass tolerance of 20 ppm for the precursor masses and 20 ppm for the fragment ions. Oxidation on methionine proline and lysine and protein N-terminus acetylation were accepted as variable modifications, and carbamidomethyl on cysteine was accepted as a static modification. Peptide- and protein-level FDRs were filtered to 1% using the target-decoy strategy. Data were quantified by label-free analysis using the same software.
Immunofluorescence
HDF and MDA-MB-231 cells were grown on coverslips for 48 hours. The cells were then washed, fixed with 4% paraformaldehyde for 20 minutes, permeabilized using 0.05% Triton X-100, and blocked with 5% BSA in PBS. Staining for LOXL2 was conducted using rabbit anti-LOXL2 (Santa Cruz Biotechnology) according to the manufacturer's instructions, followed by incubation with an anti-rabbit secondary antibody (1:200, Alexa Fluor; green). Confocal microscopy was performed as described previously (29). Murine tumors were fixed in 4% paraformaldehyde, embedded in paraffin, and sectioned. Tumor sections underwent deparaffinization and antigen retrieval according to the primary antibody manufacturer's instructions. Sections were permeabilized with 0.5% Triton X-100 in PBS (5 minutes) and blocked with 5% BSA (in PBS containing 0.1% Triton) for 1 hour at room temperature. The samples were incubated overnight at 4°C with a phosphorylated histone H3 antibody (Santa Cruz Biotechnology). After three PBS washes, the cells were stained with secondary antibodies (Abcam) for 1 hour at room temperature followed by 10 minutes of DAPI (4,6-diamidino-2-phenylindole dihydrochloride) staining. The cells were viewed under a Nikon eclipse 90i fluorescence microscope. Pictures were taken with a 1310 digital camera (DVC). Live cell fluorescence microscopy was carried out using the DeltaVision system (Applied Precision). For imaging of focal adhesion, 50,000 MDA-MB-231 cells were seeded on decellularized ECM derived from HDF cells in RPMI medium and grown for 72 hours. Samples for scanning electron microscopy (SEM) were prepared as listed above. For immunofluorescence, samples were permeabilized using 0.05% Triton X-100 and blocked with 5% BSA in PBS. Cells were stained for paxillin, phalloidin, and DAPI and visualized by confocal microscopy using a spinning disc microscope.
Cell invasion assays
The 3D Spheroid Cell Invasion Kit (Trevigen) was used according to the manufacturer's protocol. Cells (3,000) were plated in a basement membrane extract and cultured for 72 hours. Once spheroids formed, the invasion matrix was added and antibodies were supplemented in the medium. Images were taken after 6 days, and the spheroid area was analyzed with Fiji software. The quantification of cell invasion was based on a binary segmentation of phase images of cell spheroids embedded in the matrix. Each image was segmented and quantified by ImageJ by drawing region of interest around the spheroids and recording the numbers of pixels (corresponding to invasion area) in each image.
Animal experiments
Female CB-17 SCID mice (Harlan Laboratories; 5 per group) were implanted in the fat pad with RFP-MDA-MB-231 cells (2.5 × 106 cells/mouse). After three weeks, mice were treated twice a week with either the vehicle solution of the antibody (PBS) or 30 mg/kg GS341 for a period of four weeks. The tumor volume (width2 × length/2) was determined periodically. For lung metastasis, lungs were removed and washed, and images were acquired using a fluorescent binocular. Tumor and lung tissues were preserved in optical cutting temperature and kept frozen at −80°C until used.
Ethical regulations
Animal experiments were approved by the Weizmann Animal Care and Use Committee and were executed in accordance with national guidelines and regulations.
Statistical analyses
All analyses were performed in at least triplicate. Statistical analysis was performed using GrpahPad Prism 6.
Results
Screening and identification of mAb clones capable of interfering with fiber assembly
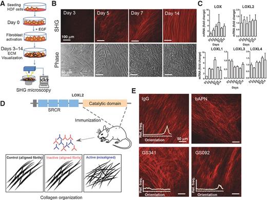
To characterize the effect of crosslinking modulators on ECM assembly and organization in a physiologically relevant microenvironment, we searched for a cell line that synthesizes a native ECM scaffold by expressing various ECM components, as well as all members of the LOX family. Several cell lines are known to express LOX enzymes, including HDF, HUVECs, MCF-7, and MDA-MB-231, and were evaluated for their ability to produce fibrillary ECM components that can be visualized by second harmonic generation (SHG) and SEM. The 3D matrix deposited by the HDF cell line was composed of a variety of ECM components, including fibrillary proteins, and appeared to mimic the physiologic conditions of the actual microenvironment created by mesenchymal stroma (30) and was selected for further characterization. We grew the activated fibroblasts on a glass coverslip for a period of 7 days and monitored the synthesis and assembly of fibrillary collagen in its native, unlabeled state by two-photon SHG microscopy (Fig. 1A; ref. 31). After 5 days of growth, we started to detect a SHG signal, indicating synthesis of a premature, disorganized form of collagen (Fig. 1B), and two days later, we observed the alignment of collagen fibers in a specific direction, demonstrating the level of complexity required to construct the ECM. As determined by real-time PCR analysis, HDF cells express all members of the LOX family (Fig. 1C). The results show that expression of these enzymes is dynamically regulated during ECM synthesis, indicating the distinct roles they possibly play during ECM build-up.
Identification of LOXL2 antibody interfering with ECM assembly. A, scheme illustrating the experimental setup for monitoring different stages in collagen assembly secreted by HDF cells using SHG microscopy. B, representative SHG (top) and bright-field (bottom) images of fibrillary collagen synthesized by HDF cells at various time points. C, qPCR analysis of gene-encoding members of the LOX family. Displayed are the average values ± SEM of three independent biologic replicates. D, schematic illustration of the screen assay. Mice were immunized with the catalytic domain (orange, residues 545–775) of the LOXL2 gene. Positive clones (active) were considered to be antibodies that caused misaligned collagen morphologies when supplemented to the HDF cells medium. E, representative SHG images of the screen results for the control polyclonal IgG antibody, βAPN, GS341, and GS092, which highlight GS341 as a potent antibody that interferes with ECM alignment. Representative fiber directionality analysis plots are overlaid on each SHG image depicting the frequency of fibers in a specific orientation.
Identification of LOXL2 antibody interfering with ECM assembly. A, scheme illustrating the experimental setup for monitoring different stages in collagen assembly secreted by HDF cells using SHG microscopy. B, representative SHG (top) and bright-field (bottom) images of fibrillary collagen synthesized by HDF cells at various time points. C, qPCR analysis of gene-encoding members of the LOX family. Displayed are the average values ± SEM of three independent biologic replicates. D, schematic illustration of the screen assay. Mice were immunized with the catalytic domain (orange, residues 545–775) of the LOXL2 gene. Positive clones (active) were considered to be antibodies that caused misaligned collagen morphologies when supplemented to the HDF cells medium. E, representative SHG images of the screen results for the control polyclonal IgG antibody, βAPN, GS341, and GS092, which highlight GS341 as a potent antibody that interferes with ECM alignment. Representative fiber directionality analysis plots are overlaid on each SHG image depicting the frequency of fibers in a specific orientation.
We generated anti-LOXL2–specific antibodies that target the active site, in contrast to the previously reported anti-LOXL2 antibody that targets noncatalytic regions of LOXL2 (21). Following hybridoma library generation, we obtained several mAb clones displaying binding affinities to the catalytic domain of LOXL2 at the subnanomolar range (Supplementary Fig. S1). These mAbs were added to the medium of the HDF cells at day 0. After 7 days, we screened, using SHG, for an antibody that produces any sort of visible variation in fibrillary collagen morphology. The irreversible pan inhibitor of LOX enzymes, β-aminopropionitrile (βAPN), served as a control for collagen synthesis alterations (32). Fibrillary proteins synthesized by cells treated with several anti-LOXL2 antibodies (GS092 shown as an example) after a week-long incubation exhibited the typical linear and aligned collagen organization observed in the IgG control–treated cells (Fig. 1E). Upon treatment with βAPN, we could hardly detect any aligned fibers in the matrix, and the ECM spontaneously ruptured during manual handling of the sample. In contrast, treatment with the antibody clone designated GS341 did lead to the formation of collagen fibers, but they were oriented in multiple directions as demonstrated by SHG (Fig. 1E).
To quantify the changes in directional fiber orientation, we applied Fourier component analysis for directionality on representative images obtained by SHG. Strikingly, while the directionality histogram characteristic of fibrillary proteins from HDF cell samples treated with control IgG or other nonactive antibody clones (such as GS092) portrayed a single peak at a preferred orientation, the histogram of fibrillary proteins from HDF cell samples treated with GS341 contained multiple peaks (Fig. 1E and Supplementary Fig. S2), indicating a completely isotropic behavior. We, therefore, considered this antibody a potential ECM-assembly modulator and selected it for further characterization.
We evaluated the binding affinity and inhibitory activity of GS341, in comparison with the clone that did not induce apparent changes in fibril collagen morphology, GS092. Although the binding affinities (EC50) of the two clones to the catalytic domain of LOXL2 were both in the sub-nanomolar range (Supplementary Fig. S1), the dissociation constant (KD) of GS341 (27 nmol/L), determined by microscale thermophoresis, was 5-fold lower compared with GS092 (122 nmol/L; Supplementary Fig. S3). In addition, we examined the inhibitory activities of the two clones on the crosslinking activity of LOXL2 using collagen type I. Importantly, the inhibitory crosslinking activity of GS341 on LOXL2 was more pronounced than that of GS092 (Supplementary Fig. S4). Thus, the antibodies are different in inhibitory crosslinking activities and in the dissociation constant, which may rationalize why treatment of HDF cells with GS341 and not GS092 leads to disorganized collagen fibers, due to stronger inhibition of collagen crosslinking.
To gain structural insights into the binding mode of GS341, we conducted competition experiment between the antibody and elastin, one of the main substrates of the LOX enzymes. Titration of preincubated complex of LOXL2 and GS341 with increasing concentration of elastin did not induce any changes in thermophoresis (see Supplementary Materials and Methods), suggesting that the substrate cannot bind to LOXL2 when it is bound to GS341 (Supplementary Fig. S3C). Although further structural investigation is required to define the exact epitope that GS341 recognize, due to the lack of available crystal structures of LOXs, we can only estimate that GS341 interferes with substrate binding. Thus, GS341 prevents the assembly of linear collagen fibers, as demonstrated by SHG, by directly and specifically inhibiting collagen crosslinking mediated by LOXL2, possibly by interfering with substrate binding.
Western blotting of lysates and supernatants of fibroblasts using the GS341 antibody did not identify any cross-reactivity of the antibody with other family members (Supplementary Fig. S5). In contrast, Western blotting of mouse LOXL2 did reveal cross-reactivity of the antibody with both human and mouse LOXL2 (Supplementary Fig. S5), which further enabled the characterization of the inhibitory effect of the antibody both in vitro and in vivo.
Anti-LOXL2 antibody alters the orientation and thickness, but not the composition, of fibrillary ECM proteins
SEM investigation of the native and treated ECM scaffolds provided us with nanoscale imaging not only of fibrillary collagens but also of other protein assemblies within the ECM (Fig. 2A). The native ECM secreted by the control HDF cells contained mainly fibrillary proteins with D-banding periodicity, most of which were aligned along the fiber axis (Fig. 2A and C). Treatment with GS341 disrupted this alignment; while the fibrils in the control samples assembled in one dominant direction, those in the antibody-treated samples were dispersed and orientated in a multitude of directions, as gathered from the representative directionality analysis (Fig. 2B and C) displaying anisotropic ECM fibril organization. Reduction in the average width of fibrils within the fibers treated with GS341 further indicated that inhibition of LOXL2 also caused internal fibril crosslinking defects (Fig. 2D). As the full repertoire of LOXL2 substrates is unknown, we cannot claim that the observed changes occur only in fibrillary proteins, although the evidence collected from the multiple imaging methods applied strongly indicates that collagens are the proteins most affected.
Anti-LOXL2 disrupts the orientation and thickness of fibrillary ECM proteins secreted by fibroblasts. A and B, SEM analysis of collagen fibril morphology upon treatment of HDF cells with GS341 reveals differences in fiber alignment and width. Shown are representative images of decellularized ECM samples at two different magnifications. C, fibril directionality analysis done by Fiji on the lower magnification representative images. D, fibril diameter measurements reveal a reduction in fibril average diameter due to treatment with GS341 (statistics are obtained from three independent biologic replicates using one-sided t test; the number of measured fibrils for diameter quantification was at least n = 80). E, global proteomic MS analyses of fibroblast cells and the synthesized ECM did not identify a statistically significant difference in total protein abundance upon treatments with GS341 (results obtained from quadruplets). Scale bar, relative protein abundance. F and G, magnification of the MS results regarding collagens and representative ECM-associated proteins in the samples.
Anti-LOXL2 disrupts the orientation and thickness of fibrillary ECM proteins secreted by fibroblasts. A and B, SEM analysis of collagen fibril morphology upon treatment of HDF cells with GS341 reveals differences in fiber alignment and width. Shown are representative images of decellularized ECM samples at two different magnifications. C, fibril directionality analysis done by Fiji on the lower magnification representative images. D, fibril diameter measurements reveal a reduction in fibril average diameter due to treatment with GS341 (statistics are obtained from three independent biologic replicates using one-sided t test; the number of measured fibrils for diameter quantification was at least n = 80). E, global proteomic MS analyses of fibroblast cells and the synthesized ECM did not identify a statistically significant difference in total protein abundance upon treatments with GS341 (results obtained from quadruplets). Scale bar, relative protein abundance. F and G, magnification of the MS results regarding collagens and representative ECM-associated proteins in the samples.
MS and bioinformatics analyses further quantified the effect of treatment with the GS341 antibody on the entire ensemble of ECM proteins. Our initial, unbiased MS analysis of whole proteins extracted from the HDF-derived matrix with or without the antibody identified 2,865 proteins, among them 111 ECM-related proteins and enzymes (Fig. 2E and Supplementary Fig. S6; ref. 33). Strikingly, none of these proteins displayed any significant difference in abundance following treatment with the antibody (t test, P < 0.05), implying that the inhibition of LOXL2 only affects the topography of the ECM, not its overall composition. This is in agreement with the recent observation that βAPN inhibition of LOX expressed by tendon fibroblasts does not alter gene expression or the content of key ECM proteins; it only affects the physical properties of the collagen fibrils (34). Overall, inhibition of LOXL2 by GS341 prevents proper alignment of fibrillary proteins, such as collagen, without affecting ECM composition.
Anisotropic ECM fibril organization disrupts cancer cell proliferation, adhesion, invasion, and migration
ECM composition and geometry affects epithelial tumor cell properties, such as growth, differentiation, and adhesion (30). Particularly in breast tumors, the formation of a dense meshwork of primarily crosslinked collagen fibers has been shown to trigger EMT and cell invasion (35), to facilitate intravasation and distant metastasis formation (36). We, therefore, examined the influence of GS341-treated matrices on human breast cancer cell behavior. In the tumor microenvironment, LOXL2 is not expressed only by resident fibroblasts but also by aggressive cancer cells, such as the triple-negative breast cancer MDA-MB-231 cells (37), as demonstrated by blotting and immunostaining for LOXL2 (Supplementary Fig. S7). This cell line was chosen as a representative cell line to examine the effect of altered matrix topography on cancer cell behavior.
The native matrix scaffolds synthesized by HDF cells were carefully decellularized, and MDA-MB-231 cells were seeded on top of it and monitored for 72 hours, the time period required for full adhesion to and invasion into the matrix (Fig. 3A). Immunofluorescence analysis of the cancer cells for paxillin, a marker for mature focal adhesion sites, revealed an alteration in cell adhesion to the LOXL2-deficient ECM (Fig. 3B), which complemented the changes in cell morphology detected by SEM imaging. Cancer cells displayed an elongated morphology when cultured on native ECM, whereas cancer cells grown on ECM derived from fibroblast cells treated with GS341 exhibited a rounded morphology with fewer extensions to the ECM (Fig. 3C), as can also be gathered from the notable reduction in the width-to-length aspect ratios of cell bodies (Fig. 3D).
Disoriented ECM fibril organization disrupts cell invasion, adhesion, and migration. A, scheme illustrating the experimental setup for studying the effect of matrix properties on cancer cell behavior. MDA-MB-231 cells were seeded on decellularized ECMs synthesized by the HDF cells, and their adhesion, morphology, and migratory properties were assessed by different modalities. B, immunofluorescence staining for actin and paxillin in MDA-MB-231 cells seeded on ECM derived from control and GS341-treated HDF cells. C, representative SEM images of MDA-MB-231 cells seeded on ECM derived from control and GS341-treated HDF cells showing a change in cancer cell morphology. D, aspect ratios of MDA-MB-231 cell bodies demonstrate a reduction when seeded on GS341-treated matrices (statistics were obtained from three independent biologic replicates using one-sided t test; the number of measured cells was at least n = 10). E, cell velocity on the misaligned ECM derived from the GS341-treated cells was increased compared with movement of native ECM. F and H, GS341 inhibits the invasion of MDA-MB-231 cells in a dose-dependent manner in a 3D spheroid invasion assay. G and I, SHG imaging at the spheroid border demonstrates a reduction in collagen signal intensity upon treatment with GS341. Displayed are the average values ± SEM.
Disoriented ECM fibril organization disrupts cell invasion, adhesion, and migration. A, scheme illustrating the experimental setup for studying the effect of matrix properties on cancer cell behavior. MDA-MB-231 cells were seeded on decellularized ECMs synthesized by the HDF cells, and their adhesion, morphology, and migratory properties were assessed by different modalities. B, immunofluorescence staining for actin and paxillin in MDA-MB-231 cells seeded on ECM derived from control and GS341-treated HDF cells. C, representative SEM images of MDA-MB-231 cells seeded on ECM derived from control and GS341-treated HDF cells showing a change in cancer cell morphology. D, aspect ratios of MDA-MB-231 cell bodies demonstrate a reduction when seeded on GS341-treated matrices (statistics were obtained from three independent biologic replicates using one-sided t test; the number of measured cells was at least n = 10). E, cell velocity on the misaligned ECM derived from the GS341-treated cells was increased compared with movement of native ECM. F and H, GS341 inhibits the invasion of MDA-MB-231 cells in a dose-dependent manner in a 3D spheroid invasion assay. G and I, SHG imaging at the spheroid border demonstrates a reduction in collagen signal intensity upon treatment with GS341. Displayed are the average values ± SEM.
To assess the effect of the disrupted matrix alignment conferred by GS341 on cell migration, we seeded fluorescently labeled MDA-MB-231 cells on ECM derived from fibroblasts treated either with vehicle or GS341 and followed their movement characteristics using live cell imaging. Unlike the random movement of MDA-MB-231 cells often detected on 3D Matrigel (38), we observed a slow but persistent movement of the cells aligned to the fibers' axis. Cell motility was significantly faster on the disorientated and thinner collagen fibers derived from fibroblasts treated with GS341, with an average velocity of 0.05 ± 0.01 μm/minute (Supplementary Movie 2) compared with that of 0.03 ± 0.05 μm/minute in the control samples (Supplementary Movie 1; Fig. 3E). It was recently demonstrated that collagen alignment enhances the efficiency of directional persistence and promotes protrusions along aligned fibers (39), movement that is somewhat slower compared with random cell movement. The increase in cell velocity on the misaligned collagen fibers could be rationalized by the lack of directional persistency of the cells during movement due to the randomness of fiber orientation post treatment with GS341, as demonstrated by quantification of the orientation of fibrillary protein in the matrices (Fig. 2E). Thus, misaligned fibers may contribute to increase in cell velocity by decreasing the cells' directional persistency. Although other cancer cell lines may exhibit differential cell behaviors, our results provide evidence for the manner by which fiber misalignment, due to LOXL2 inhibition, has the ability to interfere with cellular function.
To examine the direct individual effect of inhibiting the activity of LOXL2 secreted by the cancer cells on ECM remodeling, independently from the effect of the matrix itself, we evaluated whether GS341 inhibits the tumor cells' ability to penetrate commercial Matrigel or collagen-based barriers. Interestingly, although invasion through Matrigel matrices was not affected (Supplementary Fig. S8A), a dose-dependent inhibition of invasion in a 3D assay containing collagen type I was observed (Fig. 3F and H). In contrast, GS092 antibody that was shown not to interfere with collagen fibril alignment did not affect the invasion capability of MDA-MB-231 (Supplementary Fig. S8B). SHG imaging at the spheroid border showed a reduction in the fibrillary collagen signal following treatment with GS341 (Fig. 3G and I), suggesting that the activity of LOXL2 secreted by the cancer cells is critical for mediating matrix remodeling during invasion. Thus, inhibition of LOXL2 not only impacts cellular processes dependent on fibrillary collagen alignment but may also be responsible for attenuating cancer invasion processes mediated by LOXL2-dependent local collagen remodeling.
Finally, since LOXL2 is also implicated as a modulator of angiogenesis (25), we tested the effect of the antibodies in a tube formation assay. GS341 strongly inhibited the spontaneous formation of tubes by HUVECs, whereas GS092 did not have a significant effect on this process (Supplementary Fig. S9). This result suggests that GS341 may also contribute to inhibition of functional properties of other cell lines, such as HUVECs, which are also known to play key roles in tumor invasion and metastasis, in ECM-dependent and independent manners.
Normalization of ECM fibril organization at the tumor microenvironment attenuates cancer growth
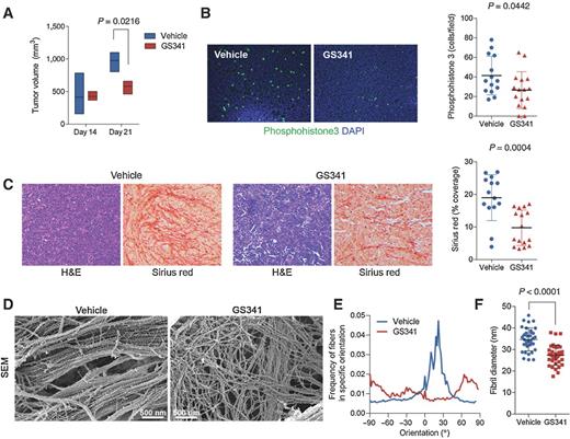
To test in vivo whether interference with fibrillary protein alignment could inhibit breast cancer progression, we injected MDA-MB-231 cells into mammary fat pads of immunocompromised SCID mice. As genetic knockdown of LOXL2 in a similar breast cancer model using MDA-MB-231 cells indicated that LOXL2 is not required for the initiation of tumor growth (18), we started treatment with GS341 three weeks after tumor establishment for a period of four weeks. Treatment with GS341 led to a significant decrease in the final tumor volume (Fig. 4A) and also affected, at a lower magnitude, the number of lung metastases (Supplementary Fig. S10). The treatment significantly reduced cell proliferation in the primary tumors, as shown by immunostaining analysis for a marker of cell-cycle activity (Fig. 4B). The tumors treated with GS341 were more fragile, as shown by H&E staining of tumor sections, and contained statistically significantly lower amounts of crosslinked collagen, as depicted by Sirius red staining (Fig. 4C), indicating direct inhibition of fiber crosslinking by inhibition of LOXL2.
Perturbation of collagen fiber linearization decreases tumor growth. A, quantification of tumor volume of vehicle or GS341 (30 mg/kg, twice weekly)-treated mice. Displayed are the average values ± SEM, at least n = 5 mice per group. B, immunofluorescence staining of paraffin tumor sections for phosphohistone h3. Statistics were obtained from 3 mice per group; the number of cells quantified was at least n = 10. C, hematoxylin and eosin (H&E) staining of tumor paraffin sections shows relaxation of the tumor scaffold following treatment with GS341. Sirius red staining of tumor sections depicts a reduction in crosslinked collagen upon treatment with GS341. Right, quantitative analysis. D–F, SEM analysis of tumor collagen fibril morphology and quantification of fibril directionality (statistics were obtained from 3 mice per group; the number of measured fibrils for diameter quantification was at least n = 80).
Perturbation of collagen fiber linearization decreases tumor growth. A, quantification of tumor volume of vehicle or GS341 (30 mg/kg, twice weekly)-treated mice. Displayed are the average values ± SEM, at least n = 5 mice per group. B, immunofluorescence staining of paraffin tumor sections for phosphohistone h3. Statistics were obtained from 3 mice per group; the number of cells quantified was at least n = 10. C, hematoxylin and eosin (H&E) staining of tumor paraffin sections shows relaxation of the tumor scaffold following treatment with GS341. Sirius red staining of tumor sections depicts a reduction in crosslinked collagen upon treatment with GS341. Right, quantitative analysis. D–F, SEM analysis of tumor collagen fibril morphology and quantification of fibril directionality (statistics were obtained from 3 mice per group; the number of measured fibrils for diameter quantification was at least n = 80).
To confirm that the decrease in tumor growth is directly linked to GS341's modulation of collagen crosslinking, we quantified the changes in fiber topography of the primary tumor. Our SEM analysis (Fig. 4D) of decellularized tumor sections found the fibrillary proteins in the GS341-treated tumors to have a different morphology than the control tumors. The fibrils in the control tumor sections were aligned in one dominant direction, whereas the fibrils in tumor sections obtained from mice treated with GS341 were oriented in multiple directions. In addition, the fibrils in the GS341-treated tumors varied in their diameter and were thinner in comparison with the vehicle-treated tumors (Fig. 4E and F), recapitulating the effect on matrix topography observed in the in vitro fibroblast experiment (Fig. 2). These results emphasize that the in vitro screening setup for collagen fibril modulators indeed resembles the ECM topography detected in vivo. In addition, disoriented collagen fibers in the tumor microenvironment can also prevent invasion of disseminating breast cancer cells, which preferentially move along bundled collagen fibrils (40). Thus, in vivo inhibition of fibril crosslinking at the late stages of ECM assembly, as was brought about by our anti-LOXL2 mAb, represents an effective means to control the formation of the aligned fiber arrangement important for tumor growth and invasion.
Discussion
Cellular behavior and proper tissue function are largely dependent on and regulated by protein fibers, such as collagen, within the ECM. ECM homeostasis, which is critical for organ function, is maintained through a delicate balance between ECM protein synthesis, protein fibril assembly and polarization, posttranslational modification, remodeling, and degradation (41). Disrupting this balance results in various pathologic conditions, highlighting the correlation between altered ECM structural or biophysical properties and disease grade and subtype (42–44). Tissue engineering studies have demonstrated that changes in any of the physical properties or components of the ECM can affect cellular behavior. It has been recently shown that MDA-MB-231 cell migration is dependent on collagen type I fibril alignment rather than stiffness (39, 45), and that collagen fibril diameter regulates cell morphology, invasiveness, and cluster formation (46). This understanding has made the development of strategies aimed at normalizing tissue ECM assembly and remodeling attractive for clinical use.
Our system was found to be ideal to screen for modulators of fibrillary collagen assemblies in an efficient and robust way, without the need for complicated sample preparation procedures. Remarkably, the effect on collagen fibril topography detected by SEM in the 3D matrix system was recapitulated in the experimental in vivo test of the selected antibody, highlighting the clinical relevance of it. Therefore, controlling disease progression by protecting the microenvironment by maintaining normal fibril orientation and thickness during remodeling can serve as a new frontier in medicine aimed at attenuating ECM-associated pathologies. This approach can serve for screening inhibitors of various ECM remodeling enzymes impacting different biophysical properties of the ECM scaffold. In addition, it provides an experimental set up to further screen and analyze the impact of native collagen alignment on different cancer cells.
In addition, we revealed new molecular insights into the role of LOXL2 in collagen assembly in pathologic scenarios. Inhibition of LOXL2 resulted in selective attenuation of the supramolecular collagen assembly within tumorigenic cellular microenvironment. Through its crosslinking activities, LOXL2 is responsible for the supramolecular bundling of aligned collagen fibrils in the ECM. Specifically, LOXL2 controls the nano- and microscale levels of collagen assembly by affecting both final fiber bundle width (nanoscale) and fiber orientation (microscale). Our findings reveal that collagen fibril alignment mediated by LOXL2 directly controls cancer-associated cellular processes driven by the orientation and directionality of bundled collagen fibers. Thus, the misalignment of collagen fibers due to inhibition of LOXL2 suggests that LOXL2 controls fibril alignment so as to tune ECM topography.
Disclosure of Potential Conflicts of Interest
No potential conflicts of interest were disclosed.
Authors' Contributions
Conception and design: M. Grossman, N. Ben-Chetrit, Y. Yarden, I. Sagi
Development of methodology: M. Grossman, N. Ben-Chetrit, I. Solomonov, I. Sagi
Acquisition of data (provided animals, acquired and managed patients, provided facilities, etc.): M. Grossman, N. Ben-Chetrit, A. Zhuravlev, E. Bassat
Analysis and interpretation of data (e.g., statistical analysis, biostatistics, computational analysis): M. Grossman, N. Ben-Chetrit, A. Zhuravlev, R. Afik, E. Bassat, I. Solomonov
Writing, review, and/or revision of the manuscript: M. Grossman, N. Ben-Chetrit, A. Zhuravlev, I. Solomonov, I. Sagi
Study supervision: I. Sagi
Acknowledgments
The authors thank Dr. Leitner, Hedva Hamawi, Anna Aloshin, Dr. Zaffryar-Eilot, Dr. Kalchenko, and Dr. Kartvelishvily for their helpful technical assistance, and Dr. Miriam and Sheldon G. Adelson Medical Research Foundation and the Rising Tide Foundation.
Grant Support
Y. Yarden is supported by the European Research Council and the Israel Cancer Research Fund. I. Sagi is supported by the Israel Science Foundation, the MSKCC-Weizmann fund, the Thompson foundation, and the Ambach Family Fund.
The costs of publication of this article were defrayed in part by the payment of page charges. This article must therefore be hereby marked advertisement in accordance with 18 U.S.C. Section 1734 solely to indicate this fact.



