Abstract
Malignant progression results from a dynamic cross-talk between stromal and cancer cells. Recent evidence suggests that this cross-talk is mediated to a significant extent by exosomes, nanovesicles secreted by most cell types and which allow the transfer of proteins, lipids, and nucleic acids between cells. Adipocytes are a major component of several tumor microenvironments, including that of invasive melanoma, where cells have migrated to the adipocyte-rich hypodermic layer of the skin. We show that adipocytes secrete exosomes in abundance, which are then taken up by tumor cells, leading to increased migration and invasion. Using mass spectrometry, we analyzed the proteome of adipocyte exosomes. Interestingly, these vesicles carry proteins implicated in fatty acid oxidation (FAO), a feature highly specific to adipocyte exosomes. We further show that, in the presence of adipocyte exosomes, FAO is increased in melanoma cells. Inhibition of this metabolic pathway completely abrogates the exosome-mediated increase in migration. Moreover, in obese mice and humans, both the number of exosomes secreted by adipocytes as well as their effect on FAO-dependent cell migration are amplified. These observations might in part explain why obese melanoma patients have a poorer prognosis than their nonobese counterparts. Cancer Res; 76(14); 4051–7. ©2016 AACR.
Introduction
Among the cells found in tumor microenvironments, adipocytes, the main cellular components of adipose tissue (AT), can promote tumor progression (1, 2). Understanding their role in cancer, particularly in obesity, is of major clinical importance as obesity affects cancer occurrence and prognosis (2). Research into the communication between adipocytes and tumor cells has been limited to soluble factors, such as leptin or proinflammatory cytokines (2), although emerging evidence suggests that exosomes also play a role in cell–cell communication. Exosomes are nanovesicles secreted by most cell types. Tumor cell–derived exosomes are implicated in tumor progression through various mechanisms, such as immune evasion, proliferation, invasion, or metastatic niche preparation (3). “Normal” cells in the tumor microenvironment also secrete exosomes (4, 5). However, the role of adipocyte exosomes (ad-exos) in tumor progression has not yet been studied. Subcutaneous adipocytes are the main component of the hypodermis, and adipocyte secretions may promote melanoma aggressiveness by stimulating cell growth (6) and/or invasion (7). Obesity is associated with an increased risk of developing melanoma as well as malignant progression (8, 9). In obesity, adipose tissue is submitted to stress such as inflammation that is known, in other cells, to modify exosomes and consequently their activity on recipient cells (10). Few studies have focused on ad-exos in obesity, although their function and content are modified. For instance, they are implicated in insulin resistance (11) and their miRNAs mediate inflammation and fibrosis (12).
We show here that ad-exos stimulate melanoma cell migration and invasion. These exosomes, specifically enriched in proteins implicated in fatty acid oxidation (FAO), induce a metabolic reprogramming in tumor cells in favor of FAO, promoting aggressiveness. In obesity, both the number of exosomes secreted as well as their effect on tumor cell migration is increased, thus contributing to the amplification of the deleterious dialog between adipocytes and cancer cells.
Materials and Methods
Suppliers and antibodies are available in Supplementary Materials and Methods.
Cell lines and treatment
The murine 3T3-F442A preadipocyte line (obtained and authenticated from ATCC in 2014) was differentiated into adipocytes as described previously (1). Melanoma line characteristics and conditions of culture are described in Supplementary Materials and Methods. They were obtained and authenticated from L. Larue (Institut Curie, Orsay, France) in 2013 and passaged for fewer than 2 months after receipt or resuscitation. Cells (1 × 105) were treated with exosomes (5 × 1010 per well) for 48 hours. When indicated, etomoxir (50 μmol/L) or trimetazidine (1 mmol/L) were added 24 hours after exosomes. Actin was stained with phalloidin as described previously (13).
Animals and primary cell isolation
Mice were handled in accordance with National Institute of Medical Research (INSERM) guidelines. Experiments were approved by the local committee on ethics of animal experimentation. Eight-week-old C57BL/6J male mice were fed a normal or high fat diet as described in Supplementary Materials and Methods. Adipocytes and SVF cells were isolated from adipose tissue as described previously (14). A total of 1 × 106 cells/mL was incubated to condition medium.
For tail vein metastasis assays, female nude athymic mice were intravenously injected with 5 × 105 GFP-expressing SKMEL28 cells treated or not with ad-exos. Seven weeks later, mice were sacrificed and lungs excised, fixed in 4% paraformaldehyde for 24 hours, dehydrated, and embedded in paraffin. Sections (10 μm) were cut and rehydrated before counting GFP-positive micrometastases using an Axio Imager M2 microscope (Zeiss).
Preparation of human adipose tissue samples
Human adipose tissue samples were collected from abdominal dermolipectomies in accordance with the recommendations of the ethics committee of the Toulouse Hospital (Toulouse, France). Patients gave their consent in accordance with the Declaration of Helsinki Principles as revised in 2000. Tissues were processed within 30 minutes of surgical resection. Adipose tissue was separated from skin, large blood vessels, glandular tissue and fascia, weighed, cut into 1 cm3 pieces, and incubated to condition medium (4 mL/g of tissue). The age, sex, and body mass index (BMI) were available for all patients. Samples were separated into three groups of 8 patients: lean (BMI < 25 kg/m2; mean BMI = 22.3 ± 2.1; mean age = 55.7 ± 7.5), overweight (BMI, 25–29.9 kg/m2; mean BMI = 27.5 ± 1.6; mean age = 43.9 ± 5.8), and obese (BMI ≥ 30 kg/m2; mean BMI = 32.2 ± 2.3; mean age = 49.5 ± 5.6).
Exosome preparation and analysis
Cells were incubated in DMEM supplemented with 10% FCS depleted of vesicles by overnight centrifugation (100,000 × g). Lines and primary cells and tissues were respectively incubated for 48 and 24 hours. Exosome purification, density, number and size distribution analysis, and uptake monitoring were performed as described previously (13).
Transmission electron microscopy
Specimens were prepared as described previously (13). Mitochondria were quantified by counting the number per picture on at least 50 pictures per experiment (an average of 20 mitochondria per picture).
Migration and invasion assays
Cells were assessed in Boyden chamber assays as described in Supplementary Materials and Methods.
Nano-LC/MS-MS analysis
Proteins (50 μg) were identified using Nano-LC/MS-MS and analyzed as described in Supplementary Materials and Methods.
Western blotting analysis
Cells or exosomes were lysed in PBS 1% SDS. Proteins (1 μg) were electrophoresed on SDS-PAGE. Western blotting analyses were performed as described previously (13).
Measurement of FAO
Cells were incubated for 3 hours with [1-14C]palmitate or [U-14C]D-glucose (1 μCi/mL). Following incubation, 14CO2 was extracted, measured by liquid scintillation (LS 6500; Beckman Coulter), and normalized as described previously (15).
Statistical analysis
Values are means ± SEM. The statistical significance of results (at least three independent assays) was evaluated using Student t tests. *, P<0.05; **, P<0.01; and ***, P<0.001 were deemed as significant (ns, nonsignificant).
Results
Adipocytes secrete exosomes that are taken up by tumors and promote aggressiveness
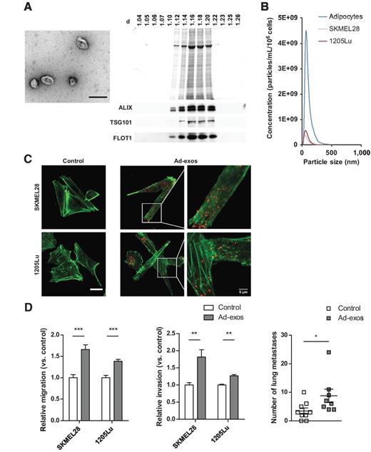
Exosomes were purified from the conditioned medium of 3T3-F442A mature adipocytes. The isolated particles display the typical morphology, density, and size of exosomes and contain ALIX, TSG101, and flotillin-1 (FLOT1), all of which being hallmarks of exosomes (Fig. 1A; ref. 16). Mature adipocytes exhibit high rates of exosome shedding. Indeed, they secrete much more exosomes than melanoma cells, which are known to secrete many vesicles (Fig. 1B; ref. 17). Exposure of melanoma cell lines, SKMEL28 and 1205Lu, to DiD-labeled ad-exos resulted in a punctate fluorescence in cells, indicating exosome internalization (Fig. 1C). Melanoma cells treated with ad-exos exhibited an elongated morphology with actin-rich membrane protrusions, consistent with an increase in cell migration (Fig. 1C). Indeed, ad-exos significantly increased melanoma cell migration and invasion, whereas proliferation was not affected (Fig. 1D and Supplementary Fig. S1). Moreover, melanoma cells incubated with ad-exos induced increased lung colonization in immunodeficient mice when compared with control cells (Fig. 1D). Interestingly, exosome secretion progressively increased during adipocyte differentiation (Supplementary Fig. S2A), and preadipocyte-derived exosomes failed to promote migration (Supplementary Fig. S2B), showing the specific effect of mature ad-exos. The effect of ad-exos was not restricted to melanoma, as it was also seen in a prostate cancer model (Supplementary Fig. S3). Overall, these results show that ad-exos enhance tumor cell aggressiveness, highlighting a new mode of communication between adipocytes and cancer cells.
Adipocytes secrete exosomes that promote melanoma migration and invasion. A, left, 3T3-F442A ad-exos viewed by electron microscopy (scale bar, 200 nm); right, ad-exos isolated on a sucrose density gradient analyzed by silver staining or Western blotting. d, density. B, NanoSight analysis of exosomes isolated from 3T3-F442A or melanoma cell–conditioned medium. One representative analysis for each line is shown. C, labeled ad-exos (red) were incubated with the indicated melanoma cells. Actin was stained using phalloidin (green; scale bar, 20 μm). D, left and middle, migration or invasion assays of melanoma lines incubated or not with ad-exos; right, number of lung metastases per mouse intravenously injected with GFP-SKMEL28 cells treated or not with ad-exos (control, n = 9; ad-exos, n = 8). *, P < 0.05; **, P < 0.01; ***, P < 0.001.
Adipocytes secrete exosomes that promote melanoma migration and invasion. A, left, 3T3-F442A ad-exos viewed by electron microscopy (scale bar, 200 nm); right, ad-exos isolated on a sucrose density gradient analyzed by silver staining or Western blotting. d, density. B, NanoSight analysis of exosomes isolated from 3T3-F442A or melanoma cell–conditioned medium. One representative analysis for each line is shown. C, labeled ad-exos (red) were incubated with the indicated melanoma cells. Actin was stained using phalloidin (green; scale bar, 20 μm). D, left and middle, migration or invasion assays of melanoma lines incubated or not with ad-exos; right, number of lung metastases per mouse intravenously injected with GFP-SKMEL28 cells treated or not with ad-exos (control, n = 9; ad-exos, n = 8). *, P < 0.05; **, P < 0.01; ***, P < 0.001.
Ad-exos promote cancer cell migration through metabolic reprogramming
To decipher the mechanisms responsible for the promigratory effect of ad-exos, we analyzed their protein content by mass spectrometry (Supplementary Fig. S4A; Supplementary Table). Among the proteins identified, all common exosomal markers were present (Supplementary Fig. S4B). When classified depending on their function, the most represented cellular process associated with ad-exo proteins was “metabolism and transporters” (Fig. 2A). This protein signature is specific to ad-exos as exosomal proteins are usually predominantly associated with “vesicular trafficking” (13). Moreover, 53% of the proteins implicated in metabolism had never been identified in exosomes from other cells. In contrast, more than 90% of proteins implicated in “vesicular trafficking” had previously been identified in exosomes (Fig. 2A, top). The majority of proteins implicated in cell metabolism were found to be involved in lipid metabolism, a trait highly specific to ad-exos (Fig. 2A, bottom). Among them, we identified a large number of proteins involved in FAO (Fig. 2B), including ECHA (α subunit of the trifunctional enzyme) and HCDH (hydroxyacyl-coenzyme A dehydrogenase). We verified by Western blot analysis the presence of these proteins in exosomes from 3T3-F442A adipocytes, whereas they were undetectable in those from preadipocytes. Interestingly, they were barely detectable in the exosomes secreted by melanoma cells, although these cells expressed them at levels comparable with adipocytes (Fig. 2C), highlighting their specific addressing to ad-exos. ECHA and HCDH were also present in murine and human primary ad-exos (Fig. 2C, bottom).
Ad-exos specifically carry proteins implicated in FAO. A, top, distribution of ad-exo proteins into functional groups; bottom, classification of proteins implicated in “metabolism and transporters” into subcategories. Hatching indicates proteins specific to ad-exos. ECM, extracellular matrix; TCA, tricarboxylic acid. B, schematic representation of FAO. Ad-exo proteins are framed in green. Etomoxir and trimetazidine targets are indicated. FA, fatty acid; CoA, coenzyme A. C, Western blot analysis of whole-cell lysate (C) and exosomes (E). FLOT1 was used as an exosomal marker. PreAd, preadipocytes; Ad, 3T3-F442A adipocytes; SK, SKMEL28; LU, 1205Lu; mAd/hAd, murine/human primary subcutaneous adipocytes.
Ad-exos specifically carry proteins implicated in FAO. A, top, distribution of ad-exo proteins into functional groups; bottom, classification of proteins implicated in “metabolism and transporters” into subcategories. Hatching indicates proteins specific to ad-exos. ECM, extracellular matrix; TCA, tricarboxylic acid. B, schematic representation of FAO. Ad-exo proteins are framed in green. Etomoxir and trimetazidine targets are indicated. FA, fatty acid; CoA, coenzyme A. C, Western blot analysis of whole-cell lysate (C) and exosomes (E). FLOT1 was used as an exosomal marker. PreAd, preadipocytes; Ad, 3T3-F442A adipocytes; SK, SKMEL28; LU, 1205Lu; mAd/hAd, murine/human primary subcutaneous adipocytes.
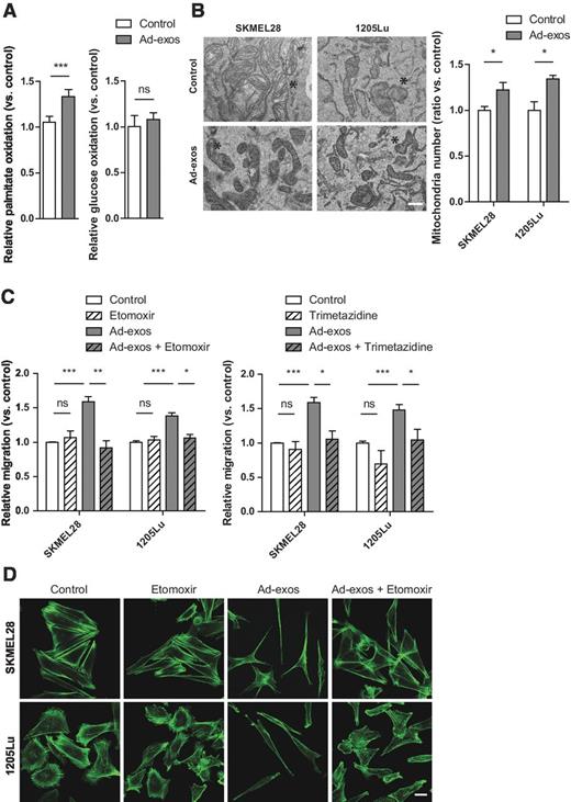
We hypothesized that, through the transfer of functional enzymes, ad-exos might induce a metabolic reprogramming in favor of FAO in recipient cells. In favor of this hypothesis, SKMEL28 cells treated with ad-exos presented increased levels of ECHA and HCDH proteins, with no difference in the corresponding mRNA levels (Supplementary Fig. S5). Moreover, FAO was increased in SKMEL28 cells incubated with ad-exos, while glucose oxidation and lactate release were unchanged, indicating that glycolysis was not impacted by this treatment (Fig. 3A and Supplementary Fig. S6). This metabolic reprogramming was also associated with an increase in mitochondria number and density in melanoma (Fig. 3B) and prostate tumor cells (Supplementary Fig. S7A) cells, suggesting enhanced respiratory chain activity (18). To evaluate the impact of FAO on ad-exos–induced cell migration, two FAO inhibitors, etomoxir and trimetazidine, were used (targets shown in Fig. 2B). Although neither inhibitor affected basal tumor cell migration, a complete reversion of the promigratory effect of ad-exos was observed in recipient tumor cells (Fig. 3C and Supplementary Fig. S7B), demonstrating the implication of FAO in this process. FAO inhibitors induced a reversion of the ad-exos–mediated actin cytoskeleton remodeling (Fig. 3D), further supporting the link between FAO and migration.
Ad-exos promote melanoma migration through metabolic reprogramming. Melanoma lines were incubated or not with ad-exos. A, 14C palmitate (left) and 14C glucose (right) oxidation analysis in SKMEL28 cells. ns, nonsignificant. B, left, representative transmission electron micrograph of mitochondria (*) in melanoma cells (scale bar, 500 nm); right, quantification of these organelles. C and D, when indicated, etomoxir and trimetazidine were added. C, migration assays. D, actin staining (green) using phalloidin (scale bar, 20 μm). *, P < 0.05; **, P < 0.01; ***, P < 0.001. ns, nonsignificant.
Ad-exos promote melanoma migration through metabolic reprogramming. Melanoma lines were incubated or not with ad-exos. A, 14C palmitate (left) and 14C glucose (right) oxidation analysis in SKMEL28 cells. ns, nonsignificant. B, left, representative transmission electron micrograph of mitochondria (*) in melanoma cells (scale bar, 500 nm); right, quantification of these organelles. C and D, when indicated, etomoxir and trimetazidine were added. C, migration assays. D, actin staining (green) using phalloidin (scale bar, 20 μm). *, P < 0.05; **, P < 0.01; ***, P < 0.001. ns, nonsignificant.
In obesity, the effect of ad-exos is increased
We therefore tested whether ad-exos from obese individuals exhibit an increased activity on tumor cells. Exosomes secreted by subcutaneous or visceral adipocytes from lean and obese mice were purified (Supplementary Fig. S8A). Interestingly, the number of exosomes shed by adipocytes from obese mice was higher than that from lean animals (Fig. 4A, left; Supplementary Fig. S8B). However, this increase was not observed for other cells found in adipose tissue (referred to as “stromal vascular fraction” or SVF). Remarkably, cancer cell migration was increased after incubation with equal concentrations of ad-exos isolated from obese mice compared with those isolated from lean mice, whereas this effect was not observed for the SVF (Fig. 4A and Supplementary Fig. S8C). We confirmed these findings using human adipose tissue from individuals with varying BMIs. Indeed, there was a positive correlation between adipose tissue exosome shedding and BMI (Fig. 4B, left). Moreover, when used at equal concentrations, exosomes from overweight and obese individuals gradually increased melanoma migration compared with exosomes from lean individuals (Fig. 4B, right). Finally, in both lean and obese conditions, inhibition of FAO reversed the effect of ad-exos, showing that FAO is involved in the obesity-associated exacerbation of this deleterious metabolic reprogramming (Fig. 4C). Overall, these findings show that ad-exos are modified in a quantitative and qualitative manner in obesity. Indeed, not only is the number of exosomes secreted per cell increased, but so is their effect on cell migration when equal concentrations were used. These modifications might well work in synergy in obese patients, favoring tumor cell migration to an even higher extent.
The effect of ad-exos is amplified in obesity. A, left, NanoSight analysis of exosomes secreted by adipocytes or SVF from the subcutaneous adipose tissue of lean [normal diet (ND)] or obese [high fat diet (HFD)] mice; middle and right, migration assays of melanoma cells incubated or not with the exosomes secreted by the indicated cells. ns, nonsignificant. B, left, correlation between human adipose tissue exosome secretion and BMI; right, migration of SKMEL28 cells incubated or not with exosomes from human adipose tissue. Ctrl, control; L, lean; OW, overweight; OB, obese. C, migration assays in the indicated conditions. *, P < 0.05; **, P < 0.01; ***, P < 0.001. ns, nonsignificant.
The effect of ad-exos is amplified in obesity. A, left, NanoSight analysis of exosomes secreted by adipocytes or SVF from the subcutaneous adipose tissue of lean [normal diet (ND)] or obese [high fat diet (HFD)] mice; middle and right, migration assays of melanoma cells incubated or not with the exosomes secreted by the indicated cells. ns, nonsignificant. B, left, correlation between human adipose tissue exosome secretion and BMI; right, migration of SKMEL28 cells incubated or not with exosomes from human adipose tissue. Ctrl, control; L, lean; OW, overweight; OB, obese. C, migration assays in the indicated conditions. *, P < 0.05; **, P < 0.01; ***, P < 0.001. ns, nonsignificant.
Discussion
Emerging studies indicate that a cross-talk exists between adipocytes and cancer cells (1). This dialog entails a vicious circle, where cancer cells activate adipocytes, which, in turn, promote tumor progression. The study of this dialog has, until now, been limited to soluble factors, despite increasing evidence for an important role for stromal cell exosomes on tumor progression. For example, it has been shown that exosomes from cancer-associated fibroblasts promote breast cancer cell motility through Wnt/planar cell polarity signaling (19). Here, we show the importance of ad-exos in malignant progression. Indeed, ad-exos are key players in a metabolic dialog between adipocytes and cancer cells, not only in melanoma but also in prostate cancer, suggesting that their effect on tumor progression is more general. Recent results have shown that exosomes shed by pancreatic cancer cells induce lipolysis in subcutaneous adipose tissue (20), indicating a role for exosomes in both directions of the cross-talk between adipocytes and cancer cells. Our study reveals the involvement of FAO in the increased tumor cell migration induced by ad-exos. In accordance with our proteomic analysis, previous studies have identified regulators of lipid metabolism, including FAO enzymes, in ad-exos, although none have addressed their functional impact in recipient cells (21, 22). The importance of FAO in tumor progression has recently been highlighted (23). Advanced melanomas show upregulation of FAO genes, highlighting that this pathway could be key to melanoma progression (24). Finally, ad-exos secretion and activity is amplified in obesity, which could explain, at least in part, the poor prognosis observed for this subset of cancer patients (2). Pharmacologic inhibition of FAO totally reverses the effect of ad-exos on tumor cell migration in obesity (Fig. 4C). However, the actors responsible for this effect remain unidentified. Preliminary experiments show that ECHA and HCDH are not enriched in ad-exos from obese mice (data not shown). In addition to the increased level of other FAO proteins, the role of fatty acids is an interesting alternative hypothesis since, as ad-exos contain free fatty acids (11) and as adipocytes contain more lipids in obesity, the exosomes they secrete may be enriched in fatty acids, known positive regulators of FAO (25).
We anticipate that our findings could contribute to the development of new strategies for cancer treatment involving FAO inhibitors, especially for the treatment of obese individuals. Such molecules, as trimetazidine, are currently used in the context of other diseases, such as angina pectoris (23).
Disclosure of Potential Conflicts of Interest
No potential conflicts of interest were disclosed.
Authors' Contributions
Conception and design: C. Muller, L. Nieto
Development of methodology: I. Lazar, E. Clement
Acquisition of data (provided animals, acquired and managed patients, provided facilities, etc.): I. Lazar, E. Clement, S. Dauvillier, D. Milhas, M. Ducoux-Petit, C. Moro, V. Soldan, S. Balor, M. Golzio, O. Burlet-Schiltz
Analysis and interpretation of data (e.g., statistical analysis, biostatistics, computational analysis): I. Lazar, E. Clement, C. Moro, S. Balor, C. Muller, L. Nieto
Writing, review, and/or revision of the manuscript: I. Lazar, E. Clement, C. Moro, P. Valet, C. Muller, L. Nieto
Administrative, technical, or material support (i.e., reporting or organizing data, constructing databases): S. LeGonidec, S. Dalle, P. Valet
Study supervision: O. Burlet-Schiltz, C. Muller, L. Nieto
Acknowledgments
The authors thank Lionel Larue for melanoma lines and helpful discussions and Heinz Arnheiter for carefully proofreading and for his comments that greatly improved the manuscript.
Grant Support
This work was supported by the “Ligue contre le Cancer” (5FI11679PXVJ), the “Fondation ARC pour la recherche sur le cancer” (ARC PJA20131200457), and the “Société Française de Dermatologie” (140372 to L. Nieto and C. Muller) and by the European Found (FEDER to O. Burlet-Schiltz). I. Lazar and E. Clement are recipients of PhD fellowships from “Fondation ARC pour la recherche sur le cancer” and “Ligue contre le Cancer,” respectively.



![Figure 4. The effect of ad-exos is amplified in obesity. A, left, NanoSight analysis of exosomes secreted by adipocytes or SVF from the subcutaneous adipose tissue of lean [normal diet (ND)] or obese [high fat diet (HFD)] mice; middle and right, migration assays of melanoma cells incubated or not with the exosomes secreted by the indicated cells. ns, nonsignificant. B, left, correlation between human adipose tissue exosome secretion and BMI; right, migration of SKMEL28 cells incubated or not with exosomes from human adipose tissue. Ctrl, control; L, lean; OW, overweight; OB, obese. C, migration assays in the indicated conditions. *, P < 0.05; **, P < 0.01; ***, P < 0.001. ns, nonsignificant.](https://aacr.silverchair-cdn.com/aacr/content_public/journal/cancerres/76/14/10.1158_0008-5472.can-16-0651/3/m_4051fig4.jpeg?Expires=1709164997&Signature=Y5eq-I-QrRwt8yWTUZVcXoug4EKvjGWsMySrd0HGa5azGkEmwfGxjXIo00OXzTRkvkOb9M7S6Q3QVykaGVbT8xqSE3gwZC7k0ctXsiz7CRtFk3VjTUxvSv6ssz3jszIKcZGBhFusM5dh7KAaTYor8dEPNnvGFAyEvP1KCp5efj9Sii3w5gVw91UwA9ZQrgRoax3v3Szi0wvGOCNFUK~335BkyAtbXVv8g8v-MOE7~iKNF4z7oqLJBmq6KY3uoQ3RZaRrIi0doqeL44fLqUAQ1Z1K1s9~4AjHR3UqVNVBJWZKr0fVhlj-xW2toaslyzR~SVzADPsqxd~vPEuDy2nDaQ__&Key-Pair-Id=APKAIE5G5CRDK6RD3PGA)