Abstract
Activating mutations of K-ras are the most common oncogenic alterations found in lung cancer. Unfortunately, attempts to target K-ras–mutant lung tumors have thus far failed, clearly indicating the need for new approaches in patients with this molecular profile. We have previously shown NF-κB activation, release of IL6, and activation of its responsive transcription factor STAT3 in K-ras–mutant lung tumors, which was further amplified by the tumor-enhancing effect of chronic obstructive pulmonary disease (COPD)-type airway inflammation. These findings suggest an essential role for this inflammatory pathway in K-ras–mutant lung tumorigenesis and its enhancement by COPD. Therefore, here we blocked IL6 using a monoclonal anti-IL6 antibody in a K-ras–mutant mouse model of lung cancer in the absence or presence of COPD-type airway inflammation. IL6 blockade significantly inhibited lung cancer promotion, tumor cell–intrinsic STAT3 activation, tumor cell proliferation, and angiogenesis markers. Moreover, IL6 inhibition reduced expression of protumor type 2 molecules (arginase 1, Fizz 1, Mgl, and IDO), number of M2-type macrophages and granulocytic myeloid-derived suppressor cells, and protumor T-regulatory/Th17 cell responses. This was accompanied by increased expression of antitumor type 1 molecule (Nos2), and antitumor Th1/CD8 T-cell responses. Our study demonstrates that IL6 blockade not only has direct intrinsic inhibitory effect on tumor cells, but also reeducates the lung microenvironment toward an antitumor phenotype by altering the relative proportion between protumor and antitumor immune cells. This information introduces IL6 as a potential druggable target for prevention and treatment of K-ras–mutant lung tumors. Cancer Res; 76(11); 3189–99. ©2016 AACR.
Introduction
Lung cancer is the leading cause of cancer mortality worldwide due to its high incidence and low cure rate (1), and cigarette smoke is by far the most common cause of it (2). Activating mutations of K-ras, found in approximately 30% of lung cancer patients, are one of the most prevalent genetic alterations associated with tobacco exposure (1). Unfortunately, pharmacologic attempts to develop targeted therapies to interfere with K-ras activity have shown limited success to date; therefore, alternative strategies are needed to inhibit this oncogenic signaling pathway and bring clinical benefits to lung cancer patients with mutant K-ras. In addition, several studies have found that smokers with chronic obstructive pulmonary disease (COPD) have an increased risk of lung cancer (3- to 10-fold) compared to smokers with comparable cigarette exposure but without COPD (3–5). COPD is a chronic inflammatory disease of the lung, which is present in 40% to 70% of lung cancer patients (6). Importantly, among smokers with COPD, even following withdrawal of cigarette smoke, inflammation persists and lung function continues to deteriorate as does the increased risk of lung cancer (7, 8). Furthermore, because of the persistent lung cancer risk among former smokers, and increased diagnosis of early-stage lung cancer with the recommended screening method (low-dose CT scan; ref. 9), strategies targeting pathways that stop the progression of COPD and early-stage lung cancer to advanced lung cancer would also be valuable.
We and other groups have demonstrated that K-ras–mutant lung tumors have intrinsic inflammatory characteristics, with activation of the NF-κB pathway, increased levels of the cytokine IL6, which is transcriptionally regulated by NF-κB, and activation of the IL6-responsive transcription factor STAT3 (10–12). This inflammatory response was further amplified by the tumor-enhancing effect of COPD (12, 13). These data suggest an essential role for IL6 in lung cancer pathogenesis. Importantly, they also introduce IL6 as a potential druggable target for the prevention and treatment of K-ras–mutant lung cancer.
In this study, using a K-ras–induced lung cancer mouse model, we demonstrate that K-ras activation drives a protumor immunosuppressive microenvironment with increased type 2 and reduced type 1 inflammatory signatures via IL6 signaling, which is amplified in the presence of COPD-type inflammation. Significantly, we show that pharmacologic targeting of IL6 suppresses K-ras lung tumorigenesis, and reeducates the lung microenvironment toward an antitumor immune phenotype.
Materials and Methods
Human studies
STAT3 mRNA expression was determined by array analysis (Illumina v3) of surgically resected lung adenocarcinomas from 150 patients that did not receive neoadjuvant therapy. This cohort was obtained from the Profiling of Resistance patterns and Oncogenic Signaling Pathways in Evaluation of Cancers of the Thorax (PROSPECT) study, developed in 2006 at MD Anderson Cancer Center (Houston, TX; ref. 14). Clinical characteristics of these patients are presented in Table 1. STAT3 mRNA expression from these patients was log2 transformed and median expression was computed. We then dichotomized lung adenocarcinoma patients based on median STAT3 mRNA expression in the manner previously performed (15). Patients with relatively “low” expression displayed lower than the median STAT3 levels, whereas patients with relatively “high” expression exhibited greater than the median STAT3 expression levels.
Clinicopathologic information of the lung adenocarcinoma PROSPECT set used for STAT3 mRNA analysis
| Covariate . | Covariate categories . | Frequency (%) . |
|---|---|---|
| Race | African American | 8 (5.3%) |
| Asian | 6 (4.0%) | |
| Hispanic | 5 (3.3%) | |
| Caucasian | 131 (87.3%) | |
| Tobacco history | No | 19 (12.7%) |
| Yes | 131 (87.3%) | |
| Smoking status | Never | 19 (12.7%) |
| Former | 67 (44.7%) | |
| Current | 64 (42.6%) | |
| Gender | Female | 73 (48.7%) |
| Male | 77 (51.3%) | |
| Stage | I | 90 (60.0%) |
| II | 24 (16.0%) | |
| III | 35 (23.3%) | |
| IV | 1 (0.7%) | |
| KRAS | Wild type | 111 (74.0%) |
| Mutant | 39 (26.0%) | |
| Recurrence | No | 89 (59.3%) |
| Yes | 61 (40.7%) |
| Covariate . | Covariate categories . | Frequency (%) . |
|---|---|---|
| Race | African American | 8 (5.3%) |
| Asian | 6 (4.0%) | |
| Hispanic | 5 (3.3%) | |
| Caucasian | 131 (87.3%) | |
| Tobacco history | No | 19 (12.7%) |
| Yes | 131 (87.3%) | |
| Smoking status | Never | 19 (12.7%) |
| Former | 67 (44.7%) | |
| Current | 64 (42.6%) | |
| Gender | Female | 73 (48.7%) |
| Male | 77 (51.3%) | |
| Stage | I | 90 (60.0%) |
| II | 24 (16.0%) | |
| III | 35 (23.3%) | |
| IV | 1 (0.7%) | |
| KRAS | Wild type | 111 (74.0%) |
| Mutant | 39 (26.0%) | |
| Recurrence | No | 89 (59.3%) |
| Yes | 61 (40.7%) |
Cell culture and chemicals
The human non–small cell lung carcinoma (NSCLC) cell lines NCI-H2030, NCI-H1944, NCI-H647, and NCI-838 were kindly provided by Dr. Adi Gazdar (University of Texas Southwestern Medical Center, Dallas, TX) in 2010, whose lab confirmed their identity by genotype testing. Cell lines were cultured in RPMI supplemented with 10% FBS, penicillin/streptomycin/glutamine (Gibco-BRL) at 37°C under 5% CO2. Cisplatin (Teva Pharmaceuticals), and tocilizumab (Roche-Genentech) were obtained from the MD Anderson Cancer Center Pharmacy. Siltuximab was kindly provided by Janssen Pharmaceuticals.
MTS assays
Cytotoxicity to cisplatin, tocilizumab, siltuximab, or combinations, was assessed by CellTiter 96 AQueous One Solution Cell Proliferation Assay (Promega) according to the manufacturer's instructions. Absorbance was read at 495 nm using Softmax pro (Molecular Devices). Concentrations resulting in cell growth inhibition of 50 (IC50) were calculated for cisplatin. For other treatments, the metabolic state was expressed as a percent of controls (%CT).
Mouse models
CCSPCre/LSL-K-rasG12D mice (CC-LR) were generated as described previously (12). Briefly, this strain is generated by crossing mice harboring the LSL-K-rasG12D allele with mice containing Cre recombinase inserted into the Club cell secretory protein (CCSP) locus (12). All mice were housed in specific pathogen-free conditions and handled in accordance with the Institutional Animal Care and Use Committee of MD Anderson Cancer Center. Mice were monitored daily for the evidence of disease or death.
NTHi lysate aerosol exposure
A lysate of nontypeable Haemophilus influenzae (NTHi) strain 12 was prepared as described previously (12). CC-LR mice were nebulized with the lysate (2.5 mg/mL in PBS) once a week starting at 6 weeks of age for 8 weeks. The delivery of the lysate to mice was made by aerosolizing a thawed aliquot of NTHi placed in an AeroMist CA-209 nebulizer (CIS-US) driven by 10 L/minute of room air supplemented with 5% CO2 for 20 minutes.
In vivo IL6 blockade
Six-week-old CC-LR and control mice were injected intraperitoneally with 20 mg/kg dose of an anti-IL6 monoclonal (Clone MP5-20F3, R&D Systems) or IgG1 isotype control (Clone 43414, R&D Systems) antibodies twice a week for 8 weeks.
Histochemistry
Mice were anesthetized and sacrificed by intraperitoneal injection of Avertin (Sigma), then the tracheas of euthanized mice were cannulated with PE-50 tubing and sutured into place. The lungs were infused with 10% buffered formalin (Sigma) and then removed and placed in 10% buffered formalin. Tissues then were embedded in paraffin blocks, and sectioned at 5-mm thickness. The sections on glass slides were dried, then were deparaffinized and stained with hematoxylin and eosin (H&E). The H&E-stained slides were examined by a pathologist blinded to genotype and treatment, and the proliferative lesions of the lungs were evaluated in accordance with the recommendations of the Mouse Models of Human Cancer Consortium (16).
Immunostaining
Previously sectioned lung samples on slides were immunohistochemically stained and evaluated for expression of P-STAT3 (Tyr705; 1:250; Cell Signaling Technology), Ki-67 (1:200; Abcam), CD31 (1:50, BD Biosciences), VEGF (1:750; Santa Cruz Biotechnology), and MMP-9 (1:500; Santa Cruz Biotechnology). Heat-induced antigen retrieval was performed using 10 mmol/L of citrate buffer (pH 6.0) in a pressure cooker for 20 minutes. After quenching endogenous peroxidase with 3% hydrogen peroxide, blocking was performed with nonimmune normal serum. Immunoreactivity for IHC was detected using biotinylated IgG secondary antibodies specific for each primary antibody followed by incubation with ABC Kit (Vector Laboratories), and stained with diaminobenzidine chromogenic substrate. Slides were counterstained with Harris hematoxylin, followed by dehydration, and mounted with cytoseal 60 (Thermo Fisher Scientific). Images were obtained by an OLYMPUS BX 60 microscope at 4 or 40× magnification with Image-Pro Plus, version 4.5.1.22. The numbers of labeled positive cells for each marker were quantitated as a fraction of total tumor nuclei per high power field (40×) in 10 fields from 3 to 5 mice of each group. Results were expressed as percentage of positive cells ± SE.
Assessment of lung tumor burden and inflammation
Lung surface tumor numbers were counted, and then bronchoalveolar lavage fluid (BALF) was obtained by sequentially instilling and collecting 2 aliquots of 1-mL PBS through a tracheostomy cannula. The lungs were snap frozen and stored for future RNA and protein analysis. Total leukocyte count was determined using a hemocytometer and cell populations were determined by cytocentrifugation followed by Wright–Giemsa (W&G; Sigma) staining. The remaining BALF was centrifuged at 1,250 × g for 10 minutes, and supernatants were collected and stored at −80°C for further analysis.
Cytokines/chemokine measurement
The levels of IL6, IL10, IL17A, CCL5, CXCL1, and TNFα in the BALF were assessed using the MCYTOMAG-70 K assay (Millipore) according to the manufacturer's instructions. TGFβ was assayed using the TGFB-64 K-01 (Millipore) assay. Data were collected using a Luminex 100 (Luminex Corporation). Standard curves were generated using a 5-parameter logistic curve-fitting equation (StarStation V 2.0; Applied Cytometry Systems). Each sample reading was interpolated from the appropriate standard curve.
Quantitative RT-PCR analysis
Total RNA was isolated from whole lung according to the TRIzol reagent protocol (Invitrogen) and purified by E.Z.N.A. total RNA Kit I (OMEGA). RT-PCR was performed using the qScript cDNA SuperMix (Quanta Biosciences). Quantitative RT-PCR was performed according to a standard protocol using gene-specific primers (Supplementary Table S1). SYBR Green reactions were done using FastMix, Low ROX (Quanta Biosciences) and products measured on an ABI Viia 7 PCR System (Applied Biosystems). The expression of individual genes was calculated and normalized with the ΔΔCt method.
Isolation of lung resident mononuclear cells
Lungs were harvested after perfusion with PBS, then were inflated with 150 μ/mL collagenase IV and 20 μ/mL DNase1 in PBS for 25 minutes at 37°C/5% CO2. Single-cell suspensions were prepared by mechanical dissociation of lung tissue through a 70-μm nylon mesh. Lung cells were suspended in PBS and layered on lymphocyte separation medium (Lonza). Cells were centrifuged at room temperature for 20 minutes at 900 × g, and mononuclear cells were harvested from the gradient interphase.
Flow cytometry and FACS
Cells were stained with fluorescently labeled antibodies using CD45 (30-F11), CD11b (M1/70), F4/80 (BM8), CD11c (N418), Ly-6C (AL-21), Ly-6G (1A8), and I-A/I-E (M5/114.15.2) markers on ice for 30 minutes (17). Cells were analyzed and gated (Supplementary Fig. S1) on an LSRII machine or isolated by FACS (BD Biosciences). Data were further analyzed by FlowJo.
Statistical analysis
Data were analyzed using two-tailed unpaired Student t test, and presented as mean ± SEM. GraphPad Prism 6 software was used for analysis. Differences were considered significant for P < 0.05. Assessment of disease-free survival was performed using Cox proportional hazard regression analysis and the Kaplan–Meier method for estimation of survival probability.
Results
IL6/STAT3 pathway as a potential druggable target for K-ras–mutant lung tumors
Serum IL6 level in patients with stage I lung cancer is associated with significantly shorter survival and poorer outcome (18, 19). Here we investigated whether STAT3, the principal IL6-activated signaling molecule, is predictive of clinical outcome in KRAS-mutant human lung adenocarcinomas. Although STAT3 expression was not significantly different between KRAS mutant (mean, 9.137; median, 9.274) and WT (mean, 9.112; median, 9.352) subgroups, we found a trend for association of high STAT3 mRNA expression with poor disease-free survival in all lung adenocarcinomas (HR = 1.56, P = 0.065; Fig. 1A). Further analysis demonstrated that in KRAS-mutant lung adenocarcinomas, STAT3 mRNA level was a significant predictor of poor disease-free survival (HR = 3.28, P = 0.02; Fig. 1B). As STAT3 mRNA amounts can reflect STAT3 activity due to STAT3 autoregulatory function (20), these data insinuate that IL6/STAT3 pathway activation worsens clinical outcomes of patients with KRAS-mutant lung adenocarcinoma.
IL6/STAT3 pathway as a potential druggable target for K-ras–mutant lung tumors. All adenocarcinomas (N = 152; A) and KRAS-mutant adenocarcinomas (N = 39; B) from PROSPECT cohort were stratified on the basis of STAT3 median mRNA expression (high, black; low, gray). Patient subgroups were then analyzed for differences in disease-free survival using the Kaplan–Meier method for estimation of survival probability and the log-rank test. C and D, the cell lines were incubated with tocilizumab or siltuximab at different concentrations alone or in combination with the respective IC50 of cisplatin (Combo) for 48 hours. Data represent means ± SEM. (n = 4 independent experiments; *, P < 0.05; **, P < 0.005; ***, P < 0.001; ****, P < 0.0001).
IL6/STAT3 pathway as a potential druggable target for K-ras–mutant lung tumors. All adenocarcinomas (N = 152; A) and KRAS-mutant adenocarcinomas (N = 39; B) from PROSPECT cohort were stratified on the basis of STAT3 median mRNA expression (high, black; low, gray). Patient subgroups were then analyzed for differences in disease-free survival using the Kaplan–Meier method for estimation of survival probability and the log-rank test. C and D, the cell lines were incubated with tocilizumab or siltuximab at different concentrations alone or in combination with the respective IC50 of cisplatin (Combo) for 48 hours. Data represent means ± SEM. (n = 4 independent experiments; *, P < 0.05; **, P < 0.005; ***, P < 0.001; ****, P < 0.0001).
These observations prompted us to block IL6 using a pharmacologic approach. We first assessed gene expression for IL6, IL6R, and STAT3 in 39 NSCLC cell lines in the Cancer Cell Line Encyclopedia mRNA expression dataset (21). This expression data was plotted using the pheatmap package in R, where dendrograms indicate clustering by standard Ward algorithm (Supplementary Fig. S2A). We then selected (Supplementary Method S1) a representative panel of cells that expressed IL6 and STAT3 and featured the major histologic subtype and mutational signature found among NSCLC patients (Supplementary Fig. S2A–S2C). We then tested two FDA-approved mAbs against IL6 or the IL6 receptor (IL6R), siltuximab and tocilizumab, respectively, in this representative panel of cell lines. Inhibition of IL6 or IL6R resulted in a significant reduction of phosphorylated STAT3, the main IL6-responsive transcription factor (Supplementary Fig. S2D; Supplementary Method S2). This indicates that IL6 produced by the cancer cell is functionally active and acts through the IL6R within cancer cells, and these humanized Abs are able to inhibit this process. Surprisingly, IL6 or IL6R blockade alone or in combination with cisplatin, while having a mild to moderate effect on tumor cell proliferation, did not show any greater effect than cisplatin alone (Fig. 1C and D). These results suggest a potential role for tumor microenvironment in vulnerability of tumor to respond to targeting inflammatory signals as explored below.
Effects of IL6 blockade on murine K-ras–mutant lung tumors
We observed increased levels of IL6 in a conditional K-ras–induced lung cancer mouse model (CC-LR) compared with controls (LR mice), and during tumor progression (Supplementary Fig. S3), which was associated with increased expression of STAT3 mRNA (22), further suggesting an important role for IL6/STAT3 pathway in K-ras–mutant lung tumorigenesis. Accordingly, we investigated effects of IL6 blockade in vivo. Cohorts of 6-week-old CC-LR mice were injected intraperitoneally with a 20 mg/kg dose of monoclonal anti-IL6 rat IgG1 or IgG1 control antibodies, twice a week, for a period of 8 weeks, then their lungs and BALFs were collected at the age of 14 weeks. IL6 blockade did not cause any significant change in mouse weight compared with control group. As we previously described, main lung lesions in CC-LR mice are epithelial hyperplasia in the early stage, and adenomas in the middle and late stages (12). Lesions that show atypical cytologic features and invasive histologic features are identified as adenocarcinomas and are present at late stage. Histopathologic analysis of the lungs from anti-IL6–treated CC-LR mice revealed fewer and smaller lesions with lower percentage of adenoma/adenocarcinoma lesions (Supplementary Fig. S4), and lower number of visible macroscopic lung surface tumors (by 57%) compared with the IgG1-treated control group (Fig. 2A). This was associated with a 46% reduction in tumor cell proliferation, as measured by Ki-67 expression (Fig. 2B). We also observed a significant decrease (by 56%) in STAT3 activation, as judged by tyrosine-P-STAT3 amounts (Fig. 2C). Moreover, targeting IL6 suppressed angiogenesis in the lungs of CC-LR mice, as measured by decreased expression of the angiogenesis markers CD31, VEGF, and MMP-9 (Fig. 2D). These data suggest that IL6 induces proliferative and angiogenic effects on lung tumors in vivo that might be mediated by STAT3 activation.
Anti-IL6 treatment reduces lung tumor burden, tumor cell proliferation, tumor angiogenesis, and STAT3 activation. A, histopathologic appearance of lung and lung surface tumor number in CC-LR mice at the age of 14 weeks after IgG1 (n = 8) or anti-IL6 treatment (n = 12; ×4; scale bar, 2 mm). B and C, representative photomicrographs and quantitative analysis of positive tumor cells for Ki-67, and P-STAT3 in lungs of CC-LR mice at the age of 14 weeks after IgG1 (n = 4) or IL6 (n = 5) blockade (×20; scale bar, 100 μm; data represent means ± SEM; ****, P < 0.001). D, representative photomicrographs of lung tumors stained for CD31, VEGF, and MMP-9 in CC-LR mice at the age of 14 weeks after IgG1 (n = 4) or IL6 (n = 5) blockade (×40; scale bar, 100 μm).
Anti-IL6 treatment reduces lung tumor burden, tumor cell proliferation, tumor angiogenesis, and STAT3 activation. A, histopathologic appearance of lung and lung surface tumor number in CC-LR mice at the age of 14 weeks after IgG1 (n = 8) or anti-IL6 treatment (n = 12; ×4; scale bar, 2 mm). B and C, representative photomicrographs and quantitative analysis of positive tumor cells for Ki-67, and P-STAT3 in lungs of CC-LR mice at the age of 14 weeks after IgG1 (n = 4) or IL6 (n = 5) blockade (×20; scale bar, 100 μm; data represent means ± SEM; ****, P < 0.001). D, representative photomicrographs of lung tumors stained for CD31, VEGF, and MMP-9 in CC-LR mice at the age of 14 weeks after IgG1 (n = 4) or IL6 (n = 5) blockade (×40; scale bar, 100 μm).
Effect of IL6 blockade on K-ras–mutant lung tumor microenvironment
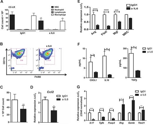
In solid tumors K-ras mutation induces an inflammatory response (10, 12), which has been linked to NF-κB activation (11, 23). This tumor-promoting inflammation tailors the tumor microenvironment toward a suppressive state, which is considered a crucial step for tumor establishment (24); however, IL6 effects on tumor-infiltrating immune subsets have not been fully characterized. Therefore, we analyzed the BALFs and whole lungs of CC-LR mice with or without IL6 blockade to determine whether IL6 affected immune cells within the tumor microenvironment. W&G staining of BALF from CC-LR mice showed that macrophages represent 93% of total white blood cells (WBC) found in lung microenvironment in this model (Fig. 3A). The anti-IL6 treatment significantly decreased the total WBC number and macrophage population, without major effects on other leukocyte subsets (Fig. 3A). Flow cytometry analysis of BALFs of anti-IL6–treated CC-LR mice further revealed that there was no change in the percentage of CD45+CD11C+F4/80+ alveolar macrophages compared with IgG1 control group (Fig. 3B). However, we found a 45% decrease in total macrophage number in agreement with our W&G findings (Fig. 3C). We also observed a significant decrease in the expression of the macrophage chemoattractant CCL2 in the lungs of CC-LR mice treated with anti-IL6 Ab (Fig. 3D), which may explain the reduction in total macrophage number observed.
Anti-IL6 treatment changes the lung microenvironment in K-ras–induced lung tumors. A, total inflammatory cell and lineage-specific leukocyte numbers from BALF of CC-LR mice at the age of 14 weeks after IgG1 (n = 5) or IL6 blockade (n = 8). B, representative flow cytometry analysis of (live/CD45+) alveolar macrophage population (CD11c+F4/80+) in BALF of CC-LR mice after IgG1 (n = 4) or IL6 blockade (n = 6) at the age of 14 weeks. C, total (CD11c+F4/80+) cell number in BALF of CC-LR mice after IgG1 (n = 4) or IL6 blockade (n = 5) at the age of 14 weeks. D, relative expression of Ccl2 mRNA in whole lungs from CC-LR mice after IgG1 (n = 4) or IL6 blockade (n = 5) at the age of 14 weeks. E, relative expression of type 2 macrophage mRNA signature in BALF cells from CC-LR mice after IgG1 (n = 3) or IL6 blockade (n = 3) at the age of 14 weeks. F, ELISA analysis on BALF of CC-LR mice after IgG1 (n = 3) or anti-IL6 treatment (n = 3) at the age of 14 weeks. G, relative expression of IL17, Tgfb, Foxp3, Infg, Gzmb, and Tbx21 mRNA in whole lungs of CC-LR mice at the age of 14 weeks after IgG1 (n = 4) or IL6 blockade (n = 5), normalized by Cd45 expression (data represent means ± SEM; *, P < 0.05; **, P < 0.005; ****, P < 0.001). WBC, white blood cell.
Anti-IL6 treatment changes the lung microenvironment in K-ras–induced lung tumors. A, total inflammatory cell and lineage-specific leukocyte numbers from BALF of CC-LR mice at the age of 14 weeks after IgG1 (n = 5) or IL6 blockade (n = 8). B, representative flow cytometry analysis of (live/CD45+) alveolar macrophage population (CD11c+F4/80+) in BALF of CC-LR mice after IgG1 (n = 4) or IL6 blockade (n = 6) at the age of 14 weeks. C, total (CD11c+F4/80+) cell number in BALF of CC-LR mice after IgG1 (n = 4) or IL6 blockade (n = 5) at the age of 14 weeks. D, relative expression of Ccl2 mRNA in whole lungs from CC-LR mice after IgG1 (n = 4) or IL6 blockade (n = 5) at the age of 14 weeks. E, relative expression of type 2 macrophage mRNA signature in BALF cells from CC-LR mice after IgG1 (n = 3) or IL6 blockade (n = 3) at the age of 14 weeks. F, ELISA analysis on BALF of CC-LR mice after IgG1 (n = 3) or anti-IL6 treatment (n = 3) at the age of 14 weeks. G, relative expression of IL17, Tgfb, Foxp3, Infg, Gzmb, and Tbx21 mRNA in whole lungs of CC-LR mice at the age of 14 weeks after IgG1 (n = 4) or IL6 blockade (n = 5), normalized by Cd45 expression (data represent means ± SEM; *, P < 0.05; **, P < 0.005; ****, P < 0.001). WBC, white blood cell.
To study phenotypic changes in macrophage population, we further analyzed the expression of genes related to macrophage polarization in the BALF population from CC-LR mice. We observed a reduction in the expression of macrophage protumor (type 2) genes including arginase1 (Arg), found in inflammatory zone 1 (Fizz1), macrophage galactose binding lectin (Mgl) and mannose receptor C, type 1 (Mrc1) with IL6 blockade (Fig. 3E). We also observed a similar reduction in the expression of Arg1 and Fizz1 in the whole lung tissue from CC-LR mice with IL6 blockade (data not shown). We observed an even greater reduction when Arg1 level was normalized to macrophage number and to expression of the hematopoietic-specific marker CD45 (Supplementary Fig. S5). Moreover, ELISA analysis of inflammatory mediators in the BALF of CC-LR mice after IL6 inhibition revealed reduction in CXCL1 expression as well as in the expression of the immunosuppressive cytokines IL10 and TGFβ (Fig. 3F). Taken together, these findings indicate that IL6 drives protumor (type 2) macrophage polarization in K-ras–mutant lung tumors and suggest that one mechanism by which IL6 blockade suppresses the tumor progression is by reprograming the lung immune microenvironment.
We have previously demonstrated that Th17 and potentially T-regulatory (Treg) cells play a role in K-ras–mutant lung tumorigenesis (13). Here, within the lung CD45+ population, we found that IL6 blockade decreases the expression of IL17, Tgfb, and forkhead box P3 (Foxp3), suggesting a decrease in Th17 and Treg infiltration or differentiation (Fig. 3G). We also detected an increase in Ifng, granzyme B (Gzmb), and T-bet (Tbx21) expression suggestive of enhanced Th1 differentiation and CD8 T-cell cytotoxic activation (Fig. 3G). Together, our data suggest that targeting IL6 reformats immune subset infiltration and gene expression patterns in the lung microenvironment toward an antitumor state.
Pharmacologic targeting of IL6 as a therapeutic strategy to prevent the tumor-promoting effect of COPD on K-ras–induced lung tumorigenesis
We have previously developed a COPD-like mouse model of airway inflammation by repetitive exposure to a lysate of NTHi, a common colonizer of the airways in COPD patients (25). We have shown that this type of airway inflammation has a tumor-enhancing effect in CC-LR mice, associated with activation of the NF-κB pathway and increased levels of IL6 (Supplementary Fig. S6; refs. 12, 13). COPD patients show high levels of IL6 in their sputum and there is an inverse correlation between lung function and IL6 levels in these patients (26, 27). IL6 is also implicated in inflammatory responses in COPD, and its overexpression results in airspace enlargement and inflammation in murine models (28). Therefore, we studied the effect of IL6 blockade on lung cancer enhancement by COPD-type inflammation.
Six-week-old CC-LR mice were treated with anti-IL6 Ab twice a week while being exposed to aerosolized NTHi lysate once a week, for a period of 8 weeks. Histopathologic and macroscopic analysis of the lungs from CC-LR mice after IL6 blockade and COPD induction revealed fewer lesions (65% reduction) compared with IgG1-treated control group (Fig. 4A). This was associated with a 42% reduction in tumor cell proliferation (Fig. 4B), a 63% reduction in STAT3 phosphorylation (Fig. 4C), and significantly reduced tumor angiogenesis, as judged by angiogenesis marker expression (Fig. 4D). These findings suggest IL6 blockade directly suppresses enhancement of lung cancer by COPD-type airway inflammation via tumor cell–intrinsic effects.
Anti-IL6 treatment reduces lung tumor cell proliferation, tumor angiogenesis, and STAT3 activation in COPD setting. A, histopathologic appearance of lung and lung surface tumor number in CC-LR mice at the age of 14 weeks after NTHi exposure and IgG1 (n = 9) or anti-IL6 treatment (n = 12). B and C, representative photomicrographs and quantitative analysis of positive tumor cells for Ki-67, and P-STAT3 in lungs of CC-LR mice at the age of 14 weeks after IgG1 (n = 4) or IL6 (n = 5) blockade (data represent means ± SEM ****, P < 0.001). D, representative photomicrographs of lung tumors stained for CD31, VEGF, and MMP-9 in CC-LR mice at the age of 14 weeks after IgG1 (control; n = 4) or IL6 (n = 5) blockade. (×40; scale bar, 100 μm).
Anti-IL6 treatment reduces lung tumor cell proliferation, tumor angiogenesis, and STAT3 activation in COPD setting. A, histopathologic appearance of lung and lung surface tumor number in CC-LR mice at the age of 14 weeks after NTHi exposure and IgG1 (n = 9) or anti-IL6 treatment (n = 12). B and C, representative photomicrographs and quantitative analysis of positive tumor cells for Ki-67, and P-STAT3 in lungs of CC-LR mice at the age of 14 weeks after IgG1 (n = 4) or IL6 (n = 5) blockade (data represent means ± SEM ****, P < 0.001). D, representative photomicrographs of lung tumors stained for CD31, VEGF, and MMP-9 in CC-LR mice at the age of 14 weeks after IgG1 (control; n = 4) or IL6 (n = 5) blockade. (×40; scale bar, 100 μm).
Effect of IL6 blockade on the COPD-associated tumor microenvironment
W&G staining of the BALF population from NTHi-exposed CC-LR mice showed that neutrophils comprise 72% of total WBCs in the IgG1-treated control group, similar to BALF of COPD patients (29). Surprisingly, IL6 blockade induced an increase in total WBCs in BALF, including elevated macrophage numbers without a significant change in total neutrophils (Fig. 5A). To confirm this, we measured expression of Cd45 and Ccl2 in the lungs of CC-LR mice by qRT-PCR and we observed a significant increase in the expression of both markers after anti-IL6 treatment, corroborating our W&G finding (Fig. 5B). In addition, we confirmed the increase in the total macrophage (CD45+F4/80+) population in BALF by flow cytometry (Fig. 5C). Interestingly, the macrophage population showed increased MHCII expression and reduced Ly6C, with a greater proportion of CD45+F4/80+Ly6C−MHCII+ cells (Fig. 5D). Collectively, these results suggest IL6 blockade induces macrophage infiltration as well as polarization toward an antitumor M1 phenotype.
Anti-IL6 treatment changes the lung microenvironment in K-ras–induced lung tumors in COPD setting. A, total inflammatory cell and lineage-specific leukocyte numbers from BALFs of CC-LR mice at the age of 14 weeks after NTHi exposure and IgG1 (n = 6) or IL6 blockade (n = 8). B, relative expression of Cd45 and Ccl2 mRNA in whole lungs from CC-LR mice after NTHi exposure and IgG1 (n = 4) or anti-IL6 treatment (n = 5) at the age of 14 weeks. C, representative flow cytometry analysis and total number of (live/CD45+) macrophage population (F4/80+) in BALF of CC-LR mice after NTHi exposure and IgG1 (n = 3) or IL6 blockade (n = 4) at the age of 14 weeks. D, representative flow cytometry data and percentage of (live/CD45+) activated M1 macrophage population (Ly6C−MHCII+) in BALF of CC-LR mice after NTHi exposure and IgG1 (n = 3) or IL6 blockade (n = 4) at the age of 14 weeks. E, representative flow cytometry data and total number of (live/CD45+) G-MDSC population (Ly6G+CD11b+) in BALF of CC-LR mice after NTHi exposure and IgG1 (n = 3) or IL6 blockade (n = 4) at the age of 14 weeks. F, monocytic myeloid-derived suppressor cells (M-MDSC; CD45+CD11b+Ly6G−) and G-MDSC (CD45+CD11b+Ly6G+) populations in BALF of CC-LR mice after NTHi exposure and IgG1 or IL6 blockade at the age of 14 weeks were isolated by fluorescence-activated cell sorting, pooled, and relative expression of Arg1 and Ido mRNA was measured and compared in anti-IL6 (n = 3) or IgG1 (n = 3) treated groups. G, ELISA analysis of BALFs from CC-LR mice after NTHi exposure and IgG1 (n = 3) or IL6 blockade (n = 3) at the age of 14 weeks. H, relative expression of Tgfb, Ccl2, Foxp3, Nos2, Gzmb, and Tbx21 mRNA in whole lungs of CC-LR mice after NTHi exposure and IgG1 (n = 4) or IL6 blockade (n = 5) at the age of 14 weeks normalized by Cd45 expression of anti-IL6–treated group compared with controls treated with IgG1 (data represent means ± SEM; *, P < 0.05; **, P < 0.05). WBC, white blood cell.
Anti-IL6 treatment changes the lung microenvironment in K-ras–induced lung tumors in COPD setting. A, total inflammatory cell and lineage-specific leukocyte numbers from BALFs of CC-LR mice at the age of 14 weeks after NTHi exposure and IgG1 (n = 6) or IL6 blockade (n = 8). B, relative expression of Cd45 and Ccl2 mRNA in whole lungs from CC-LR mice after NTHi exposure and IgG1 (n = 4) or anti-IL6 treatment (n = 5) at the age of 14 weeks. C, representative flow cytometry analysis and total number of (live/CD45+) macrophage population (F4/80+) in BALF of CC-LR mice after NTHi exposure and IgG1 (n = 3) or IL6 blockade (n = 4) at the age of 14 weeks. D, representative flow cytometry data and percentage of (live/CD45+) activated M1 macrophage population (Ly6C−MHCII+) in BALF of CC-LR mice after NTHi exposure and IgG1 (n = 3) or IL6 blockade (n = 4) at the age of 14 weeks. E, representative flow cytometry data and total number of (live/CD45+) G-MDSC population (Ly6G+CD11b+) in BALF of CC-LR mice after NTHi exposure and IgG1 (n = 3) or IL6 blockade (n = 4) at the age of 14 weeks. F, monocytic myeloid-derived suppressor cells (M-MDSC; CD45+CD11b+Ly6G−) and G-MDSC (CD45+CD11b+Ly6G+) populations in BALF of CC-LR mice after NTHi exposure and IgG1 or IL6 blockade at the age of 14 weeks were isolated by fluorescence-activated cell sorting, pooled, and relative expression of Arg1 and Ido mRNA was measured and compared in anti-IL6 (n = 3) or IgG1 (n = 3) treated groups. G, ELISA analysis of BALFs from CC-LR mice after NTHi exposure and IgG1 (n = 3) or IL6 blockade (n = 3) at the age of 14 weeks. H, relative expression of Tgfb, Ccl2, Foxp3, Nos2, Gzmb, and Tbx21 mRNA in whole lungs of CC-LR mice after NTHi exposure and IgG1 (n = 4) or IL6 blockade (n = 5) at the age of 14 weeks normalized by Cd45 expression of anti-IL6–treated group compared with controls treated with IgG1 (data represent means ± SEM; *, P < 0.05; **, P < 0.05). WBC, white blood cell.
Chronic inflammation builds an altered microenvironment with recruitment and accumulation of myeloid-derived suppressor cells (MDSC). These immature cells show nonspecific suppressive capabilities and produce Arg1 and IDO (indoleamine 2, 3-dioxygenase) that deplete arginine and tryptophan, key amino acids for T-cell activation (30, 31). In our COPD model, we found that BALFs from CC-LR mice exposed to NTHi have an abundant granulocytic MDSC (G-MDSC; CD45+CD11b+Ly6G+) population, which was reduced significantly upon anti-IL6 treatment (Fig. 5E). To study qualitative changes in lung MDSCs, we analyzed gene expression within FACS-purified monocytic (CD45+CD11b+Ly6G−) and granulocytic (CD45+CD11b+Ly6G+) MDSCs from BALF of CC-LR mice after NTHi exposure. We observed decreased expression of Arg1 in the monocytic population and decreased expression of Ido in the granulocytic population upon anti-IL6 treatment, suggesting skewing of these subsets toward a nonsuppressive phenotype (Fig. 5F). Moreover, anti-IL6 treatment was associated with a decrease in levels of CXCL1 and IL17 proteins (Fig. 5G), two mediators involved in recruitment and promotion of MDSCs with suppressive activity (32).
We also assayed the T-cell differentiation status in the lungs of NTHi-exposed CC-LR mice, and we found that after IL6 blockade there is an increase in TNFα and CCL5 protein expression (Fig. 5G), a cytokine and a chemokine related to T-cell activation and recruitment, respectively (33). We further observed a decrease in Tgfβ and Foxp3 expression within the lung CD45+ population (Fig. 5H), suggestive of reduced Treg differentiation. Moreover, we observed a significant increase in Gzmb and Tbx21 expression (Fig. 5H), signatures of CD8 and Th1 cytotoxic programs, respectively. We also observed a decrease in Ccl2 and increase in Nos2 (Fig. 5H) expression suggestive of M1 macrophage polarization similar to what we observed in non-COPD setting.
Overall, these results further suggest IL6 has a paracrine role in K-ras–mutant lung cancer, and its blockade shifts the lung microenvironment toward a nonsuppressive antitumor (type 1) direction in the presence of COPD as well.
Discussion
Tumor-promoting inflammation is an important cancer hallmark and enabling characteristic (24). It is apparent that the cytokines released during inflammation influence carcinogenesis (34, 35). IL6 is a pleiotropic cytokine that is highly expressed in K-ras–mutant lung cancer mouse models (10, 12) and human lung cancer, where its expression is associated with lower overall survival (19). Here, we observed that IL6 induces tumor cell proliferation and orchestrates an immunosuppressive lung microenvironment with type 2 macrophage polarization along with MDSCs recruitment putting IL6 as a potential druggable target for KRAS-mutant tumors with a novel paracrine effect. Our data is in agreement with a recently described homeostatic function of IL6 in limiting inflammation via polarizing monocytes to a suppressive M2 state (36), that could favor tumor immune escape and growth (37).
Strategies to overcome the immunosuppressive state of the tumor microenvironment by reeducating myeloid cells via targeting cytokines have been applied to other solid tumors (38, 39) but have not been tested in lung cancer. Targeting of cytokines such as IL6 is a safe strategy used for treatment of autoimmune diseases (40). We found that anti-IL6 treatment significantly inhibits K-ras–induced lung tumorigenesis in vivo that is correlated with a shift in the lung microenvironment toward a less proliferative, less angiogenic, and less suppressive antitumor myeloid phenotype. Tumor inhibition in response to anti-IL6 Ab treatment was not due to reduced recombination rate as there was no difference in CCSP expression in anti-IL6 Ab–treated groups when compared with nontreated groups (Supplementary Fig. S7). Tan and colleagues have also targeted IL6 using genetic strategy in an Adenovirus Cre–dependent K-ras mouse model and found that lack of IL6 interestingly increases tumor initiation while suppressing tumor growth and increasing survival (41). This was also observed in a model, which in IL6 was targeted conditionally in epithelial cells using the same Adenovirus Cre delivery strategy (42). In our model, IL6 blockade did not increase tumor initiation. We attribute these differences to the distinct timing and cell-specific effects of mutant K-ras induction and IL6 blockade, as well as absence or presence of adenoviral infection. Interestingly, using commercially available NSCLC cell lines, while we found a significant STAT3 pathway inhibition by siltuximab (mAb against IL6) or tocilizumab (mAb against IL6 cognate receptor), only a modest effect of these Abs alone or in combination with cisplatin on cell proliferation in vitro was observed. This is similar to what has been recently described with siltuximab alone or in combination with erlotinib in EGFR-mutant NSCLC cell lines (43). Thus, our data and the aforementioned study point to the crucial role of myeloid and other cell populations within the tumor microenvironment as being important in the tumor-inhibitory properties of anti-IL6 Ab.
We have previously shown that COPD-like airway inflammation promotes K-ras–induced lung tumorigenesis (12). Here, we further found that this process was associated with robust increase in IL6 levels, increased STAT3 activation, and an amplified myeloid cell response (M2-type macrophage polarization along with accumulation of neutrophils and G-MDSCs). Interestingly, COPD patients with or without lung cancer show increased MDSC population (44), which is associated with high levels of IL6 in both group. As expected, treatment with anti-IL6 Ab significantly reduced the promoting effect of COPD-like airway inflammation on lung tumor cell proliferation and tumor angiogenesis. However, IL6 blockade surprisingly increased the total lung inflammatory cell number in contrast to what we observed in absence of COPD-like inflammation. This observation was largely due to increased number of lung macrophages with M1 phenotype characterized by high MHC class II expression, which could be related to increased expression of CCL2. Interestingly, anti-IL6 treatment did not increase the absolute number of neutrophils but significantly reduced the number of G-MDSCs thus further pointing to a paracrine effect of IL6 in modulating tumor microenvironment. This was associated with a decreased level of myeloid cell–related chemokine and cytokine, CXCL1 and IL17, which we have previously shown to have important roles in promotion of K-ras–mutant lung cancer by inflammation (45, 46).
Phenotypic changes observed in myeloid cells due to anti-IL6 treatment, accompanied by a significant decrease in expression of metabolic mediators, Arg1 and IDO, two enzymes that deplete l-arginine and tryptophan, respectively, which are key amino acids for T-cell anabolic functions (47). This was associated with a switch in T-cell response from a protumor Treg/Th17 to an antitumor Th1/CD8 T-cell response. This is in accordance with our previous finding indicating an essential role for Th17 cells in promotion of K-ras–induced lung tumors, which was dependent on the presence of MDSCs (13), and reinforces the notion that myeloid cells are key immune cells in K-ras–mutant lung tumors.
The proliferative, survival, and angiogenic effects of IL6 on epithelial (tumor) cells are mediated by the STAT3 pathway activation (48–50). In a previously published study by Qu and colleagues, upregulation of STAT3 and its target genes were observed in lung tissues from both smokers and nonsmokers with COPD (51). We have also found that relatively increased STAT3 expression is significantly associated with worse disease-free survival in patients with K-ras–mutant lung tumors. This suggests that aberrant STAT3 expression impacts clinical outcome among early-stage lung adenocarcinoma patients with KRAS mutations, which can be attributed to cross-talk between KRAS and STAT3 signaling. We further found that IL6 blockade inhibits epithelial STAT3 activation and subsequent tumor cell proliferation in our K-ras–mutant mouse, which is in agreement with recently published data (42, 52). Chronic STAT3 activation could also inhibit the expression of mediators necessary for immune activation against tumor cells (53), and contributes to the accumulation of MDSCs with immunosuppressive properties (54, 55), which we observed in our study as well. Thus, our results suggest that chronic IL6/STAT3 signals may contribute to both observed cell intrinsic and immunosuppressive mechanisms of tumor promotion, which were all significantly reduced in our model after IL6 blockade.
Collectively, our data show that K-ras mutation besides its cell-intrinsic proliferative and angiogenic effects, drives an immunosuppressive protumor microenvironment with a M2 tumor-associated macrophage polarization, recruitment of MDSCs, and increases Treg/Th17 response, which is probably orchestrated by IL6 in both autocrine and paracrine fashion. To our knowledge, these are novel functions for IL6 and novel findings in pathogenesis of K-ras–induced lung tumorigenesis. Importantly, we further showed that IL6 blockade not only has direct inhibitory effect on tumor (epithelial) cells but also could skew protumor immunosuppressive environment toward an antitumor phenotype. Therefore, we propose using anti-IL6 treatment in combination with targeting downstream effectors of K-ras (e.g., MEK) or immune checkpoint molecules (e.g., PD-1, PDL-1) as an alternative strategy to subvert undruggable K-ras–mutant lung cancer.
Disclosure of Potential Conflicts of Interest
No potential conflicts of interest were disclosed.
Authors' Contributions
Conception and design: M.S. Caetano, L. Gong, E.J. Ostrin, C. Sternberg, S.S. Watowich, S.J. Moghaddam
Development of methodology: M.S. Caetano, E.J. Ostrin, I.I. Wistuba, S.J. Moghaddam
Acquisition of data (provided animals, acquired and managed patients, provided facilities, etc.): M.S. Caetano, H. Zhang, A.M. Cumpian, N. Unver, E.J. Ostrin, S. Daliri, S.H. Chang, C.E. Ochoa, C. Behrens, H. Kadara, S.S. Watowich, S.J. Moghaddam
Analysis and interpretation of data (e.g., statistical analysis, biostatistics, computational analysis): M.S. Caetano, H. Zhang, E.J. Ostrin, I.I. Wistuba, H. Kadara, C.G. Ferreira, S.S. Watowich, S.J. Moghaddam
Writing, review, and/or revision of the manuscript: M.S. Caetano, H. Zhang, E.J. Ostrin, S.M. Hanash, I.I. Wistuba, H. Kadara, C.G. Ferreira, S.S. Watowich, S.J. Moghaddam
Administrative, technical, or material support (i.e., reporting or organizing data, constructing databases): M.S. Caetano, L. Gong, N. Unver, C.E. Ochoa, S.J. Moghaddam
Study supervision: S.M. Hanash, C.G. Ferreira, S.J. Moghaddam
Acknowledgments
The authors thank Dr. Burton F. Dickey, Dr. Michael J. Tuvim, and Ms. Muge Celiktas for their scientific advice and technical assistance in the completion of this project.
Grant Support
This work was supported by grant (LCD-114696-N) from the American Lung Association/LUNGevity Foundation, and (RSG-11-115-01-CNE) from American Cancer Society awarded to S.J. Moghaddam, a pilot grant award from the Center for Inflammation and Cancer, UT MD Anderson Cancer Center (S.S. Watowich), UT Lung Specialized Programs of Research Excellence grant (P50CA070907; I.I. Wistuba), and MD Anderson Institutional Tissue Bank award (P50CA0166672) from the NIH NCI.
The costs of publication of this article were defrayed in part by the payment of page charges. This article must therefore be hereby marked advertisement in accordance with 18 U.S.C. Section 1734 solely to indicate this fact.




