Abstract
Genetic alterations in the TGFβ signaling pathway in combination with oncogenic alterations lead to cancer development in the intestines. However, the mechanisms of TGFβ signaling suppression in malignant progression of intestinal tumors have not yet been fully understood. We have examined ApcΔ716 Tgfbr2ΔIEC compound mutant mice that carry mutations in Apc and Tgfbr2 genes in the intestinal epithelial cells. We found inflammatory microenvironment only in the invasive intestinal adenocarcinomas but not in noninvasive benign polyps of the same mice. We thus treated simple Tgfbr2ΔIEC mice with dextran sodium sulfate (DSS) that causes ulcerative colitis. Importantly, these Tgfbr2ΔIEC mice developed invasive colon cancer associated with chronic inflammation. We also found that TGFβ signaling is suppressed in human colitis–associated colon cancer cells. In the mouse invasive tumors, macrophages infiltrated and expressed MT1-MMP, causing MMP2 activation. These results suggest that inflammatory microenvironment contributes to submucosal invasion of TGFβ signaling–repressed epithelial cells through activation of MMP2. We further found that regeneration was impaired in Tgfbr2ΔIEC mice for intestinal mucosa damaged by DSS treatment or X-ray irradiation, resulting in the expansion of undifferentiated epithelial cell population. Moreover, organoids of intestinal epithelial cells cultured from irradiated Tgfbr2ΔIEC mice formed “long crypts” in Matrigel, suggesting acquisition of an invasive phenotype into the extracellular matrix. These results, taken together, indicate that a simple genetic alteration in the TGFβ signaling pathway in the inflamed and regenerating intestinal mucosa can cause invasive intestinal tumors. Such a mechanism may play a role in the colon carcinogenesis associated with inflammatory bowel disease in humans. Cancer Res; 75(4); 766–76. ©2015 AACR.
Introduction
Accumulating evidence indicates that inflammatory responses play an important role in cancer development (1, 2). The disruption of genes encoding cyclooxygenase 2 (COX-2) or prostaglandin E2 (PGE2) receptor, EP2, in ApcΔ716 knockout mice results in significant suppression of intestinal polyposis (3, 4). Moreover, blocking transcription factors NF-κB and Stat3 in a chemically induced colitis-associated colon tumor model in mice causes suppression of colon tumor development (5–7). These results indicate that activation of inflammatory pathways through PGE2, NF-κB, and Stat3 is required for intestinal tumorigenesis. However, it has not yet been elucidated what role the inflammatory responses play in the progression of benign intestinal tumors to invasive adenocarcinomas.
Most intestinal adenomas are induced by APC mutations, resulting in the Wnt signaling activation, and tumors progress to adenocarcinomas by additional mutations such as those encoding RAS or transforming growth factor β (TGFβ) type II receptor (TGFβRII; ref. 8). Mouse genetic studies have indicated that suppression of TGFβ signaling accelerates development of malignant intestinal tumors in combination with mutations in Kras or Pten, although TGFβ suppression alone does not cause tumorous changes (9, 10). These results indicate that suppression of the TGFβ signaling is a key process involved in the malignant progression.
The TGFβ ligand binds TGFβRII, followed by the activation of TGFβRI. Activated TGFβRI then phosphorylates Smad2/3, which causes their binding with Smad4, and the Smad complex induces transcription of TGFβ target genes (11). We have previously shown that immature myeloid cells (iMC) are recruited and express matrix metalloproteinase 2 (MMP2) at the invasion front of compound ApcΔ716 Smad4 knockout mouse intestinal adenocarcinomas, which contribute to their submucosal invasion (12, 13). Moreover, disruption of Tgfbr2, encoding TGFβRII, in mouse mammary tumor cells results in the recruitment of myeloid cells into tumor tissues, which promotes tumor metastasis through a process involving metalloproteinase activation (14). These results indicate that suppression of TGFβ signaling generates a microenvironment that is critical for progression of intestinal tumors. However, it is not understood how the inflammatory responses affect the tumor progression induced by TGFβ suppression. Moreover, it has not been elucidated whether TGFβ-suppressed epithelial cells acquire an invasive phenotype in tumor tissues.
We herein show that ulcerative colitis causes submucosal invasion of Tgfbr2-disrupted intestinal epithelia, leading to the development of invasive colon cancer. Moreover, TGFβ signaling suppression in regenerating epithelia caused long crypt formation in Matrigel, which may reflect an increased capacity for invasion. We also found that TGFβ signaling is suppressed in human colitis–associated colon cancer cells. These results provide a novel mechanism for the development of invasive colon cancer where TGFβ signaling suppression, chronic inflammation, and the regeneration of epithelial cells are compounded.
Materials and Methods
Animal models
Wild-type C57BL/6 mice were purchased from CLEA. ApcΔ716 mice, Tgfbr2flox/flox mice, and villin-CreER mice have been described previously (15–17). Tgfbr2flox/flox mice were obtained from Mouse Repository (NCI-Frederick, Strain Number: 01XN5, Frederick, MD). All animal experiments were carried out according to the protocol approved by the Committee on Animal Experimentation of Kanazawa University, Japan.
Animal experiments
ApcΔ716 Tgfbr2flox/flox villin-CreER mice were treated with tamoxifen at 4 mg/mouse once a week, from 5 weeks of age to generate ApcΔ716 Tgfbr2ΔIEC mice. Intestinal tumors of ApcΔ716 mice and ApcΔ716 Tgfbr2ΔIEC mice were examined at 15 weeks of age (n = 4).
For the dextran sodium sulfate (DSS) treatment experiments, Tgfbr2flox/flox villin-CreER mice were treated with tamoxifen at 4 mg/mouse for 3 consecutive days to generate Tgfbr2ΔIEC mice, and mice were treated with 2% DSS in drinking water (MP Biomedicals) for 5 days. After DSS treatment, Tgfbr2ΔIEC mice were treated with tamoxifen for 2 days, and were examined at 3 days, 4 weeks, 6 to 10 weeks (n = 10 for each) or 40 weeks (n = 2) after DSS treatment.
For the X-ray irradiation experiments, C57BL/6 mice and Tgfbr2ΔIEC mice were irradiated with X-ray at 9 Gy (n = 15 for each), and were examined for the intestine phenotype chronologically from days 0 to 6.
For the azoxymethane/DSS colitis-associated colon tumor model, wild-type mice (n = 10) were intraperitoneally injected with 10 mg/kg azoxymethane (Sigma), followed by treatment with 2.0% DSS (MP Biomedicals) in drinking water for 5 days (week 1). This cycle was repeated twice during weeks 4 and 7, and mice were euthanized at week 15. Tumor tissues were used for immunoblotting analysis and gelatin zymography.
Histology and immunohistochemistry
The tissue sections were stained with H&E or Masson's trichrome stain, or were processed for immunohistochemistry. Staining signals of immunohistochemistry were visualized using the Vectastain Elite Kit (Vector Laboratories). Antibodies against E-cadherin (R&D Systems), α-SMA (Sigma), F4/80 (Serotec), MT1-MMP (GeneTex), Ki67 (Life Technologies), GFP (Molecular Probes), Collagen type IV (Nichirei Biosciences), CD44 (Millipore), SOX7 (R&D Systems), phosphorylated Smad2 (P-Smad2) at Ser465/467 (Millipore) and β-catenin (Sigma) were used for immunohistochemistry. For fluorescence immunohistochemistry, Alexa Fluor 594 or Alexa Fluor 488 antibodies (Molecular Probes) were used as the secondary antibody. Approval for the projects using human tissue sections was obtained from the Tokyo Medical and Dental University Hospital Ethics Committee and Keio University Ethics Committee.
Bone marrow transplantation
Bone marrow (BM) cells were prepared from the femurs and tibias of green fluorescent protein (GFP) gene transgenic mice. Recipient mice were irradiated with 9 Gy of X-rays, followed by intravenous injection of 2 × 106 BM cells.
Real-time RT-PCR
Size-classified intestinal polyps and normal intestines of ApcΔ716 mice (n = 5 for each) were used for RNA extraction. For DSS-treated mouse samples, normal colon tissues or invasive colon tumors at 3 days, 4 weeks or 6 to 10 weeks (n = 10 for each) after DSS treatment were used for RNA extraction. The total RNAs were reverse-transcribed using the PrimeScript RT reagent kit (TaKaRa) and were PCR-amplified using the SYBR Premix ExTaqII (TaKaRa). The primers used for the real-time RT-PCR were purchased from TaKaRa.
Immunoblotting analysis
Tissues were homogenized in lysis buffer, and protein sample was separated in a 10% SDS-polyacrylamide gel. Antibodies against active form of β-catenin (dephosphorylated at Ser37 and Thr41; Millipore) and total β-catenin (Sigma), Stat3 (Cell Signaling Technology), and phosphorylated Stat3 at Tyr705 (Cell Signaling Technology) were used. An anti-β-actin antibody (Sigma) was used as the internal control. The ECL detection system (GE Healthcare) was used to detect the signals.
Gelatin zymography
Tissue sample was lysed in SDS sample buffer, incubated for 20 minutes at 37°C and separated in a 10% polyacrylamide gel containing 0.005% gelatin labeled with Alexa Fluor 670 (Abcam). After electrophoresis, gels were soaked in 2.5% Triton X-100 for 1 hour, then gelatinolysis was carried out by incubation at 37°C for 24 hours. The gel was monitored by an Odyssey infrared imaging system (LI-COR).
Organoid culture
The organoid culture using small intestinal epithelial cells was performed as described previously (18). Briefly, organoids were cultured in Matrigel with Advanced DMEM/F12 medium (Invitrogen) supplemented with 50 ng/mL EGF (Invitrogen), R-Spondin1 conditioned medium (a kind gift from Dr. Marc Leushacke, A* STAR, Institute of Medical Biology, Singapore), and 100 ng/mL Noggin (Peprotech). The cultures were passaged once, and the crypt length was measured under a dissecting microscope.
Organoid cell proliferation was detected using the Click-iT EdU Imaging System (Invitrogen). After EdU staining, organoids were incubated with anti-CD44 antibody (Chemicon) followed by secondary antibody, Alexa Fluor 488 (Molecular Probes). The stained organoids were analyzed using a Zeiss 510 META laser-scanning microscope (Zeiss).
Statistical analyses
The data were analyzed using an unpaired t test, and are presented as the means ± standard deviation (SD). A value of P < 0.05 was considered as statistically significant.
Results
Size-dependent submucosal invasion of intestinal tumors
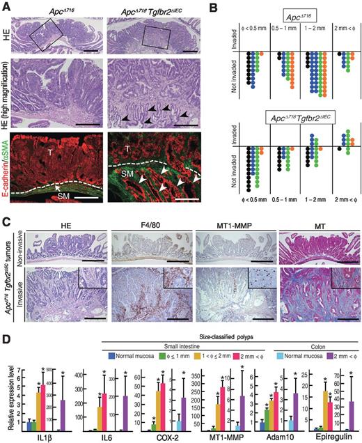
It has been demonstrated that the disruption of Tgfbr2, Smad4, or Smad3 in Apc-mutant mice causes development of invasive adenocarcinomas in the intestine, whereas simple Apc-mutant mice develop only benign adenomas (12, 19–21). Accordingly, the combination of Wnt signaling activation and TGFβ signaling suppression is implicated in the malignant invasion of intestinal tumors. To further investigate the mechanism underlying the submucosal invasion of intestinal tumors, we constructed compound mutant mice carrying both ApcΔ716 and Tgfbr2 mutation in intestinal epithelial cells (ApcΔ716Tgfbr2ΔIEC). We confirmed that ApcΔ716 Tgfbr2ΔIEC mice developed adenocarcinomas with submucosal invasion, whereas simple ApcΔ716 mice had only noninvasive adenomas (Fig. 1A and Supplementary Fig. S1). Notably, only the polyps >1 mm in diameter showed submucosal invasion in the ApcΔ716 Tgfbr2ΔIEC mice (Fig. 1B and Supplementary Fig. S1B). Histologically, large invasive polyps in ApcΔ716 Tgfbr2ΔIEC mice were associated with increased stroma and macrophage infiltration, which was not found in the small noninvasive polyps (Fig. 1C). Membrane-type 1 matrix metalloproteinase (MT1-MP) expression was induced in the stroma of the large invasive tumors, and collagen fiber deposition was also found in the stroma by Masson trichrome staining. Moreover, expression of IL1β, IL6, and COX-2 was induced when polyp size increased beyond >1 mm in diameter in ApcΔ716 mouse small intestine, and expression levels of MT1-MMP, Adam10, and epiregulin were also increased in the large polyps (Fig. 1D). The induction of these factors was also found in the colon polyps >2 mm in diameter. By a laser microdissection–based RT-PCR analysis, we found that these factors, except for Adam10, were predominantly expressed in the tumor stroma (Supplementary Fig. S2). Taken together, these results indicate that the inflammatory microenvironment is generated by a tumor size-dependent mechanism in both the small intestinal and colon polyps. It is therefore possible that such microenvironment is required for submucosal invasion.
Size-dependent submucosal invasion of intestinal tumors. A, representative photographs of ApcΔ716 mouse benign adenomas (left) and ApcΔ716 Tgfbr2ΔIEC mouse invasive adenocarcinomas (right). H&E (top) and enlarged images of the boxed areas (middle), and fluorescence immunohistochemistry for E-cadherin (red) and αSMA (green; bottom). T, tumor; SM, submucosa. Arrowheads, submucosal invasion of tumor epithelial cells. Bars, 400 μm (top) and 200 μm (middle and bottom). B, size classification of intestinal tumors of ApcΔ716 mice (top) and ApcΔ716 Tgfbr2ΔIEC mice (bottom) scored using “Swiss roll” histology sections. Each dot indicates an individual polyp. Different colors indicate independent mice. C, representative photographs of noninvasive (top) and invasive polyps (bottom) of ApcΔ716 Tgfbr2ΔIEC; mice. H&E staining, immunohistochemistry for F4/80 and MT1-MMP, and Masson trichrome (MT) staining (left to right). Insets, high-powered magnification. Bars, 200 μm (top) and 400 μm (bottom). D, expression levels of the indicated factors relative to the mean level of normal mucosa in size-classified small intestinal and colon tumors of ApcΔ716 mice (mean ± SD). *, P < 0.05 compared with the normal mucosal level.
Size-dependent submucosal invasion of intestinal tumors. A, representative photographs of ApcΔ716 mouse benign adenomas (left) and ApcΔ716 Tgfbr2ΔIEC mouse invasive adenocarcinomas (right). H&E (top) and enlarged images of the boxed areas (middle), and fluorescence immunohistochemistry for E-cadherin (red) and αSMA (green; bottom). T, tumor; SM, submucosa. Arrowheads, submucosal invasion of tumor epithelial cells. Bars, 400 μm (top) and 200 μm (middle and bottom). B, size classification of intestinal tumors of ApcΔ716 mice (top) and ApcΔ716 Tgfbr2ΔIEC mice (bottom) scored using “Swiss roll” histology sections. Each dot indicates an individual polyp. Different colors indicate independent mice. C, representative photographs of noninvasive (top) and invasive polyps (bottom) of ApcΔ716 Tgfbr2ΔIEC; mice. H&E staining, immunohistochemistry for F4/80 and MT1-MMP, and Masson trichrome (MT) staining (left to right). Insets, high-powered magnification. Bars, 200 μm (top) and 400 μm (bottom). D, expression levels of the indicated factors relative to the mean level of normal mucosa in size-classified small intestinal and colon tumors of ApcΔ716 mice (mean ± SD). *, P < 0.05 compared with the normal mucosal level.
Submucosal invasion by TGFβ signaling suppression and ulcerative colitis
We thus examined the role of inflammatory responses in TGFβ signaling suppression-associated submucosal invasion using a colitis mouse model by treating Tgfbr2ΔIEC mice with DSS (Fig. 2A). The wild-type mice treated with DSS showed ulcerative colitis beginning 3 days after DSS treatment, and the colonic mucosa was repaired in 4 weeks after treatment (Fig. 2B). Although mucosal ulcers were repaired in the Tgfbr2ΔIEC mice in 4 weeks after DSS treatment, regeneration of the normal gland structure was significantly impaired (Fig. 2B, asterisk). Importantly, colonic epithelial cells invaded to the submucosa in Tgfbr2ΔIEC mice by the end of fourth week after treatment. These invading epithelial cells continued proliferation, and formed invasive tumors associated with deposition of collagen fibers by the 10 weeks after DSS treatment (Fig. 2C). Furthermore, large solid tumors were visible from outside of the colon and cecum of Tgfbr2ΔIEC mice by the 40th week after treatment (Fig. 2D). Epithelial cells of tumors were positive for Ki67, indicating that the tumor cells continued proliferation even at 40 weeks after DSS treatment. We confirmed that disruption of Tgfbr2 in normal intestinal mucosa did not cause any morphologic changes (Supplementary Fig. S3), which is consistent with previous reports (20, 22). The level of active β-catenin was significantly increased both in the ApcΔ716 mouse intestinal tumors and colitis-associated colon tumors that were chemically induced by treatment with azoxymethane and DSS, however, active β-catenin level was not increased in the invasive tumors of DSS-treated Tgfbr2ΔIEC mice (Fig. 2E). These results indicate that ulcerative colitis induces invasive tumors in the TGFβ-suppressed mucosa without activation of the Wnt signaling.
Submucosal invasion of TGFβ signaling-suppressed cells by ulcerative colitis. A, schedule for tamoxifen and DSS treatment and examination of mice. B, representative photographs (H&E) of DSS-treated wild-type (left) and DSS-treated Tgfbr2ΔIEC (right) mouse colons 3 days (top) and 4 weeks (down) after treatment. Arrows (top), ulcer lesions. Arrowheads (bottom right), submucosal invasion of epithelial cells. *, impaired regeneration of the normal gland structure. Bars, 200 μm. C, representative photographs of invasive tumors of a DSS-treated Tgfbr2ΔIEC mouse 10 weeks after treatment. H&E (top), enlarged images of the boxed areas (bottom left), and Masson trichrome (MT) staining of serial section (bottom right). Arrows, location of muscularis mucosae. *, impaired regeneration of the normal gland structure. Bars, 500 μm (top and middle) and 200 μm (bottom). D, representative macroscopic photographs of invasive tumors developed in a DSS-treated Tgfbr2ΔIEC mouse at 40 weeks after treatment (arrows, top left), and the H&E (top right) and immunohistochemistry for Ki67 (bottom). Arrows (bottom), the location of muscularis mucosae; and inset, enlarged image of the boxed area. Ce, cecum; Ile, ileum; Co, colon. Bars, 2 mm (top) and 400 μm (bottom). E, immunoblotting for active β-catenin and total β-catenin in the intestinal mucosa and polyps in ApcΔ716 and AOM/DSS-treated mice (left) and DSS-treated Tgfbr2ΔIEC mice (right) at the indicated time points. NM, normal mucosa; and inv, invasive tumors. β-Actin was used as an internal control. F, representative immunohistochemical findings of p-Smad2 in ulcerative colitis–associated human colon cancer tissues (left, center), and the β-catenin in sporadic colon cancer (top right) and ulcerative colitis–associated colon cancer (UC; right bottom). Arrows (center), surface epithelial cells and invading tumor cells. Bars, 500 μm (left) and 50 μm (center and right).
Submucosal invasion of TGFβ signaling-suppressed cells by ulcerative colitis. A, schedule for tamoxifen and DSS treatment and examination of mice. B, representative photographs (H&E) of DSS-treated wild-type (left) and DSS-treated Tgfbr2ΔIEC (right) mouse colons 3 days (top) and 4 weeks (down) after treatment. Arrows (top), ulcer lesions. Arrowheads (bottom right), submucosal invasion of epithelial cells. *, impaired regeneration of the normal gland structure. Bars, 200 μm. C, representative photographs of invasive tumors of a DSS-treated Tgfbr2ΔIEC mouse 10 weeks after treatment. H&E (top), enlarged images of the boxed areas (bottom left), and Masson trichrome (MT) staining of serial section (bottom right). Arrows, location of muscularis mucosae. *, impaired regeneration of the normal gland structure. Bars, 500 μm (top and middle) and 200 μm (bottom). D, representative macroscopic photographs of invasive tumors developed in a DSS-treated Tgfbr2ΔIEC mouse at 40 weeks after treatment (arrows, top left), and the H&E (top right) and immunohistochemistry for Ki67 (bottom). Arrows (bottom), the location of muscularis mucosae; and inset, enlarged image of the boxed area. Ce, cecum; Ile, ileum; Co, colon. Bars, 2 mm (top) and 400 μm (bottom). E, immunoblotting for active β-catenin and total β-catenin in the intestinal mucosa and polyps in ApcΔ716 and AOM/DSS-treated mice (left) and DSS-treated Tgfbr2ΔIEC mice (right) at the indicated time points. NM, normal mucosa; and inv, invasive tumors. β-Actin was used as an internal control. F, representative immunohistochemical findings of p-Smad2 in ulcerative colitis–associated human colon cancer tissues (left, center), and the β-catenin in sporadic colon cancer (top right) and ulcerative colitis–associated colon cancer (UC; right bottom). Arrows (center), surface epithelial cells and invading tumor cells. Bars, 500 μm (left) and 50 μm (center and right).
We next examined human inflammatory bowel disease (IBD)–related colon cancer. Nuclear localized P-Smad2 was found in the surface epithelial cells of ulcerative colitis, however, it was not detected in the invaded tumor cells, indicating that there was suppression of TGFβ signaling (Fig. 2F). A loss of P-Smad2 staining in tumor cells was found in five out of eight cases (62.5%) of ulcerative colitis–associated colon cancer. Moreover, β-catenin accumulation was not detected in seven out of eight ulcerative colitis–associated tumors (87.5%). Accordingly, it is possible that suppression of TGFβ signaling causes colon cancer invasion in human patients with IBD without Wnt signaling activation.
Chronic inflammatory responses in the invasive tumors
We found that BM-derived cells and macrophages infiltrated in the stroma of invasive colon tumors, but not in the noninvasive mucosa of DSS-treated Tgfbr2ΔIEC mice (Fig. 3A). Consistently, expression of monocyte-trophic chemokines (23), CCL2, CCL3, CCL4, CCL7, and CCL8, was increased significantly in the invasive colon tumors (Fig. 3B). Moreover, Stat3 was constitutively phosphorylated in the invasive tumors of DSS-treated Tgfbr2ΔIEC mice, whereas its level was decreased in the repaired mucosa of DSS-treated wild-type mice (Fig. 3C). These results indicate that inflammatory responses are chronically maintained in the invasive tumor tissues, even after the repair of DSS-induced ulcers.
Chronic inflammation in invasive tumors of Tgfbr2ΔIEC mice. A, representative photographs of immunohistochemistry for GFP in a DSS-treated Tgfbr2ΔIEC mouse that had undergone BM transplantation from a GFP transgenic mouse (top). Enlarged images of invasive (bottom left) and noninvasive (bottom center) mucosa of the boxed areas (top). Fluorescent immunostaining for F4/80 (green) and E-cadherin (red) in an invasive tumor (bottom right). Bars, 400 μm (top) and 200 μm (bottom). B, relative expression levels of the indicated chemokines in the invasive tumors in DSS-treated Tgfbr2ΔIEC mice to the mean level of wild-type mouse colons (mean ± SD). *, P < 0.05. C, immunoblotting for phosphorylated Stat3 and total Stat3 in the colon mucosa of control wild-type mice (WT), DSS-treated wild-type and Tgfbr2ΔIEC mice. β-Actin was used as an internal control. uc, ulcerative colitis; rep, repaired mucosa; inv, invasive tumor. The band intensities for pStat3/Stat3 relative to the mean level of wild-type mice (red bar) are shown in a bar graph (bottom). D, expression levels of cytokines, chemokines, and COX-2 in DSS-treated wild-type or Tgfbr2ΔIEC mouse colonic mucosa relative to the mean levels of the repaired mucosa (green; mean ± SD). *, P < 0.05. ns, not significant.
Chronic inflammation in invasive tumors of Tgfbr2ΔIEC mice. A, representative photographs of immunohistochemistry for GFP in a DSS-treated Tgfbr2ΔIEC mouse that had undergone BM transplantation from a GFP transgenic mouse (top). Enlarged images of invasive (bottom left) and noninvasive (bottom center) mucosa of the boxed areas (top). Fluorescent immunostaining for F4/80 (green) and E-cadherin (red) in an invasive tumor (bottom right). Bars, 400 μm (top) and 200 μm (bottom). B, relative expression levels of the indicated chemokines in the invasive tumors in DSS-treated Tgfbr2ΔIEC mice to the mean level of wild-type mouse colons (mean ± SD). *, P < 0.05. C, immunoblotting for phosphorylated Stat3 and total Stat3 in the colon mucosa of control wild-type mice (WT), DSS-treated wild-type and Tgfbr2ΔIEC mice. β-Actin was used as an internal control. uc, ulcerative colitis; rep, repaired mucosa; inv, invasive tumor. The band intensities for pStat3/Stat3 relative to the mean level of wild-type mice (red bar) are shown in a bar graph (bottom). D, expression levels of cytokines, chemokines, and COX-2 in DSS-treated wild-type or Tgfbr2ΔIEC mouse colonic mucosa relative to the mean levels of the repaired mucosa (green; mean ± SD). *, P < 0.05. ns, not significant.
We thus determined the levels of inflammatory cytokines in both the invasive tumors and DSS-induced ulcerative colitis. Expression was significantly upregulated for TNFα, IL1β, IL6, CXCL1, CXCL2, and COX-2 by DSS-induced ulcerative colitis in both the wild-type and Tgfbr2ΔIEC mice (Fig. 3D, yellow and blue circles, respectively), whereas the levels of these factors in wild-type mice decreased significantly after the mucosa was repaired (Fig. 3D, green circles). In the invasive tumors of the Tgfbr2ΔIEC mice, expression of TNFα, IL6, and CXCL2 remained high, whereas that of IL1β, CXCL1, and COX-2 decreased to the level of repaired mucosa (Fig. 3D, red circles). These results indicate that different types of inflammatory responses are induced in the invasive tumor tissues of the Tgfbr2ΔIEC mice compared with those in the mice with DSS-induced acute colitis.
Expression of MT1-MMP and activation of MMP2 in invasive tumors
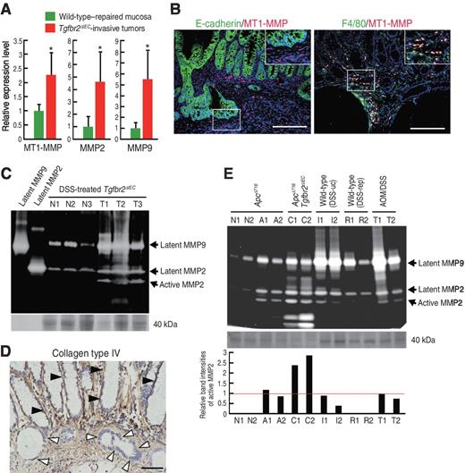
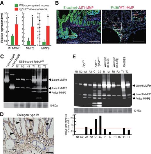
To investigate the mechanism underlying chronic inflammation-associated invasion, we examined expression of MMPs that are important for submucosal invasion (24). It has been shown that MT1-MMP plays a key role in activation of MMP2 (25) and MT1-MMP is expressed in macrophages, regulating inflammatory responses (26, 27). The expression levels of MT1-MMP, MMP2, and MMP9 were significantly increased in the invasive tumors of DSS-treated Tgfbr2ΔIEC mice (Fig. 4A). Fluorescence immunohistochemistry showed that the stromal cells of invasive tumors expressed MT1-MMP, and most MT1-MMP–expressing cells in tumor stroma were F4/80-positive macrophages (Fig. 4B). Moreover, gelatin zymography analyses revealed that MMP2 was activated in the invasive tumor tissues, but not in the normal colonic mucosa of the same DSS-treated Tgfbr2ΔIEC mice (Fig. 4C). Consistently, the immunostaining signal for collagen type IV in the basement membrane was significantly decreased in the invading epithelial cells (Fig. 4D). These results suggest that chronic inflammation contributes to the submucosal invasion through macrophage-expressed MT1-MMP, which leads to MMP2 activation, resulting in degradation of basement membrane.
Expression of MT1-MMP and activation of MMP2 in invasive tumors. A, expression levels of indicated MMPs in the DSS-treated Tgfbr2ΔIEC mouse invasive tumors (red) relative to the level of repaired mucosa of DSS-treated wild-type mice (green; mean ± SD). *, P < 0.05 versus wild-type level. B, fluorescent immunostaining of the invasive tumors in DSS-treated Tgfbr2ΔIEC mice for E-cadherin (green), MT1-MMP (red; left), F4/80 (green), and MT1-MMP (red; right). Insets, enlarged images of the boxed areas. Bars, 200 μm. C, gelatin zymography of the normal mucosa (N1-N3) and invasive tumors (T1-T3) of three individual DSS-treated Tgfbr2ΔIEC mice. Latent MMP9 and MMP2 were used as positive controls. D, immunostaining for collagen type IV in the invasive colon tumors of DSS-treated Tgfbr2ΔIEC mice. White arrowheads, invading epithelial cells in submucosa; closed arrowheads, noninvading epithelial cells. Bars, 50 μm. E, gelatin zymography of the normal intestinal mucosa (N1-N2) and intestinal adenomas (A1-A2) of ApcΔ716 mice, invasive adenocarcinomas (C1-C2) of ApcΔ716 Tgfbr2ΔIEC mice, ulcerative colitis tissues of DSS-treated wild-type mice (I1-I2), repaired mucosa of DSS-treated wild-type mice (R1-R2), and noninvasive colon tumors (T1-T2) of azoxymethane/DSS-treated wild-type mice. Coomassie Brilliant Blue staining of the 40-kDa bands is shown at the bottom of the zymography gels as a protein level control (C and E). Relative band intensities for active MMP2 to the mean level of ApcΔ716 adenomas (red bar) are shown in a bar graph (E, bottom).
Expression of MT1-MMP and activation of MMP2 in invasive tumors. A, expression levels of indicated MMPs in the DSS-treated Tgfbr2ΔIEC mouse invasive tumors (red) relative to the level of repaired mucosa of DSS-treated wild-type mice (green; mean ± SD). *, P < 0.05 versus wild-type level. B, fluorescent immunostaining of the invasive tumors in DSS-treated Tgfbr2ΔIEC mice for E-cadherin (green), MT1-MMP (red; left), F4/80 (green), and MT1-MMP (red; right). Insets, enlarged images of the boxed areas. Bars, 200 μm. C, gelatin zymography of the normal mucosa (N1-N3) and invasive tumors (T1-T3) of three individual DSS-treated Tgfbr2ΔIEC mice. Latent MMP9 and MMP2 were used as positive controls. D, immunostaining for collagen type IV in the invasive colon tumors of DSS-treated Tgfbr2ΔIEC mice. White arrowheads, invading epithelial cells in submucosa; closed arrowheads, noninvading epithelial cells. Bars, 50 μm. E, gelatin zymography of the normal intestinal mucosa (N1-N2) and intestinal adenomas (A1-A2) of ApcΔ716 mice, invasive adenocarcinomas (C1-C2) of ApcΔ716 Tgfbr2ΔIEC mice, ulcerative colitis tissues of DSS-treated wild-type mice (I1-I2), repaired mucosa of DSS-treated wild-type mice (R1-R2), and noninvasive colon tumors (T1-T2) of azoxymethane/DSS-treated wild-type mice. Coomassie Brilliant Blue staining of the 40-kDa bands is shown at the bottom of the zymography gels as a protein level control (C and E). Relative band intensities for active MMP2 to the mean level of ApcΔ716 adenomas (red bar) are shown in a bar graph (E, bottom).
Because MT1-MMP expression was also induced in the ApcΔ716 benign adenomas (Fig. 1C and D), we further examined MMP activation in other mouse tumor models. As anticipated, MMP2 was activated in the invasive tumors of ApcΔ716 Tgfbr2ΔIEC mice (Fig. 4E). Notably, MMP2 activation was also found in the noninvasive benign tumors of ApcΔ716 mice and AOM/DSS-treated mice, although the band intensities were lower compared with those of the ApcΔ716 Tgfbr2ΔIEC mouse invasive tumors (Fig. 4E). These results suggest that MMP2 activation is already induced in benign intestinal tumors, and its activation level increases with the progression of the tumor. Accordingly, it is also possible that suppression of TGFβ signaling causes acquisition of invasiveness of epithelial cells in such microenvironment.
Impaired mucosal regeneration by suppression of TGFβ signaling
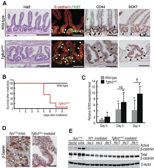
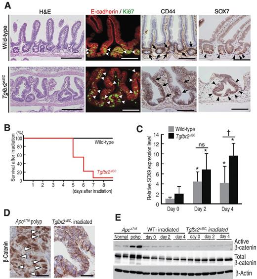
Impaired mucosal regeneration from ulcer in Tgfbr2ΔIEC mice (Fig. 2B and C) suggested a role of TGFβ signaling in regeneration of injured intestinal mucosa. To test this possibility, mice were irradiated with X-ray at 9 Gy. In the irradiated wild-type mice, the number of proliferating cells in the crypt decreased on days 1 to 3 after irradiation, followed by destruction of the mucosal structure by day 4 (Supplementary Fig. S4). At the same time, the undifferentiated cell population expanded, and normal crypt-villous structures were regenerated by day 6, which was consistent with a previous report (28). X-ray irradiation in Tgfbr2ΔIEC mice also showed a decrease in the proliferating crypt cell population, followed by increased numbers of proliferating undifferentiated cells (Supplementary Fig. S4). However, the extent of the injury was more severe in the Tgfbr2ΔIEC mice, and the regeneration of the normal mucosal structure was impaired in both the small intestine and colon (Fig. 5A and Supplementary Fig. S5). Because of such severe phenotypes, most irradiated Tgfbr2ΔIEC mice died by day 7 (Fig. 5B). Moreover, markers of undifferentiated epithelial cells, CD44 and SOX7, were expressed in the entire intestinal mucosa of the X-ray–irradiated Tgfbr2ΔIEC mice, whereas their expression was limited to the crypt bottom in the wild-type mice (Fig. 5A and Supplementary Fig. S5B). Consistently, an intestinal progenitor cell marker, SOX9 (29), was upregulated in the intestine by irradiation, and the SOX9 level was significantly higher in Tgfbr2ΔIEC mice than in wild-type mice (Fig. 5C). Moreover, the nuclear accumulation and stabilization of β-catenin was not found in the irradiated Tgfbr2ΔIEC mouse intestinal epithelia (Fig. 5D and E). Taken together, these results indicate that TGFβ signaling is required for differentiation of regenerating epithelial cells, and that blocking the TGFβ pathway causes expansion of the proliferating and undifferentiated epithelial cell population without activation of Wnt signaling.
Impaired mucosal regeneration by suppression of TGFβ signaling. A, representative photographs of X-ray–irradiated wild-type (top) and Tgfbr2ΔIEC (bottom) mouse small intestines 6 days after irradiation. H&E staining, fluorescence immunostaining for E-cadherin (red), and Ki67 (green), immunohistochemistry for CD44 and SOX7 (left to right) are shown. White arrowheads, Ki67-positive cells. Arrows, CD44-positive epithelial cells; closed arrowheads, SOX7-positive epithelial cells. Bars, 200 μm (left) and 100 μm (center and right). B, survival curve of wild-type and Tgfbr2ΔIEC mice after X-ray irradiation at 9 Gy. C, expression levels of SOX9 in X-ray–irradiated wild-type (gray bars) and Tgfbr2ΔIEC (closed bars) mouse intestines relative to the mean level of nonirradiated wild-type mice (day 0; mean ± SD). *, P < 0.05 versus day 0 level; dagger, P < 0.05. ns, not significant. D, immunohistochemical staining for β-catenin in an ApcΔ716 mouse intestinal polyp (left) and irradiated Tgfbr2ΔIEC mouse small intestinal mucosa (right). White arrowheads, β-catenin nuclear accumulation. Bars, 25 μm. E, immunoblotting for active β-catenin and total β-catenin in the indicated intestinal tissues. β-Actin was used as an internal control.
Impaired mucosal regeneration by suppression of TGFβ signaling. A, representative photographs of X-ray–irradiated wild-type (top) and Tgfbr2ΔIEC (bottom) mouse small intestines 6 days after irradiation. H&E staining, fluorescence immunostaining for E-cadherin (red), and Ki67 (green), immunohistochemistry for CD44 and SOX7 (left to right) are shown. White arrowheads, Ki67-positive cells. Arrows, CD44-positive epithelial cells; closed arrowheads, SOX7-positive epithelial cells. Bars, 200 μm (left) and 100 μm (center and right). B, survival curve of wild-type and Tgfbr2ΔIEC mice after X-ray irradiation at 9 Gy. C, expression levels of SOX9 in X-ray–irradiated wild-type (gray bars) and Tgfbr2ΔIEC (closed bars) mouse intestines relative to the mean level of nonirradiated wild-type mice (day 0; mean ± SD). *, P < 0.05 versus day 0 level; dagger, P < 0.05. ns, not significant. D, immunohistochemical staining for β-catenin in an ApcΔ716 mouse intestinal polyp (left) and irradiated Tgfbr2ΔIEC mouse small intestinal mucosa (right). White arrowheads, β-catenin nuclear accumulation. Bars, 25 μm. E, immunoblotting for active β-catenin and total β-catenin in the indicated intestinal tissues. β-Actin was used as an internal control.
Acquisition of invasive phenotype by blocking TGFβ signaling in regenerating epithelial cells
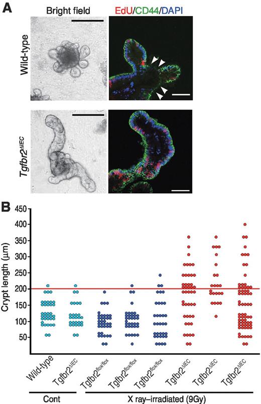
We next studied the effect of TGFβ signaling suppression in regenerating mucosa on invasive phenotype. Organoid culture of the irradiated wild-type mouse-derived intestinal epithelial cells showed budding from cysts, forming mini-crypt structures (Fig. 6A), which was consistent with the original report (18). Importantly, intestinal epithelial cells derived from irradiated Tgfbr2ΔIEC mice formed gland-like long crypt structures in the Matrigel (Fig. 6A). We further examined the epithelial cell proliferation in the organoids by evaluating the EdU incorporation to nuclei, and examined the undifferentiated status by determining the CD44 expression. Notably, the expression of EdU and CD44 was found in the epithelial cells along the long crypts of Tgfbr2ΔIEC mouse-derived organoids, although that was detected only in budding crypts of wild-type organoids. These results suggest that the long crypts are comprised of proliferating undifferentiated epithelial cells. The proportion of long crypts >200 μm was significantly higher in the irradiated Tgfbr2ΔIEC mouse-derived intestinal epithelial cells (42% ± 13% of all crypts) compared with epithelial cells derived from irradiated Tgfbr2flox/flox control mice (3.9 ± 4.5%; Fig. 6B). Such long crypt formation was not found also in organoids of nonirradiated Tgfbr2ΔIEC mouse-derived intestinal epithelial cells. It is possible that long crypt formation in Matrigel reflects “collective cell migration” in the extracellular matrix, which is one of strategies used by cancer cells for invasion (30). Therefore, it is conceivable that suppression of TGFβ signaling in regenerating mucosa results in the acquisition of invasive phenotype, which leads to collective migration in the inflammatory microenvironment.
Acquisition of invasive phenotype by TGFβ inhibition in regenerating epithelia. A, representative bright-field photographs of organoid cultures in Matrigel (left) and confocal images of organoids immunostained for EdU (red) and CD44 (green; right) of wild-type (top) and X-ray–irradiated Tgfbr2ΔIEC (bottom) mouse intestinal epithelia. Arrowheads, EdU-negative and CD44 weak cells in wild-type organoid. Bars, 200 μm (left) and 50 μm (right). B, crypt lengths of organoids derived from wild-type and nonirradiated Tgfbr2ΔIEC mice (light blue), irradiated Tgfbr2flox/flox (control) mice (blue), and irradiated Tgfbr2ΔIEC mice (red). Red bar, 200-μm threshold, and crypts longer than 200 μm were judged to be long crypts.
Acquisition of invasive phenotype by TGFβ inhibition in regenerating epithelia. A, representative bright-field photographs of organoid cultures in Matrigel (left) and confocal images of organoids immunostained for EdU (red) and CD44 (green; right) of wild-type (top) and X-ray–irradiated Tgfbr2ΔIEC (bottom) mouse intestinal epithelia. Arrowheads, EdU-negative and CD44 weak cells in wild-type organoid. Bars, 200 μm (left) and 50 μm (right). B, crypt lengths of organoids derived from wild-type and nonirradiated Tgfbr2ΔIEC mice (light blue), irradiated Tgfbr2flox/flox (control) mice (blue), and irradiated Tgfbr2ΔIEC mice (red). Red bar, 200-μm threshold, and crypts longer than 200 μm were judged to be long crypts.
Discussion
Genome-wide analyses have indicated that accumulation of genetic alterations in oncogenic and tumor-suppressor pathways is responsible for development of colon cancer (31). On the other hand, the nature and significance of the individual genetic alterations are not yet understood (32). In addition, relatively few mutations have been identified that are responsible for invasion and/or metastasis (8, 33), suggesting that microenvironment can promote malignant progression. We have herein demonstrated that simple genetic alterations in the TGFβ pathway can lead to the development of invasive gastrointestinal cancers without additional genetic alterations when the mucosa is inflamed and regenerating from injury (Fig. 7A).
A schematic drawing of the TGFβ signaling suppression-induced invasive tumor development in regenerating and inflamed mucosa (A) and in Wnt signaling–activated adenomas (B).
A schematic drawing of the TGFβ signaling suppression-induced invasive tumor development in regenerating and inflamed mucosa (A) and in Wnt signaling–activated adenomas (B).
It has been shown that suppression of TGFβ signaling in the intestinal and mammary gland tumor cells induces chemokine expression, which recruits myeloid cells to the tumor microenvironment (12, 14). These myeloid cells express metalloproteinases, such as MT1-MMP, MMP2, and MMP9 that contribute to the invasion or metastasis of tumor cells. These results suggest that elaboration of an inflammatory microenvironment is critical for the malignant progression mediated by inhibition of the TGFβ signaling. We also found that MMP2 is activated by macrophage-expressing MT1-MMP in the invasive tumors. However, we found that MMP2 is activated also in the benign intestinal tumor tissues with intact TGFβ signaling. Accordingly, it is conceivable that the acquisition of an invasive phenotype by epithelial cells is further required for malignant progression where TGFβ signaling is suppressed.
Blocking TGFβ signaling in the intestinal epithelial cells did not cause morphologic changes, indicating that TGFβ signaling is not required for differentiation of normal intestinal stem/progenitor cells (20, 22). However, we found that suppression of TGFβ signaling in the injured intestinal mucosa blocked mucosal regeneration by suppressing differentiation, which caused the expansion of undifferentiated cell population. Accordingly, TGFβ signaling is essential for regeneration from damaged mucosa in the gastrointestinal tract. Notably, intestinal epithelial cells derived from irradiated Tgfbr2ΔIEC mice showed increased invasion in Matrigel, possibly caused by expansion of undifferentiated epithelial cell population. However, irradiation of Tgfbr2ΔIEC mice caused only dysplastic changes without tumor development, indicating that blocking TGFβ signaling in regenerating epithelial cells alone is insufficient for induction of invasive tumors.
Accordingly, it is required for the development of invasive tumors that both the inflammatory microenvironment where MT1-MMP is expressed and the regenerating epithelial cells with increased invasiveness by inhibition of TGFβ signaling (Fig. 7A). Such a mechanism is possibly important for cancer development associated with IBD. In IBD lesions, the mucosa is continuously regenerating in a chronic inflammatory microenvironment, and the expression of MT1-MMP, together with inflammatory chemokines, is upregulated similar to that observed in Tgfbr2ΔIEC mouse tumors (Supplementary Fig. S6). Furthermore, we herein demonstrated that TGFβ signaling is suppressed and Wnt signaling is not activated in more than 60% of ulcerative colitis–related colon cancer cells. Consistently, it has also been reported that human colitis–associated colon cancer does not follow the adenoma–carcinoma sequence, and mutations in β-catenin or APC are not common either (34). Accordingly, simple genetic alterations in the TGFβ signaling pathway may cause the development of invasive tumors under IBD condition (Fig. 7A).
On the other hand, compound mutant mice carrying mutations in Apc and TGFβ pathway genes showed progression of invasive adenocarcinomas from Wnt-activated adenomas (19–21), indicating that the combination of Wnt activation and TGFβ signaling suppression is sufficient for malignant progression. In the regenerating mucosa, stem cell population is expanded, with the signaling in the Wnt and Notch pathways activated (35). It is therefore possible that the activation of Wnt signaling is necessary for malignant progression in sporadic tumors where TGFβ signaling is blocked without mucosa regeneration. Accordingly, combination of Wnt activation and TGFβ suppression in the MT1-MMP–expressing inflammatory microenvironment is sufficient for the induction of invasive adenocarcinoma in normal intestine (Fig. 7B).
In conclusion, we have demonstrated that suppression of TGFβ signaling in the regenerating epithelial cells results in suppression of epithelial differentiation and acquisition of invasive phenotype of epithelial cells. Chronic inflammation induces development of an MMP2-activating microenvironment. The cooperation between TGFβ signaling suppression in the regenerating epithelia and the inflammatory microenvironment can cause invasive colon cancer development, which may explain mechanism of IBD-associated colon tumorigenesis. Therefore, controlling the inflammatory microenvironment may help an effective preventive or therapeutic strategy against the malignant progression of colon cancer.
Disclosure of Potential Conflicts of Interest
No potential conflicts of interest were disclosed.
Authors' Contributions
Conception and design: H. Oshima, M. Nakayama, H. Sato, M. Oshima
Development of methodology: H. Oshima, M. Nakayama, H. Sato, M. Oshima
Acquisition of data (provided animals, acquired and managed patients, provided facilities, etc.): H. Oshima, M. Nakayama, T.-S. Han, K. Naoi, X. Ju, Y. Maeda, S. Robine, K. Tsuchiya, H. Sato, M. Oshima
Analysis and interpretation of data (e.g., statistical analysis, biostatistics, computational analysis): H. Oshima, M. Nakayama, H. Sato, M.M. Taketo, M. Oshima
Writing, review, and/or revision of the manuscript: H. Sato, M.M. Taketo, M. Oshima
Administrative, technical, or material support (i.e., reporting or organizing data, constructing databases): H. Oshima, M. Nakayama, T. Sato, H. Sato, M. Oshima
Study supervision: H. Sato, M. Oshima
Acknowledgments
The authors thank Manami Watanabe and Ayako Tsuda for technical assistance.
Grant Support
This work was supported by CREST, the Japan Science and Technology Agency, Japan (M. Oshima), Grants-in-Aid for Scientific Research on Innovative Areas from the Ministry of Education, Culture, Sports, Science and Technology of Japan #22114005 (M. Oshima), #24300325 (M. Oshima), and Takeda Science Foundation, Japan (H. Oshima and M. Oshima).
The costs of publication of this article were defrayed in part by the payment of page charges. This article must therefore be hereby marked advertisement in accordance with 18 U.S.C. Section 1734 solely to indicate this fact.






