Abstract
Repurposing “old” drugs can facilitate rapid clinical translation but necessitates novel mechanistic insight. Warfarin, a vitamin K “antagonist” used clinically for the prevention of thrombosis for more than 50 years, has been shown to have anticancer effects. We hypothesized that the molecular mechanism underlying its antitumor activity is unrelated to its effect on coagulation, but is due to inhibition of the Axl receptor tyrosine kinase on tumor cells. Activation of Axl by its ligand Gas6, a vitamin K-dependent protein, is inhibited at doses of warfarin that do not affect coagulation. Here, we show that inhibiting Gas6-dependent Axl activation with low-dose warfarin, or with other tumor-specific Axl-targeting agents, blocks the progression and spread of pancreatic cancer. Warfarin also inhibited Axl-dependent tumor cell migration, invasiveness, and proliferation while increasing apoptosis and sensitivity to chemotherapy. We conclude that Gas6-induced Axl signaling is a critical driver of pancreatic cancer progression and its inhibition with low-dose warfarin or other Axl-targeting agents may improve outcome in patients with Axl-expressing tumors. Cancer Res; 75(18); 3699–705. ©2015 AACR.
Introduction
Vitamin K “antagonists” have been associated anecdotally with antitumor and anti-metastatic effects in preclinical and clinical studies since the 1960s (1–3). Results from dedicated clinical studies designed to evaluate the anti-metastatic activity of warfarin have been variable, in part due to complications associated with full anticoagulation. The anticancer effects of warfarin are generally attributed to thromboembolic inhibition, although the molecular mechanism has not been elucidated. The Axl receptor tyrosine kinase is associated with aggressive cancer and poor patient outcome in several malignancies, including pancreatic cancer (4). Because warfarin blocks vitamin K-dependent γ-carboxylation of glutamic acids (5) and the γ-carboxyglutamic acid–rich (GLA) domain of Gas6 is required to induce Axl tyrosine kinase activity (6–8), we hypothesized that the antitumor activity of warfarin could be due to inhibition of Gas6-mediated Axl activation on tumor cells. Warfarin potently inhibits Gas6-dependent Axl activation (9) at an IC50 of ≈0.6 nmol/L, a concentration well below that required to achieve anticoagulation (5, 10). Here, we exploited this differential effect to determine whether low-dose (1.5–3.0 μmol/L) warfarin treatment impedes pancreatic cancer progression by inhibiting Axl signaling independent of anticoagulation.
Materials and Methods
Cell lines
The human pancreatic cancer cell lines AsPC-1, Panc-1, Capan-1, and Mia PaCa-2 were obtained from the ATCC; the murine cell line Pan02 was obtained from the DCTD tumor repository maintained by the NCI at Frederick. C5LM2 is a variant of Panc1 developed in our laboratory that was generated through two passages of growth in vivo and culture of liver metastases and has been characterized previously (11). The C5LM2, AsPC-1, Panc-1, Pan02, and Mia PaCa-2 lines were grown in DMEM; Capan-1 was grown in IMDM; all cell lines were grown in a humidified atmosphere with 5% CO2, at 37°C, and have been DNA fingerprinted for provenance using the Power-Plex 1.2 Kit (Promega) and confirmed to be the same as the DNA fingerprint library maintained by the ATCC, and were confirmed to be free of Mycoplasma (e-Myco Kit; Boca Scientific).
Animal studies
All animals were housed in a pathogen-free facility with 24-hour access to food and water. Experiments were approved by, and conducted in accordance with, an IACUC approved protocol at UT Southwestern. LSL-KrasG12D; Cdkn2alox/lox; p48Cre (KIC) mice were generated as previously described (12). Four- to 6-week-old female NOD/SCID and C57/Bl6 mice were obtained from an on campus supplier. A total of 1 × 106 AsPc-1, Panc-1, Mia Paca2, Capan-1, C5LM2, Mia shLuc, and Mia shAxl or 5 × 105 Pan02 cells were injected orthotopically as described previously (12). Mice with established tumors, as determined by sonography were randomized to receive normal drinking water or water containing 1 mg/L (∼3.0 μmol/L) warfarin for experiments in immunocompromised mice and 0.5 mg/L (∼1.5 μmol/L) in experiments in immunocompetent animals with or without gemcitabine 25 mg/kg twice weekly depending on experimental design. KIC mice were treated with warfarin 4 weeks starting at 3 weeks of age. For all experiments, warfarin containing water was replenished every 3 days. For Mia Paca2 tumor–bearing mice, additional conditions of gemcitabine ± 10C9 (250 μg i.p. twice/week) were conducted. Mice bearing Panc-1, Capan-1, C5LM2, and Mia Paca2 tumors were sacrificed after 6 weeks of therapy. AsPc-1 tumor–bearing mice received 4 weeks of therapy and Pan02 tumor–bearing mice 3 weeks of therapy. ShRNA lines were allowed to grow for 8 to 10 weeks. For all therapy experiments primary tumor burden was established by weighing pancreas and tumor en bloc. Metastatic incidence was determined by visual inspection of the liver and abdominal cavity and confirmed by hematoxylin and eosin (H&E) of liver sections. Tissues were fixed in 10% formalin or snap-frozen in liquid nitrogen for further studies. C5LM2 cells were injected intrasplenically to establish liver metastases, tumors were allowed to grow for 24 weeks and mice were randomized to receive either normal drinking water or warfarin (1 mg/L) starting 48 hours prior or 48 hours after tumor cell injection. Liver tumor burden was determined by liver weight.
Histology and tissue analysis
Formalin-fixed tissues were embedded in paraffin and cut in 6-μm sections. Sections were evaluated by H&E and immunohistochemical analysis using antibodies specific for vimentin (Phosphosolutions), endomucin, E-cadherin (Santa Cruz Biotechnology), phospho-histone H3 (Upstate), cleaved caspase-3 (Cell Signaling Technology). Negative controls included omission of primary antibody and immunofluorescence evaluation was conducted as described previously (12). Necrotic area was determined by quantification of the percentage of viable tumor area on low magnification of tumor sections by H&E.
Statistical analysis
Data were analyzed using GraphPad software (GraphPad Prism version 4.00 for Windows; GraphPad Software; www.graphpad.com). Results are expressed as mean ± SEM or SD. Data were analyzed by the t test or ANOVA and results are considered significant at P < 0.05.
Additional methods are described in Supplementary Materials and Methods.
Results and Discussion
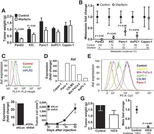
We evaluated the efficacy of low-dose warfarin (0.5–1 mg/L of drinking water) as a single agent in five murine models of pancreatic ductal adenocarcinoma (PDA; Fig. 1A and B). Low-dose warfarin therapy was administered when animals had established intrapancreatic tumors as measured by sonography. Treatment with low-dose warfarin reduced primary tumor growth in a syngenic model (Pan02, Fig. 1A) and in a spontaneous genetic PDA model (KIC, Fig. 1A), but had little effect on the growth of human tumor xenografts (Panc1, AsPC1, Capan-1, Fig. 1A). Importantly, low-dose warfarin consistently and potently inhibited metastatic burden (Fig. 1B; Supplementary Table S1) in four of the five PDA models. Expression analysis revealed that warfarin-sensitive tumors expressed detectable levels of Axl, whereas the nonresponsive Capan-1 tumors did not (Fig. 1C–E). Furthermore, Gas6 was expressed at detectable levels in most PDA cell lines (data not shown; ref. 4), indicative of autocrine Axl activation. To evaluate the effects of selective Axl inhibition on PDA, we used a stable retroviral shRNA approach. Axl knockdown completely suppressed the growth of orthotopic Mia PaCa-2 tumors (Fig. 1F). Extended in vivo growth of shAxl Mia Paca-2 cells in an independent experiment resulted in 4 of 7 mice developing tumors. These tumors were subsequently found to express Axl (Supplementary Fig. S1). To validate tumor-selective inhibition of Axl activity in the treatment setting, we developed a function-blocking human-specific anti-Axl monoclonal antibody, 10C9 (Supplementary Fig. S2). Treatment of established orthotopic Mia PaCa-2 tumors with 10C9 blunted primary tumor growth and potently suppressed metastases (Fig. 1G). These results support the notion that low-dose warfarin inhibits pancreatic tumor progression in a manner dependent on tumor cell Axl expression.
Warfarin inhibits tumor progression in Axl-expressing cell lines. A, primary tumor burden after therapy with warfarin. Therapy was initiated when implanted tumors were visible by ultrasound (∼10 mm3) and consisted of control (normal drinking water) or warfarin, administered in the drinking water at 0.5 mg/L [immunocompetent mice: Pan02 (n = 4, control; 3, warfarin); KIC (n = 10, control; 8, warfarin)] or 1 mg/L [Panc-1 (n = 10, control; 8, warfarin); AsPC-1 (n = 8, control; 6, warfarin); Capan-1 (n = 10, control; 7, warfarin)] and continued for 2 to 4 weeks until control mice were moribund. Therapy in KIC mice was initiated at 3 weeks of age and continued for 4 weeks. B, metastases were determined grossly upon sacrifice and confirmed by histologic evaluation of the liver. Metastatic burden was normalized to mean number of metastases in control-treated animals and is displayed as a fold change. Incidence of metastasis is also indicated. C, murine pancreatic cancer cells express Axl by flow cytometry. D and E, expression of Axl message and protein by human pancreatic cancer cell lines. F, shRNA-mediated knockdown of Axl suppresses growth of orthotopic Mia PaCa-2 tumors (n = 8, shLuc; 7, shAxl). Tumor volume determined by serial ultrasound. G, inhibition of Axl with mAb 10C9 reduces tumor growth and suppresses metastasis of MiaPaCa-2 tumors (n = 7, control; 8, 10C9). Therapy with mAb 10C9 (250 μg twice/week) was initiated when tumors were established as above and persisted for 4 weeks. All results were compared by the unpaired two-tailed t test with Welch's correction; actual P values are shown; error bars, SEM.
Warfarin inhibits tumor progression in Axl-expressing cell lines. A, primary tumor burden after therapy with warfarin. Therapy was initiated when implanted tumors were visible by ultrasound (∼10 mm3) and consisted of control (normal drinking water) or warfarin, administered in the drinking water at 0.5 mg/L [immunocompetent mice: Pan02 (n = 4, control; 3, warfarin); KIC (n = 10, control; 8, warfarin)] or 1 mg/L [Panc-1 (n = 10, control; 8, warfarin); AsPC-1 (n = 8, control; 6, warfarin); Capan-1 (n = 10, control; 7, warfarin)] and continued for 2 to 4 weeks until control mice were moribund. Therapy in KIC mice was initiated at 3 weeks of age and continued for 4 weeks. B, metastases were determined grossly upon sacrifice and confirmed by histologic evaluation of the liver. Metastatic burden was normalized to mean number of metastases in control-treated animals and is displayed as a fold change. Incidence of metastasis is also indicated. C, murine pancreatic cancer cells express Axl by flow cytometry. D and E, expression of Axl message and protein by human pancreatic cancer cell lines. F, shRNA-mediated knockdown of Axl suppresses growth of orthotopic Mia PaCa-2 tumors (n = 8, shLuc; 7, shAxl). Tumor volume determined by serial ultrasound. G, inhibition of Axl with mAb 10C9 reduces tumor growth and suppresses metastasis of MiaPaCa-2 tumors (n = 7, control; 8, 10C9). Therapy with mAb 10C9 (250 μg twice/week) was initiated when tumors were established as above and persisted for 4 weeks. All results were compared by the unpaired two-tailed t test with Welch's correction; actual P values are shown; error bars, SEM.
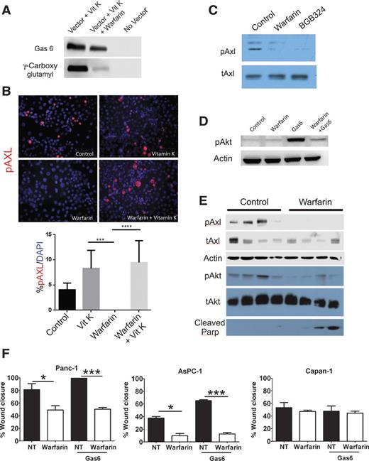
To determine the effect of warfarin on Gas6-induced Axl signaling in PDA, we evaluated phosphorylated Axl (pAxl) and downstream signaling via the PI3K–Akt signaling pathway (13). Warfarin-prevented γ-carboxylation of Gas6 in vitro (Fig. 2A) and inhibited basal pAxl levels in Panc-1 cells, an effect that was rescued by addition of exogenous vitamin K (Fig. 2B). The effect of warfarin on pAxl was validated in Mia PaCa-2 and Panc-1 by immunocytochemistry (Supplementary Fig. S3). Further warfarin or BGB324, a specific inhibitor of Axl tyrosine kinase activity (14) inhibited phosphorylation of Axl in Panc-1 cells (Fig. 2C). Consistent with these results, treatment of Panc-1 cells in vitro with 10C9 resulted in decreased Axl and p-Axl levels (Supplementary Fig. S2C and S2D). Furthermore, warfarin inhibited Gas6-induced activation of AKT in Panc1 cells in vitro (Fig. 2D). In addition, the effect of low-dose warfarin treatment on Panc-1 xenografts was consistent with the effects on Axl signaling in vitro. Warfarin treatment substantially suppressed the level of pAxl and pAkt in Panc-1 tumors (Fig. 2E), decreased expression of phosphorylated histone H3, a marker of proliferation, and elevated cleaved caspase-3, and tumor necrosis (Supplementary Fig. S4), and increased the level of cleaved Parp (Fig. 2E). Low-dose warfarin also reduced intratumoral microvessel density (Supplementary Fig. S4D) consistent with the reported proangiogenic activity of Axl (15).
Warfarin inhibits Axl signaling in vitro and in vivo. A, HEK293 cells engineered to stably express recombinant Gas6 were grown in the presence of vitamin K (Vit K) or vitamin K + warfarin. Gas6 levels and γ-carboxylation were assayed by immunoblotting conditioned media. Conditioned media from untransfected HEK293 cells were used as a negative control. B, Panc1 cells were grown in the presence of control media, vitamin K, warfarin, or warfarin + vitamin K. The level of phosphorylated Axl (pAXL, red) was determined by immunofluorescence. C, Panc1 cells were grown overnight in media with 1% serum with no additions (control), warfarin (2 μmol/L), or BGB324 (2 μmol/L). Lysates were probed for total Axl (tAxl) and phosphorylated Axl (pAxl). D, Panc1 cells were grown overnight in media with 1% serum with no additions (control), warfarin (1 μmol/L), Gas6 (1.3 nmol/L), or Gas6 + warfarin. Lysates were probed for phosphorylated Akt (pAkt) and actin. E, lysates from Panc1 tumors harvested from mice treated with control or warfarin were probed for expression of tAxl, pAxl, actin, pAKT, tAKT, and cleaved Parp. F, the effect of warfarin on cell migration was assessed by a “scratch” assay. Monolayers of the indicated cells were wounded with a pipet tip. The cells were incubated in media containing 2% serum ± warfarin (2 μmol/L) or media containing 2% serum + Gas6 (1.3 nmol/L) ± warfarin. Wound closure was monitored at 16 hours and is reported as the percentage of wound closure; *, P < 0.05; ***, P < 0.001 by ANOVA, Bonferroni's MCT. ****, P < .0001.
Warfarin inhibits Axl signaling in vitro and in vivo. A, HEK293 cells engineered to stably express recombinant Gas6 were grown in the presence of vitamin K (Vit K) or vitamin K + warfarin. Gas6 levels and γ-carboxylation were assayed by immunoblotting conditioned media. Conditioned media from untransfected HEK293 cells were used as a negative control. B, Panc1 cells were grown in the presence of control media, vitamin K, warfarin, or warfarin + vitamin K. The level of phosphorylated Axl (pAXL, red) was determined by immunofluorescence. C, Panc1 cells were grown overnight in media with 1% serum with no additions (control), warfarin (2 μmol/L), or BGB324 (2 μmol/L). Lysates were probed for total Axl (tAxl) and phosphorylated Axl (pAxl). D, Panc1 cells were grown overnight in media with 1% serum with no additions (control), warfarin (1 μmol/L), Gas6 (1.3 nmol/L), or Gas6 + warfarin. Lysates were probed for phosphorylated Akt (pAkt) and actin. E, lysates from Panc1 tumors harvested from mice treated with control or warfarin were probed for expression of tAxl, pAxl, actin, pAKT, tAKT, and cleaved Parp. F, the effect of warfarin on cell migration was assessed by a “scratch” assay. Monolayers of the indicated cells were wounded with a pipet tip. The cells were incubated in media containing 2% serum ± warfarin (2 μmol/L) or media containing 2% serum + Gas6 (1.3 nmol/L) ± warfarin. Wound closure was monitored at 16 hours and is reported as the percentage of wound closure; *, P < 0.05; ***, P < 0.001 by ANOVA, Bonferroni's MCT. ****, P < .0001.
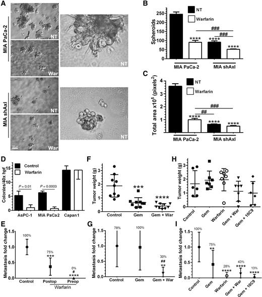
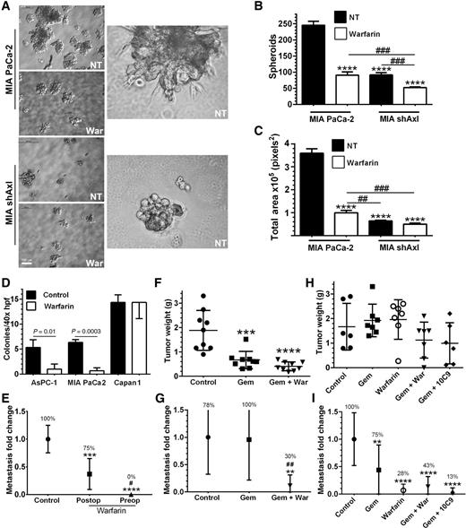
Axl has been associated with enhanced tumor cell migration and metastatic invasiveness (16). Warfarin reduced basal and Gas6-induced cell migration (scratch assay) in an Axl-dependent manner (Fig. 2F). Furthermore, tumor cell sphere formation and invasiveness in 3D culture was inhibited by warfarin and shRNA knockdown of Axl in Mia PaCa-2 cells (Fig. 3A–C). Warfarin also inhibited anchorage-independent growth of Axl-expressing cells (Fig. 3D) and inhibited liver colonization of Panc-1 cells after intrasplenic injection regardless of whether warfarin was administered pre- or post (48 hours)-tumor cell injection (Fig. 3E).
Axl inhibition reduces colony formation and enhances chemotherapy. A–C, parental Mia PaCa-2 cells or Mia PaCa-2 cells stably transfected with shRNA targeting Axl (Mia shAxl) were grown as spheroids in Matrigel for 7 days in the presence or absence of warfarin (200 ng/mL), n = 4/condition. Mia PaCa-2 cell colonies form large stellate colonies characteristic of invasive tumor growth. Colonies and cognate cell projections were imaged (A) with a Nikon Phase contrast microscope using ×40 and ×200 magnification. Mean total colony number (B) and total colony area ± SD (C) reflective of invasive growth were calculated using ImageJ image analysis; scale bar, 100 μm. ****, P < 0.001 versus Mia PaCa-2 NT; ##, P < 0.01; ###, P < 0.005 by ANOVA with Tukey's MCT. D, soft agar colony formation for AsPC-1, Mia PaCa-2, and Capan-1 cells grown in normal growth media in the presence or absence (control) of warfarin (2 μmol/L) for 14 days. Mean ± SD colonies/hpf are shown. The unpaired two-tailed t test with Welch's correction. E, liver metastases were quantified after intrasplenic injection of C5LM2 cells. Animals (10/group) were treated with normal drinking water, warfarin (1 mg/L) beginning 48 hours before (preop) or 48 hours following tumor cell injection (postop), and then continued on warfarin therapy until time of sacrifice. ***, P < 0.005; ****, P < 0.001 versus control; #, P < 0.05 versus post-injection treatment group by ANOVA with Tukey's MCT. F–I, mice bearing established orthotopic C5LM2 (F and G) or Mia PaCa-2 (H and I) were treated with saline (control), gemcitabine (Gem), Gem + warfarin (Gem + War). Mice bearing Mia PaCa-2 tumors were also treated with warfarin alone (War), Gem + 10C9. Mice were sacrificed when control-treated animals were moribund and primary and metastatic burden was determined. Primary tumor weight ± SD (F and H) and fold change in metastases ± SD (G and I) are shown. The incidence of metastasis in each group is shown as a percentage. **, P < 0.01; ***, P < 0.005; ****, P < 0.001 versus control; ##, P < 0.01 versus Gem by ANOVA with Tukey's MCT.
Axl inhibition reduces colony formation and enhances chemotherapy. A–C, parental Mia PaCa-2 cells or Mia PaCa-2 cells stably transfected with shRNA targeting Axl (Mia shAxl) were grown as spheroids in Matrigel for 7 days in the presence or absence of warfarin (200 ng/mL), n = 4/condition. Mia PaCa-2 cell colonies form large stellate colonies characteristic of invasive tumor growth. Colonies and cognate cell projections were imaged (A) with a Nikon Phase contrast microscope using ×40 and ×200 magnification. Mean total colony number (B) and total colony area ± SD (C) reflective of invasive growth were calculated using ImageJ image analysis; scale bar, 100 μm. ****, P < 0.001 versus Mia PaCa-2 NT; ##, P < 0.01; ###, P < 0.005 by ANOVA with Tukey's MCT. D, soft agar colony formation for AsPC-1, Mia PaCa-2, and Capan-1 cells grown in normal growth media in the presence or absence (control) of warfarin (2 μmol/L) for 14 days. Mean ± SD colonies/hpf are shown. The unpaired two-tailed t test with Welch's correction. E, liver metastases were quantified after intrasplenic injection of C5LM2 cells. Animals (10/group) were treated with normal drinking water, warfarin (1 mg/L) beginning 48 hours before (preop) or 48 hours following tumor cell injection (postop), and then continued on warfarin therapy until time of sacrifice. ***, P < 0.005; ****, P < 0.001 versus control; #, P < 0.05 versus post-injection treatment group by ANOVA with Tukey's MCT. F–I, mice bearing established orthotopic C5LM2 (F and G) or Mia PaCa-2 (H and I) were treated with saline (control), gemcitabine (Gem), Gem + warfarin (Gem + War). Mice bearing Mia PaCa-2 tumors were also treated with warfarin alone (War), Gem + 10C9. Mice were sacrificed when control-treated animals were moribund and primary and metastatic burden was determined. Primary tumor weight ± SD (F and H) and fold change in metastases ± SD (G and I) are shown. The incidence of metastasis in each group is shown as a percentage. **, P < 0.01; ***, P < 0.005; ****, P < 0.001 versus control; ##, P < 0.01 versus Gem by ANOVA with Tukey's MCT.
We also evaluated whether Axl inhibition with warfarin or 10C9 augmented the efficacy of gemcitabine, the frontline therapy for pancreatic cancer. Warfarin treatment had no effect on the IC50 value of gemcitabine on Axl-negative cells lines (Capan-1 and Mia PaCa-2 shAxl) in vitro. However, low-dose warfarin potentiated the antiproliferative effect of gemcitabine, reducing the IC50 value 8.4- and 211-fold in AsPC-1 and Panc-1 cells, respectively. Warfarin also lowered the gemcitabine IC50 value in Mia PaCa-2 and Pan02 cells (Supplementary Table S2). In vivo blockade of Axl activation with low-dose warfarin or 10C9-augmented gemcitabine reduction of primary tumor growth and dramatically improved metastatic control (Fig. 3F and G).
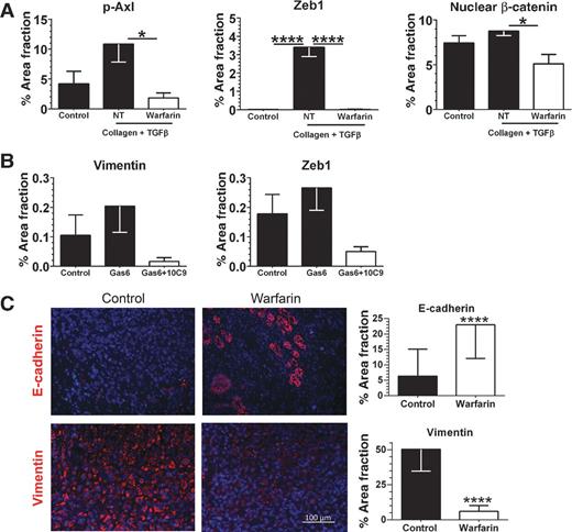
Metastasis and drug resistance are linked to induction of epithelial-to-mesenchymal transition (EMT) gene programs in pancreatic cancer (17). Axl expression is elevated in tumor cells by EMT and correlated with mesenchymal marker proteins such as vimentin (16). Mia PaCa-2 cells display an EMT-like phenotype under basal conditions (18). We found that treatment of Mia PaCa-2 cells with warfarin for 48 hours in vitro reduced pAxl levels, surface Axl expression, and the mesenchymal markers Zeb1 and vimentin, while elevating the expression of the epithelial marker E-cadherin (Supplementary Fig. S5). Treatment of Panc-1 cells in vitro with TGFβ and collagen I, conditions that induce EMT, enhanced Axl expression and activation, an effect that was blocked by addition of warfarin (Fig. 4A). Consistent with these results, Zeb1 and nuclear β-catenin levels, another mesenchymal marker, were significantly reduced by warfarin indicative of phenotypic reversal (Fig. 4A). Furthermore, Gas6 addition to Panc1 cells in culture increased the expression of vimentin and Zeb1, an effect that was blocked by 10C9 (Fig. 4B). In addition, we identified that exposure to TGFβ and collagen induced Axl expression in Capan-1 cells (Capan-EMT), which correlated with increased expression of transcription factors (Zeb1, Snail, and Twist) that drive EMT. The EMT-dependent induction of Axl in Capan-1 established autocrine activation via endogenous Gas6. Correspondingly, the Capan-EMT cells were sensitive to treatment with warfarin, leading to decreased Axl expression, upregulated E-cadherin, and increased cleaved caspase-3 levels (Supplementary Fig. S6). Finally, we found that low-dose warfarin treatment of PDA Panc1 xenografts reduced expression of vimentin and elevated the expression of E-cadherin, results consistent with the observed EMT reversal in vitro (Fig. 4C).
Warfarin inhibits Axl-dependent maintenance of EMT. A, the expression level of pAxl, Zeb1, and nuclear β-catenin in Panc1 cells in vitro was measured by immunofluorescence under normal culture conditions or after growth on collagen matrix and treatment with TGFβ (20 ng/mL) to induce epithelial-to-mesenchymal transition, with or without warfarin (2 μmol/L). p-Axl was normalized to total Axl area. B, Panc1 cells were treated with either SFM, recombinant Gas 6 (100 ng/mL), or Gas6 following pretreatment with 10C9 (mAb anti-Axl). Transition to a mesenchymal phenotype was characterized by changes in vimentin and nuclear Zeb1 expression determined by immunofluoresence. A and B, data are displayed as mean ± SEM and represent five images per chamber, with assay performed in triplicate. The percentage of area per image was normalized to cell number. Images were analyzed using Elements software. *, P < 0.05; ****, P < 0.001 by ANOVA with Tukey's MCT. C, paraffin-embedded sections of Panc-1 tumors were analyzed by immunofluorescence for markers of EMT. Representative images of E-cadherin and vimentin are shown. Total magnification, ×200; scale bar, 100 μmol/L. Images were analyzed using Elements software; quantification of the percentage of area fraction is shown. Data are displayed as mean ± SD and represent five images per tumor with 5 animals per group analyzed; ****, P < 0.0001 by the t test.
Warfarin inhibits Axl-dependent maintenance of EMT. A, the expression level of pAxl, Zeb1, and nuclear β-catenin in Panc1 cells in vitro was measured by immunofluorescence under normal culture conditions or after growth on collagen matrix and treatment with TGFβ (20 ng/mL) to induce epithelial-to-mesenchymal transition, with or without warfarin (2 μmol/L). p-Axl was normalized to total Axl area. B, Panc1 cells were treated with either SFM, recombinant Gas 6 (100 ng/mL), or Gas6 following pretreatment with 10C9 (mAb anti-Axl). Transition to a mesenchymal phenotype was characterized by changes in vimentin and nuclear Zeb1 expression determined by immunofluoresence. A and B, data are displayed as mean ± SEM and represent five images per chamber, with assay performed in triplicate. The percentage of area per image was normalized to cell number. Images were analyzed using Elements software. *, P < 0.05; ****, P < 0.001 by ANOVA with Tukey's MCT. C, paraffin-embedded sections of Panc-1 tumors were analyzed by immunofluorescence for markers of EMT. Representative images of E-cadherin and vimentin are shown. Total magnification, ×200; scale bar, 100 μmol/L. Images were analyzed using Elements software; quantification of the percentage of area fraction is shown. Data are displayed as mean ± SD and represent five images per tumor with 5 animals per group analyzed; ****, P < 0.0001 by the t test.
Our data show that warfarin exerts its anticancer effects by inhibiting Gas6-mediated Axl activation on tumor cells. We found that Gas6-Axl signal transduction is required to maintain epithelial–mesenchymal plasticity traits of aggressive pancreatic tumors comprising tumorigenicity, invasiveness, survival, drug sensitivity, and metastasis. EMT gene-expression patterns are apparent early in pancreatic cancer development, associated with inflammatory premalignant lesions, and drive early metastatic spread. Inflammatory mediators such as TGFβ that induce EMT transcription factor–mediated gene reprogramming are prominent in malignant pancreatic cancer. Consistent with this, Axl expression is elevated by EMT transcription factors in breast and lung epithelial cells (16, 19, 20). Furthermore, Axl expression is associated with EMT gene signatures in drug-resistant non–small cell lung cancer and a requisite effector of EMT-related acquired resistance to various therapeutics (19). The wide spread expression of Axl in advanced cancer from diverse cellular origins suggests that tumor cell–associated Axl is a fundamental contributor to malignant progression. Inhibition of Axl signaling is associated with loss of malignant traits, including cell migration and metastasis (16). Congruently, we show that low-dose warfarin treatment and tumor-specific Axl–selective targeting potently block metastasis in several models of PDA. This is associated with a loss of mesenchymal protein expression and EMT transcription factor expression that result in decreased proliferation and increased apoptosis.
Our results demonstrate that low-dose warfarin-mediated Axl inhibition is effective as an anticancer agent without associated complications from anticoagulation. These results strongly suggest that the anecdotal antitumor effects observed clinically with coumarin-based anticoagulants are due in part to specific inhibition of Gas6-mediated Axl activation on tumor cells. These results are consistent with recent studies that show γ-carboxylation of Gas6 is required for Gas6-mediated Axl activation (21). Furthermore, Paolino and colleagues (10) demonstrated that low-dose warfarin treatment (0.5 mg/L in drinking water) inhibits Gas6-mediated activation of TAM receptors, Tyro3, Axl, and Mer (aka Mertk) on natural killer (NK) cells, leading to enhanced NK cell antitumor activity in a murine mammary adenocarcinoma (4T1) model system. We have previously shown that tumor-selective Axl inhibition is sufficient to block metastasis in the 4T1 model (20). Hence, the effects of systemic Axl inhibition may exert antitumor effects through tumor and host–response-dependent mechanisms. On the other hand, although each of the animal models we used has an intact NK compartment, we did not observe any antitumor activity in Axl-negative Capan-1 cells, suggesting minimal NK cell antitumor activity in these models. Taken together, our results of tumor-selective Axl inhibition in multiple settings suggest that inhibition of tumor cell Axl tyrosine kinase activity is a critical determinant for the observed efficacy of warfarin in cancer patients.
Disclosure of Potential Conflicts of Interest
D. Micklem has ownership interest (including patents) in BerGenBio. J.B. Lorens is a CSO, has ownership interest (including patents), and is a consultant/advisory board member for BerGenBio. R.A. Brekken reports receiving a commercial research grant from BerGenBio. No potential conflicts of interest were disclosed by the other authors.
Disclaimer
The funders had no role in study design, data collection and analysis, decision to publish, or preparation of the article.
Authors' Contributions
Conception and design: A. Kirane, T. Sandal, S.P. Dineen, J.B. Lorens, R.A. Brekken
Development of methodology: A. Kirane, T. Sandal, S.P. Dineen, D. Micklem, J.B. Lorens
Acquisition of data (provided animals, acquired and managed patients, provided facilities, etc.): A. Kirane, K.F. Ludwig, N. Sorrelle, G. Haaland, T. Sandal, R. Ranaweera, J.E. Toombs, M. Wang, S.P. Dineen, M.T. Dellinger, J.B. Lorens
Analysis and interpretation of data (e.g., statistical analysis, biostatistics, computational analysis): A. Kirane, K.F. Ludwig, G. Haaland, T. Sandal, R. Ranaweera, M. Wang, S.P. Dineen, J.B. Lorens, R.A. Brekken
Writing, review, and/or revision of the manuscript: A. Kirane, K.F. Ludwig, N. Sorrelle, G. Haaland, T. Sandal, S.P. Dineen, J.B. Lorens, R.A. Brekken
Administrative, technical, or material support (i.e., reporting or organizing data, constructing databases): K.F. Ludwig, T. Sandal, J.E. Toombs, S.P. Dineen, D. Micklem, R.A. Brekken
Study supervision: T. Sandal, S.P. Dineen, R.A. Brekken
Acknowledgments
The authors thank Drs. Alan Schroit, Thomas Wilkie, and John Mansour for critical comments on the text and the members of the Brekken and Lorens laboratories for advice and helpful discussion.
Grant Support
The work was supported by the NIH [R21 CA173487 to R.A. Brekken; T32 CA136515 (PI: J. Schiller) to A Kirane; 5T32GM007062 (PI: D. Mangelsdorf) to N Sorrelle], a sponsored research agreement from BerGenBio (R.A. Brekken), Effie Marie Cain Scholarship in Angiogenesis Research (R.A. Brekken), the Children's Cancer Fund (K.F. Ludwig), the Dallas VA Research Corporation (DVARC; S. Dineen), Helse Vest (project no. 911559 to J.B. Lorens), and University of Bergen predoctoral fellowship (G. Haaland).
![Figure 1. Warfarin inhibits tumor progression in Axl-expressing cell lines. A, primary tumor burden after therapy with warfarin. Therapy was initiated when implanted tumors were visible by ultrasound (∼10 mm3) and consisted of control (normal drinking water) or warfarin, administered in the drinking water at 0.5 mg/L [immunocompetent mice: Pan02 (n = 4, control; 3, warfarin); KIC (n = 10, control; 8, warfarin)] or 1 mg/L [Panc-1 (n = 10, control; 8, warfarin); AsPC-1 (n = 8, control; 6, warfarin); Capan-1 (n = 10, control; 7, warfarin)] and continued for 2 to 4 weeks until control mice were moribund. Therapy in KIC mice was initiated at 3 weeks of age and continued for 4 weeks. B, metastases were determined grossly upon sacrifice and confirmed by histologic evaluation of the liver. Metastatic burden was normalized to mean number of metastases in control-treated animals and is displayed as a fold change. Incidence of metastasis is also indicated. C, murine pancreatic cancer cells express Axl by flow cytometry. D and E, expression of Axl message and protein by human pancreatic cancer cell lines. F, shRNA-mediated knockdown of Axl suppresses growth of orthotopic Mia PaCa-2 tumors (n = 8, shLuc; 7, shAxl). Tumor volume determined by serial ultrasound. G, inhibition of Axl with mAb 10C9 reduces tumor growth and suppresses metastasis of MiaPaCa-2 tumors (n = 7, control; 8, 10C9). Therapy with mAb 10C9 (250 μg twice/week) was initiated when tumors were established as above and persisted for 4 weeks. All results were compared by the unpaired two-tailed t test with Welch's correction; actual P values are shown; error bars, SEM.](https://aacr.silverchair-cdn.com/aacr/content_public/journal/cancerres/75/18/10.1158_0008-5472.can-14-2887-t/4/m_3699fig1.jpeg?Expires=1709276533&Signature=hXl1havSYoQLLBdIyAjsCm3NzFeMicZdcvHZIAfLgqMdKJ4RHxfhPXqb0PS5NtG2MBOSqfXU3mHMuaF6K1uyi6-XZcg8U~DfmbGkF2a7lCXhylSGbI0gzolpCaKYVBQ3WXvzApjUdJ3U4sqaRzADgMbYKP2OlZH~DpADI6Cvvl3k4kRxuUNyaQe1OYydYMU2g-hV8RCBc0rtBMz-HruKpLbvzO20k9tsLMxccM09tk0xLb09qy8InMT3H~XrhoVCVUfmmbi009yiJRiYetT4gHF~AxTvxF0JnZS4Sov6XPn7gnmWP5yV1dqx1DuDfgzgT0~JVH2GMkNQHdfGibYPMw__&Key-Pair-Id=APKAIE5G5CRDK6RD3PGA)


