Abstract
Ruxolitinib is a small-molecule inhibitor of the JAK kinases, which has been approved for the treatment of myelofibrosis, a rare myeloproliferative neoplasm (MPN), but clinical trials are also being conducted in inflammatory-driven solid tumors. Increased infection rates have been reported in ruxolitinib-treated patients, and natural killer (NK) cells are immune effector cells known to eliminate both virus-infected and malignant cells. On this basis, we sought to compare the effects of JAK inhibition on human NK cells in a cohort of 28 MPN patients with or without ruxolitinib treatment and 24 healthy individuals. NK cell analyses included cell frequency, receptor expression, proliferation, immune synapse formation, and cytokine signaling. We found a reduction in NK cell numbers in ruxolitinib-treated patients that was linked to the appearance of clinically relevant infections. This reduction was likely due to impaired maturation of NK cells, as reflected by an increased ratio in immature to mature NK cells. Notably, the endogenous functional defect of NK cells in MPN was further aggravated by ruxolitinib treatment. In vitro data paralleled these in vivo results, showing a reduction in cytokine-induced NK cell activation. Further, reduced killing activity was associated with an impaired capacity to form lytic synapses with NK target cells. Taken together, our findings offer compelling evidence that ruxolitinib impairs NK cell function in MPN patients, offering an explanation for increased infection rates and possible long-term side effects associated with ruxolitinib treatment. Cancer Res; 75(11); 2187–99. ©2015 AACR.
Introduction
Myeloproliferative neoplasms (MPN) are clonal bone marrow stem cell disorders in which the proliferation of an abnormal clone of hematopoietic progenitor cells in the bone marrow results in hypercellular bone marrow, but may also lead to severe fibrosis in myelofibrosis (1). Janus kinases (JAK) are tyrosine kinases playing an important role in the transduction of cytokine signals (2). Almost all of the polycythemia vera and approximately half of the myelofibrosis patients harbor a gain-of-function mutation that results in a V617F amino acid change in the JAK2 protein, mediating constitutive activation of the JAK/STAT (signal transducer and activator of transcription) pathway (3). Ruxolitinib is an oral JAK inhibitor already approved for the treatment of myelofibrosis and polycythemia vera. Although ruxolitinib is supposed to be not curative, it leads to reduction of increased blood counts and an excellent symptom control linked to a substantial reduction of proinflammatory mediators and reduction of spleen size (4, 5). The observation that the therapeutic effects are irrespective of the patients' JAK mutational status and that the compound induces only limited anticlonal activity (6) suggests that it profoundly modifies the inflammatory microenvironment. The idea that JAK inhibitors are immunosuppressive is underscored by an increased infection rate of patients treated with ruxolitinib (7–11), but also by its potential benefit in inflammatory-driven cancers, such as pancreatic cancer with increased C-reactive protein levels (12). In line with these clinical observations, we recently provided evidence that JAK inhibitors markedly impair dendritic cell biology (13).
Natural killer (NK) cells are another innate immune effector cell population recognizing and killing malignant or virus-infected cells (14). NK cell function has to be tightly regulated by a complex balance between various activating and inhibitory NK cell receptors (15). Moreover, cytokine signals mediated via the JAK/STAT pathway are key determinants for NK cell activation (16).
The role of NK cells in Philadelphia-negative MPNs is poorly understood. Thus, the aim of this article was to characterize NK cells in MPN patients and to define the impact of JAK inhibition on NK cell activation. The data may help to better understand therapeutic but also potential side effects of JAK inhibitors in MPN as well as in other cancer patients.
Materials and Methods
Patient samples
Blood was taken from 28 MPN patients and 24 healthy donors. Patient characteristics are shown in Table 1. Relevant infections were defined according to the CTCAE4.0 grading system as grade 2 (i.e., requiring systemic treatment with antivirals, antibiotics, and/or antifungals). Our study was approved by the local ethical committees (No. 154/13 for Bonn; EK127/12 for Aachen; No. 3462 for Düsseldorf) and was performed according to the declaration of Helsinki. Buffy coats were obtained from healthy blood donors (University Hospital Bonn, Bonn, Germany). NK cells were isolated by magnetic bead separation (NK Cell Enrichment Kit; StemCell Technologies), and purity (>95%) was routinely checked by flow cytometry.
Patient characteristics
| . | Healthy donors . | Age-matched healthy donors . | MPN without ruxolitinib . | MPN with ruxolitinib . |
|---|---|---|---|---|
| Number | 12 (+10 BC) | 12 | 12 | 16 |
| Median age (range) | 30 (24–40) | 71 (69–87) | 61 (47–78) | 61 (30–86) |
| Gender (female/male) | 6/6 | 4/8 | 6/6 | 8/8 |
| Type of MPN | ||||
| PMF | — | — | 10 | 9 |
| Post-PV MF | — | — | — | 3 |
| Post-ET MF | — | — | — | 1 |
| PV | — | — | 2 | 3 |
| DIPSS in MF before ruxolitinib | ||||
| Low risk | — | — | 3 | 1 |
| Int-1 | — | — | 4 | 4 |
| Int-2 | — | — | 2 | 5 |
| High risk | — | — | 1 | 3 |
| N/A | — | — | 2 | 3 |
| Median duration of ruxolitinib (mo) | — | — | — | 10.5 |
| Relevant infections | n.d. | n.d. | 2 | 9 |
| Viral | n.d. | n.d. | 1 | 6 |
| Bacterial | n.d. | n.d. | 1 | 2 |
| Fungal | n.d. | n.d. | 0 | 1 |
| . | Healthy donors . | Age-matched healthy donors . | MPN without ruxolitinib . | MPN with ruxolitinib . |
|---|---|---|---|---|
| Number | 12 (+10 BC) | 12 | 12 | 16 |
| Median age (range) | 30 (24–40) | 71 (69–87) | 61 (47–78) | 61 (30–86) |
| Gender (female/male) | 6/6 | 4/8 | 6/6 | 8/8 |
| Type of MPN | ||||
| PMF | — | — | 10 | 9 |
| Post-PV MF | — | — | — | 3 |
| Post-ET MF | — | — | — | 1 |
| PV | — | — | 2 | 3 |
| DIPSS in MF before ruxolitinib | ||||
| Low risk | — | — | 3 | 1 |
| Int-1 | — | — | 4 | 4 |
| Int-2 | — | — | 2 | 5 |
| High risk | — | — | 1 | 3 |
| N/A | — | — | 2 | 3 |
| Median duration of ruxolitinib (mo) | — | — | — | 10.5 |
| Relevant infections | n.d. | n.d. | 2 | 9 |
| Viral | n.d. | n.d. | 1 | 6 |
| Bacterial | n.d. | n.d. | 1 | 2 |
| Fungal | n.d. | n.d. | 0 | 1 |
Abbreviations: BC, buffy coat; DIPSS, Dynamic International Prognostic Scoring System; MF, myelofibrosis; PMF, primary myelofibrosis; PV, polycythemia vera; ET, essential thrombocythemia; N/A, not applicable; n.d., not determined.
Cell culture
The K562 target cells were cultured in RPMI-1640 with 1% penicillin/streptomycin (both from Life Technologies) and 10% FBS (Biochrom). K562 (kindly provided by Bettina Langhans, University Clinic Bonn, 2012) were regularly tested for MHC class I absence. The NK cell line NK-92 (kindly provided by Helmut Salih, University Clinic Tübingen, Germany, 2012) was cultured in Eagle's Minimum Essential Medium alpha (MEM-α) containing 20% FBS, 1% penicillin/streptomycin, and 100 U/mL recombinant IL2 (Proleukin, Novartis). Expression of NK markers as well as functional capacity was regularly tested by flow cytometry. All cell lines were tested for Mycoplasma monthly (MycoAlert, Mycoplasma detection Kit Lonza).
Functional NK cell assays
For in vitro experiments, freshly isolated NK cells were cultivated overnight with 1000 U/mL IL2 and increasing concentrations of ruxolitinib (dissolved in DMSO, Selleckchem, Houston, TX). Alternatively, NK cells were activated via NKp46 (Biolegend) cross-linked by plate-bound goat anti-mouse IgG (Dianova). Peripheral blood mononuclear cells (PBMC) or NK cells isolated from MPN patients and healthy controls were used for ex vivo functional analysis. Functional assays were performed as described before (17, 18). Briefly, NK cells were cocultured for 4 to 6 hours with K562 at the indicated ratios. IFNγ production was analyzed by intracellular cytokine staining and subsequent flow cytometry 6 hours after stimulation with IL12/IL18 (Immunotools/Biozol) and Brefeldin A (Sigma-Aldrich). For synapse formation assays, CellTrace Violet-labeled NK-92 and CellTrace Far Red–stained K562 cells (Life Technologies) were cocultured at the indicated effector-to-target ratios.
Flow cytometry
For flow cytometry, CD3-FITC, CD3-APC, CD56-PE, CD56-PE-Vio770, NKG2D-PE, NKp46-APC, CD16-APC-Vio770, CD158a/h-Vioblue, CD158b-APC, CD158e-PerCP (all from Miltenyi Biotec), CD107a-FITC, CD69-PerCP-Cy5.5, CD4-PerCP-Cy5.5, CD8-APC-Alexa750, CD27-PECy7, CD161-APC, CD57-APC, CD11b-Bv421 (Biolegend), and CD159-PE (Beckman Coulter) were used. Intracellular staining was performed using IFNγ-FITC, Granzyme B-FITC, Perforin-Vioblue (Miltenyi Biotec) with Cytofix/Cytoperm (Biolegend).
Phosphoflow cytometry was performed as described previously (19). In brief, IL2-stimulated NK cells exposed to increasing concentrations of ruxolitinib were fixed with PFA and subsequently barcoded with Pacific Blue Succinimidyl Ester (Life Technologies). Phosphorylation of targeted proteins such as S6, STAT5, and ERK (BD Biosciences and Cell Signaling Technology) were analyzed. All flow cytometry analyses were performed on a FACSCanto II (BD Biosciences) and analyzed using either Diva Software, FlowJo, or www.cytobank.org.
Proliferation assay
Freshly isolated NK cells or PBMCs were stained with 0.5 μmol/L CellTrace CFSE (Life Technologies) and subsequently cultivated for 5 days in RPMI in the presence of 200 to 1000 U/mL of IL2. Proliferation was detected by carboxyfluorescein diacetate succinimidyl ester (CFSE) dilution and analyzed by FACS.
Confocal microscopy
NK-92 and Far Red–labeled K562 cells were cocultured for 30 minutes in the presence of 1000 U/mL IL2 and allowed to settle on PLL-precoated (Sigma-Aldrich) glass coverslips. For immunofluorescent staining, cells were fixed using 4% formaldehyde and permeabilized with 0.2% Triton X-100/PBS. Unspecific binding of antibodies was blocked with 3% BSA/PBS. Perforin was stained with the primary antibody (Thermo Fisher Scientific; clone delta G9, 1:100 in PBS) overnight at 4°C, washed and incubated for 1 hour with a goat anti-mouse AlexaFluor405–coupled secondary antibody (Life Technologies; 1:200 in PBS), together with Phalloidin-TRITC (50 μg/mL; Sigma Aldrich) for analyzing filamentous actin. The slides were examined at room temperature using the microscope and camera model Olympus Fluoview 1000 Confocal LSM with PlanS Apo60×/NA 1.35, oil immersion. Images were processed with Adobe Photoshop.
Statistical analysis
Statistical analyses were performed using GraphPad Prism Software. If more than two groups were compared, ANOVA with subsequently the Tukey multiple comparison test was performed, whereas when two groups were compared, the Mann–Whitney U test was applied. Values for P less than 0.05 were considered statistically significant. Correlation was calculated with the Pearson/Spearman test.
Results
Ruxolitinib reduces NK cell levels in MPN patients
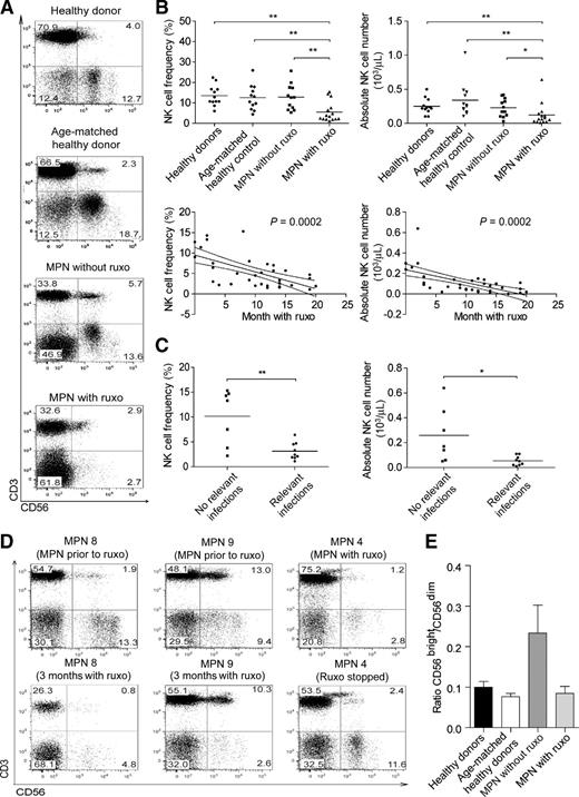
First, NK cell frequency from patients with myelofibrosis or polycythemia vera was analyzed by flow cytometry (for detailed patient characteristics, see Table 1). In ruxolitinib-naïve patients, mean NK cell frequency (12.63% ±1.81%) was comparable with young (13.51% ±1.44%) as well as to age-matched healthy donors (12.58% ±1.77%). In contrast, patients treated with ruxolitinib have clearly reduced levels of NK cells (5.47% ±1.27%; Fig. 1A and B, top). The difference between absolute NK cell numbers of MPN patients with and without ruxolitinib is not highly significant (P < 0.01), due to the fact that two patients received ruxolitinib only for 2 months. We also provide clear evidence that the reduction of NK cells develops over time (Fig. 1B, bottom; P < 0.001 for relative and absolute NK cell quantification). If we focus only on patients having received ruxolitinib for at least 3 months, the difference between MPNs with and without the drug was highly statistically significant (P = 0.0005; data not shown).
Ruxolitinib (ruxo) affects NK cell frequency and number in patients with myelofibrosis. A, representative dot plots of the flow cytometry analysis of a healthy donor, an age-matched healthy donor, a myelofibrosis patient without treatment, and a myelofibrosis patient treated with ruxolitinib are shown. B, top, frequency and absolute NK cell numbers were calculated from flow cytometry analysis and are shown as scatter plot from healthy donors (n = 12), age-matched healthy donors (n = 12), MPN patients without ruxolitinib treatment (n = 12), and patients receiving ruxolitinib therapy (n = 15). Individual patients and the mean are shown for each group (*, P < 0.05; **, P < 0.01). Bottom, the percentage of CD56+CD3− NK cells and the absolute NK cell number plotted against the duration of ruxolitinib administration in months. The line represents the linear regression with 95% confidence intervals (n = 27). C, frequency and absolute NK cell numbers of MPN patients while on ruxolitinib treatment divided into patients without and with relevant (CTCAE ≥grade 2) infections (n = 16). The scatter plots provide individual values and the mean (*, P < 0.05; **, P < 0.01). D, representative dot plots of the NK cell percentage prior to and during (left and middle plots) and 3 months after stopping ruxolitinib (right plots) are shown. E, CD56bright:CD56dim ratio was calculated from healthy donors (n = 12), age-matched healthy donors (n = 12), MPN patients (n = 12) without ruxolitinib, and patients with ruxolitinib treatment (n = 15) by flow cytometry. Bars, mean ± SEM.
Ruxolitinib (ruxo) affects NK cell frequency and number in patients with myelofibrosis. A, representative dot plots of the flow cytometry analysis of a healthy donor, an age-matched healthy donor, a myelofibrosis patient without treatment, and a myelofibrosis patient treated with ruxolitinib are shown. B, top, frequency and absolute NK cell numbers were calculated from flow cytometry analysis and are shown as scatter plot from healthy donors (n = 12), age-matched healthy donors (n = 12), MPN patients without ruxolitinib treatment (n = 12), and patients receiving ruxolitinib therapy (n = 15). Individual patients and the mean are shown for each group (*, P < 0.05; **, P < 0.01). Bottom, the percentage of CD56+CD3− NK cells and the absolute NK cell number plotted against the duration of ruxolitinib administration in months. The line represents the linear regression with 95% confidence intervals (n = 27). C, frequency and absolute NK cell numbers of MPN patients while on ruxolitinib treatment divided into patients without and with relevant (CTCAE ≥grade 2) infections (n = 16). The scatter plots provide individual values and the mean (*, P < 0.05; **, P < 0.01). D, representative dot plots of the NK cell percentage prior to and during (left and middle plots) and 3 months after stopping ruxolitinib (right plots) are shown. E, CD56bright:CD56dim ratio was calculated from healthy donors (n = 12), age-matched healthy donors (n = 12), MPN patients (n = 12) without ruxolitinib, and patients with ruxolitinib treatment (n = 15) by flow cytometry. Bars, mean ± SEM.
To evaluate a potential clinical implication, patients under ruxolitinib were classified in two groups: Patients with and without relevant infections (i.e., grade ≥2) according to CTCAE4.0. Interestingly, 56% of our patients receiving ruxolitinib developed relevant infections, whereas only 16% of patients without ruxolitinib treatment did so (see Table 1). More importantly, the NK cell frequency is linked to the appearance of infections, as patients with relevant infections during ruxolitinib therapy had a significantly lower NK cell percentage and absolute NK cell counts than those patients without relevant infections (Fig. 1C). Of the total infected patients with ruxolitinib treatment, approximately two third (66%) experienced viral infections (including herpes zoster).
To follow the time-dependent impact of ruxolitinib within individual patients, two patients (MPN 8 and 9) could be sequentially analyzed, and the drop of NK cells during ruxolitinib after 3 months could be clearly seen. Another patient (MPN 4) had to stop ruxolitinib therapy due to an adverse event. In this individual, NK cell levels rose back to normal values, indicating that the NK cell drop was ruxolitinib dependent and is potentially reversible (Fig. 1D).
We next evaluated whether ruxolitinib affects the CD56dim and CD56bright NK cell distribution (mirroring different functional characteristics: CD56bright predominantly produce cytokines, and CD56dim NK cells are cytotoxic). In both healthy donor groups (young and age-matched), the ratio of CD56bright:CD56dim NK cells was approximately 0.1. In MPN patients without ruxolitinib therapy, the CD56bright:CD56dim ratio is increased, as the frequency of CD56bright NK cells is almost doubled when compared with healthy (age-matched) donors. The ratio in ruxolitinib-treated patients is comparable with the level seen in healthy age-matched controls.
MPN patients have an endogenous defect in NK cell function that is further aggravated by JAK inhibition
The function of NK cells in MPN patients was analyzed by CD107 expression and a classical killing assay. Degranulation and killing were significantly lower in MPN patients than in healthy controls (Fig. 2A). In healthy donors, no strong age-dependent reduction in the functional capacity of NK cells can be observed (20). If we compare NK cells from healthy donors to MPN patients with and without ruxolitinib, the functional activity of NK cells isolated from MPN patients is clearly reduced (Fig. 2A). The use of highly purified NK cells, instead of PBMCs, showed that the difference between the patients with/without ruxolitinib is probably mainly a consequence of the difference in NK cell numbers. The few remaining NK cells isolated from ruxolitinib-exposed patients show only a slight functional impairment when compared with NK cells from ruxolitinib-naïve patients (Fig. 2B).
MPN patients have an endogenous defect of NK cell effector functions, which is further aggravated by JAK inhibition. A, freshly isolated PBMCs were cocultured with K562 for 4 hours in the presence of 1000 U/mL IL2. Degranulation was detected by flow cytometry analysis of CD107 expression in a 1:1 ratio for healthy donors (n = 13), MPN without ruxolitinib (ruxo; n = 10), and MPN with ruxolitinib (n = 14; **, P < 0.01; ***, P < 0.001). For analysis of NK-mediated target cell killing, CFSE-stained (0.5 μmol/L; Life Technologies) K562 and NK cells from healthy donors (n = 13), MPN without ruxolitinib (n = 11), and MPN with ruxolitinib (n = 16; **, P < 0.01; ***, P < 0.001) were cocultured for 4 hours in a 10:1 effector-to-target ratio in the presence of K562. Killing activity was evaluated by quantifying cells that were double positive for CFSE and propidium iodide. B, highly purified NK cells of MPN patients without ruxolitinib (n = 10) and MPN patients with ruxolitinib (n = 10) were cultured and analyzed as in A (**, P < 0.01; ***, P < 0.001). C, receptor frequency of five different NK cell receptors was determined on gated NK cells from healthy donors (n = 22), age-matched healthy donors (n = 12), patients with myelofibrosis without ruxolitinib (n = 12), and patients with myelofibrosis (n = 16) receiving ruxolitinib treatment. The individual patient data are shown, as well as a line representing the mean (*, P < 0.05; **, P < 0.01; ***, P < 0.001). D, representative histograms show proliferation assays with PBMCs from a healthy donor and MPN patients without or with ruxolitinib. PBMCs stained with 0.5 μmol/L CFSE were cultured for 5 days with IL2. Histograms show CFSE dilution after gating on NK cells (CD56+CD3−).
MPN patients have an endogenous defect of NK cell effector functions, which is further aggravated by JAK inhibition. A, freshly isolated PBMCs were cocultured with K562 for 4 hours in the presence of 1000 U/mL IL2. Degranulation was detected by flow cytometry analysis of CD107 expression in a 1:1 ratio for healthy donors (n = 13), MPN without ruxolitinib (ruxo; n = 10), and MPN with ruxolitinib (n = 14; **, P < 0.01; ***, P < 0.001). For analysis of NK-mediated target cell killing, CFSE-stained (0.5 μmol/L; Life Technologies) K562 and NK cells from healthy donors (n = 13), MPN without ruxolitinib (n = 11), and MPN with ruxolitinib (n = 16; **, P < 0.01; ***, P < 0.001) were cocultured for 4 hours in a 10:1 effector-to-target ratio in the presence of K562. Killing activity was evaluated by quantifying cells that were double positive for CFSE and propidium iodide. B, highly purified NK cells of MPN patients without ruxolitinib (n = 10) and MPN patients with ruxolitinib (n = 10) were cultured and analyzed as in A (**, P < 0.01; ***, P < 0.001). C, receptor frequency of five different NK cell receptors was determined on gated NK cells from healthy donors (n = 22), age-matched healthy donors (n = 12), patients with myelofibrosis without ruxolitinib (n = 12), and patients with myelofibrosis (n = 16) receiving ruxolitinib treatment. The individual patient data are shown, as well as a line representing the mean (*, P < 0.05; **, P < 0.01; ***, P < 0.001). D, representative histograms show proliferation assays with PBMCs from a healthy donor and MPN patients without or with ruxolitinib. PBMCs stained with 0.5 μmol/L CFSE were cultured for 5 days with IL2. Histograms show CFSE dilution after gating on NK cells (CD56+CD3−).
We next phenotypically characterized NK cells from ruxolitinib-naïve versus ruxolitinib-exposed patients and compared them with normal NK cells from young as well as from age-matched healthy donors. Ruxolitinib-treated patients had a clear reduction of the activation marker granzyme B when compared with MPN patients without treatment and both healthy control groups (Fig. 2C). In aged donors (i.e., age-matched controls and untreated MPN patients), the number of NKp46-, NKG2D-, and perforin-expressing NK cells was reduced. Interestingly, treatment with ruxolitinib leads to a further reduction of the activating receptors NKp46 and NKG2D even when compared with age-matched controls (Fig. 2C). NKp46 and NKG2D expression in CD56dim and CD56bright NK cells was not statistically different (data not shown). Similar to reduced killing activity of primary NK cells from MPN patients, proliferation was reduced when compared with healthy controls, even though analysis of NK cell proliferation was technically challenging due to the very low number of NK cells (Fig. 2D).
Reduced NK cell frequency in ruxolitinib-treated MPN patients is caused by impaired NK cell maturation
The majority of NK cells in healthy donors are double positive for NKp46 and NKG2D. Although age-matched controls already exhibit reduced levels of double-positive NK cells, the population is further reduced in ruxolitinib-treated patients, whereas double-negative NK cells are increased (Fig. 3A). Double-negative cells may reflect an increased frequency of probably functionally immature NK cells. Therefore, we analyzed NK cell maturation stages in more detail, by staining for CD27/CD11b expression, allowing the definition of the different NK cell maturation stages (21, 22). The frequency of mature NK cells (CD11b+CD27−) is slightly reduced in MPN patients without ruxolitinib but is significantly lower in patients with ruxolitinib treatment than in age-matched healthy donors (Fig. 3B). Next, we used KIR and NKG2A expression to classify NK cells into four maturation stages (23). Strikingly, only MPN patients exposed to ruxolitinib had a significantly higher frequency of NK cells lacking expression of NKG2A and KIR (NKG2A−KIR−; Fig. 3C). The NKG2A−KIR− subset represents an immature NK cell differentiation stage linked to functional hyporesponsiveness (24). In summary, ruxolitinib seems to induce a NK maturation block, reflected by the increased frequency of immature and decreased abundance of mature NK cells.
Ruxolitinib (ruxo) impairs NK cell maturation in MPN patients. For the analysis of the NK cell maturation status, gated NK cells were analyzed in the peripheral blood taken from healthy donors, age-matched healthy donors, MPN patients treated or not with ruxolitinib, as indicated. The receptors allowing definition of the maturation status of NK cells analyzed by means of flow cytometry were NKp46/NKG2D (A), CD11b/CD27 (B), and KIR/NKG2A (C). Data, individual frequencies of the respective cell populations (A–C, first four blots with the mean shown as line) as well as the mean ± SEM of indicated populations (A–C, bottom graph; *, P < 0.05; **, P < 0.01; ***, P < 0.001).
Ruxolitinib (ruxo) impairs NK cell maturation in MPN patients. For the analysis of the NK cell maturation status, gated NK cells were analyzed in the peripheral blood taken from healthy donors, age-matched healthy donors, MPN patients treated or not with ruxolitinib, as indicated. The receptors allowing definition of the maturation status of NK cells analyzed by means of flow cytometry were NKp46/NKG2D (A), CD11b/CD27 (B), and KIR/NKG2A (C). Data, individual frequencies of the respective cell populations (A–C, first four blots with the mean shown as line) as well as the mean ± SEM of indicated populations (A–C, bottom graph; *, P < 0.05; **, P < 0.01; ***, P < 0.001).
The reduced frequency of NKp46+NKG2D+ NK cells may, at least in part, be due to increased expression levels of their ligands on the MPN clone. As it is difficult to specifically gate on the MPN clone by flow cytometry (due to a lack of an unambiguous marker), we analyzed NKp46 and NKG2D ligands in patients and healthy controls using fusion protein binding to gated CD33+ myeloid cells. Using this approach, we were not able to detect an altered expression of the ligands in MPN patients with and without ruxolitinib therapy. However, compared with CD33+-gated cells from healthy controls, MPN patients expressed higher levels of NKG2D ligand in the myeloid compartment, whereas NKp46 expression was only marginally increased (data not shown).
Ruxolitinib impairs NK cell function in vitro
Because the analysis of NK cells from MPN patients is limited due to low NK cell numbers, we next evaluated the impact of ruxolitinib on NK cells in vitro. Therefore, we used drug concentrations ranging from 0.1 to 10 μmol/L, which are comparable with the in vivo peak concentrations achieved in humans (1–2 μmol/L; ref. 25). Ruxolitinib dose dependently reduced NK cell killing activity, which was paralleled by a reduced CD107 mobilization (Fig. 4A, top). Stimulation of NK cells with IL12/IL18 to induce IFNγ secretion was also dose dependently reduced by JAK inhibition (Fig. 4A, bottom). In contrast, JAK-independent activation via cross-linked NKp46 was not affected by ruxolitinib (Fig. 4A, bottom). In line with the patient's data, where we could detect further suppression of NK cell function by ruxolitinib, we provide clear evidence that cytokine production and killing of target cells are dose dependently impaired by ruxolitinib. Similar to reduced degranulation and cytokine production, proliferation of NK cells is also dose dependently inhibited by ruxolitinib (Fig. 4B).
Ruxolitinib inhibits the functional capacity of primary human NK cells. A, freshly isolated human NK cells were activated overnight with 1000 U/mL IL2 (top) or NKp46 (bottom) in the presence of the indicated concentrations of ruxolitinib (n = 10; ***, P < 0.001). Degranulation was detected 6 hours after coculture with K562 in a 10:1 ratio. For analysis of NK-mediated target cell killing, CFSE (0.5 μmol/L)-stained K562 and NK cells were cocultured for 6 hours in a 10:1 (effector-to-target) ratio in the absence or presence of increasing ruxolitinib concentrations (n = 17; ***, P < 0.001). After 6 hours of stimulation with IL12 (50 ng/mL), IL18 (100 ng/mL), and Brefeldin A (10 μg/mL), IFNγ production of human NK cells was analyzed by intracellular cytokine staining and subsequent flow cytometry (n = 9; ***, P < 0.001). B, to analyze NK cell proliferation, isolated primary human NK cells were stained with 0.5 μmol/L CFSE and cultivated for 5 days with IL2 and the indicated concentrations of ruxolitinib. Histograms depict one representative experiment. Pooled data from six independent experiments are shown as mean ± SEM in the graph on the right (n = 18; ***, P < 0.001). C, NK cells were activated with IL2 and cultivated in the absence or presence of 1 μmol/L ruxolitinib for 5 days. NK cell receptor expression was analyzed on days 0 and 5. Representative histograms depict a NK cell control staining on day 0 (filled line), a ruxolitinib-untreated sample on day 5 (solid line), and a ruxolitinib-exposed sample on day 5 (dashed line). Bar charts combine data from NK cells of six donors treated with 1 μmol/L ruxolitinib or vehicle control on day 0 (black bar) and on day 5 (gray bar; *, P < 0.05; ***, P < 0.001). D, NK cells were first incubated overnight with (gray bar) or without ruxolitinib (black bar), which was subsequently washed out, and cells were then restimulated for 24 hours with IL2. Killing and degranulation assays were performed on both time points as mentioned before (n = 8; ***, P < 0.001). All results are shown as relative data compared with the vehicle control. ns, nonsignificant.
Ruxolitinib inhibits the functional capacity of primary human NK cells. A, freshly isolated human NK cells were activated overnight with 1000 U/mL IL2 (top) or NKp46 (bottom) in the presence of the indicated concentrations of ruxolitinib (n = 10; ***, P < 0.001). Degranulation was detected 6 hours after coculture with K562 in a 10:1 ratio. For analysis of NK-mediated target cell killing, CFSE (0.5 μmol/L)-stained K562 and NK cells were cocultured for 6 hours in a 10:1 (effector-to-target) ratio in the absence or presence of increasing ruxolitinib concentrations (n = 17; ***, P < 0.001). After 6 hours of stimulation with IL12 (50 ng/mL), IL18 (100 ng/mL), and Brefeldin A (10 μg/mL), IFNγ production of human NK cells was analyzed by intracellular cytokine staining and subsequent flow cytometry (n = 9; ***, P < 0.001). B, to analyze NK cell proliferation, isolated primary human NK cells were stained with 0.5 μmol/L CFSE and cultivated for 5 days with IL2 and the indicated concentrations of ruxolitinib. Histograms depict one representative experiment. Pooled data from six independent experiments are shown as mean ± SEM in the graph on the right (n = 18; ***, P < 0.001). C, NK cells were activated with IL2 and cultivated in the absence or presence of 1 μmol/L ruxolitinib for 5 days. NK cell receptor expression was analyzed on days 0 and 5. Representative histograms depict a NK cell control staining on day 0 (filled line), a ruxolitinib-untreated sample on day 5 (solid line), and a ruxolitinib-exposed sample on day 5 (dashed line). Bar charts combine data from NK cells of six donors treated with 1 μmol/L ruxolitinib or vehicle control on day 0 (black bar) and on day 5 (gray bar; *, P < 0.05; ***, P < 0.001). D, NK cells were first incubated overnight with (gray bar) or without ruxolitinib (black bar), which was subsequently washed out, and cells were then restimulated for 24 hours with IL2. Killing and degranulation assays were performed on both time points as mentioned before (n = 8; ***, P < 0.001). All results are shown as relative data compared with the vehicle control. ns, nonsignificant.
Ruxolitinib prevents upregulation of activation markers
A detailed phenotypic analysis of NK cells was performed to determine the effect of ruxolitinib on the NK cell activation process. Interestingly, in contrast with the decreased frequency in patients NK cells, our in vitro findings using NK cells from healthy controls show a predominant effect of ruxolitinib on the expression levels of activating NK cell markers [reflected by mean fluorescence intensity (MFI) reduction]. The known activation-dependent shift of NK cells to the CD56bright population is inhibited by ruxolitinib (Fig. 4C). Similarly, JAK inhibition prevented cytokine-induced upregulation of CD16, granzyme B, as well as induction of the activating NK receptors NKp46, NKG2D, and CD69 (Fig. 4C).
Moreover, as we showed that after ruxolitinib removal, the reduced NK cell frequency in patients is potentially reversible, we next investigated the potential reversibility of the ruxolitinib effects on healthy NK cells, or if restimulated NK cells after ruxolitinib exposure become even hyperinflammatory like in patients (26). Remarkably, the diminishing effects of JAK inhibition on NK cell function in vitro are almost completely reversible, as the cytotoxic potential of previously drug-exposed NK cells against K562 cells was restored to levels seen in solvent-exposed NK cells (Fig. 4D). This also supports our data that ruxolitinib doses up to 10 μmol/L do not induce cell death in NK cells (Supplementary Fig. S1).
Ruxolitinib impairs synapse formation and inhibits the JAK/STAT signaling pathway
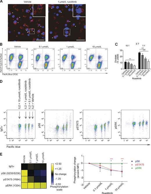
Knowing that ruxolitinib affects NK cell cytotoxic activity in vitro and in vivo, we next addressed whether impaired lytic synapse formation potentially explains the reduced killing. Confocal microscopy helps to visualize the interaction between NK-92 effector and K562 target cells (Fig. 5A) and shows a clear reduction of effector-to-target cell interactions. To quantify the observed reduction in lytic synapse formation, doublet formation of differentially labelled NK-92 and K562 cells was analyzed by means of a flow cytometry–based assay (representative staining shown in Fig. 5B). Indeed, ruxolitinib dose dependently impaired stable physical interaction between NK and K562 cells (Fig. 5C).
Ruxolitinib prevents lytic synapse formation with NK target cells and inhibits cytokine signaling in NK cells. A, representative confocal microscopy staining of NK-92 and K562 cells in the presence or absence of ruxolitinib is shown. Cells were stained for perforin (green) and F-actin (red). Target cells are shown in blue. Bar, 100 μm; stars, synapses. B, for quantitative examination of synapse formation, a flow cytometry–based synapse assay was used. Representative dot plots showing doublets between CFSE-labeled NK-92 and Far Red–labeled K562 cells are given for the indicated ruxolitinib concentrations. C, pooled data from FACS analysis are presented as mean ± SEM (n = 4; **, P < 0.01; ***, P < 0.001). D, isolated primary human NK cells were stimulated overnight with 1000 U/mL IL2 and at the indicated concentrations of ruxolitinib. Signaling events were analyzed by phosphoflow technology using various phospho-specific antibodies. Staining for pS6, pSTAT5, and pERK is shown. FACS plots depict data from one representative experiment. E, phosphorylation signal for each phospho-protein (expressed as arcsinh ratio of MFI) is related to the respective IgG κ control of the vehicle-treated cells, as represented by each color-coded squares of the heatmap (as explained on the phosphorylation scale on the right of the heatmap). Each colored line in the graph represents pooled data (average arcsinh MFI ± SEM) for each phospho-protein related to the respective vehicle-treated sample [pS6 (blue), pSTAT5 (red), pERK (green); n = 4; *, P < 0.05; ***, P < 0.001].
Ruxolitinib prevents lytic synapse formation with NK target cells and inhibits cytokine signaling in NK cells. A, representative confocal microscopy staining of NK-92 and K562 cells in the presence or absence of ruxolitinib is shown. Cells were stained for perforin (green) and F-actin (red). Target cells are shown in blue. Bar, 100 μm; stars, synapses. B, for quantitative examination of synapse formation, a flow cytometry–based synapse assay was used. Representative dot plots showing doublets between CFSE-labeled NK-92 and Far Red–labeled K562 cells are given for the indicated ruxolitinib concentrations. C, pooled data from FACS analysis are presented as mean ± SEM (n = 4; **, P < 0.01; ***, P < 0.001). D, isolated primary human NK cells were stimulated overnight with 1000 U/mL IL2 and at the indicated concentrations of ruxolitinib. Signaling events were analyzed by phosphoflow technology using various phospho-specific antibodies. Staining for pS6, pSTAT5, and pERK is shown. FACS plots depict data from one representative experiment. E, phosphorylation signal for each phospho-protein (expressed as arcsinh ratio of MFI) is related to the respective IgG κ control of the vehicle-treated cells, as represented by each color-coded squares of the heatmap (as explained on the phosphorylation scale on the right of the heatmap). Each colored line in the graph represents pooled data (average arcsinh MFI ± SEM) for each phospho-protein related to the respective vehicle-treated sample [pS6 (blue), pSTAT5 (red), pERK (green); n = 4; *, P < 0.05; ***, P < 0.001].
Finally, we investigated potentially affected phosphorylation levels of proteins integrating cytokine signals. We primarily focused on downstream signaling components of the JAK pathway using phosphoflow technology. Compared with the IgG control, the signals of pS6, pSTAT5, and (less intense) pERK were upregulated by cytokine stimulation in control samples exposed to solvent, whereas ruxolitinib induced a dose-dependent decrease of IL2-induced S6 and STAT5 but not of ERK phosphorylation in primary human NK cells (Fig. 5D and E). Of note, phosphorylation levels of the primary target kinases JAK1 and JAK3, which both are relevant for NK cell function, were not affected by ruxolitinib as proven by Western blot (Supplementary Fig. S2).
Discussion
This is the first study that provides a detailed analysis of the influence of ruxolitinib on NK cell biology in MPN patients. We show that ruxolitinib impairs the NK cell compartment both in vitro and in MPN patients. Ruxolitinib drastically reduces NK cell numbers in ruxolitinib-treated patients when compared with drug-naïve individuals. Importantly, we provide evidence that patients with low NK cell numbers during ruxolitinib exposure also have a higher rate of clinically relevant infections. Of note, the majority of infections were of viral origin, which are known to be governed by a functional NK cell compartment. Reduced NK cell numbers in ruxolitinib-exposed patients may, at least in part, be due to defective NK cell maturation, explaining the time-dependent decrease of NK cell numbers during ruxolitinib intake. Insufficient NK cell renewal is reflected by an increased ratio of phenotypically immature to mature NK cells. It is known that NK cell maturation critically depends on appropriate cytokine signals (27, 28), especially IL2/IL15. NK cell precursors lacking IL15Rβ also show an NK cell differentiation defect leading to severe immunodeficiency (29). Thus, it is tempting to speculate that ruxolitinib interferes with cytokine signals required for terminal maturation of NK cells, explaining the shift to an immature NK cell phenotype. Moreover, IL15R integrates signals via its common γ-chain in committed NK cell precursors and drives differentiation from immature to mature NK cells, as well as IL15 supports mature NK cell survival (30–32). Thus, it is almost impossible to define in detail at the patient level at which differentiation stage ruxolitinib interferes with NK cell differentiation, but probably most of them are affected. Mutations in JAK3 (33) and/or STAT5B (34) also cause a severe combined immunodeficiency (SCID) syndrome in humans, characterized by very low numbers or absence of NK cells, further supporting the critical importance of an active JAK/STAT pathway for proper NK cell differentiation. Whereas data suggest that JAK3 is central for IL2/15-induced STAT5 phosphorylation (35), ruxolitinib has been described to be a predominant inhibitor of JAK1 and JAK2 (36). However, it has also recently been demonstrated that ruxolitinib also affects other tyrosine kinases, such as JAK3 and Tyk2 (37), thus potentially explaining defective NK cell maturation in ruxolitinib-treated MPN patients. On a signaling basis, we could confirm this idea by showing that ruxolitinib strongly prevented cytokine-induced STAT5 phosphorylation, which is a well-known downstream target of JAK activation. Of note, the IL2-induced phosphorylation of JAK1 and JAK3 is not significantly affected, which is supported by previous data showing that ruxolitinib may even (despite potent inhibition of the kinase activity) induce hyperphopshorylation of JAK2 (38).
Thus, we suggest that ruxolitinib inhibits mainly the JAK3/STAT5 pathway downstream of the IL2/IL15 receptors, which is critical for both NK activation and differentiation. We cannot completely rule out that JAK2-V617F-mutated NK cells (39), which have been shown to derive from the JAK2-V617F-mutated lymphohematopoietic progenitor, are more sensitive to ruxolitinib-induced NK cell inhibition than their normal counterparts. However, data from a patient with ruxolitinib treatment interruption showing rapid numerical NK cell recovery as well as the normal NK cell frequencies in MPN patients without ruxolitinib argue against an intrinsic differentiation defect. The potential reversibility of the ruxolitinib effects is also supported by our in vitro findings that NK cell function is completely restored upon drug removal. Of note, previous reports demonstrated that MPN patients have reduced NK cell numbers (40, 41). Our data are in contrast to these findings, as we clearly demonstrate that MPN patients do per se not have reduced NK cells numbers until they receive ruxolitinib. However, in these particular articles, NK cells were characterized by CD16 positivity in the lymphocyte gate, whereas we defined NK cells by CD56+CD3− expression. In adjunct, we demonstrate that CD56bright NK cell numbers are increased in MPN patients, which may, at least in part, be due to the hyperinflammatory syndrome the patients have, as well as by a constitutive activation of JAK2 in clonal NK cells leading to CD56 upregulation. This change is reverted by ruxolitinib back to the level seen in control persons, presumably as a consequence of its anti-inflammatory activity.
In addition, a clear functional deficit of NK cells isolated from MPN patients could be observed, even if they were not treated with ruxolitinib. Especially, the killing activity of MPN NK cells is reduced compared with that of NK cells from healthy donors. It could not clearly be shown that the functional impairment is further aggravated when patients are treated with ruxolitinib, as the killing and degranulation activity was already at a very low level in MPN patients. The observed trend, however, in downmodulating the functional activity of NK cells is further supported by decreased expression levels of various NK cell activation markers in ruxolitinib-exposed MPN patients. Ruxolitinib-induced NK cell dysfunction is supported by the reduced frequency of NKp46-expressing NK cells when compared with age-matched controls and MPN patients without JAK inhibitor therapy, although NKp46 expression is regulated in an age-dependent manner (42).
Our in vivo observations are supported by various in vitro data. We provide clear evidence that ruxolitinib reduces the potential of cytokine-mediated activation of NK cells from healthy donors, whereas the JAK-independent activation via NKp46 remains unaffected. Inappropriate NK cell activation is mirrored by a reduced expression of NK cell activation markers, such as CD16, CD69, NKG2D, NKp46, and granzyme B. Killing of target cells critically depends on the generation of a functional lytic synapse (43). Interestingly, ruxolitinib reduced the ability of NK cells to interact with target cells and generate lytic synapses, which may, in addition to the reduced expression levels of the NK cell activation markers, explain the reduced killing capacity of ruxolitinib-exposed NK cells. Our data may also be of importance when considering a recent article showing that JAK inhibitors increase susceptibility of tumor cells to NK cell–mediated killing (44). However, in this article, the authors focused only at JAK inhibitory effects on the tumor cell side, whereas the impact of JAK inhibition on the immune-cell side also has to be taken into account, as systemic JAK inhibition may counteract the sensitizing effects on the tumor cell level by impairing NK cell function. Moreover, in the context of allogeneic stem cell transplantation, ruxolitinib has recently been suggested as a potential therapeutic option of GVHD (45). Our results might also be considered in this context because NK cells are critical for the graft versus leukemia effect after allogeneic stem cell transplantation (46).
In summary, our data provide first evidence that the JAK inhibitor ruxolitinib affects key characteristics of human NK cells, such as cytokine-induced expansion and killing via an impaired cytokine-mediated NK cell activation, leading to a reduced effector-to-target cell interaction, which is a prerequisite for most NK cell functions. Accordingly, NK cells are highly efficient in the recognition and killing of virally infected cells (47), and, as a consequence, NK cell deficiency leads to a high susceptibility to various infections (48). Intriguingly, ruxolitinib therapy is also associated with severe infections, among which disseminated tuberculosis (7, 8), reactivation of hepatitis B (9), progressive multifocal leukencephalopathy (10), toxoplasmosis retinitis (11), and Epstein-Barr virus-associated aggressive lymphoma (J. Richter, Lund University, Lund, Sweden; personal communication, June 2014) are the most alarming ones. Moreover, reactivation of herpes simplex and varicella zoster infections in ruxolitinib-treated patients is frequent, similar to patients with an inherited functional NK cell deficiency (49).
Our data may help to better understand the increased rate of severe infections in ruxolitinib-treated patients by showing potent NK cell–suppressive effects and complement recent reports on ruxolitinib-induced immune dysfunction (13, 50), which supports the idea that ruxolitinib is a potent anti-inflammatory compound. The data should also be considered when testing ruxolitinib in solid tumors, as NK cells are an important component of cancer immune surveillance (14).
Disclosure of Potential Conflicts of Interest
S. Koschmieder reports receiving commercial research support from, is a consultant/advisory board member for, and has provided expert testimony for Novartis. T.H. Brummendorf reports receiving commercial research grant from and is a consultant/advisory board member for Novartis. No potential conflicts of interest were disclosed by the other authors.
Authors' Contributions
Conception and design: K. Schönberg, P. Brossart, D. Wolf
Development of methodology: K. Schönberg
Acquisition of data (provided animals, acquired and managed patients, provided facilities, etc.): K. Schönberg, J. Rudolph, M. Vonnahme, S. Parampalli Yajnanarayana, M. Hejazi, M. Uhrberg, W. Verbeek, S. Koschmieder, T.H. Brümmendorf, P. Brossart, A. Heine, D. Wolf
Analysis and interpretation of data (e.g., statistical analysis, biostatistics, computational analysis): K. Schönberg, J. Rudolph, I. Cornez, M. Uhrberg, S. Koschmieder, D. Wolf
Writing, review, and/or revision of the manuscript: K. Schönberg, J. Rudolph, M. Vonnahme, S. Parampalli Yajnanarayana, I. Cornez, M. Hejazi, A.R. Manser, M. Uhrberg, W. Verbeek, S. Koschmieder, T.H. Brümmendorf, P. Brossart, A. Heine, D. Wolf
Administrative, technical, or material support (i.e., reporting or organizing data, constructing databases): K. Schönberg, J. Rudolph, I. Cornez, W. Verbeek, S. Koschmieder, T.H. Brümmendorf, P. Brossart, A. Heine, D. Wolf
Study supervision: D. Wolf
Acknowledgments
The authors thank all the patients and volunteer blood donors and gratefully acknowledge the excellent technical help of Heidrun Struppeck. The authors thank Prof. Waldemar Kolanus and Dr. Thomas Quast (Molecular Immunology and Cell Biology, LIMES, Bonn) for providing microscopy equipment.
Grant Support
This work was supported by BONFOR for K. Schönberg and the Deutsche Forschungsgemeinschaft (DFG WO1877/1-1) for D. Wolf.
The costs of publication of this article were defrayed in part by the payment of page charges. This article must therefore be hereby marked advertisement in accordance with 18 U.S.C. Section 1734 solely to indicate this fact.




![Figure 5. Ruxolitinib prevents lytic synapse formation with NK target cells and inhibits cytokine signaling in NK cells. A, representative confocal microscopy staining of NK-92 and K562 cells in the presence or absence of ruxolitinib is shown. Cells were stained for perforin (green) and F-actin (red). Target cells are shown in blue. Bar, 100 μm; stars, synapses. B, for quantitative examination of synapse formation, a flow cytometry–based synapse assay was used. Representative dot plots showing doublets between CFSE-labeled NK-92 and Far Red–labeled K562 cells are given for the indicated ruxolitinib concentrations. C, pooled data from FACS analysis are presented as mean ± SEM (n = 4; **, P < 0.01; ***, P < 0.001). D, isolated primary human NK cells were stimulated overnight with 1000 U/mL IL2 and at the indicated concentrations of ruxolitinib. Signaling events were analyzed by phosphoflow technology using various phospho-specific antibodies. Staining for pS6, pSTAT5, and pERK is shown. FACS plots depict data from one representative experiment. E, phosphorylation signal for each phospho-protein (expressed as arcsinh ratio of MFI) is related to the respective IgG κ control of the vehicle-treated cells, as represented by each color-coded squares of the heatmap (as explained on the phosphorylation scale on the right of the heatmap). Each colored line in the graph represents pooled data (average arcsinh MFI ± SEM) for each phospho-protein related to the respective vehicle-treated sample [pS6 (blue), pSTAT5 (red), pERK (green); n = 4; *, P < 0.05; ***, P < 0.001].](https://aacr.silverchair-cdn.com/aacr/content_public/journal/cancerres/75/11/10.1158_0008-5472.can-14-3198/3/m_2187fig5.jpeg?Expires=1714492614&Signature=sAd70pZOKB2zXeXNZGcBWuQCnzxveHnc8tk2Jll52Am0IVY9OO3mq7cXOMnwCF6X4C9HvzMf7SKii1X0LULLlbvVEGIuZEvUbrEBacUvvNuET0RBEaKAXAEtPUsxDg3P9Po6NurCJQaEqUwNDTJSgdAvW4IciJ~-0LuDhuvFjUyXGvzzKdDXfL6sux7zbiBb37rUEaYDqtUO40VHdMUk7GXArRGj6nHNoHn4NzZveWsG3Fr00i8mJJy1ikQNdVWXUWN1--lB2nMVw4l9WlwkXNf2H2Qr08qKvFDLo02pXDaxZ-trSQbvDqAi4Xe1232AJTgBjoeUbfYyIW5dIS-ggg__&Key-Pair-Id=APKAIE5G5CRDK6RD3PGA)