Abstract
Interleukin (IL)-17A is expressed in the tumor microenvironment where it appears to contribute to tumor development, but its precise role in tumor immunity remains controversial. Here, we report mouse genetic evidence that IL-17A is critical for tumor growth. IL-17A–deficient mice exhibited reduced tumor growth, whereas systemic administration of recombinant mouse IL-17A promoted the growth of hepatocellular carcinoma. The tumor-promoting effect of IL-17A was mediated through suppression of antitumor responses, especially CD8+ T-cell responses. Furthermore, we found that IL-17A was produced mainly by Vγ4 γδ T cells, insofar as depleting Vγ4 γδ T cells reduced tumor growth, whereas adoptive transfer of Vγ4 γδ T cells promoted tumor growth. Mechanistic investigations showed that IL-17A induced CXCL5 production by tumor cells to enhance the infiltration of myeloid-derived suppressor cells (MDSC) to tumor sites in a CXCL5/CXCR2–dependent manner. IL-17A also promoted the suppressive activity of MDSC to reinforce suppression of tumoral immunity. Moreover, we found that MDSC could induce IL-17A–producing γδ T cells via production of IL-1β and IL-23. Conversely, IL-17A could also enhance production of IL-1β and IL-23 in MDSC as a positive feedback. Together, our results revealed a novel mechanism involving cross-talk among γδ T cells, MDSCs, and tumor cells through IL-17A production. These findings offer new insights into how IL-17A influences tumor immunity, with potential implications for the development of tumor immunotherapy. Cancer Res; 74(7); 1969–82. ©2014 AACR.
Introduction
The cytokine interleukin (IL)-17A is a proinflammatory cytokine that was identified almost two decades ago. More recently, IL-17A–producing CD4+ T cells have been shown to be distinct from classical Th1 and Th2 cells, thus designated as Th17 cells (1, 2). In addition to Th17 cells, several other cell types are described as sources for IL-17A, including CD8+ T cells (3), γδ T cells (4), natural killer T (NKT; ref. 5), and lymph tissue inducer cells (LTi cells; ref. 6). IL-17A binds to and signals through IL-17 receptor A (IL-17RA), which is ubiquitously expressed in hematopoietic tissues, various myeloid cells, epithelial cells, fibroblasts, and endothelial cells. The ligation of IL-17/IL-17R results in the release of proinflammatory cytokines, chemokines, and matrix metalloproteinases (MMP) to further stimulate the inflammatory cascade.
IL-17A and IL-17A–producing cells have been found in many types of human cancers and murine models. However, the role of IL-17A and IL-17A–producing cells in tumor development is controversial. A series of reports have suggested that they have potent antitumor functions. Martin-Orozco and colleagues showed that IL-17A−/− were more susceptible to developing lung melanoma, and adoptively transferred tumor-specific Th17 cells prevented tumor development (7). Moreover, Th17-polarized cells were found to be more effective than Th1 cells in eliminating large established tumors (8). IL-17A–producing CD8+ T cells also reduced the volume of large established tumors and could differentiate into long-lasting IFN-γ producers (9), suggesting that IL-17A and IL-17A–producing cells are protective against tumor development. However, other reports have suggested potent protumor functions for IL-17A and IL-17A–producing cells. IL-17A overexpression in tumor cell lines promotes angiogenesis and tumor growth in immunodeficient mice (10), and IL-17A can promote tumor growth by enhancing angiogenesis in immunocompetent hosts (11). IL-17A can induce IL-6 production, which in turn promotes tumor growth in a Stat-3–dependent pathway (12). Moreover, adoptive transfer of Th17 cells induced by TGF-β and IL-6 promoted tumor growth (13). It has also been reported that the development of tumors was inhibited in IL-17RA−/− mice (14). Therefore, the role of IL-17A in tumor development and the endogenous source of IL-17A in tumor microenvironment remain to be defined.
Under physiologic conditions, γδ T subsets, including Vγ1 (15), Vγ4 (16), Vγ6Vδ1 (17), and Vγ5Vδ1 dendritic epidermal T cells (18), have the ability to produce IL-17A. Although IL-17A–producing γδ T cells have been described to play important roles in immunopathologic diseases, such as collagen-induced arthritis, psoriasis, and microbial infection, the presence and functional relevance of IL-17A–producing γδ T cells during tumor development are not fully understood. Myeloid-derived suppressor cells (MDSC) are a heterogeneous cell population consisting of immature myeloid cells and myeloid progenitor cells that have been noted to directly contribute to the negative regulation of immune responses during tumor development (19). MDSCs inhibit proliferation and IFN-γ production of tumor-specific CD8+ T cells by a variety of mechanisms. On the basis of the expressions of Ly6G and Ly6C, MDSCs are subdivided into two subsets: monocytic (CD11b+Ly6G−Ly6Chigh) and granulocytic (CD11b+Ly6G+Ly6Clow) MDSCs (20, 21). They are morphologically different and function through distinct mechanisms of suppression.
In the current study, we first examined the role of IL-17A in tumor development with three murine hepatocellular carcinoma models. We next identified Vγ4 γδ T cells as the major source of IL-17A in the tumor microenvironment. Further studies revealed that IL-17A facilitated the MDSCs' infiltration through the CXCR2-dependent manner. Moreover, MDSCs could further promote IL-17A production by γδ T cells through the secretion of IL-1β and IL-23. Our results thus revealed a tumor-promoting role of IL-17A through the interplay among γδ T cells, MDSCs, and tumor cells in the tumor microenvironment.
Materials and Methods
Mice
C57BL/6 mice were purchased from Shanghai Laboratory Animal Center (Shanghai, PR China). C57BL/6 IL-17A−/− mice were provided by Dr. Chen Dong (MD Anderson Cancer Center, Houston, TX). TCRδ−/− and OT-I mice were provided by Prof. Zhinan Yin (Nankai University, Tianjin, PR China). IL-1R1−/− mice were provided by Dr. Liyun Shi (Hangzhou Normal University, Hangzhou, PR China). Mouse care and experimental procedures were performed under specific pathogen—free (SPF) conditions. Age (8–12 week or indicated)–matched male mice were used in the experiments. All animal protocols were approved by the Institutional Laboratory Animal Care and Use Committee at Soochow University (Suzhou, PR China).
Cell lines and reagents
The Hepa1–6 murine hepatocellular carcinoma cell line was obtained from the American Type Culture Collection and cultured in Dulbecco's Modified Eagle Medium (DMEM) supplemented with 10% FBS, 2 mmol/L L-glutamine, 100 IU/mL penicillin/streptomycin, 1 mmol/L sodium pyruvate, 1 mmol/L nonessential amino acids, 2.5 × 10−5 mol/L 2-ME, and 10 mmol/L HEPES at 37°C, 5% CO2. Recombinant mouse (rm) IL-17, IL-1β, and IL-23 were purchased from PeproTech. Recombinant human IL-2 (rhIL-2) was purchased from Beijing Four Rings Bio-Pharmaceutical. Antibodies against CD3, CD4, CD8, CD27, TCRγδ, NK1.1, CD44, CD62L, CD11c, CD11b, F4/80, Gr-1, CCR6, CXCR2, CXCR4, RORγt, IL-17RA, IL-17, IFN-γ, and TNF-α were all purchased from BioLegend. Antibodies against Vγ4, Ly6G, and Ly6C were purchased from Sungene Biotech. Mouse regulatory T cell (Treg) staining kit was purchased from eBioscience. Purified anti-mouse IL-17A (17F3), rat anti-mouse CD8a monoclonal antibody (mAb; 2.43), rat anti-mouse Gr-1 mAb (RB6–8C5), hamster anti-mouse T cell receptor (TCR) Vγ4 mAb (UC3), and their isotype controls were purchased from Sungene Biotech. Anti-mouse IL-1β mAb (B122) and anti-mouse IL-23 p19 mAb (G23-8) were purchased from eBioscience. Purified anti-mouse CD3e mAb (145-2C11) and anti-mouse CD28 mAb (37.51) were purchased from BD Biosciences. Mouse IL-17A ELISA kit was purchased from eBioscience. Mouse IFN-γ and TNF-α ELISA kits were purchased from Dakewe Biotech. CXCR2-specific antagonist SB-265610 and CXCR4 antagonist AMD3100 were purchased from Sigma-Aldrich.
Establishment and assessment of murine hepatocellular carcinoma models
For subcutaneous tumor model, 7 × 106 Hepa1–6 cells were injected subcutaneously into 8- to 12-week-old wild-type (WT) or IL-17−/− mice, and tumor growth was monitored every 3 days. Mice were sacrificed after 3 to 4 weeks from tumor inoculation. Orthotopic hepatocellular carcinoma model was performed as described earlier with minor modification (22); in brief, anesthetized mice were performed with surgical procedures, and then 1 × 106 Hepa1–6 cells in 20 μL PBS were implanted intrahepatically. The mice were sacrificed 2 weeks later, and the recognizable tumors were measured with fine digital calipers and tumor volume was calculated by the following formula: tumor volume = 0.5 × width2 × length. For diethylnitrosamine (DEN)-induced hepatocellular carcinoma model, 15-day-old male mice were injected intraperitoneally with a single dose of 25 mg/kg DEN (Sigma-Aldrich). After 8 or 10 months on normal chow, mice were sacrificed and their livers were removed to analyze tumor size, number of tumor nodules, and histology.
Cell preparation
Spleen cells were prepared by gently crushing the tissues to release the cells. Preparations were filtered to remove debris and washed twice with PBS before resuspending in RPMI-1640 complete medium. Livers were perfused with PBS and processed into single-cell suspensions, and lymphocytes were separated on a 40% Percoll (GE Healthcare) gradient. Erythrocytes were lysed. Cell counts were performed on a Coulter Z1 cell counter (Beckman Coulter).
Flow cytometry
For cell-surface staining, cell samples were stained with fluorescent dye–conjugated mAb against selected markers for 30 minutes on ice. For intracellular cytokine staining, cells were stimulated for 5 hours with phorbol 12-myristate 13-acetate (PMA; 50 ng/mL) and ionomycin (500 ng/mL) in the presence of brefeldin A (10 μg/mL; BD Biosciences). Cells were harvested, washed, and stained with surface molecule antibodies in the presence of FcR-block (eBioscience). After the wash, cells were fixed with 4% paraformaldehyde and permeabilized with 1% saponin (Sigma), and then stained with cytokine-specific or control isotype antibodies for 30 minutes on ice. Data were acquired on a FACSCalibur (BD Biosciences) and analyzed using FlowJo software (FlowJo). The CD3+CD8+ T cells, γδ T (CD3+TCR-γδ+) cells, CD11b+Gr-1+MDSCs, CD11b+Ly6G+Ly6Clow granulocytic MDSCs, and CD11b+Ly6G−Ly6Chigh monocytic MDSCs from spleens or tumor—infiltrating lymphocytes (TIL) of tumor-bearing mice were sorted using a BD FACSAria III cell sorter (BD Biosciences).
In vivo depletion of CD8 T cells, Vγ4 γδ T cells, and MDSCs
To deplete CD8+ T cells, mice were treated with intravenous injection of anti-CD8–specific mAb (clone 2.43, 200 μg/mouse) on days −1 and 7 before and after tumor inoculation. To deplete Vγ4 γδ T cells, mice were treated with intravenous injection of anti-Vγ4–specific mAb (clone UC3, 200 μg/mouse) on days −5 and −1 before tumor inoculation. Depletion was confirmed by fluorescence-activated cell sorting (FACS) analysis of TCR Vγ4 expression from peripheral blood cells (Supplementary Fig. S4A). To deplete MDSCs, a single dose of 0.25 mg Gr-1 mAb (RB6–8C5) was administered intravenously on days 0, 4, 8, and 12 after tumor implantation. For MDSC depletion by gemcitabine treatment, gemcitabine (LC Laboratories) was injected intraperitoneally at 100 mg/kg on days 0, 3, 6, 9, and 12 after tumor implantation. Depletion was confirmed by flow cytometry.
In vivo blocking of chemokine receptor expressions
B6 WT mice were treated with rmIL-17A (1 μg/mouse) before tumor inoculation, then mice were treated with the CXCR2-specific antagonist SB-265610 (Sigma) at 2 mg/kg/d through intraperitoneal injection for 2 weeks [dimethyl sulfoxide (DMSO) as vehicle], or a CXCR4 antagonist AMD3100 (Sigma) at 5 mg/kg/d through intraperitoneal injection for 2 weeks (PBS as vehicle).
Vγ4 γδ T-cell expansion and adoptive transfer
Splenocytes from B6 WT mice and IL-17A−/− mice were cultured with plate-coated Vγ4-specific mAb (clone UC3, 10 μg/mL) and rhIL-2 (100 U/mL) for 8 days as described previously (23). Expanded Vγ4 cells were confirmed by FACS analysis (Supplementary Fig. S4B) and 1 × 106 cells per mouse were intravenously transferred into B6 TCRδ−/− mice 24 hours before tumor inoculation.
T-cell proliferation and intracellular cytokine productions
For proliferation assay, purified splenic CD8+ T cells from OT-I mice were labeled with a 5 μmol/L CellTrace CFSE Cell Proliferation Kit (Invitrogen) in PBS with 2% fetal calf serum (FCS) for 10 minutes at 37°C. The labeling reaction was quenched by addition of cold RPMI-1640 medium with 10% FCS, and cells were washed twice with PBS with 2% FCS to remove excess 5,6-carboxyfluorescein diacetate succinimidyl ester (CFSE). Then, purified MDSCs from spleens of B16-ova tumor-bearing mice were cocultured with CFSE-labeled splenic CD8+ T cells at a ratio of 1:3 loaded with SIINFEKL (10 μg/mL) in the presence of a different dose of rmIL-17A. The proliferation of CD8+ T cells was evaluated 3 days later with CFSE dilution by flow cytometry. In some experiments, 10 μg/mL IL-17A mAb was added. The proliferation index was calculated using FlowJo software (FlowJo). For CD8+ T cells proliferation determined by the incorporation of [3H]-thymidine in the cell coculture, [3H]-thymidine (1 μCi/well; Shanghai Institute of Physics, Chinese Academy of Sciences, Shanghai, PR China) was added to triplicate wells for the final 16 to 18 hours before harvesting, and the proliferations of the CD8+ T cells were determined using a liquid scintillation counter (PerkinElmer Instruments). For intracellular cytokine productions, sorted MDSCs, granulocytic MDSCs, and monocytic MDSCs were cocultured with polyclonal-stimulated (5 μg/mL anti-CD3e and 1 μg/mL anti-CD28) CFSE-labeled splenic CD8+ T cells at a ratio of 1:3 in the presence of a different dose of rmIL-17A for 3 days. Before harvest, brefeldin A (10 μg/mL) was added for the last 5 hours of coculture. Thereafter, the expression of TNF-α and IFN-γ in CD8+ T cells was analyzed by FACS analysis. The levels of TNF-α and IFN-γ in supernatants were measured by ELISA.
Cell migration assays
Hepa1–6 cells were treated with different doses of rmIL-17 for 48 hours, to neutralize IL-17A, anti-mouse IL-17A mAb (10 μg/mL) was added; thereafter, the culture supernatants were harvested, centrifuged, and stored at −80°C. For cell migration, 5 × 104 MDSCs were seeded onto the top chamber of Transwell filters (8 μmol/L; Costar). The filters were placed in a 24-well plate containing rmIL-17A–pretreated tumor supernatants or culture medium with same dose of rmIL-17. To neutralize CXCR2, MDSCs were preincubated in cell culture medium with CXCR2-specific antagonist SB-265610 (10 μg/mL) for 30 minutes at 37°C. Migrated MDSCs were counted (5–7 fields/well, triplicate for each experimental groups) 6 to 8 hours after incubation.
IL-17–producing γδ T-cell differentiation
Purified γδ T cells from TILs of tumor-bearing mice were stimulated with IL-1β (50 ng/mL) and IL-23 (50 ng/mL). MDSCs, granulocytic MDSCs, and monocytic MDSCs were added to the culture on day 0 at a ratio of 1:1. Three days after coculture, supernatants were collected for measurement of IL-17A by ELISA. The remaining cells were directly stained for intracellular IL-17A in the presence of brefeldin A for 4 hours. In some experiments, 20 μg/mL IL-1β mAbs (eBioscience), 20 μg/mL IL-23 p19 mAbs (eBioscience), or the combination were added. To assess the effect of IL-17 on MDSC-enhanced IL-17–producing γδ T-cell polarization, γδ T cells were cocultured with MDSCs in the presence of a different dose of rmIL-17A without IL-1β and IL-23 stimulation, IL-17 mAb (10 μg/mL), or isotype immunoglobulin G (IgG; 10 μg/mL) was added to the culture. Cells were harvested and examined for IL-17A expression by intracellular staining 3 days later.
Cytotoxicity assay
CTL activity was determined by using a CytoTox 96 Non-Radioactive Cytotoxicity Assay kit (Promega) based on release of lactate dehydrogenase from target cells. To obtain tumor-specific CTLs, WT or knockout tumor-free mice were challenged with Hepa1–6 cells for 14 days. Splenocytes (2 × 106 cells/mL) from these tumor-bearing mice were harvested and were stimulated with Hepa1–6 tumor lysates and rhIL-2 (100 U/mL) for 4 to 6 days. Then, tumor-specific CTLs were harvested and washed for cytotoxicity assay. Briefly, 6 × 103 Hepa1–6 cells in 50 μL were added to 50 μL of various numbers of tumor-stimulated splenocytes that had been plated in U-bottomed 96-microwell plates to obtain target:effector cell ratios of 1:2, 1:4, or 1:8. After 4 hours of incubation, supernatant (50 μL) was collected from each well and added to 50 μL of reconstituted substrate mix for 30 minutes in the dark at room temperature. Enzymatic reaction was stopped by adding stop solution. Absorbance was recorded at 490 nm. Spontaneous release was determined from wells with targets only and total release from wells with targets plus 1% Triton X-100. Results are expressed as percentage of cytotoxicity, using the formula: percentage of cytotoxicity = (experimental − effector spontaneous − target spontaneous)/(target maximum − target spontaneous) × 100%.
Reverse transcriptase PCR and real-time PCR
Total RNA was extracted from tumors or cells by using TRIzol reagent (Invitrogen). First-strand cDNA was synthesized from 1 μg mRNA using reverse transcriptase (Fermentas) and oligo(dT) primers. For TCR-Vγ profiling, the resulting cDNA was amplified under the following reaction conditions: denaturation at 94°C, annealing at 55°C, and extension at 72°C for 38 cycles. Real-time PCR was performed with an Eppendorf Realplex PCR system using SYBR Green PCR Master Mix (Applied Biosystems). The expression was normalized to the expression of the housekeeping gene GAPDH. The primers used are described in Supplementary Table S1.
ELISA and cytometric bead array
Blood was collected from tumor-bearing mice and serum was separated out by centrifugation at 3,000 rpm for 15 minutes at 4°C, and supernatant (serum) was transferred into a new tube and frozen at −80°C until needed. Supernatants from the coculture system as described previously were collected. Serum levels of IL-17A, IFN-γ, and TNF-α were measured using ELISA kits according to the manufacturer's instructions. Mouse Th1/Th2/Th17 cytokines were measured by cytometric bead array (CBA; BD Biosciences) according to the manufacturer's instructions.
Statistical analysis
All data were analyzed by Student t test and were expressed as mean ± SEM. Data were analyzed using GraphPad Prism 5 software for Windows (GraphPad Software) and differences were considered statistically significant when P < 0.05. The significance levels are marked as: *, P < 0.05; **, P < 0.01; ***, P < 0.001.
Results
IL-17A promotes tumor growth in hepatocellular carcinoma murine models
To dissect the role of IL-17A in hepatocellular carcinoma development, we compared tumor growth in WT and IL-17A−/− mice in three murine hepatocellular carcinoma models (Fig. 1). The tumor growth was markedly reduced in IL-17A−/− mice compared with WT mice, whereas the administration of rmIL-17A promoted tumor growth in subcutaneous hepatocellular carcinoma model (Fig. 1A and B). We further used orthotopic model to examine the role of IL-17A in the development of hepatocellular carcinoma (Fig. 1C and D). On day 14 after the implantation, IL-17A−/− mice exhibited decreased size of tumor nodules when compared with WT mice, and WT mice treated with rmIL-17A exhibited increased tumor growth compared with PBS control. The DEN-induced tumorigenesis was also compared among WT mice, rmIL-17A–treated WT mice, and IL-17A−/− mice 8 months after the DEN injection (Fig. 1E and F). The maximum size of tumors and the number of tumor nodules were significantly decreased in IL-17A−/− mice compared with WT mice. Treatment of WT mice with rmIL-17A enhanced the tumor growth compared with no treatment control. These results demonstrated that IL-17A promoted tumor growth in murine hepatocellular carcinoma models.
IL-17A promotes tumor growth in hepatocellular carcinoma murine models. A–D, Hepa1–6 cells (7 × 106) were inoculated subcutaneously (A and B) or intrahepatically (C and D) into WT mice treated with or without rmIL-17 and IL-17−/− mice. Data shown are the mean tumor volume ± SD and gross morphology of the tumors. E–G, WT and IL-17−/− mice were given a single injection of DEN at 15 days of age. After 6 months, WT mice were given rmIL-17 every 2 weeks for 2 months. Data shown are the numbers of tumor nodules and maximal tumor sizes, representative tumor morphology, and liver histology in 8-month-old DEN-treated mice. The data are representative of three independent experiments, each using 4 to 5 mice per group (*, P < 0.05; **, P < 0.01).
IL-17A promotes tumor growth in hepatocellular carcinoma murine models. A–D, Hepa1–6 cells (7 × 106) were inoculated subcutaneously (A and B) or intrahepatically (C and D) into WT mice treated with or without rmIL-17 and IL-17−/− mice. Data shown are the mean tumor volume ± SD and gross morphology of the tumors. E–G, WT and IL-17−/− mice were given a single injection of DEN at 15 days of age. After 6 months, WT mice were given rmIL-17 every 2 weeks for 2 months. Data shown are the numbers of tumor nodules and maximal tumor sizes, representative tumor morphology, and liver histology in 8-month-old DEN-treated mice. The data are representative of three independent experiments, each using 4 to 5 mice per group (*, P < 0.05; **, P < 0.01).
IL-17A impairs antitumor immunity
To understand how IL-17A mediates tumor protection, we first investigated whether IL-17A could directly promote tumor growth in vitro (Supplementary Fig. S1). Hepa1–6 cells express low levels of IL-17R at both protein and mRNA levels (Supplementary Fig. S1A and S1B). However, IL-17A had no direct effect on tumor cell viability (Supplementary Fig. S1C) and apoptosis (Supplementary Fig. S1D). These results suggested that IL-17A promoted hepatocellular carcinoma development not by directly affecting tumor cell growth, but through modulating the antitumor immune responses.
To study how IL-17A affected tumor immunity and favored tumor development, we used in situ hepatocellular carcinoma model for further mechanistic analysis. TILs from tumor-bearing mice were collected 14 days after the tumor implantation and subjected to analysis by flow cytometry. Compared with WT mice and mice treated with rmIL-17, the infiltration of CD8+ T cells was significantly increased in IL-17A−/− mice (Fig. 2A). The CD8+ T cells with memory phenotypes also increased in IL-17A−/− mice (Fig. 2B). Furthermore, the percentages of IFN-γ+ CD8+ T cells (Tc1) were significantly higher in IL-17A−/− mice than WT and rmIL-17–treated mice (Fig. 2C). On the other hand, the percentages of IFN-γ+ CD4+ T cells showed no significant difference among the three groups, indicating that the IL-17A may only affect CTL responses. The serum levels of IFN-γ, IL-2, and TNF-α were also elevated in IL-17A−/− mice as compared with the WT mice and were further reduced by the rmIL-17 treatment (Fig. 2D). Using Hepa1–6 cells as targets, splenocytes and sorted CD8+ T cells from tumor-bearing IL-17A−/− mice showed enhanced killing activity, compared with those from WT mice (Fig. 2E). Tumor growth was significantly increased to the similar levels by CD8+ T-cell depletion in both WT and IL-17A−/− mice, further demonstrating a major role of CTL response in antitumor immunity (Supplementary Fig. S1E–S1G). We next analyzed the myeloid populations infiltrated in the tumor. We found that the percentages of dendritic cells, macrophages, and neutrophils were not significantly changed in IL-17A−/− mice (Fig. 2F). However, the percentages of both monocytic and granulocytic MDSCs were apparently reduced in IL-17A−/− mice. Moreover, the administration of rmIL-17 increased the tumor infiltrations of the MDSCs. These findings suggest that IL-17A impaired antitumor responses, especially CTL responses, possibly through promoting the recruitment of MDSCs.
IL-17A impairs antitumor CD8+ T-cell responses. TILs and serum from tumor-bearing mice of orthotopic hepatocellular carcinoma model were collected 14 days after tumor implantation. A, the percentages of total T cells, CD4+ T cell, CD8+ T cell, γδ T cell, NKT cell, and NK cell subsets. B, the percentages of effector and memory CD4+ or CD8+ T cells. C, the percentages of IFN-γ–producing lymphocytes, CD4+, or CD8+ T cells. D, serum levels of IL-2, IFN-γ, and TNF-α. E, cytotoxic activity of splenocytes and sorted CD8+ T cells. F, the percentages of myeloid populations from TILs of tumor-bearing mice. Data represent mean ± SEM. Results shown are the representatives of three independent experiments (*, P < 0.05; **, P < 0.01; ***, P < 0.001). DC, dendritic cells.
IL-17A impairs antitumor CD8+ T-cell responses. TILs and serum from tumor-bearing mice of orthotopic hepatocellular carcinoma model were collected 14 days after tumor implantation. A, the percentages of total T cells, CD4+ T cell, CD8+ T cell, γδ T cell, NKT cell, and NK cell subsets. B, the percentages of effector and memory CD4+ or CD8+ T cells. C, the percentages of IFN-γ–producing lymphocytes, CD4+, or CD8+ T cells. D, serum levels of IL-2, IFN-γ, and TNF-α. E, cytotoxic activity of splenocytes and sorted CD8+ T cells. F, the percentages of myeloid populations from TILs of tumor-bearing mice. Data represent mean ± SEM. Results shown are the representatives of three independent experiments (*, P < 0.05; **, P < 0.01; ***, P < 0.001). DC, dendritic cells.
Vγ4 γδ T cells are the main source of IL-17A during hepatocellular carcinoma development
To examine which cell subsets are the major IL-17A–producing cells during hepatocellular carcinoma development, we first analyzed the IL-17A production by different cell populations infiltrated in the tumor (Supplementary Fig. S2A). γδ T cells exhibited the highest percentage of IL-17+ cells (24.5%). We then compared the IL-17A production by Th17 cells and γδ T cells (Fig. 3A). Of all the IL-17A–producing cells, about 60% were γδ T cells, while only 20% were Th17 cells (Fig. 3B). The absolute numbers of IL-17A–producing γδ T cells were about 4-fold higher than the Th17 cells (Fig. 3C). Therefore, the γδ T cells are the major IL-17A–producing cells during hepatocellular carcinoma development. Because IL-17A–producing γδ T cells have been reported as CD27−CCR6+ (15), further analysis did show that the IL-17A–producing γδ T cells were RORγt+, CCR6+, and CD27− (Fig. 3D).
Vγ4 γδ T cells are the main source of IL-17A within tumors during hepatocellular carcinoma development. A, representative FACS profiles of IL-17A expressions by CD4+ and γδ T cells. B, the percentages of Th17 and IL-17A–producing γδ T cells of all IL-17A–producing cells. C, absolute numbers of Th17 and IL-17A–producing γδ T cells. D, RORγt, CD27, and CCR6 expressions of IL-17A–producing γδ T cells. E, the percentage of Vγ4-positive cells of IL-17A–producing γδ T cells. Data are representative of at least three independent experiments. **, P < 0.01.
Vγ4 γδ T cells are the main source of IL-17A within tumors during hepatocellular carcinoma development. A, representative FACS profiles of IL-17A expressions by CD4+ and γδ T cells. B, the percentages of Th17 and IL-17A–producing γδ T cells of all IL-17A–producing cells. C, absolute numbers of Th17 and IL-17A–producing γδ T cells. D, RORγt, CD27, and CCR6 expressions of IL-17A–producing γδ T cells. E, the percentage of Vγ4-positive cells of IL-17A–producing γδ T cells. Data are representative of at least three independent experiments. **, P < 0.01.
To further identify the main IL-17A–producing subsets of γδ T cells, we then examined the Vγ repertoire of the γδ T cells in the TILs by reverse transcriptase PCR (RT-PCR; Supplementary Fig. S2B). Data showed that the γδ T cells expressed all Vγ1, Vγ2, Vγ4, Vγ5, Vγ6, and Vγ7 genes. FACS analysis showed that about 75% of IL-17A–producing γδ T cells were Vγ4 γδ T cells (Fig. 3E). Taken together, our results showed that Vγ4 γδ T cells were the main source of IL-17A during hepatocellular carcinoma development.
Vγ4 γδ T cells promote tumor growth through IL-17A production
To address whether γδ T cells could affect tumor growth, we first compared the hepatocellular carcinoma growth in TCRδ−/− and WT mice (Supplementary Fig. S3A). TCRδ−/− mice exhibited reduced tumor growth as compared with the WT mice. The serum IL-17 levels were also significantly decreased in TCRδ−/− tumor-bearing mice (Supplementary Fig. S3B). The percentages of memory CD8+ T cells and Tc1 cells were also significantly increased in TCRδ−/− mice (Supplementary Fig. S3C and S3D). These results suggested that γδ T cells promoted hepatocellular carcinoma growth through suppressing the antitumor immune responses.
To directly define the role of IL-17A–producing Vγ4 γδ T cells in hepatocellular carcinoma, we first in vivo depleted Vγ4 γδ T cells using the anti-Vγ4 TCR mAb (clone UC3) before tumor implantation. About 97% of the Vγ4 γδ T cells were depleted using this antibody (Supplementary Fig. S4A). As shown in Fig. 4A, depletion of Vγ4 γδ T cells resulted in significant reduction in tumor volumes in comparison with WT mice treated with the control antibody, suggesting a promoting role of Vγ4 γδ T cells in tumor growth. Interestingly, Vγ4 γδ T-cell depletion in IL-17A−/− mice did not further suppress the tumor growth, indicating that IL-17A played a key role in Vγ4 γδ T cell–mediated tumor development. FACS analysis showed that IL-17A+ γδ T cells were significantly reduced in Vγ4 γδ T cell–depleted mice (Fig. 4B), while we observed similar levels of Th17 cells in both Vγ4 γδ T cell–depleted mice and WT mice (Fig. 4C). Moreover, depletion of Vγ4 γδ T cells could significantly reduce the serum IL-17A levels (Fig. 4D). These results confirmed that Vγ4 γδ T cells were the main source of IL-17A during hepatocellular carcinoma development. The infiltrations of effector and memory CD8+ T cells in tumors were significantly increased in Vγ4 γδ T cell–depleted mice (Fig. 4E). Moreover, the Tc1 cells were also significantly increased in Vγ4 γδ T cell–depleted mice compared with the mice treated with the control antibody (Fig. 4F), while Vγ4 γδ T-cell depletion in IL-17A−/− showed no significant difference. Taken together, the data demonstrated that Vγ4 γδ T-cell depletion resulted in reduced endogenous IL-17A and tumor growth with enhanced CD8+ T cell–mediated antitumor response.
Vγ4 γδ T-cell depletion reduces tumor growth, whereas adoptive transfer of Vγ4 γδ T cells promotes tumor growth. WT and IL-17−/− mice were treated with intravenous injection of anti-Vγ4–specific mAb on days −5 and −1 before tumor implantation. Fourteen days after the implantation, mice were sacrificed and tumor volume was calculated. A, tumor volumes and the gross morphology of intrahepatic tumors. B, the percentage of IL-17A–producing γδ T cells. C, the percentage of Th17 cells. D, serum levels of IL-17A. E, the percentage of effector and memory CD4+ or CD8+ T cells. F, the percentage of the IFN-γ–producing lymphocytes, CD4+ T cells, and CD8+ T cells. G, TCRδ−/− mice were reconstituted with cultured Vγ4 γδ T cells either from WT or IL-17−/− mice followed by tumor implantation. Tumor volume and the gross morphology of tumors were shown. H, the percentage of effector and memory CD4+ or CD8+ T cells. I, the percentage of the IFN-γ–producing lymphocytes, CD4+ T cells, and CD8+ T cells (ND, not detected). The data shown are representative of three independent experiments, each using 4 to 5 mice per group. Data are shown as mean ± SEM (ns, P > 0.05; *, P < 0.05; **, P < 0.01; ***, P < 0.001). Ab, antibody.
Vγ4 γδ T-cell depletion reduces tumor growth, whereas adoptive transfer of Vγ4 γδ T cells promotes tumor growth. WT and IL-17−/− mice were treated with intravenous injection of anti-Vγ4–specific mAb on days −5 and −1 before tumor implantation. Fourteen days after the implantation, mice were sacrificed and tumor volume was calculated. A, tumor volumes and the gross morphology of intrahepatic tumors. B, the percentage of IL-17A–producing γδ T cells. C, the percentage of Th17 cells. D, serum levels of IL-17A. E, the percentage of effector and memory CD4+ or CD8+ T cells. F, the percentage of the IFN-γ–producing lymphocytes, CD4+ T cells, and CD8+ T cells. G, TCRδ−/− mice were reconstituted with cultured Vγ4 γδ T cells either from WT or IL-17−/− mice followed by tumor implantation. Tumor volume and the gross morphology of tumors were shown. H, the percentage of effector and memory CD4+ or CD8+ T cells. I, the percentage of the IFN-γ–producing lymphocytes, CD4+ T cells, and CD8+ T cells (ND, not detected). The data shown are representative of three independent experiments, each using 4 to 5 mice per group. Data are shown as mean ± SEM (ns, P > 0.05; *, P < 0.05; **, P < 0.01; ***, P < 0.001). Ab, antibody.
To further demonstrate the critical role of IL-17A–producing Vγ4 γδ T cells in tumor development, we reconstituted TCRδ−/− mice with cultured Vγ4 γδ T cells either from WT or IL-17A−/− mice followed by tumor implantation (Fig. 4G). The purity of the cultured Vγ4 γδ T cells was more than 70% (Fig. 4SB). Transferring WT Vγ4 γδ T cells in TCRδ−/− mice exhibited similar tumor growth as the WT mice. However, transferring IL-17A−/− Vγ4 γδ T cells showed significantly reduced tumor growth, suggesting a promoting role of Vγ4 γδ T cells in hepatocellular carcinoma through IL-17A production. Flow cytometry analysis showed increased memory CD8+ T-cell infiltration in IL-17A−/− Vγ4 γδ T cell–reconstituted mice (Fig. 4H). Moreover, the percentage of Tc1 cells significantly increased in IL-17A−/− Vγ4 γδ T cell–reconstituted mice as compared with the WT mice (Fig. 4I). Interestingly, no IFN-γ–producing T cells were detected in WT Vγ4 γδ T cell–reconstituted mice. These results further demonstrated that Vγ4 γδ T cells could suppress CD8+ T-cell responses and promote tumor growth through IL-17A production.
IL-17A promotes the MDSCs infiltration to the tumor sites in a CXCR2-dependent manner
To further dissect the immunosuppressive mechanism of IL-17A, we first evaluated the direct effect of IL-17A on CD8+ T cells and showed no effect on either cytokine productions or proliferations of CD8+ T cells (Supplementary Fig. S5). We also screened the IL-17R expressions on the immune cells (Supplementary Fig. S6). Almost all the MDSCs expressed IL-17R with expressions of IL-17RA and IL-17RC at the transcription level. Therefore, IL-17A could function on MDSCs through IL-17R.
It has been previously reported that the CXCL5–CXCR2 and CXCL12–CXCR4 interactions serve as intrinsic mechanisms for the recruitment of MDSCs into tumors (24). Tumor-infiltrating MDSCs expressed both CXCR2 and CXCR4 (Fig. 5A). We also found that IL-17–treated tumor cells upregulated a group of chemokine expressions in a dose-dependent manner, especially CXCL5 and CXCL12 (Fig. 5B). Next, we examined the CXCL5 and CXCL12 productions in the tumor microenvironment and observed elevated CXCL5 expression in WT tumors compared with IL-17A−/− tumors (Fig. 5C), while CXCL12 exhibited no difference. In vivo administration of CXCR4 antagonist, AMD3100, also exhibited no effect on tumor growth (Supplementary Fig. S7A). On the basis of these results, we hypothesized that IL-17A may induce CXCL5 production by the tumor cells to facilitate the MDSCs migration to the tumor site.
IL-17A promotes the migration of MDSCs to the tumor sites. A, the expression of CXCR4 and CXCR2 on tumor-infiltrating MDSCs. B, the chemokine expression levels of Hepa1–6 cells treated with indicated dose of rmIL-17 for 48 hours. C, the chemokine expression levels from tumor tissues of WT or IL-17−/− mice. D, in vitro migration of MDSCs in response to IL-17 and IL-17–treated tumor supernatants. E, mice were pretreated with or without rmIL-17 and were then treated with a CXCR2-specific antagonist, SB-265610. The calculated tumor volumes were shown. F, the percentage of myeloid populations with or without SB-265610 treatment. G, the percentage of effector and memory CD4+ or CD8+ T cells with or without SB-265610 treatment. H, the percentage of IFN-γ–producing lymphocytes, CD4+ T cells, and CD8+ T cells with or without SB-265610 treatment. The data are representative of three independent experiments, each using 4 to 5 mice per group. Data are shown as mean ±SEM (*, P < 0.05; **, P < 0.01; ***, P < 0.001). ns, not significant.
IL-17A promotes the migration of MDSCs to the tumor sites. A, the expression of CXCR4 and CXCR2 on tumor-infiltrating MDSCs. B, the chemokine expression levels of Hepa1–6 cells treated with indicated dose of rmIL-17 for 48 hours. C, the chemokine expression levels from tumor tissues of WT or IL-17−/− mice. D, in vitro migration of MDSCs in response to IL-17 and IL-17–treated tumor supernatants. E, mice were pretreated with or without rmIL-17 and were then treated with a CXCR2-specific antagonist, SB-265610. The calculated tumor volumes were shown. F, the percentage of myeloid populations with or without SB-265610 treatment. G, the percentage of effector and memory CD4+ or CD8+ T cells with or without SB-265610 treatment. H, the percentage of IFN-γ–producing lymphocytes, CD4+ T cells, and CD8+ T cells with or without SB-265610 treatment. The data are representative of three independent experiments, each using 4 to 5 mice per group. Data are shown as mean ±SEM (*, P < 0.05; **, P < 0.01; ***, P < 0.001). ns, not significant.
To address this hypothesis, we performed in vitro cell migration assays. Adding different concentrations of IL-17A in the culture media at the lower chamber did not facilitate the migration of MDSCs, suggesting that IL-17A may not have the direct effect on MDSC migrations (Fig. 5D). However, when we treated the tumor cells with IL-17A and added the tumor supernatants at the lower chamber, the migration of MDSCs significantly increased in a dose-dependent manner. The increase of MDSC migration was completely blocked when neutralizing anti-IL-17 antibody was added during the IL-17A treatment, suggesting that the chemokine secreted by tumor cells induced by IL-17A treatment promoted the migration of MDSCs. To determine whether the interaction between CXCL5 and CXCR2 was involved, the antagonist of CXCR2 (SB-265610) was used to treat MDSCs to block its interaction. The antagonist of CXCR2 completely blocked the increased migration of MDSCs. These data demonstrated in vitro that IL-17A could induce CXCL5 production by the tumor cells, therefore facilitate the infiltration of the MDSCs to the tumor sites through CXCL5–CXCR2 interactions.
To further demonstrate the role of CXCL5–CXCR2 interaction in MDSCs migration and tumor growth promoted by IL-17A, we treated the mice with CXCR2 antagonist together with rmIL-17 and observed a significant reduction in tumor growth compared with rmIL-17 treatment alone (Fig. 5E). Accordingly, CXCR2 antagonist treatment also decreased the MDSCs at the tumor sites (Fig. 5F) and increased the percentages of memory and Tc1 cells (Fig. 5G and H). Taken together, the results demonstrated that IL-17A promoted MDSCs infiltration to the tumor sites in a CXCR2-dependent manner through the upregulation of CXCL5 production by the tumor cells.
IL-17A promotes the suppressive functions of MDSCs
To examine the direct effect of IL-17A on the suppressive functions of MDSCs, we sorted Gr-1+CD11b+ MDSCs from the spleens of the tumor-bearing mice, and cocultured with CFSE-labeled OT-I CD8+ T cells stimulated with SIINFEKL with or without rmIL-17 (Fig. 6A). [3H]-thymidine incorporation assay was also performed to measure the proliferation of the OT-I CD8+ T cells (Fig. 6B). We found that IL-17A significantly enhanced the suppressive function of MDSCs in terms of inhibiting T-cell proliferation. Furthermore, neutralizing anti-IL-17 antibody partially blocked this increase in MDSCs' suppressive activity. IL-17A also promoted the suppressive effects of MDSCs in terms of inhibiting IFN-γ and TNF-α productions by the CD8+ T cells in a dose-dependent manner (Fig. 6C). Furthermore, the suppressive function was mainly mediated by the monocytic MDSCs and IL-17 treatment could further enhance it (Fig. 6D).
IL-17A promotes the immunosuppressive functions of MDSCs. A–C, MDSCs from the spleens of B16-ova tumor-bearing mice were cocultured with CFSE-labeled OT-I CD8+ T cells (1:3 ratio) loaded with SIINFEKL (10 μg/mL) with or without rmIL-17(100 ng/mL) or anti-IL-17 antibody (10 μg/mL). The proliferation of CD8+ T cells was evaluated 3 days later with CFSE dilution by flow cytometry (A). [3H]-thymidine (1 μCi/well) was added to triplicate wells for the final 16 to 18 hours before harvest, and the proliferations of the CD8+ T cells were determined using a liquid scintillation counter (PerkinElmer Instruments; B). The expressions of IFN-γ and TNF-α in CD8+ T cells were analyzed by flow cytometry (C). D, sorted granulocytic MDSCs and monocytic MDSCs from the spleens of B16-ova tumor-bearing mice were separately cocultured with OT-I CD8+ T cells (1:3 ratio) loaded with SIINFEKL (10 μg/mL) with or without rmIL-17 (100 ng/mL) for 3 days. The levels of TNF-α and IFN-γ in supernatants were measured by ELSIA. E, WT mice were pretreated with or without rmIL-17 (1 μg/mouse) and IL-17–treated mice were then treated with 0.25 mg Gr-1 mAb (RB6–8C5) on days 0, 4, 8, and 12 after tumor implantation. At day 14 after the tumor implantation, mice were sacrificed and tumor volume was calculated. F, the percentage of MDSCs in TILs was examined by flow cytometry. G, the percentage of effector and memory CD4+ or CD8+ T cells. H, the percentage of IFN-γ–producing lymphocytes, CD4+ T cells, and CD8+ T cells from TILs. The data are representative of three independent experiments, each using 4 to 5 mice per group. Data are shown as mean ±SEM (*, P < 0.05; **, P < 0.01).
IL-17A promotes the immunosuppressive functions of MDSCs. A–C, MDSCs from the spleens of B16-ova tumor-bearing mice were cocultured with CFSE-labeled OT-I CD8+ T cells (1:3 ratio) loaded with SIINFEKL (10 μg/mL) with or without rmIL-17(100 ng/mL) or anti-IL-17 antibody (10 μg/mL). The proliferation of CD8+ T cells was evaluated 3 days later with CFSE dilution by flow cytometry (A). [3H]-thymidine (1 μCi/well) was added to triplicate wells for the final 16 to 18 hours before harvest, and the proliferations of the CD8+ T cells were determined using a liquid scintillation counter (PerkinElmer Instruments; B). The expressions of IFN-γ and TNF-α in CD8+ T cells were analyzed by flow cytometry (C). D, sorted granulocytic MDSCs and monocytic MDSCs from the spleens of B16-ova tumor-bearing mice were separately cocultured with OT-I CD8+ T cells (1:3 ratio) loaded with SIINFEKL (10 μg/mL) with or without rmIL-17 (100 ng/mL) for 3 days. The levels of TNF-α and IFN-γ in supernatants were measured by ELSIA. E, WT mice were pretreated with or without rmIL-17 (1 μg/mouse) and IL-17–treated mice were then treated with 0.25 mg Gr-1 mAb (RB6–8C5) on days 0, 4, 8, and 12 after tumor implantation. At day 14 after the tumor implantation, mice were sacrificed and tumor volume was calculated. F, the percentage of MDSCs in TILs was examined by flow cytometry. G, the percentage of effector and memory CD4+ or CD8+ T cells. H, the percentage of IFN-γ–producing lymphocytes, CD4+ T cells, and CD8+ T cells from TILs. The data are representative of three independent experiments, each using 4 to 5 mice per group. Data are shown as mean ±SEM (*, P < 0.05; **, P < 0.01).
To determine whether MDSCs were essential for IL-17A–mediated immune suppression in vivo, we treated mice with rmIL-17 followed by anti-Gr-1 antibody to deplete MDSCs (25). Depletion of MDSCs in the rmIL-17A–treated mice led to the reduced tumor growth in comparison with rmIL-17 and control mAb–treated mice (Fig. 6E). The infiltration of MDSCs at the tumor sites was significantly reduced (Fig. 6F). Memory and Tc1 cells were also increased after MDSCs depletion (Fig. 6G and H). Selectively depleting MDSCs by gemcitabine treatment (26) showed the similar results (Supplementary Fig. S7B–S7E). Taken together, the results demonstrated that IL-17A impaired the antitumor immune responses through promoting the migrations and suppressive activities of the MDSCs at the tumor sites.
MDSCs induce IL-17A–producing γδ T cells
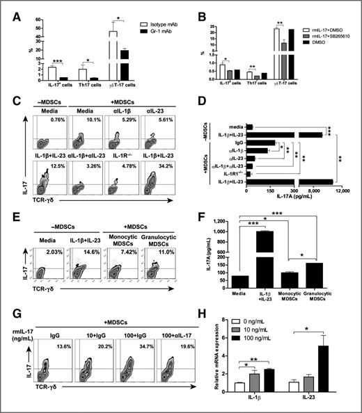
MDSCs have been shown to promote Th17 cell differentiation (26). We have observed a reduction of both Th17 cells and IL-17A–producing γδ T cells after MDSC depletion (Fig. 7A and Supplementary Fig. S7F). Moreover, CXCR2 antagonist, SB-265610, treatment to block MDSCs migration to the tumor sites also reduced the Th17 as well as IL-17A–producing γδ T cells (Fig. 7B).
MDSCs induce IL-17A–producing γδ T cells. A, the percentage of IL-17A–producing cells after MDSC depletion. B, the percentage of IL-17A–producing cells after CXCR2 antagonist treatment. C–F, purified γδ T cells from TILs of tumor-bearing mice were stimulated with IL-1β and IL-23. MDSCs (C and D) or sorted monocytic and granulocytic MDSCs (E and F) were added to the culture on day 0 at a ratio of 1:1. Three days after coculture, percentages of IL-17A–producing γδ T cells were measured (C and E). In some experiments, anti-IL-1β mAbs, anti-IL-23 p19 mAbs, or the combination were added. The IL-17A in the culture supernatants was measured by ELISA (D and F). G, purified γδ T cells from TILs of tumor-bearing mice were cocultured with MDSCs in the presence of indicated dose of IL-17, anti-IL-17 mAb, or isotype IgG. Cells were harvested and examined for IL-17A expression. H, purified MDSCs from TILs of tumor-bearing mice were treated with indicated dose of rmIL-17 for 48 hours; the mRNA expression of IL-1β and IL-23 was examined by quantitative RT-PCR. The data are representative of three independent experiments. Data are shown as mean ±SEM (*, P < 0.05; **, P < 0.01; ***, P < 0.001).
MDSCs induce IL-17A–producing γδ T cells. A, the percentage of IL-17A–producing cells after MDSC depletion. B, the percentage of IL-17A–producing cells after CXCR2 antagonist treatment. C–F, purified γδ T cells from TILs of tumor-bearing mice were stimulated with IL-1β and IL-23. MDSCs (C and D) or sorted monocytic and granulocytic MDSCs (E and F) were added to the culture on day 0 at a ratio of 1:1. Three days after coculture, percentages of IL-17A–producing γδ T cells were measured (C and E). In some experiments, anti-IL-1β mAbs, anti-IL-23 p19 mAbs, or the combination were added. The IL-17A in the culture supernatants was measured by ELISA (D and F). G, purified γδ T cells from TILs of tumor-bearing mice were cocultured with MDSCs in the presence of indicated dose of IL-17, anti-IL-17 mAb, or isotype IgG. Cells were harvested and examined for IL-17A expression. H, purified MDSCs from TILs of tumor-bearing mice were treated with indicated dose of rmIL-17 for 48 hours; the mRNA expression of IL-1β and IL-23 was examined by quantitative RT-PCR. The data are representative of three independent experiments. Data are shown as mean ±SEM (*, P < 0.05; **, P < 0.01; ***, P < 0.001).
To examine the role of MDSCs in inducing IL-17A–producing γδ T cells, we cultured the sorted γδ T cells in the presence or absence of MDSCs (Fig. 7C). MDSCs significantly promoted the IL-17A production by the γδ T cells, although the percentage of IL-17A–producing γδ T cells was slightly lower than that from the IL-1β and IL-23 induction. This induction of IL-17A–producing γδ T cells by MDSCs could be partially blocked by anti-IL-1β or anti-IL-23 antibodies or both. The absence of IL-1R on the γδ T cells also decreased the percentage of IL-17A–producing cells induced by MDSCs to about 50%. These results demonstrated that MDSCs could promote IL-17A production by γδ T cells through IL-1β and IL-23. The amount of IL-17A detected in the culture supernatants also demonstrated the same results (Fig. 7D). Further analysis showed that both monocytic and granulocytic MDSCs could induce IL-17A production by γδ T cells (Fig. 7E and F). However, granulocytic MDSCs could induce slightly higher percentage of IL-17A–producing γδ T cells and higher level of IL-17A production. When we examined the Vγ4 usage of these in vitro–induced γδ T cells by FACS analysis, only about half of the IL-17A–producing γδ T cells were Vγ4-positive, no matter how they were induced (Supplementary Fig. S8). The discrepancy of IL-17A–producing γδ T-cell subsets in vivo and in vitro still needs further investigation.
Interestingly, combining MDSCs, IL-1β, and IL-23 synergistically promoted the IL-17A production by γδ T cells (Fig. 7C), suggesting that IL-17A produced by γδ T cells may further promote the induction by MDSCs. We then added rmIL-17 in the coculture of sorted γδ T cells and MDSCs (Fig. 7G). The results showed that IL-17A could significantly increase the percentage of IL-17A–producing γδ T cells in a dose-dependent manner. Adding anti-IL-17 antibody could block this increase of induction. Furthermore, the real-time PCR results showed that IL-1β and IL-23 expressions of MDSC cells were significantly elevated during rmIL-17 treatment (Fig. 7H), also in a dose-dependent manner, suggesting that IL-17A could increase IL-1β and IL-23 productions by the MDSCs to further promote the IL-17A production by γδ T cells.
Discussion
In the current study, using murine hepatocellular carcinoma models, we provided evidence for a promoting role of IL-17A in tumor development. We also demonstrated that the interactions among γδ T cells, MDSCs, and tumor cells form a positive loop through IL-17, IL-1β, and IL-23 as well as CXCL5 in the tumor microenvironment to suppress the antitumor immune responses and promote tumor growth (Supplementary Fig. S9).
In support of our findings, one clinical study performed by Zhang and colleagues reported that increased intratumoral IL-17A–producing cell density was associated with high mortality and reduced survival in patients with hepatocellular carcinoma (27), implying a promoting role of IL-17A in tumor progression. A recent study also found that high expression of IL-17 and IL-17RE associated with poor prognosis of hepatocellular carcinoma (28). IL-17A has also been found to promote hepatocellular carcinoma metastasis via MMP2 and 9 expression (29).
Th17 cells have been shown to promote antitumor CTL responses (7). A recent clinical study also found that increased circulating Th17 cells after transarterial chemoembolization correlated with improved survival in stage III hepatocellular carcinoma (30). Although IL-17 is one of the major cytokines produced by Th17 cells, the function of IL-17 and Th17 may differ during tumor development. First, Th17 cells produce many proinflammatory cytokines other than IL-17A, including IL-17F, IL-21, and IL-22. Moreover, in the tumor microenvironment, Th17 cells can also express IL-2, IL-9, GM-CSF (granulocyte macrophage colony—stimulating factor), IFN-γ, and TNF-α. These cytokines may have distinct functions from IL-17A to mediate biologic activities of Th17 cells. Furthermore, it has been shown that Th17 cells are long-lived and retain a stem cell–like molecular signature, and can give rise to Th1-like effector cell progeny in vivo (31). Second, IL-17A can be produced by different types of cells other than Th17 cells. Until now, it has been shown that IL-17A is produced by a variety of innate and adaptive immune cell types. Thus, the functions of IL-17A and Th17 cells may differ under different pathologic conditions.
One of the key findings in this study is that in the tumor microenvironment, IL-17A was predominantly produced by γδ T cells. γδ T cells represent a major source of IL-17A during lung infection by Mycobacterium tuberculosis (32) and liver infection by Listeria monocytogenes (16). It has been recently reported that in both transplantable sarcoma model and methylcholanthrene-induced primary tumor model, the major cellular source of IL-17A was also γδ T cells (33). These reports and our findings together suggest that γδ T cells could be an important source of IL-17A during infection and tumor development. In consistent with our findings, one study reported that tumor formation was suppressed in TCRδ−/− mice in subcutaneous hepatocellular carcinoma model (34). We further identified Vγ4 γδ T cells as the main subset of γδ T cells that produced IL-17A within tumors. Vγ4 γδ T cell–derived IL-17A has been shown to negatively regulate NKT cell function in Con A–induced fulminant hepatitis (35). To our knowledge, this was the first report demonstrating that Vγ4 γδ T cells played promoting role in hepatocellular carcinoma through IL-17A production. Recent studies also demonstrated that IL-17A–producing γδ T cells were required for optimal antitumor responses during immunogenic chemotherapy and radiotherapy (36, 37). Cell death triggered by chemotherapy or radiotherapy may elicit a pattern of “danger signals” that dramatically change the tumor microenvironment. IL-17A–producing γδ T cells could be one of the first responders to these signals to contribute to the antitumor immune response. Therefore, the cellular components and the cytokine milieu in the tumor microenvironment could be critical for the function of IL-17A–producing γδ T cells.
In the present study, we observed reduced tumor-infiltrating MDSCs in IL-17A−/− mice compared with WT mice. A recent study by He and colleagues found that the development of tumors was inhibited in IL-17R−/− mice, and IL-17 increased the number of MDSCs in tumors (14). We also demonstrated that MDSCs were critical for IL-17A–induced immune suppression and IL-17A could enhance the immunosuppressive activity of MDSCs. We also demonstrated, for the first time, that MDSCs could induce IL-17A–producing γδ T cells through IL-1β and IL-23 productions. We have also noticed that both monocytic and granulocytic MDSCs were recruited to the tumor site by IL-17A, while monocytic MDSCs were more suppressive of the CTL functions and granulocytic MDSCs seemed to induce more IL-17–producing γδ T cells. These findings provided a novel mechanism for IL-17A–regulating immune responses through MDSCs and tumor cells.
In summary, the present study demonstrated a novel mechanism of IL-17A–regulating immune responses in hepatocellular carcinoma. Our data suggest that IL-17A may be the critical cytokine in the tumor microenvironment that could be targeted for tumor therapy. Three agents neutralizing IL-17A or antagonizing its receptor are in development for autoimmune diseases (38). Our data demonstrating the role of IL-17A in tumor development warrant future investigations of IL-17–targeted therapies in tumor treatment.
Disclosure of Potential Conflicts of Interest
C. Dong has honoraria from Speakers Bureau of Bristol-Myers Squibb and is a consultant/advisory board member of GlaxoSmithKline. No potential conflicts of interest were disclosed by the other authors.
Authors' Contributions
Conception and design: S. Ma, D. Wu, H. Liu
Development of methodology: S. Ma, Y. Cai, X. Yu, C. Dong
Acquisition of data (provided animals, acquired and managed patients, provided facilities, etc.): S. Ma, Y. Wu, L. Shi
Analysis and interpretation of data (e.g., statistical analysis, biostatistics, computational analysis): S. Ma, Q. Cheng, H. Liu
Writing, review, and/or revision of the manuscript: S. Ma, D. Wu, C. Dong, H. Liu
Administrative, technical, or material support (i.e., reporting or organizing data, constructing databases): Y. Cai, H. Gong
Study supervision: H. Liu
Acknowledgments
The authors thank Dr. Zhinan Yin from Nankai University for providing TCRδ−/−and OT-I mice and for helpful discussions.
Grant Support
This work has been supported by the grants from National Natural Science Foundation of China (91029703, 81072436, and 81273268), the project funding from Suzhou city (SWG0904 and SZS201109), Priority Academic Program Development of Jiangsu Higher Education Institutions, Qing Lan project of Jiangsu Province, Jiangsu Provincial Innovative Research Team, and Program for Changjiang Scholars and Innovative Research Team in University (IRT1075).
The costs of publication of this article were defrayed in part by the payment of page charges. This article must therefore be hereby marked advertisement in accordance with 18 U.S.C. Section 1734 solely to indicate this fact.





![Figure 6. IL-17A promotes the immunosuppressive functions of MDSCs. A–C, MDSCs from the spleens of B16-ova tumor-bearing mice were cocultured with CFSE-labeled OT-I CD8+ T cells (1:3 ratio) loaded with SIINFEKL (10 μg/mL) with or without rmIL-17(100 ng/mL) or anti-IL-17 antibody (10 μg/mL). The proliferation of CD8+ T cells was evaluated 3 days later with CFSE dilution by flow cytometry (A). [3H]-thymidine (1 μCi/well) was added to triplicate wells for the final 16 to 18 hours before harvest, and the proliferations of the CD8+ T cells were determined using a liquid scintillation counter (PerkinElmer Instruments; B). The expressions of IFN-γ and TNF-α in CD8+ T cells were analyzed by flow cytometry (C). D, sorted granulocytic MDSCs and monocytic MDSCs from the spleens of B16-ova tumor-bearing mice were separately cocultured with OT-I CD8+ T cells (1:3 ratio) loaded with SIINFEKL (10 μg/mL) with or without rmIL-17 (100 ng/mL) for 3 days. The levels of TNF-α and IFN-γ in supernatants were measured by ELSIA. E, WT mice were pretreated with or without rmIL-17 (1 μg/mouse) and IL-17–treated mice were then treated with 0.25 mg Gr-1 mAb (RB6–8C5) on days 0, 4, 8, and 12 after tumor implantation. At day 14 after the tumor implantation, mice were sacrificed and tumor volume was calculated. F, the percentage of MDSCs in TILs was examined by flow cytometry. G, the percentage of effector and memory CD4+ or CD8+ T cells. H, the percentage of IFN-γ–producing lymphocytes, CD4+ T cells, and CD8+ T cells from TILs. The data are representative of three independent experiments, each using 4 to 5 mice per group. Data are shown as mean ±SEM (*, P < 0.05; **, P < 0.01).](https://aacr.silverchair-cdn.com/aacr/content_public/journal/cancerres/74/7/10.1158_0008-5472.can-13-2534/2/m_1969fig6.jpeg?Expires=1709158540&Signature=sI4NoT1CuxWhSVMAcYhmOaMK8EvqqO52wnbSaZ4YzFJXNqtutq5wpw1NOyXdpH8o5RjOvlswNgenDXH9e4NLnrWBHEnGqVL0Jfu3Iis0kIrwwA6GPkusOYBsXW9YxDSQNZOhdMcB81Gu6ijLcsrboJkhQtahEH3hPipAneoX518Lv9LdqGI7FRDmaZ-VrfUM7RZtqCSfCZk3EyU7p7Ksaxe0IBuFXh-Be-OxNuo4SUxnwGzPEZNe7yDXcwVNnZ1qIY1YanBa1KCXUUk~osHXby5YzgDIhzBu64loM6p3~1H0ADsRtAlhhYNDJbM-8gYd-YKQT8Z0lilYqaorMR5oOg__&Key-Pair-Id=APKAIE5G5CRDK6RD3PGA)
