Abstract
Cachexia is a muscle-wasting syndrome that contributes significantly to morbidity and mortality of many patients with advanced cancers. However, little is understood about how the severe loss of skeletal muscle characterizing this condition occurs. In the current study, we tested the hypothesis that the muscle protein myostatin is involved in mediating the pathogenesis of cachexia-induced muscle wasting in tumor-bearing mice. Myostatin gene inactivation prevented the severe loss of skeletal muscle mass induced in mice engrafted with Lewis lung carcinoma (LLC) cells or in ApcMin/+ mice, an established model of colorectal cancer and cachexia. Mechanistically, myostatin loss attenuated the activation of muscle fiber proteolytic pathways by inhibiting the expression of atrophy-related genes, MuRF1 and MAFbx/Atrogin-1, along with autophagy-related genes. Notably, myostatin loss also impeded the growth of LLC tumors, the number and the size of intestinal polyps in ApcMin/+ mice, thus strongly increasing survival in both models. Gene expression analysis in the LLC model showed this phenotype to be associated with reduced expression of genes involved in tumor metabolism, activin signaling, and apoptosis. Taken together, our results reveal an essential role for myostatin in the pathogenesis of cancer cachexia and link this condition to tumor growth, with implications for furthering understanding of cancer as a systemic disease. Cancer Res; 74(24); 7344–56. ©2014 AACR.
Introduction
Cancer cachexia is a wasting syndrome characterized by the uncontrolled loss of body weight that results from depletion of adipose tissue and skeletal muscle, while the nonmuscle protein compartment is relatively preserved (1). Tumor- and host-derived factors induce cachexia in up to 80% of patients with advanced cancers, particularly in pancreatic and gastric cancers (2). Cancer cachexia accounts for 20% of cancer-related deaths (3), and dramatically contributes to reducing the quality of life, increasing toxicity from chemotherapy, and decreasing survival of patients with cancer (4).
Different strategies have been developed to limit cancer cachexia, but much interest has been devoted to the therapeutic potential of inhibiting type-II activin receptor (ActRII)-mediated signaling triggered by activins and myostatin (Mstn; reviewed in ref. 5). Mstn is a highly conserved member of the TGF-β superfamily, mainly secreted from skeletal muscle fibers (6). Mstn acts in an autocrine/paracrine manner by binding to ActRIIA and ActRIIB, which then recruit and activate type-I activin receptors, also known as activin receptor-like kinase (Alk) 4 and 5. This, in turn, causes phosphorylation of Smad2 and Smad3, the association with Smad4 into a Smad2/3/4 complex, which then enters into the nucleus to trigger gene transcription.
Mstn is a master regulator of skeletal muscle mass. Mstn gene inactivation induces skeletal muscle hypertrophy (6, 7), whereas forced overexpression of Mstn induces skeletal muscle atrophy (8–10). An increase in Mstn expression is the molecular signature of multiple conditions leading to skeletal muscle wasting (5), including cancer cachexia (11–16). In mouse models of cancer cachexia, administration of a soluble form of ActRIIB preserves skeletal muscle mass (14, 15), restores muscle strength (15, 16), and increases lifespan (15). However, a shortcoming of targeting ActRIIB ligands has been the difficulty in discriminating the respective effects of Mstn and activins (15), whose expression is also upregulated in many catabolic disease states, and likely contributes to the wasting syndrome (5).
In this study, we set out (i) to determine the molecular mechanisms by which Mstn gene inactivation may alter the course of cancer cachexia and (ii) to examine the possible therapeutic impact of Mstn gene inactivation. Mice with a deletion of the third exon of the Mstn gene were used in two different animal models of cancer cachexia, the Lewis lung carcinoma (LLC) tumor-bearing mouse and the ApcMin/+ mouse, a model of colorectal cancer and cachexia (17, 18).
Materials and Methods
Animals
All experiments were conducted in accordance with the European Community guidelines for the care and use of laboratory animals for scientific purposes. Constitutive C57BL/6 Mstn knockout (Mstn−/−) mice were previously described as MstnΔ/Δ mice (7). The floxed Mstn allele (where the third exon of the Mstn gene is flanked with a pair of loxP sites) has been deleted by transiently expressed Cre recombinase at the zygote stage. C57BL/6 ApcMin/+ male mice were purchased from Jackson Laboratory. To generate ApcMin/+/Mstn−/− mice, ApcMin/+ males were first mated to Mstn−/− females. ApcMin/+Mstn+/− male mice from the progeny were then mated to Mstn−/− females. ApcMin/+Mstn+/+, ApcMin/+Mstn+/−, and ApcMin/+Mstn−/− mice were identified by genotype analysis.
Culture of Lewis lung carcinoma cells and inoculation
LLC cells (ATCC) were cultured in DMEM supplemented with 10% FBS and 1% penicillin-streptomycin at 37°C and 5% CO2 in air. Mstn−/− (14.54 ± 0.80 months; n = 11) and wild-type (14.60 ± 0.95 months; n = 12) male mice were subcutaneously inoculated with 5 × 106 LLC cells in 150 μL of sterile DPBS. Control Mstn−/− (14.67 ± 1.13 months; n = 8) and wild-type (14.66 ± 0.95 months; n = 9) male mice received sterile DPBS. Mice were allowed food and water ad libitum. Body weight, food intake, and tumor size were measured daily.
Survival rate
Survival rate was determined in wild-type (15.06 ± 0.62 months; n = 20) and Mstn−/− (15.15 ± 0.16 months; n = 17) mice inoculated with LLC cells. Body weight, food intake, and tumor size were measured daily until death.
Survival rate was also determined in ApcMin/+Mstn+/+ (n = 30), ApcMin/+Mstn+/− (n = 15), and ApcMin/+Mstn−/− (n = 12) male mice. ApcMin/+Mstn+/+ was bred until death. Survival rates of ApcMin/+Mstn+/− and ApcMin/+Mstn−/− mice were determined until the age of 45 weeks.
Removal of tissues
Mice were anesthetized (i.p. injection of 90 mg/kg ketamine and 10 mg/kg xylazine) 35 days after the inoculation of LLC cells. Extensor digitorum longus, gastrocnemius, soleus, and tibialis anterior muscles, as well as tumor and visceral adipose tissues were rapidly excised and weighed. Mice were then killed by cervical dislocation.
Plasma amino acid level
Plasma (250 μL) was homogenized in 50 μL of sulfosalicylic acid solution (1 mol/L in ethanol with thioglycolate 0.5 mol/L) that had previously completely evaporated. Norleucine was added as an internal standard. Samples were incubated on ice for 15 minutes and centrifuged at 10,000 g at 4°C for 15 minutes. The supernatant (200 μL) was then combined with 100 μL of 0.1 mol/L lithium acetate buffer (pH = 2.2). Amino acid concentrations were determined by ion-exchange chromatography (Bio-Tek Instruments A.R.L.) using post-column derivation with ninhydrin.
Real-time PCR
Total RNA was collected from gastrocnemius muscle and tumor tissue by using the RNeasy Fibrous Tissue Mini Kit (Qiagen). RNA (400 ng) was reverse transcribed using the iScript cDNA synthesis kit (Bio-Rad). The selected forward and reverse primer sequences are listed in Supplementary Table S1. Real-time PCR was performed in a 20-μL final volume using the SsoFast EvaGreen Super mix (Bio-Rad). Fluorescence intensity was recorded using a CFX96 Real-Time PCR Detection System (Bio-Rad). Data were analyzed using the ΔΔCt method of analysis. Reference genes (hypoxanthine guanine phosphoribosyl transferase, ribosomal protein large P0, and α-tubulin) were used to normalize the expression levels of genes of interest (8).
Protein extraction
Gastrocnemius muscles and tumor tissues were homogenized (1:20 dilution wt:vol) in an ice-cold 50 mmol/L Tris HCl buffer (pH 7.4) containing 100 mmol/L NaCl, 2 mmol/L EDTA, 2 mmol/L EGTA, 50 mmol/L β-glycerophosphate, 50 mmol/L sodium fluoride, 1 mmol/L sodium orthovanadate, 120 nmol/L okadaic acid, and 1% Triton X-100, and then centrifuged at 12,000 g for 10 minutes at 4°C. Protein concentration of the supernatant was determined at 750 nm (Bio-Rad).
Protein analyses
For Luminex analysis, fluorescent capturing beads coupled to antibodies directed against IκB-α, IκB-αSer32/Ser36, and p70S6KThr421/Ser424 (Bio-Rad) were incubated for 2 hours with 50 μL of protein fractions (1:10 dilution vol:vol) in 96-well plates. Samples were then washed, incubated with biotinylated antibodies for 30 minutes, followed by the incubation with a streptavidin–phycoerythrin solution for 10 minutes. The analysis consisted of a double-laser fluorescence detection, which allowed simultaneous identification of the target protein through the red fluorescence emission signal of the bead and quantification of the target protein through the fluorescence intensity of phycoerythrin. Fluorescence intensities were recorded on a Bio-Plex 200 System instrument (Bio-Rad). Data were analyzed using Bio-Plex Manager software.
For Western blot analysis, 50 μg of proteins were resolved on 12.5% SDS-polyacrylamide gels, then blotted onto 0.45 μm nitrocellulose membranes (GE Healthcare Life Sciences), and incubated overnight with the appropriate antibody. Antibodies against 4E-BP1 (1:500 vol/vol), NF-κB p65 (1:600), NF-κB p65Ser536 (1:200), ribosomal protein (rp) S6 (1:600), rpS6Ser235/236 (1:800), Smad2/3 (1:500), and Smad2Ser465/467/3Ser423/425 (1:200) were from Cell Signaling Technology. Antibodies against Bax (1:1,000) and Bcl-2 (1:800) were from Santa Cruz Biotechnology. Antibodies against Atg5–Atg12 complex (1:800), FoxO3aSer253 (1:500), LC3b (1:800), and α-tubulin (1:2,000) were from Sigma-Aldrich. Incubation with horseradish peroxidase-conjugated secondary antibody (Dako) allowed the chemiluminescent detection of immunocomplexes (GE Healthcare Life Sciences). Labeled Western blot analyses were quantified using ImageJ software analysis (NIH). α-tubulin immunoblot analyses were used to check for equal protein loading.
Caspase-3 enzyme activity was fluorometrically (λexc = 380 nm and λexc = 460 nm) determined on tumor protein extracts by using Acetyl-Asp-Glu-Val-Asp-7-amido-4-methylcoumarin (Bachem) as a fluorescent substrate (19).
Count of intestinal polyps in ApcMin/+Mstn+/+ and ApcMin/+Mstn−/− mice
The small intestine was carefully dissected distally to the stomach and proximally to the cecum, and was cut into three equal sections (upper, middle, and lower intestine). The colon was also removed. All sections were flushed with PBS, opened longitudinally, and fixed in 10% paraformaldehyde for 24 hours. Sections were then rinsed with PBS (3 × 12 hours) and stained in 0.1% methylene blue for 3 hours. Polyps were counted under a dissecting microscope and were categorized as <1 mm, 1 to 2 mm, 2 to 3 mm, and >3 mm diameter.
Statistical analysis
Statistical comparisons were assessed across multiple conditions using a two-way ANOVA, with the Student–Newman–Keuls posthoc test used to identify specific differences between means (GraphPad Prism 5.03). Student's t test was used for comparisons between two conditions. Difference in survival rates was determined by the χ2 test. To account for differences in tumor weight at death between wild-type and Mstn−/− tumor-bearing mice, an analysis of covariance was performed (SuperANOVA; Abacus Concepts). The α-level of significance was set at 0.05 for all comparisons. Data are presented as mean ± SE.
Results
Mstn gene inactivation prevents loss of skeletal muscle mass in LLC tumor-bearing mice
Body mass, fat mass, gastrocnemius muscle mass, and protein content were all decreased in wild-type tumor-bearing mice (Fig. 1A–D). In contrast, Mstn loss attenuated the decrease in body mass (Fig. 1A), fat mass (Fig. 1B), and completely prevented loss of skeletal muscle mass (Fig. 1C) and protein content (Fig. 1D). Protection against muscle wasting in Mstn−/− tumor-bearing mice was also illustrated by the preservation of plasma amino acid concentration (Fig. 1E and Supplementary Fig. S1). Prevention of skeletal muscle mass loss was also observed in extensor digitorum longus, tibialis anterior, and soleus muscles of Mstn−/− tumor-bearing mice (Supplementary Fig. S2). Importantly, caloric intake was not different between groups (Supplementary Fig. S3). Mstn loss thus protects hind limb skeletal muscle against atrophy during cancer cachexia.
Mstn gene inactivation prevents loss of skeletal muscle mass in tumor-bearing mice. A, changes in body weight during the course of cancer cachexia. B, visceral fat mass. C, gastrocnemius muscle mass. D, gastrocnemius muscle protein content. E, plasma concentration of total amino acids. Wild-type and Mstn−/− mice were inoculated with LLC cells or received DPBS. Tissues were removed 35 days after the inoculation of LLC cells. Data are means ± SE (n = 8–12/group). *, P < 0.05; **, P < 0.01; ***, P < 0.001.
Mstn gene inactivation prevents loss of skeletal muscle mass in tumor-bearing mice. A, changes in body weight during the course of cancer cachexia. B, visceral fat mass. C, gastrocnemius muscle mass. D, gastrocnemius muscle protein content. E, plasma concentration of total amino acids. Wild-type and Mstn−/− mice were inoculated with LLC cells or received DPBS. Tissues were removed 35 days after the inoculation of LLC cells. Data are means ± SE (n = 8–12/group). *, P < 0.05; **, P < 0.01; ***, P < 0.001.
Mstn gene inactivation decreases LLC tumor growth
Tumor growth was observed in 100% of mice, but tumor weight was significantly lower in Mstn−/− mice compared with wild-type mice (Fig. 2A). Importantly, Mstn per se did not alter the in vitro proliferative characteristics of LLC cells (Supplementary Fig. S4A–S4C). Expression of angiogenesis and tumorigenesis markers was therefore determined in tumor tissue. mRNA levels of vascular endothelial growth factor (VEGF) A, a major driver of tumor angiogenesis and growth (20), glucose transporter 1 (GLUT1), the predominant glucose transporter in many types of cancer cells (21), and hypoxia-inducible factor (HIF)-1α, a transcriptional activator of VEGF and GLUT1 gene expression (22), were significantly lowered in the tumors of Mstn−/− mice (Fig. 2B). Targeting activin signaling has recently been shown to inhibit angiogenesis and tumorigenesis (23). Activins are homo- or heterodimeric proteins of various β-subunit isoforms referred to as activin A (βA-βA), activin AB (βA/βB), and activin B (βB/βB; ref. 24). In the present study, mRNA levels of both βA and βB subunits were significantly lower in the tumors of Mstn−/− mice (Fig. 2C). Expression of both type II (ActRIIB) and type I (Alk4) receptors, which transduce activin signal (24), was also lowered in the tumors of Mstn−/− mice (Fig. 2C).
Mstn gene inactivation reduces tumor growth and expression of genes involved in tumor metabolism and angiogenesis, and activin signaling while increasing apoptosis. A, tumor weight. B, VEGF-A, GLUT1, and HIF-1α transcript levels in the tumors of wild-type and Mstn−/− mice. C, activin βA, activin βB, ActRIIB, and Alk4 transcript levels in the tumors of wild-type and Mstn−/− mice. D, TWEAK transcript level in the tumors of wild-type and Mstn−/− mice. E and F, immunoblot analysis of Bax protein content (E) and Bax-to-Bcl-2 protein ratio (F) in the tumors of wild-type and Mstn−/− mice. G, fluorometric measurement of caspase-3 enzyme activity in the tumors of wild-type and Mstn−/− mice. Wild-type and Mstn−/− mice were inoculated with LLC cells. Tissues were removed 35 days after the inoculation of LLC cells. Data are means ± SE (n = 8–12/group). *, P < 0.05; **, P < 0.01; ***, P < 0.001.
Mstn gene inactivation reduces tumor growth and expression of genes involved in tumor metabolism and angiogenesis, and activin signaling while increasing apoptosis. A, tumor weight. B, VEGF-A, GLUT1, and HIF-1α transcript levels in the tumors of wild-type and Mstn−/− mice. C, activin βA, activin βB, ActRIIB, and Alk4 transcript levels in the tumors of wild-type and Mstn−/− mice. D, TWEAK transcript level in the tumors of wild-type and Mstn−/− mice. E and F, immunoblot analysis of Bax protein content (E) and Bax-to-Bcl-2 protein ratio (F) in the tumors of wild-type and Mstn−/− mice. G, fluorometric measurement of caspase-3 enzyme activity in the tumors of wild-type and Mstn−/− mice. Wild-type and Mstn−/− mice were inoculated with LLC cells. Tissues were removed 35 days after the inoculation of LLC cells. Data are means ± SE (n = 8–12/group). *, P < 0.05; **, P < 0.01; ***, P < 0.001.
The possibility that Mstn loss reduces tumor growth by increasing apoptosis of tumor cells was also investigated. Consistent with this hypothesis, mRNA level of TWEAK, an inducer of apoptosis (25), Bax protein content, Bax-to-Bcl-2 protein ratio, and caspase-3 enzyme activity were higher in the tumors of Mstn−/− mice (Fig. 2D–G and Supplementary Fig. S4D). Altogether, these results indicate that Mstn loss represses the expression of genes involved in angiogenesis and tumorigenesis, and increases apoptosis.
Mstn gene inactivation attenuates the activation of proteolytic pathways in skeletal muscle of LLC tumor-bearing mice
Mstn loss can prevent muscle wasting by regulating the balance between protein synthesis and/or degradation. We first explored the regulation of the Akt/mTOR pathway, a crucial regulator of skeletal muscle protein synthesis whose activation prevents muscle atrophy in vivo (26, 27). However, phosphorylation levels of downstream effectors of the pathway, including p70S6K, rpS6, and the translation repressor 4E-binding protein (4E-BP) 1, were all significantly decreased in response to tumor growth in the gastrocnemius muscle of both wild-type and Mstn−/− mice (Fig. 3).
Akt/mTOR pathway is inhibited in gastrocnemius muscle of wild-type and Mstn−/− mice during cancer cachexia. A, immunoblot analysis of 4E-BP1 phosphorylation on Thr37 and Thr46. B, Luminex analysis of p70S6K phosphorylation on Thr421 and Ser424. C, immunoblot analysis of rpS6 phosphorylation on Ser235 and Ser236 and rpS6 protein content. Wild-type and Mstn−/− mice were inoculated with LLC cells or received DPBS. Tissues were removed 35 days after the inoculation of LLC cells. Data are means ± SE (n = 8–12/group). *, P < 0.05; **, P < 0.01; ***, P < 0.001.
Akt/mTOR pathway is inhibited in gastrocnemius muscle of wild-type and Mstn−/− mice during cancer cachexia. A, immunoblot analysis of 4E-BP1 phosphorylation on Thr37 and Thr46. B, Luminex analysis of p70S6K phosphorylation on Thr421 and Ser424. C, immunoblot analysis of rpS6 phosphorylation on Ser235 and Ser236 and rpS6 protein content. Wild-type and Mstn−/− mice were inoculated with LLC cells or received DPBS. Tissues were removed 35 days after the inoculation of LLC cells. Data are means ± SE (n = 8–12/group). *, P < 0.05; **, P < 0.01; ***, P < 0.001.
We next investigated whether Mstn loss in tumor-bearing mice was associated with an inhibition of the ubiquitin-proteasome pathway. Increase in the expression of muscle-specific E3 ubiquitin ligases (MAFbx/Atrogin-1 and MuRF1) induced by tumor growth in the gastrocnemius muscle of wild-type mice was completely blunted in Mstn−/− tumor-bearing mice (Fig. 4A and B). Transcript level of forkhead box O (FoxO) 3, a transcription factor involved in the expression of MAFbx/Atrogin-1 and MuRF1 (28, 29), was also markedly reduced in Mstn−/− tumor-bearing mice (Fig. 4C). However, FoxO3 phosphorylation level remained unchanged (Fig. 4D). Active phosphorylated form of p65, a constituent of NF-κB transcription factor involved in the expression of MuRF1 (30), was also 3-fold lower in Mstn−/− tumor-bearing mice compared with wild-type tumor-bearing mice (Fig. 4E). Phosphorylation of IκBα on Ser32 and Ser36 allows the release of NF-κB by IκBα. IκBα phosphorylation, which was markedly increased in the gastrocnemius muscle of wild-type mice in response to tumor growth, remained unchanged in Mstn−/− tumor-bearing mice (Fig. 4F). Accordingly, transcript levels of TWEAK, a skeletal muscle-wasting cytokine (31), and TRAF6, an E3 ubiquitin ligase and adaptator protein required for the activation of NF-κB in response to TWEAK (32), were downregulated in Mstn−/− tumor-bearing mice (Fig. 4G and H).
Mstn gene inactivation attenuates the activation of ubiquitin-proteasome pathway and NF-κB pathway in gastrocnemius muscle during cancer cachexia. A–C, transcript levels of MAFbx/Atrogin-1 (A), MuRF1 (B), and FoxO3 (C). D, immunoblot analysis of FoxO3 phosphorylation on Ser253. E, immunoblot analysis of NF-κB p65 phosphorylation on Ser536 and NF-κB p65 protein content. F, Luminex analysis of IκBα phosphorylation on Ser32 and Ser36 and IκBα protein content. G and H, transcript levels of TWEAK (G) and TRAF6 (H). Wild-type and Mstn−/− mice were inoculated with LLC cells or received DPBS. Tissues were removed 35 days after the inoculation of LLC cells. Data are means ± SE (n = 8–12/group). *, P < 0.05; **, P < 0.01; ***, P < 0.001.
Mstn gene inactivation attenuates the activation of ubiquitin-proteasome pathway and NF-κB pathway in gastrocnemius muscle during cancer cachexia. A–C, transcript levels of MAFbx/Atrogin-1 (A), MuRF1 (B), and FoxO3 (C). D, immunoblot analysis of FoxO3 phosphorylation on Ser253. E, immunoblot analysis of NF-κB p65 phosphorylation on Ser536 and NF-κB p65 protein content. F, Luminex analysis of IκBα phosphorylation on Ser32 and Ser36 and IκBα protein content. G and H, transcript levels of TWEAK (G) and TRAF6 (H). Wild-type and Mstn−/− mice were inoculated with LLC cells or received DPBS. Tissues were removed 35 days after the inoculation of LLC cells. Data are means ± SE (n = 8–12/group). *, P < 0.05; **, P < 0.01; ***, P < 0.001.
We also monitored the expression of autophagy-related genes (33, 34). Cytoplasmic and membrane-bound forms of microtubule-associated protein light chain 3 (LC3) b, a prototypical marker of autophagy (35), were significantly increased in gastrocnemius muscle of wild-type tumor-bearing mice. No variation was observed in Mstn−/− tumor-bearing mice (Fig. 5A). Ulk1 mRNA level and Atg5–Atg12 protein complex were also lowered in Mstn−/− mice in response to tumor growth compared with wild-type mice (Fig. 5B and C). Collectively, all these findings indicate that Mstn loss attenuates the activation of proteolytic pathways in skeletal muscle during cancer cachexia.
Mstn gene inactivation attenuates the activation of autophagy-lysosome pathway in gastrocnemius muscle during cancer cachexia. A, immunoblot analysis of LC3b-I and LC3b-II protein content. B, Ulk1 transcript level. C, immunoblot analysis of Atg5–Atg12 protein complex. Wild-type and Mstn−/− mice were inoculated with LLC cells or received DPBS. Tissues were removed 35 days after the inoculation of LLC cells. Data are means ± SE (n = 8–12/group). *, P < 0.05; **, P < 0.01; ***, P < 0.001.
Mstn gene inactivation attenuates the activation of autophagy-lysosome pathway in gastrocnemius muscle during cancer cachexia. A, immunoblot analysis of LC3b-I and LC3b-II protein content. B, Ulk1 transcript level. C, immunoblot analysis of Atg5–Atg12 protein complex. Wild-type and Mstn−/− mice were inoculated with LLC cells or received DPBS. Tissues were removed 35 days after the inoculation of LLC cells. Data are means ± SE (n = 8–12/group). *, P < 0.05; **, P < 0.01; ***, P < 0.001.
Mstn/activin signaling in skeletal muscle of LLC tumor-bearing mice
Elevated expression of activins promotes muscle wasting and cachexia by upregulating the expression of MAFbx/Atrogin-1 (36), and activation of activin signaling are also critical in triggering cachexia (5, 37). We therefore determined whether Mstn loss possibly altered activin signaling. Surprisingly, Mstn transcript level remained unchanged in wild-type tumor-bearing mice (Fig. 6A). Transcript levels of activin βA and ActRIIB were decreased in response to tumor growth both in wild-type and Mstn−/− mice (Fig. 6B and C), but transcript levels of Alk4 and Alk5 were reduced in Mstn−/− mice by tumor growth (Fig. 6D and E). Finally, Smad2/3 phosphorylation and Smad2/3 protein content were similar in wild-type and Mstn−/− mice, and remained unchanged in response to tumor growth (Fig. 6F). Therefore, Mstn loss does not seem to markedly alter Mstn/activin signaling in skeletal muscle 35 days after inoculation of LLC cells.
Mstn/activin signaling in gastrocnemius muscle during cancer cachexia. A, Mstn transcript level. B–E, transcript levels of activin βA (B), ActRIIB (C), Alk4 (D), and Alk5 (E). F, immunoblot analysis of Smad2/3 phosphorylation on Ser465/467 and Ser423/425 and Smad2/3 protein content. Wild-type and Mstn−/− mice were inoculated with LLC cells or received DPBS. Tissues were removed 35 days after the inoculation of LLC cells. Data are means ± SE (n = 8–12/group). *, P < 0.05; **, P < 0.01; ***, P < 0.001.
Mstn/activin signaling in gastrocnemius muscle during cancer cachexia. A, Mstn transcript level. B–E, transcript levels of activin βA (B), ActRIIB (C), Alk4 (D), and Alk5 (E). F, immunoblot analysis of Smad2/3 phosphorylation on Ser465/467 and Ser423/425 and Smad2/3 protein content. Wild-type and Mstn−/− mice were inoculated with LLC cells or received DPBS. Tissues were removed 35 days after the inoculation of LLC cells. Data are means ± SE (n = 8–12/group). *, P < 0.05; **, P < 0.01; ***, P < 0.001.
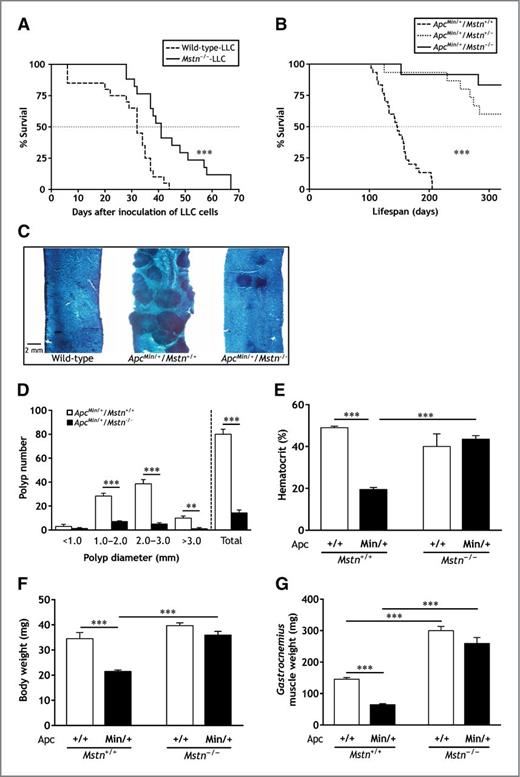
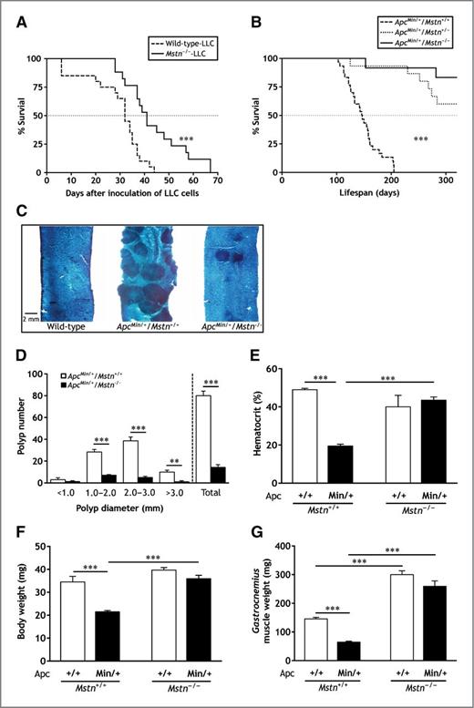
Mstn gene inactivation dramatically prolongs survival of LLC tumor-bearing mice and ApcMin/+ mice
LLC tumor-bearing mice manifested a lethal wasting syndrome characterized by progressive weight loss (Fig. 1A) and death (Fig. 7A). Notably, Mstn loss was associated with a significant prolongation of animal survival (Fig. 7A). We therefore examined the efficacy of Mstn gene inactivation in ApcMin/+ mouse, an established model of colorectal cancer (17, 38) and cachexia (18) that carries a mutation in the adenomatous polyposis coli (Apc) gene, leading to multiple intestinal neoplasia (Min; ref. 17). In human, mutation in Apc gene is responsible for the initiation and development of familial adenomatous polyposis (38), an autosomal dominant inherited disorder characterized by cancer of the large intestine. The advantage of ApcMin/+ mice is the regular progression of tumor growth and muscle wasting (18) that is more closely related to human cancer cachexia, compared with the inoculation of tumor cells, which triggers extremely fast tumor growth and muscle wasting. On heterozygous Mstn+/− and homozygous Mstn−/− genetic backgrounds, survival of ApcMin/+ mouse was remarkably prolonged (Fig. 7B). When 100% of ApcMin/+Mstn+/+ mice had died 29 weeks after birth, about 90% of ApcMin/+Mstn+/− and ApcMin/+Mstn−/− mice were still alive. Of note, wild-type and Mstn−/− mice had similar lifespan under normal conditions (Supplementary Fig. S5A). Increase in the survival rate of ApcMin/+Mstn−/− mice was associated with a reduction in the number and size of intestinal polyps (Fig. 7C and D and Supplementary Fig. S5B). Development of polyposis is usually associated with anemia and bloody feces (17). Measurement of hematocrit is therefore a good criterion to assess the health status of the animals. Although hematocrit was collapsed in ApcMin/+Mstn+/+ mice, it was completely preserved in ApcMin/+Mstn−/− mice (Fig. 7E). Finally, Mstn loss on the ApcMin/+ background attenuated the decrease in body mass (Fig. 7F), and completely prevented the loss of skeletal muscle mass (Fig. 7G).
Mstn gene inactivation prolongs lifespan of LLC tumor-bearing mice and ApcMin/+ mice. A, survival rate of wild-type and Mstn−/− tumor-bearing mice. B, Kaplan–Meier plot showing that Mstn gene inactivation dramatically prolongs lifespan of ApcMin/+Mstn+/− and ApcMin/+Mstn−/− mice. C, representative longitudinal sections of intestine stained with methylene blue showing multiple intestinal polyps in ApcMin/+Mstn+/+. D, the number and size of intestinal polyps are reduced in ApcMin/+Mstn−/− mice. E, hematocrit in ApcMin/+Mstn+/+ and ApcMin/+Mstn−/− mice. F, Mstn gene inactivation prevents body weight loss in ApcMin/+ mice. G, prevention of skeletal muscle wasting in ApcMin/+Mstn−/− mice. Mice were 23.3 ± 0.9 weeks old at the time of analysis. Data are means ± SE (n = 4–7/group). **, P < 0.01; ***, P < 0.001.
Mstn gene inactivation prolongs lifespan of LLC tumor-bearing mice and ApcMin/+ mice. A, survival rate of wild-type and Mstn−/− tumor-bearing mice. B, Kaplan–Meier plot showing that Mstn gene inactivation dramatically prolongs lifespan of ApcMin/+Mstn+/− and ApcMin/+Mstn−/− mice. C, representative longitudinal sections of intestine stained with methylene blue showing multiple intestinal polyps in ApcMin/+Mstn+/+. D, the number and size of intestinal polyps are reduced in ApcMin/+Mstn−/− mice. E, hematocrit in ApcMin/+Mstn+/+ and ApcMin/+Mstn−/− mice. F, Mstn gene inactivation prevents body weight loss in ApcMin/+ mice. G, prevention of skeletal muscle wasting in ApcMin/+Mstn−/− mice. Mice were 23.3 ± 0.9 weeks old at the time of analysis. Data are means ± SE (n = 4–7/group). **, P < 0.01; ***, P < 0.001.
Discussion
Cancer-associated cachexia is a multifactorial devastating syndrome that increases toxicity from chemotherapy, increases surgery risk, reduces physical performance and patient's quality of life, and ultimately decreases survival in patients with cancer (4). Although muscle wasting, the key feature of cancer-associated cachexia, is recognized as a factor responsible for the death of many patients with cancer (3), it remains a poorly understood process whose molecular mechanisms are only beginning to emerge. The present study clearly indicates that targeting Mstn is an effective strategy to prevent skeletal muscle wasting, to slow tumor growth, and to increase survival rate in LLC tumor-bearing mice and ApcMin/+ mice.
Mechanistically, Mstn can promote muscle catabolism by repressing protein synthesis (9, 39) and increasing protein degradation (39). Our findings showing that Mstn loss did not attenuate the inhibition of the Akt/mTOR pathway induced by tumor growth, but drastically attenuated the activation of proteolytic pathways, clearly indicate that Mstn loss provides protection against cancer-induced muscle wasting by repressing the activation of proteolytic pathways. However, we cannot exclude the possibility that protein synthesis could be regulated differently earlier during the time course of cancer cachexia. The mechanisms signaling the cachectic state have been controversial, but cancer cachexia is considered to result, at least in part, from interactions between the host and the tumor through the production of tumor- and host-derived cachectic factors (2). In the present study, transcript levels of TWEAK, a powerful skeletal muscle-wasting cytokine (31), and that of TRAF6, its downstream effector (32), were markedly reduced in skeletal muscle of Mstn−/− tumor-bearing mice. Furthermore, we also observed that circulating levels of catabolic cytokines are lowered in Mstn−/− mice compared with wild-type mice under normal conditions (Supplementary Fig. S6). Therefore, Mstn loss could contribute favorably to regulating the level of cachectic factors. However, additional investigations will be necessary to clearly determine the role of Mstn in the regulation of the production of cachectic factors.
Myostatin and activins signal by binding to ActRIIA or ActRIIB, which then recruits and activates type-I activin receptors, Alk 4 and 5. Neither transcript levels of activin βA, ActRIIB, Alk4 and Alk5, nor Smad2/3 phosphorylation, were consistently regulated in wild-type and Mstn−/− mice in response to tumor growth, suggesting that myostatin/activin signaling was not impaired 35 days after inoculation of LLC cells. However, it is possible that myostatin/activin signaling was differently regulated between wild-type and Mstn−/− mice earlier during the time course of tumor growth. In support of this assumption, myostatin expression also remained unchanged in skeletal muscle of wild-type mice in response to tumor growth at day 35, an observation that contrasts with all the studies that measured myostatin expression in response to tumor growth, but at earlier time points (11–16). Therefore, a stimulation of myostatin/activin signaling in wild-type mice could occur earlier during the time course of tumor growth. Finally, a similar level of Smad 2/3 phosphorylation was observed between wild-type and Mstn−/− mice at day 35, suggesting that other signaling influences may exert a stimulatory effect on this pathway in Mstn−/− mice.
Preservation of skeletal muscle mass in Mstn−/− tumor-bearing mice and ApcMin/+Mstn−/− mice is in line with studies showing that sequestration of extracellular activins and Mstn by administration of a soluble form of ActRIIB exerts anticatabolic effects in mice models of cancer-cachexia (15, 16). However, our study extends these observations by showing that Mstn per se is a critical determinant of muscle mass homeostasis during cancer cachexia. One may question whether the double-muscling phenotype of Mstn−/− mice is the basis for protection against muscle wasting. Previous studies have clearly demonstrated that the blockade of ActRIIB signaling at the time of tumor development in mice also provides protection against cancer cachexia (15, 16). Although the strategy used in these studies inhibits both Mstn and activin signaling, these data strongly suggest that Mstn inhibition confers resistance to skeletal muscle atrophy. This also raises the question of whether blocking activin may provide additional protection against cancer cachexia. An increase in activin level has been reported in many catabolic states, including cancer cachexia (5). Increasing circulating level of activin A in mice also promotes muscle wasting, an effect that is not dependent on Mstn signaling (36). Furthermore, inhibition of ActRIIB signaling leads to muscle hypertrophy both in wild-type and Mstn−/− mice (40). Similar results have also been obtained by using an anti-ActRII antibody (41). Together, these data support an important role of activins in the regulation of skeletal muscle mass during cachexia. However, soluble ActRII can also be a target for other ligands, such as bone morphogenetic proteins (42), whose positive action on skeletal muscle homeostasis has been recently demonstrated (43, 44). Therefore, the beneficial effect of inhibiting both Mstn and activins through an ActRII blockade could be counterbalanced by the inhibition of bone morphogenetic proteins. Specific inhibition of Mstn or activins in the context of cancer cachexia should allow discriminating between the respective effects of Mstn and activins.
One striking finding of the present study was the reduction in tumor growth in Mstn−/− mice, an effect that can be attributed to a decrease in tumor metabolism and angiogenesis, and an increase in apoptosis. Tumor growth was also markedly slowed in ApcMin/+Mstn−/− mice, together with a preservation of body weight and skeletal muscle mass. Although a reduction in tumor growth has not been systematically observed (14, 15), the current findings are consistent with a previous study demonstrating that administration of a soluble ActRIIB slowed LLC tumor growth in mice (16). Our data are also further supported by genetic and pharmacologic studies showing that reduction/inhibition of ActRII signaling slows tumor development in gonads (45–48). Taken together, our results identify Mstn as a potential growth-promoting factor in intestinal tumor progression. Therefore, the current findings have implications in the design of new drugs and strategies for the treatment of tumors of the intestine and colon cancer.
It is assumed that up to 20% of cancer-related mortalities may derive from cachexia rather than direct tumor burden (2). Here, we clearly show that prevention of muscle wasting and reduction in tumor growth in Mstn−/− mice was associated with an increase in survival rate. The reduction in tumor growth probably contributes to increasing the survival rate of Mstn−/− tumor-bearing mice. However, this antitumorigenic effect alone does not explain the prolonged survival of LLC tumor-bearing mice: when a covariance analysis was used to account for differences in tumor weight, survival rate was still significantly increased in Mstn−/− tumor-bearing mice. An association between preservation of skeletal muscle mass, reduction in tumor growth, and an increase in survival rate does not prove causality, but mechanistic links between these factors are biologically possible. Skeletal muscle constitutes an important reservoir of amino acids. An increase in the circulating pool of amino acids, due to excessive skeletal muscle protein degradation, may increase the availability of glucose precursors for liver gluconeogenesis, and ultimately provide energy in glucose form for tumor metabolism (49). Alternatively, acute respiratory failure is a frequent fatal event in patients with cancer (2). Preservation of muscle mass and function would therefore be beneficial by maintaining respiratory muscle function and could thus contribute to prolonging lifespan. Finally, preservation of skeletal muscle mass is also critical to limit the decrease in physical activity that occurs with the progression of the disease, and ultimately to delay whole body deconditioning.
The present study indicates that preserving skeletal muscle mass should be one of the goals of interventions aimed at prolonging survival in patients with advanced cancers. However, further studies will be necessary to precisely determine the antitumorigenic function of Mstn inhibition. We also need more information about the circulating level of Mstn and other ActRII ligands (activins, inhibins, bone morphogenetic proteins) in patients with cancer. Possible differences in the expression of Mstn and other ActRII ligands between cancer types should be also determined. Finally, cachexia is not only encountered in cancer, but also in numerous diseases, including sepsis, chronic heart failure, renal failure, pulmonary diseases, prolonged immobilization, and neurogenic atrophy. Thus, the development of knowledge and strategies for the treatment of cancer cachexia may also be applicable to other pathologic situations associated with muscle wasting and excessive Mstn signaling.
Disclosure of Potential Conflicts of Interest
No potential conflicts of interest were disclosed.
Authors' Contributions
Conception and design: Y.S. Gallot, D.G. Freyssenet
Development of methodology: Y.S. Gallot, A.-C. Durieux, D.G. Freyssenet
Acquisition of data (provided animals, acquired and managed patients, provided facilities, etc.): Y.S. Gallot, A.-C. Durieux, J. Castells, M.M. Desgeorges, B. Vernus, L. Plantureux, D. Rémond, V.E. Jahnke, D. Dardevet, G. Nemoz, A. Bonnieu, D.G. Freyssenet
Analysis and interpretation of data (e.g., statistical analysis, biostatistics, computational analysis): Y.S. Gallot, A.-C. Durieux, D. Rémond, V.E. Jahnke, D. Dardevet, G. Nemoz, D.G. Freyssenet
Writing, review, and/or revision of the manuscript: Y.S. Gallot, E. Lefai, G. Nemoz, L. Schaeffer, D.G. Freyssenet
Administrative, technical, or material support (i.e., reporting or organizing data, constructing databases): Y.S. Gallot, J. Castells, D.G. Freyssenet
Study supervision: Y.S. Gallot, D.G. Freyssenet
Acknowledgments
The authors thank David Arnould for his help in animal genotyping.
Grant Support
This work was supported by grants from the Ligue Contre le Cancer and the Institut National du Cancer (INCa).
The costs of publication of this article were defrayed in part by the payment of page charges. This article must therefore be hereby marked advertisement in accordance with 18 U.S.C. Section 1734 solely to indicate this fact.






