Abstract
p38 MAPK signaling has been implicated in the regulation of processes leading to cancer development and progression. Chronic inflammation is a known risk factor for tumorigenesis, yet the precise mechanism of this association remains largely unknown. The related p38αMAPK (MAPK14) proteins p38γ (MAPK12) and p38δ (MAPK13) were recently shown to modulate the immune response, although their role in tumorigenesis remains controversial and their function in inflammation-associated cancer has not been studied. We analyzed the role of p38γ and p38δ in colon cancer associated to colitis using the azoxymethane/dextran sodium sulphate (AOM/DSS) colitis-associated colon cancer model in wild-type (WT), p38γ-, p38δ-, and p38γ/δ-deficient (p38γ/δ−/−) mice. We found that p38γ/δ deficiency significantly decreased tumor formation, in parallel with a decrease in proinflammatory cytokine and chemokine production. Analysis of leukocyte populations in p38γ/δ−/− mouse colon showed less macrophage and neutrophil recruitment than in WT mice. Furthermore, WT chimeric mice with transplanted p38γ/δ−/− bone marrow had less tumors than WT mice transplanted with WT bone marrow, whereas tumor number was significantly increased in p38γ/δ−/− chimeric mice with WT bone marrow compared with p38γ/δ−/− mice transplanted with p38γ/δ−/− bone marrow. Together, our results establish that p38γ and p38δ are central to colitis-associated colon cancer formation through regulation of hematopoietic cell response to injury, and validate p38γ and p38δ as potential targets for cancer therapy. Cancer Res; 74(21); 6150–60. ©2014 AACR.
Introduction
Cancer and chronic inflammation are intimately associated (1), for example, in inflammatory bowel diseases (IBD) such as ulcerative colitis and Crohn disease, which confer an increased risk for colorectal cancer, one of the most common fatal malignancies worldwide (2). Patients with long-standing ulcerative colitis are particularly prone to colitis-associated colon cancer (CAC), the major cause of death in these patients (2). The mechanisms that link these chronic inflammatory states to colorectal cancer development are nonetheless largely unknown. Experimental evidence suggests that chronic inflammation creates a favorable environment for CAC initiation and for tumor growth promotion and progression (3). Noxious compounds released during chronic colon inflammation are, thus, proposed to damage DNA and/or alter cell proliferation or survival, thereby promoting oncogenesis (3, 4). Immune cells, which often infiltrate tumors and preneoplastic lesions, produce a variety of cytokines and chemokines that propagate a localized inflammatory response; they also enhance premalignant cell growth and survival by activating signaling pathways such as NF-κB or MAPKs (3, 5). Within this group, the p38MAPKs are central to inflammatory processes and to the production of proinflammatory molecules that contribute to CAC pathogenesis (6).
The p38MAPK group has four members, p38α (MAPK14), p38β (MAPK11), p38γ (MAPK12), and p38δ (MAPK13), which share very similar protein sequences; they are activated by dual phosphorylation mediated primarily by the MAPK kinases (MKK)3 and MKK6 in response to a range of cell stresses and to inflammatory cytokines (6, 7). The most abundant, best-characterized isoform is p38α, also the p38MAPK most frequently referred to in the literature. Studies using tissue-specific conditional knockouts of p38α mice showed the importance of this isoform in the inflammatory response, both in cultured macrophages in vitro (8) and for development of skin and gut inflammation in vivo (9, 10). p38α also mediates inflammation in IBD; it is highly phosphorylated and active in the inflamed intestinal mucosa of patients with IBD (11, 12). The role of p38α in colitis was confirmed in experimental mouse models, and p38α/βMAPK inhibitors have been tested in clinical trials (10, 13–16). The precise contribution of other p38MAPK isoforms in colitis and in CAC has nonetheless not been yet characterized.
Studies in mice deficient in p38γ, p38δ, or both showed that these kinases are essential for the innate immune response (17–20). Combined deletion of p38γ and p38δ (p38γ/δ) impairs proinflammatory cytokine production in macrophages and dendritic cells (DC) in response to the bacterial lipopolysaccharide (LPS) by controlling steady-state levels of TPL2 (tumor progression locus 2), the MKK kinase that mediates ERK1/2 pathway activation in these cells; ERK1/2 are MAPK with a central role in cytokine production (18, 21). p38γ/δ−/− mice are less sensitive than controls to LPS-induced septic shock and, in a mouse collagen–induced arthritis model, p38γ/δ deficiency greatly reduced symptom severity and joint damage compared with wild-type (WT) mice (18, 20). In both experimental models, p38γ/δ−/− mice produced lower levels of cytokines such as IL1β and TNFα (18, 20).
In addition to their critical role in inflammation, p38γ and p38δ have tumorigenic functions in certain contexts (22). p38δ−/− mice show reduced susceptibility to skin carcinogenesis, suggesting a protumorigenic role for p38δ (23). p38γ regulates oncogenic proteins involved in colorectal cancer development, such as K-Ras, which is mutated in 50% of colon cancers (24). Nonetheless, studies in immortalized mouse embryonic fibroblasts and in K-Ras–transformed cells lacking p38γ or p38δ indicated that these kinases can also inhibit tumor development by regulating processes associated with malignant cell transformation such as proliferation, contact inhibition and/or migration (25).
These findings suggest that p38γ and p38δ are implicated in linking tumor promotion and/or progression and inflammation. Here, we used the azoxymethane/dextran sodium sulphate (AOM/DSS) mouse model to compare CAC development in WT mice and in mice lacking p38γ, p38δ, or both. We found that blockade of p38γ/δ expression, either in the whole mouse or in hematopoietic cells, largely suppressed colon tumor formation in AOM/DSS–induced CAC. In addition, p38γ and p38δ promoted an inflammatory response in the colon by regulating cytokine and chemokine production and, thus, leukocyte recruitment. Our study shows the important pro-oncogenic role of p38γ and p38δ in a yet unidentified signaling pathway for development of colitis-associated colon tumors, and confirms p38γ and p38δ as potential targets for colon cancer treatment.
Materials and Methods
Mice and experimental models
Mice lacking p38γ (MAPK12), p38δ (MAPK13), and p38γ/δ have been described previously (26). All mice were backcrossed onto the C57BL/6 strain for at least nine generations. Mice were housed in specific pathogen-free conditions, and all animal procedures were performed in accordance with national and EU guidelines, with the approval of the Centro Nacional de Biotecnología Animal Ethics Committee.
Colorectal cancer associated with colitis was induced as described previously (27). Briefly, 10- to 14-week-old mice were injected i.p. with AOM (10 mg/kg; Sigma-Aldrich). On day 5 after injection, mice were treated with 2% DSS (MW 36,000-50,000 Da; MP Biomedicals) in drinking water for 5 consecutive days, followed by 16 days administration of normal drinking water. This DSS treatment was repeated for two additional cycles. During the course of the experiment, mice were monitored for body weight, diarrhea, and macroscopic bleeding. On days 63 or 105 of the regime, mice were killed, the colon removed, washed with PBS, and opened longitudinally for analysis.
In colitis experiments, mice were treated for 5 days with 3% DSS (w/v) in drinking water and then allowed to recover for additional days as indicated (see text and figures). Mice were monitored for signs of distress and rectal bleeding.
Histologic analysis and scoring
Histologic analysis was performed on hematoxylin and eosin (H&E)–stained colon sections. Inflammation was scored by the following criteria (28): 0, no evidence of inflammation; 1, low level of inflammation with scattered infiltrating mononuclear cells (1–2 foci only); 2, moderate inflammation with multiple foci; 3, high level of inflammation with increased vascular density and marked wall thickening; and 4, maximal severity of inflammation with transmural leukocyte infiltration and loss of goblet cells. The ulceration score was graded as 0, absence of ulcers; 1, few scattered lesions; 2, 1 or 2 ulcers; 3, 3 or 4 ulcers; and 4, more than 4 ulcers—extensive ulceration.
For IHC, formalin-fixed, paraffin-embedded colon sections were stained with antibodies to PCNA (proliferating cell nuclear antigen), F4/80, and Gr-1. Anti-rabbit 633 (Sigma), anti-rat Alexa Fluor 647 (Molecular Probes), and anti-mouse Cy5 (The Jackson Laboratory) were used as secondary antibodies. Slides were mounted for fluorescence with Hoechst-containing mounting medium (Sigma) and analyzed with a TCS SP5 Microscope (Leica). Proliferation and apoptosis were determined by IHC in deparaffinized sections using anti-PCNA and TUNEL (terminal deoxynucleotidyl transferase–mediated dUTP nick end labeling) staining, respectively. The percentage of PCNA-positive cells was quantified from at least 20 crypts per mouse and divided by the total cell number in each crypt. TUNEL-positive cells were counted on slides from 30 random fields per mouse from three different mouse colons.
Immunoblot analysis
Cells or distal colon sections were lysed in buffer A (50 mmol/L Tris-HCl pH 7.5, 1 mmol/L EGTA, 1 mmol/L EDTA, 0.15 mol/L NaCl, 1 mmol/L sodium orthovanadate, 10 mmol/L sodium fluoride, 50 mmol/L sodium β-glycerophosphate, 5 mmol/L pyrophosphate, 0.27 mol/L sucrose, 0.1 mmol/L phenylmethylsulphonyl fluoride, and 1% (v/v) Triton X-100) plus 0.1% (v/v) 2-mercaptoethanol and complete proteinase inhibitor cocktail (Roche). Lysates were centrifuged (13,000 × g, 15 minutes, 4°C), supernatants removed, quick frozen in liquid nitrogen, and stored at −80°C.
For immunoblot analysis, 50 μg protein samples were resolved in SDSPAGE and transferred to nitrocellulose membranes, blocked (30 minutes) in TBST buffer [50 mmol/L Tris/HCl pH 7.5, 0.15 mol/L NaCl, 0.05% (v/v) Tween] with 10% (w/v) dry milk, then incubated in TBST buffer with 10% (w/v) dry milk, and 0.5 to 1 μg/mL antibody [2 hours, room temperature (RT) or overnight, 4°C]. Protein was detected using horseradish peroxidase–conjugated secondary antibodies and the enhanced chemiluminescence reagent (Amersham Pharmacia Biotech), and using fluorescently labeled secondary antibodies (Invitrogen) and the Odyssey infrared imaging system.
Gene-expression analysis
cDNA for real-time quantitative PCR (qPCR) was generated from 1 μg total RNA using the High Capacity cDNA Reverse Transcription Kit (Applied Biosystems) in an 8 μL final reaction volume. Real-time qPCR reactions were performed in triplicate using 3 μL/well of two serial dilutions (1/50 and 1/500) of each cDNA, 0.3 mmol/L of each primer, and 1x Fluocycle SYBR Green Mix for real-time qPCR (Genycell-EuroClone) in a volume of 5 μL in MicroAmp Optical 384-well plates (Applied Biosystems). PCR reactions were carried out in an ABI PRISM 7900HT (Applied Biosystems) and results were analyzed by the comparative Ct method (ΔΔCt) using SDS v2.2 software. X-fold induction in mRNA expression was quantified relative to unstimulated WT samples, and 18S, β-actin or GAPDH mRNAs were used as housekeeping genes. Primer sequences are listed in the Supplementary Table S1.
Isolation of intestinal epithelial cells and flow-cytometry analysis
For crypt isolation, the colon was removed, flushed with ice-cold Hank balanced salt solution (HBSS; Gibco, Invitrogen), and incubated in HBSS with antibiotics (15 minutes, RT). The colon was cut into 0.5-cm pieces, which were incubated in HBSS with 8 mmol/L EDTA (15 minutes, 37°C) and then in HBSS; crypt epithelial cells were dissociated by repeated vigorous shaking. Tissue debris was removed with a cell strainer (100 μm) and crypts collected by centrifugation (200 × g, 15 minutes, 4°C).
Cell pellets were resuspended in 10 mL HBSS with 0.4 mg/mL dispase (Life Technologies) and 10,000 U/mL penicillin/streptomycin, and incubated (30 minutes, 37°C). FBS was added at 5% (v/v) final concentration, and tissue debris was removed by sequential filtering through 100, 70, and 40 μm cell strainers. Cells were collected by centrifugation (150 × g, 10 minutes, 4°C). Colon cells were stained with combinations of fluorescence-labeled antibodies to the cell surface markers CD45, CD4, CD8, Ly6G, and F4/80, and analyzed in a FACScalibur cytometer (BD Biosciences). The profiles obtained were analyzed with FlowJo software (BD Biosciences); leukocytes were gated as CD45+ cells.
Bone marrow transplant
Bone marrow cells were obtained from femurs of WT or p38γ/δ−/− male mice (20) and were injected (4 × 106 cells/mouse) into the tail vein of lethally irradiated (10 Gy) WT or p38γ/δ−/− female recipients. After 60 days, mice were AOM/DSS–treated as above to induce acute colitis or CAC. The extent of bone marrow repopulation was determined by PCR analysis for the Y chromosome–linked Sry gene in genomic DNA extracted from blood samples as well as immunoblot analysis to detect p38γ and p38δ in splenocytes (20).
Statistical analysis
Differences in tumor numbers and volume, in inflammation score, and in ulcers size were analyzed by the Mann–Whitney U test and the χ2 test. Other data were processed using the Student t or the one-tail Mann–Whitney tests. Data were expressed as mean ± SD. A P value of <0.05 was considered statistically significant. All data in this study were analyzed statistically; for clarity of the figure, some nonsignificant differences are not indicated.
Results
p38γ and p38δ deletion decreases colitis-associated tumor incidence
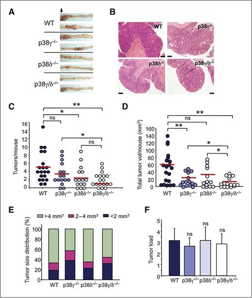
To study the role of p38γ and p38δ in CAC cancer, we used a protocol that combines the carcinogen AOM with DSS-induced colitis (Supplementary Fig. S1A). AOM/DSS induces tumors in the distal colon of rodents and is commonly used to elicit colorectal cancer in experimental animals (27). When this protocol was applied to adult WT, p38γ-, p38δ-, and p38γ/δ-deficient mice, all lost weight and AOM/DSS–induced mortality was similar in all genotypes (Supplementary Fig. S1B). Fifteen weeks after AOM injection, mice were euthanized, colons resected, and colon length and tumor number measured. Length decreased similarly in all mouse groups (Supplementary Fig. S1B) and all AOM/DSS–treated mice developed tumors regardless of genotype; tumor incidence was 100% in WT mice and between 80% and 87% in other mouse groups. Tumors were located mainly in the distal to middle colon (Fig. 1A), which is the predominant site of human colorectal tumors (27). Tumors from all knockout mice were histopathologically indistinguishable from those of WT mice. All tumors were composed of crypts and glands, consistent with a well-differentiated adenocarcinoma, and did not penetrate the muscularis mucosa in any case (Fig. 1B). In contrast, p38γ−/−, p38δ−/−, and p38γ/δ−/− mice showed a significant decrease in tumor numbers and in total tumor volume per mouse compared with WT mice; the decrease in p38γ/δ−/− mice was more pronounced than in the other genotypes (Fig. 1C and D).
Reduced incidence of CAC cancer in p38γ/δ−/− mice. WT, p38γ−/−, p38δ−/−, and p38γ/δ−/− mice were treated with AOM/DSS, and colon tumors were analyzed at week 15. A, representative colons showing tumors in the distal region (arrow). B, representative H&E-stained colon sections showing colon tumors; bars, 200 μm. C, tumors were counted at week 15. Dot, a single mouse. D, total tumor volume calculated by summing all tumor volumes for a given mouse. Dot, a single mouse; ns, not significant; *, P ≤ 0.05; **, P ≤ 0.01. E, histogram showing tumor size distribution in C and D. F, tumor average size was the mean of tumor volumes for a given mouse. Results are mean ± SD (n = 15–20 mice/group); ns, not significant.
Reduced incidence of CAC cancer in p38γ/δ−/− mice. WT, p38γ−/−, p38δ−/−, and p38γ/δ−/− mice were treated with AOM/DSS, and colon tumors were analyzed at week 15. A, representative colons showing tumors in the distal region (arrow). B, representative H&E-stained colon sections showing colon tumors; bars, 200 μm. C, tumors were counted at week 15. Dot, a single mouse. D, total tumor volume calculated by summing all tumor volumes for a given mouse. Dot, a single mouse; ns, not significant; *, P ≤ 0.05; **, P ≤ 0.01. E, histogram showing tumor size distribution in C and D. F, tumor average size was the mean of tumor volumes for a given mouse. Results are mean ± SD (n = 15–20 mice/group); ns, not significant.
Individual tumor size distribution and average tumor size were similar in all genotypes, although p38γ−/− and p38γ/δ−/− mice had slightly fewer large tumors than p38δ−/− and WT mice (Fig. 1E). Reduced tumor incidence with no apparent change in size suggests a role for p38γ and p38δ early in colon tumor initiation or development. AOM-induced DNA damage was similar in WT and p38γ/δ−/− mouse colon (Supplementary Fig. S1C), suggesting that differences in tumorigenesis between these mice were not due to a distinct initial response to AOM. We analyzed mouse colons immediately after the final DSS treatment round, 9 weeks after tumor initiation. No macroscopic tumors were observed in any genotype; however, histologic analysis of colon sections from all genotypes showed signs of neoplastic lesions, including adenomas and adenocarcinomas, and diffused inflammation of colon mucosa (Supplementary Fig. S1D). Average tumor size was similar in p38γ−/−, p38δ−/−, p38γ/δ−/−, and WT mice, and histologic analysis of neoplastic lesions showed that tumors from knockout mice were indistinguishable from those of WT mice (Supplementary Fig. S1D and S1E).
The intermediate phenotype in p38γ−/− and p38δ−/− compared with WT and p38γ/δ−/− mice (Fig. 1C and D) indicates partial isoform redundancy, with neither predominating; this overlap has been reported (18, 20) and might account for the limited effects we observed in single knockout mice. We tested the mouse groups for altered p38γ or p38δ expression in colon, using qPCR and immunoblot analyses. p38γ/δ−/− mice did not express p38γ or p38δ, and WT mice expressed both kinases (Supplementary Fig. S2). Untreated p38γ−/− mice showed higher p38δ protein levels than WT mice, whereas p38γ protein expression was similar in WT and p38δ−/− mice. After AOM/DSS treatment, p38δ mRNA and protein expressions were higher in p38γ−/− than in WT mice, but p38δ−/− mice showed only mRNA upregulation for p38γ (Supplementary Fig. S2), which indicates that p38γ modulated p38δ expression and vice versa at the transcriptional level. These results might explain the partial effect in tumor development in single- compared with double-knockout mice. We therefore use p38γ/δ−/− mice for further analysis.
Effect of p38γ/δ in chronic and acute colon inflammation
Repeated DSS administration to mice leads to chronic inflammation, a main cause of colon tumorigenesis after AOM/DSS treatment. Analyses of colon sections from p38γ/δ−/− and WT mice at 9 weeks after CAC induction and after the last DSS cycle showed tissue damage in both groups, with ulcerate regions in which crypts were lost (Fig. 2A). There were no significant differences in ulcer size or inflammation score between genotypes (Fig. 2A).
p38γ and p38δ deletion have no major impact on chronic inflammation and decreased acute inflammation. A, representative H&E staining of WT and p38γ/δ−/− mouse colon showing ulcers (arrow) 9 weeks after initiation of AOM/DSS treatment; bars, 100 μm. Mean ulcer size and inflammation score were quantified (see Materials and Methods). Results show mean ± SD (n = 6 mice/group); ns, not significant. B, colon extracts (50 μg) from control or AOM/DSS–treated WT and p38γ/δ−/− mice were immunoblotted with antibodies to phospho and total STAT3. Representative blots from three independent experiments. C, at 9 weeks after initiation of AOM/DSS treatment, relative mRNA expression was determined by qPCR for indicated genes in WT (black) and p38γ/δ−/− (white) mouse colon and normalized to 18S and GAPDH mRNA. Data, mean ± SD (n = 5–8); ns, not significant; *, P ≤ 0.05, relative to WT mice. D, WT and p38γ/δ−/− mice were treated with 3% DSS for 5 days. Colon samples were examined at times indicated. Representative H&E-stained colon sections analyzed at indicated times. Ulcers and inflammation areas are marked by black and red lines, respectively. E, mean ulcer size and inflammation score were quantified. Data, mean ± SD (n = 5–6); ns, not significant; *, P ≤ 0.05; **, P < 0.01.
p38γ and p38δ deletion have no major impact on chronic inflammation and decreased acute inflammation. A, representative H&E staining of WT and p38γ/δ−/− mouse colon showing ulcers (arrow) 9 weeks after initiation of AOM/DSS treatment; bars, 100 μm. Mean ulcer size and inflammation score were quantified (see Materials and Methods). Results show mean ± SD (n = 6 mice/group); ns, not significant. B, colon extracts (50 μg) from control or AOM/DSS–treated WT and p38γ/δ−/− mice were immunoblotted with antibodies to phospho and total STAT3. Representative blots from three independent experiments. C, at 9 weeks after initiation of AOM/DSS treatment, relative mRNA expression was determined by qPCR for indicated genes in WT (black) and p38γ/δ−/− (white) mouse colon and normalized to 18S and GAPDH mRNA. Data, mean ± SD (n = 5–8); ns, not significant; *, P ≤ 0.05, relative to WT mice. D, WT and p38γ/δ−/− mice were treated with 3% DSS for 5 days. Colon samples were examined at times indicated. Representative H&E-stained colon sections analyzed at indicated times. Ulcers and inflammation areas are marked by black and red lines, respectively. E, mean ulcer size and inflammation score were quantified. Data, mean ± SD (n = 5–6); ns, not significant; *, P ≤ 0.05; **, P < 0.01.
Key carcinogenesis-associated inflammatory molecules are also upregulated in DSS-induced chronic inflammation. We analyzed COX-2, STAT-3, IL10, IL6, IL1β, and TNFα expressions, as well as levels of hepatocyte growth factor (HGF), whose expression by intestinal fibroblasts regulates colon tumor formation (29). After treatment, IL10, IL1β, IL6, HGF mRNA expression and STAT-3 phosphorylation and protein expression were similar in both genotypes (Fig. 2B and C). COX-2 and TNFα mRNA levels were nonetheless significantly lower in treated p38γ/δ−/− than in WT mice, in accordance with the reduced tumor number in p38γ/δ-deficient mice compared with controls.
As we found no major impact of p38γ/δ deletion on chronic inflammation, we analyzed whether this deletion affected acute colon inflammation in p38γ/δ−/− mice and was, thus, a potential mechanism contributing to decreased tumorigenesis. We treated p38γ/δ−/− and WT mice with a single 5-day DSS cycle, followed by 5, 10, or 15 days of normal drinking water (30). There were no significant differences in weight loss or colon length between p38γ/δ−/− and WT mice (Supplementary Fig. S3). Histologic analysis on different days after initiation of DSS treatment–associated p38γ/δ deletion with a significant reduction in areas of ulceration and a moderate decrease in inflammation score compared with WT mice (Fig. 2D and E).
p38γ/δ deletion affects intestinal epithelial cell proliferation and apoptosis
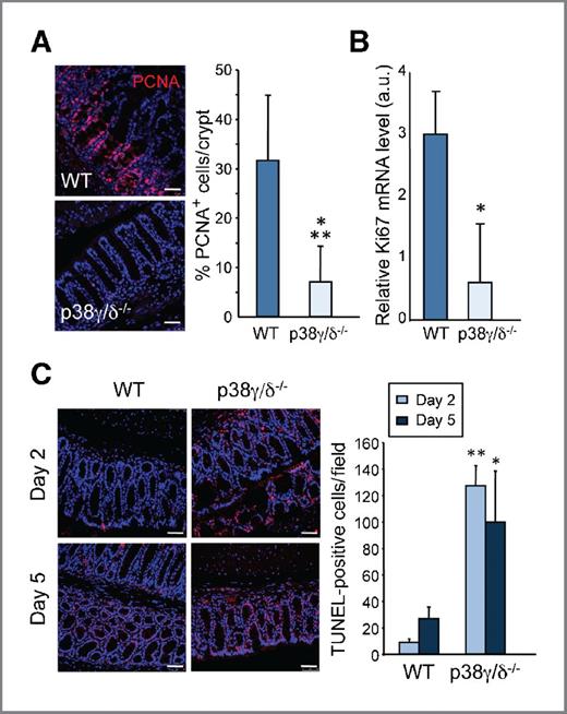
To analyze the response of intestinal epithelial cells (IEC) to acute inflammation, we measured IEC proliferation and apoptosis, which are basic parameters of the tumorigenic process in the intestine (3). We used immunofluorescent staining of PCNA to analyze IEC proliferation in p38γ/δ−/− and WT mice at several times after DSS treatment. At day 5 of DSS treatment, when inflammation peaks (30), the majority of crypts appeared normal in WT and p38γ/δ−/− mice (Fig. 3A). Quantification of immunofluorescence data showed significant decreases in colon epithelial crypt cell proliferation in p38γ/δ−/− compared with WT mice (Fig. 3A). Gene-expression analysis of Ki67, associated with cell proliferation, showed significantly lower mRNA levels in p38γ/δ−/− compared with WT mice (Fig. 3B).
p38γ/δ−/− mice show decreased IEC proliferation and increased apoptosis. WT and p38γ/δ−/− mice were treated with 3% DSS. Colon samples were examined at times indicated. A, immunofluorescence of WT and p38γ/δ−/− mouse colon sections on day 5 of DSS treatment to examine proliferating cells (PCNA). PCNA+ cells (red) were counted; >20 crypts per mouse were scored. Results show mean ± SD (n >3 mice/group); ***, P ≤ 0.001 relative to WT mice. Nuclei are Hoechst stained (blue). B, relative Ki67 mRNA expression in distal colon of 5-day DSS-treated WT and p38γ/δ−/− mice was determined by qPCR and normalized to GAPDH mRNA. Data, mean ± SD (n = 6); *, P ≤ 0.05 relative to WT mice. C, apoptosis in mouse colons was evaluated by TUNEL staining (red) on days 2 and 5 after DSS administration. Apoptotic cells were counted; 30 fields per mouse were usually scored. Nuclei are Hoechst stained (blue). Results, mean ± SD (n >3 mice/group); *, P ≤ 0.05 and **, P ≤0.01 relative to WT mice.
p38γ/δ−/− mice show decreased IEC proliferation and increased apoptosis. WT and p38γ/δ−/− mice were treated with 3% DSS. Colon samples were examined at times indicated. A, immunofluorescence of WT and p38γ/δ−/− mouse colon sections on day 5 of DSS treatment to examine proliferating cells (PCNA). PCNA+ cells (red) were counted; >20 crypts per mouse were scored. Results show mean ± SD (n >3 mice/group); ***, P ≤ 0.001 relative to WT mice. Nuclei are Hoechst stained (blue). B, relative Ki67 mRNA expression in distal colon of 5-day DSS-treated WT and p38γ/δ−/− mice was determined by qPCR and normalized to GAPDH mRNA. Data, mean ± SD (n = 6); *, P ≤ 0.05 relative to WT mice. C, apoptosis in mouse colons was evaluated by TUNEL staining (red) on days 2 and 5 after DSS administration. Apoptotic cells were counted; 30 fields per mouse were usually scored. Nuclei are Hoechst stained (blue). Results, mean ± SD (n >3 mice/group); *, P ≤ 0.05 and **, P ≤0.01 relative to WT mice.
To test whether IEC apoptosis differs between p38γ/δ−/− and WT mice, we used in situ TUNEL staining of colon sections in early stages of DSS treatment. Colon sections from p38γ/δ−/− and WT mice were prepared 2 and 5 days after DSS treatment; quantification showed significantly higher frequencies of TUNEL-positive cells in p38γ/δ−/− mice, located mainly in epithelium and mucosa (Fig. 3C). Immunoblot analysis of apoptotic proteins confirmed higher apoptosis levels in p38γ/δ−/− than in WT IEC (Supplementary Fig. S4).
These findings show that p38γ/δ enhances IEC proliferation and increases their resistance to apoptosis.
Reduced innate immune response in p38γ/δ-deficient mouse colon
Consistent with the decreased ulcer size and inflammation score observed in p38γ/δ−/− mice compared with WT mice in the acute inflammation model (Fig. 2E), DSS treatment induced lower expression of the inflammatory mediators TNFα, IL1β, IL6, and COX-2, in p38γ/δ−/− than in WT mice. IL12p35, IFNβ, IL23p19, and IL17A expressions were higher in p38γ/δ−/− mice, whereas IL10 and IL12p40 expressions were similar to WT (Fig. 4A). Transcription of inflammatory cytokines is largely mediated by NF-κB and MAPK signaling pathways (18, 21, 30), and p38γ/δ regulates cytokine production by modulating ERK1/2 activation in macrophages and DCs (18, 20). We therefore assessed the activation of several signaling pathways in mouse colon. DSS treatment weakly activated all three major MAPK pathways, c-Jun N-terminal kinase (JNK), p38α, and ERK1/2, as well as the canonical NF-κB signaling pathway (Fig. 4B). p38γ/δ deficiency did not affect DSS-induced transient activation of p38α or JNK1/2, as determined by immunoblot with phospho-specific antibodies (Fig. 4B). DSS-induced proteolysis of the NF-κB inhibitor IκBα was also unaffected by p38γ/δ deficiency (Fig. 4B, Supplementary Fig. S5A). In contrast, ERK1/2 phosphorylation was substantially reduced in p38γ/δ−/− colon extract and in IEC compared with WT (Fig. 4B and C, Supplementary Fig. S5B). This was accompanied by reduced expression of the ERK1/2 upstream activator TPL-2 (Fig. 4B), which supports our finding that TPL-2 protein expression is regulated by p38γ/δ (18). The results suggest that, in the absence of p38γ/δ, a decreased inflammatory response is associated with reduced ERK1/2 pathway activation.
p38γ/δ deletion reduces DSS-induced cytokine production and ERK1/2 activation. A, relative mRNA expression was determined by qPCR for indicated genes in DSS-treated WT and p38γ/δ−/− mouse distal colon and normalized to 18S and GAPDH mRNA. Data, mean ± SD (n = 5–6); *, P ≤ 0.05, relative to WT mice in the same conditions. B, colon extracts (50 μg) from WT and p38γ/δ−/− mice, DSS-treated for indicated times, were immunoblotted with the indicated antibodies. C, WT and p38γ/δ−/− IECs (50 μg) were immunoblotted with antibodies to phosphorylated or total ERK1/2. B and C, representative blots are shown from three independent experiments (n = 6 mice/condition).
p38γ/δ deletion reduces DSS-induced cytokine production and ERK1/2 activation. A, relative mRNA expression was determined by qPCR for indicated genes in DSS-treated WT and p38γ/δ−/− mouse distal colon and normalized to 18S and GAPDH mRNA. Data, mean ± SD (n = 5–6); *, P ≤ 0.05, relative to WT mice in the same conditions. B, colon extracts (50 μg) from WT and p38γ/δ−/− mice, DSS-treated for indicated times, were immunoblotted with the indicated antibodies. C, WT and p38γ/δ−/− IECs (50 μg) were immunoblotted with antibodies to phosphorylated or total ERK1/2. B and C, representative blots are shown from three independent experiments (n = 6 mice/condition).
In addition to impaired activation of signaling pathways involved in cytokine production, reduced leukocyte infiltration might cause the reduced inflammation and cytokine production in DSS-treated p38γ/δ−/− mouse colon. To test this possibility, we analyzed hematopoietic cell recruitment after DSS treatment. Quantification of mRNA expression in colon extracts showed that the production of chemokines implicated in macrophage (MCP1) and neutrophil migration (KC, MIP-2; ref. 31) was higher in WT compared with p38γ/δ−/− mice after DSS treatment (Fig. 5A), whereas chemokine receptor levels were similar in both (Supplementary Fig. S6A).
Reduced macrophage and neutrophil recruitment in p38γ/δ−/− mice. A, relative mRNA expression for indicated genes in DSS-treated WT and p38γ/δ−/− mouse colon determined by qPCR and normalized to GAPDH mRNA. Data, mean ± SD (n = 5–6). B, colon crypt cells from 0- to 5-day DSS-treated WT and p38γ/δ−/− mice were stained with anti-CD45, anti-CD4, anti-CD8, anti-Ly6G, and anti-F4/80 antibodies and the percentage of positive cells analyzed by flow cytometry. Representative profiles are shown. C, CD45+ cells were gated and percentages of CD4+, CD8+, Ly6G+, and F4/80+ cells analyzed by flow cytometry. Data, mean ± SD (n >20 mice/condition); *, P ≤ 0.05; **, P ≤ 0.01; ***, P ≤ 0.001.
Reduced macrophage and neutrophil recruitment in p38γ/δ−/− mice. A, relative mRNA expression for indicated genes in DSS-treated WT and p38γ/δ−/− mouse colon determined by qPCR and normalized to GAPDH mRNA. Data, mean ± SD (n = 5–6). B, colon crypt cells from 0- to 5-day DSS-treated WT and p38γ/δ−/− mice were stained with anti-CD45, anti-CD4, anti-CD8, anti-Ly6G, and anti-F4/80 antibodies and the percentage of positive cells analyzed by flow cytometry. Representative profiles are shown. C, CD45+ cells were gated and percentages of CD4+, CD8+, Ly6G+, and F4/80+ cells analyzed by flow cytometry. Data, mean ± SD (n >20 mice/condition); *, P ≤ 0.05; **, P ≤ 0.01; ***, P ≤ 0.001.
Phenotypic characterization of colon-infiltrating inflammatory cells from control and DSS-treated colons showed a significant increase in macrophages and neutrophils in WT compared with p38γ/δ−/− mice (Fig. 5B), consistent with the reduced inflammation. These findings were confirmed by immunohistochemical analysis of colons from DSS-treated mice (Supplementary Fig. S6B). The percentages of CD4+ and CD8+ T lymphocytes nonetheless showed no variation between genotypes (Fig. 5B). We also examined the percentage of CD127+ Treg (regulatory T cell) cells, because they are involved in intestinal inflammation (32). After DSS treatment, p38γ/δ−/− colon had a slightly lower percentage of Treg cells than WT mice, whereas Treg cells in the thymus (where these cells are generated) are similar in p38γ/δ−/− and WT mice (Supplementary Fig. S6C and S6D). These findings suggest that p38γ and p38δ modulate the procarcinogenic local environment and inflammation in CAC.
p38γ/δ in hematopoietic cells modulate colon tumor formation
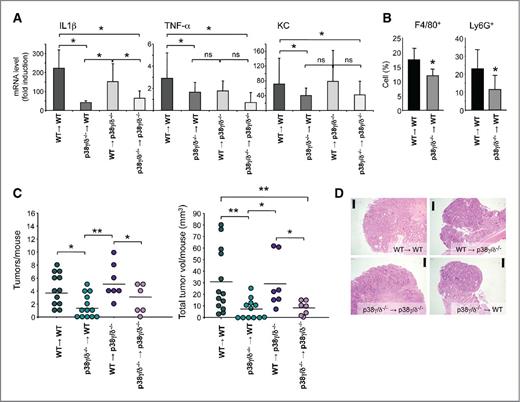
As hematopoietic and non-hematopoietic cells in colon express p38γ and p38δ (Fig. 4 and Supplementary Fig. S2; refs. 18, 20), decreased tumor formation in p38γ/δ−/− mice could be due to indirect effects caused by surrounding inflammatory cells, rather than to changes in intrinsic properties of IEC. To identify the cell compartment responsible for decreased tumorigenesis in p38γ/δ−/− mice, we generated reciprocal bone marrow chimeric mice by transplanting WT bone marrow into lethally irradiated p38γ/δ−/− (WT→p38γ/δ−/−) or WT (WT→WT) hosts, and p38γ/δ−/− bone marrow into p38γ/δ−/− (p38γ/δ−/−→p38γ/δ−/−) or WT (p38γ/δ−/−→WT) mice. Mice reconstituted with p38γ/δ−/− bone marrow had lower levels of DSS-induced cytokines and chemokines and of cell recruitment than WT bone marrow–reconstituted mice (Fig. 6A and B). When mice were treated by the AOM/DSS CAC cancer protocol, WT→p38γ/δ−/− and WT→WT had more tumors than p38γ/δ−/−→WT and p38γ/δ−/−→p38γ/δ−/− mice (Fig. 6C). Tumors from all chimeric mice were histologically similar (Fig. 6D). These data show that p38γ/δ expression in hematopoietic cells is critical for production of inflammatory mediators and cell recruitment that lead to colon tumor development, and indicate that absence of p38γ and p38δ in the hematopoietic compartment is responsible for decreased tumorigenesis in p38γ/δ−/− mice.
WT chimeric mice with p38γ/δ−/− bone marrow show reduced CAC incidence. A, relative mRNA expression was determined by qPCR for indicated genes in 5-day DSS-treated chimeric mouse colon and normalized to GAPDH mRNA. Data, mean ± SD (n = 6–9); ns, not significant; *, P ≤ 0.05. B, colon crypt cells from 5-day DSS-treated chimeric mice were stained with anti-CD45, anti-Ly6G, and anti-F4/80 antibodies and the percentage of positive cells analyzed by flow cytometry. Data, mean ± SD (n >10 mice/condition); *, P ≤ 0.05. C, chimeric mice were AOM/DSS–treated to induce CAC and colon tumors analyzed at week 15. Tumors were counted and total volume determined by summing all volumes for a given mouse. Dot, a single mouse; ns, not significant; *, P ≤ 0.05; **, P ≤ 0.01. D, representative H&E-stained colon sections showing colon tumors; bars, 200 μm.
WT chimeric mice with p38γ/δ−/− bone marrow show reduced CAC incidence. A, relative mRNA expression was determined by qPCR for indicated genes in 5-day DSS-treated chimeric mouse colon and normalized to GAPDH mRNA. Data, mean ± SD (n = 6–9); ns, not significant; *, P ≤ 0.05. B, colon crypt cells from 5-day DSS-treated chimeric mice were stained with anti-CD45, anti-Ly6G, and anti-F4/80 antibodies and the percentage of positive cells analyzed by flow cytometry. Data, mean ± SD (n >10 mice/condition); *, P ≤ 0.05. C, chimeric mice were AOM/DSS–treated to induce CAC and colon tumors analyzed at week 15. Tumors were counted and total volume determined by summing all volumes for a given mouse. Dot, a single mouse; ns, not significant; *, P ≤ 0.05; **, P ≤ 0.01. D, representative H&E-stained colon sections showing colon tumors; bars, 200 μm.
Discussion
Cancer and chronic colon inflammation are intimately associated; however, the links between these processes remain to be completely characterized. In this study, we addressed the role of p38γ and p38δ kinases in colorectal carcinogenesis and intestinal inflammation. We evaluated whether p38γ and p38δ deletion interfered with CAC development, and found that the combined deletion of these p38MAPK isoforms led to a marked reduction in tumor incidence in the AOM/DSS–induced colorectal carcinogenesis model. Lack of p38γ or p38δ alone had a partial effect on tumor incidence, as each of these p38 isoforms might modulate expression of the other, and also to redundancy of p38γ and p38δ functions (18, 20).
Study of the mechanisms of p38γ/δ action in the CAC model showed that p38γ/δ deletion had no significant effect on late tumor progression. Deletion did not alter tumor size, indicating that p38γ/δ act on early tumor promotion in this model. Comparison of p38γ/δ−/− and WT mice showed alterations in the innate immune response, important for initiation of inflammation. Production of proinflammatory mediators such as the cytokines TNFα, IL1β, and IL6 and the chemokines MCP1, KC, and MIP-2 was reduced in p38γ/δ−/− mice.
The effect of p38γ/δ deficiency on DSS-induced colitis in some ways resembled that described in TPL2−/− mice (33). p38γ/δ−/− colon shows a severe reduction in TPL2 protein. Similar to p38γ/δ, TPL2 is necessary for optimal TNFα, IL6, and IL1β production in DSS-treated mice. The changes in IL12p35, IFNβ, MCP1, and MIP-2 mRNAs in p38γ/δ−/− colon coincide with observations in p38γ/δ−/− and TPL2−/− macrophages (18, 34, 35). The changes in IL23p19 and chemokine receptor mRNA expression in DSS-treated p38γ/δ−/− compared with WT mouse colon contrast with findings for LPS-stimulated TPL2−/− macrophages (36, 37), indicating a certain TPL2 independence in p38γ/δ regulation of cytokine production.
The number of myeloid cells, neutrophils, and macrophages recruited to the colon after inflammation induction was also lower in p38γ/δ−/− than in WT mice. In contrast, TPL2 deficiency does not affect macrophage and neutrophil infiltration (33). Recruitment of CD4+ or CD8+ T cells, which also infiltrate colon in patients with IBD (38), was similar in p38γ/δ−/− and WT genotypes; however, p38γ/δ−/− mice had slightly fewer Treg cells in the colon than WT mice, as well as increased production of IL17A, a Th17 cell marker. This is consistent with data for the Apcmin/+/TPL2−/− model (32), in which TPL2 deficiency led to decreased Treg and increased Th17 cell recruitment to the colon, which enhanced inflammation and tumorigenesis (32). Paradoxically, p38γ/δ−/− mice had less colon inflammation– and colitis-associated colon cancer than WT mice, possibly explained by the reduction in infiltrating macrophages and neutrophils in p38γ/δ−/− mice. DSS-induced colitis is mediated by macrophages, the main cells responsible for inflammation in this model, and is T-cell independent (39). Macrophages and neutrophils are essential for tumor progression and microenvironment (3). Although their precise role in tumor development has not been clearly established, macrophage infiltration into colon has been correlated with colon carcinogenesis (40), and neutrophil depletion using neutralizing anti-Ly6G antibodies markedly reduces CAC (41). These findings are supported by our observations that reduced macrophage and neutrophil recruitment paralleled a CAC decrease in p38γ/δ−/− mouse colon.
Bone marrow transfer experiments demonstrated that p38γ/δ expression in hematopoietic cells is the main contributor to colon tumor formation. These studies indicated that decreased tumor formation in p38γ/δ−/− mice is due mainly to a direct effect of the degree of surrounding inflammation, rather than to effects on intrinsic IEC homeostasis. We thus hypothesize that p38γ and p38δ expression in hematopoietic cells is critical for colon tumor initiation; these isoforms control expression of inflammatory cytokines and chemokines and thus, recruitment of activated macrophages and neutrophils. These cells are the main source of COX-2, reactive oxygen species, and reactive nitrogen intermediates that can cause DNA damage and mutations in IEC (3). We cannot rule out the possibility that p38γ and p38δ have additional roles in tumor progression, as they regulate IEC proliferation and apoptosis, and modulate activation of signaling pathways and expression of genes involved in tumor progression, such as p53. The mechanisms by which p38γ/δ regulates IEC apoptosis and proliferation remain unclear, although lamina propria myeloid cells in CAC-induced mice produce cytokines that stimulate proliferation of adjacent premalignant IEC (3). p38γ/δ deletion impairs production of the proinflammatory cytokines TNFα and IL1β in colon as well as in macrophages and DCs in response to TLR4 ligand (18), which could affect IEC proliferation. p38γ/δ might protect against IEC apoptosis by regulating activation of the ERK1/2 pathway, also an important regulator of cell survival (42). As in p38γ/δ−/− macrophages and DCs (18), ERK1/2 activation in response to DSS treatment is reduced in p38γ/δ−/− compared with WT colon, although we cannot exclude the possibility that p38γ/δ also protects the intestinal epithelium via unknown non–ERK1/2-dependent mechanisms. Our data also suggest that p38γ/δ promote IEC survival and protect the colon lining from chemically induced damage. Because IEC apoptosis is one of the mechanisms by which DSS can induce colitis, our findings in p38γ/δ−/− IEC apoptosis and colon ulcer size nonetheless appear contradictory. A possible explanation is the lower cytokine production by p38γ/δ−/− mice, because increased production of cytokines such as TNFα in the colon impedes resolution of inflammation and leads to tissue destruction (43). Also, the higher production of IFNβ, which promotes epithelial regeneration (43), by p38γ/δ−/− mice could lead to a decreased ulcer size.
In the AOM/DSS model, TPL2-deficient mice develop more tumors than WT mice due to increased HGF expression by intestinal fibroblasts (29). Our results show that p38γ/δ−/− mice do not resemble TPL2−/− mice, indicating that the p38γ/δ signaling promotes CAC independently of TPL2. Our findings describe a major role for p38γ and p38δ in CAC pathogenesis, and indicate that they modulate inflammation and the procarcinogenic environment, which influences epithelial cell proliferation and apoptosis in CAC. Because clinical trials using p38α inhibitors have yielded contradictory results in patients with Crohn disease and have proven minimally effective in human disease (13, 15), the implication of p38γ/δ in colitis and colon tumor development suggests these p38 isoforms as an alternative therapeutic target in IBD and in CAC.
Disclosure of Potential Conflicts of Interest
No potential conflicts of interest were disclosed.
Authors' Contributions
Conception and design: P. del Reino, D. Alsina-Beauchamp, A. Cuenda
Development of methodology: P. del Reino, D. Alsina-Beauchamp, A. Escós, Ma.I. Cerezo-Guisado
Acquisition of data (provided animals, acquired and managed patients, provided facilities, etc.): P. del Reino, D. Alsina-Beauchamp, Ma.I. Cerezo-Guisado, A. Risco, N. Aparicio, M. Fernandez-Estévez, E. Collantes, A. Cuenda
Analysis and interpretation of data (e.g., statistical analysis, biostatistics, computational analysis): P. del Reino, D. Alsina-Beauchamp, A. Escós, Ma.I. Cerezo-Guisado, A. Risco, N. Aparicio, R. Zur, M. Fernandez-Estévez, E. Collantes, J. Montans, A. Cuenda
Writing, review, and/or revision of the manuscript: P. del Reino, D. Alsina-Beauchamp, A. Escós, Ma.I. Cerezo-Guisado, A. Risco, N. Aparicio, R. Zur, A. Cuenda
Administrative, technical, or material support (i.e., reporting or organizing data, constructing databases): D. Alsina-Beauchamp, A. Risco
Study supervision: A. Cuenda
Other (assessed histologic samples): E. Collantes
Acknowledgments
The authors thank Drs. A. González-García and J.J. Sanz-Ezquerro for helpful discussions, L. Almonacid for help with qPCR, A. Álvarez-Barrientos (STAB, Universidad de Extremadura) for support with immunofluorescence analysis, the antibody purification teams (DSTT, University of Dundee) coordinated by H. McLauchlan and J. Hastie for antibody generation and purification, and C. Mark for editorial assistance.
Grant Support
This work was supported by The Spanish Ministry of Economy and Competiveness (MINECO; BFU2010-19734) and La Marató TV3 Foundation (82031). P. del Reino and D. Alsina-Beauchamp received MINECO FPI fellowships. Ma.I. Cerezo-Guisado received an FIS Sara Borrell award from the Instituto de Salud Carlos III. R. Zur receives a La Caixa Foundation fellowship.
The costs of publication of this article were defrayed in part by the payment of page charges. This article must therefore be hereby marked advertisement in accordance with 18 U.S.C. Section 1734 solely to indicate this fact.





